19/2025. (X. 30.) BM utasítás
a Társadalmi Esélyteremtési Főigazgatóság Szervezeti és Működési Szabályzatáról szóló 24/2019. (XII. 13.) BM utasítás módosításáról
A kormányzati igazgatásról szóló 2018. évi CXXV. törvény 36. § (3) bekezdésében meghatározott hatáskörömben eljárva, figyelemmel a jogalkotásról szóló 2010. évi CXXX. törvény 23. § (4) bekezdés c) pontjára a következő utasítást adom ki:
1. § A Társadalmi Esélyteremtési Főigazgatóság Szervezeti és Működési Szabályzatáról szóló 24/2019. (XII. 13.) BM utasítás 1. melléklete (a továbbiakban: SzMSz) az 1. melléklet szerint módosul.
2. § Ez az utasítás a közzétételét követő napon lép hatályba.
Dr. Pintér Sándor s. k.,
belügyminiszter
1. melléklet a 19/2025. (X. 30.) BM utasításhoz
1. § Az SzMSz 1. § (4) bekezdése helyébe a következő rendelkezés lép:
"(4) A Főigazgatóság termelő, szolgáltató, értékesítő típusú vállalkozási tevékenységet folytat."
2. § Az SzMSz 2. § (2) bekezdés a) pontja a következő ad) alponttal egészül ki:
(A Főigazgatóság
az esélyteremtés fejlesztése érdekében)
"ad) támogatást kihelyező szervként működik az Emberi Erőforrás Fejlesztési Operatív Program Plusz éves fejlesztési keretében meghatározott, egyes pályázati felhívásaihoz kapcsolódó, kedvezményezettként és támogatást igénylőként ellátandó feladatai kapcsán;"
3. § Az SzMSz 2. §-a a következő (3a) bekezdéssel egészül ki:
"(3a) A Főigazgatóság ellátja a Biztos Kezdet Alapképzés szervezésével és megvalósításával kapcsolatos feladatokat."
4. § Az SzMSz 3. § (7) bekezdése helyébe a következő rendelkezés lép:
"(7) A Főigazgatóság nem vezető munkakört betöltő, a feladatellátása tekintetében közvetlenül a főigazgató irányítása és ellenőrzése alá tartozó foglalkoztatottjai a sajtófőnök, a belső ellenőrzési vezető, az integritás tanácsadó, a belső kontroll felelős, az elektronikus információs rendszer biztonságáért felelős megbízott, valamint az adatvédelmi tisztviselő. Az adatvédelmi tisztviselő és az elektronikus információs rendszer biztonságáért felelős megbízott által betöltött munkakör külső szolgáltatóval kötött megbízási szerződés alapján is betölthető."
5. § Az SzMSz 3. § (8) bekezdés c) pontja helyébe a következő rendelkezés lép:
(Az integritás tanácsadó feladatai:)
"c) gondoskodik az integrált kockázatkezelés koordinációjáról,"
6. § Az SzMSz 3. §-a a következő (11)-(13) bekezdéssel egészül ki:
"(11) Az elektronikus információs rendszer biztonságáért felelős megbízott feladatai:
a) gondoskodik a Főigazgatóság elektronikus információs rendszereinek biztonságával összefüggő tevékenységek jogszabályokkal való összhangjának megteremtéséről és fenntartásáról,
b) elvégzi vagy irányítja az a) pont szerinti tevékenységek tervezését, szervezését, koordinálását és ellenőrzését,
c) előkészíti a Főigazgatóság elektronikus információs rendszereire vonatkozó informatikai biztonsági szabályzatot,
d) előkészíti a Főigazgatóság elektronikus információs rendszereinek biztonsági osztályba sorolását és a szervezet biztonsági szintbe történő besorolását,
e) véleményezi az elektronikus információs rendszerek biztonsága szempontjából a Főigazgatóság e tárgykört érintő szabályzatait és szerződéseit,
f) feladatával összefüggésben kapcsolatot tart a hatóságokkal és az eseménykezelő központtal,
g) közreműködik a Főigazgatóság valamennyi elektronikus információs rendszerének a tervezésében, fejlesztésében, létrehozásában, üzemeltetésében, auditálásában, vizsgálatában, kockázatelemzésében és kockázatkezelésében, karbantartásában vagy javításában,
h) amennyiben a Főigazgatóság az adatkezelési vagy az adatfeldolgozási tevékenységhez közreműködőt vesz igénybe, felügyeli a közreműködőnek a Magyarország kiberbiztonságáról szóló törvény hatálya alá tartozó elektronikus információs rendszereit érintő, biztonsággal összefüggő tevékenységét.
(12) A sajtófőnök feladatai:
a) felel a Főigazgatóság stratégiai kommunikációs tevékenységéért;
b) figyelemmel kíséri a Főigazgatóság médiakommunikációjára vonatkozó tendenciák alakulását, reagál azok változására;
c) kezdeményezi, szervezi, koordinálja a Főigazgatóság szakmai tevékenységével összefüggő kommunikációs feladatokat, aminek keretében
ca) közreműködik a főigazgató nyilvános szerepléseinek lebonyolításában,
cb) irányítja a főigazgató részvételével tartott, valamint a Főigazgatóság által szervezett rendezvények kommunikációját,
cc) lebonyolítja a főigazgatói interjúkat, gondoskodik azok rögzítéséről, és intézkedik a rögzített anyag publikálásáról;
d) intézkedik
da) a sajtóközlemény és
db) a sajtónyilvános válasz
kiadásáról;
e) feladatai ellátása körében az érintett szervezeti egységtől közvetlenül információt kérhet;
f) feladatai ellátása körében közvetlen kapcsolatot tart és együttműködik
fa) az újságírókkal és a médiatartalom-szolgáltatókkal,
fb) az irányító minisztérium által kijelölt minisztériumi szervezeti egységekkel és munkatársakkal,
fc) a Főigazgatóság fenntartásába, irányítása vagy felügyelete alá tartozó szervezettel;
g) jóváhagyási jogkörrel rendelkezik az 1. függelék 1. alcím 1.1. pont 1. alpont c) pontjában meghatározott feladatok tekintetében.
(13) A belső ellenőrzési vezető feladatai:
a) előkészíti, összehangolja, végrehajtja és elemzi a szervezeti belső ellenőrzés működését meghatározó jogszabályokból eredő, az éves ellenőrzési tervben meghatározott, illetve a főigazgató által soron kívül elrendelt feladatokat,
b) elemzi és vizsgálja a Főigazgatóság rendelkezésére álló erőforrásokkal való gazdálkodást, a vagyon megóvását és gyarapítását, valamint az elszámolások, beszámolók megbízhatóságát, amely vizsgálat kiterjed a Főigazgatóság valamennyi tevékenységére, különösen a költségvetési bevételek és kiadások tervezésére, felhasználására és elszámolására, valamint az eszközökkel és forrásokkal való gazdálkodásra, a vezetői tevékenységre, a döntés-előkészítésre, a hibák, hiányosságok feltárására, valamint a Gandhi Gimnázium Közhasznú Nonprofit Kft. tevékenységére,
c) a vizsgált folyamatokkal kapcsolatban megállapításokat és ajánlásokat tesz, valamint elemzéseket és értékeléseket készít a főigazgató részére a működés eredményességének növelése, valamint a belső kontrollrendszerek javítása és továbbfejlesztése érdekében,
d) független, tárgyilagos bizonyosságot adó és tanácsadó tevékenységet lát el,
e) elkészíti és legalább kétévente felülvizsgálja a belső ellenőrzési tevékenység végrehajtását szabályozó belső ellenőrzési kézikönyvet,
f) gondoskodik a belső ellenőrzési kézikönyvben meghatározott, a belső ellenőrzési tevékenység minőségét biztosító eljárások alkalmazásáról,
g) összeállítja és folyamatosan karbantartja a Főigazgatóság stratégiai tervdokumentumaival összhangban álló, kockázatelemzéssel alátámasztott stratégiai és éves ellenőrzési tervet, illetve megszervezi, irányítja, nyomon követi az ellenőrzési terv megvalósítását, végrehajtását,
h) vizsgálja és értékeli a belső kontrollrendszerek kiépítését, működését, jogszabályoknak és szabályzatoknak való megfelelését, valamint működésének gazdaságosságát, hatékonyságát és eredményességét,
i) büntető-, szabálysértési, kártérítési, illetve fegyelmi eljárás megindítására okot adó cselekmény, mulasztás vagy hiányosság gyanújának felmerülése esetén - haladéktalanul - tájékoztatja a főigazgatót, a főigazgató érintettsége esetén az irányító szerv vezetőjét, és javaslatot tesz a megfelelő eljárás megindítására,
j) javaslatot készít a főigazgató részére a Főigazgatóság tevékenységét és munkaszervezetét érintő szabályozó rendszer szükséges módosítására,
k) a belső ellenőrzési tevékenység minőségének fenntartása, javítása érdekében éves képzési tervet állít össze,
l) összeállítja az éves ellenőrzési jelentést, amelynek keretében önértékelést ad a belső ellenőrzés minőségéről, tárgyi és személyi feltételeinek alakulásáról,
m) kapcsolatot tart a Főigazgatóság működésének ellenőrzését végző külső szervek képviselőivel, a külső szervek által végzett ellenőrzésekről összesített nyilvántartást vezet."
7. § Az SzMSz 4. § (8) bekezdése helyébe a következő rendelkezés lép:
"(8) A főigazgató közvetlenül irányítja
a) az általános főigazgató-helyettes,
b) a gazdasági főigazgató-helyettes,
c) a hivatalvezető,
d) a belső ellenőrzési vezető,
e) az adatvédelmi tisztviselő,
f) az integritás tanácsadó,
g) a belső kontroll felelős,
h) az elektronikus információs rendszer biztonságáért felelős megbízott,
i) a sajtófőnök
tevékenységét."
8. § Az SzMSz 5. § (4) bekezdés b) pontja helyébe a következő rendelkezés lép:
(Az általános főigazgató-helyettes közvetlenül irányítja)
"b) a Támogatáskezelési Főosztály vezetőjének"
(tevékenységét.)
9. § Az SzMSz 6. § (11) bekezdése helyébe a következő rendelkezés lép:
"(11) A gazdasági főigazgató-helyettes közvetlenül irányítja
a) a Gazdasági Főosztály,
b) a Jogi, Humánpolitikai és Informatikai Főosztály,
c) a Területi és Gazdaságfejlesztési Programok Főosztálya
vezetőjének tevékenységét."
10. § Az SzMSz II. Fejezet 4. alcíme helyébe a következő rendelkezés lép:
"4. Főosztályvezető
7. § (1) A főosztályvezető az általa vezetett főosztály feladatkörét érintően közvetlenül, a jogszabályi és szakmai követelményeknek megfelelően irányítja a főosztály munkáját, felelős a főosztály feladatainak ellátásáért.
(2) A főosztály vezetője elkészíti a főosztály ügyrendjét.
(3) A főosztályvezető szervezi a főosztályhoz tartozó feladatok végrehajtását.
(4) A főosztályvezető helyettesítéséről az Ügyrendben kell rendelkezni."
11. § Az SzMSz 11. § (6) bekezdése helyébe a következő rendelkezés lép:
"(6) A főigazgatót, a főigazgató-helyettest, a főosztályvezetőt és az igazgatót megillető munkáltatói jogkörök:
a) rendes szabadság kiadása,
b) utasítási és rendelkezési jog,
c) rendkívüli munkavégzés elrendelése,
d) belföldi kiküldetés elrendelése,
e) munkaköri leírás, feladatleírás elkészítése és átadása,
f) feladatkijelölő utasítás adása,
g) teljesítményértékelés,
h) jelenléti ívek hitelesítése."
12. § (1) Az SzMSz 11. § (7) bekezdés a) pontja helyébe a következő rendelkezés lép:
(A projektmenedzsereket megillető jogkörök:)
"a) rendes szabadság kiadása a projektmunkatársakat illetően, a munkavégzés helyétől függetlenül,"
(2) Az SzMSz 11. § (7) bekezdés f) pontja helyébe a következő rendelkezés lép:
(A projektmenedzsereket megillető jogkörök:)
"f) jelenléti ívek hitelesítése, azzal, hogy az igazgatóság működési területén dolgozó projektfoglalkoztatottak tekintetében is gyakorolja e jogkört."
13. § Az SzMSz 15. § (2) bekezdése helyébe a következő rendelkezés lép:
"(2) Az általános főigazgató-helyettes, a gazdasági főigazgató-helyettes, valamint az igazgató a vonatkozó jogszabályok keretei között, külön meghatalmazás nélkül képviseli a Főigazgatóságot."
14. § Az SzMSz 1. függelék 1. alcím 1.1. pont 1.1.1. és 1.1.2. alpontja helyébe a következő rendelkezések lépnek:
"1.1.1. Kommunikációs és Szervezetfejlesztési Osztály
a) gondoskodik a Főigazgatóság internetes honlapjának tartalmi frissítéséről az Informatikai Osztállyal együttműködésben;
b) gondoskodik a belső kommunikáció elősegítése érdekében a Főigazgatóság belső intranetes hálózatának frissítéséről, karbantartásáról az Informatikai Osztállyal együttműködésben;
c) a sajtófőnök jóváhagyásával
ca) ellátja a Főigazgatóságot érintő kommunikációs és sajtókapcsolati feladatokat,
cb) ellátja a Főigazgatóság országos szintű kommunikációs tevékenységét,
cc) kidolgozza a Főigazgatóság kommunikációs tevékenységének fő irányait, területeit, módszereit,
cd) a Főigazgatóság éves munkaterve alapján elkészíti az éves kommunikációs tervet,
ce) elkészíti a Főigazgatóság sajtóközleményeit, sajtómeghívóit és sajtóháttéranyagait,
cf) szerkeszti és moderálja a Főigazgatóság hivatalos közösségi oldalát,
cg) kezdeményezi, szervezi, koordinálja a Főigazgatóság szakmai tevékenységével összefüggő kommunikációs feladatokat,
ch) koordinálja a média részéről érkező kérdésekre adandó válaszok összeállítását, jóváhagyását és megküldését;
d) összeállítja a Főigazgatóság tevékenységéről készülő éves értékelő jelentést, beszámolót;
e) ellátja a Főigazgatóság nemzetközi ügyeinek szervezését és intézését,
f) gondoskodik a panaszok és közérdekű bejelentések elintézésének rendjéről szóló szabályzatban foglaltaknak megfelelően a Főigazgatóságra érkező panaszok, közérdekű bejelentések kivizsgálásáról, nyilvántartásáról;
g) megszervezi és lebonyolítja a Főigazgatóság, az Igazgatóságok és a kiemelt projektek által rendezett eseményeket, rendezvényeket, konferenciákat, összeállítja ezek háttéranyagait.
1.1.2. Stratégiai Elemző Osztály
a) koordinálja a stratégiai tervdokumentumok előkészítését, valamint ellátja az azok nyomon követéséhez, értékeléséhez és felülvizsgálatához kapcsolódó feladatokat;
b) a szervezeti stratégia céljainak megalapozása, elérése érdekében rendszeres helyzetértékelési, adatfelvételi és elemzési tevékenységet végez;
c) értékelő, elemző anyagokat készít a szervezetben folyó tevékenységekről és azok eredményeiről;
d) biztosítja a vezetői elemzésekhez szükséges statisztikai kimutatásokat, térképeket, kontrolling adatokat, továbbá értékelő, elemző táblákat, területi és szektorális folyamatleírásokat készít;
e) folyamatosan elemzi, értékeli a Főigazgatóság tevékenységét, az azokat befolyásoló tényezőket, valamint azok hatásait;
f) támogatja a Főigazgatóság felsőoktatási, tudományos és kutatási kapcsolatrendszerének kialakítását, fejlesztését."
15. § Az SzMSz 1. függelék 2. alcím 2.1. pont 1. alpontja helyébe a következő rendelkezés lép:
"1. A Program-végrehajtási és Módszertani Főosztály ellátja és koordinálja az európai uniós és más nemzetközi forrású projektek megvalósításával kapcsolatos feladatokat."
16. § Az SzMSz 1. függelék 2. alcím 2.1. pont 2.1.2. alpontja helyébe a következő rendelkezés lép:
"2.1.2. Program-végrehajtási Koordinációs és Módszertani Osztály
A Program-végrehajtási Koordinációs és Módszertani Osztály feladatai:
a) segíti az európai uniós és más nemzetközi forrású projektek szakmai elvárásainak teljesülését, folyamatosan monitorozza a projektek megvalósítását, segíti és ellenőrzi a projektek adatszolgáltatásait,
b) ellátja az európai uniós és más nemzetközi forrású projektek megvalósításának és fenntartásának igazolásául szolgáló dokumentációs tevékenység koordinációját,
c) a társosztályokkal együttműködve gondoskodik a Program-végrehajtási és Módszertani Főosztályt érintő adatszolgáltatási kötelezettségek teljesítéséről, adatszolgáltatást nyújt a benyújtott, nyertes, megvalósítási, illetve fenntartási szakaszban lévő pályázatokról, projektekről a Főigazgatóság vezetésének,
d) részt vesz az elszámolhatósági szabályok értelmezésében, a jogszerű gyakorlat kialakításában,
e) figyelemmel kíséri a jogszabályok, a központi iránymutatások, útmutatók, közlemények keretében megjelenő új szabályokat, a pályázati informatikai rendszerek megfelelő használatához szükséges tudnivalókat a projektek megvalósításában dolgozó munkatársak megfelelő tájékoztatása, felkészítése érdekében,
f) nyilvántartja, dokumentálja, koordinálja a külső és belső ellenőrzésekkel összefüggő feladatokat, szükség szerint részt vesz a Program-végrehajtási és Módszertani Főosztály feladatait érintő ellenőrzésekben, koordinálja az ellenőrzésekre való felkészülést, az intézkedési tervek elkészítését és végrehajtását,
g) az európai uniós és más nemzetközi forrású projektek kezelése kapcsán az ellenőrzések során feltárt és igazolt, visszafizetési kötelezettséggel érintett szabálytalanságok kezelésére tett intézkedésekben közreműködik,
h) a projektfenntartási időszakban ellátja és koordinálja a nyilvántartással, iratmegőrzéssel, továbbá a fenntartási jelentések elkészítésével és benyújtásával összefüggő feladatokat, e feladatok ellátása során együttműködik a Belügyminisztériummal, a Támogató, valamint a Főigazgatóság feladatkörrel rendelkező szervezeti egységeivel,
i) A Program-végrehajtási és Módszertani Főosztály hatáskörébe utalt európai uniós és más nemzetközi forrású projektek megvalósítási feladatkörében
ia) a Támogató feladatkörrel rendelkező főosztályaival, valamint a Főigazgatóság mint kedvezményezett feladatkörrel rendelkező szakmai szervezeti egységeivel együttműködve felügyeli a projektek működtetésével, előrehaladásával kapcsolatos menedzsment- és szakmai feladatokat, melynek keretében gondoskodik a projektszinten rögzített szakmai elvárások, indikátorok teljesüléséről, támogatásiszerződés-módosítási kérelmek és változásbejelentések előkészítéséről, a projekt szakmai zárásáról,
ib) felügyeli a kifizetési igénylések összeállítását és benyújtását, továbbá a projekt pénzügyi zárását,
ic) részt vesz a projektek megvalósításával összefüggő közbeszerzési és beszerzési eljárások előkészítésében és lebonyolításában,
id) elkészíti az európai uniós támogatásból megvalósuló projektek pályázati dokumentációját,
ie) előkészíti és benyújtja a Támogató felé a projektek támogatási szerződésének megkötéséhez vagy a támogatói okirat kiadáshoz szükséges dokumentumokat,
if) gondoskodik a projektek lezárásához szükséges záró beszámoló benyújtásáról."
17. § Az SzMSz 1. függelék 2. alcím 2.2. pontja helyébe a következő rendelkezés lép:
"2.2. Támogatáskezelési Főosztály
A Főosztály feladata a pályázati kiírások kezelése és lebonyolítása. Jogszabályban meghatározott esetben, szakkérdésben módszertani szakértőként jár el, kiemelten figyelemmel kíséri, valamint szakmai módszertani támogatást nyújt a gyermekek esélynövelő szolgáltatásaihoz, továbbá a Biztos Kezdet Gyerekházak és Tanodák részére tanácsadói hálózatot tart fenn. A Támogatáskezelési Főosztály mellett titkárság működik, amely ügyfélszolgálati tevékenységet is ellát.
2.2.1. Pályázatkezelési Osztály
A Pályázatkezelési Osztály feladata:
a) a pályáztatási feladatok előkészítésének, a pályáztatás koordinálásának, lefolytatásának és a pályázók támogatásának biztosítása;
b) a támogató szolgáltatások és a közösségi ellátások finanszírozásának rendjéről szóló 191/2008. (VII. 30.) Korm. rendelet (a továbbiakban: Tkr.) 6. §-a szerinti pályázati bizottság működtetése (a továbbiakban: bizottság), valamint a bizottság javaslatának miniszteri döntésre elkészítése;
c) a pályáztatáshoz kapcsolódó szakmai anyagok, kimutatások, összegzések előkészítése;
d) kezeli a Nemzeti Szociálpolitikai Intézet (a továbbiakban: NSZI) által működtetett Elektronikus Pályázatkezelő és Szerződésmenedzsment Rendszert (a továbbiakban: Pkr.), az Útravaló Ösztöndíjprogram - Hazai rendszert (a továbbiakban: Utr.), a Nemzeti Kulturális Támogatáskezelő (a továbbiakban: NKTK) által működtetett Elektronikus Pályázatkezelési és Együttműködési Rendszert (a továbbiakban: EPER), ellátja az abban felmerülő pályázatkezelési feladatokat a Biztos Kezdet Gyerekházak, a Tanoda szolgáltatás, valamint az egyéb lebonyolítói és kezelői megállapodások szerinti pályázatok vonatkozásában;
e) intézkedik a pályázók döntésről történő kiértesítéséről;
f) elvégzi a Magyar Államkincstár által működtetett Országos Támogatás-ellenőrzési Rendszerben a beérkező pályázatokkal, miniszteri, államtitkári döntéssel kapcsolatos feladatokat;
g) adatszolgáltatások teljesítése;
h) - külön felkérésre - a pályázatok végrehajtásának monitorozása.
2.2.2. Támogatáskezelési és Módszertani Osztály
A Támogatáskezelési és Módszertani Osztály feladatai:
1. Ellátja a Tkr. szerint támogatott Biztos Kezdet Gyerekházak és Tanoda szolgáltatással, valamint az egyéb lebonyolítói megállapodások alapján lebonyolításra kerülő pályázatokkal kapcsolatos feladatokat, az alábbiak szerint:
a) kezeli az NSZI által működtetett Pkr., Utr., az NKTK által működtetett EPER pályázatkezelő rendszereket, ellátja az abban felmerült szerződéskötéssel, szerződésmódosítással kapcsolatos feladatokat, előkészíti a fejlesztésekhez szükséges adatlapokat a Biztos Kezdet Gyerekházak, a Tanoda szolgáltatás, valamint az egyéb lebonyolítói és kezelői megállapodások szerinti pályázatok vonatkozásában;
b) a Pályázatkezelési Osztállyal és az Elszámolási és Monitoring Osztállyal közösen összeállítja a támogatási, finanszírozási szerződés, okirat mintáját, és elkészíti a finanszírozási, támogatásiszerződés- és okirat-módosítási sablonokat;
c) a döntési lista alapján előkészíti a finanszírozási, támogatási szerződéseket, intézkedik azok mindkét fél részéről történő aláíratásáról;
d) a finanszírozási, támogatási szerződések mindkét fél általi aláírását követően átadja az aláírt szerződés egy eredeti példányát a Gazdasági Főosztály részére a kiutalás teljesítéséhez;
e) elvégzi a finanszírozási, támogatási szerződések évközi módosításait, továbbá - a Belügyminisztérium szakmai főosztályaival egyeztetve - előkészíti a finanszírozási, támogatási szerződések megszüntetéséhez szükséges dokumentumokat;
f) a Pályázatkezelési Osztállyal és az Elszámolási és Monitoring Osztállyal közösen elkészíti a kezelői és lebonyolítási megállapodásokban foglalt tevékenységek szakmai beszámolóit a megállapodásokban rögzített határidőig;
g) segíti a finanszírozási feladatokhoz kapcsolódó folyamatokat eljárásrendek, tájékoztatók, iratminták készítésével, karbantartásával, szükség szerint operatív segítségnyújtással;
h) a Belügyminisztérium szakmai főosztályai részére összeállítja a szükséges adatszolgáltatásokat;
i) közreműködik a pályázati úton finanszírozott ellátásokkal kapcsolatos jogi szabályozás tapasztalatainak értékelésében, javaslatot tesz a Tkr. módosítására,
j) elvégzi a Magyar Államkincstár által működtetett Országos Támogatás-ellenőrzési Rendszerben a szerződéskötéssel, utalással kapcsolatos feladatokat;
k) elvégzi a Fenntartók által benyújtott, valamint a Magyar Államkincstár ellenőrzést végző igazgatóságai által megküldött elszámolásokról, helyszíni ellenőrzésekről szóló jegyzőkönyvek ellenőrzését, szükség szerint felszólítja a Fenntartót a visszafizetendő összegek rendezésére;
l) analitikus nyilvántartást vezet a támogatási időszakon belül, a Biztos Kezdet Gyerekház és Tanoda szolgáltatásoknál a támogatási időszakot követően is a visszafizetési kötelezettségekről, a részletező nyilvántartás tartalmazza mindazon információkat, adatokat, állapotokat, amelyek a követelés eredményes beszedése érdekében szükségesek.
2. Ellátja a gyermekek esélynövelő szolgáltatásai tekintetében a módszertani feladatokat, illetékességi területén segíti a gyermekjóléti és gyermekvédelmi szolgáltatók munkáját, az alábbiak szerint:
a) a működést engedélyező szerv kirendelése alapján - a szociális, gyermekjóléti és gyermekvédelmi szolgáltatók, intézmények és hálózatok hatósági nyilvántartásáról és ellenőrzéséről szóló 369/2013. (X. 24.) Korm. rendeletben foglaltak szerint - szakértőként véleményezi a gyermekek esélynövelő szolgáltatásait nyújtó szolgáltatók szakmai programját, és részt vesz azok hatósági ellenőrzésében, ellátja a szakmai programban foglaltak megvalósulása és a szolgáltatások szakmai megfelelőségének kérdésében beérkező szakértői feladatokat;
b) elkészíti és folyamatosan frissíti a szakértői tevékenység elvégzéséhez szükséges iratmintákat, jegyzőkönyveket;
c) figyelemmel kíséri az ellátórendszer változásait, információkat gyűjt az ellátórendszer sajátosságairól, problémáiról;
d) a gyermekek esélynövelő szolgáltatásai hatékonyságának és hatásosságának javítása érdekében javaslatot tesz szakmai fejlesztésekre, szükség szerint konkrét jogszabály-módosításokra, a fejlesztéshez szükséges források tervezésére;
e) konzultációval, tanácsadással segíti a szolgáltatások keretében megvalósuló szakmai tevékenységet;
f) kezdeményezi, fejleszti és koordinálja a gyermekek esélynövelő szolgáltatásaihoz kapcsolódó módszertani tevékenységeket, együttműködésben a felkért szakértőkkel;
g) kapcsolatot tart a fenntartókkal, tanácsot ad a hálózatfejlesztéssel, tervezéssel kapcsolatban;
h) gyűjti, értékeli a hazai jó gyakorlatokat, eljárásokat, módszereket, elősegíti azok közzétételét, elterjesztését;
i) figyelemmel kíséri a hazai szakirodalmat és tapasztalatokat;
j) a gyermekek esélynövelő szolgáltatásai tekintetében szakmai összejöveteleket, tanácskozásokat szervez, és elősegíti az információcserét;
k) részt vesz a gyermekek esélynövelő szolgáltatásait érintő témában szervezett fórumokon, így különösen konferenciákon, szakmai műhelytalálkozókon, módszertani egyeztetéseken, és az ott szerzett információkat továbbítja a szolgáltatók felé;
l) együttműködik a terület témáját illetően a szociálpolitika, a közoktatás, a rendészet és az egészségügy országos szerveivel, valamint a felsőoktatás és szakképzés intézményeivel és szervezeteivel;
m) Biztos Kezdet Gyerekházak és Tanoda tanácsadó hálózatot működtet az igazgatóságok bevonásával.
2.2.3. Elszámolási és Monitoring Osztály
Az Elszámolási és Monitoring Osztály ellátja a Tkr. szerint támogatott Biztos Kezdet Gyerekházak és Tanoda szolgáltatással, valamint az egyéb lebonyolítói megállapodások alapján lebonyolításra kerülő pályázatokkal kapcsolatos elszámolási és monitoringfeladatokat, az alábbiak szerint:
a) kezeli az NSZI által működtetett Pkr. rendszert, az NKTK által működtetett EPER rendszert, valamint az Utr. rendszert, ellátja az abban felmerült elszámolással kapcsolatos feladatokat, előkészíti a fejlesztésekhez szükséges adatlapokat a Biztos Kezdet Gyerekházak, a Tanoda szolgáltatás, valamint az egyéb lebonyolítói megállapodások szerinti pályázatok vonatkozásában;
b) elvégzi a Magyar Államkincstár által működtetett Országos Támogatás-ellenőrzési Rendszerben az elszámolással kapcsolatos feladatokat;
c) analitikus nyilvántartást vezet a támogatási időszakot követően a visszafizetési kötelezettségekről, a részletező nyilvántartás tartalmazza mindazon információkat, adatokat, állapotokat, amelyek a követelés eredményes beszedése érdekében szükségesek;
d) részt vesz a finanszírozási, támogatási szerződéssel rendelkező szolgáltatók helyszíni ellenőrzéseinél, az ellenőrzés során az ellenőrzéshez kiadott eljárásrend és dokumentációs rend szerint jár el;
e) a Pályázatkezelési Osztállyal és a Támogatáskezelési és Módszertani Osztállyal közösen elkészíti a kezelői és lebonyolítási megállapodásokban foglalt tevékenységek szakmai beszámolóit a megállapodásokban rögzített határidőig;
f) felkérés esetén elvégzi a pályázatok végrehajtásának monitorozásával kapcsolatos feladatokat;
g) a Belügyminisztérium szakmai főosztályai részére összeállítja a szükséges adatszolgáltatásokat;
h) közreműködik a pályázati úton finanszírozott ellátásokkal kapcsolatos jogi szabályozás tapasztalatainak értékelésében, javaslatot tesz a Tkr. módosítására;
i) a Belügyminisztérium szakmai főosztályainak iránymutatása és felkérése alapján a pályázati támogatás felhasználásának ellenőrzése érdekében mintavételes vagy kockázatelemzésen alapuló dokumentált pénzügyi és szakmai, továbbá helyszíni ellenőrzéseket végez."
18. § Az SzMSz 1. függelék 2. alcím 2.4. pont 2.4.3. alpont 1. pontja a következő d) alponttal egészül ki:
(A Felnőttképzési Osztály feladata:)
"d) A képzési és oktatási beszerzésekről szóló jogszabálynak való megfelelés céljából a Kormányzati Képzésszervezési Központ által működtetett portálon a Főigazgatóság éves képzési tervének a rögzítéséhez kapcsolódó feladatok ellátása, a képzést tervező szervezeti egységek adatszolgáltatásával és együttműködésével."
19. § Az SzMSz 1. függelék 2. alcíme a következő 2.5. ponttal egészül ki:
"2.5. Igazgatóságok
1. A Főigazgatóság területi egységei:
a) Észak-Magyarországi Társadalmi Esélyteremtési Igazgatóság,
b) Észak-Alföldi Társadalmi Esélyteremtési Igazgatóság,
c) Dél-Alföldi Társadalmi Esélyteremtési Igazgatóság,
d) Dél-Dunántúli Társadalmi Esélyteremtési Igazgatóság,
e) Nyugat-Dunántúli Társadalmi Esélyteremtési Igazgatóság.
2. Az igazgatóság feladatai:
a) a Főigazgatóság feladatainak végrehajtása, különös tekintettel az illetékességébe tartozó térség sajátosságaira és specifikumaira,
b) a működési területére vonatkozó éves szakmai terv készítése,
c) a területi illetékessége alá tartozó Fejlesztési Központok működtetésével kapcsolatos feladatok ellátása,
d) a helyi civil szervezetekkel, egyházakkal, gazdasági tevékenységet végző szervezetekkel kapcsolat építése, megbeszélések szervezése, együttműködési lehetőségek kialakítása,
e) támogatás nyújtása a helyi civil közösség fejlesztésében, a közösségi gondolkodás előmozdításában,
f) részvétel a társadalmi felzárkózási, különösen a felnőttképzési, közfoglalkoztatási, szociális programokhoz szükséges módszertani fejlesztésben, szolgáltatás- és tananyagfejlesztésben,
g) kapcsolattartás a társadalmi felzárkózással összefüggő tevékenységben érintett intézményekkel, szervezetekkel,
h) közreműködés a helyi esélyegyenlőségi programokkal kapcsolatos területi feladatok ellátásában,
i) közreműködés a hazai és uniós programok szakmai feladataival kapcsolatos területi feladatok ellátásában a program projektmenedzserének és szakmai vezetőjének közvetlen irányítása mellett,
j) a felzárkózáspolitikai irányelveknek megfelelően, a jogszabályok alapján minőségi, piacképes és gyakorlatorientált szakmai, kompetenciafejlesztő képzések nyújtása az igazgatóság területi illetékességébe tartozó hátrányos helyzetű társadalmi csoportok részére, figyelemmel a felmerülő igényekre, a helyi közösségek kompetencia- és ismeretszintjére,
k) közreműködik a társadalmi felzárkózást elősegítő költségvetési támogatások lebonyolításával kapcsolatos feladatok ellátásában,
l) kidolgozza a termelőműhelyekre vonatkozó koncepciót, megvalósítja a termelőműhelyek teljes körű kialakításával kapcsolatos feladatokat, továbbá ehhez kapcsolódóan együttműködik a társfőosztályokkal."
20. § (1) Az SzMSz 1. függelék 3. alcím 3.1. pont 3.1.1. alpont e) pontja helyébe a következő rendelkezés lép:
(A Pénzügyi és Számviteli Osztály fő feladatai:)
"e) bankszámla kezelése és a számlaforgalom biztosítása,"
(2) Az SzMSz 1. függelék 3. alcím 3.1. pont 3.1.1. alpont p) pontja helyébe a következő rendelkezés lép:
(A Pénzügyi és Számviteli Osztály fő feladatai:)
"p) gazdálkodást érintő kérdésekben iránymutatás adása a projektek pénzügyi vezetői részére,"
21. § Az SzMSz 1. függelék 3. alcím 3.1. pont 3.1.2. alpontja a következő v)-x) ponttal egészül ki:
(A Beszerzési és Üzemeltetési Osztály feladatai:)
"v) képzési és oktatási beszerzésekről szóló jogszabályoknak való megfelelés céljából a Kormányzati Képzésszervezési Központ által működtetett portál beszerzési igénybejelentéseihez kapcsolódó feladatok elvégzése a beszerzést indító szervezeti egység együttműködésével,
w) beszerzési és üzemeltetési szakértelem biztosítása a Főigazgatóság szervezeti egységei, valamint a projektek részére,
x) beszerzési és üzemeltetési feladatok tekintetében részvétel a projektek előkészítésben és megvalósításában, együttműködve a Program-végrehajtási és Módszertani Főosztállyal."
22. § Az SzMSz 1. függelék 3. alcím 3.1. pontja a következő 3.1.3. alponttal egészül ki:
"3.1.3. Fejezeti Kezelésű Számlák Osztálya
A Fejezeti Kezelésű Számlák Osztályának feladatai:
1. A Roma nemzetiségi szakmai és beruházási támogatások fejezeti kezelésű előirányzat lebonyolítói feladatainak ellátása keretében:
a) a lebonyolítói megállapodások nyilvántartása,
b) a biztosított pénzügyi forrás nyilvántartása,
c) a kifizetésekről, jóváírásokról, kiadáscsökkentő tételekről, követelésekről és egyéb helyesbítésekről havi analitika elkészítése és az irányító szerv felé történő megküldése,
d) a kapcsolódó pénzügyi adatszolgáltatások elkészítése,
e) az éves beszámoló részeként a pénzügyi beszámoló elkészítése,
f) a szakmai feladatokat ellátó szervezeti egység által adott nyilatkozatok, értesítők, megállapodások feldolgozása, a nyilvántartás naprakész vezetése,
g) utalások rögzítése a Magyar Államkincstár banki Számlavezető Rendszerében (SZR),
h) az átadott követelések NAV felé történő érvényesítése, valamint a Magyar Államkincstár felé történő inkasszó kezdeményezése.
2. Az Útravaló és felzárkózást segítő ösztöndíj programok fejezeti kezelésű előirányzat lebonyolítói feladatainak ellátása keretében
a) a lebonyolítói megállapodások nyilvántartása,
b) a biztosított pénzügyi forrás nyilvántartása,
c) a nyertes pályázók adatainak nyilvántartása, kezelése a Magyar Államkincstár illetményszámfejtő rendszerében (a továbbiakban: KIRA),
d) a Támogatáskezelési Főosztály EPER adatai alapján a KIRA rendszerben az ösztöndíjak és a mentori díjak számfejtése, valamint azok kifizetése az előállított utalási állományok alapján,
e) a kifizetésekről, jóváírásokról, kiadáscsökkentő tételekről, követelésekről és egyéb helyesbítésekről havi analitika elkészítése és az irányító szerv felé történő megküldése,
f) a kapcsolódó pénzügyi adatszolgáltatások elkészítése,
g) az éves beszámoló részeként a pénzügyi beszámoló elkészítése,
h) az átadott követelések NAV felé történő érvényesítése, valamint a Magyar Államkincstár felé történő inkasszó kezdeményezése.
3. A társadalmi esélyekért és roma kapcsolatokért felelős államtitkár feladatainak támogatása, a Biztos Kezdet Gyerekházak, valamint a Tanoda program fejezeti kezelésű előirányzatokhoz kapcsolódóan a kezelői feladatok ellátása keretében
a) a kezelői megállapodások nyilvántartása,
b) a biztosított pénzügyi forrás nyilvántartása,
c) a kötelezettségvállalások rögzítése,
d) a pénzügyi bizonylatok utalványozásra történő előkészítése a Forrás.NET integrált ügyviteli rendszerben,
e) a bizonylatok utalványozás előtti ellenőrzése, az érvényesítői feladatok szabályszerű végrehajtása, utalási csomag előállítása és utalása a Magyar Államkincstár banki Számlavezető Rendszerében (SZR),
f) a kapcsolódó pénzügyi adatszolgáltatások elkészítése,
g) az éves beszámoló részeként a pénzügyi beszámoló elkészítése,
h) a szakmai feladatokat ellátó szervezeti egység által adott nyilatkozatok, értesítők, megállapodások feldolgozása, a nyilvántartás naprakész vezetése,
i) az átadott követelések NAV felé történő érvényesítése, valamint a Magyar Államkincstár felé történő inkasszó kezdeményezése,
j) a főkönyvi könyvelési feladatok ellátása, amelynek keretében
ja) az azonosítás alatt álló tételekkel kapcsolatos feladatok,
jb) ERA kódok kincstári rendezése,
jc) a beérkező bevételek beazonosítása,
jd) a jóváírások alapbizonylatainak összeállítása,
je) a napi banki kivonat felszereltségének ellenőrzése,
jf) a havi, negyedéves, féléves, éves zárási feladatok végrehajtása."
23. § Az SzMSz 1. függelék 3. alcím 3.2. pont 3.2.1. alpont 1. pontja a következő j) és k) alponttal egészül ki:
(A Jogi és Szabályozási Osztály feladatai:)
"j) jogi támogatás nyújtása a projektek megvalósításához,
k) jogi tanácsadás nyújtása."
24. § Az SzMSz 1. függelék 3. alcím 3.2. pont 3.2.3. alpont 1. pontja a következő m) alponttal egészül ki:
(A Humánpolitikai Osztály feladatai:)
"m) részvétel a projektekkel kapcsolatos humánpolitikai feladatok ellátásában."
25. § Az SzMSz 1. függelék 3. alcím 3.2. pont 3.2.4. alpont 1. pontja a következő j) alponttal egészül ki:
(Az Informatikai Osztály feladatai:)
"j) részvétel az informatikai rendszereket érintő hazai és nemzetközi pályázatok, projektek kidolgozásában, azok megvalósításában, a Főigazgatóság szervezeti egységeivel együttműködve."
26. § Az SzMSz 1. függelék 3. alcíme a következő 3.3. ponttal egészül ki:
"3.3. Területi és Gazdaságfejlesztési Programok Főosztálya
A Területi és Gazdaságfejlesztési Programok Főosztálya feladata a gazdaságélénkítő, területi felzárkózási projektek szakmai támogatása, segítése, új projektek előkészítése, monitoringozása, módszertani szakmai anyagok készítése. A Területi és Gazdaságfejlesztési Programok Főosztálya két osztállyal és titkársággal működő hivatali egység.
3.3.1. Gazdaságélénkítő Programok Osztály
A Gazdaságélénkítő Programok Osztály a feladatait a Belügyminisztérium közfoglalkoztatási helyettes államtitkárának szakmai irányítása mellett látja el. A Gazdaságélénkítő Programok Osztály feladatai a gazdaságfejlesztésben érintett települések fejlesztéséhez kapcsolódóan:
a) szakmai segítséget nyújt a programokban érintettek részére, koordinálja a gazdasági egyenlőtlenség csökkentése, a munkaerőpiaci hátrányok leküzdése érdekében a helyi foglalkoztatás bővítését és a vidék lakosságmegtartó képességét növelő feladatok végrehajtását;
b) felméri a Kedvezményezett Települések Gazdaságélénkítő Programjában (a továbbiakban: Gazdaságélénkítő Program) érintett települések fejlesztési elképzeléseit, és javaslatot tesz a Belügyminisztérium Közfoglalkoztatási Stratégiai és Koordinációs Főosztálya (a továbbiakban: KSKFO) részére az általa kidolgozásra érdemesnek ítélt programokra;
c) módszertani, szakmai anyagokat készít, javaslatot tesz a gazdasági egyenlőtlenség, valamint a munkaerőpiaci hátrányok csökkentése, a helyi foglalkoztatás bővítése és a vidéki lakosságmegtartó képességet növelő fejlesztésekhez, véleményezi és javaslatot tesz a KSKFO által előkészített Támogatási Felhívásra;
d) folyamatos szakmai segítséget nyújt a kérelmezőknek a kérelem összeállításában, az összeállított kérelemcsomag szakmai véleményét írásban elküldi a KSKFO részére;
e) részt vesz a gazdaságfejlesztésben érintett települések fejlesztéséhez kapcsolódó döntés-előkészítő feladatokban;
f) a projektkoordinátorokon keresztül a helyszínen menedzseli a Gazdaságélénkítő Program keretében az önkormányzatoknak nyújtott támogatásokat, fejlesztési programcsomagokat;
g) a fejlesztésekhez kapcsolódóan rendszeres monitoringtevékenységet végez, a programok előrehaladásáról fotódokumentációt készít, az önkormányzatok által kidolgozott szakmai beszámolókat (időszaki/záró beszámoló, fenntartási és foglalkoztatási kötelezettség teljesítéséről szóló jelentés) záradékkal látja el, a programok nyilvánossága biztosításához kapcsolódó tájékoztató táblákat véleményezi, valamint kimutatásokat, beszámolókat, összefoglaló jelentéseket, elemzéseket készít a programok megvalósításának időszakában, továbbá a fenntartási időszakban lévő Támogatói okirat / Hatósági szerződés szerinti kötelezettségeket illetően;
h) jelzőrendszerként is működve, a monitoringtevékenység során felmerülő akadály esetén, haladéktalanul tájékoztatja a Támogatót, megoldási javaslatot készít, a támogatási és fenntartási időszakban segíti a program keretében létrehozott kapacitás fenntarthatóságát;
i) adatokat szolgáltat a támogatott Gazdaságélénkítő Programokhoz kapcsolódóan (dashboard, Országos Beruházási Monitoring Rendszer), segíti és támogatja a fejlesztési programokhoz kapcsolódó adatszolgáltatások elkészítését;
j) a programok hivatalos átadóünnepségét megelőzően sajtóanyagot állít össze, amelyet előzetes egyeztetésre elküld a KSKFO részére, a rendezvényről fotódokumentációt készít;
k) segíti, támogatja, figyelemmel kíséri a kedvezményezett járások és települések mikro-, kis- és középvállalkozásai (a továbbiakban: MKKV) részére nyújtott támogatások, fejlesztési programcsomagok eredményes megvalósítását;
l) kiemelt figyelemmel kíséri a kedvezményezett járások és települések, az MKKV-k és az önkormányzatok részére meghirdetett komplex fejlesztési, modernizációs, valamint egyéb hazai és európai uniós finanszírozású programokat, pályázati kiírásokat, amelyekről információt nyújt az érintettek számára;
m) feldolgozza és összegzi a programokhoz kapcsolódó információkat, az érzékelhető eredményekről, a gyakorlati megvalósulás tapasztalatairól, a foglalkoztatást érintő közvetlen vagy közvetett hatásokról, továbbá a munkahelyteremtésben és a település szociális gondoskodásában elért konkrét eredményekről elemzést készít;
n) felmérések alapján folyamatosan vizsgálja a gazdasági egyenlőtlenség csökkentése, a munkaerőpiaci hátrányok leküzdése érdekében a helyi foglalkoztatás bővítését segítő hazai, európai uniós programok eredményeit, hatékonyságát, hatásait, az elemzések alapján javaslatokat fogalmaz meg;
o) aktív helyszíni részvétellel segíti a települési együttműködéseket, társadalmi, vállalkozói fórumokat;
p) együttműködik a KSKFO gazdaságélénkítő programkoordinátoraival és a KSKFO Programkoordinációs Osztály vármegyei programkoordinátoraival, valamint a közfoglalkoztatásért felelős vármegyei szakmai főtanácsadóival a programok előkészítésében, a kérelmek kidolgozásában, a programok megvalósítása során és a fenntartási időszakban;
q) együttműködik a kormányzati szervekkel, kormányhivatalokkal, önkormányzatokkal, területfejlesztésért felelős szakemberekkel, vállalkozásokkal, munkaadókkal, falugondnokokkal, civil szervezetekkel.
3.3.2. Területi Programok Tervezési Osztály
A Területi Programok Tervezési Osztály feladatai:
a) folyamatosan nyomon követi a társadalmi felzárkózási programokat, amelynek során vizsgálja azok előrehaladását, szakmai megvalósítását, eredményeit és társadalmi-települési hasznosságát;
b) új területi egyenlőtlenségek csökkentésére irányuló, elsősorban foglalkoztatást elősegítő innovatív programokat dolgoz ki;
c) közreműködik a meglévő programok, fejlesztések és a Főigazgatóság alapfeladatai közötti koordinációban, valamint a Főigazgatóság céljainak hatékonyabb megvalósításában;
d) adatgyűjtést, felmérést végez a helyi foglalkoztatás bővítése céljából termelőműhelyek létrehozása érdekében;
e) szakmai segítséget nyújt az igazgatóságok részére a termelőműhelyekre vonatkozó koncepció teljes körű összeállításához;
f) menedzseli és koordinálja a termelőműhelyek megvalósítását, az előrehaladás érdekében rendszeres monitoringtevékenységet végez, beszámolókat, összefoglaló jelentéseket, elemzéseket készít;
g) együttműködik a regionális, a vármegyei és helyi szintű esélyteremtési programokban részt vevőkkel, a Főigazgatóság társfőosztályaival, igazgatóságaival, valamint a KSKFO-val és a közfoglalkoztatásért felelős vármegyei szakmai főtanácsadóival."
27. § Az SzMSz
a) 2. § (2) bekezdés d) pontjában a "Társadalmi Felzárkózásért Felelős Helyettes" szövegrész helyébe a "Társadalmi Esélyekért és Roma Kapcsolatokért Felelős" szöveg,
b) 2. § (6) bekezdésében a "lebonyolítói" szövegrész helyébe a "lebonyolítói és kezelői" szöveg
lép.
28. § Az SzMSz 2. függeléke helyébe az 1. függelék lép.
29. § Hatályát veszti az SzMSz
b) 3. § (2) bekezdésében az "A Belső Ellenőrzési Osztály önálló szervezeti egységként működik." szövegrész,
c) 5. § (4) bekezdés c) pontja,
d) III. Fejezet 7. alcíme,
e) 1. függelék 1. alcím 1.1. pont 1. alpont g) pontja,
f) 1. függelék 1. alcím 1.2-1.4. pontja,
g) 1. függelék 2. alcím 2.1. pont 2.1.3. alpont e) pontja,
h) 1. függelék 2. alcím 2.3. pontja,
i) 1. függelék 3. alcím 3.1. pont 3.1.1. alpont q)-w) pontja.
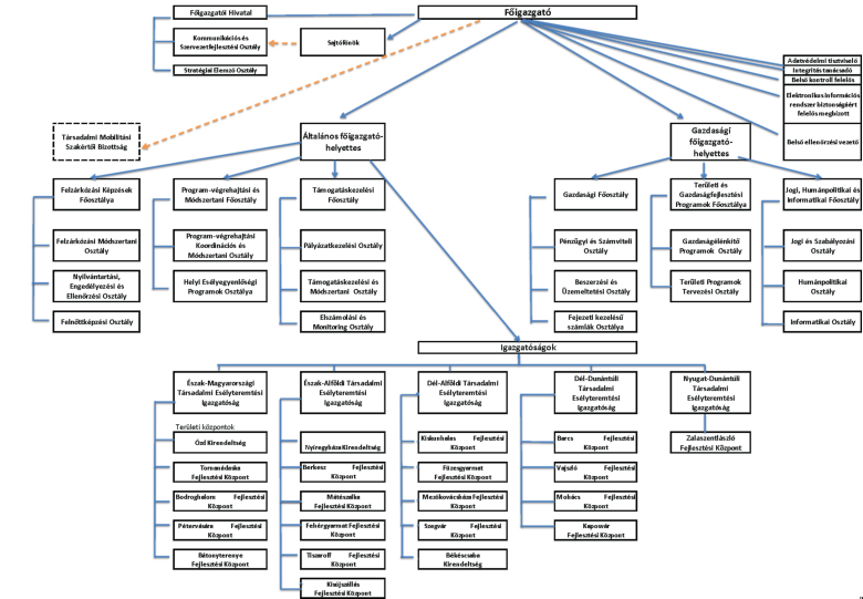
1. függelék a 19/2025. (X. 30.) BM utasításhoz
"2. függelék
Társadalmi Esélyteremtési Főigazgatóság

"