24/2019. (XII. 13.) BM utasítás
a Társadalmi Esélyteremtési Főigazgatóság Szervezeti és Működési Szabályzatáról
A kormányzati igazgatásról szóló 2018. évi CXXV. törvény 36. § (3) bekezdésében meghatározott hatáskörömben eljárva, figyelemmel a jogalkotásról szóló 2010. évi CXXX. törvény 23. § (4) bekezdés c) pontjára, a következő utasítást adom ki:
1. § A Társadalmi Esélyteremtési Főigazgatóság Szervezeti és Működési Szabályzatát az 1. melléklet állapítja meg.
2. § Ez az utasítás a közzétételét követő napon lép hatályba.
Dr. Pintér Sándor s. k.,
belügyminiszter
1. melléklet a 24/2019. (XII. 13.) BM utasításhoz
A Társadalmi Esélyteremtési Főigazgatóság Szervezeti és Működési Szabályzata
I. FEJEZET
ÁLTALÁNOS RENDELKEZÉSEK
1. A Társadalmi Esélyteremtési Főigazgatóság jogállása, megnevezése
1. § (1) A Társadalmi Esélyteremtési Főigazgatóság (a továbbiakban: Főigazgatóság) a belügyminiszter (a továbbiakban: miniszter) irányítása alatt álló, önállóan működő és gazdálkodó, jogi személyiséggel rendelkező központi hivatalként működő központi költségvetési szerv.
(2) A Főigazgatóság alapadatai a következők:
a) megnevezése: Társadalmi Esélyteremtési Főigazgatóság,
b) rövidített megnevezése: TEF,
c) angol nyelvű megnevezése: General Directorate of Social Inclusion,
d) székhelye: 1135 Budapest, Szegedi u. 35-37.,
e) statisztikai számjele: 15840510-8412-312-01,
f) adóigazgatási száma: 15840510-2-41,[1]
g) törzskönyvi azonosító száma: 840516,
h) előirányzat-felhasználási keretszámla száma: 10032000-00359191-00000000,
i) alapító szerv neve, székhelye: Kormány, 1014 Budapest, Színház utca 1.,
j) alapításáról szóló jogszabály: a Társadalmi Esélyteremtési Főigazgatóságról, valamint egyes kormányrendeleteknek a Szociális és Gyermekvédelmi Főigazgatóság egyes feladatainak átadásával kapcsolatos módosításáról szóló 180/2019. (VII. 26.) Korm. rendelet,
k) irányító szerv neve, székhelye: Belügyminisztérium, 1014 Budapest, Szentháromság tér 6.[2]
l) az alapítás időpontja: 2019. augusztus 01.,[3]
m) a Főigazgatóság alapító okiratának kelte, száma: 2022. július 15., A-228-1/2021.,[4]
n) a Főigazgatóság főtevékenységének TEÁOR száma: 8412 Egészségügy, oktatás, kultúra, egyéb szociális szolgáltatás (kivéve: társadalombiztosítás) igazgatása,
o) a Főigazgatóság alaptevékenységének államháztartási szakágazata: 841215 szociális és jóléti szolgáltatások igazgatása,
p) a költségvetési szerv illetékessége, működési területe: országos.
(3)[5]
| A | B | |
| kormányzati funkciószám | kormányzati funkció megnevezése | |
| 1. | 013330 | Pályázat- és támogatáskezelés, ellenőrzés |
| 2. | 041233 | Hosszabb időtartamú közfoglalkoztatás |
| 3. | 041236 | Országos közfoglalkoztatási program |
| 4. | 061040 | Telepszerű lakókörnyezetek felszámolását célzó programok |
| 5. | 062020 | Településfejlesztési projektek és támogatásuk |
| 6. | 074054 | Komplex egészségfejlesztő, prevenciós programok |
| 7. | 081045 | Szabadidősport- (rekreációs sport-) tevékenység és támogatása |
| 8. | 082091 | Közművelődés - közösségi és társadalmi részvétel fejlesztése |
| 9. | 082092 | Közművelődés - hagyományos közösségi kulturális értékek gondozása |
| 10. | 082093 | Közművelődés - egész életre kiterjedő tanulás, amatőr művészetek |
| 11. | 082094 | Közművelődés - kulturális alapú gazdaságfejlesztés |
| 12. | 083030 | Egyéb kiadói tevékenység |
| 13. | 084010 | Társadalmi tevékenységekkel, esélyegyenlőséggel, érdekképviselettel, nemzetiségekkel, egyházakkal összefüggő feladatok igazgatása és szabályozása |
| 14. | 084070 | A fiatalok társadalmi integrációját segítő struktúra, szakmai szolgáltatások fejlesztése, működtetése |
| 15. | 086020 | Helyi, térségi közösségi tér biztosítása, működtetése |
| 16. | 086030 | Nemzetközi kulturális együttműködés |
| 17. | 092140 | Felnőttoktatás 5-8. évfolyamon |
| 18. | 092150 | Iskolarendszeren kívüli ISCED 2 szintű OKJ-s képzés |
| 19. | 092290 | Iskolarendszeren kívüli ISCED 3 szintű OKJ-s képzés |
| 20. | 095020 | Iskolarendszeren kívüli egyéb oktatás, képzés |
| 21. | 095040 | Munkaerő-piaci felnőttképzéshez kapcsolódó szakmai szolgáltatások |
| 22. | 102050 | Az időskorúak társadalmi integrációját célzó programok |
| 23. | 104044 | Biztos Kezdet Gyerekház |
| 24. | 104060 | A gyermekek, fiatalok és családok életminőségét javító programok |
| 25. | 105020 | Foglalkoztatást elősegítő képzések és egyéb támogatások |
| 26. | 107080 | Esélyegyenlőség elősegítését célzó tevékenységek és programok |
| 27. | 107090 | Romák társadalmi integrációját elősegítő tevékenységek, programok |
| 28. | 109020 | Szociális szolgáltatások módszertani szakirányítása |
(4) A Főigazgatóság termelő, szolgáltató, értékesítő típusú vállalkozási tevékenységet folytat.[6]
(5)[7]
2. A Főigazgatóság szervezete és feladatai
2. § (1) A Főigazgatóság az Alaptörvény XV. cikk (4) bekezdésében, valamint az egyenlő bánásmódról és az esélyegyenlőség előmozdításáról szóló 2003. évi CXXV. törvényben foglaltak érvényre juttatása céljából a Magyar Nemzeti Társadalmi Felzárkózási Stratégiával összhangban ellátja a társadalmi felzárkózás képzési, szervezési, területi módszertani és kutatási feladatait.
(2) A Főigazgatóság
a) az esélyteremtés fejlesztése érdekében
aa) támogatja a települési önkormányzatokat a helyi esélyegyenlőségi programjuk tervezésében, felülvizsgálatában és megvalósításában, nyilvántartja a helyi esélyegyenlőségi programokat, és működteti a programok információs rendszerét,
ab) működteti az országos esélyegyenlőségi mentorhálózatot,
ac) szakmai támogatást nyújt a kedvezményezett járások és települések részére a fejlesztésre meghirdetett társadalomfejlesztési, modernizációs és egyéb - hazai és európai uniós finanszírozású - programok, projektek előkészítéséhez és menedzseléséhez;
ad) támogatást kihelyező szervként működik az Emberi Erőforrás Fejlesztési Operatív Program Plusz éves fejlesztési keretében meghatározott, egyes pályázati felhívásaihoz kapcsolódó, kedvezményezettként és támogatást igénylőként ellátandó feladatai kapcsán;[8]
b) a gyermekek és az ifjúság esélyegyenlőségének, felzárkózásának, szociális hátránykompenzációjának elősegítése körében támogatja
ba) a hátrányos helyzetű, halmozottan hátrányos helyzetű gyermekek koragyermekkori nevelését, az ezt célzó, köznevelésen kívüli, családi háttérkörnyezettel együttműködő, szabadidős, szocializációs, hátránykompenzáló programokat, szolgáltatásokat,
bb) a hátrányos helyzetű, halmozottan hátrányos helyzetű gyermekek, fiatalok felzárkózását és társadalmi integrációját, továbbá részt vesz a köznevelési ágazaton kívüli, a korai iskolaelhagyás és lemorzsolódás társadalmi felzárkózási ágazat oldaláról történő kezelésében;
c) a hátrányos helyzetű felnőttek felzárkózásának elősegítése érdekében
ca) elősegíti a hátrányos helyzetű felnőttek képzését, foglalkoztatási lehetőségeik bővítését,
cb) ellátja a hátrányos helyzetű felnőttek képzettségének, kompetenciáinak fejlesztésével, szolgáltatásokhoz való hozzáférésük javításával és e személyek mentorálásával kapcsolatos feladatokat,
cc) a képzésben részt vevőknek megélhetési támogatást nyújthat;
cd) a komplex felzárkózási képzésekről szóló kormányrendelet alapján ellátja a komplex felzárkózási képzések engedélyezési és ellenőrzési feladatait;[9]
d) társadalmi felzárkózási célú hazai és európai uniós finanszírozású programokat valósít meg, együttműködve a Belügyminisztérium Társadalmi Esélyekért és Roma Kapcsolatokért Felelős Államtitkárságával;[10]
e) a képzési, kutatási és módszertani tevékenysége keretében
ea) jogszabályban meghatározott esetben és szakkérdésben módszertani szakértőként jár el a gyermekek esélynövelő szolgáltatásait nyújtó szolgáltatók nyilvántartásával kapcsolatos hatósági ügyekben,
eb) kiemelten figyelemmel kíséri és szakmai módszertani támogatást nyújt a gyermekek esélynövelő szolgáltatásaihoz, továbbá kidolgozza a gyermekek esélynövelő szolgáltatásaihoz kapcsolódó szakmai módszertani dokumentumokat, ajánlásokat, valamint ellátja a gyermekek esélynövelő szolgáltatásai tekintetében a pályáztatási eljáráshoz kapcsolódó szakmai ellenőrzési és monitoring feladatokat,
ec) társadalmi felzárkózási programokhoz szükséges tananyagokat fejleszt, hatásvizsgálati tanulmányokat készít, kiadványokat szerkeszt,
ed) társadalmi szemléletformáláshoz szükséges módszereket dolgoz ki,
ee) társadalomfejlesztési kutatási tevékenységet végez, összegyűjti a társadalmi felzárkózással kapcsolatos jó gyakorlatokat, nyilvántartja és közzéteszi azokat,
ef) gondoskodik a társadalmi felzárkózás területén felmerülő - és egyéb módon meg nem valósuló -képzésről, továbbképzésről;
eg) ellátja a komplex felzárkózási képzések engedélyezési és ellenőrzési feladataihoz kapcsolódó szakmai, módszertani tevékenységeket;[11]
f) a területi felzárkózás elősegítése érdekében a Kormány által kijelölt településeken célzott felzárkóztató programokat hajt végre, illetve szakmailag támogatja a területi felzárkózást segítő programok végrehajtását;
g) a határon túli magyarlakta területeken felzárkózási modellprogramok átvételét segíti.
(3) A Főigazgatóság ellátja a gyermekek esélynövelő szolgáltatásai (a Biztos Kezdet Gyerekházak és a Tanoda program) pályáztatásával és finanszírozásával kapcsolatos feladatokat. A Főigazgatóság e feladatai ellátása tekintetében a Szociális és Gyermekvédelmi Főigazgatóság elektronikus pályázatkezelő rendszeréhez hozzáférési jogosultsággal rendelkezik.
(3a) A Főigazgatóság ellátja a Biztos Kezdet Alapképzés szervezésével és megvalósításával kapcsolatos feladatokat.[12]
(4) A Főigazgatóság vezeti a gyermekek védelméről és a gyámügyi igazgatásról szóló 1997. évi XXXI. törvény 38/A. § (4)-(8) bekezdése szerinti "Biztos Kezdet Gyerekház Dokumentációs Rendszer" elnevezésű nyilvántartási rendszert.
(5) A Főigazgatóság ellátja a "Felzárkózó települések" hosszú távú programjával, illetve a munkaerő-piaci hátrányok csökkentése, a helyi foglalkoztatás bővítése, a vidék lakosságmegtartó képességének növelése céljából szükséges gazdaságélénkítő programokkal kapcsolatos feladatokat.
(6) A Főigazgatóság a költségvetési fejezetet irányító szervvel kötött lebonyolítói és kezelői megállapodások alapján ellátja a társadalmi felzárkózást elősegítő költségvetési támogatások lebonyolításával kapcsolatos feladatokat.[13]
(7) A Főigazgatóság közreműködik a roma nemzetiséghez kapcsolódó feladatok ellátásában.
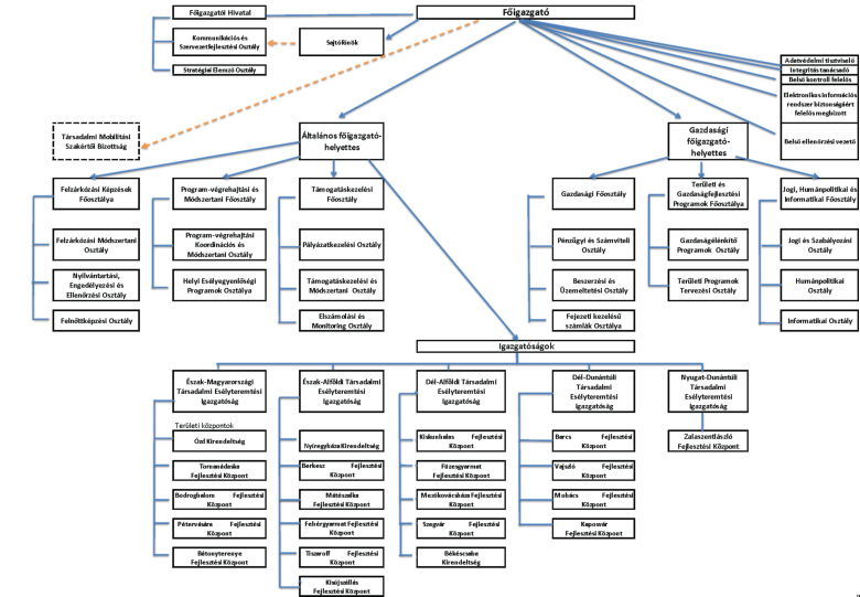
3. § (1) A Főigazgatóság a központi szervezeti egységre és a területi szervezeti egységként működő 5 igazgatóságra (a továbbiakban: igazgatóság) tagolódik.
(2) A Főigazgatóság központi szerve önálló szervezeti egysége a főosztály, nem önálló szervezeti egysége - az e §-ban foglalt kivétellel - az osztály. Főosztály alatt a Főigazgatói Hivatalt is érteni kell.[14]
(3) Az igazgatóság osztály besorolású, önálló szervezeti egység, amely területi központokat, kirendeltségeket működtet.
(4) A feladatok megosztását, a feladatokhoz rendelt hatásköröket jelen Szervezeti és Működési Szabályzat (a továbbiakban: Szabályzat), az egyes szervezeti egységeken belüli feladatok megoszlását az ügyrendek tartalmazzák.
(5) Ügyrend készítésére minden önálló szervezeti egység kötelezett.
(6) A Főigazgatóság szervezeti egységeinek feladatait az 1. függelék, szervezeti felépítését a 2. függelék, a vagyonnyilatkozat-tételhez kötött munkaköröket a 3. függelék tartalmazza.[15]
(7) A Főigazgatóság nem vezető munkakört betöltő, a feladatellátása tekintetében közvetlenül a főigazgató irányítása és ellenőrzése alá tartozó foglalkoztatottjai a sajtófőnök, a belső ellenőrzési vezető, az integritás tanácsadó, a belső kontroll felelős, az elektronikus információs rendszer biztonságáért felelős megbízott, valamint az adatvédelmi tisztviselő. Az adatvédelmi tisztviselő és az elektronikus információs rendszer biztonságáért felelős megbízott által betöltött munkakör külső szolgáltatóval kötött megbízási szerződés alapján is betölthető.[16]
(8) Az integritás tanácsadó feladatai:[17]
a) közreműködik a Főigazgatóság működésével kapcsolatos integritási és korrupciós kockázatok felmérésében,
b) közreműködik az integritási és korrupciós kockázatok kezelésére szolgáló intézkedési terv, valamint az annak végrehajtásáról szóló integritás jelentés elkészítésében,
c) gondoskodik az integrált kockázatkezelés koordinációjáról,[18]
d) ellátja a szervezet működésével összefüggő integritási és korrupciós kockázatokra vonatkozó bejelentések fogadásával és kivizsgálásával kapcsolatos feladatokat,
e) javaslatot tesz hivatásetikai és antikorrupciós témájú képzések megtartására, valamint közreműködik azok lebonyolításában,
f) tájékoztatást és tanácsadást nyújt hivatásetikai kérdésekben.
(9) A belső kontroll felelős feladatai:[19]
a) előkészíti a belső kontrollrendszer kialakításával és működtetésével kapcsolatos intézkedéseket, koordinálja és nyomon követi az előírt intézkedések megvalósítását,
b) közreműködik az integritási és korrupciós kockázatok felmérésében,
c) elemzi, vizsgálja és értékeli különösen a belső kontrollrendszer kiépítését, működését, továbbá a jogszabályoknak és a szabályzatoknak való megfelelőségét, valamint a belső kontrollrendszer működésének gazdaságosságát, hatékonyságát és eredményességét, a rendelkezésre álló erőforrásokkal való gazdálkodást, a vagyon megóvását és gyarapítását, valamint az elszámolások megfelelőségét, a stratégiai és operatív döntések meghozatalát.
(10) Az adatvédelmi tisztviselő feladatai:[20]
a) az adatkezelések folyamatos átfogó azonosítása, nyilvántartásba vétele, a meglévő adatkezelési nyilvántartás felülvizsgálata,
b) a természetes személyeknek a személyes adatok kezelése tekintetében történő védelméről és az ilyen adatok szabad áramlásáról, valamint a 95/46/EK irányelv hatályon kívül helyezéséről szóló, 2016. április 27-i (EU) 2016/679 európai parlamenti és tanácsi rendelet, valamint az információs önrendelkezési jogról és az információszabadságról szóló 2011. évi CXII. törvény rendelkezéseinek való megfelelés folyamatos ellenőrzése,
c) a személyes adatok kezelésére vonatkozó jogi előírások, így különösen a jogszabályok és belső adatvédelmi és adatbiztonsági szabályzatok érvényesülésének folyamatos ellenőrzése,
d) szabályzatok, adatfeldolgozói szerződések adatvédelmi szempontú felülvizsgálata,
e) érdekmérlegelések lefolytatása, felülvizsgálata,
f) adatvédelmi hatásvizsgálatok felülvizsgálata,
g) új adatkezelési folyamatok auditálása, rendszerbe történő integrálása, a kapcsolódó dokumentáció elkészítése, felülvizsgálata, véleményezése, javaslattétel,
h) éves munkaterv alapján ellenőrzések lefolytatása.
(11) Az elektronikus információs rendszer biztonságáért felelős megbízott feladatai:[21]
a) gondoskodik a Főigazgatóság elektronikus információs rendszereinek biztonságával összefüggő tevékenységek jogszabályokkal való összhangjának megteremtéséről és fenntartásáról,
b) elvégzi vagy irányítja az a) pont szerinti tevékenységek tervezését, szervezését, koordinálását és ellenőrzését,
c) előkészíti a Főigazgatóság elektronikus információs rendszereire vonatkozó informatikai biztonsági szabályzatot,
d) előkészíti a Főigazgatóság elektronikus információs rendszereinek biztonsági osztályba sorolását és a szervezet biztonsági szintbe történő besorolását,
e) véleményezi az elektronikus információs rendszerek biztonsága szempontjából a Főigazgatóság e tárgykört érintő szabályzatait és szerződéseit,
f) feladatával összefüggésben kapcsolatot tart a hatóságokkal és az eseménykezelő központtal,
g) közreműködik a Főigazgatóság valamennyi elektronikus információs rendszerének a tervezésében, fejlesztésében, létrehozásában, üzemeltetésében, auditálásában, vizsgálatában, kockázatelemzésében és kockázatkezelésében, karbantartásában vagy javításában,
h) amennyiben a Főigazgatóság az adatkezelési vagy az adatfeldolgozási tevékenységhez közreműködőt vesz igénybe, felügyeli a közreműködőnek a Magyarország kiberbiztonságáról szóló törvény hatálya alá tartozó elektronikus információs rendszereit érintő, biztonsággal összefüggő tevékenységét.
(12) A sajtófőnök feladatai:[22]
a) felel a Főigazgatóság stratégiai kommunikációs tevékenységéért;
b) figyelemmel kíséri a Főigazgatóság médiakommunikációjára vonatkozó tendenciák alakulását, reagál azok változására;
c) kezdeményezi, szervezi, koordinálja a Főigazgatóság szakmai tevékenységével összefüggő kommunikációs feladatokat, aminek keretében
ca) közreműködik a főigazgató nyilvános szerepléseinek lebonyolításában,
cb) irányítja a főigazgató részvételével tartott, valamint a Főigazgatóság által szervezett rendezvények kommunikációját,
cc) lebonyolítja a főigazgatói interjúkat, gondoskodik azok rögzítéséről, és intézkedik a rögzített anyag publikálásáról;
d) intézkedik
da) a sajtóközlemény és
db) a sajtónyilvános válasz
kiadásáról;
e) feladatai ellátása körében az érintett szervezeti egységtől közvetlenül információt kérhet;
f) feladatai ellátása körében közvetlen kapcsolatot tart és együttműködik
fa) az újságírókkal és a médiatartalom-szolgáltatókkal,
fb) az irányító minisztérium által kijelölt minisztériumi szervezeti egységekkel és munkatársakkal,
fc) a Főigazgatóság fenntartásába, irányítása vagy felügyelete alá tartozó szervezettel;
g) jóváhagyási jogkörrel rendelkezik az 1. függelék 1. alcím 1.1. pont 1. alpont c) pontjában meghatározott feladatok tekintetében.
(13) A belső ellenőrzési vezető feladatai:[23]
a) előkészíti, összehangolja, végrehajtja és elemzi a szervezeti belső ellenőrzés működését meghatározó jogszabályokból eredő, az éves ellenőrzési tervben meghatározott, illetve a főigazgató által soron kívül elrendelt feladatokat,
b) elemzi és vizsgálja a Főigazgatóság rendelkezésére álló erőforrásokkal való gazdálkodást, a vagyon megóvását és gyarapítását, valamint az elszámolások, beszámolók megbízhatóságát, amely vizsgálat kiterjed a Főigazgatóság valamennyi tevékenységére, különösen a költségvetési bevételek és kiadások tervezésére, felhasználására és elszámolására, valamint az eszközökkel és forrásokkal való gazdálkodásra, a vezetői tevékenységre, a döntés-előkészítésre, a hibák, hiányosságok feltárására, valamint a Gandhi Gimnázium Közhasznú Nonprofit Kft. tevékenységére,
c) a vizsgált folyamatokkal kapcsolatban megállapításokat és ajánlásokat tesz, valamint elemzéseket és értékeléseket készít a főigazgató részére a működés eredményességének növelése, valamint a belső kontrollrendszerek javítása és továbbfejlesztése érdekében,
d) független, tárgyilagos bizonyosságot adó és tanácsadó tevékenységet lát el,
e) elkészíti és legalább kétévente felülvizsgálja a belső ellenőrzési tevékenység végrehajtását szabályozó belső ellenőrzési kézikönyvet,
f) gondoskodik a belső ellenőrzési kézikönyvben meghatározott, a belső ellenőrzési tevékenység minőségét biztosító eljárások alkalmazásáról,
g) összeállítja és folyamatosan karbantartja a Főigazgatóság stratégiai tervdokumentumaival összhangban álló, kockázatelemzéssel alátámasztott stratégiai és éves ellenőrzési tervet, illetve megszervezi, irányítja, nyomon követi az ellenőrzési terv megvalósítását, végrehajtását,
h) vizsgálja és értékeli a belső kontrollrendszerek kiépítését, működését, jogszabályoknak és szabályzatoknak való megfelelését, valamint működésének gazdaságosságát, hatékonyságát és eredményességét,
i) büntető-, szabálysértési, kártérítési, illetve fegyelmi eljárás megindítására okot adó cselekmény, mulasztás vagy hiányosság gyanújának felmerülése esetén - haladéktalanul - tájékoztatja a főigazgatót, a főigazgató érintettsége esetén az irányító szerv vezetőjét, és javaslatot tesz a megfelelő eljárás megindítására,
j) javaslatot készít a főigazgató részére a Főigazgatóság tevékenységét és munkaszervezetét érintő szabályozó rendszer szükséges módosítására,
k) a belső ellenőrzési tevékenység minőségének fenntartása, javítása érdekében éves képzési tervet állít össze,
l) összeállítja az éves ellenőrzési jelentést, amelynek keretében önértékelést ad a belső ellenőrzés minőségéről, tárgyi és személyi feltételeinek alakulásáról,
m) kapcsolatot tart a Főigazgatóság működésének ellenőrzését végző külső szervek képviselőivel, a külső szervek által végzett ellenőrzésekről összesített nyilvántartást vezet.
II. FEJEZET
A FŐIGAZGATÓSÁG VEZETÉSE
1. Főigazgató
4. § (1) A főigazgató egyszemélyi felelős vezetőként vezeti a Főigazgatóságot.
(2) A főigazgatót a miniszter határozatlan időre nevezi ki.
(3) A munkáltatói jogokat a főigazgató felett a miniszter gyakorolja.
(4) A főigazgató egy személyben jogosult képviselni a Főigazgatóságot. A főigazgató képviseleti joga korlátlan, minden szervezeti, szakmai és gazdálkodási területre kiterjed. A főigazgató kötelezettségvállalása korlátlan, erre más személyt tárgyköri vagy összeghatár korlátozással felhatalmazhat.
(5) A főigazgató a kötelezettségvállalásra, teljesítésigazolásra vonatkozó jog gyakorlására írásban más személyt is kijelölhet.
(6) A főigazgatót akadályoztatása esetén az általános főigazgató-helyettes, a főigazgató és az általános főigazgatóhelyettes együttes akadályoztatása esetén a gazdasági főigazgató-helyettes helyettesíti.[24]
(7) A főigazgató felelős a Főigazgatóság törvényes működéséért, biztosítja a feladatok végrehajtásához szükséges feltételeket, ennek keretében:
a) előkészíti és felterjeszti a miniszterhez a Főigazgatóság Szervezeti és Működési Szabályzatának tervezetét,
b) irányítja a Főigazgatóság gazdálkodását,
c) szabályzatokat, utasításokat, döntéseket ad ki,
d) dönt az intézményi hatáskörű előirányzat-módosításokról,
e) felelős a Főigazgatóság informatikai stratégiájának kialakításáért, az informatikai rendszer fejlesztéséért,
f) irányítja és felügyeli a Főigazgatóság informatikai és adatkezelési feladatainak ellátását,
g) ellátja az Európai Unió pénzügyi alapjaiból vagy más külföldi vagy hazai programokból támogatott programok megvalósítását,
h) gondoskodik a belső kontrollrendszer kialakításáról és megfelelő működtetéséről,
i) javaslatot tesz jogszabályok megalkotására, módosítására,
j) a Főigazgatóság feladatellátását érintő jogszabályokat véleményezi,
k) évente beszámolót készít a miniszternek a Főigazgatóság tevékenységéről,
l) gondoskodik a jogszabályok által előírt tájékoztatási kötelezettséggel kapcsolatos feladatok végrehajtásáról,
m) hatósági jogkört gyakorol.
n) felelős a Főigazgatóság eredményes működéséért, észszerű és takarékos gazdálkodásáért,[25]
o) felelős a szakmai és pénzügyi monitoringrendszer működtetéséért, a tervezési, beszámolási, valamint a közérdekű és közérdekből nyilvános adatok szolgáltatására vonatkozó kötelezettség teljesítéséért, annak teljességéért és hitelességéért, továbbá a számviteli rendért,[26]
p) felelős a Főigazgatóság egészét érintően az adatvédelemmel és a minősített adatok védelmével kapcsolatos feladatok ellátásáért,[27]
q) kijelölés alapján, az állam nevében személyesen gyakorolja a tulajdonosi jogokat a Gandhi Gimnázium Közhasznú Nonprofit Kft. felett.[28]
r) a komplex felzárkózási képzésekről szóló kormányrendelet alapján javaslatot tesz a társadalmi felzárkózásért felelős miniszternek a Társadalmi Mobilitási Szakértői Bizottság tagjainak kinevezésére, valamint a komplex felzárkózási képzések szakmai, módszertani kérdéseivel kapcsolatban kezdeményezi a Társadalmi Mobilitási Szakértői Bizottság állásfoglalásának kiadását.[29]
(8) A főigazgató közvetlenül irányítja[30]
a) az általános főigazgató-helyettes,
b) a gazdasági főigazgató-helyettes,
c) a hivatalvezető,
d) a belső ellenőrzési vezető,
e) az adatvédelmi tisztviselő,
f) az integritás tanácsadó,
g) a belső kontroll felelős,
h) az elektronikus információs rendszer biztonságáért felelős megbízott,
i) a sajtófőnök
tevékenységét.
2. Általános főigazgató-helyettes
5. § (1) A főigazgató tevékenységét általános főigazgató-helyettes segíti.
(2) Az általános főigazgató-helyettes feladatait a főigazgató közvetlen vezetése és ellenőrzése mellett látja el.
(3) Az általános főigazgató-helyettes helyettesíti a főigazgatót távolléte vagy tartós akadályoztatása esetén. A főigazgatói tisztség betöltetlensége esetén a főigazgató hatáskörében eljárva az általános főigazgató-helyettes látja el a főigazgató feladatait. Az általános főigazgató-helyettest a miniszter nevezi ki és menti fel, az egyéb munkáltatói jogokat felette a főigazgató gyakorolja.
(4) Az általános főigazgató-helyettes közvetlenül irányítja[31]
a) a Program-végrehajtási és Módszertani Főosztály vezetőjének,
b) a Támogatáskezelési Főosztály vezetőjének[32]
c)[33]
d) a Felzárkózási Képzések Főosztálya vezetőjének,
e) az igazgatók
tevékenységét.
(5) Az általános főigazgató-helyettest távolléte, akadályoztatása esetén a Program-végrehajtási és Módszertani Főosztály vezetője helyettesíti. Az általános főigazgató-helyettes tisztség betöltetlensége esetén az általános főigazgató-helyettes feladatait, hatáskörét a gazdasági főigazgató-helyettes látja el.[34]
(6)[35]
(7)[36]
3. Gazdasági főigazgató-helyettes
6. § (1) A gazdasági főigazgató-helyettes a Főigazgatóság gazdasági vezetője. Feladatait a főigazgató közvetlen vezetése és ellenőrzése mellett látja el.
(2) A gazdasági főigazgató-helyettes pénzügyi ellenjegyzésre jogosult, e jog gyakorlására írásban az Ávr. 55. §-a és 60. §-a szerinti más személyt is kijelölhet, a kötelezettségvállalásra, pénzügyi ellenjegyzésre, teljesítés igazolására, érvényesítésre, utalványozásra jogosult személyekről és aláírásmintájukról - elektronikus aláírás alkalmazása esetén a használt tanúsítványokról és az elektronikus aláíráshoz kapcsolódó tanúsítvány nyilvános adatairól - a belső szabályzatában foglaltak szerint naprakész nyilvántartást vezet.
(3) A gazdasági főigazgató-helyettes felelős a Főigazgatóság gazdasági feladatainak ellátásáért.[37]
(4) A gazdasági főigazgató-helyettest a miniszter nevezi ki és menti fel, az egyéb munkáltatói jogokat felette a főigazgató gyakorolja.
(5) A gazdasági főigazgató-helyettes felelős a gazdálkodást érintő belső szabályzatok elkészítéséért.
(6) A gazdasági főigazgató-helyettes felel a gazdálkodás megszervezéséért és irányításáért, a pénzügyi és számviteli rend betartásáért és a vagyon használatával összefüggő feladatok teljesítéséért.
(7) A gazdasági főigazgató-helyettes felel az előirányzat-felhasználással, a hatáskörébe tartozó előirányzatmódosítással, készpénzkezeléssel, a könyvvezetéssel, a bevallási kötelezettséggel és adatszolgáltatással kapcsolatos feladatok ellátásáért.
(8) A gazdasági főigazgató-helyettes irányítja a Főigazgatóság ingatlanjainak üzemeltetésével kapcsolatos feladatokat.
(9) A gazdasági főigazgató-helyettes felügyeli a beszerzések és közbeszerzések jogszerűségét.
(10) A gazdasági főigazgató-helyettes ellenőrzi a Főigazgatóság által megvalósított projektek pénzügyi gazdálkodását.
(11) A gazdasági főigazgató-helyettes közvetlenül irányítja[38]
a) a Gazdasági Főosztály,
b) a Jogi, Humánpolitikai és Informatikai Főosztály,
c) a Területi és Gazdaságfejlesztési Programok Főosztálya
vezetőjének tevékenységét.
(12) A gazdasági főigazgató-helyettest akadályoztatása esetén a Gazdasági Főosztály vezetője helyettesíti. A gazdasági főigazgató-helyettesi tisztség betöltetlensége esetén a gazdasági főigazgató-helyettes feladatait, hatáskörét a Gazdasági Főosztály vezetője látja el.[39]
(13) A gazdasági főigazgató-helyettes felügyeli a Gandhi Gimnázium Közhasznú Nonprofit Kft. tevékenységét, döntésre előkészíti a tevékenységét érintő ügyeket.[40]
4. Főosztályvezető[41]
7. § (1) A főosztályvezető az általa vezetett főosztály feladatkörét érintően közvetlenül, a jogszabályi és szakmai követelményeknek megfelelően irányítja a főosztály munkáját, felelős a főosztály feladatainak ellátásáért.[42]
(2) A főosztály vezetője elkészíti a főosztály ügyrendjét.
(3) A főosztályvezető szervezi a főosztályhoz tartozó feladatok végrehajtását.
(4) A főosztályvezető helyettesítéséről az Ügyrendben kell rendelkezni.
5. Az igazgató[43]
8. § (1) Az igazgató vezeti és képviseli a Főigazgatóság területi egységeként működő igazgatóságot.[44]
(2) Az igazgató osztályvezetői besorolású vezető, akit az általános főigazgató-helyettes közvetlenül irányít.[45]
(3) Az igazgatót akadályoztatása esetén az ügyrendben kijelölt személy helyettesíti.
(4) Az igazgató
a) a Szabályzatban meghatározottak szerint - átruházott jogkörben - munkáltatói jogkört gyakorol,
b) ellátja az általa vezetett igazgatóságon megvalósuló vállalkozási tevékenység előkészítését és végrehajtását,
c) gondoskodik az általa vezetett igazgatóság által kezelt adatvagyon, illetve használt ingatlanok és az abban található tárgyi eszközök biztonságáról,
d) felelős a munkakörülményeket érintő jogszabályok és egyéb normák betartásáért és betartatásáért.[46]
e) közreműködik a projektek helyi megvalósításában.
6. Az osztályvezető és a kirendeltségvezető[47]
9. § (1) Az igazgatóságok irányítása alatt működő kirendeltségeket osztályvezetői besorolású kirendeltségvezető vezeti.[48]
(2) Az osztályvezető és a kirendeltségvezető (a továbbiakban ezen alcím alkalmazásában együtt: osztályvezető) az általa vezetett osztály és kirendeltség (a továbbiakban ezen alcím alkalmazásában együtt: osztály) feladatkörét érintően irányítja az osztály munkáját.
(3) Az osztályvezető
a) a főosztály és az igazgatóság ügyrendjében meghatározottak szerint - átruházott jogkörben - munkáltatói jogkört gyakorol,
b) külön irányító eszközben meghatározottak szerint - átruházott jogkörben - kiadmányozási jogkört gyakorol,
c) megállapítja az osztály foglalkoztatottainak feladatait, gondoskodik arányos foglalkoztatásukról, felülvizsgálja az általuk készített tervezeteket,
d) elősegíti az osztály foglalkoztatottainak szakmai fejlődését,
e) gondoskodik az osztály foglalkoztatottainak szükség szerinti helyettesítéséről,
f) ellenőrzi a feladatok végrehajtását, beszámoltatja az osztály foglalkoztatottait,
g) felelős a feladatok határidőben történő végrehajtásáért, a jogszabályoknak és irányító eszközöknek az osztály munkájában történő érvényesítéséért.
III. FEJEZET
A FŐIGAZGATÓSÁG MŰKÖDÉSÉNEK SZABÁLYAI
1.[49]
10. § (1) A Főigazgatóság működését a hatályos jogszabályok, a Főigazgatóság belső szabályzatai és főigazgatói belső utasítások szabályozzák.
(2) A Főigazgatóságon a kormányzati igazgatásról szóló 2018. évi CXXV. törvény (a továbbiakban: Kit.) hatálya alá tartozó kormánytisztviselők és a munka törvénykönyvéről szóló 2012. évi I. törvény (a továbbiakban: Mt.) hatálya alá tartozó munkavállalók dolgoznak. A kormánytisztviselők feladatait a feladatleírás, a munkavállalók feladatait a munkaköri leírás határozza meg.[50]
(3) A feladatleírás, munkaköri leírás tartalmazza:[51]
a) az álláshelyen ellátandó feladatokat és hatásköröket,
b) az álláshelyhez kapcsolódó jogokat és kötelezettségeket,
c) a helyettesítés rendjét, valamint
d) a kiadmányozási jog telepítése esetén annak gyakorlását.
(4) A Főigazgató adja ki az általános és a gazdasági főigazgató-helyettes, az igazgató, a belső ellenőrzési osztály vezetője és a hivatalvezető feladatleírását.[52]
2. Munkáltatói jogkörgyakorlás
11. § (1) A munkáltatói jogkörgyakorlás szabályozása a Kit., valamint az Mt. szabályain alapul.[53]
(2) A főigazgató gyakorolja - az általános és a gazdasági főigazgató-helyettes kinevezése, felmentése kivételével - a munkáltatói jogokat a Főigazgatóság foglalkoztatottai felett.[54]
(3) A munkáltatói jogkör gyakorlás szempontjából a Kit. hatálya alá tartozó foglalkoztatottak tekintetében az alapvető munkáltatói jog körébe tartozik:[55]
a) kinevezés,
b) jogviszony-megszüntetés,
c) kinevezés módosítása,[56]
d) fegyelmi és kártérítési eljárás,
e) sérelemdíj megfizetésére irányuló eljárás megindítása,
f) fegyelmi büntetés,
g) kártérítés,
h) sérelemdíj megállapítása,
i) összeférhetetlenség megállapítása,
j)[57]
(4) A munkáltatói jogkör gyakorlása szempontjából az Mt. hatálya alá tartozó foglalkoztatottak tekintetében az alapvető munkáltatói jog körébe a jogviszony létesítése, módosítása és megszüntetése tartozik.[58]
(5) A (3) és (4) bekezdésben meghatározott munkáltatói jogokon felül a főigazgató kizárólagos jogkörébe tartozik a munkáltatói jogkörök gyakorlása:
a) munkáltató engedélyéhez kötött munkavégzésre irányuló további jogviszony létesítésének engedélyezése,
b) munkáltató engedélyéhez nem kötött munkavégzésre irányuló további jogviszony létesítésének tudomásul vétele,
c) kirendelés vagy munkaszerződéstől eltérő foglalkoztatás,
d) külföldi kiküldetés,
e) illetmény, illetve munkabér és egyéb járandóságok megállapítása,
f) fizetés nélküli szabadság engedélyezése,
g) szaktanfolyamokon való részvétel engedélyezése,
h) tanulmányi szerződés megkötése.
(6) A főigazgatót, a főigazgató-helyettest, a főosztályvezetőt és az igazgatót megillető munkáltatói jogkörök:[59]
a) rendes szabadság kiadása,
b) utasítási és rendelkezési jog,
c) rendkívüli munkavégzés elrendelése,
d) belföldi kiküldetés elrendelése,
e) munkaköri leírás, feladatleírás elkészítése és átadása,
f) feladatkijelölő utasítás adása,
g) teljesítményértékelés,
h) jelenléti ívek hitelesítése.
(7) A projektmenedzsereket megillető jogkörök:
a) rendes szabadság kiadása a projektmunkatársakat illetően, a munkavégzés helyétől függetlenül,[60]
b) utasítási és rendelkezési jog,
c) a projekt költségvetéséből elszámolható belföldi kiküldetés elrendelése,
d) munkaköri leírás elkészítése és átadása,
e) feladatkijelölő utasítás adása,
f) jelenléti ívek hitelesítése, azzal, hogy az igazgatóság működési területén dolgozó projektfoglalkoztatottak tekintetében is gyakorolja e jogkört.[61]
(8) A Program-végrehajtási és Módszertani Főosztály vezetője gyakorolja a projektmenedzserek felett az egyéb munkáltatói jogokat.[62]
(9) A főigazgató a nem alapvető munkáltatói jogkörök gyakorlását a főigazgató-helyettesre, a gazdasági vezetőre, a főosztályvezetőre és az igazgatóra átruházhatja. Az átruházott munkáltatói jogkör tovább nem ruházható.
3. A Főigazgatóság működésének szabályai
12. § (1) A Főigazgatóság foglalkoztatottai feladataik ellátása tekintetében együttműködésre kötelezettek.[63]
(2) A kapcsolattartás formái a Főigazgatóságon belül:
a) vezetői értekezlet,
b) gazdasági vezetői értekezlet,
c) projekt előrehaladási értekezlet.
(3) A vezetői értekezleten a főigazgató-helyettesek és a főosztályvezetők, szükség esetén az igazgatók, illetve a projektmenedzserek vesznek részt.[64]
4. A kiadmányozás
13. § (1) A kiadmányozás a döntés meghozatalát és az ahhoz kapcsolódó írásbeli intézkedést jelenti.
(2) A kiadmányozási jog jogosultja a főigazgató nevében jár el, akit a főigazgató bíz meg a kiadmányozás gyakorlásával.
(3) A kiadmányozásra előkészített iratot a hivatali út betartásával kell a főigazgató elé terjeszteni, úgy, hogy az irat minden tényt, adatot, körülményt, döntési lehetőséget tartalmaz, valamint kellő idő áll rendelkezésre a megalapozott döntéshozatalhoz.
(4) A főigazgatónak címzett, valamint a főigazgató által kiadmányozandó iratokat ellenkező főigazgatói rendelkezés hiányában
a) a szervezeti egység irányítását ellátó főosztályvezető vagy
b) a főigazgató közvetlen alárendeltségébe tartozó szervezeti egység vezetője, illetve feladatkör betöltője
útján kell felterjeszteni.
(5) Külső szervhez vagy személyhez iratot csak a kiadmányozást követően lehet továbbítani.
(6) A kiadmányozásra jogosult vezető a kiadmányt saját nevében írja alá. Ha a vezető a kiadmányozást más vezető helyett gyakorolja, az aláírásból e minőségének ki kell tűnnie.
5. Az utasítási jog gyakorlásának szabályai
14. § (1) Vezetői utasítás írásban és szóban is adható. A főigazgatói írásbeli utasítás kiadását a tárgykör szerint hatáskörrel rendelkező szervezeti egység vezetője készíti elő, melyet kiadás előtt a Jogi, Humánpolitikai és Informatikai Főosztály véleményez, kiadása után nyilvántartásba vesz és gondoskodik a közzétételéről.[65]
(2) A vezető az utasítást a beérkező iratokra is rávezetheti (szignálás). Az utasításnak egyértelműnek és közérthetőnek kell lennie.
6. Képviselet
15. § (1) A Főigazgatóság teljes jogú képviselője a főigazgató. A főigazgató akadályoztatása esetén a képviselet rendjére a főigazgató helyettesítésének rendjére vonatkozó rendelkezések az irányadóak.
(2) Az általános főigazgató-helyettes, a gazdasági főigazgató-helyettes, valamint az igazgató a vonatkozó jogszabályok keretei között, külön meghatalmazás nélkül képviseli a Főigazgatóságot.[66]
(3) A Főigazgatóság vezető beosztású kormánytisztviselői, a projektmenedzser, a szakmai és pénzügyi vezető a feladatkörükben meghatározott ügyekben és beosztásuknak megfelelő szinten, a hivatali út szabályainak megfelelő előzetes és utólagos tájékoztatást követően képviselhetik a Főigazgatóságot, illetve a projektet.
(4) A Főigazgatóság képviseletében eljáró foglalkoztatottak e tevékenységükről a vezetőjüket haladéktalanul tájékoztatni kötelesek.[67]
7.[68]
16. §[69]
1. függelék
A SZERVEZETI EGYSÉGEK FELADATAI
1. A Főigazgató által közvetlenül irányított szervezeti egységek
1.1. Főigazgatói Hivatal[70]
1. A Főigazgatói Hivatal a főigazgató feladatellátását segíti. Ennek keretében
a) gondoskodik a Főigazgatóságra érkező iratok feldolgozásáról, így különösen azok érkeztetéséről, hiteles elektronikus irattá történő átalakításáról, a vezetői ügyelosztásnak az elektronikus iratkezelő rendszerben történő rögzítéséről, az ügyintézésre kijelölt szakterületnek e rendszerben történő továbbításáról, ügyintézéséről, a titkársági ügyviteli munka ellátásáról,
b) szervezi a főigazgató hivatali programjait, figyelemmel kíséri azok alakulását és a megvalósulásukhoz szükséges feltételek biztosítását,
c) a főigazgató által kiadott vagy a felettes szerv által meghatározott feladatokat az illetékes szervezeti egység vezetőjének továbbítja, és figyelemmel kíséri azok határidőben történő végrehajtását, valamint jogkörében eljárva tájékoztatást kér a kijelölt felelősöktől,
d) végzi a főigazgatói értekezletekkel kapcsolatos adminisztratív feladatokat,
e) közreműködik a Főigazgatóság által kötendő együttműködési megállapodások előkészítésében, szervezi az együttműködési megállapodások aláíratását,
f) összeállítja a Főigazgatóság éves munkatervét, és nyomon követi annak végrehajtását,
g)[71]
1.1.1. Kommunikációs és Szervezetfejlesztési Osztály[72]
a) gondoskodik a Főigazgatóság internetes honlapjának tartalmi frissítéséről az Informatikai Osztállyal együttműködésben;
b) gondoskodik a belső kommunikáció elősegítése érdekében a Főigazgatóság belső intranetes hálózatának frissítéséről, karbantartásáról az Informatikai Osztállyal együttműködésben;
c) a sajtófőnök jóváhagyásával
ca) ellátja a Főigazgatóságot érintő kommunikációs és sajtókapcsolati feladatokat,
cb) ellátja a Főigazgatóság országos szintű kommunikációs tevékenységét,
cc) kidolgozza a Főigazgatóság kommunikációs tevékenységének fő irányait, területeit, módszereit,
cd) a Főigazgatóság éves munkaterve alapján elkészíti az éves kommunikációs tervet,
ce) elkészíti a Főigazgatóság sajtóközleményeit, sajtómeghívóit és sajtóháttéranyagait,
cf) szerkeszti és moderálja a Főigazgatóság hivatalos közösségi oldalát,
cg) kezdeményezi, szervezi, koordinálja a Főigazgatóság szakmai tevékenységével összefüggő kommunikációs feladatokat,
ch) koordinálja a média részéről érkező kérdésekre adandó válaszok összeállítását, jóváhagyását és megküldését;
d) összeállítja a Főigazgatóság tevékenységéről készülő éves értékelő jelentést, beszámolót;
e) ellátja a Főigazgatóság nemzetközi ügyeinek szervezését és intézését,
f) gondoskodik a panaszok és közérdekű bejelentések elintézésének rendjéről szóló szabályzatban foglaltaknak megfelelően a Főigazgatóságra érkező panaszok, közérdekű bejelentések kivizsgálásáról, nyilvántartásáról;
g) megszervezi és lebonyolítja a Főigazgatóság, az Igazgatóságok és a kiemelt projektek által rendezett eseményeket, rendezvényeket, konferenciákat, összeállítja ezek háttéranyagait.
1.1.2. Stratégiai Elemző Osztály[73]
a) koordinálja a stratégiai tervdokumentumok előkészítését, valamint ellátja az azok nyomon követéséhez, értékeléséhez és felülvizsgálatához kapcsolódó feladatokat;
b) a szervezeti stratégia céljainak megalapozása, elérése érdekében rendszeres helyzetértékelési, adatfelvételi és elemzési tevékenységet végez;
c) értékelő, elemző anyagokat készít a szervezetben folyó tevékenységekről és azok eredményeiről;
d) biztosítja a vezetői elemzésekhez szükséges statisztikai kimutatásokat, térképeket, kontrolling adatokat, továbbá értékelő, elemző táblákat, területi és szektorális folyamatleírásokat készít;
e) folyamatosan elemzi, értékeli a Főigazgatóság tevékenységét, az azokat befolyásoló tényezőket, valamint azok hatásait;
f) támogatja a Főigazgatóság felsőoktatási, tudományos és kutatási kapcsolatrendszerének kialakítását, fejlesztését.
1.2-1.4.[74]
2. Az általános főigazgató-helyettes által irányított szervezeti egységek
2.1. Program-végrehajtási és Módszertani Főosztály[75]
1. A Program-végrehajtási és Módszertani Főosztály ellátja és koordinálja az európai uniós és más nemzetközi forrású projektek megvalósításával kapcsolatos feladatokat.[76]
2.1.1.
2.1.2. Program-végrehajtási Koordinációs és Módszertani Osztály[77]
A Program-végrehajtási Koordinációs és Módszertani Osztály feladatai:
a) segíti az európai uniós és más nemzetközi forrású projektek szakmai elvárásainak teljesülését, folyamatosan monitorozza a projektek megvalósítását, segíti és ellenőrzi a projektek adatszolgáltatásait,
b) ellátja az európai uniós és más nemzetközi forrású projektek megvalósításának és fenntartásának igazolásául szolgáló dokumentációs tevékenység koordinációját,
c) a társosztályokkal együttműködve gondoskodik a Program-végrehajtási és Módszertani Főosztályt érintő adatszolgáltatási kötelezettségek teljesítéséről, adatszolgáltatást nyújt a benyújtott, nyertes, megvalósítási, illetve fenntartási szakaszban lévő pályázatokról, projektekről a Főigazgatóság vezetésének,
d) részt vesz az elszámolhatósági szabályok értelmezésében, a jogszerű gyakorlat kialakításában,
e) figyelemmel kíséri a jogszabályok, a központi iránymutatások, útmutatók, közlemények keretében megjelenő új szabályokat, a pályázati informatikai rendszerek megfelelő használatához szükséges tudnivalókat a projektek megvalósításában dolgozó munkatársak megfelelő tájékoztatása, felkészítése érdekében,
f) nyilvántartja, dokumentálja, koordinálja a külső és belső ellenőrzésekkel összefüggő feladatokat, szükség szerint részt vesz a Program-végrehajtási és Módszertani Főosztály feladatait érintő ellenőrzésekben, koordinálja az ellenőrzésekre való felkészülést, az intézkedési tervek elkészítését és végrehajtását,
g) az európai uniós és más nemzetközi forrású projektek kezelése kapcsán az ellenőrzések során feltárt és igazolt, visszafizetési kötelezettséggel érintett szabálytalanságok kezelésére tett intézkedésekben közreműködik,
h) a projektfenntartási időszakban ellátja és koordinálja a nyilvántartással, iratmegőrzéssel, továbbá a fenntartási jelentések elkészítésével és benyújtásával összefüggő feladatokat, e feladatok ellátása során együttműködik a Belügyminisztériummal, a Támogató, valamint a Főigazgatóság feladatkörrel rendelkező szervezeti egységeivel,
i) A Program-végrehajtási és Módszertani Főosztály hatáskörébe utalt európai uniós és más nemzetközi forrású projektek megvalósítási feladatkörében
ia) a Támogató feladatkörrel rendelkező főosztályaival, valamint a Főigazgatóság mint kedvezményezett feladatkörrel rendelkező szakmai szervezeti egységeivel együttműködve felügyeli a projektek működtetésével, előrehaladásával kapcsolatos menedzsment- és szakmai feladatokat, melynek keretében gondoskodik a projektszinten rögzített szakmai elvárások, indikátorok teljesüléséről, támogatásiszerződés-módosítási kérelmek és változásbejelentések előkészítéséről, a projekt szakmai zárásáról,
ib) felügyeli a kifizetési igénylések összeállítását és benyújtását, továbbá a projekt pénzügyi zárását,
ic) részt vesz a projektek megvalósításával összefüggő közbeszerzési és beszerzési eljárások előkészítésében és lebonyolításában,
id) elkészíti az európai uniós támogatásból megvalósuló projektek pályázati dokumentációját,
ie) előkészíti és benyújtja a Támogató felé a projektek támogatási szerződésének megkötéséhez vagy a támogatói okirat kiadáshoz szükséges dokumentumokat,
if) gondoskodik a projektek lezárásához szükséges záró beszámoló benyújtásáról.
2.1.3. Helyi Esélyegyenlőségi Programok Osztálya[78]
A Helyi Esélyegyenlőségi Programok Osztálya feladatai:
a) szakmai támogatást nyújt a kedvezményezett járások és települések részére a fejlesztésre meghirdetett társadalomfejlesztési, modernizációs és egyéb hazai és európai uniós finanszírozású programok, projektek előkészítésében, menedzselésében;
b) összehangolja az esélyegyenlőség fejlesztése terén meghatározott feladatokat, és irányítja az Országos Esélyegyenlőségi Mentor Hálózat (a továbbiakban: OEMH) működését, megszervezi az esélyegyenlőségi mentorok kötelező képzését, a mentorok kiválasztását és felkészítését;
c) támogatja a települési önkormányzatokat a helyi esélyegyenlőségi programjuk tervezésében, felülvizsgálatában és megvalósításában, működteti a helyi esélyegyenlőségi programok információs rendszerét, közzéteszi és nyilvántartja az esélyegyenlőségi programokat, továbbá feldolgozza és összegzi a programokhoz kapcsolódó információkat;
d) helyi esélyegyenlőségi programok összeállítására felkészítő képzéseket tart, vizsgáztat, tanúsítványt ad ki, támogatja az OEMH működését, és ösztönzi a települési együttműködéseket, társadalmi felzárkózási fórumokat, amelyek keretében szakértői segítséget nyújt;
e)[79]
2.2. Támogatáskezelési Főosztály[80]
A Főosztály feladata a pályázati kiírások kezelése és lebonyolítása. Jogszabályban meghatározott esetben, szakkérdésben módszertani szakértőként jár el, kiemelten figyelemmel kíséri, valamint szakmai módszertani támogatást nyújt a gyermekek esélynövelő szolgáltatásaihoz, továbbá a Biztos Kezdet Gyerekházak és Tanodák részére tanácsadói hálózatot tart fenn. A Támogatáskezelési Főosztály mellett titkárság működik, amely ügyfélszolgálati tevékenységet is ellát.
2.2.1. Pályázatkezelési Osztály
A Pályázatkezelési Osztály feladata:
a) a pályáztatási feladatok előkészítésének, a pályáztatás koordinálásának, lefolytatásának és a pályázók támogatásának biztosítása;
b) a támogató szolgáltatások és a közösségi ellátások finanszírozásának rendjéről szóló 191/2008. (VII. 30.) Korm. rendelet (a továbbiakban: Tkr.) 6. §-a szerinti pályázati bizottság működtetése (a továbbiakban: bizottság), valamint a bizottság javaslatának miniszteri döntésre elkészítése;
c) a pályáztatáshoz kapcsolódó szakmai anyagok, kimutatások, összegzések előkészítése;
d) kezeli a Nemzeti Szociálpolitikai Intézet (a továbbiakban: NSZI) által működtetett Elektronikus Pályázatkezelő és Szerződésmenedzsment Rendszert (a továbbiakban: Pkr.), az Útravaló Ösztöndíjprogram - Hazai rendszert (a továbbiakban: Utr.), a Nemzeti Kulturális Támogatáskezelő (a továbbiakban: NKTK) által működtetett Elektronikus Pályázatkezelési és Együttműködési Rendszert (a továbbiakban: EPER), ellátja az abban felmerülő pályázatkezelési feladatokat a Biztos Kezdet Gyerekházak, a Tanoda szolgáltatás, valamint az egyéb lebonyolítói és kezelői megállapodások szerinti pályázatok vonatkozásában;
e) intézkedik a pályázók döntésről történő kiértesítéséről;
f) elvégzi a Magyar Államkincstár által működtetett Országos Támogatás-ellenőrzési Rendszerben a beérkező pályázatokkal, miniszteri, államtitkári döntéssel kapcsolatos feladatokat;
g) adatszolgáltatások teljesítése;
h) - külön felkérésre - a pályázatok végrehajtásának monitorozása.
2.2.2. Támogatáskezelési és Módszertani Osztály
A Támogatáskezelési és Módszertani Osztály feladatai:
1. Ellátja a Tkr. szerint támogatott Biztos Kezdet Gyerekházak és Tanoda szolgáltatással, valamint az egyéb lebonyolítói megállapodások alapján lebonyolításra kerülő pályázatokkal kapcsolatos feladatokat, az alábbiak szerint:
a) kezeli az NSZI által működtetett Pkr., Utr., az NKTK által működtetett EPER pályázatkezelő rendszereket, ellátja az abban felmerült szerződéskötéssel, szerződésmódosítással kapcsolatos feladatokat, előkészíti a fejlesztésekhez szükséges adatlapokat a Biztos Kezdet Gyerekházak, a Tanoda szolgáltatás, valamint az egyéb lebonyolítói és kezelői megállapodások szerinti pályázatok vonatkozásában;
b) a Pályázatkezelési Osztállyal és az Elszámolási és Monitoring Osztállyal közösen összeállítja a támogatási, finanszírozási szerződés, okirat mintáját, és elkészíti a finanszírozási, támogatásiszerződés- és okirat-módosítási sablonokat;
c) a döntési lista alapján előkészíti a finanszírozási, támogatási szerződéseket, intézkedik azok mindkét fél részéről történő aláíratásáról;
d) a finanszírozási, támogatási szerződések mindkét fél általi aláírását követően átadja az aláírt szerződés egy eredeti példányát a Gazdasági Főosztály részére a kiutalás teljesítéséhez;
e) elvégzi a finanszírozási, támogatási szerződések évközi módosításait, továbbá - a Belügyminisztérium szakmai főosztályaival egyeztetve - előkészíti a finanszírozási, támogatási szerződések megszüntetéséhez szükséges dokumentumokat;
f) a Pályázatkezelési Osztállyal és az Elszámolási és Monitoring Osztállyal közösen elkészíti a kezelői és lebonyolítási megállapodásokban foglalt tevékenységek szakmai beszámolóit a megállapodásokban rögzített határidőig;
g) segíti a finanszírozási feladatokhoz kapcsolódó folyamatokat eljárásrendek, tájékoztatók, iratminták készítésével, karbantartásával, szükség szerint operatív segítségnyújtással;
h) a Belügyminisztérium szakmai főosztályai részére összeállítja a szükséges adatszolgáltatásokat;
i) közreműködik a pályázati úton finanszírozott ellátásokkal kapcsolatos jogi szabályozás tapasztalatainak értékelésében, javaslatot tesz a Tkr. módosítására,
j) elvégzi a Magyar Államkincstár által működtetett Országos Támogatás-ellenőrzési Rendszerben a szerződéskötéssel, utalással kapcsolatos feladatokat;
k) elvégzi a Fenntartók által benyújtott, valamint a Magyar Államkincstár ellenőrzést végző igazgatóságai által megküldött elszámolásokról, helyszíni ellenőrzésekről szóló jegyzőkönyvek ellenőrzését, szükség szerint felszólítja a Fenntartót a visszafizetendő összegek rendezésére;
l) analitikus nyilvántartást vezet a támogatási időszakon belül, a Biztos Kezdet Gyerekház és Tanoda szolgáltatásoknál a támogatási időszakot követően is a visszafizetési kötelezettségekről, a részletező nyilvántartás tartalmazza mindazon információkat, adatokat, állapotokat, amelyek a követelés eredményes beszedése érdekében szükségesek.
2. Ellátja a gyermekek esélynövelő szolgáltatásai tekintetében a módszertani feladatokat, illetékességi területén segíti a gyermekjóléti és gyermekvédelmi szolgáltatók munkáját, az alábbiak szerint:
a) a működést engedélyező szerv kirendelése alapján - a szociális, gyermekjóléti és gyermekvédelmi szolgáltatók, intézmények és hálózatok hatósági nyilvántartásáról és ellenőrzéséről szóló 369/2013. (X. 24.) Korm. rendeletben foglaltak szerint - szakértőként véleményezi a gyermekek esélynövelő szolgáltatásait nyújtó szolgáltatók szakmai programját, és részt vesz azok hatósági ellenőrzésében, ellátja a szakmai programban foglaltak megvalósulása és a szolgáltatások szakmai megfelelőségének kérdésében beérkező szakértői feladatokat;
b) elkészíti és folyamatosan frissíti a szakértői tevékenység elvégzéséhez szükséges iratmintákat, jegyzőkönyveket;
c) figyelemmel kíséri az ellátórendszer változásait, információkat gyűjt az ellátórendszer sajátosságairól, problémáiról;
d) a gyermekek esélynövelő szolgáltatásai hatékonyságának és hatásosságának javítása érdekében javaslatot tesz szakmai fejlesztésekre, szükség szerint konkrét jogszabály-módosításokra, a fejlesztéshez szükséges források tervezésére;
e) konzultációval, tanácsadással segíti a szolgáltatások keretében megvalósuló szakmai tevékenységet;
f) kezdeményezi, fejleszti és koordinálja a gyermekek esélynövelő szolgáltatásaihoz kapcsolódó módszertani tevékenységeket, együttműködésben a felkért szakértőkkel;
g) kapcsolatot tart a fenntartókkal, tanácsot ad a hálózatfejlesztéssel, tervezéssel kapcsolatban;
h) gyűjti, értékeli a hazai jó gyakorlatokat, eljárásokat, módszereket, elősegíti azok közzétételét, elterjesztését;
i) figyelemmel kíséri a hazai szakirodalmat és tapasztalatokat;
j) a gyermekek esélynövelő szolgáltatásai tekintetében szakmai összejöveteleket, tanácskozásokat szervez, és elősegíti az információcserét;
k) részt vesz a gyermekek esélynövelő szolgáltatásait érintő témában szervezett fórumokon, így különösen konferenciákon, szakmai műhelytalálkozókon, módszertani egyeztetéseken, és az ott szerzett információkat továbbítja a szolgáltatók felé;
l) együttműködik a terület témáját illetően a szociálpolitika, a közoktatás, a rendészet és az egészségügy országos szerveivel, valamint a felsőoktatás és szakképzés intézményeivel és szervezeteivel;
m) Biztos Kezdet Gyerekházak és Tanoda tanácsadó hálózatot működtet az igazgatóságok bevonásával.
2.2.3. Elszámolási és Monitoring Osztály
Az Elszámolási és Monitoring Osztály ellátja a Tkr. szerint támogatott Biztos Kezdet Gyerekházak és Tanoda szolgáltatással, valamint az egyéb lebonyolítói megállapodások alapján lebonyolításra kerülő pályázatokkal kapcsolatos elszámolási és monitoringfeladatokat, az alábbiak szerint:
a) kezeli az NSZI által működtetett Pkr. rendszert, az NKTK által működtetett EPER rendszert, valamint az Utr. rendszert, ellátja az abban felmerült elszámolással kapcsolatos feladatokat, előkészíti a fejlesztésekhez szükséges adatlapokat a Biztos Kezdet Gyerekházak, a Tanoda szolgáltatás, valamint az egyéb lebonyolítói megállapodások szerinti pályázatok vonatkozásában;
b) elvégzi a Magyar Államkincstár által működtetett Országos Támogatás-ellenőrzési Rendszerben az elszámolással kapcsolatos feladatokat;
c) analitikus nyilvántartást vezet a támogatási időszakot követően a visszafizetési kötelezettségekről, a részletező nyilvántartás tartalmazza mindazon információkat, adatokat, állapotokat, amelyek a követelés eredményes beszedése érdekében szükségesek;
d) részt vesz a finanszírozási, támogatási szerződéssel rendelkező szolgáltatók helyszíni ellenőrzéseinél, az ellenőrzés során az ellenőrzéshez kiadott eljárásrend és dokumentációs rend szerint jár el;
e) a Pályázatkezelési Osztállyal és a Támogatáskezelési és Módszertani Osztállyal közösen elkészíti a kezelői és lebonyolítási megállapodásokban foglalt tevékenységek szakmai beszámolóit a megállapodásokban rögzített határidőig;
f) felkérés esetén elvégzi a pályázatok végrehajtásának monitorozásával kapcsolatos feladatokat;
g) a Belügyminisztérium szakmai főosztályai részére összeállítja a szükséges adatszolgáltatásokat;
h) közreműködik a pályázati úton finanszírozott ellátásokkal kapcsolatos jogi szabályozás tapasztalatainak értékelésében, javaslatot tesz a Tkr. módosítására;
i) a Belügyminisztérium szakmai főosztályainak iránymutatása és felkérése alapján a pályázati támogatás felhasználásának ellenőrzése érdekében mintavételes vagy kockázatelemzésen alapuló dokumentált pénzügyi és szakmai, továbbá helyszíni ellenőrzéseket végez.
2.3.[81]
2.4. Felzárkózási Képzések Főosztálya[82]
1. A Felzárkózási Képzések Főosztálya ellátja a komplex felzárkózási képzések engedélyezésével, nyilvántartásával, ellenőrzésével kapcsolatos feladatokat, valamint a komplex felzárkózási képzések szakmai és módszertani feladatait, továbbá a Főigazgatóság felnőttképzési és minőségirányítási feladataival kapcsolatos tevékenységet. A Felzárkózási Képzések Főosztálya mellett titkárság működik.
2.4.1. Nyilvántartási, Engedélyezési és Ellenőrzési Osztály
1. A Nyilvántartási, Engedélyezési és Ellenőrzési Osztály feladata:
a) a komplex felzárkózási képzések országos engedélyezési eljárásainak felügyelete a szolgáltatási programok vonatkozásában, az engedélyezési eljárás dokumentációjának fejlesztése és aktualizálása;
b) a komplex felzárkózási képzések szervezői által összeállított szolgáltatási programok jóváhagyására irányuló kérelmek fogadása, regisztrálása, információk feldolgozása, formai és tartalmi ellenőrzése és a komplexitási igazolások kiállítása;
c) a papír alapon összeállított szolgáltatási programok kérelmezési és jóváhagyási eljárásának dokumentálása, nyilvántartása, archiválása;
d) a szolgáltatási programok online elektronikus kérelmezési és nyilvántartási rendszerének kialakítása, aktualizálása, szakmai üzemeltetése;
e) a komplexitási igazolás alapján folytatott komplex felzárkózási képzések ellenőrzése, dokumentálása, az ellenőrzési feladatok dokumentációjának rendszerezése, nyilvántartása és archiválása.
2.4.2. Felzárkózási Módszertani Osztály
1. A Felzárkózási Módszertani Osztály feladata:
a) a komplex felzárkózási képzések szabályozásával kapcsolatos szakmai anyagok és módszertani eljárások kidolgozása, a szabályozási dokumentumok előkészítése, egyeztetése, véglegesítése és szükség szerinti felülvizsgálata;
b) szakmai és módszertani kérdések egyeztetése, állásfoglalás kialakítása a Társadalmi Mobilitási Szakértői Bizottsággal történő együttműködés keretében;
c) a Társadalmi Mobilitási Szakértői Bizottság titkársági feladatainak ellátása;
d) közreműködés a komplex felzárkózási képzések engedélyezési, nyilvántartási, ellenőrzési, valamint módszertani feladataihoz kapcsolódó, papíralapú eljárás és online elektronikus rendszer felügyeletében, működésének biztosításában, a Helpdesk szolgáltatás elérhetőségének fenntartásában.
2.4.3. Felnőttképzési Osztály
1. A Felnőttképzési Osztály feladata:
a) a Főigazgatóság felnőttképzési tevékenységeinek és a kapcsolódó minőségirányítási feladatainak koordinálása, támogatása, nyilvántartása és ellenőrzése;
b) a Főigazgatóság felnőttképzési tevékenységei engedélyezési, nyilvántartási, módszertani és tananyagfejlesztési feladatainak ellátása, koordinálása, dokumentálása;
c) a Főigazgatóság által szervezett komplex felzárkózási képzések koordinálásához, támogatásához, nyilvántartásához és ellenőrzéséhez kapcsolódó feladatok ellátása.
d) A képzési és oktatási beszerzésekről szóló jogszabálynak való megfelelés céljából a Kormányzati Képzésszervezési Központ által működtetett portálon a Főigazgatóság éves képzési tervének a rögzítéséhez kapcsolódó feladatok ellátása, a képzést tervező szervezeti egységek adatszolgáltatásával és együttműködésével.[83]
2.5. Igazgatóságok[84]
1. A Főigazgatóság területi egységei:
a) Észak-Magyarországi Társadalmi Esélyteremtési Igazgatóság,
b) Észak-Alföldi Társadalmi Esélyteremtési Igazgatóság,
c) Dél-Alföldi Társadalmi Esélyteremtési Igazgatóság,
d) Dél-Dunántúli Társadalmi Esélyteremtési Igazgatóság,
e) Nyugat-Dunántúli Társadalmi Esélyteremtési Igazgatóság.
2. Az igazgatóság feladatai:
a) a Főigazgatóság feladatainak végrehajtása, különös tekintettel az illetékességébe tartozó térség sajátosságaira és specifikumaira,
b) a működési területére vonatkozó éves szakmai terv készítése,
c) a területi illetékessége alá tartozó Fejlesztési Központok működtetésével kapcsolatos feladatok ellátása,
d) a helyi civil szervezetekkel, egyházakkal, gazdasági tevékenységet végző szervezetekkel kapcsolat építése, megbeszélések szervezése, együttműködési lehetőségek kialakítása,
e) támogatás nyújtása a helyi civil közösség fejlesztésében, a közösségi gondolkodás előmozdításában,
f) részvétel a társadalmi felzárkózási, különösen a felnőttképzési, közfoglalkoztatási, szociális programokhoz szükséges módszertani fejlesztésben, szolgáltatás- és tananyagfejlesztésben,
g) kapcsolattartás a társadalmi felzárkózással összefüggő tevékenységben érintett intézményekkel, szervezetekkel,
h) közreműködés a helyi esélyegyenlőségi programokkal kapcsolatos területi feladatok ellátásában,
i) közreműködés a hazai és uniós programok szakmai feladataival kapcsolatos területi feladatok ellátásában a program projektmenedzserének és szakmai vezetőjének közvetlen irányítása mellett,
j) a felzárkózáspolitikai irányelveknek megfelelően, a jogszabályok alapján minőségi, piacképes és gyakorlatorientált szakmai, kompetenciafejlesztő képzések nyújtása az igazgatóság területi illetékességébe tartozó hátrányos helyzetű társadalmi csoportok részére, figyelemmel a felmerülő igényekre, a helyi közösségek kompetencia- és ismeretszintjére,
k) közreműködik a társadalmi felzárkózást elősegítő költségvetési támogatások lebonyolításával kapcsolatos feladatok ellátásában,
l) kidolgozza a termelőműhelyekre vonatkozó koncepciót, megvalósítja a termelőműhelyek teljes körű kialakításával kapcsolatos feladatokat, továbbá ehhez kapcsolódóan együttműködik a társfőosztályokkal."
3. A gazdasági főigazgató-helyettes által közvetlenül irányított szervezeti egységek
3.1. Gazdasági Főosztály[85]
1. A Gazdasági Főosztály feladata a Főigazgatóság költségvetési, gazdálkodási, pénzügyi, számviteli és beszerzési feladatainak elvégzése, a projektek pénzügyi feladatainak segítése, ellenőrzése. A Gazdasági Főosztály mellett titkárság működik.
3.1.1. Pénzügyi és Számviteli Osztály
A Pénzügyi és Számviteli Osztály fő feladatai:
a) a gazdasági események teljes körű könyvelése,
b) előirányzatok, előirányzat-módosítások könyvelése, nyilvántartása,
c) gazdálkodási keretek szakfeladatonkénti nyilvántartása,
d) a Főigazgatóság költségvetésének tervezése, az éves költségvetések végrehajtása, annak elemzése,
e) bankszámla kezelése és a számlaforgalom biztosítása,[86]
f) szerződésállomány nyilvántartása,
g) kötelezettségvállalások nyilvántartása, fizetési kötelezettségek teljesítése,
h) előirányzat-felhasználási keretszámlák vezetése,
i) analitikus nyilvántartások vezetése, közérdekű adatok közzététele,
j) adóbevallás és adatszolgáltatási kötelezettségek teljesítése,
k) beszámolási, mérlegkészítési és egyéb jogszabályokban előírt adatszolgáltatási kötelezettségek teljesítése,
l) munkaerő-gazdálkodással kapcsolatos gazdasági feladatok,
m) bérszámfejtéssel, egyéb juttatások és járulékok számfejtésével kapcsolatos teendők elvégzése,
n) munkaügyi adatszolgáltatások teljesítése,
o) feladatkörét érintő belső szabályzatok előkészítése,
p) gazdálkodást érintő kérdésekben iránymutatás adása a projektek pénzügyi vezetői részére,[87]
q)[88]
r)[89]
s)[90]
t)[91]
u)[92]
v)[93]
w)[94]
x) cafetéria-rendszer kidolgozása.[95]
3.1.2. Beszerzési és Üzemeltetési Osztály[96]
A Beszerzési és Üzemeltetési Osztály feladatai:
a) vagyongazdálkodási koncepció készítése,
b) vagyonkezelési, használati szerződések előkészítésével, módosításával, megkötésével kapcsolatos feladatok ellátása,
c) az állami vagyonnal kapcsolatos nyilvántartások vezetése,
d) a vagyonnal kapcsolatos selejtezési feladatok ellátása,
e) az elhelyezési célú használatba vételhez vagy bérbevételhez kapcsolódó feladatok ellátása,
f) beruházások tervezése, a megvalósításban való közreműködés,
g) beruházási és felújítási tárgyú döntések előkészítése, azok lebonyolítása,
h) tűzvédelmi, munkavédelmi, katasztrófavédelmi, őrzés-védelmi feladatok végrehajtása,
i) az épületek műszaki karbantartása,
j) a gépjárművek karbantartása, működtetése,
k) a kiküldetések teljesítésével kapcsolatos feladatok ellátása,
l) a selejtezési, leltározási feladatok ellátása,
m) az épületüzemeltetési feladatok ellátása,
n) a költöztetésekkel kapcsolatos feladatok ellátása,
o) feladatkörét érintő belső szabályzatok előkészítése,
p) beszerzési, közbeszerzési ügyek áttekintése, ellenőrzése, koordinálása,
q) szükség esetén közbeszerzési döntőbizottság előtti eljárásban való részvétel,
r) beszerzési, közbeszerzési ügyek szabályozása,
s) projektek beszerzéseinek, közbeszerzéseinek engedélyezése, koordinálása,
t) éves közbeszerzési terv készítése,
u) a Közbeszerzési és Ellátási Főigazgatóság, a Nemzeti Kommunikációs Hivatal, a Központi Humánfejlesztési Nonprofit Kft. részére történő bejelentések intézése.
v) képzési és oktatási beszerzésekről szóló jogszabályoknak való megfelelés céljából a Kormányzati Képzésszervezési Központ által működtetett portál beszerzési igénybejelentéseihez kapcsolódó feladatok elvégzése a beszerzést indító szervezeti egység együttműködésével,[97]
w) beszerzési és üzemeltetési szakértelem biztosítása a Főigazgatóság szervezeti egységei, valamint a projektek részére,[98]
x) beszerzési és üzemeltetési feladatok tekintetében részvétel a projektek előkészítésben és megvalósításában, együttműködve a Program-végrehajtási és Módszertani Főosztállyal.[99]
3.1.3. Fejezeti Kezelésű Számlák Osztálya[100]
A Fejezeti Kezelésű Számlák Osztályának feladatai:
1. A Roma nemzetiségi szakmai és beruházási támogatások fejezeti kezelésű előirányzat lebonyolítói feladatainak ellátása keretében:
a) a lebonyolítói megállapodások nyilvántartása,
b) a biztosított pénzügyi forrás nyilvántartása,
c) a kifizetésekről, jóváírásokról, kiadáscsökkentő tételekről, követelésekről és egyéb helyesbítésekről havi analitika elkészítése és az irányító szerv felé történő megküldése,
d) a kapcsolódó pénzügyi adatszolgáltatások elkészítése,
e) az éves beszámoló részeként a pénzügyi beszámoló elkészítése,
f) a szakmai feladatokat ellátó szervezeti egység által adott nyilatkozatok, értesítők, megállapodások feldolgozása, a nyilvántartás naprakész vezetése,
g) utalások rögzítése a Magyar Államkincstár banki Számlavezető Rendszerében (SZR),
h) az átadott követelések NAV felé történő érvényesítése, valamint a Magyar Államkincstár felé történő inkasszó kezdeményezése.
2. Az Útravaló és felzárkózást segítő ösztöndíj programok fejezeti kezelésű előirányzat lebonyolítói feladatainak ellátása keretében
a) a lebonyolítói megállapodások nyilvántartása,
b) a biztosított pénzügyi forrás nyilvántartása,
c) a nyertes pályázók adatainak nyilvántartása, kezelése a Magyar Államkincstár illetményszámfejtő rendszerében (a továbbiakban: KIRA),
d) a Támogatáskezelési Főosztály EPER adatai alapján a KIRA rendszerben az ösztöndíjak és a mentori díjak számfejtése, valamint azok kifizetése az előállított utalási állományok alapján,
e) a kifizetésekről, jóváírásokról, kiadáscsökkentő tételekről, követelésekről és egyéb helyesbítésekről havi analitika elkészítése és az irányító szerv felé történő megküldése,
f) a kapcsolódó pénzügyi adatszolgáltatások elkészítése,
g) az éves beszámoló részeként a pénzügyi beszámoló elkészítése,
h) az átadott követelések NAV felé történő érvényesítése, valamint a Magyar Államkincstár felé történő inkasszó kezdeményezése.
3. A társadalmi esélyekért és roma kapcsolatokért felelős államtitkár feladatainak támogatása, a Biztos Kezdet Gyerekházak, valamint a Tanoda program fejezeti kezelésű előirányzatokhoz kapcsolódóan a kezelői feladatok ellátása keretében
a) a kezelői megállapodások nyilvántartása,
b) a biztosított pénzügyi forrás nyilvántartása,
c) a kötelezettségvállalások rögzítése,
d) a pénzügyi bizonylatok utalványozásra történő előkészítése a Forrás.NET integrált ügyviteli rendszerben,
e) a bizonylatok utalványozás előtti ellenőrzése, az érvényesítői feladatok szabályszerű végrehajtása, utalási csomag előállítása és utalása a Magyar Államkincstár banki Számlavezető Rendszerében (SZR),
f) a kapcsolódó pénzügyi adatszolgáltatások elkészítése,
g) az éves beszámoló részeként a pénzügyi beszámoló elkészítése,
h) a szakmai feladatokat ellátó szervezeti egység által adott nyilatkozatok, értesítők, megállapodások feldolgozása, a nyilvántartás naprakész vezetése,
i) az átadott követelések NAV felé történő érvényesítése, valamint a Magyar Államkincstár felé történő inkasszó kezdeményezése,
j) a főkönyvi könyvelési feladatok ellátása, amelynek keretében
ja) az azonosítás alatt álló tételekkel kapcsolatos feladatok,
jb) ERA kódok kincstári rendezése,
jc) a beérkező bevételek beazonosítása,
jd) a jóváírások alapbizonylatainak összeállítása,
je) a napi banki kivonat felszereltségének ellenőrzése,
jf) a havi, negyedéves, féléves, éves zárási feladatok végrehajtása.
3.2. Jogi, Humánpolitikai és Informatikai Főosztály[101]
1. A Jogi, Humánpolitikai és Informatikai Főosztály ellátja, illetve koordinálja a jogi, szabályozási, igazgatási feladatokat, valamint elvégzi a humánerőforrás-gazdálkodással és az informatikai ellátással kapcsolatos feladatokat. A Jogi, Humánpolitikai és Informatikai Főosztály mellett titkárság működik.[102]
3.2.1. Jogi és Szabályozási Osztály
1. A Jogi és Szabályozási Osztály feladatai:
a) szerződések, bírósági és hatósági beadványok készítése, véleményezése,
b) jogi vélemények készítése,
c) egységes szerződéstár kialakítása, kezelése,
d) jogi képviselet ellátása,
e) jogszabály-módosítási javaslatok kezdeményezése, előkészítése, véleményezése,
f) jogszabálykövetés,
g) egyedi utasítások, szabályzatok, körlevelek, ügyrendek előkészítése.
h) közérdekű adatigénylések kezelése,[103]
i) követeléskezelésben való részvétel.[104]
j) jogi támogatás nyújtása a projektek megvalósításához,[105]
k) jogi tanácsadás nyújtása.[106]
3.2.2.[107]
3.2.3. Humánpolitikai Osztály
1. A Humánpolitikai Osztály feladatai:
a) a Főigazgatóság feladat- és hatáskörébe tartozó humánpolitikai intézkedések előkészítése,
b) humánstratégia kidolgozása,
c)[108]
d) a foglalkoztatottak képzésével és továbbképzésével kapcsolatos feladatok ellátása,
e) a felvételi, a kiválasztási és a pályázati rendszer működtetése,
f) a Főigazgatóság létszámgazdálkodásával összefüggő feladatok ellátása,
g) a foglalkoztatottak személyi anyagainak, a személyügyi számítógépes nyilvántartás vezetése és kezelése, a személyügyi adatok karbantartása,
h) a foglalkoztatottak jóléti és szociális támogatási rendszerének kialakítása és fejlesztése,
i) a vagyonnyilatkozat-tétellel, a nemzetbiztonsági ellenőrzéssel, a foglalkozás-egészségüggyel, valamint a teljesítményértékeléssel kapcsolatos feladatok ellátása,
j) a fegyelmi ügyek lefolytatásával kapcsolatos előkészítési, nyilvántartási feladatok ellátása,
k) célfeladatok nyilvántartása,
l) a kormánytisztviselők kártérítési felelősségének megállapításával kapcsolatos feladatok ellátása.
m) részvétel a projektekkel kapcsolatos humánpolitikai feladatok ellátásában.[109]
3.2.4. Informatikai Osztály
1. Az Informatikai Osztály feladatai:
a) a Nemzeti Infokommunikációs Szolgáltató Zrt.-vel történő kapcsolattartás,
b) a Főigazgatóság honlapjának fejlesztése, működtetése,
c) a Főigazgatóság interneten - adatszolgáltatóként és üzemeltetőként - történő megjelenésével kapcsolatos informatikai feladatok ellátása,
d) a Főigazgatóság teljes informatikai rendszerének működtetése, fejlesztése,
e) az információbiztonság megvalósítása,
f) a Főigazgatóság informatikai koncepciójának kialakítása és végrehajtása,
g) az informatikai infrastruktúra teljes leltárának (hardver, szoftver) elkészítése,
h) az esélyteremtéshez, felzárkózáshoz kapcsolódóan kialakítandó nyilvántartási rendszerek létrehozása, működtetése, szakrendszerek üzemeltetése,
i) az informatikai beszerzésekben való közreműködés.
j) részvétel az informatikai rendszereket érintő hazai és nemzetközi pályázatok, projektek kidolgozásában, azok megvalósításában, a Főigazgatóság szervezeti egységeivel együttműködve.[110]
3.3. Területi és Gazdaságfejlesztési Programok Főosztálya[111]
A Területi és Gazdaságfejlesztési Programok Főosztálya feladata a gazdaságélénkítő, területi felzárkózási projektek szakmai támogatása, segítése, új projektek előkészítése, monitoringozása, módszertani szakmai anyagok készítése. A Területi és Gazdaságfejlesztési Programok Főosztálya két osztállyal és titkársággal működő hivatali egység.
3.3.1. Gazdaságélénkítő Programok Osztály
A Gazdaságélénkítő Programok Osztály a feladatait a Belügyminisztérium közfoglalkoztatási helyettes államtitkárának szakmai irányítása mellett látja el. A Gazdaságélénkítő Programok Osztály feladatai a gazdaságfejlesztésben érintett települések fejlesztéséhez kapcsolódóan:
a) szakmai segítséget nyújt a programokban érintettek részére, koordinálja a gazdasági egyenlőtlenség csökkentése, a munkaerőpiaci hátrányok leküzdése érdekében a helyi foglalkoztatás bővítését és a vidék lakosságmegtartó képességét növelő feladatok végrehajtását;
b) felméri a Kedvezményezett Települések Gazdaságélénkítő Programjában (a továbbiakban: Gazdaságélénkítő Program) érintett települések fejlesztési elképzeléseit, és javaslatot tesz a Belügyminisztérium Közfoglalkoztatási Stratégiai és Koordinációs Főosztálya (a továbbiakban: KSKFO) részére az általa kidolgozásra érdemesnek ítélt programokra;
c) módszertani, szakmai anyagokat készít, javaslatot tesz a gazdasági egyenlőtlenség, valamint a munkaerőpiaci hátrányok csökkentése, a helyi foglalkoztatás bővítése és a vidéki lakosságmegtartó képességet növelő fejlesztésekhez, véleményezi és javaslatot tesz a KSKFO által előkészített Támogatási Felhívásra;
d) folyamatos szakmai segítséget nyújt a kérelmezőknek a kérelem összeállításában, az összeállított kérelemcsomag szakmai véleményét írásban elküldi a KSKFO részére;
e) részt vesz a gazdaságfejlesztésben érintett települések fejlesztéséhez kapcsolódó döntés-előkészítő feladatokban;
f) a projektkoordinátorokon keresztül a helyszínen menedzseli a Gazdaságélénkítő Program keretében az önkormányzatoknak nyújtott támogatásokat, fejlesztési programcsomagokat;
g) a fejlesztésekhez kapcsolódóan rendszeres monitoringtevékenységet végez, a programok előrehaladásáról fotódokumentációt készít, az önkormányzatok által kidolgozott szakmai beszámolókat (időszaki/záró beszámoló, fenntartási és foglalkoztatási kötelezettség teljesítéséről szóló jelentés) záradékkal látja el, a programok nyilvánossága biztosításához kapcsolódó tájékoztató táblákat véleményezi, valamint kimutatásokat, beszámolókat, összefoglaló jelentéseket, elemzéseket készít a programok megvalósításának időszakában, továbbá a fenntartási időszakban lévő Támogatói okirat / Hatósági szerződés szerinti kötelezettségeket illetően;
h) jelzőrendszerként is működve, a monitoringtevékenység során felmerülő akadály esetén, haladéktalanul tájékoztatja a Támogatót, megoldási javaslatot készít, a támogatási és fenntartási időszakban segíti a program keretében létrehozott kapacitás fenntarthatóságát;
i) adatokat szolgáltat a támogatott Gazdaságélénkítő Programokhoz kapcsolódóan (dashboard, Országos Beruházási Monitoring Rendszer), segíti és támogatja a fejlesztési programokhoz kapcsolódó adatszolgáltatások elkészítését;
j) a programok hivatalos átadóünnepségét megelőzően sajtóanyagot állít össze, amelyet előzetes egyeztetésre elküld a KSKFO részére, a rendezvényről fotódokumentációt készít;
k) segíti, támogatja, figyelemmel kíséri a kedvezményezett járások és települések mikro-, kis- és középvállalkozásai (a továbbiakban: MKKV) részére nyújtott támogatások, fejlesztési programcsomagok eredményes megvalósítását;
l) kiemelt figyelemmel kíséri a kedvezményezett járások és települések, az MKKV-k és az önkormányzatok részére meghirdetett komplex fejlesztési, modernizációs, valamint egyéb hazai és európai uniós finanszírozású programokat, pályázati kiírásokat, amelyekről információt nyújt az érintettek számára;
m) feldolgozza és összegzi a programokhoz kapcsolódó információkat, az érzékelhető eredményekről, a gyakorlati megvalósulás tapasztalatairól, a foglalkoztatást érintő közvetlen vagy közvetett hatásokról, továbbá a munkahelyteremtésben és a település szociális gondoskodásában elért konkrét eredményekről elemzést készít;
n) felmérések alapján folyamatosan vizsgálja a gazdasági egyenlőtlenség csökkentése, a munkaerőpiaci hátrányok leküzdése érdekében a helyi foglalkoztatás bővítését segítő hazai, európai uniós programok eredményeit, hatékonyságát, hatásait, az elemzések alapján javaslatokat fogalmaz meg;
o) aktív helyszíni részvétellel segíti a települési együttműködéseket, társadalmi, vállalkozói fórumokat;
p) együttműködik a KSKFO gazdaságélénkítő programkoordinátoraival és a KSKFO Programkoordinációs Osztály vármegyei programkoordinátoraival, valamint a közfoglalkoztatásért felelős vármegyei szakmai főtanácsadóival a programok előkészítésében, a kérelmek kidolgozásában, a programok megvalósítása során és a fenntartási időszakban;
q) együttműködik a kormányzati szervekkel, kormányhivatalokkal, önkormányzatokkal, területfejlesztésért felelős szakemberekkel, vállalkozásokkal, munkaadókkal, falugondnokokkal, civil szervezetekkel.
3.3.2. Területi Programok Tervezési Osztály
A Területi Programok Tervezési Osztály feladatai:
a) folyamatosan nyomon követi a társadalmi felzárkózási programokat, amelynek során vizsgálja azok előrehaladását, szakmai megvalósítását, eredményeit és társadalmi-települési hasznosságát;
b) új területi egyenlőtlenségek csökkentésére irányuló, elsősorban foglalkoztatást elősegítő innovatív programokat dolgoz ki;
c) közreműködik a meglévő programok, fejlesztések és a Főigazgatóság alapfeladatai közötti koordinációban, valamint a Főigazgatóság céljainak hatékonyabb megvalósításában;
d) adatgyűjtést, felmérést végez a helyi foglalkoztatás bővítése céljából termelőműhelyek létrehozása érdekében;
e) szakmai segítséget nyújt az igazgatóságok részére a termelőműhelyekre vonatkozó koncepció teljes körű összeállításához;
f) menedzseli és koordinálja a termelőműhelyek megvalósítását, az előrehaladás érdekében rendszeres monitoringtevékenységet végez, beszámolókat, összefoglaló jelentéseket, elemzéseket készít;
g) együttműködik a regionális, a vármegyei és helyi szintű esélyteremtési programokban részt vevőkkel, a Főigazgatóság társfőosztályaival, igazgatóságaival, valamint a KSKFO-val és a közfoglalkoztatásért felelős vármegyei szakmai főtanácsadóival.
2. függelék[112]
Társadalmi Esélyteremtési Főigazgatóság

3. függelék[113]
Vagyonnyilatkozat-tételhez kötött munkakörök
Az egyes vagyonnyilatkozat-tételi kötelezettségekről szóló 2007. évi CLII. törvényben meghatározott időszakonként és esedékességgel vagyonnyilatkozat-tételére kötelezett az a közszolgálatban álló vagy közszolgálatban nem álló, a Főigazgatóságon foglalkoztatott,
a) aki - önállóan vagy testület tagjaként - javaslattételre, döntésre vagy ellenőrzésre jogosult
aa) közigazgatási hatósági vagy szabálysértési ügyben,
ab) közbeszerzési eljárás során,
ac) feladatai ellátása során költségvetési vagy egyéb pénzeszközök felett, továbbá az állami vagyonnal való gazdálkodás, valamint elkülönített állami pénzalapok, fejezeti kezelésű előirányzatok tekintetében,
ad) egyedi állami támogatásról való döntésre irányuló eljárás lefolytatása során, vagy
ae) állami támogatások felhasználásának vizsgálata, vagy a felhasználással való elszámoltatás során,
b) aki
ba) az általa betöltött álláshelyen vezetői feladatokat lát el, vagy
bb) az általa betöltött álláshelyen ellátandó feladatai közül bármelyik tekintetében is jogszabály alapján nemzetbiztonsági ellenőrzés alá eső feladatokat lát el,
c) aki belső ellenőri feladatokat lát el.
Lábjegyzetek:
[1] Módosította a 9/2021. (VI. 30.) BM utasítás 1. §-a (lásd: 1. melléklet 10. § a) pont). Hatályos 2021.07.01.
[2] Módosította a 3/2025. (III. 14.) BM utasítás 8. §-a. Hatályos 2025.03.15.
[3] Módosította az 5/2021. (IV. 9.) BM utasítás 1. §-a (ld. 1. melléklet 14. § b) pont). Hatályos 2021.04.10.
[4] Módosította az 1/2024. (I. 18.) BM utasítás 1. §-a (lásd 1. melléklet 15. § a) pont). Hatályos 2024.01.19.
[5] Hatályon kívül helyezte az 5/2021. (IV. 9.) BM utasítás 1. §-a (ld. 1. melléklet 15. § a) pont). Hatálytalan 2021.04.10.
[6] Megállapította a 19/2025. (X. 30.) BM utasítás 1. §-a (lásd 1. melléklet 1. §). Hatályos 2025.10.31.
[7] Hatályon kívül helyezte a 19/2025. (X. 30.) BM utasítás 1. §-a (lásd 1. melléklet 29. § a) pont). Hatálytalan 2025.10.31.
[8] Beiktatta a 19/2025. (X. 30.) BM utasítás 1. §-a (lásd 1. melléklet 2. §). Hatályos 2025.10.31.
[9] Beiktatta a 9/2021. (VI. 30.) BM utasítás 1. §-a (lásd: 1. melléklet 1. § (1) bekezdés). Hatályos 2021.07.01.
[10] Módosította a 19/2025. (X. 30.) BM utasítás 1. §-a (lásd 1. melléklet 27. § a) pont). Hatályos 2025.10.31.
[11] Beiktatta a 9/2021. (VI. 30.) BM utasítás 1. §-a (lásd: 1. melléklet 1. § (2) bekezdés). Hatályos 2021.07.01.
[12] Beiktatta a 19/2025. (X. 30.) BM utasítás 1. §-a (lásd 1. melléklet 3. §). Hatályos 2025.10.31.
[13] Módosította a 19/2025. (X. 30.) BM utasítás 1. §-a (lásd 1. melléklet 27. § b) pont). Hatályos 2025.10.31.
[14] Módosította a 19/2025. (X. 30.) BM utasítás 1. §-a (lásd 1. melléklet 29. § b) pont). Hatályos 2025.10.31.
[15] Megállapította az 5/2021. (IV. 9.) BM utasítás 1. §-a (ld. 1. melléklet 3. §). Hatályos 2021.04.10.
[16] Megállapította a 19/2025. (X. 30.) BM utasítás 1. §-a (lásd 1. melléklet 4. §). Hatályos 2025.10.31.
[17] Beiktatta az 1/2024. (I. 18.) BM utasítás 1. §-a (lásd 1. melléklet 1. §). Hatályos 2024.01.19.
[18] Megállapította a 19/2025. (X. 30.) BM utasítás 1. §-a (lásd 1. melléklet 5. §). Hatályos 2025.10.31.
[19] Beiktatta az 1/2024. (I. 18.) BM utasítás 1. §-a (lásd 1. melléklet 1. §). Hatályos 2024.01.19.
[20] Beiktatta az 1/2024. (I. 18.) BM utasítás 1. §-a (lásd 1. melléklet 1. §). Hatályos 2024.01.19.
[21] Beiktatta a 19/2025. (X. 30.) BM utasítás 1. §-a (lásd 1. melléklet 6. §). Hatályos 2025.10.31.
[22] Beiktatta a 19/2025. (X. 30.) BM utasítás 1. §-a (lásd 1. melléklet 6. §). Hatályos 2025.10.31.
[23] Beiktatta a 19/2025. (X. 30.) BM utasítás 1. §-a (lásd 1. melléklet 6. §). Hatályos 2025.10.31.
[24] Megállapította az 5/2021. (IV. 9.) BM utasítás 1. §-a (ld. 1. melléklet 4. §). Hatályos 2021.04.10.
[25] Beiktatta az 5/2021. (IV. 9.) BM utasítás 1. §-a (ld. 1. melléklet 5. §). Hatályos 2021.04.10.
[26] Beiktatta az 5/2021. (IV. 9.) BM utasítás 1. §-a (ld. 1. melléklet 5. §). Hatályos 2021.04.10.
[27] Beiktatta az 5/2021. (IV. 9.) BM utasítás 1. §-a (ld. 1. melléklet 5. §). Hatályos 2021.04.10.
[28] Beiktatta az 5/2021. (IV. 9.) BM utasítás 1. §-a (ld. 1. melléklet 5. §). Hatályos 2021.04.10.
[29] Beiktatta a 9/2021. (VI. 30.) BM utasítás 1. §-a (lásd: 1. melléklet 2. § (1) bekezdés). Hatályos 2021.07.01.
[30] Megállapította a 19/2025. (X. 30.) BM utasítás 1. §-a (lásd 1. melléklet 7. §). Hatályos 2025.10.31.
[31] Megállapította az 1/2024. (I. 18.) BM utasítás 1. §-a (lásd 1. melléklet 3. §). Hatályos 2024.01.19.
[32] Megállapította a 19/2025. (X. 30.) BM utasítás 1. §-a (lásd 1. melléklet 8. §). Hatályos 2025.10.31.
[33] Hatályon kívül helyezte a 19/2025. (X. 30.) BM utasítás 1. §-a (lásd 1. melléklet 29. § c) pont). Hatálytalan 2025.10.31.
[34] Megállapította az 1/2024. (I. 18.) BM utasítás 1. §-a (lásd 1. melléklet 3. §). Hatályos 2024.01.19.
[35] Hatályon kívül helyezte az 5/2021. (IV. 9.) BM utasítás 1. §-a (ld. 1. melléklet 15. § b) pont). Hatálytalan 2021.04.10.
[36] Hatályon kívül helyezte az 5/2021. (IV. 9.) BM utasítás 1. §-a (ld. 1. melléklet 15. § b) pont). Hatálytalan 2021.04.10.
[37] Megállapította a 16/2021. (X. 14.) BM utasítás 1. §-a (lásd: 1. melléklet 1. §). Hatályos 2021.10.15.
[38] Megállapította a 19/2025. (X. 30.) BM utasítás 1. §-a (lásd 1. melléklet 9. §). Hatályos 2025.10.31.
[39] Módosította a 16/2021. (X. 14.) BM utasítás 1. §-a (lásd: 1. melléklet 8. § b) pont). Hatályos 2021.10.15.
[40] Beiktatta az 1/2024. (I. 18.) BM utasítás 1. §-a (lásd 1. melléklet 4. §). Hatályos 2024.01.19.
[41] Az alcím szövegét megállapította a 19/2025. (X. 30.) BM utasítás 1. §-a (lásd 1. melléklet 10. §). Hatályos 2025.10.31.
[42] Megállapította a 19/2025. (X. 30.) BM utasítás 1. §-a (lásd 1. melléklet 10. §). Hatályos 2025.10.31.
[43] Megállapította az 5/2021. (IV. 9.) BM utasítás 1. §-a (ld. 1. melléklet 9. §). Hatályos 2021.04.10.
[44] Megállapította az 5/2021. (IV. 9.) BM utasítás 1. §-a (ld. 1. melléklet 9. §). Hatályos 2021.04.10.
[45] Megállapította az 1/2024. (I. 18.) BM utasítás 1. §-a (lásd 1. melléklet 5. § (1) bekezdés). Hatályos 2024.01.19.
[46] Megállapította az 1/2024. (I. 18.) BM utasítás 1. §-a (lásd 1. melléklet 5. § (2) bekezdés). Hatályos 2024.01.19.
[47] Megállapította az 5/2021. (IV. 9.) BM utasítás 1. §-a (ld. 1. melléklet 9. §). Hatályos 2021.04.10.
[48] Megállapította az 5/2021. (IV. 9.) BM utasítás 1. §-a (ld. 1. melléklet 9. §). Hatályos 2021.04.10.
[49] Hatályon kívül helyezte az 5/2021. (IV. 9.) BM utasítás 1. §-a (ld. 1. melléklet 15. § c) pont). Hatálytalan 2021.04.10.
[50] Megállapította az 5/2021. (IV. 9.) BM utasítás 1. §-a (ld. 1. melléklet 10. §). Hatályos 2021.04.10.
[51] A nyitó szövegrészt módosította az 5/2021. (IV. 9.) BM utasítás 1. §-a (ld. 1. melléklet 14. § c) pont). Hatályos 2021.04.10.
[52] Módosította az 5/2021. (IV. 9.) BM utasítás 1. §-a (ld. 1. melléklet 14. § d) pont). Hatályos 2021.04.10.
[53] Megállapította az 5/2021. (IV. 9.) BM utasítás 1. §-a (ld. 1. melléklet 11. §). Hatályos 2021.04.10.
[54] Módosította az 5/2021. (IV. 9.) BM utasítás 1. §-a (ld. 1. melléklet 14. § e) pont). Hatályos 2021.04.10.
[55] A nyitó szövegrészt módosította az 5/2021. (IV. 9.) BM utasítás 1. §-a (ld. 1. melléklet 14. § f) pont). Hatályos 2021.04.10.
[56] Módosította az 5/2021. (IV. 9.) BM utasítás 1. §-a (ld. 1. melléklet 14. § g) pont). Hatályos 2021.04.10.
[57] Hatályon kívül helyezte az 5/2021. (IV. 9.) BM utasítás 1. §-a (ld. 1. melléklet 15. § d) pont). Hatálytalan 2021.04.10.
[58] Módosította az 5/2021. (IV. 9.) BM utasítás 1. §-a (ld. 1. melléklet 14. § f) pont). Hatályos 2021.04.10.
[59] Megállapította a 19/2025. (X. 30.) BM utasítás 1. §-a (lásd 1. melléklet 11. §). Hatályos 2025.10.31.
[60] Megállapította a 19/2025. (X. 30.) BM utasítás 1. §-a (lásd 1. melléklet 12. § (1) bekezdés). Hatályos 2025.10.31.
[61] Megállapította a 19/2025. (X. 30.) BM utasítás 1. §-a (lásd 1. melléklet 12. § (2) bekezdés). Hatályos 2025.10.31.
[62] Módosította az 1/2024. (I. 18.) BM utasítás 1. §-a (lásd 1. melléklet 15. § d) pont). Hatályos 2024.01.19.
[63] Módosította az 5/2021. (IV. 9.) BM utasítás 1. §-a (ld. 1. melléklet 14. § j) pont). Hatályos 2021.04.10.
[64] Megállapította az 1/2024. (I. 18.) BM utasítás 1. §-a (lásd 1. melléklet 6. §). Hatályos 2024.01.19.
[65] Módosította a 9/2021. (VI. 30.) BM utasítás 1. §-a (lásd: 1. melléklet 10. § b) pont). Hatályos 2021.07.01.
[66] Megállapította a 19/2025. (X. 30.) BM utasítás 1. §-a (lásd 1. melléklet 13. §). Hatályos 2025.10.31.
[67] Módosította az 5/2021. (IV. 9.) BM utasítás 1. §-a (ld. 1. melléklet 14. § f) pont). Hatályos 2021.04.10.
[68] Az alcímet hatályon kívül helyezte a 19/2025. (X. 30.) BM utasítás 1. §-a (lásd 1. melléklet 29. § d) pont). Hatálytalan 2025.10.31.
[69] Hatályon kívül helyezte a 19/2025. (X. 30.) BM utasítás 1. §-a (lásd 1. melléklet 29. § d) pont). Hatálytalan 2025.10.31.
[70] Megállapította az 1/2024. (I. 18.) BM utasítás 1. §-a (lásd 1. melléklet 7. §). Hatályos 2024.01.19.
[71] Hatályon kívül helyezte a 19/2025. (X. 30.) BM utasítás 1. §-a (lásd 1. melléklet 29. § e) pont). Hatálytalan 2025.10.31.
[72] Megállapította a 19/2025. (X. 30.) BM utasítás 1. §-a (lásd 1. melléklet 14. §). Hatályos 2025.10.31.
[73] Megállapította a 19/2025. (X. 30.) BM utasítás 1. §-a (lásd 1. melléklet 14. §). Hatályos 2025.10.31.
[74] Hatályon kívül helyezte a 19/2025. (X. 30.) BM utasítás 1. §-a (lásd 1. melléklet 29. § f) pont). Hatálytalan 2025.10.31.
[75] Megállapította a 9/2021. (VI. 30.) BM utasítás 1. §-a (lásd: 1. melléklet 6. §). Hatályos 2021.07.01.
[76] Megállapította a 19/2025. (X. 30.) BM utasítás 1. §-a (lásd 1. melléklet 15. §). Hatályos 2025.10.31.
[77] Megállapította a 19/2025. (X. 30.) BM utasítás 1. §-a (lásd 1. melléklet 16. §). Hatályos 2025.10.31.
[78] Beiktatta az 5/2021. (IV. 9.) BM utasítás 1. §-a (ld. 1. melléklet 12. § - 1. függelék 3. pont). Hatályos 2021.04.10.
[79] Hatályon kívül helyezte a 19/2025. (X. 30.) BM utasítás 1. §-a (lásd 1. melléklet 29. § g) pont). Hatálytalan 2025.10.31.
[80] Megállapította a 19/2025. (X. 30.) BM utasítás 1. §-a (lásd 1. melléklet 17. §). Hatályos 2025.10.31.
[81] Hatályon kívül helyezte a 19/2025. (X. 30.) BM utasítás 1. §-a (lásd 1. melléklet 29. § h) pont). Hatálytalan 2025.10.31.
[82] Beiktatta a 9/2021. (VI. 30.) BM utasítás 1. §-a (lásd: 1. melléklet 7. §). Hatályos 2021.07.01.
[83] Beiktatta a 19/2025. (X. 30.) BM utasítás 1. §-a (lásd 1. melléklet 18. §). Hatályos 2025.10.31.
[84] Beiktatta a 19/2025. (X. 30.) BM utasítás 1. §-a (lásd 1. melléklet 19. §). Hatályos 2025.10.31.
[85] Megállapította a 16/2021. (X. 14.) BM utasítás 1. §-a (lásd: 1. melléklet 5. § (1) bekezdés). Hatályos 2021.10.15.
[86] Megállapította a 19/2025. (X. 30.) BM utasítás 1. §-a (lásd 1. melléklet 20. § (1) bekezdés). Hatályos 2025.10.31.
[87] Megállapította a 19/2025. (X. 30.) BM utasítás 1. §-a (lásd 1. melléklet 20. § (2) bekezdés). Hatályos 2025.10.31.
[88] Hatályon kívül helyezte a 19/2025. (X. 30.) BM utasítás 1. §-a (lásd 1. melléklet 29. § i) pont). Hatálytalan 2025.10.31.
[89] Hatályon kívül helyezte a 19/2025. (X. 30.) BM utasítás 1. §-a (lásd 1. melléklet 29. § i) pont). Hatálytalan 2025.10.31.
[90] Hatályon kívül helyezte a 19/2025. (X. 30.) BM utasítás 1. §-a (lásd 1. melléklet 29. § i) pont). Hatálytalan 2025.10.31.
[91] Hatályon kívül helyezte a 19/2025. (X. 30.) BM utasítás 1. §-a (lásd 1. melléklet 29. § i) pont). Hatálytalan 2025.10.31.
[92] Hatályon kívül helyezte a 19/2025. (X. 30.) BM utasítás 1. §-a (lásd 1. melléklet 29. § i) pont). Hatálytalan 2025.10.31.
[93] Hatályon kívül helyezte a 19/2025. (X. 30.) BM utasítás 1. §-a (lásd 1. melléklet 29. § i) pont). Hatálytalan 2025.10.31.
[94] Hatályon kívül helyezte a 19/2025. (X. 30.) BM utasítás 1. §-a (lásd 1. melléklet 29. § i) pont). Hatálytalan 2025.10.31.
[95] Beiktatta az 1/2024. (I. 18.) BM utasítás 1. §-a (lásd 1. melléklet 13. §). Hatályos 2024.01.19.
[96] Megállapította a 16/2021. (X. 14.) BM utasítás 1. §-a (lásd: 1. melléklet 5. § (2) bekezdés). Hatályos 2021.10.15.
[97] Beiktatta a 19/2025. (X. 30.) BM utasítás 1. §-a (lásd 1. melléklet 21. §). Hatályos 2025.10.31.
[98] Beiktatta a 19/2025. (X. 30.) BM utasítás 1. §-a (lásd 1. melléklet 21. §). Hatályos 2025.10.31.
[99] Beiktatta a 19/2025. (X. 30.) BM utasítás 1. §-a (lásd 1. melléklet 21. §). Hatályos 2025.10.31.
[100] Beiktatta a 19/2025. (X. 30.) BM utasítás 1. §-a (lásd 1. melléklet 22. §). Hatályos 2025.10.31.
[101] Megállapította a 9/2021. (VI. 30.) BM utasítás 1. §-a (lásd: 1. melléklet 8. §). Hatályos 2021.07.01.
[102] Módosította a 16/2021. (X. 14.) BM utasítás 1. §-a (lásd: 1. melléklet 7. §). Hatályos 2021.10.15.
[103] Beiktatta az 1/2024. (I. 18.) BM utasítás 1. §-a (lásd 1. melléklet 14. §). Hatályos 2024.01.19.
[104] Beiktatta az 1/2024. (I. 18.) BM utasítás 1. §-a (lásd 1. melléklet 14. §). Hatályos 2024.01.19.
[105] Beiktatta a 19/2025. (X. 30.) BM utasítás 1. §-a (lásd 1. melléklet 23. §). Hatályos 2025.10.31.
[106] Beiktatta a 19/2025. (X. 30.) BM utasítás 1. §-a (lásd 1. melléklet 23. §). Hatályos 2025.10.31.
[107] Hatályon kívül helyezte a 16/2021. (X. 14.) BM utasítás 1. §-a (lásd: 1. melléklet 8. § c) pont). Hatálytalan 2021.10.15.
[108] Hatályon kívül helyezte az 1/2024. (I. 18.) BM utasítás 1. §-a (lásd 1. melléklet 17. §). Hatálytalan 2024.01.19.
[109] Beiktatta a 19/2025. (X. 30.) BM utasítás 1. §-a (lásd 1. melléklet 24. §). Hatályos 2025.10.31.
[110] Beiktatta a 19/2025. (X. 30.) BM utasítás 1. §-a (lásd 1. melléklet 25. §). Hatályos 2025.10.31.
[111] Beiktatta a 19/2025. (X. 30.) BM utasítás 1. §-a (lásd 1. melléklet 26. §). Hatályos 2025.10.31.
[112] Megállapította a 19/2025. (X. 30.) BM utasítás 1. §-a (lásd 1. melléklet 28. §, 1. függelék). Hatályos 2025.10.31.
[113] Beiktatta a 7/2021. (V. 6.) BM utasítás 11. §-a (lásd: 1. függelék). Hatályos 2021.05.07. A módosítást a jogalkotó feltehető szándékának megfelelően hajtottuk végre. A módosítás érvényessége kétséges.