48/2025. (XII. 8.) BM rendelet
egyes egészségbiztosítási tárgyú miniszteri rendeletek módosításáról
[1] Kiemelt cél, hogy minden beteg modern egészségügyi ellátásban részesüljön, valamint cél a betegek gyorsabb gyógyulása, a kórházi ápolási napok csökkenése.
[2] Fenti cél elérése érdekében a módosítás megteremti a mikrosebészeti arc-, állcsont szájsebészeti műtétek értéken történő finanszírozását, valamint az egészségügyi ellátásban használt új eljárások, technológiák társadalombiztosítási támogatása valósul meg.
[3] A kötelező egészségbiztosítás ellátásairól szóló 1997. évi LXXXIII. törvény 83. § (4) bekezdés k)-m) pontjában kapott felhatalmazás alapján, a Kormány tagjainak feladat- és hatásköréről szóló 182/2022. (V. 24.) Korm. rendelet 66. § (1) bekezdés 25. pontjában meghatározott feladatkörömben eljárva,
a 2. és a 3. alcím, valamint a 6-12. melléklet tekintetében a kötelező egészségbiztosítás ellátásairól szóló 1997. évi LXXXIII. törvény 83. § (6) bekezdés f) pontjában kapott felhatalmazás alapján, a Kormány tagjainak feladat- és hatásköréről szóló 182/2022. (V. 24.) Korm. rendelet 66. § (1) bekezdés 25. pontjában meghatározott feladatkörömben eljárva
a következőket rendelem el:
1. Az egészségügyi szakellátás társadalombiztosítási finanszírozásának egyes kérdéseiről szóló 9/1993. (IV. 2.) NM rendelet módosítása
1. § (1) Az egészségügyi szakellátás társadalombiztosítási finanszírozásának egyes kérdéseiről szóló 9/1993. (IV. 2.) NM rendelet (a továbbiakban: R1.) 1. számú melléklete az 1. melléklet szerint módosul.
(2) Az R1. 2. számú melléklete a 2. melléklet szerint módosul.
(3) Az R1. 3. számú melléklete a 3. melléklet szerint módosul.
(4) Az R1. 4. számú melléklete a 4. melléklet szerint módosul.
(5) Az R1. 9. számú melléklete az 5. melléklet szerint módosul.
2. Az Egészségbiztosítási Alap terhére finanszírozható járóbeteg-szakellátási tevékenységek meghatározásáról, az igénybevétel során alkalmazandó elszámolhatósági feltételekről és szabályokról, valamint a teljesítmények elszámolásáról szóló 9/2012. (II. 28.) NEFMI rendelet módosítása
2. § (1) Az Egészségbiztosítási Alap terhére finanszírozható járóbeteg-szakellátási tevékenységek meghatározásáról, az igénybevétel során alkalmazandó elszámolhatósági feltételekről és szabályokról, valamint a teljesítmények elszámolásáról szóló 9/2012. (II. 28.) NEFMI rendelet (a továbbiakban: R2.) 2. melléklete a 6. melléklet szerint módosul.
(2) Az R2. 3. melléklete a 7. melléklet szerint módosul.
(3) Az R2. 5. melléklete a 8. melléklet szerint módosul.
(4) Az R2. 6. melléklete a 9. melléklet szerint módosul.
3. A gyógyító-megelőző ellátás jogcímén az Egészségbiztosítási Alap terhére finanszírozható homogén betegségcsoportok kódolási és besorolási szabályairól szóló 10/2012. (II. 28.) NEFMI rendelet módosítása
3. § (1) A gyógyító-megelőző ellátás jogcímén az Egészségbiztosítási Alap terhére finanszírozható homogén betegségcsoportok kódolási és besorolási szabályairól szóló 10/2012. (II. 28.) NEFMI rendelet (a továbbiakban: R3.) 1. melléklete a 10. melléklet szerint módosul.
(2) Az R3. 2. melléklete a 11. melléklet szerint módosul.
(3) Az R3. 4. melléklete a 12. melléklet szerint módosul.
4. Záró rendelkezések
4. § Ez a rendelet a kihirdetését követő hónap első napján lép hatályba.
Dr. Pintér Sándor s. k.,
belügyminiszter
1. melléklet a 48/2025. (XII. 8.) BM rendelethez
1. Az R1. 1. számú melléklet 35. pontja helyébe a következő rendelkezés lép:
"35. Rádiófrekvenciás ablációs eszközök
35/a. 01505 Percután rádiófrekvenciás máj-tumor ablációs eszköz
Elszámolásra jogosult intézetek:
1640 Győr-Moson-Sopron Vármegyei Petz Aladár Egyetemi Oktató Kórház
2137 Somogy Vármegyei Kaposi Mór Oktató Kórház
2734 Zala Vármegyei Szent Rafael Kórház
2880 Észak-budai Szent János Centrumkórház
2886 Budapesti Péterfy Sándor utcai Kórház-Rendelőintézet
2889 Dél-budai Centrumkórház Szent Imre Egyetemi Oktatókórház
2891 Budapesti Uzsoki utcai Kórház
U894 Debreceni Egyetem Klinikai Központ
2906 Országos Onkológiai Intézet
U912 Pécsi Tudományegyetem Klinikai Központ
U915 Semmelweis Egyetem Klinikai Központ
U917 Szegedi Tudományegyetem Szent-Györgyi Albert Klinikai Központ
U403 Észak-Pesti Centrumkórház - Honvédkórház
N595 Vas Vármegyei Markusovszky Egyetemi Oktatókórház
R730 Borsod-Abaúj-Zemplén Vármegyei Központi Kórház és Egyetemi Oktatókórház
35/b. 01530 Barrett-nyelőcső kezelésére szolgáló rádiófrekvenciás ablációs eszköz
Elszámolásra jogosult intézetek:
U912 Pécsi Tudományegyetem Klinikai Központ
U917 Szegedi Tudományegyetem Szent-Györgyi Albert Klinikai Központ
U403 Észak-Pesti Centrumkórház - Honvédkórház"
2. Az R1. 1. számú melléklete a következő 52. ponttal egészül ki:
"52. 01540 Negatívnyomás-terápia során felhasznált speciális kötszer és folyadékgyűjtő rendszer egyszerhasználatos eszközei
Támogatott indikáció:
Alkalmazható nyitott hasfali indikációk esetén: felületes, mély hasfalhiány; peritonitis; tompa vagy áthatoló, intraabdominális vérzést eredményező hasi sérülés; hasi kompartment szindróma (ACS); tervezett műtétsorozatok; nekrotizáló fascitis; damage controll surgery (DCS).
Elszámolásra jogosult intézetek:
1122 Bács-Kiskun Vármegyei Oktatókórház
1568 Fejér Vármegyei Szent György Egyetemi Oktató Kórház, Székesfehérvár
1640 Győr-Moson-Sopron Vármegyei Petz Aladár Egyetemi Oktató Kórház
1876 Komárom-Esztergom Vármegyei Szent Borbála Kórház, Tatabánya
2137 Somogy Vármegyei Kaposi Mór Oktató Kórház
2324 Jász-Nagykun-Szolnok Vármegyei Hetényi Géza Kórház - Rendelőintézet
2734 Zala Vármegyei Szent Rafael Kórház
2872 Bethesda Gyermekkórház
2877 Heim Pál Országos Gyermekgyógyászati Intézet
2878 Dél-pesti Centrumkórház - Országos Hematológiai és Infektológiai Intézet
2879 Budapesti Jahn Ferenc Dél-pesti Kórház és Rendelőintézet
2880 Észak-budai Szent János Centrumkórház
2886 Budapesti Péterfy Sándor utcai Kórház-Rendelőintézet
2891 Budapesti Uzsoki Utcai Kórház
2896 Gottsegen György Országos Kardiovaszkuláris Intézet
2897 Országos Korányi Pulmonológiai Intézet
2906 Országos Onkológiai Intézet
N594 Veszprém Vármegyei Csolnoky Ferenc Kórház
N595 Vas Vármegyei Markusovszky Egyetemi Oktatókórház
N599 Szabolcs-Szatmár-Bereg Vármegyei Oktatókórház
R464 Békés Vármegyei Központi Kórház
R730 Borsod-Abaúj-Zemplén Vármegyei Központi Kórház és Egyetemi Oktatókórház
U894 Debreceni Egyetem Klinikai Központ
U909 Budapesti Dr. Manninger Jenő Baleseti Központ
U912 Pécsi Tudományegyetem Klinikai Központ
U915 Semmelweis Egyetem Klinikai Központ
U917 Szegedi Tudományegyetem Szent-Györgyi Albert Klinikai Központ
U403 Észak-Pesti Centrumkórház - Honvédkórház"
2. melléklet a 48/2025. (XII. 8.) BM rendelethez
Az R1. 2. számú melléklet "A járóbeteg-szakellátás tevékenységi kódjai" megjelölésű része a "87040" megjelölésű sort követően a következő sorokkal egészül ki:
| (Kód | Index | Tevékenység megnevezése | Pont) |
| 87050 | Tartós katéter behelyezése visszatérő folyadékgyülem lecsapolásához | 77 227 | |
| 87051 | Vákuumos drenázs szett biztosítása visszatérő folyadékgyülem lecsapolásához, egy darab | 14 573 | |
3. melléklet a 48/2025. (XII. 8.) BM rendelethez
Az R1. 3. melléklet "** Főcsoport: 99", "*99P", "9953" megjelölésű sorát követően a következő sorokkal egészül ki:
| (** Főcsoport: 99 | Főcsoport nélküli homogén betegségcsoportok | Alsó határnap | Felső határnap | Normatív nap | Súlyszám) | ||
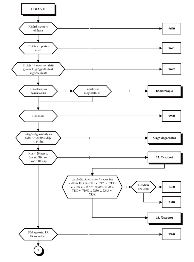
| * | 99P | 9954 | Arc-, állcsont és szájsebészeti lágyrészhiányok rekonstrukciós műtétei mikrosebészeti módszerrel végzett szövetátültetéssel | 5 | 30 | 18 | 12,68340 |
| * | 99P | 9955 | Arc-, állcsont és szájsebészeti komplex szövethiányok rekonstrukciós műtétei csont vagy csontos kompozit lebeny mikrosebészeti módszerrel történő átültetésével | 5 | 35 | 30 | 18,27349 |
| * | 99P | 9956 | Arc-, állcsont és szájsebészeti komplex szövethiányok rekonstrukciós műtétei két lebeny mikrosebészeti módszerrel történő átültetésével | 5 | 35 | 30 | 18,91757 |
4. melléklet a 48/2025. (XII. 8.) BM rendelethez
Az R1. 4. melléklete a következő 133-135. ponttal egészül ki:
| "133. | *99P 9954 | Arc-, állcsont és szájsebészeti lágyrészhiányok rekonstrukciós műtétei mikrosebészeti módszerrel végzett szövetátültetéssel |
| 1122 | Bács-Kiskun Vármegyei Oktatókórház | |
| 2906 | Országos Onkológiai Intézet | |
| N594 | Veszprém Vármegyei Csolnoky Ferenc Kórház | |
| U403 | Észak-Pesti Centrumkórház - Honvédkórház | |
| U894 | Debreceni Egyetem Klinikai Központ | |
| U915 | Semmelweis Egyetem Klinikai Központ | |
| U917 | Szegedi Tudományegyetem Szent-Györgyi Albert Klinikai Központ | |
| 134. | *99P 9955 | Arc-, állcsont és szájsebészeti komplex szövethiányok rekonstrukciós műtétei csont vagy csontos kompozit lebeny mikrosebészeti módszerrel történő átültetésével |
| 1122 | Bács-Kiskun Vármegyei Oktatókórház | |
| 2906 | Országos Onkológiai Intézet | |
| N594 | Veszprém Vármegyei Csolnoky Ferenc Kórház | |
| U403 | Észak-Pesti Centrumkórház - Honvédkórház | |
| U894 | Debreceni Egyetem Klinikai Központ | |
| U915 | Semmelweis Egyetem Klinikai Központ | |
| U917 | Szegedi Tudományegyetem Szent-Györgyi Albert Klinikai Központ | |
| 135. | *99P 9956 | Arc-, állcsont és szájsebészeti komplex szövethiányok rekonstrukciós műtétei két lebeny mikrosebészeti módszerrel történő átültetésével |
| 1122 | Bács-Kiskun Vármegyei Oktatókórház | |
| 2906 | Országos Onkológiai Intézet | |
| N594 | Veszprém Vármegyei Csolnoky Ferenc Kórház | |
| U403 | Észak-Pesti Centrumkórház - Honvédkórház | |
| U894 | Debreceni Egyetem Klinikai Központ | |
| U915 | Semmelweis Egyetem Klinikai Központ | |
| U917 | Szegedi Tudományegyetem Szent-Györgyi Albert Klinikai Központ" |
5. melléklet a 48/2025. (XII. 8.) BM rendelethez
1. Az R1. 9. számú melléklet I. pontjában foglalt táblázat a következő 709/a. sorral egészül ki:
| (A | B | C | D | E | F | G | |
| 1. | OENO | Megnevezés | Csak a II. fejezetben felsorolt aneszteziológiai eljárások alkalmazásával végezhető egynapos ellátásként | Csak fekvőbeteg- szakellátó szervezeti egységben végezhető egynapos ellátásként | Sürgősségi indikáció esetén csak fekvőbeteg- szakellátó szervezeti egységben végezhető egynapos ellátásként | Minimum 20 óra ellátási időt követően - beleértve a betegmegfigyelés időtartamát - számolható el egynapos ellátásként | Sürgősségi indikáció esetén az egynapos ellátás kritériuma) |
| 709/a. | 86601 | Barrett-nyelőcső kezelése rádiófrekvenciás ablációval | |||||
2. Az R1. 9. számú melléklet III. pontjában foglalt táblázat a következő 301/a. sorral egészül ki:
| (A | B | C | D | |
| 1 | OENO kód | OENO megnevezés | HBCs kód | HBCs megnevezés) |
| 301/a. | 86601 | Barrett-nyelőcső kezelése rádiófrekvenciás ablációval | 06P 2730 | Nyelőcső kisebb műtétei |
6. melléklet a 48/2025. (XII. 8.) BM rendelethez
Az R2. 2. melléklet 1. pontjában foglalt táblázat a "87040" megjelölésű sort követően a következő sorokkal egészül ki:
| (OENO kód | Cs | Egészségügyi eljárás | 01 | 02 | 03 | 04 | 0403 | 05 | 06 | 07 | 08 | 09 | 10 | 11 | 1101 | 12) |
| 87050 | * | Tartós katéter behelyezése visszatérő folyadékgyülem lecsapolásához | O | O | X | |||||||||||
| 87051 | Vákuumos drenázs szett biztosítása visszatérő folyadékgyülem lecsapolásához, egy darab | O | O | X | ||||||||||||
| (13 | 14 | 16 | 18 | 19 | 22 | 24 | 26 | 28 | 29 | 31 | 32 | 33 | 34 | 38 | 39 | 40 | 46 | 48 | 50 | 51 | 54 | 55 | 56 | 59 | 601 | 604 | 65 | A2 | 7308 | 7600 | 81 | OENO kód2) |
| O | O | 87050 | ||||||||||||||||||||||||||||||
| O | O | 87051 | ||||||||||||||||||||||||||||||
7. melléklet a 48/2025. (XII. 8.) BM rendelethez
Az R2. 3. melléklete a "87040 Port behelyezés tartós parenterális táplálás céljából" megjelölésű részét követően a következő rendelkezésekkel egészül ki:
"87050 Tartós katéter behelyezése visszatérő folyadékgyülem lecsapolásához
Visszatérő mellűri, illetve hasűri folyadékgyülem lecsapolására szolgáló tartós katéter behelyezése.
87051 Vákuumos drenázs szett biztosítása visszatérő folyadékgyülem lecsapolásához, egy darab
Visszatérő mellűri, illetve hasűri folyadékgyülem lecsapolásához szükséges egyszerhasználatos vákuumos drenázs szett biztosítása a beteg szükséglete alapján (személyes megjelenése nélkül, telemedicina keretében is).
Elszámolási lehetőség: megjelenésenként 10"
8. melléklet a 48/2025. (XII. 8.) BM rendelethez
Az R2. 5. mellékletében foglalt táblázat a következő 437. sorral egészül ki:
| (A | B | |
| 1. | OENO kód | Egészségügyi eljárás) |
| 437. | 87050 | Tartós katéter behelyezése visszatérő folyadékgyülem lecsapolásához |
9. melléklet a 48/2025. (XII. 8.) BM rendelethez
Az R2. 6. mellékletében foglalt táblázat a következő 14. sorral egészül ki:
| (A | B | |
| OENO kód | Egészségügyi eljárás) | |
| 14. | 87051 | Vákuumos drenázs szett biztosítása visszatérő folyadékgyülem lecsapolásához, egy darab |
10. melléklet a 48/2025. (XII. 8.) BM rendelethez
Az R3. 1. melléklet I. rész 2. pontja helyébe a következő rendelkezés lép:
"2. Főcsoport nélküli homogén betegségcsoportok








"
11. melléklet a 48/2025. (XII. 8.) BM rendelethez
1. Az R3. 2. melléklet "****03 086B Nyaki blockdissectio rosszindulatú daganatos betegség miatt" megjelölésű része helyébe a következő rendelkezés lép:
"**** 03 086B Nyaki blockdissectio rosszindulatú daganatos
betegség miatt
BETEGSÉGEK
C0000 Felső ajak, külső felszín rosszindulatú daganata
C0010 Alsó ajak külső felszín rosszindulatú daganata
C0020 Ajak, k.m.n. rosszindulatú daganata
C0030 Felső ajak, belső felszín rosszindulatú daganata
C0040 Alsó ajak, belső felszín rosszindulatú daganata
C0050 Ajak, nem meghatározott belső felszín rosszindulatú daganata
C0060 Ajakzug rosszindulatú daganata
C0080 Az ajak átfedő elváltozása, rosszindulatú daganata
C0090 Ajak rosszindulatú daganata, k.m.n.
C01H0 A nyelvgyök rosszindulatú daganata
C0200 A nyelv háti felszínének rosszindulatú daganata
C0210 A nyelv szélének rosszindulatú daganata
C0220 A nyelv alsó felszínének rosszindulatú daganata
C0230 A nyelv első kétharmadának rosszindulatú dag., k.m.n. része
C0240 Nyelvmandula rosszindulatú daganata
C0280 A nyelv átfedő elváltozása, rosszindulatú daganata
C0290 Nyelv rosszindulatú daganata, k.m.n
C0300 Felső fogíny rosszindulatú daganata
C0310 Alsó fogíny rosszindulatú daganata
C0390 Fogíny rosszindulatú daganata, k.m.n.
C0400 A szájfenék első részének rosszindulatú daganata
C0410 A szájfenék oldalsó részének rosszindulatú dag
C0480 A szájfenék határt átfedő elváltozása, rossz. dag.
C0490 Szájfenék rosszindulatú daganata, k.m.n.
C0500 Kemény szájpad rosszindulatú daganata
C0510 Lágy szájpad rosszindulatú daganata
C0520 Nyelvcsap rosszindulatú daganata
C0580 A szájpad átfedő elváltozása, rosszindulatú daganata
C0590 Szájpad rosszindulatú daganata, k.m.n
C0600 Pofanyálkahártya rosszindulatú daganata
C0610 Szájtornác rosszindulatú daganata
C0620 Őrlőfogak mögötti terület rosszindulatú daganata
C0680 A szájüreg egyéb és k.m.n. részének átfedő rossz. dag.
C0690 Száj rosszindulatú daganata, k.m.n.
C07H0 A parotis rosszindulatú daganata
C0800 Submandibularis nyálmirigy rosszindulatú daganata
C0810 Nyelv alatti nyálmirigy rosszindulatú daganata
C0880 A nagyobb nyálmirigyek átfedő elváltozása, rossz. dag.
C0890 Nagy nyálmirigy rosszindulatú daganata, k.m.n.
C1000 Vallecula rosszindulatú daganata
C1010 A gégefedő mellső felszínének rosszindulatú daganata
C1020 A szájgarat oldalsó falának rosszindulatú daganata
C1030 A szájgarat hátsó falának rosszindulatú daganata
C1040 Kopoltyúív (branchiogen) hasadék rosszindulatú daganata
C1080 A szájgarat átfedő elváltozása, rosszindulatú daganata
C1090 Szájgarat rosszindulatú daganata, k.m.n.
C12H0 A sinus pyriformis rosszindulatú daganata
C1300 Gyűrűporc mögötti terület rosszindulatú daganata
C1310 Aryepiglotticus redő hypopharynx felőli oldalának rosszind. daganata
C1320 A hypopharynx hátsó falának rosszindulatú daganata
C1380 A hypopharynx átfedő elváltozása, rosszindulatú daganata
C1390 Hypopharynx rosszindulatú daganata, k.m.n.
C1400 Garat rosszindulatú daganata, k.m.n.
C1410 Laryngopharynx rosszindulatú daganata
C1420 Waldeyer-gyűrű rosszindulatú daganata
C1480 Az ajak, a szájüreg és a garat átfedő elváltozása, rosszind. daganata
C3200 Glottis rosszindulatú daganata
C3210 Supraglotticus rész rosszindulatú daganata
C3220 Subglotticus rész rosszindulatú daganata
C3230 Gégeporc rosszindulatú daganata
C3280 A gége átfedő elváltozása, rosszindulatú daganata
C3290 Gége rosszindulatú daganata, k.m.n.
C4300 Az ajak rosszindulatú melanomája
C4330 Az arc egyéb és nem meghatározott részének rosszindulatú melanomája
C4340 A hajas fejbőr és nyak rosszindulatú melanomája
C4380 A bőr átfedő rosszindulatú melanomája
C4390 A bőr rosszindulatú melanomája, k.m.n.
C4400 Az ajak bőrének rosszindulatú daganata
C4401 Az ajak bőrének rosszindulatu daganata, spinalioma
C4402 Az ajak bőrének rosszindulatu daganata, egyéb sejttípus
C4430 Az arc egyéb és k.m.n. része bőrének rosszindulatú daganata
C4431 Az arc egyéb része bőrének rosszindulatú daganata, spinalioma
C4432 Az arc egyéb része bőrének rosszindulatú daganata, egyéb sejttípus
C4440 A hajas fejbőr és a nyak bőrének rosszindulatú daganata
C4441 A hajas fejbőr - nyak bőrének rosszindulatú daganata, spinalioma
C4442 A hajas fejbőr - nyak bőrének rosszindulatú daganata, egyéb sejttípus
C4480 A bőr átfedő elváltozása, rosszindulatú daganata
C4481 A bőr átfedő elváltozása, rosszindulatú daganata, spinalioma
C4482 A bőr átfedő elváltozása, rosszindulatú daganata, egyéb sejttípus
C4490 A bőr rosszindulatú daganata, k.m.n.
C4491 A bőr rosszindulatú daganata, k.m.n., spinalioma
C4492 A bőr rosszindulatú daganata, k.m.n., egyéb sejttípus
C73H0 A pajzsmirigy rosszindulatú daganata
C7600 Fej, arc, nyak rosszindulatú daganata
C7700 A fej, az arc és a nyak nyirokcsomóinak rosszindulatú daganata
ÉS BEAVATKOZÁSOK
54030 Lymphadenektomia collaris radicalis (PrRND, SRND)
54034 Korlátozott kiterjesztésű nyaki blockdissectio"
2. Az R3. 2. melléklet "****03 086C Nyaki blockdissectio és rekonstrukció myocutan lebennyel vagy microvascularis lebennyel rosszindulatú betegség miatt" megjelölésű része helyébe a következő rendelkezés lép:
"**** 03 086C Nyaki blockdissectio és rekonstrukció myocutan lebennyel vagy microvascularis lebennyel rosszindulatú betegség miatt
BETEGSÉGEK
C0000 Felső ajak, külső felszín rosszindulatú daganata
C0010 Alsó ajak külső felszín rosszindulatú daganata
C0020 Ajak, k.m.n. rosszindulatú daganata
C0030 Felső ajak, belső felszín rosszindulatú daganata
C0040 Alsó ajak, belső felszín rosszindulatú daganata
C0050 Ajak, nem meghatározott belső felszín rosszindulatú daganata
C0060 Ajakzug rosszindulatú daganata
C0080 Az ajak átfedő elváltozása, rosszindulatú daganata
C0090 Ajak rosszindulatú daganata, k.m.n.
C0100 A nyelvgyök rosszindulatú daganata
C0200 A nyelv háti felszínének rosszindulatú daganata
C0210 A nyelv szélének rosszindulatú daganata
C0220 A nyelv alsó felszínének rosszindulatú daganata
C0230 A nyelv első kétharmadának rosszindulatú dag., k.m.n. része
C0240 Nyelvmandula rosszindulatú daganata
C0280 A nyelv átfedő elváltozása, rosszindulatú daganata
C0290 Nyelv rosszindulatú daganata, k.m.n.
C0300 Felső fogíny rosszindulatú daganata
C0310 Alsó fogíny rosszindulatú daganata
C0390 Fogíny rosszindulatú daganata, k.m.n.
C0400 A szájfenék első részének rosszindulatú daganata
C0410 A szájfenék oldalsó részének rosszindulatú dag.
C0480 A szájfenék határt átfedő elváltozása, rossz. dag.
C0490 Szájfenék rosszindulatú daganata, k.m.n.
C0500 Kemény szájpad rosszindulatú daganata
C0510 Lágy szájpad rosszindulatú daganata
C0520 Nyelvcsap rosszindulatú daganata
C0580 A szájpad átfedő elváltozása, rosszindulatú daganata
C0590 Szájpad rosszindulatú daganata, k.m.n.
C0600 Pofanyálkahártya rosszindulatú daganata
C0610 Szájtornác rosszindulatú daganata
C0620 Őrlőfogak mögötti terület rosszindulatú daganata
C0680 A szájüreg egyéb és k.m.n. részének átfedő rossz. dag.
C0690 Száj rosszindulatú daganata, k.m.n.
C0700 A parotis rosszindulatú daganata
C0800 Submandibularis nyálmirigy rosszindulatú daganata
C0810 Nyelv alatti nyálmirigy rosszindulatú daganata
C0880 A nagyobb nyálmirigyek átfedő elváltozása, rossz. dag.
C0890 Nagy nyálmirigy rosszindulatú daganata, k.m.n.
C0900 Mandula árok rosszindulatú daganata
C0910 Mandulaív (mellső ill. hátsó) rosszindulatú daganata
C0980 A mandula átfedő elváltozása, rosszindulatú daganata
C0990 Mandula rosszindulatú daganata, k.m.n.
C1000 Vallecula rosszindulatú daganata
C1010 A gégefedő mellső felszínének rosszindulatú daganata
C1020 A szájgarat oldalsó falának rosszindulatú daganata
C1030 A szájgarat hátsó falának rosszindulatú daganata
C1040 Kopoltyúív (branchiogen) hasadék rosszindulatú daganata
C1080 A szájgarat átfedő elváltozása, rosszindulatú daganata
C1090 Szájgarat rosszindulatú daganata, k.m.n.
C1100 Az orrgarat felső falának rosszindulatú daganata
C1110 Az orrgarat hátsó falának rosszindulatú daganata
C1120 Az orrgarat oldalfalának rosszindulatú daganata
C1130 Az orrgarat mellső falának rosszindulatú daganata
C1180 Az orrgarat átfedő elváltozása, rosszindulatú daganata
C1190 Orrgarat rosszindulatú daganata, k.m.n.
C1200 A sinus pyriformis rosszindulatú daganata
C1300 Gyűrűporc mögötti terület rosszindulatú daganata
C1310 Aryepiglotticus redő hypopharynx felőli old. rosszind. dag.
C1320 A hypopharynx hátsó falának rosszindulatú daganata
C1380 A hypopharynx átfedő elváltozása, rosszindulatú dag.
C1390 Hypopharynx rosszindulatú daganata, k.m.n.
C1400 Garat rosszindulatú daganata, k.m.n.
C1410 Laryngopharynx rosszindulatú daganata
C1420 Waldeyer-gyűrű rosszindulatú daganata
C1480 Az ajak, a szájüreg és a garat átfedő elvált., rossz. dag.
C3000 Orrüreg rosszindulatú daganata
C3010 Középfül rosszindulatú daganata
C3100 Arcüreg rosszindulatú daganata
C3110 Rostacsonti üreg rosszindulatú daganata
C3120 Homloküreg rosszindulatú daganata
C3130 Ékcsonti üreg rosszindulatú daganata
C3180 A melléküregek átfedő elváltozása, rosszind. dag.
C3190 Melléküreg rosszindulatú daganata, k.m.n.
C3200 Glottis rosszindulatú daganata
C3210 Supraglotticus rész rosszindulatú daganata
C3220 Subglotticus rész rosszindulatú daganata
C3230 Gégeporc rosszindulatú daganata
C3280 A gége átfedő elváltozása, rosszindulatú daganata
C3290 Gége rosszindulatú daganata, k.m.n.
C4300 Az ajak rosszindulatú melanomája
C4330 Az arc egyéb és nem meghatározott részének rosszindulatú melanomája
C4340 A hajas fejbőr és nyak rosszindulatú melanomája
C4380 A bőr átfedő rosszindulatú melanomája
C4390 A bőr rosszindulatú melanomája, k.m.n.
C4400 Az ajak bőrének rosszindulatú daganata
C4401 Az ajak bőrének rosszindulatu daganata, spinalioma
C4402 Az ajak bőrének rosszindulatu daganata, egyéb sejttípus
C4430 Az arc egyéb és k.m.n. része bőrének rosszindulatú daganata
C4431 Az arc egyéb része bőrének rosszindulatú daganata, spinalioma
C4432 Az arc egyéb része bőrének rosszindulatú daganata, egyéb sejttípus
C4440 A hajas fejbőr és a nyak bőrének rosszindulatú daganata
C4441 A hajas fejbőr - nyak bőrének rosszindulatú daganata, spinalioma
C4442 A hajas fejbőr - nyak bőrének rosszindulatú daganata, egyéb sejttípus
C4480 A bőr átfedő elváltozása, rosszindulatú daganata
C4481 A bőr átfedő elváltozása, rosszindulatú daganata, spinalioma
C4482 A bőr átfedő elváltozása, rosszindulatú daganata, egyéb sejttípus
C4490 A bőr rosszindulatú daganata, k.m.n.
C4491 A bőr rosszindulatú daganata, k.m.n., spinalioma
C4492 A bőr rosszindulatú daganata, k.m.n., egyéb sejttípus
C73H0 A pajzsmirigy rosszindulatú daganata
C7600 Fej, arc, nyak rosszindulatú daganata
C7700 A fej, az arc és a nyak nyirokcsomóinak rosszindulatú daganata
ÉS BEAVATKOZÁSOK
54030 Lymphadenektomia collaris radicalis (PrRND, SRND)
54034 Korlátozott kiterjesztésű nyaki blockdissectio
ÉS BEAVATKOZÁSOK
58935 Érnyeles bőr-izom lebeny
58936 Érnyeles izomlebeny
58937 Távoli nyeleslebeny
58938 Kettős nyeleslebeny
5893F Latissimus dorsi érnyeles bőr, izomlebeny
58960 Lebeny vagy nyeles lebeny más helyhez erősítése"
3. Az R3. 2. melléklet "****03 086D Fej-, nyaktájék egyéb nagyobb műtétei rosszindulatú daganat miatt" megjelölésű része helyébe a következő rendelkezés lép:
"**** 03 086D Fej-, nyaktájék egyéb nagyobb műtétei rosszindulatú daganat miatt
BETEGSÉGEK
C0000 Felső ajak, külső felszín rosszindulatú daganata
C0010 Alsó ajak külső felszín rosszindulatú daganata
C0020 Ajak, k.m.n. rosszindulatú daganata
C0030 Felső ajak, belső felszín rosszindulatú daganata
C0040 Alsó ajak, belső felszín rosszindulatú daganata
C0050 Ajak, nem meghatározott belső felszín rosszindulatú daganata
C0060 Ajakzug rosszindulatú daganata
C0080 Az ajak átfedő elváltozása, rosszindulatú daganata
C0090 Ajak rosszindulatú daganata, k.m.n.
C01H0 A nyelvgyök rosszindulatú daganata
C0200 A nyelv háti felszínének rosszindulatú daganata
C0210 A nyelv szélének rosszindulatú daganata
C0220 A nyelv alsó felszínének rosszindulatú daganata
C0230 A nyelv első kétharmadának rosszindulatú daganata, k.m.n. része
C0240 Nyelvmandula rosszindulatú daganata
C0280 A nyelv átfedő elváltozása, rosszindulatú daganata
C0290 Nyelv rosszindulatú daganata, k.m.n.
C0300 Felső fogíny rosszindulatú daganata
C0310 Alsó fogíny rosszindulatú daganata
C0390 Fogíny rosszindulatú daganata, k.m.n.
C0400 A szájfenék első részének rosszindulatú daganata
C0410 A szájfenék oldalsó részének rosszindulatú daganata
C0480 A szájfenék határt átfedő elváltozása, rosszindulatú daganata
C0490 Szájfenék rosszindulatú daganata, k.m.n.
C0500 Kemény szájpad rosszindulatú daganata
C0510 Lágy szájpad rosszindulatú daganata
C0520 Nyelvcsap rosszindulatú daganata
C0580 A szájpad átfedő elváltozása, rosszindulatú daganata
C0590 Szájpad rosszindulatú daganata, k.m.n.
C0600 Pofanyálkahártya rosszindulatú daganata
C0610 Szájtornác rosszindulatú daganata
C0620 Őrlőfogak mögötti terület rosszindulatú daganata
C0680 A szájüreg egyéb és k.m.n. részének átfedő rosszindulatú daganata
C0690 Száj rosszindulatú daganata, k.m.n.
C07H0 A parotis rosszindulatú daganata
C0800 Submandibularis nyálmirigy rosszindulatú daganata
C0810 Nyelv alatti nyálmirigy rosszindulatú daganata
C0880 A nagyobb nyálmirigyek átfedő elváltozása, rosszindulatú daganata
C0890 Nagy nyálmirigy rosszindulatú daganata, k.m.n.
C0900 Mandula árok rosszindulatú daganata
C0910 Mandulaív (mellső ill. hátsó) rosszindulatú daganata
C0980 A mandula átfedő elváltozása, rosszindulatú daganata
C0990 Mandula rosszindulatú daganata, k.m.n.
C1000 Vallecula rosszindulatú daganata
C1010 A gégefedő mellső felszínének rosszindulatú daganata
C1020 A szájgarat oldalsó falának rosszindulatú daganata
C1030 A szájgarat hátsó falának rosszindulatú daganata
C1040 Kopoltyúív (branchiogen) hasadék rosszindulatú daganata
C1080 A szájgarat átfedő elváltozása, rosszindulatú daganata
C1090 Szájgarat rosszindulatú daganata, k.m.n.
C1100 Az orrgarat felső falának rosszindulatú daganata
C1110 Az orrgarat hátsó falának rosszindulatú daganata
C1120 Az orrgarat oldalfalának rosszindulatú daganata
C1130 Az orrgarat mellső falának rosszindulatú daganata
C1180 Az orrgarat átfedő elváltozása, rosszindulatú daganata
C1190 Orrgarat rosszindulatú daganata, k.m.n.
C12H0 A sinus pyriformis rosszindulatú daganata
C1300 Gyűrűporc mögötti terület rosszindulatú daganata
C1310 Aryepiglotticus redő hypopharynx felőli oldalának rosszind. daganata
C1320 A hypopharynx hátsó falának rosszindulatú daganata
C1380 A hypopharynx átfedő elváltozása, rosszindulatú daganata
C1390 Hypopharynx rosszindulatú daganata, k.m.n.
C1400 Garat rosszindulatú daganata, k.m.n.
C1410 Laryngopharynx rosszindulatú daganata
C1420 Waldeyer-gyűrű rosszindulatú daganata
C1480 Az ajak, a szájüreg és a garat átfedő elváltozása, rosszind. daganata
C3000 Orrüreg rosszindulatú daganata
C3010 Középfül rosszindulatú daganata
C3100 Arcüreg rosszindulatú daganata
C3110 Rostacsonti üreg rosszindulatú daganata
C3120 Homloküreg rosszindulatú daganata
C3130 Ékcsonti üreg rosszindulatú daganata
C3180 A melléküregek átfedő elváltozása, rosszindulatú daganata
C3190 Melléküreg rosszindulatú daganata, k.m.n.
C3200 Glottis rosszindulatú daganata
C3210 Supraglotticus rész rosszindulatú daganata
C3220 Subglotticus rész rosszindulatú daganata
C3230 Gégeporc rosszindulatú daganata
C3280 A gége átfedő elváltozása, rosszindulatú daganata
C3290 Gége rosszindulatú daganata, k.m.n.
C3900 Felső légutak nem meghatározott részének rosszindulatú daganata
C4420 A fül és a külső hallójárat bőrének rosszindulatú daganata
C4620 A szájpad Kaposi-sarcomája
C7600 Fej, arc, nyak rosszindulatú daganata
D3561 A glomus caroticum paraganglion jóindulatú daganata
D3562 A glomus jugulare paraganglion jóindulatú daganata
D3563 A glomus tympanicum paraganglion jóindulatú daganata
ÉS BEAVATKOZÁSOK
51821 Teljes külsőfül kiirtás (fülkagyló és hallójárat)
52092 Petrosectomia, pyramidectomia
52093 Közép- és belsőfül kiirtása Conley szerint
52254 Pietrantoni-De Lima műtét
52510 Glossectomia partialis
52520 Glossectomia
52530 Glossectomia radicalis cum resectione mandibulae
52531 Tonsillo-lingualis tu. resectio
52532 Tonsillo-lingualis tu. res. mandibularesectioval
52540 Nyelv helyreállítása
52622 Parotidectomia lobaris
52740 Szájüreg plasztikai helyreállítása
52920 Pharyngectomia
53010 Hemilaryngectomia (verticalis)
53021 Resectio fronto-lateralis, frontalis ant. laryngis
53022 Horizontális gégeresectio
53023 Subtotalis gégeresectio, Pearson műtét
53030 Laryngectomia totális
53040 Kiterjesztett totál laryngectomia
53124 Tracheostomia mediastinalis
53141 Trachearesectio, reanastomosis
53152 Hangréstágító műtét külső feltárásból
53153 Hangréstágító műtét külső felt., laryngofissioval
53154 Reconstructio laryngis
53155 Külső gégefeltárás
53411 Mediastinotomia collaris
54031 Lymphadenectomia collaris functionalis FND
54200 Oesophagotomia cervicalis
54210 Oesophagostomia cervicalis
54211 Oesophagostomia cervicalis et ligatio oesoph. cerv.
54222 Diverticulectomia Zenkeri
54229 Excisio laesionis oesophagei cervicalis
54260 Myotomia cervicalis crycopharingealis oesophagei
57722 Teljes maxilla eltávolítás
57730 Mandibula kimetszése és reconstructioja
57731 Mandibula kimetszés és reconstr./csontgraft,proth."
4. Az R3. 2. melléklet "**** 06 2730 Nyelőcső kisebb műtétei" megjelölésű része helyébe a következő rendelkezés lép:
"**** 06 2730 Nyelőcső kisebb műtétei
BETEGSÉGEK
A főcsoportba tartozó bármely betegség
ÉS BEAVATKOZÁSOK
54200 Oesophagotomia cervicalis
54220 Diverticulorrhaphia collaris
54221 Diverticulopexia Zenkeri
54222 Diverticulectomia Zenkeri
54250 Praesternalis bypass műtét
54272 Sutura oesophagi p. abdominalis
54276 Cardioplastica sec.Thal
54285 Oesophagus tamponade Sengstaken-Blakemore szerint
54286 Oesophagus tamponade Linton szerint
54287 Oesophagus tamponade Minnesota ballonnal
54291 Sclerotisatio varicorum oesophagei (merev scop)
54292 Sclerotisatio varicorum oesophagei fiberoscopica
54293 Oesophagus varix ligatio
86601 Barrett-nyelőcső kezelése rádiófrekvenciás ablációval"
5. Az R2. 2. melléklet "****99 9650 Kisebb szájüregi daganat műtétek" megjelölésű része helyébe a következő rendelkezés lép:
"**** 99 9650 Kisebb szájüregi daganat műtétek
BETEGSÉGEK
B8380 Egyéb meghatározott helminthiasisok
B8390 Helminthiasis, k.m.n.
C0000 Felső ajak, külső felszín rosszindulatú daganata
C0010 Alsó ajak külső felszín rosszindulatú daganata
C0020 Ajak, k.m.n. rosszindulatú daganata
C0030 Felső ajak, belső felszín rosszindulatú daganata
C0040 Alsó ajak, belső felszín rosszindulatú daganata
C0050 Ajak, nem meghatározott belső felszín rosszindulatú daganata
C0060 Ajakzug rosszindulatú daganata
C0080 Az ajak átfedő elváltozása, rosszindulatú daganata
C0100 A nyelvgyök rosszindulatú daganata
C0200 A nyelv háti felszínének rosszindulatú daganata
C0210 A nyelv szélének rosszindulatú daganata
C0220 A nyelv alsó felszínének rosszindulatú daganata
C0230 A nyelv első kétharmadának rosszindulatú dag., k.m.n. része
C0240 Nyelvmandula rosszindulatú daganata
C0280 A nyelv átfedő elváltozása, rosszindulatú daganata
C0290 Nyelv rosszindulatú daganata, k.m.n.
C0300 Felső fogíny rosszindulatú daganata
C0310 Alsó fogíny rosszindulatú daganata
C0390 Fogíny rosszindulatú daganata, k.m.n.
C0400 A szájfenék első részének rosszindulatú daganata
C0410 A szájfenék oldalsó részének rosszindulatú dag.
C0480 A szájfenék határt átfedő elváltozása, rossz. dag.
C0490 Szájfenék rosszindulatú daganata, k.m.n.
C0500 Kemény szájpad rosszindulatú daganata
C0510 Lágy szájpad rosszindulatú daganata
C0520 Nyelvcsap rosszindulatú daganata
C0580 A szájpad átfedő elváltozása, rosszindulatú daganata
C0590 Szájpad rosszindulatú daganata, k.m.n.
C0600 Pofanyálkahártya rosszindulatú daganata
C0610 Szájtornác rosszindulatú daganata
C0620 Őrlőfogak mögötti terület rosszindulatú daganata
C0680 A szájüreg egyéb és k.m.n. részének átfedő rossz. dag.
C0690 Száj rosszindulatú daganata, k.m.n.
C0700 A parotis rosszindulatú daganata
C0800 Submandibularis nyálmirigy rosszindulatú daganata
C0810 Nyelv alatti nyálmirigy rosszindulatú daganata
C0880 A nagyobb nyálmirigyek átfedő elváltozása, rossz. dag.
C0890 Nagy nyálmirigy rosszindulatú daganata, k.m.n.
C0900 Mandula árok rosszindulatú daganata
C0910 Mandulaív (mellső ill. hátsó) rosszindulatú daganata
C1020 A szájgarat oldalsó falának rosszindulatú daganata
C1030 A szájgarat hátsó falának rosszindulatú daganata
C1040 Kopoltyúív (branchiogen) hasadék rosszindulatú daganata
C1080 A szájgarat átfedő elváltozása, rosszindulatú daganata
C1090 Szájgarat rosszindulatú daganata, k.m.n.
C1480 Az ajak, a szájüreg és a garat átfedő elvált., rossz. dag.
C4310 Szemhéj malignus melanomája, a szemzugot is ideértve
C4320 A fül és külső hallójárat rosszindulatú melanomája
C4340 A hajas fejbőr és nyak rosszindulatú melanomája
C4380 A bőr átfedő rosszindulatú melanomája
C4401 Az ajak bőrének rosszindulatu daganata, spinalioma
C4410 A szemhéj bőrének rosszindulatú daganata, beleértve a szemzugot
C4420 A fül és a külső hallójárat bőrének rosszindulatú daganata
C4421 A fül és a külső hallójárat bőrének rosszindulatú daganata, spinalioma
C4420 A fül-külső hallójárat bőrének rosszindulatú daganata, egyéb sejttípus
C4430 Az arc egyéb és k.m.n. része bőrének rosszindulatú daganata
C4431 Az arc egyéb része bőrének rosszindulatú daganata, spinalioma
C4432 Az arc egyéb része bőrének rosszindulatú daganata, egyéb sejttípus
C4440 A hajas fejbőr és a nyak bőrének rosszindulatú daganata
C4441 A hajas fejbőr - nyak bőrének rosszindulatú daganata, spinalioma
C4442 A hajas fejbőr - nyak bőrének rosszindulatú daganata, egyéb sejttípus
C4620 A szájpad Kaposi-sarcomája
C4630 A nyirokcsomók Kaposi-sarcomája
C4900 Fej, arc és nyak kötőszövete és lágyrészeinek rosszind. daganata
C73H0 A pajzsmirigy rosszindulatú daganata
C7500 Mellékpajzsmirigy rosszindulatú daganata
C7600 Fej, arc, nyak rosszindulatú daganata
C7700 A fej, az arc és a nyak nyirokcsomóinak rosszindulatú daganata
C7790 Nyirokcsomó rosszindulatú daganata, k.m.n.
C7920 A bőr másodlagos rosszindulatú daganata
C7951 A koponya csontjának másodlagos rosszindulatú daganata
C8190 Hodgkin kór, k.m.n.
C8370 Burkitt-lymphoma
C8380 A diffúz non-Hodgkin lymphoma egyéb típusai
C8450 Egyéb és meghatározatlan T-sejtes lymphomák
C8500 Lymphosarcoma
C8510 B-sejtes lymphoma, k.m.n.
C8570 A non-Hodgkin lymphoma egyéb meghatározott típusai
C8590 Non-Hodgkin lymphoma k.m.n.
C9000 Myeloma multiplex
C9670 A nyirok és vérképző szövetek egyéb meghatározott rosszind. daganata
C9690 A nyirok és vérképző szövetek rosszindulatú daganata, k.m.n.
D0000 Ajak, szájüreg, garat in situ carcinomája
D0300 Az ajak in situ melanomája
D0310 A szemhéj, szemzug in situ melanomája
D0320 A fül és a külső hallójárat in situ melanomája
D0330 Az arc egyéb és meghatározatlan részének in situ melanomája
D0340 A hajas fejbőr és a nyak in situ melanomája
D0400 Az ajak bőrének in situ rákja
D0410 A szemhéj és szemzug bőrének in situ rákja
D0420 A fül és a külső hallójárat bőrének in situ rákja
D0430 Az arc egyéb és meghatározatlan részének bőrének in situ rákja
D0440 A hajas fejbőr és a nyak bőrének in situ rákja
D0490 Bőr in situ rákja, k.m.n.
D1000 Ajak jóindulatú daganata
D1010 Nyelv jóindulatú daganata
D1020 Szájfenék jóindulatú daganata
D1030 A száj egyéb és meghatározatlan részeinek jóindulatú daganata
D1050 A szájgarat egyéb részeinek jóindulatú daganata
D1060 Orrgarat jóindulatú daganata
D1100 Parotis jóindulatú daganata
D1170 Egyéb nagy nyálmirigyek jóindulatú daganata
D1190 Nagy nyálmirigy jóindulatú daganata, k.m.n.
D1641 Az agykoponya csontjainak jóindulatú daganata
D1642 Az arckoponya csontjainak jóindúlatú daganata
D1650 Alsó állkapocs jóindulatú daganata
D1700 A fej, az arc és a nyak bőre és subcutisa jóindulatú lipomája
D1800 Haemangioma, bármely lokalizációban
D1810 Lymphangioma bármely lokalizációban
D2100 A fej, arc, nyak kötőszövete és egyéb lágyszövete jóindulatú daganata
D2200 Az ajak festéksejtes naevusai
D2210 A szemhéj, szemzug festéksejtes naevusai
D2220 A fül és a külső hallójárat festéksejtes naevusai
D2230 Az arc egyéb és k.m.n. részének festéksejtes naevusai
D2240 A hajas fejbőr és a nyak festéksejtes naevusai
D2290 Festéksejtes naevus k.m.n.
D2300 Ajak bőrének jóindulatú daganata
D2310 A szemhéj, szemzug bőrének jóindulatú daganata
D2320 A fül és a külső hallójárat bőrének jóindulatú daganata
D2330 Az arc egyéb és k.m.n. részének bőrének jóindulatú daganata
D2340 A hajas fejbőr és nyak bőrének jóindulatú daganata
D2390 Bőr jóindulatú daganata, k.m.n.
D34H0 A pajzsmirigy jóindulatú daganata
D3510 Mellékpajzsmirigy jóindulatú daganata
D3600 Nyirokcsomók jóindulatú daganata
D3700 Ajak, szájüreg, garat bizonytalan és ismeretlen viselkedésű daganata
D4770 A nyirok és vérképző szövetek meghat. bizonytalan természetű daganatai
D4790 A nyirok és vérképző szövetek bizonytalan természetű daganata, k.m.n.
D4850 Bőr bizonytalan és ismeretlen viselkedésű daganata
K1320 Leukoplakia és egyéb epithelialis rendell. a szájüregben és a nyelven
K1330 Szőrös leukoplakia
L2800 Lichen simplex chronicus
L2801 Lichen simplex chronicus (nem kiterjedt)
L2802 Lichen simplex chronicus (18% felett)
ÉS BEAVATKOZÁSOK
5832A Fej-, nyak régió extraorális és intraorális lágyrészdaganatok eltávolítása, lokális mobilizáció és sebzárás
58988 Ajaktumor eltávolítása, rekonstrukciója"
6. Az R2. 2. melléklet "****99 9651 Állcsont resectio és/vagy szövetátültetéssel történő rekonstrukció" megjelölésű része helyébe a következő rendelkezés lép:
"**** 99 9651 Állcsont resectio és/vagy szövetátültetéssel történő rekonstrukció
BETEGSÉGEK
C0090 Ajak rosszindulatú daganata, k.m.n.
C01H0 A nyelvgyök rosszindulatú daganata
C0200 A nyelv háti felszínének rosszindulatú daganata
C0210 A nyelv szélének rosszindulatú daganata
C0220 A nyelv alsó felszínének rosszindulatú daganata
C0230 A nyelv első kétharmadának rosszindulatú daganata, k.m.n. része
C0240 Nyelvmandula rosszindulatú daganata
C0280 A nyelv átfedő elváltozása, rosszindulatú daganata
C0290 Nyelv rosszindulatú daganata, k.m.n.
C0300 Felső fogíny rosszindulatú daganata
C0310 Alsó fogíny rosszindulatú daganata
C0390 Fogíny rosszindulatú daganata, k.m.n.
C0400 A szájfenék első részének rosszindulatú daganata
C0410 A szájfenék oldalsó részének rosszindulatú daganata
C0480 A szájfenék határt átfedő elváltozása, rosszindulatú daganata
C0490 Szájfenék rosszindulatú daganata, k.m.n.
C0500 Kemény szájpad rosszindulatú daganata
C0510 Lágy szájpad rosszindulatú daganata
C0520 Nyelvcsap rosszindulatú daganata
C0580 A szájpad átfedő elváltozása, rosszindulatú daganata
C0590 Szájpad rosszindulatú daganata, k.m.n.
C0600 Pofanyálkahártya rosszindulatú daganata
C0610 Szájtornác rosszindulatú daganata
C0620 Őrlőfogak mögötti terület rosszindulatú daganata
C0680 A szájüreg egyéb és k.m.n. részének átfedő rosszindulatú daganata
C0690 Száj rosszindulatú daganata, k.m.n.
C07H0 A parotis rosszindulatú daganata
C0800 Submandibularis nyálmirigy rosszindulatú daganata
C0810 Nyelv alatti nyálmirigy rosszindulatú daganata
C0880 A nagyobb nyálmirigyek átfedő elváltozása, rosszindulatú daganata
C0890 Nagy nyálmirigy rosszindulatú daganata, k.m.n.
C0900 Mandula árok rosszindulatú daganata
C0910 Mandulaív (mellső ill. hátsó) rosszindulatú daganata
C1020 A szájgarat oldalsó falának rosszindulatú daganata
C1030 A szájgarat hátsó falának rosszindulatú daganata
C1040 Kopoltyúív (branchiogen) hasadék rosszindulatú daganata
C1080 A szájgarat átfedő elváltozása, rosszindulatú daganata
C1090 Szájgarat rosszindulatú daganata, k.m.n.
C1100 Az orrgarat felső falának rosszindulatú daganata
C1110 Az orrgarat hátsó falának rosszindulatú daganata
C1120 Az orrgarat oldalfalának rosszindulatú daganata
C1130 Az orrgarat mellső falának rosszindulatú daganata
C1180 Az orrgarat átfedő elváltozása, rosszindulatú daganata
C1480 Az ajak, a szájüreg és a garat átfedő elváltozása, rosszind. daganata
C3000 Orrüreg rosszindulatú daganata
C3100 Arcüreg rosszindulatú daganata
C3110 Rostacsonti üreg rosszindulatú daganata
C4100 A koponya és az arc csontjainak rosszindulatú daganata
C4110 Mandibula (alsó állkapocs) rosszindulatú daganata
C4300 Az ajak rosszindulatú melanomája
C4310 Szemhéj malignus melanomája, a szemzugot is ideértve
C4330 Az arc egyéb és nem meghatározott részének rosszindulatú melanomája
C4340 A hajas fejbőr és nyak rosszindulatú melanomája
C4380 A bőr átfedő rosszindulatú melanomája
C4390 A bőr rosszindulatú melanomája, k.m.n.
C4400 Az ajak bőrének rosszindulatú daganata
C4402 Az ajak bőrének rosszindulatu daganata, egyéb sejttípus
C4410 A szemhéj bőrének rosszindulatú daganata, beleértve a szemzugot
C4420 A fül és a külső hallójárat bőrének rosszindulatú daganata
C4430 Az arc egyéb és k.m.n. része bőrének rosszindulatú daganata
C4700 A fej, az arc és a nyak perifériás idegeinek rosszindulatú daganata
C7670 Egyéb k.m.n. lokalizáció rosszindulatú daganata
C7680 Egyéb k.m.n. lokalizációk átfedő elváltozása, rosszindulatú daganata
D2100 A fej, arc, nyak kötőszövete és egyéb lágyszövete jóindulatú daganata
D4400 Pajzsmirigy bizonytalan és ismeretlen viselkedésű daganata
D4420 Mellékpajzsmirigy bizonytalan és ismeretlen viselkedésű daganata
G5180 Az arcideg egyéb rendellenességei
G5190 Az arcideg rendellenessége k.m.n.
K0900 Fogfejlődési zavarból származó odontogen cysták
K0910 Szájtájéki, fejlődési zavarból származó (nem-odontogen) cysták
K0920 Egyéb állcsonti cysták
K1010 Centrális és óriássejtes granuloma
M8610 Egyéb akut osteomyelitis
M8620 Szubakut osteomyelitis
M8630 Idült, multifokális osteomyelitis
M8640 Idült osteomyelitis váladékozó üreggel
M8650 Egyéb idült, haematogen osteomyelitis
M8660 Egyéb idült osteomyelitis
M8680 Egyéb osteomyelitis
M8690 Osteomyelitis, k.m.n.
M8710 Gyógyszer okozta csontelhalás többszörös lokalizáció
M8718 Gyógyszer okozta csontelhalás egyéb
M8719 Gyógyszer okozta csontelhalás k.m.n. lokalizáció
M8790 Csontelhalás, k.m.n. többszörös lokalizáció
M8798 Csontelhalás, k.m.n. egyéb
M8799 Csontelhalás, k.m.n. lokalizáció
S0450 A n. facialis sérülése
ÉS BEAVATKOZÁSOK
52741 Szájüregi dag.res. az állcsont folyt.megtartásával, nyaki nycs.részl.v.teljes eltáv.szövetpótlás lokális lebennyel.
52742 Szájüregi dag.+mandib.res. az állcsont folyt.megtartásával, nyaki nycs.részl.v.teljes eltáv. szövetpótlás lokális lebennyel.
52743 Szájüregi dag.+mandib.res. az állcsont folyt.feláldozásával, nyaki nycs.részl.v.teljes eltáv. szövetpótlás lemezzel, zárás lokális lebennyel
52745 Szájüregi dag.+mandib.res. az állcsont folyt.feláldozásával, nyaki nycs.részl.v.teljes eltáv. szövetpótlás lemezzel, távoli nyeles lebennyel
52747 Szájüregi dag.+mandib.res. az állcsont folyt.megtartásával, nyaki nycs.részl.v.teljes eltáv. szövetpótlás távoli nyeles lebennyel
52748 Szájüregi dag.res. az állcsont folyt.megtartásával, nyaki nycs.részl.v.teljes eltáv.szövetpótlás távoli nyeles lebennyel
54432 Jóindulatú állcsontdaganat vagy cysta miatt állcsont részleges eltávolítása, pótlás autogén csontgraft beültetéssel
57631 Maxilla részleges eltávolítása, pótlás obturátorral
5832B Fej-, nyak régió extraorális lágyrészdaganatok eltávolítása és rekonstrukciója távoli nyeles lebennyel"
7. Az R2. 2. melléklet "**** 99 9953 Kombinált idegsebészeti műtétek" megjelölésű részét követően a következő rendelkezésekkel egészül ki:
"**** 99 9954 Arc-, állcsont és szájsebészeti lágyrészhiányok rekonstrukciós műtétei mikrosebészeti módszerrel végzett szövetátültetéssel
BETEGSÉGEK
C0090 Ajak rosszindulatú daganata, k.m.n.
C01H0 A nyelvgyök rosszindulatú daganata
C0200 A nyelv háti felszínének rosszindulatú daganata
C0210 A nyelv szélének rosszindulatú daganata
C0220 A nyelv alsó felszínének rosszindulatú daganata
C0230 A nyelv első kétharmadának rosszindulatú dag., k.m.n. része
C0240 Nyelvmandula rosszindulatú daganata
C0280 A nyelv átfedő elváltozása, rosszindulatú daganata
C0290 Nyelv rosszindulatú daganata, k.m.n.
C0300 Felső fogíny rosszindulatú daganata
C0310 Alsó fogíny rosszindulatú daganata
C0390 Fogíny rosszindulatú daganata, k.m.n.
C0400 A szájfenék első részének rosszindulatú daganata
C0410 A szájfenék oldalsó részének rosszindulatú dag.
C0480 A szájfenék határt átfedő elváltozása, rossz. dag.
C0490 Szájfenék rosszindulatú daganata, k.m.n.
C0500 Kemény szájpad rosszindulatú daganata
C0510 Lágy szájpad rosszindulatú daganata
C0520 Nyelvcsap rosszindulatú daganata
C0580 A szájpad átfedő elváltozása, rosszindulatú daganata
C0590 Szájpad rosszindulatú daganata, k.m.n.
C0600 Pofanyálkahártya rosszindulatú daganata
C0610 Szájtornác rosszindulatú daganata
C0620 Őrlőfogak mögötti terület rosszindulatú daganata
C0680 A szájüreg egyéb és k.m.n. részének átfedő rossz. dag.
C0690 Száj rosszindulatú daganata, k.m.n.
C07H0 A parotis rosszindulatú daganata
C0800 Submandibularis nyálmirigy rosszindulatú daganata
C0810 Nyelv alatti nyálmirigy rosszindulatú daganata
C0880 A nagyobb nyálmirigyek átfedő elváltozása, rossz. dag.
C0890 Nagy nyálmirigy rosszindulatú daganata, k.m.n.
C0900 Mandula árok rosszindulatú daganata
C0910 Mandulaív (mellső ill. hátsó) rosszindulatú daganata
C1020 A szájgarat oldalsó falának rosszindulatú daganata
C1030 A szájgarat hátsó falának rosszindulatú daganata
C1040 Kopoltyúív (branchiogen) hasadék rosszindulatú daganata
C1080 A szájgarat átfedő elváltozása, rosszindulatú daganata
C1090 Szájgarat rosszindulatú daganata, k.m.n.
C1100 Az orrgarat felső falának rosszindulatú daganata
C1110 Az orrgarat hátsó falának rosszindulatú daganata
C1120 Az orrgarat oldalfalának rosszindulatú daganata
C1130 Az orrgarat mellső falának rosszindulatú daganata
C1180 Az orrgarat átfedő elváltozása, rosszindulatú daganata
C1480 Az ajak, a szájüreg és a garat átfedő elvált., rossz. dag.
C3000 Orrüreg rosszindulatú daganata
C3100 Arcüreg rosszindulatú daganata
C3110 Rostacsonti üreg rosszindulatú daganata
C4100 A koponya és az arc csontjainak rosszindulatú daganata
C4110 Mandibula (alsó állkapocs) rosszindulatú daganata
C4300 Az ajak rosszindulatú melanomája
C4310 Szemhéj malignus melanomája, a szemzugot is ideértve
C4330 Az arc egyéb és nem meghatározott részének rosszindulatú melanomája
C4340 A hajas fejbőr és nyak rosszindulatú melanomája
C4380 A bőr átfedő rosszindulatú melanomája
C4390 A bőr rosszindulatú melanomája, k.m.n.
C4400 Az ajak bőrének rosszindulatú daganata
C4402 Az ajak bőrének rosszindulatu daganata, egyéb sejttípus
C4410 A szemhéj bőrének rosszindulatú daganata, beleértve a szemzugot
C4420 A fül és a külső hallójárat bőrének rosszindulatú daganata
C4430 Az arc egyéb és k.m.n. része bőrének rosszindulatú daganata
C4700 A fej, az arc és a nyak perifériás idegeinek rosszindulatú daganata
C4900 Fej, arc és nyak kötőszövete és lágyrészeinek rosszind. daganata
C7670 Egyéb k.m.n. lokalizáció rosszindulatú daganata
C7680 Egyéb k.m.n. lokalizációk átfedő elváltozása, rosszindulatú daganata
D2100 A fej, arc, nyak kötőszövete és egyéb lágyszövete jóindulatú daganata
D4400 Pajzsmirigy bizonytalan és ismeretlen viselkedésű daganata
D4420 Mellékpajzsmirigy bizonytalan és ismeretlen viselkedésű daganata
M8710 Gyógyszer okozta csontelhalás többszörös lokalizáció
M8718 Gyógyszer okozta csontelhalás egyéb
M8719 Gyógyszer okozta csontelhalás k.m.n. lokalizáció
M8790 Csontelhalás, k.m.n. többszörös lokalizáció
M8798 Csontelhalás, k.m.n. egyéb
M8799 Csontelhalás, k.m.n. lokalizáció
G5180 Az arcideg egyéb rendellenességei
G5190 Az arcideg rendellenessége k.m.n.
Q1070 A szemüreg veleszületett rendellenességei
Q1880 Az arc és nyak egyéb meghatározott veleszületett rendellenességei
Q1890 Az arc és nyak veleszületett rendellenessége, k.m.n.
Q3500 A keményszájpad kétoldali hasadéka
Q3510 A keményszájpad egyoldali hasadéka
Q3520 A lágyszájpad kétoldali hasadéka
Q3530 A lágyszájpad egyoldali hasadéka
Q3540 A lágy- és keményszájpad együttes kétoldali hasadéka
Q3550 A lágy- és keményszájpad együttes egyoldali hasadéka
Q3560 Szájpadhasadék, középvonali
Q3570 Hasadt nyelvcsap
Q3580 Szájpadhasadék, kétoldali, k.m.n.
Q3590 Szájpadhasadék, egyoldali, k.m.n.
Q3600 Ajakhasadék, kétoldali
Q3610 Ajakhasadék, középvonali
Q3690 Ajakhasadék, egyoldali
Q3700 Keményszájpad- ajakhasadék, kétoldali
Q3710 Keményszájpad- ajakhasadék, egyoldali
Q3720 Lágyszájpad- ajakhasadék, kétoldali
Q3730 Lágyszájpad- ajakhasadék, egyoldali
Q3740 Keményszájpad-, lágyszájpad- és ajakhasadék, kétoldali
Q3750 Keményszájpad-, lágyszájpad- és ajakhasadék, egyoldali
Q3780 Szájpad-ajakhasadék, kétoldali, k.m.n.
Q3790 Szájpad-ajakhasadék, egyoldali, k.m.n.
Q3800 Az ajak m.n.o. veleszületett rendellenességei
Q3810 Ankyloglossia
Q3820 Nagynyelvűség (macroglossia)
Q3830 A nyelv egyéb veleszületett rendellenességei
Q3840 A nyálmirigyek és vezetékeik veleszületett rendellenességei
Q3850 A szájpad m.n.o. veleszületett rendellenességei
Q3860 A száj egyéb veleszületett rendellenességei
Q3870 Garat-tasak
Q6710 Összenyomott arc
Q6720 Hosszúfejűség (dolichocephalia)
Q6730 Ferdefejűség (plagiocephalia)
Q6740 A koponya, arc és állkapocs egyéb veleszületett rendellenességei
Q7500 Koponyavarratok veleszületett elcsontosodása (craniosynostosis)
Q7510 Dysostosis craniofacialis
Q7520 Hypertelorismus
Q7540 Dysostosis mandibulofacialis
Q7550 Dysostosis oculomandibularis
Q7580 Az agy- és arckoponyacsontok egyéb meghatározott veleszül. rendell.
Q7590 Az agy- és arckoponyacsontok k.m.n. veleszületett rendellenességei
Q8700 Főként az arc külalakját érintő veleszületett malformatiós syndromák
S0140 Az arc és rágóizület területének nyílt sebe
S0150 Az ajak és szájüreg nyílt sebe
S0170 A fej többszörös nyílt sebe
S0172 A fej többszörös mély, koponyacsontig terjedő nyílt sebe
S0180 A fej egyéb területeinek sérülése
S0192 A fej mély, koponyacsontig terjedő nyílt sebe
S0200 A koponyaboltozat törése
S0210 A koponyaalap törése
S0240 Az arccsont törése
S0260 Az állkapocs törése
S0270 A koponya és arccsontok többszörös törései
S0271 Koponyacsontok többszörös törései
S0272 Arccsontok többszörös törései
S0280 A koponya és arc egyéb csontjainak törései
S0290 A koponya vagy arccsontok törése, k.m.n.
S0450 A n. facialis sérülése
S0800 A hajas fejbőr skalpolásos leszakadása
S0970 A fej többszörös sérülései
S0980 A fej egyéb meghatározott sérülései
S1970 A nyak többszörös sérülése
S1980 A nyak egyéb meghatározott sérülései
BEAVATKOZÁSOK
52744 Szájüregi dag. nyaki nycs.részl.v.teljes eltávolítása mikrosebészeti lágyrész pótlással
5832C Fej-, nyak régió extraorális lágyrészdaganatok eltávolítása és rekonstrukciója mikrosebészeti lebennyel
52749 Szájüregi dag.+mandib.res. az állcsont folyt.feláldozásával, nyaki nycs.részl.v.teljes eltáv. szövetpótlás lemezzel, és mikrosebészeti lágyrész pótlással
5274A Maxilla részleges, vagy teljes eltávolítása, szövetpótlás mikrosebészeti lágyrész lebennyel
5274B A cranio-maxillo-facialis régió nem daganatos etiológiájú lágyrész-, és vagy csonthiány miatti rekonstrukciója mikrosebészeti lágyrész lebennyel
**** 99 9955 Arc-, állcsont és szájsebészeti komplex szövethiányok rekonstrukciós műtétei csont vagy csontos kompozit lebeny mikrosebészeti módszerrel történő átültetésével
BETEGSÉGEK
C0090-C7680 (a fenti rosszindulatú daganatok köre)
D1640 A koponya és az arc csontjainak jóindulatú daganata
D1641 Az agykoponya csontjainak jóindulatú daganata
D1642 Az arckoponya csontjainak jóindúlatú daganata
D1650 Alsó állkapocs jóindulatú daganata
D2100 A fej, arc, nyak kötőszövete és egyéb lágyszövete jóindulatú daganata
K0900 Fogfejlődési zavarból származó odontogen cysták
K0910 Szájtájéki, fejlődési zavarból származó (nem-odontogen) cysták
K0920 Egyéb állcsonti cysták
K1010 Centrális és óriássejtes granuloma
M8610 Egyéb akut osteomyelitis
M8620 Szubakut osteomyelitis
M8630 Idült, multifokális osteomyelitis
M8640 Idült osteomyelitis váladékozó üreggel
M8650 Egyéb idült, haematogen osteomyelitis
M8660 Egyéb idült osteomyelitis
M8680 Egyéb osteomyelitis
M8690 Osteomyelitis, k.m.n.
M8710 Gyógyszer okozta csontelhalás többszörös lokalizáció
M8718 Gyógyszer okozta csontelhalás egyéb
M8719 Gyógyszer okozta csontelhalás k.m.n. lokalizáció
M8790 Csontelhalás, k.m.n. többszörös lokalizáció
M8798 Csontelhalás, k.m.n. egyéb
M8799 Csontelhalás, k.m.n. lokalizáció
Q1070 A szemüreg veleszületett rendellenességei
Q1880 Az arc és nyak egyéb meghatározott veleszületett rendellenességei
Q1890 Az arc és nyak veleszületett rendellenessége, k.m.n.
Q3500 A keményszájpad kétoldali hasadéka
Q3510 A keményszájpad egyoldali hasadéka
Q3540 A lágy- és keményszájpad együttes kétoldali hasadéka
Q3550 A lágy- és keményszájpad együttes egyoldali hasadéka
Q3580 Szájpadhasadék, kétoldali, k.m.n.
Q3590 Szájpadhasadék, egyoldali, k.m.n.
Q3700 Keményszájpad- ajakhasadék, kétoldali
Q3710 Keményszájpad- ajakhasadék, egyoldali
Q3720 Lágyszájpad- ajakhasadék, kétoldali
Q3730 Lágyszájpad- ajakhasadék, egyoldali
Q3740 Keményszájpad-, lágyszájpad- és ajakhasadék, kétoldali
Q3750 Keményszájpad-, lágyszájpad- és ajakhasadék, egyoldali
Q3780 Szájpad-ajakhasadék, kétoldali, k.m.n.
Q3790 Szájpad-ajakhasadék, egyoldali, k.m.n.
Q6700 Arc- aszimmetria
Q6710 Összenyomott arc
Q6720 Hosszúfejűség (dolichocephalia)
Q6730 Ferdefejűség (plagiocephalia)
Q6740 A koponya, arc és állkapocs egyéb veleszületett rendellenességei
Q7500 Koponyavarratok veleszületett elcsontosodása (craniosynostosis)
Q7510 Dysostosis craniofacialis
Q7520 Hypertelorismus
Q7530 Nagyfejűség (macrocephalia)
Q7540 Dysostosis mandibulofacialis
Q7550 Dysostosis oculomandibularis
Q7580 Az agy- és arckoponyacsontok egyéb meghatározott veleszül. rendell.
Q7590 Az agy- és arckoponyacsontok k.m.n. veleszületett rendellenességei
Q8700 Főként az arc külalakját érintő veleszületett malformatiós syndromák
S0192 A fej mély, koponyacsontig terjedő nyílt sebe
S0200 A koponyaboltozat törése
S0210 A koponyaalap törése
S0240 Az arccsont törése
S0260 Az állkapocs törése
S0270 A koponya és arccsontok többszörös törései
S0271 Koponyacsontok többszörös törései
S0272 Arccsontok többszörös törései
S0280 A koponya és arc egyéb csontjainak törései
S0290 A koponya vagy arccsontok törése, k.m.n.
S0800 A hajas fejbőr skalpolásos leszakadása
S0970 A fej többszörös sérülései
S0980 A fej egyéb meghatározott sérülései
BEAVATKOZÁSOK
S2746 Szájüregi dag.+mandib.res. az állcsont folyt.feláldozásával, nyaki nycs.részl.v.teljes eltáv. szövetpótlás mikroseb. csont v.csontos kompozit lebennyel
S4433 Jóindulatú állcsontdaganat vagy cysta miatt állcsont részleges eltávolítása, pótlás érnyeles csontblock beültetéssel
S7632 Maxilla részleges vagy teljes eltávolítása, pótlás mikrosebészeti csontátültetéssel
S274C A cranio-maxillo-facialis régió nem daganatos etiológiájú lágyrész-, és vagy csonthiány miatti rekonstrukciója mikrosebészeti csont, vagy csontos kompozit lebennyel
**** 99 9956 Arc-, állcsont és szájsebészeti komplex szövethiányok rekonstrukciós műtétei két lebeny mikrosebészeti módszerrel történő átültetésével
BETEGSÉGEK
C0090-C7680 (a fenti rosszindulatú daganatok köre)
BEAVATKOZÁSOK
5812V Arc-, állcsont és szájsebészeti komplex szövethiányok rekonstrukciós műtétei két lebeny mikrosebészeti módszerrel történő átültetésével"
12. melléklet a 48/2025. (XII. 8.) BM rendelethez
1. Az R3. 4. mellékletében foglalt táblázat a "01529" megjelölésű sort követően a következő sorokkal egészül ki:
| (KÓD | MEGNEVEZÉS | BESOROLÁSI SZEMPONT) |
| 01530 | Barrett-nyelőcső kezelésére szolgáló rádiófrekvenciás ablációs eszköz | |
| 01540 | Negatívnyomás-terápia során felhasznált speciális kötszer és folyadékgyűjtő rendszer egyszerhasználatos eszközei | |
2. Az R3. 4. mellékletében foglalt táblázat "52744" megjelölésű sora helyébe a következő sor lép:
| (KÓD | MEGNEVEZÉS | BESOROLÁSI SZEMPONT) |
| 52744 | Szájüregi dag. nyaki nycs.részl.v.teljes eltávolítása mikrosebészeti lágyrész pótlással | * |
3. Az R3. 4. mellékletében foglalt táblázat "52746" megjelölésű sora helyébe a következő sor lép:
| (KÓD | MEGNEVEZÉS | BESOROLÁSI SZEMPONT) |
| 52746 | Szájüregi dag.+mandib.res. az állcsont folyt.feláldozásával, nyaki nycs.részl.v.teljes eltáv.szövetpótlás mikroseb. csont v.csontos kompozit lebennyel | * |
4. Az R3. 4. mellékletében foglalt táblázat az "52747" megjelölésű sorát követően a következő sorokkal egészül ki:
| (KÓD | MEGNEVEZÉS | BESOROLÁSI SZEMPONT) |
| 52748 | Szájüregi dag.res. az állcsont folyt.megtartásával, nyaki nycs.részl.v.teljes eltáv. szövetpótlás távoli nyeles lebennyel | * |
| 52749 | Szájüregi dag.+mandib.res. az állcsont folyt.feláldozásával, nyaki nycs.részl.v.teljes eltáv.szövetpótlás lemezzel, és mikrosebészeti lágyrész pótlással | * |
| 5274A | Maxilla részleges, vagy teljes eltávolítása, szövetpótlás mikrosebészeti lágyrész lebennyel | * |
| 5274B | A cranio-maxillo-facialis régió nem daganatos etiológiájú lágyrész-, és vagy csonthiány miatti rekonstrukciója mikrosebészeti lágyrész lebennyel | * |
| 5274C | A cranio-maxillo-facialis régió nem daganatos etiológiájú lágyrész-, és vagy csonthiány miatti rekonstrukciója mikrosebészeti csont, vagy csontos kompozit lebennyel | * |
5. Az R3. 4. mellékletében foglalt táblázat "54432" megjelölésű sora helyébe a következő sor lép:
| (KÓD | MEGNEVEZÉS | BESOROLÁSI SZEMPONT) |
| 54432 | Jóindulatú állcsontdaganat vagy cysta miatt állcsont részleges eltávolítása, pótlás autogén csontgraft beültetéssel | * |
6. Az R3. 4. mellékletében foglalt táblázat az "55361" megjelölésű sorát követően a következő sorral egészül ki:
| (KÓD | MEGNEVEZÉS | BESOROLÁSI SZEMPONT) |
| 55362 | Negatívnyomás-terápia | |
7. Az R3. 4. mellékletében foglalt táblázat az "5812S" megjelölésű sorát követően a következő sorral egészül ki:
| (KÓD | MEGNEVEZÉS | BESOROLÁSI SZEMPONT) |
| 5812V | Arc-, állcsont és szájsebészeti komplex szövethiányok rekonstrukciós műtétei két lebeny mikrosebészeti módszerrel történő átültetésével | * |
8. Az R3. 4. mellékletben foglalt táblázat "5832C" megjelölésű sora helyébe a következő sor lép:
| (KÓD | MEGNEVEZÉS | BESOROLÁSI SZEMPONT) |
| 5832C | Fej-, nyak régió extraorális lágyrészdaganatok eltávolítása és rekonstrukciója mikrosebészeti lebennyel | * |
9. Az R3. 4. mellékletében foglalt táblázat a "86600" megjelölésű sorát követően a következő sorral egészül ki:
| (KÓD | MEGNEVEZÉS | BESOROLÁSI SZEMPONT) |
| 86601 | Barrett-nyelőcső kezelése rádiófrekvenciás ablációval | * |