32018R0763[1]
A Bizottság (EU) 2018/763 végrehajtási rendelete (2018. április 9.) az (EU) 2016/798 európai parlamenti és tanácsi irányelv alapján egységes biztonsági tanúsítványok vasúti társaságok részére történő kiadására vonatkozó gyakorlati szabályok megállapításáról, valamint a 653/2007/EK bizottsági rendelet hatályon kívül helyezéséről
A BIZOTTSÁG (EU) 2018/763 VÉGREHAJTÁSI RENDELETE
(2018. április 9.)
az (EU) 2016/798 európai parlamenti és tanácsi irányelv alapján egységes biztonsági tanúsítványok vasúti társaságok részére történő kiadására vonatkozó gyakorlati szabályok megállapításáról, valamint a 653/2007/EK bizottsági rendelet hatályon kívül helyezéséről
(EGT-vonatkozású szöveg)
AZ EURÓPAI BIZOTTSÁG,
tekintettel az Európai Unió működéséről szóló szerződésre,
tekintettel a vasútbiztonságról szóló, 2016. május 11-i (EU) 2016/798 európai parlamenti és tanácsi irányelvre (1) és különösen annak 10. cikke (10) bekezdésére,
mivel:
(1) A tanúsítási eljárás összetettségének, időtartamának és költségének csökkentése érdekében szükség van a biztonsági tanúsítás uniós szintű megközelítését harmonizáló, valamint a biztonsági értékelésben részt vevő valamennyi fél közötti együttműködést elősegítő rendelkezésekre.
(2) Figyelembe véve az (EU) 2016/798 irányelv 11. cikkének (1) bekezdésében említett együttműködési megállapodások előkészítése során szerzett tapasztalatokat, a kérelmezővel koordináció formájában történő korai kapcsolatfelvétel ("előzetes kötelezettségvállalás") a biztonsági értékelési folyamatban részt vevő felek közötti kapcsolattartást segítő bevált gyakorlat. Az ilyen előzetes kötelezettségvállalást az egységes biztonsági tanúsítvány iránti kérelem benyújtása előtt fel kell kínálni annak érdekében, hogy a tanúsító szerv megismerhesse a kérelmező biztonságirányítási rendszerét, tisztázni lehessen a biztonsági értékelés folyamatát és a döntések meghozatalának módját, valamint ellenőrizni lehessen, hogy a kérelmező elegendő információt kapott-e ahhoz, hogy tudja, mit várnak tőle. Az előzetes kötelezettségvállalással összefüggésben adott felvilágosítás nem befolyásolhatja az értékelés eredményét.
(3) Az Ügynökségnek nyomon kell követnie az összes olyan érvényes egységes biztonsági tanúsítvány érvényességi idejét, amely egynél több tagállamra kiterjedő tevékenységi területre vonatkozik, és az ezekre vonatkozó információkat meg kell osztania az érintett nemzeti biztonsági hatóságokkal annak érdekében, hogy ily módon segítse biztonságértékelési tevékenységeik megtervezését.
(4) Az Ügynökségnek közzé kell tennie és naprakészen kell tartania egy az e rendeletben meghatározott követelmények leírását és szükség esetén magyarázatát tartalmazó, a kérelmek benyújtását segítő ingyenes útmutatót. Az információk egyablakos ügyintézési rendszeren keresztül történő cseréjére és rögzítésére szolgáló módszer harmonizálása érdekében az útmutatónak tartalmaznia kell az Ügynökség által a nemzeti biztonsági hatóságokkal együttműködésben kidolgozott mintákat is.
(5) Az Ügynökségnek és a nemzeti biztonsági hatóságoknak belső intézkedéseket vagy eljárásokat kell végrehajtaniuk a biztonságértékelési követelmények teljesítése érdekében.
(6) Az értékelések felesleges ismétlésének elkerülése, valamint a kérelmező adminisztratív terheinek és költségeinek csökkentése érdekében az Ügynökségnek és a nemzeti biztonsági hatóságoknak adott esetben figyelembe kell venniük az (EU) 2016/798 irányelv 11. cikke alapján kötött együttműködési megállapodásokat és többoldalú megállapodásokat.
(7) Amennyiben a tervezett tevékenységi terület egy tagállamra korlátozódik, de a kérelmező hasonló hálózati jellemzőkkel és hasonló üzemeltetési szabályokkal rendelkező szomszédos tagállamokban a határhoz közel található egy vagy több állomásra is kíván szolgáltatásokat üzemeltetni, ezt a tevékenységi területének e szomszédos tagállamokra való kiterjesztése nélkül meg kell tudnia tenni. Az egységes biztonsági tanúsítvány iránti kérelem benyújtásakor a kérelmezőnek az (EU) 2016/798 irányelv 10. cikkének (5) és (8) bekezdésével összhangban ki kell választania a biztonsági tanúsító szervet. Amennyiben az Ügynökség jár el biztonsági tanúsító szervként, akkor konzultálnia kell az érintett nemzeti biztonsági hatóságokkal, és figyelembe kell vennie a vonatkozó határokon átnyúló megállapodásokat.
(8) Amennyiben az Ügynökség jár el biztonsági tanúsító szervként, a kérelmező számára biztosítani kell azt a jogot, hogy a kérelmét az Unió hivatalos nyelveinek egyikén nyújthassa be az Ügynökségnek, anélkül, hogy azt le kellene fordítani. Ez az elv nem érinti a nemzeti biztonsági hatóság azon lehetőségét, hogy a kérelemnek az (EU) 2016/798 irányelv 10. cikke (3) bekezdésének b) pontjában említett részére vonatkozóan a benyújtás nyelvét érintő szabályokat határozzon meg. Az értékelés során a nemzeti biztonsági hatóság számára biztosítani kell azt a jogot, hogy az értékeléssel kapcsolatos dokumentumokat tagállamának egyik nyelvén juttassa el az Ügynökséghez, anélkül, hogy azokat le kelljen fordítani.
(9) A tanúsítás keretében azt kell értékelni, hogy a kérelmező képes-e eleget tenni a biztonságirányítási rendszer tekintetében a vasúti társaságokra vonatkozó követelményeknek, ezen belül a vonatkozó nemzeti szabályoknak, illetve a forgalmi műveletek és forgalomirányítás alrendszerrel kapcsolatos vonatkozó átjárhatósági műszaki előírások követelményeinek, valamint hogy képes-e ezeket következetesen alkalmazni. Miután megkapta az egységes biztonsági tanúsítványt, a kérelmezőnek biztonságirányítási rendszerét a továbbiakban is az (EU) 2016/798 irányelv 9. cikkében foglaltak szerint kell működtetnie.
(10) A biztonsági értékelési folyamat egyes szakaszaiban hozott döntések alátámasztása és igazolása érdekében az Ügynökségnek és a nemzeti biztonsági hatóságoknak az egyablakos ügyintézés keretében az összes releváns információt és az értékelések eredményét nyilvántartásba kell venniük. Amennyiben az Ügynökségnek és a nemzeti biztonsági hatóságoknak a biztonsági értékelés céljára saját információkezelési rendszereik vannak, ugyanezen célból gondoskodniuk kell arról, hogy az összes vonatkozó információt továbbítsák az egyablakos ügyintézési rendszerbe.
(11) A kérelmezők adminisztratív terheinek és költségeinek csökkentése érdekében az Ügynökségnek és a nemzeti biztonsági hatóságoknak belső szabályokat vagy eljárásokat kell kidolgozniuk az egységes biztonsági tanúsítványok kiadására vonatkozóan. E tekintetben a kérelmezőknek lehetőséget kell biztosítani arra, hogy a kérelmi dokumentációban egyes iratokat másolatban nyújtsanak be. Az egységes biztonsági tanúsítvány kiállítását követően az eredeti dokumentumoknak ellenőrzés céljából az Ügynökség és a nemzeti biztonsági hatóságok rendelkezésére kell állniuk.
(12) Össze kell hangolni az értékelési eljárás során felmerülő kérdések kategorizálását annak biztosítása érdekében, hogy a kérelmező tisztában legyen az Ügynökség vagy valamely nemzeti biztonsági hatóság által felvetett kérdések súlyosságával. Ez a kategorizálás különösen akkor fontos, ha több nemzeti biztonsági hatóság is részt vesz a folyamatban.
(13) Annak érdekében, hogy az Ügynökség és a nemzeti biztonsági hatóságok eredményesen végezhessék az értékeléseket, és még nagyobb bizalommal viseltessenek egymás iránt, az Ügynökségnek és a nemzeti biztonsági hatóságoknak egyaránt gondoskodniuk kell arról, hogy az értékeléseket végző szakemberek rendelkezzenek a szükséges kompetenciákkal. E célból meg kell határozni a szóban forgó kompetenciákat.
(14) Az (EU) 2016/798 irányelv 31. cikkének (3) bekezdése értelmében az új biztonsági tanúsítási rendszer alkalmazása 2019. június 16-án kezdődik. A tagállamoknak azonban lehetőségük van arra, hogy az említett irányelv 33. cikkének (2) bekezdése értelmében bejelentsék az Ügynökségnek és a Bizottságnak, hogy meghosszabbították az átültetési időszakot, és ennek következtében 2020. június 16-ig továbbra is a 2004/49/EK európai parlamenti és tanácsi irányelvnek (2) megfelelően adhatnak ki igazolásokat. Ezért tisztázni kell, hogy az új rendszert hogyan kell a régi rendszerrel együttesen alkalmazni azokban az esetekben, amikor a tervezett tevékenységi terület egy vagy több ilyen tagállamot foglal magában.
(15) Amennyiben egy nemzeti biztonsági hatóság felismeri, hogy 2019. június 16. - illetve azon tagállamok tekintetében, amelyek az (EU) 2016/798 irányelv 33. cikkének (2) bekezdése értelmében értesítették az Ügynökséget és a Bizottságot, 2020. június 16. - előtt nem fog tudni a 2004/49/EK irányelvvel összhangban biztonsági tanúsítványt kiállítani, akkor az Ügynökségnek - amennyiben ő jár el tanúsító szervként - az értékelések felesleges ismétlésének elkerülése érdekében figyelembe kell vennie a nemzeti biztonsági hatóság által a 2004/49/EK irányelv 10. cikke (2) bekezdésének a) pontjában szereplő megfelelő elemek tekintetében végzett értékelés eredményeit.
(16) Az Ügynökség által kiállított egységes biztonsági tanúsítványt egyenértékűnek kell tekinteni a biztonsági tanúsítványnak a 2004/49/EK irányelv 10. cikke (2) bekezdésének a) pontjában említett részével. Az említett tanúsítás az Unió egész területén érvényes az egyenértékű vasúti szállítási tevékenységekre. Ezért azon tagállamoknak, amelyek az (EU) 2016/798 irányelv 33. cikkének (2) bekezdése értelmében értesítették az Ügynökséget és a Bizottságot, el kell fogadniuk az Ügynökség által a 2004/49/EK irányelv 10. cikke (2) bekezdésének a) pontjával összhangban kibocsátott résszel egyenértékű egységes biztonsági tanúsítványt.
(17) Az e rendeletben előírt intézkedések összhangban vannak a 96/48/EK tanácsi irányelv (3) 21. cikke alapján létrehozott bizottság véleményével,
ELFOGADTA EZT A RENDELETET:
1. cikk
Tárgy és hatály
Ez a rendelet meghatározza azokat a gyakorlati intézkedéseket, amelyeket a vasúti társaságoknak az egységes biztonsági tanúsítvány iránti kérelmeknek, illetve az ilyen tanúsítványok megújítása vagy módosítása iránti kérelmeknek az (EU) 2016/796 európai parlamenti és tanácsi rendelet (4) 12. cikkében említett egyablakos rendszeren ("egyablakos információs és kommunikációs rendszer") keresztüli benyújtásakor alkalmazniuk kell.
Meghatározza továbbá azokat a gyakorlati intézkedéseket, amelyeket a biztonsági tanúsító szerveknek az egységes biztonsági tanúsítvány iránti kérelmek, illetve az ilyen tanúsítványok megújítása vagy módosítása iránti kérelmek elbírálásakor, valamint a tervezett tevékenységi területen az érintett nemzeti biztonsági hatóságokkal való koordináció során alkalmazniuk kell.
2. cikk
Fogalommeghatározások
E rendelet alkalmazásában:
1. "biztonsági tanúsító szerv": az egységes biztonsági tanúsítvány kiadásáért felelős szerv, amely vagy az Ügynökség vagy egy nemzeti biztonsági hatóság;
2. "a kérelem beérkezésének dátuma":
a) amennyiben az Ügynökség jár el biztonsági tanúsító szervként, az Ügynökségnek és a tervezett tevékenységi terület szerinti érintett nemzeti biztonsági hatóságoknak a kérelem átvételi elismervényén feltüntetett dátumot követő első közös munkanapja;
b) amennyiben egy nemzeti biztonsági hatóság jár el biztonsági tanúsító szervként, az érintett tagállamban a kérelem átvételi elismervényén feltüntetett dátumot követő első munkanap;
3. "előzetes kötelezettségvállalás": a kérelem benyújtását megelőző eljárási szakasz, amelynek során a kérelmező további információkat kérhet a biztonsági tanúsító szervtől és a tervezett tevékenységi terület szerinti érintett nemzeti biztonsági hatóságoktól a biztonsági értékelés folyamatának következő szakaszairól;
4. "fennmaradó aggály": egységes biztonsági tanúsítvány iránti kérelem értékelése során feltárt olyan kisebb jelentőségű probléma, amelynek fennállása nem akadályozza a tanúsítvány kiadását, és további vizsgálata későbbre halasztható;
5. "vonatkozó időpont": 2019. június 16., kivéve azon tagállamok tekintetében, amelyek az (EU) 2016/798 irányelv 33. cikkének (2) bekezdése értelmében értesítették az Ügynökséget és a Bizottságot arról, hogy meghosszabbították az említett irányelv átültetési időszakát, ebben az esetben a vonatkozó időpont 2020. június 16.
3. cikk
Az Ügynökség és a nemzeti biztonsági hatóság feladatai
(1) Az egységes biztonsági tanúsítványok kiállításán túlmenően a biztonsági tanúsító szerv a következő feladatokat látja el:
a) az általa végzett értékelési munka megtervezése, végrehajtása és nyomon követése;
b) koordinációs megállapodások kialakítása az érintett felek között.
(2) A biztonsági tanúsító szervnek és a tervezett tevékenységi terület szerinti érintett nemzeti biztonsági hatóságoknak a kérelmező kérésére el kell fogadniuk az előzetes kötelezettségvállalást, és a kérelmező által az előzetes kötelezettségvállalás keretében kért minden felvilágosítást meg kell adniuk.
(3) Az egységes biztonsági tanúsítványok kiállítása céljából a biztonsági tanúsító szerv és a tervezett tevékenységi terület szerinti érintett nemzeti biztonsági hatóságok - mindegyik a saját területére vonatkozóan - összeállítják a következő információkat:
a) az értékelés egyes szakaszaira vonatkozó összes releváns információ, beleértve az értékelés során hozott döntések indokolását, valamint az egységes biztonsági tanúsítványban feltüntetendő felhasználási korlátozások vagy feltételek megjelölését;
b) az értékelés eredménye, beleértve az összefoglaló következtetéseket és adott esetben az egységes biztonsági tanúsítvány kiállítására vonatkozó véleményt.
(4) Ha az Ügynökség jár el biztonsági tanúsító szervként, az értékelés eredményéről készült dokumentumban feltünteti a (3) bekezdés b) pontjában említett információkat.
(5) Az Ügynökség nyomon követi az összes olyan érvényes egységes biztonsági tanúsítvány érvényességi idejét, amely egynél több tagállamra kiterjedő tevékenységi területre vonatkozik, és az ezekre vonatkozó információkat megosztja az érintett nemzeti biztonsági hatóságokkal.
(6) A nemzeti biztonsági hatóságoknak minden olyan vonatkozó információt meg kell osztaniuk az Ügynökséggel és a tervezett tevékenységi terület szerinti érintett nemzeti biztonsági hatóságokkal, amely hatással lehet a biztonsági értékelés folyamatára.
(7) Az Ügynökségnek az Unió összes hivatalos nyelvén közzé kell tennie és naprakészen kell tartania egy, az e rendeletben meghatározott követelmények leírását és szükség esetén magyarázatát tartalmazó, a kérelmek benyújtását segítő ingyenes útmutatót. Az útmutatónak tartalmaznia kell az Ügynökség által a nemzeti biztonsági hatóságokkal együttműködésben kidolgozott mintákat is.
(8) A nemzeti biztonsági hatóságoknak közzé kell tenniük és naprakészen kell tartaniuk egy a tervezett tevékenységi területre alkalmazandó nemzeti szabályok és a vonatkozó nemzeti eljárási szabályok leírását és adott esetben magyarázatát tartalmazó ingyenes útmutatót.
(9) Az Ügynökségnek és a nemzeti biztonsági hatóságnak a biztonsági értékelési eljárások irányítására szolgáló belső szabályokat vagy eljárásokat kell létrehozniuk. A szabályoknak vagy eljárásoknak figyelembe kell venniük az (EU) 2016/798 irányelv 11. cikkében említett megállapodásokat.
(10) Minden egységes biztonsági tanúsítványt egyedi európai azonosító számmal (EIN) kell ellátni. Az Ügynökség meghatározza az EIN-ek felépítését és tartalmát, és azokat hozzáférhetővé teszi a honlapján.
(11) Amennyiben a kérelmező azt tünteti fel kérelmében, hogy hasonló hálózati jellemzőkkel és hasonló üzemeltetési szabályokkal rendelkező szomszédos tagállamokban található, a tervezett tevékenységi terület határához közeli állomásokra kíván szolgáltatásokat üzemeltetni, az egységes biztonsági tanúsítvány - a biztonsági tanúsító szerv által és a szomszédos tagállamok nemzeti biztonsági hatóságaival folytatott konzultációt követően - a tevékenységi terület kiterjesztésének kérelmezése nélkül az ilyen állomásokra is érvényes. Az érintett tagállamok nemzeti biztonsági hatóságai a biztonsági tanúsító szerv felé megerősítik, hogy az egységes biztonsági tanúsítvány kiállítását megelőzően teljesülni fognak a bejelentett vonatkozó szabályok és a vonatkozó határokon átnyúló megállapodásokban szereplő kötelezettségek.
(12) A kérelem értékelése céljából a biztonsági tanúsító szerv a vasúti társaságok vagy alvállalkozóik, partnereik vagy beszállítóik által benyújtott, a vonatkozó uniós jogszabályokkal összhangban kiadott engedélyeket, elismeréseket, valamint termékekre vagy szolgáltatásokra vonatkozó tanúsítványokat elfogadja annak bizonyítékául, hogy a vasúti társaság teljesíti az (EU) 2018/762 felhatalmazáson alapuló bizottsági rendeletben (5) meghatározott követelményeket.
4. cikk
A kérelmezők feladatai
(1) Az értékelésre vonatkozóan a 6. cikkben meghatározott időkeret sérelme nélkül a kérelmezőnek az egységes biztonsági tanúsítvány iránti kérelmet, illetve az ilyen tanúsítványok megújítása vagy módosítása iránti kérelmet az egyablakos rendszeren keresztül az adott esetnek megfelelően a következő időpontok előtt kell benyújtania:
a) bármely új vasúti szállítási tevékenység tervezett kezdési időpontja;
b) a művelet típusának, mértékének vagy területének lényeges módosítását követően a hatályos egységes biztonsági tanúsítványban meghatározottaktól eltérő feltételekkel történő vasúti szállítási tevékenység tervezett kezdési időpontja;
c) a hatályos egységes biztonsági tanúsítvány lejárati dátuma.
(2) Új egységes biztonsági tanúsítvány iránti kérelem benyújtásakor a kérelmezőnek meg kell adnia az I. mellékletben felsorolt információkat.
(3) Egységes biztonsági tanúsítvány megújítása vagy módosítása iránti kérelem benyújtásakor a kérelmezőnek be kell nyújtania az I. mellékletben felsorolt információkat, és ismertetnie kell a jelenlegi bizonyítvány kiállítása óta végrehajtott változtatásokat.
Ha a korábbi értékelés óta eltelt időszakban végzett felügyeleti tevékenységek során olyan jelentős meg nem felelésre derült fény, amely befolyásolhatja a biztonsági teljesítményt vagy komoly biztonsági kockázatot okozhat, illetve bármilyen egyéb aggály merül fel, a biztonsági tanúsító szerv és a tervezett tevékenységi terület szerinti érintett nemzeti biztonsági hatóságok döntenek arról, hogy a teljes kérelmet újból értékelni kell-e.
(4) A biztonsági értékelési eljárás befejezéséig vagy megszüntetéséig kötelezően végig a kérelmező által kiválasztott biztonsági tanúsító szerv jár el.
(5) Amennyiben a kérelmező előzetes kötelezettségvállalást kér, az egyablakos rendszeren keresztül be kell nyújtania az I. melléklet 1-6. pontjában felsorolt információkat.
(6) Amennyiben a benyújtott dosszié a biztonsági tanúsító szervtől eltérő szervezet által kibocsátott dokumentumok másolatát is tartalmazza, a kérelmezőnek az egységes biztonsági tanúsítvány érvényességi idejének lejártát követően legalább 5 évig meg kell őriznie az eredeti dokumentumokat. Tanúsítványok megújítása vagy módosítása iránti kérelmek esetében a kérelmezőnek a megújított vagy módosított egységes biztonsági tanúsítvány érvényességi idejének végét követően legalább 5 évig meg kell őriznie a kérelemmel együtt benyújtott, a biztonsági tanúsító szervtől eltérő szervezet által kibocsátott dokumentumok eredeti példányait. A kérelmezőnek az Ügynökség vagy a nemzeti biztonsági hatóságok kérésére rendelkezésre kell bocsátania az eredeti dokumentumokat.
5. cikk
Nyelv
(1) Ha az Ügynökség jár el biztonsági tanúsító szervként, a kérelmet a következő nyelven kell elkészíteni:
a) a kérelemnek az (EU) 2016/798 irányelv 10. cikke (3) bekezdésének a) pontjában említett részét az Unió egyik, a kérelmező által választott hivatalos nyelvén;
b) a kérelemnek az (EU) 2016/798 irányelv 10. cikke (3) bekezdésének b) pontjában említett részeit, valamint az I. melléklet 8.1. pontjában említett részeit az érintett tagállam által választott, az e rendelet 3. cikkének (8) bekezdésében említett útmutatóban meghatározott nyelven.
(2) Az Ügynökség által az egységes biztonsági tanúsítvány kiállításával kapcsolatban hozott bármely határozatot, beleértve az értékelés végeredményeként hozott határozat alapjául szolgáló indokokat és adott esetben az egységes biztonsági tanúsítványt, az (1) bekezdés a) pontjában említett nyelven kell megszövegezni.
6. cikk
Eljárási szakaszok és határidők
(1) A biztonsági tanúsító szervnek és a tervezett tevékenységi terület szerinti érintett nemzeti biztonsági hatóságoknak a II. mellékletben meghatározott eljárást kell követniük.
(2) A biztonsági tanúsító szervnek és a tervezett tevékenységi terület szerinti érintett nemzeti biztonsági hatóságoknak - mindegyiknek a saját területére vonatkozóan - meg kell vizsgálniuk, hogy a kérelem tartalmazza-e az I. mellékletben felsorolt szükséges igazoló dokumentumokat. A biztonsági tanúsító szerv indokolatlan késedelem nélkül, de legkésőbb a kérelem kézhezvételét követő egy hónapon belül tájékoztatja a kérelmezőt arról, hogy a kérelem hiánytalan-e.
(3) Az egységes biztonsági tanúsítvány kiállítására vonatkozó határozatot legkésőbb négy hónappal azt a napot követően kell meghozni, amelyen a kérelmező - az (5)-(7) bekezdésre figyelemmel - tájékoztatást kapott arról, hogy kérelme hiánytalan.
(4) Amennyiben a kérelmezőt arról tájékoztatják, hogy kérelme hiányos, a biztonsági tanúsító szervnek - a tervezett tevékenységi terület szerinti érintett nemzeti biztonsági hatóságokkal együttműködésben - haladéktalanul fel kell kérnie a kérelmezőt a szükséges kiegészítő információk benyújtására, indokolással és a kérelmező válaszára rendelkezésre álló határidő meghatározásával együtt.
A kiegészítő információk benyújtására rendelkezésre álló időkeretnek észszerűnek és a kért információ rendelkezésre bocsátásának nehézségével arányosnak kell lennie, és azt a kérelmezővel egyeztetni kell, amint megkapja az arról szóló tájékoztatást, hogy kérelme hiányos. Ha a kérelmező nem adja meg az előírt határidőn belül a kért információkat, a biztonsági tanúsító szerv dönthet úgy, hogy meghosszabbítja a válaszadásra a kérelmező rendelkezésére álló időt, vagy hogy tájékoztatja a kérelmezőt kérelme elutasításáról.
Az egységes biztonsági tanúsítvány kiállítására vonatkozó határozatot legkésőbb négy hónappal azt a napot követően kell meghozni, amelyen a kérelmező benyújtotta a kért kiegészítő információkat.
(5) Még abban az esetben is, ha a kérelem hiánytalan, az Ügynökség vagy a tervezett tevékenységi terület szerinti érintett nemzeti biztonsági hatóságok bármelyike a határozat meghozatalát megelőzően bármikor további tájékoztatást kérhet, és észszerű határidőt állapíthat meg annak benyújtására. Az ilyen kérelem az e cikk (3) bekezdésében megállapított határidőt a II. mellékletében megállapított feltételekkel meghosszabbítja.
(6) Az Ügynökség az e cikk (3) bekezdésében említett határidőt az (EU) 2016/798 irányelv 10. cikkének (7) bekezdésében említett következő időszakokra meghosszabbíthatja:
a) a kölcsönösen elfogadható értékelésről való megegyezést célzó egyeztetés időtartama;
b) döntőbírósági eljárás keretében az ügy fellebbezési tanács elé történő terjesztésének időtartama.
(7) A határidő meghosszabbítható továbbá az ahhoz szükséges időtartamra, hogy a kérelmező felkészüljön a telephelyén tervezett látogatásra vagy ellenőrzésre, illetve a szervezetére vonatkozó auditra.
(8) Az egységes biztonsági tanúsítványnak tartalmaznia kell a III. mellékletben felsorolt információkat.
7. cikk
Kommunikáció
(1) A biztonsági tanúsító szerv, a tervezett tevékenységi terület szerinti érintett nemzeti biztonsági hatóságok és a kérelmező a 12. cikkben említett összes kérdésben az egyablakos rendszeren keresztül kommunikálnak egymással.
(2) A biztonsági értékelés folyamatának valamennyi szakaszát, az értékelés eredményét és a kérelemre vonatkozó határozatot az egyablakos ügyintézési rendszeren keresztül kell közölni a kérelmezővel.
(3) Az (1) bekezdés sérelme nélkül az Ügynökség és a nemzeti biztonsági hatóságok útmutatóiban fel kell tüntetni a kérelmezőkkel folytatott kommunikációra vonatkozó szabályokat.
(4) Az egyablakos ügyintézési rendszerben visszaigazolást kell adni az egységes biztonsági tanúsítvány iránti kérelem beérkezéséről.
8. cikk
Az egységes biztonsági tanúsítványok érvényessége
Az egységes biztonsági tanúsítványok öt évig érvényesek.
Amennyiben azonban a vasúti üzemeltetés biztonságát érintő kockázatok hatékony ellenőrzésének biztosítása érdekében ennél rövidebb időszakra van szükség, a biztonsági tanúsító szerv a tervezett tevékenységi terület szerinti érintett nemzeti biztonsági hatóságokkal együttműködésben úgy határozhat, hogy öt évnél rövidebb időtartamra adja meg az egységes biztonsági tanúsítványt. Ebben az esetben a biztonsági tanúsító szervnek az értékelés eredményeit tartalmazó, a 9. cikkel összhangban nyilvántartásba vett dokumentumban meg kell indokolnia döntését.
9. cikk
Információkezelés
A biztonsági tanúsító szerv és a tervezett tevékenységi terület szerinti érintett nemzeti biztonsági hatóságok az egyablakos ügyintézés során nyilvántartásba veszik az összes releváns információt és a 3. cikk (3) bekezdésében említett értékelés részleteit és eredményét. Az Ügynökség a 3. cikk (4) bekezdésében említett értékelés végső eredményét is nyilvántartásba veszi az egyablakos rendszerben.
Amennyiben a nemzeti biztonsági hatóságok a hozzájuk címzett kérelmek feldolgozására információs rendszert alkalmaznak, az összes vonatkozó információt beviszik az egyablakos ügyintézési rendszerbe.
10. cikk
A vasúti társaságok telephelyein végzett látogatások és ellenőrzések, valamint az auditok lebonyolítása
(1) A kérelmezők telephelyein végzendő, az (EU) 2016/798 irányelv 10. cikkének (5) bekezdésében említett látogatások és ellenőrzések, továbbá auditok tekintetében az Ügynökség a tervezett tevékenységi terület szerinti érintett nemzeti biztonsági hatóságokkal közösen állapítja meg a telephelyeken végzendő látogatások, ellenőrzések, valamint az auditok céljait és hatókörét, valamint az egyes hatóságokra ruházott feladatokat.
(2) A kérelmezők telephelyein végzendő, az (EU) 2016/798 irányelv 10. cikkének (5) és (8) bekezdésében említett látogatások és ellenőrzések, továbbá auditok tekintetében a látogatás, ellenőrzés vagy audit elvégzéséért felelős szerv jelentést készít, amelyben feltünteti az értékelés során feltárt kérdéseket, és jelzi, hogy azokat a látogatás, ellenőrzés vagy audit során rendelkezésre bocsátott bizonyítékok alapján sikerült-e lezárni, és amennyiben igen, hogyan. A jelentés a 12. cikkben említett olyan további kérdéseket is magában foglalhat, amelyeket a kérelmezőnek a megállapodás szerinti határidőn belül meg kell oldania.
(3) A kérelmezők telephelyein végzendő, az (EU) 2016/798 irányelv 10. cikkének (5) és (8) bekezdésében említett látogatások és ellenőrzések, továbbá auditok tekintetében a kérelmező megadja annak a személynek az adatait, aki őt képviseli fogja, valamint közli a látogatás, ellenőrzés vagy audit végzéséért felelős szervezet által betartandó helyszíni biztonsági szabályokat és eljárásokat. Az érintett hatóságok és a kérelmező közösen határozzák meg a látogatások, ellenőrzések és auditok időkeretét, beleértve a fent említett információk benyújtásának határidejét.
11. cikk
Az Ügynökség és a nemzeti biztonsági hatóságok közötti koordináció
(1) Amikor az Ügynökség jár el tanúsító szervként, akkor a biztonsági értékelés folyamatának különböző szakaszaiban összehangolja munkáját a tervezett tevékenységi terület szerinti érintett nemzeti biztonsági hatóságokéval. Az Ügynökség és a nemzeti biztonsági hatóságok megvitatják a biztonsági értékelés folyamatával kapcsolatos valamennyi kérdést, ideértve az esetleges hiányosságokat is, valamint minden olyan kiegészítő információ iránti megkeresést, amely hatással van az értékelés időtartamára, vagy amely hatással lehet a tevékenységi terület szerinti többi érintett nemzeti biztonsági hatóság munkájára.
(2) Az (1) bekezdés sérelme nélkül, a biztonsági értékelési eljárásban részt vevő valamennyi szervezet közvetlenül kapcsolatba léphet a kérelmezővel az értékelésnek az adott szervezetet érintő részével kapcsolatos kérdésekben.
(3) Az egységes biztonsági tanúsítvány kiállítására vonatkozó döntés meghozatala előtt az Ügynökség és a tervezett tevékenységi terület által érintett nemzeti biztonsági hatóságok a következő lépéseket teszik:
a) megvitatják értékeléseik eredményét;
b) közösen meghatározzák, hogy melyek a későbbi felügyeleti szakaszban vizsgálandó fennmaradó aggályok;
c) megállapodnak az egységes biztonsági tanúsítványban feltüntetendő, az annak használatára vonatkozó korlátozásokban vagy feltételekben.
(4) Amennyiben a kérelmező a (3) bekezdés b) pontjában említett fennmaradó aggályok kezelésére cselekvési tervet készít, a nemzeti biztonsági hatóságok megegyeznek abban, hogy a hatóságok közül melyik fogja a terv megvalósulását nyomon követni. E célból a nemzeti biztonsági hatóságok a (EU) 2018/761 felhatalmazáson alapuló rendelet (6) 8. cikkének (2) bekezdésében említett rendelkezéseknek megfelelően - adott esetben - összehangolják munkájukat, és tájékoztatják az Ügynökséget a megállapodásukról és a kapcsolódó felügyeleti tevékenységeik eredményéről.
Az Ügynökség a tanúsítványok megújítása vagy módosítása iránti kérelmek elbírálásakor figyelembe veszi a tervezett tevékenységi terület szerinti illetékes nemzeti biztonsági hatóságok által a fennmaradó aggályok nyomon követése érdekében végzett felügyeleti tevékenységek eredményét annak eldöntésekor, hogy az adott kérdés lezárható-e.
(5) Az Ügynökség nyilvántartást vezet a koordinált tevékenységekről, és a 9. cikknek megfelelően nyilvántartásba veszi azokat az egyablakos rendszerben.
12. cikk
A kérdések kategorizálása
(1) A biztonsági tanúsító szerv és a tervezett tevékenységi terület szerinti érintett nemzeti biztonsági hatóságok a kérelem elbírálása során feltárt kérdéseket a következő kategóriákba sorolják:
a) "1. típus": olyan kérdések, amelyekkel kapcsolatban a kérelmezőnek választ kell adnia a pályázati anyag megértéséhez;
b) "2. típus": olyan kérdések, amelyek a kérelmező által benyújtott kérelem módosításához vezethetnek vagy a kérelmező részéről kisebb jelentőségű intézkedést igényelnek; a meghozandó intézkedést a kérelmező megítélésére kell bízni, és az nem zárhatja ki az egységes biztonsági tanúsítvány kiállítását;
c) "3. típus": olyan kérdések, amelyek esetében a kérelmezőnek konkrét intézkedéseket kell hoznia, de amelyeknek a teljesítése az egységes biztonsági tanúsítvány megadását követő időpontra halasztható; a probléma megoldására a kérelmezőnek kell javaslatot tennie, és abban azzal a féllel kell megállapodni, amelyik a problémát feltárta;
d) "4. típus": olyan kérdések, amelyek miatt a kérelmezőnek módosítania kell a kérelmi dokumentációt vagy célzott intézkedést kell hoznia; az egységes biztonsági tanúsítványt csak akkor lehet kiállítani, ha a probléma megoldásra került, vagy a probléma megoldása érdekében a tanúsítványba felhasználási korlátozások vagy feltételek kerültek; a probléma megoldására a kérelmezőnek kell javaslatot tennie, és abban azzal a féllel kell megállapodni, amelyik a problémát feltárta.
(2) A kérelmező által a kérdésnek megfelelően adott választ vagy meghozott intézkedést követően az érintett biztonsági tanúsító szerv vagy az érintett nemzeti biztonsági hatóság újra megvizsgálja az általa feltárt problémákat, adott esetben új kategóriába sorolja őket, és minden egyes azonosított kérdést az alábbi státuszok valamelyikébe sorolja:
a) "függőben lévő kérdés", ha a kérelmező által benyújtott bizonyíték nem kielégítő, és további információra van szükség;
b) "nyomon követendő, fennmaradó aggály", amennyiben az adott aggály továbbra is fennáll;
c) "lezárt kérdés", amennyiben a kérelmező válasza megfelelő volt, és nem áll fenn további kockázat.
13. cikk
Az értékeléseket végző szakemberek kompetenciái
(1) Az Ügynökség és a nemzeti biztonsági hatóságok gondoskodnak arról, hogy az értékeléseket végző szakemberek rendelkezzenek a következő kompetenciákkal:
a) az adott értékelés esetében alkalmazandó szabályozási keret ismerete;
b) a vasúti rendszer működésének ismerete;
c) megfelelő mértékű kritikus elemzés;
d) a vasúti ágazatban működő biztonságirányítási vagy hasonló rendszer vagy egy másik, de hasonló operatív és technikai kihívásokkal jellemezhető ágazatban működő biztonságirányítási rendszer értékelése terén szerzett tapasztalat;
e) problémamegoldás, kommunikáció és csapatmunka;
f) egy adott értékeléshez szükséges bármilyen egyéb kompetencia.
Csapatmunka esetén a kompetenciák a csapat tagjai között megoszthatók.
A 10. cikkben említett látogatásokat, ellenőrzéseket és auditokat végző személyeknek interjúkészítési tapasztalattal is rendelkezniük kell.
(2) Az (1) bekezdés megfelelő alkalmazása érdekében az Ügynökség és a nemzeti illetékes hatóságok kompetenciakezelési rendszert léptetnek életbe, amelynek részei a következők:
a) minden egyes beosztás, munkakör vagy feladatkör vonatkozásában kompetenciaprofil kidolgozása;
a) a személyzetnek a meghatározott kompetenciaprofilok alapján történő felvétele;
b) a személyzet kompetenciájának a meghatározott kompetenciaprofilokkal összhangban történő fenntartása, fejlesztése és értékelése;
14. cikk
Az (EU) 2016/798 irányelv 10. cikkének (12) bekezdése szerinti felülvizsgálat
(1) Amennyiben a biztonsági tanúsító szerv negatív határozatot bocsát ki, amely magában foglalja az egységes biztonsági tanúsítvány elutasítását, a hálózat egy részének az (EU) 2016/798 irányelv 10. cikkének (7) bekezdésében említett negatív értékeléssel összhangban történő kizárását, valamint a kérelemben kértektől eltérő működési korlátozások vagy feltételek meghatározását, a kérelmező kérheti a határozat felülvizsgálatát.
(2) A felülvizsgálati kérelmet a kérelmezőnek az egyablakos ügyintézési rendszeren keresztül kell benyújtania, és az ilyen kérelemnek tartalmaznia kell azoknak a kérdéseknek a listáját, amelyeket a kérelmező szerint a biztonsági értékelési folyamat során nem vettek megfelelően figyelembe.
(3) Az egységes biztonsági tanúsítvány kiállításáról vagy megtagadásáról szóló határozat elfogadását követően benyújtott kiegészítő információk nem fogadhatók el bizonyítékként.
(4) A biztonsági tanúsító szervnek a tervezett tevékenységi terület szerinti érintett nemzeti biztonsági hatóságokkal együttműködve biztosítania kell a felülvizsgálati eljárás pártatlanságát.
(5) A felülvizsgálati eljárásnak azokra a kérdésekre kell irányulnia, amelyek alapján a biztonsági tanúsító szerv a benyújtott kérelemtől eltérő határozatot hozott.
(6) Ha az Ügynökség jár el biztonsági tanúsító szervként, a felülvizsgálatot a tervezett tevékenységi terület szerinti illetékes nemzeti biztonsági hatóságokkal egyeztetve kell elvégezni.
(7) A biztonsági tanúsító szerv az eredeti határozat megerősítéséről vagy módosításáról szóló határozatát az egyablakos rendszeren keresztül közli az értékelésben részt vevő valamennyi féllel, többek között a kérelmezővel.
15. cikk
Átmeneti rendelkezések
(1) Amennyiben egy nemzeti biztonsági hatóság felismeri, hogy az érintett tagállamban a vonatkozó időpont előtt nem tud a 2004/49/EK irányelvvel összhangban biztonsági tanúsítványt kiállítani, erről haladéktalanul tájékoztatja a kérelmezőt és az Ügynökséget.
(2) Az (EU) 2016/798 irányelv 10. cikkének (8) bekezdésében említett esetben a kérelmező dönt arról, hogy kérelmének értékelését továbbra is a nemzeti biztonsági hatóság végezze-e vagy az kerüljön át az Ügynökséghez. A kérelmező mindkét érintettet tájékoztatja, az alkalmazandó eljárás pedig a következő:
a) abban az esetben, ha a kérelmező úgy döntött, hogy az Ügynökséget kívánja biztonsági tanúsító szervként igénybe venni, a nemzeti biztonsági hatóság átadja az Ügynökségnek a kérelmi dokumentációt és a 2004/49/EK irányelv 10. cikke (2) bekezdésének a) pontjában említett értékelés eredményeit. Az Ügynökség és a biztonsági tanúsító szerv együttműködik egymással, és segítséget nyújt a kérelmezőnek abban, hogy az (EU) 2016/798 irányelv 9. cikkében foglalt további követelmények teljesítése érdekében kérelmét kiegészítse;
b) abban az esetben, ha a kérelmező úgy döntött, hogy a nemzeti biztonsági hatóságot kívánja biztonsági tanúsító szervként igénybe venni, a nemzeti biztonsági hatóság folytatja a kérelem értékelését, és az (EU) 2016/798 irányelv 10. cikkével és e rendelettel összhangban dönt az egységes biztonsági tanúsítvány kiadásáról. Az Ügynökség segítséget nyújt a kérelmezőnek abban, hogy az (EU) 2016/798 irányelv 9. cikkében foglalt további követelmények teljesítése érdekében kérelmét kiegészítse.
(3) Azon kérelmezők esetében, akik egynél több tagállamban kívánnak tevékenységet folytatni, az Ügynökség jár el biztonsági tanúsító szervként, és a (2) bekezdés a) pontjában meghatározott eljárást kell alkalmazni.
(4) A kérelmezőnek a vonatkozó időpontot követően az egyablakos rendszeren keresztül minden esetben be kell nyújtania a módosított kérelmet. A biztonsági tanúsító szerv segíti a kérelmezőt e feladat során.
(5) A vonatkozó időpontot követően az adott tagállamban bejegyzett minden olyan vasúti társaság, amelynek a műveletek típusának, mértékének vagy a működési területnek a módosítását követően meg kell újítania vagy módosítania kell a részére a 2004/49/EK irányelvvel összhangban kiállított biztonsági tanúsítványt, köteles új egységes biztonsági tanúsítvány iránti kérelmet benyújtani az egyablakos rendszeren keresztül.
(6) Amennyiben a tervezett tevékenységi területet nem korlátozódik egyetlen tagállamra, akkor az Ügynökség által 2019. június 16. és 2020. június 16. között kiadott egységes biztonsági tanúsítványokban ki kell zárni azon tagállamok hálózatát vagy hálózatait, amelyek az (EU) 2016/798 irányelv 33. cikkének (2) bekezdése értelmében értesítették az Ügynökséget és a Bizottságot, és még nem ültették át az irányelvet, illetve nem léptették hatályba nemzeti átültető intézkedéseiket. Azon tagállamok nemzeti biztonsági hatóságai, amelyek ilyen értesítést tettek:
a) az Ügynökség által kiállított egységes biztonsági tanúsítványt a 2004/49/EK irányelv 10. cikke (2) bekezdésének a) pontjával összhangban kiállított biztonsági tanúsítvány megfelelő részével egyenértékűnek tekintik;
b) 2019. június 16-tól kezdődően a 2004/49/EK irányelv 10. cikke (2) bekezdésének b) pontja szerinti biztonsági tanúsítványokat az egységes biztonsági tanúsítvány érvényességi idejét nem meghaladó érvényességi idővel adják ki.
(7) Az e cikk (2) bekezdésének a) pontjában és (6) bekezdésében említett esetekben a nemzeti biztonsági hatóságok és az Ügynökség együttműködnek egymással és összehangolják munkájukat az (EU) 2016/798 irányelv 10. cikke (3) bekezdésének a) pontjában említett elemekre vonatkozó értékelés elvégzése céljából. Ennek során az Ügynökség elfogadja a 2004/49/EK irányelv 10. cikke (2) bekezdésének a) pontjában említett, a nemzeti biztonsági hatóság által végzett értékelést.
16. cikk
Hatályon kívül helyezés
A 653/2007/EK rendelet 2019. június 16-án hatályát veszti. 2020. június 15-ig azonban továbbra is alkalmazandó azon tagállamok tekintetében, amelyek az (EU) 2016/798 irányelv 33. cikkének (2) bekezdése értelmében értesítették az Ügynökséget és a Bizottságot arról, hogy meghosszabbították az említett irányelv átültetési időszakát.
17. cikk
Hatálybalépés és alkalmazás
Ez a rendelet az Európai Unió Hivatalos Lapjában való kihirdetését követő huszadik napon lép hatályba.
Ezt a rendeletet 2019. június 16-ától kell alkalmazni azon tagállamokban, amelyek nem küldtek az Ügynökség és a Bizottság részére az (EU) 2016/798 irányelv 33. cikkének (2) bekezdése szerinti értesítést. Ezt a rendeletet 2020. június 16-ától valamennyi tagállamban alkalmazni kell. A 15. cikk (1), (2), (3) és (7) bekezdését azonban 2019. február 16-tól, a 15. cikk (6) bekezdését pedig 2019. június 16-tól valamennyi tagállamban alkalmazni kell.
Ez a rendelet teljes egészében kötelező és közvetlenül alkalmazandó valamennyi tagállamban.
Kelt Brüsszelben, 2018. április 9-én.
a Bizottság részéről
az elnök
Jean-Claude JUNCKER
(1) HL L 138., 2016.5.26., 102. o.
(2) Az Európai Parlament és a Tanács 2004/49/EK irányelve (2004. április 29.) a közösségi vasutak biztonságáról, valamint a vasúttársaságok engedélyezéséről szóló 95/18/EK tanácsi irányelv és a vasúti infrastruktúrakapacitás elosztásáról, továbbá a vasúti infrastruktúra használati díjának felszámításáról és a biztonsági tanúsítványról szóló 2001/14/EK irányelv módosításáról (vasútbiztonsági irányelv) (HL L 164., 2004.4.30., 44. o.).
(3) A Tanács 96/48/EK irányelve (1996. július 23.) a nagysebességű transzeurópai vasúti rendszer kölcsönös átjárhatóságáról (HL L 235., 1996.9.17., 6. o.).
(4) Az Európai Parlament és a Tanács (EU) 2016/796 rendelete (2016. május 11.) az Európai Unió Vasúti Ügynökségéről és a 881/2004/EK rendelet hatályon kívül helyezéséről (HL L 138., 2016.5.26., 1. o.).
(5) A Bizottság (EU) 2018/762 felhatalmazáson alapuló rendelete (2018. március 8.) az (EU) 2016/798 európai parlamenti és tanácsi irányelv alapján a biztonságirányítási rendszer követelményeire vonatkozó közös biztonsági módszereknek meghatározásáról, valamint az 1158/2010/EU és 1169/2010/EU bizottsági rendelet hatályon kívül helyezéséről (lásd e Hivatalos Lap 26. oldalát).
(6) A Bizottság (EU) 2018/761 felhatalmazáson alapuló rendelete (2018. február 16.) az (EU) 2016/798 európai parlamenti és tanácsi irányelvvel összhangban kiadott egységes biztonsági tanúsítvány vagy a biztonsági engedély kiadását követő felügyelet céljára a nemzeti biztonsági hatóságok által alkalmazandó közös biztonsági módszerek meghatározásáról és az 1077/2012/EK bizottsági rendelet hatályon kívül helyezéséről (lásd e Hivatalos Lap 16. oldalát).
I. MELLÉKLET
Az egységes biztonsági tanúsítvány iránti kérelem tartalma
Megjegyzés: minden információ megadása kötelező, ideértve a kérelemhez csatolandó dokumentumokat is, kivéve az "O" betűvel jelzetteké (opcionális). Amennyiben a vasúti társaságnak a 9. pontban említett korrekciós cselekvési tervet kell készítenie, az erre vonatkozó információk kötelezőek.
1. A kérelem típusa:
1.1. Új kérelem
1.2. Megújítás
1.3. Módosítás
1.4. A korábbi tanúsítvány egyedi európai azonosító száma (EIN) (csak megújítás vagy módosítás iránti kérelem esetén)
2. A kérelem tárgyát képező tevékenységtípus (válasszon egyet vagy többet) (1) :
2.1. Személyszállítás, nagysebességű szolgáltatásokkal együtt
2.2. Személyszállítás, nagysebességű szolgáltatások nélkül
2.3. Árufuvarozás, veszélyes árukkal kapcsolatos szolgáltatásokkal együtt (2)
2.4. Árufuvarozás, veszélyes árukkal kapcsolatos szolgáltatások nélkül
2.5. Csak tolatás
2.6. Egyéb (pontosítsa)
3. Vasúti szállítási tevékenységek;
3.1. A szolgáltatások/tevékenység megkezdésének várható időpontja (O)
3.2. A tervezett tevékenységi terület szerinti érintett tagállam(ok)
3.3. A tervezett tevékenységi terület meghatározása (az érintett hálózatokra vonatkozóan) (3)
3.4. A szomszédos tagállam(ok)ban található állomások (az (EU) 2018/763 végrehajtási rendelet 3. cikkének (11) bekezdésében és az (EU) 2016/798 irányelv 10. cikkének (8) bekezdésében említett esetekben)
4. Biztonsági tanúsító szerv:
4.1. Az Ügynökség
4.2. A nemzeti biztonsági hatóság (az (EU) 2016/798 irányelv 10. cikkének (8) bekezdésében említett esetekben)
5. A kérelmező adatai:
5.1. Hivatalos elnevezés
5.2. Rövidítés (O)
5.3. Teljes postai cím
5.4. Telefonszám
5.5. Fax (O)
5.6. E-mail-cím
5.7. Weboldal (O)
5.8. Nemzeti nyilvántartási szám
5.9. Uniós adószám (O)
5.10. Egyéb lényeges információk (O)
6. A kapcsolattartó adatai:
6.1. Utónév
6.2. Vezetéknév
6.3. Beosztás
6.4. Teljes postai cím
6.5. Telefonszám
6.6. Fax (O)
6.7. E-mail-cím
6.8. Beszélt nyelv vagy nyelvek
A kérelemhez csatolt dokumentumok
7. Az értékelésnek a biztonságirányítási rendszerre vonatkozó részéhez kapcsolódó dokumentumok:
7.1. A biztonságirányítási rendszer leírása és egyéb olyan dokumentumok, amelyek bizonyítják az (EU) 2016/798 irányelv 9. cikkében, valamint 10. cikke (3) bekezdésének a) pontjában szereplő követelmények teljesülését, valamint bemutatják e követelmények teljesülésének módját.
7.2. A biztonságirányítási rendszer (lásd a 7.1. pontot) és az (EU) 2018/762 felhatalmazáson alapuló rendelet I. melléklete közötti kereszthivatkozásokkal kapcsolatos információk, ezen belül annak jelzése, hogy a biztonságirányítási rendszer dokumentációjában hol szerepel bizonyíték a forgalmi műveletek és forgalomirányítás alrendszerrel kapcsolatos vonatkozó átjárhatósági műszaki előírások teljesüléséről.
8. Az értékelés nemzeti részére vonatkozóan benyújtott dokumentumok (a tervezett tevékenységi terület szerinti érintett tagállamok mindegyikére vonatkozóan):
8.1. Annak leírása vagy más módon történő bemutatása, hogy a biztonságirányítással kapcsolatos intézkedések hogyan biztosítják az (EU) 2016/798 irányelv 8. cikkének megfelelően bejelentett vonatkozó nemzeti szabályok teljesülését.
8.2. A biztonságirányítási rendszer (lásd a 7.1. pontot) és a vonatkozó nemzeti jogszabályok (lásd a 8.1. pontot) közötti kereszthivatkozásokkal kapcsolatos információk.
9. Korrekciós intézkedési terv(ek)
9.1. A vasúti társaság által valamely jelentős meg nem felelés elhárítása érdekében, valamint a korábbi értékelés óta eltelt időszakban végzett felügyeleti tevékenység során feltárt problémás területek rendezése érdekében kidolgozott intézkedési terv vagy tervek végrehajtásának aktuális állapota.
9.2. A korábbi értékelés óta még fennálló problémák rendezésére a vasúti társaság által kidolgozott intézkedési terv vagy tervek végrehajtásának aktuális állapota.
(1) A tervezett tevékenységi terület szerinti érintett tagállamok mindegyikére vonatkozóan.
(2) "Veszélyes áruk" alatt azon anyagok és eszközök értendők, amelyek kizárólag a veszélyes áruk szárazföldi szállításáról szóló, 2008. szeptember 24-i 2008/68/EK európai parlamenti és tanácsi irányelvben (HL L 260., 2008.9.30., 13. o.) meghatározott feltételek mellett szállíthatók.
(3) A tervezett tevékenységi terület szerinti érintett tagállamok mindegyikére vonatkozóan.
II. MELLÉKLET
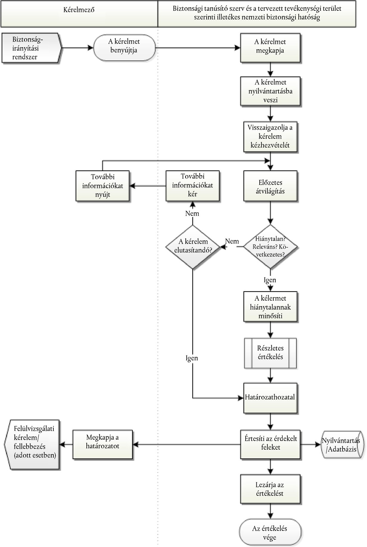
A biztonságértékelési folyamat
1. ÁLTALÁNOS RENDELKEZÉSEK
1.1. A biztonsági tanúsító szerv és a tervezett tevékenységi terület szerinti érintett nemzeti biztonsági hatóságok olyan strukturált és auditálható eljárást dolgoznak ki a tevékenység egészére vonatkozóan, amely figyelembe veszi az e mellékletben meghatározott elemeket. A biztonságértékelésnek a lenti diagram szerinti iteratív folyamatnak kell lennie (lásd a függelékben szereplő 1. ábrát), vagyis a biztonsági tanúsító szervnek és a tervezett tevékenységi terület szerinti érintett nemzeti biztonsági hatóságoknak jogosultnak kell lenniük arra, hogy észszerű keretek között e rendelettel összhangban kérjék további információk benyújtását vagy bizonyos információk újbóli benyújtását.
2. A KÉRELMEK KÉZHEZVÉTELE
2.1. Az egységes biztonsági tanúsítvány iránti kérelem kézhezvételét követően a biztonsági tanúsító szerv haladéktalanul hivatalos visszaigazolást ad a kérelem beérkezéséről.
2.2. A biztonsági tanúsító szerv és a tervezett tevékenységi terület szerinti érintett nemzeti biztonsági hatóságok megfelelő kompetenciával rendelkező szakembereket bíznak meg az értékelési eljárás elvégzésével.
3. ELŐZETES ÁTVILÁGÍTÁS
3.1. A biztonsági tanúsító szervnek a tervezett tevékenységi terület szerinti érintett nemzeti biztonsági hatóságokkal együttműködve a kérelmek kézhezvételekor haladéktalanul előzetes átvilágítást kell végeznie a következők ellenőrzése céljából:
a) a kérelmező benyújtotta a jogszabályokban előírt, illetve a kérelem eredményes elbírálásához szükséges alapvető információkat;
b) a kérelem elegendő bizonyítékot tartalmaz, megfelelően strukturált és belső kereszthivatkozásokkal van ellátva ahhoz, hogy értékelni lehessen a biztonságirányítási rendszer követelményeinek és a bejelentett nemzeti szabályoknak való megfelelőségét. A biztonsági tanúsító szerv a tervezett tevékenységi terület szerinti érintett nemzeti biztonsági hatóságokkal együttműködve először áttekinti a kérelemben szereplő bizonyítékok tényleges tartalmát, hogy előzetes képet alkosson a biztonságirányítási rendszer minőségéről, kielégítő voltáról és megfelelőségéről;
c) adott esetben a vasúti társaság által valamely jelentős meg nem felelés elhárítása érdekében, valamint a korábbi értékelés óta eltelt időszakban végzett felügyeleti tevékenység során feltárt problémás területek rendezésére kidolgozott intézkedési terv (vagy tervek) végrehajtásának aktuális állapota szerepel a kérelemben;
d) adott esetben a korábbi értékelés óta még fennálló problémák rendezésére a vasúti társaság által kidolgozott intézkedési terv (vagy tervek) végrehajtásának aktuális állapota szerepel a kérelemben.
3.2. A tervezett tevékenységi terület szerinti érintett nemzeti biztonsági hatóságoknak azt is ellenőrizniük kell, hogy egyértelműen azonosítva vannak-e a műveletek típusára, mértékére és a működési területre vonatkozó bizonyítékok.
3.3. A 3.1. és 3.2. pontban említett ellenőrzések elvégzését követően a biztonsági tanúsító szerv és a tervezett tevékenységi terület szerinti érintett nemzeti biztonsági hatóságok - mindegyik a saját területére vonatkozóan - eldöntik, hogy vannak-e olyan kérdések, amelyek tekintetében további információra van szükség. Amennyiben további információra van szükség, a biztonsági tanúsító szerv és a tervezett tevékenységi terület szerinti érintett nemzeti biztonsági hatóságok haladéktalanul beszerzik az információkat, olyan részletességgel, amelyet értékelésük alátámasztásához szükségesnek ítélnek.
3.4. A biztonsági tanúsító szervnek és a tervezett tevékenységi terület szerinti érintett nemzeti biztonsági hatóságoknak - mindegyiknek a saját területére vonatkozóan - az egyes kérelmek elegendő részét el kell olvasniuk ahhoz, hogy meggyőződjenek arról, hogy azok tartalma érthető. Amennyiben egyértelmű, hogy a kérelem nem érthető, a biztonsági tanúsító szervnek és a tervezett tevékenységi terület szerinti érintett nemzeti biztonsági hatóságoknak - mindegyiknek a saját területére vonatkozóan - el kell dönteniük, hogy azt vissza kell-e küldeni és kérni kell-e egy javított változatot.
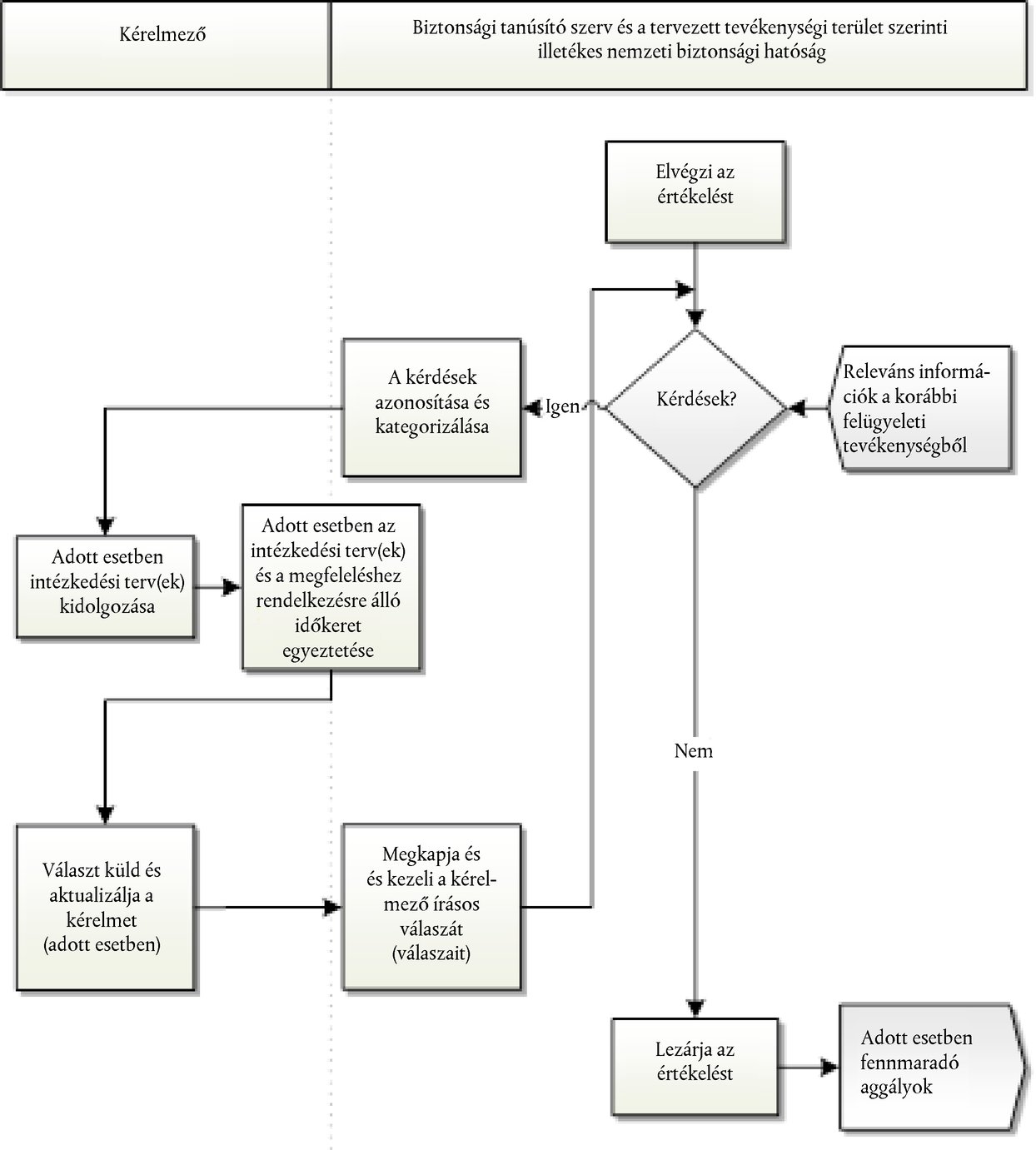
4. RÉSZLETES ÉRTÉKELÉS
4.1. Az előzetes átvilágítás elvégzését követően a biztonsági tanúsító szerv és a tervezett tevékenységi terület szerinti érintett nemzeti biztonsági hatóságok - mindegyik a saját területére vonatkozóan - a biztonságirányítási rendszer követelmények és a bejelentett nemzeti szabályok alapján elvégzik a kérelem részletes értékelését (lásd a függelék 2. ábráját).
4.2. A 4.1. pontban említett részletes értékelés során, az (EU) 2016/798 irányelv 18. cikkének (1) bekezdésével összhangban a biztonsági tanúsító szerv és a tervezett tevékenységi terület szerinti érintett nemzeti biztonsági hatóságok szakmai megítélésükre támaszkodnak, szem előtt tartják a pártatlanságot és az arányosságot, és következtetéseiket dokumentumokkal alátámasztott indokok alapján hozzák meg.
4.3. Az értékelés során meg kell állapítani, hogy teljesülnek-e a biztonságirányítási rendszer követelményei és betartották-e a bejelentett nemzeti szabályokat, illetve van-e szükség további információk bekérésére. Az értékelés során a biztonsági tanúsító szerv és a tervezett tevékenységi terület szerinti érintett nemzeti biztonsági hatóságok a biztonságirányítási rendszer eljárásainak eredményei alapján - adott esetben mintavételi módszerekkel - bizonyítékokat is keresnek arra vonatkozóan, hogy a biztonságirányítási rendszer követelményei teljesültek-e és betartották-e a bejelentett nemzeti szabályokat, hogy megbizonyosodjanak arról, hogy a kérelmező tisztában van a vasúti műveletek típusa és mértéke, valamint a működési terület szerinti követelményekkel, és képes azokat teljesíteni a vasúti üzemeltetés biztonsága érdekében.
4.4. A 4. típusú problémákat a biztonsági tanúsító szerv számára megnyugtató módon rendezni kell, és ennek alapján az egységes biztonsági tanúsítvány kiállítása előtt adott esetben módosítani kell a kérelmet.
4.5. A fennmaradó aggályok későbbi felügyeleti szakaszban történő vizsgálatra elhalaszthatók, vagy a kérelmezővel közösen - a kérelem módosítására irányuló javaslata alapján - intézkedések határozhatók meg, illetve ezek közül mindkettőre sor kerülhet. Ilyen esetben a probléma hivatalos megoldása az egységes biztonsági tanúsítvány kiállítása után történik.
4.6. A biztonsági tanúsító szervnek és a tervezett tevékenységi terület szerinti érintett nemzeti biztonsági hatóságoknak átláthatóvá kell tenniük, hogy hogyan ítélik meg a 12. cikk (1) bekezdésében említett kérdések súlyosságát.
4.7. A 12. cikk (1) bekezdésében említett kérdések azonosításakor a biztonsági tanúsító szervnek és a tervezett tevékenységi terület szerinti érintett nemzeti biztonsági hatóságoknak pontosan kell megfogalmazniuk a problémákat, és segíteniük kell a kérelmezőt abban, hogy megértse, válaszában milyen mélységű információval kell szolgálnia. Ennek érdekében a biztonsági tanúsító szerv és a tervezett tevékenységi terület által érintett nemzeti biztonsági hatóságok a következő lépéseket teszik:
a) pontos hivatkozást tesznek a biztonságirányítási rendszer releváns követelményeire és a bejelentett nemzeti szabályokra, és segítik a kérelmezőt a probléma értelmezésében;
b) meghatározzák a kapcsolódó szabályozások releváns részeit;
c) kifejtik, hogy a biztonságirányítási rendszer adott követelménye vagy a bejelentett nemzeti szabály, ezen belül az esetleges kapcsolódó jogszabályok, miért nem teljesülnek;
d) megegyeznek a kérelmezővel arról, hogy milyen további kötelezettségvállalást kell tennie, illetve milyen dokumentumokat vagy egyéb alátámasztó információkat kell benyújtania, a biztonságirányítási rendszer követelménye vagy a bejelentett nemzeti szabály részletességi fokától függően;
e) megegyeznek a kérelmezővel a megfelelésre rendelkezésre álló időkeretről, amelynek észszerűnek és a kért információ rendelkezésre bocsátásának nehézségével arányosnak kell lennie.
4.8. Ha a kérelmező jelentős késedelemmel tudja megadni a kért információkat, a biztonsági tanúsító szerv dönthet úgy, hogy meghosszabbítja a válaszadásra a kérelmező rendelkezésére álló időt, vagy hogy tájékoztatja a kérelmezőt kérelme elutasításáról.
4.9. Az egységes biztonsági tanúsítvány kiállítására vonatkozó határozatot a kért információk benyújtásának időpontjáig kizárólag a biztonsági tanúsító szerv által - a tervezett tevékenységi terület szerinti érintett nemzeti biztonsági hatóságokkal egyeztetve és a kérelmező egyetértésével - meghozott határozattal lehet meghosszabbítani az alábbi esetekben:
a) a 12. cikk (1) bekezdésében említett 1. típusú problémák, amelyek külön-külön vagy együttesen akadályozzák az értékelési folyamat egészének vagy egy részének a folytatását;
b) a 12. cikk (1) bekezdésében említett 4. típusú problémák vagy együttesen esetlegesen 4. típusú problémát eredményező 3. típusú problémák, amelyek akadályozzák az értékelési az egységes biztonsági tanúsítvány kiállítását.
4.10. A kérelmező írásos válasza akkor kielégítő, ha az alapján eloszlathatók a felmerült aggályok és bizonyítható, hogy a javasolt intézkedésekkel teljesülni fognak a vonatkozó követelmények vagy a bejelentett nemzeti szabályok.
4.11. Ha a válasz nem kielégítő, akkor ennek okát a kérelmezőnek világosan el kell magyarázni, és meg kell jelölni azokat a további információkat vagy bizonyítékokat, amelyek benyújtásával válaszát kielégítővé teheti.
4.12. Ha a biztonsági tanúsító szerv részéről felmerül, hogy a kérelmet elutasíthatja vagy az értékelésre rendelkezésre álló időkeretnél hosszabb idő szükséges a döntés meghozatalához, akkor fontolóra vehet rendkívüli intézkedéseket.
4.13. Amennyiben arra a következtetésre jutnak, hogy a kérelem az összes követelménynek megfelel, vagy hogy valószínűleg további lépésekkel sem lehet megnyugtatóan rendezni a még fennálló kérdéseket, a biztonsági tanúsító szerv és a tervezett tevékenységi terület szerinti érintett nemzeti biztonsági hatóságok - mindegyik a saját területére vonatkozóan - az alábbi lépésekben lezárják az értékelést:
a) annak kijelentése, hogy az összes követelmény teljesült, vagy hogy vannak még tisztázandó kérdések;
b) a fennmaradó aggályok meghatározása;
c) az egységes biztonsági tanúsítványban feltüntetendő, az annak használatára vonatkozó korlátozások vagy feltételek meghatározása;
d) adott esetben az (EU) 2018/761 felhatalmazáson alapuló rendelet 5. cikkében említett korábbi felügyeleti tevékenységek során feltárt jelentős meg nem felelésekkel kapcsolatos intézkedések bemutatása;
e) annak biztosítása, hogy a biztonságértékelés megfelelően zajlott le;
f) az értékelés eredményének, ezen belül az összefoglaló következtetések és adott esetben az egységes biztonsági tanúsítvány kiállítására vonatkozó vélemény összeállítása.
4.14. A biztonsági tanúsító szerv és a tervezett tevékenységi terület szerinti érintett nemzeti biztonsági hatóságok írásban rögzítik és megindokolják az összes észrevételt és megállapítást, hogy megkönnyítsék mind a minőségbiztosítási, mind a döntéshozatali eljárást, és segítséget nyújtsanak az egységes biztonsági tanúsítvány kiállításáról vagy a kérelem elutasításáról hozott határozat esetleges megtámadása esetén.
5. DÖNTÉSHOZATAL
5.1. Az elvégzett értékelés következtetései alapján döntést kell hozni az egységes biztonsági tanúsítvány kiállításáról vagy a kérelem elutasításáról. Az egységes biztonsági tanúsítvány kiállítható úgy is, hogy abban néhány fennálló aggály szerepel. Nem adható ki egységes biztonsági tanúsítvány abban az esetben, ha az értékelés során a 12. cikk (1) bekezdésében említett 4. típusú probléma került feltárásra, és az nem került megoldásra.
5.2. A biztonsági tanúsító szerv dönthet úgy, hogy működési korlátozások vagy feltételek meghatározása révén korlátozza az egységes biztonsági tanúsítványt hatályát, amennyiben a tervezett tevékenységi terület szerinti érintett nemzeti biztonsági hatóságokkal egyeztetve arra a következtetésre jut, hogy az ilyen működési korlátozások vagy feltételek révén kezelhetők azok a 4. típusú problémák, amelyek miatt nem lehetne kiadni az egységes biztonsági tanúsítványt. Az egységes biztonsági tanúsítványt a kérelmező kérésére módosítani kell, miután a kérelmező a kérelemben szereplő összes fennálló aggályt kezelte.
5.3. A kérelmezőt tájékoztatni kell a biztonsági tanúsító szerv döntéséről, ezen belül az értékelés eredményéről, és megfelelő esetben ki kell állítani az egységes biztonsági tanúsítványt.
5.4. Ha az egységes biztonsági tanúsítvány kiállítását megtagadják, vagy a tanúsítványt a kérelemben kértektől eltérő működési korlátozásokkal vagy feltételekkel adják ki, a biztonsági tanúsító szerv a kérelmezőt erről tájékoztatja, megadja a határozat alapjául szolgáló indokokat, és tájékoztatja a határozat felülvizsgálatára vagy megtámadására irányuló eljárás kérelmezésének módjáról.
6. ZÁRÓ ÉRTÉKELÉS
6.1. A biztonsági tanúsító szerv az eljárást adminisztratív szempontból lezárja, és ennek során meggyőződik arról, hogy minden dokumentum és nyilvántartásba vett adat ellenőrzésre, rendszerezésre és archiválásra került. Eljárásainak folyamatos javítása érdekében a biztonsági tanúsító szerv meghatározza a jövőbeni értékelések során felhasználandó régi adatokat és levont tanulságokat.
7. AZ EGYSÉGES BIZTONSÁGI TANÚSÍTVÁNY MEGÚJÍTÁSÁRA VONATKOZÓ KONKRÉT RENDELKEZÉSEK
7.1. A tanúsítás folyamatosságának biztosítása érdekében az egységes biztonsági tanúsítvány a kérelmező által az érvényességi idő lejárta előtt benyújtott kérelem alapján újítható meg.
7.2. Megújításra irányuló kérelmek esetében a biztonsági tanúsító szerv és a tervezett tevékenységi terület szerinti érintett nemzeti biztonsági hatóságok ellenőrzik a korábbi kérelemmel egyidejűleg benyújtott bizonyítékokat érintő módosításokat, és az (EU) 2018/761 felhatalmazáson alapuló rendelet 5. cikkében említett korábbi felügyeleti tevékenységek eredményeinek figyelembevételével fontossági sorrendbe állítják a vonatkozó biztonságirányítási rendszer azon követelményeit és azon bejelentett nemzeti szabályokat, amelyek a megújításra irányuló kérelem értékelésének alapjául szolgálnak, vagy kifejezetten ezekre összpontosítanak.
7.3. A biztonsági tanúsító szerv és a tervezett tevékenységi terület szerinti érintett nemzeti biztonsági hatóságok a javasolt változások mértékével arányos újbóli ellenőrzést végeznek.
8. AZ EGYSÉGES BIZTONSÁGI TANÚSÍTVÁNY MÓDOSÍTÁSÁRA VONATKOZÓ KONKRÉT RENDELKEZÉSEK
8.1. Az egységes biztonsági tanúsítványt minden olyan alkalommal módosítani kell, amikor az érintett társaság az (EU) 2016/798 irányelv 10. cikkének (13) bekezdésével összhangban lényeges változtatást javasolt a tevékenység jellege vagy mértéke tekintetében, illetve az említett irányelv 10. cikkének (14) bekezdésével összhangban a szolgáltatási területet ki kívánja terjeszteni.
8.2. A 8.1. pontban említett bármilyen változtatás végrehajtása előtt az egységes biztonsági tanúsítvánnyal rendelkező vasúti társaság haladéktalanul tájékoztatja a biztonsági tanúsító szervet.
8.3. A vasúti társaság által tett, a 8.2. pontban említett tájékoztatást követően a biztonsági tanúsító szerv:
a) ellenőrzi, hogy világosan be van-e mutatva a potenciális alkalmazásokkal kapcsolatos változás, és a kérelmező értékelte a potenciális kockázatokat;
b) a vasúti társasággal és a tervezett tevékenységi terület által érintett nemzeti biztonsági hatóságokkal megvitatja az egységes biztonsági tanúsítvány módosításának szükségességét.
8.4. A biztonsági tanúsító szerv a tervezett tevékenységi terület szerinti érintett nemzeti biztonsági hatóságokkal egyeztetve a kérelmezőtől további tájékoztatást kérhet. Amennyiben a biztonsági tanúsító szerv is úgy véli, hogy a javasolt változás nem lényegi, írásban tájékoztatja a kérelmezőt arról, hogy nincs szükség módosításra, és erre vonatkozó döntését rögzíti a nyilvántartásba vett iratanyagban.
8.5. Módosításra irányuló kérelem esetén a biztonsági tanúsító szerv és a tervezett tevékenységi terület által érintett nemzeti biztonsági hatóságok:
a) ellenőrzik a korábbi kérelemmel egyidejűleg benyújtott azon bizonyítékokat érintő módosításokat, amelyek alapján a hatályos tanúsítványt kiadták;
b) figyelembe veszik az (EU) 2018/761 felhatalmazáson alapuló rendelet 5. cikkében említett korábbi felügyeleti tevékenységek eredményeit és különösen a kérelmezőnek a változáskezelési folyamat eredményes végrehajtására és nyomon követésére való képességével kapcsolatos kérdéseket;
c) a módosításra irányuló kérelem értékelése céljából fontossági sorrendbe állítják a biztonságirányítási rendszer követelményeit és a bejelentett nemzeti szabályokat, vagy kifejezetten ezekre összpontosítanak.
8.6. A biztonsági tanúsító szerv és a tervezett tevékenységi terület szerinti érintett nemzeti biztonsági hatóságok a javasolt változások mértékével arányos újbóli ellenőrzést végeznek.
8.7. A biztonsági tanúsító szervhez benyújtott, az egységes biztonsági tanúsítvány módosítására irányuló kérelem alapján a tanúsítvány érvényességi ideje nem hosszabbítható meg.
8.8. A biztonsági tanúsító szerv a kérelmező kérésére dönt arról, hogy az egységes biztonsági tanúsítványt kell-e módosítani abban az esetben, ha változtatni kell azokat a feltételeket, amelyek mellett az egységes biztonsági tanúsítványt kiadták, azonban ez nincs hatással a műveletek típusra, mértékére vagy a működési területre.
Függelék
A biztonságértékelési folyamat
1. ábra: A biztonságértékelési folyamat.

Határozathozatal
Előzetes átvilágítás
Felülvizsgálatikérelem/fellebbezés(adott esetben)
Az értékelésvége
Lezárja az értékelést
Nyilvántartás/Adatbázis
Részletes értékelés
A kélermet hiánytalannakminősíti
A kérelmetnyilvántartásba veszi
Biztonság-irányításirendszer
Értesíti az érdekeltfeleket
Igen
Hiánytalan? Releváns? Kö-vetkezetes?
A kérelemelutasítandó?
Továbbiinformációkat
kér
Továbbiinformációkatnyújt
Visszaigazolja akérelemkézhezvételét
A kérelmetmegkapja
A kérelmetbenyújtja
Kérelmező
Nem
Nem
Igen
Megkapja ahatározatot
Biztonsági tanúsító szerv és a tervezett tevékenységi terület szerinti illetékes nemzeti biztonsági hatóság
A részletes értékelési folyamat
2. ábra: A részletes értékelési folyamat.

Választ küld és aktualizálja a kérelmet(adott esetben)
Adott esetben fennmaradó aggályok
Megkapja és és kezeli a kérel-mező írásos válaszát (válaszait)
Adott esetben az intézkedési terv(ek)és a megfeleléshez rendelkezésre álló időkeret egyeztetése
Releváns informá-ciók a korábbi felügyeleti tevékenységből
Lezárja azértékelést
Adott esetben intézkedési terv(ek) kidolgozása
A kérdések azonosítása és kategorizálása
Kérdések?
Elvégzi az értékelést
Biztonsági tanúsító szerv és a tervezett tevékenységi terület szerinti illetékes nemzeti biztonsági hatóság
Kérelmező
Nem
Igen
III. MELLÉKLET
Az egységes biztonsági tanúsítvány tartalma
A vasúti társaság biztonságirányítási rendszerének, és ezen belül a vasúti társaság által az adott hálózaton történő, az (EU) 2016/798 irányelv szerinti biztonságos működéshez szükséges speciális követelmények, illetve a vonatkozó nemzeti jogszabályok teljesítése érdekében meghozott rendelkezések elfogadását megerősítő egységes biztonsági tanúsítvány a következő információkat tartalmazza:
1. Az egységes biztonsági tanúsítvány egyedi európai azonosító száma (EIN)
2. A vasúti társaság azonosítása
2.1. Hivatalos elnevezés
2.2. Nemzeti nyilvántartási szám
2.3. Uniós adószám
3. A biztonsági tanúsító szerv azonosítása
3.1. Szervezet
3.2. Tagállam (adott esetben)
4. A kérelemre vonatkozó információk
4.1. Új kérelem
4.2. Megújítás
4.3. Módosítás
4.4. A korábbi tanúsítvány egyedi európai azonosító száma (EIN) (csak megújítás vagy módosítás esetén)
4.5. Az érvényesség kezdete és vége
4.6. Tevékenységtípus (1)
4.6.1. Személyszállítás, nagysebességű szolgáltatásokkal együtt
4.6.2. Személyszállítás, nagysebességű szolgáltatások nélkül
4.6.3. Árufuvarozás, veszélyes árukkal kapcsolatos szolgáltatásokkal együtt
4.6.4. Árufuvarozás, veszélyes árukkal kapcsolatos szolgáltatások nélkül
4.6.5. Csak tolatás
4.6.6. Egyéb tevékenységek (1)
5. Alkalmazandó nemzeti jogszabályok (1)
6. Működési terület (1)
7. Felhasználási korlátozások és feltételek
8. További információk
9. A kiállítás dátuma és az aláírásra jogosult személy aláírása/a hatóság bélyegzője
(1) A tervezett tevékenységi terület szerinti érintett tagállamok mindegyikére vonatkozóan.
Lábjegyzetek:
[1] A dokumentum eredetije megtekinthető CELEX: 32018R0763 - https://eur-lex.europa.eu/legal-content/HU/ALL/?uri=CELEX:32018R0763&locale=hu