5/2022. (VIII. 5.) PM utasítás
a Nemzeti Adó- és Vámhivatal Szervezeti és Működési Szabályzatáról
A kormányzati igazgatásról szóló 2018. évi CXXV. törvény 36. § (3) bekezdésében meghatározott hatáskörömben eljárva - figyelemmel a jogalkotásról szóló 2010. évi CXXX. törvény 23. § (4) bekezdés c) pontjára és az államháztartásról szóló törvény végrehajtásáról szóló 368/2011. (XII. 31.) Korm. rendelet 13. § (1) bekezdésében foglaltakra - a következő utasítást adom ki:
1. § A Nemzeti Adó- és Vámhivatal Szervezeti és Működési Szabályzatát (a továbbiakban: SZMSZ) az 1. melléklet tartalmazza.
2. § Ez az utasítás a közzétételét követő napon lép hatályba.
3. §[1]
Varga Mihály s. k.,
pénzügyminiszter
1. melléklet az 5/2022. (VIII. 5.) PM utasításhoz
A Nemzeti Adó- és Vámhivatal Szervezeti és Működési Szabályzata
I. FEJEZET
ÁLTALÁNOS RENDELKEZÉSEK
1. A NAV alapadatai
1. § (1) A Nemzeti Adó- és Vámhivatal (a továbbiakban: NAV) alapadatai a következők:
a) a szervezet megnevezése: Nemzeti Adó- és Vámhivatal,
b) megnevezésének hivatalos rövidítése: NAV,
c) angol nyelvű megnevezése: National Tax and Customs Administration,
d) francia nyelvű megnevezése: Administration Nationale des Impôts et des Douanes,
e) német nyelvű megnevezése: Nationales Steuer- und Zollamt,
f) székhelye: 1054 Budapest, Széchenyi u. 2.,
g) postacíme: 1054 Budapest, Széchenyi u. 2.,
h) postafiókcíme: 1373 Budapest, Pf. 561,
i) alapító szerve: a Magyar Köztársaság Országgyűlése (1055 Budapest, Kossuth Lajos tér 1-3.),
j) létrehozásáról szóló jogszabály: a Nemzeti Adó- és Vámhivatalról szóló 2010. évi CXXII. törvény (a továbbiakban: NAV tv.),
k) alapítás időpontja: 2011. január 1.,
l) alapító okiratának kelte: 2024. március 20.,[2]
m) alapító okiratának száma: PM/1598-1/2024.,[3]
n) jogelőd: az Adó- és Pénzügyi Ellenőrzési Hivatal, valamint a Vám- és Pénzügyőrség,
o) törzskönyvi nyilvántartási száma: 789938,
p) államháztartási szakágazati besorolása: 841112 Pénzügyi, költségvetési igazgatás,
q) adószáma: 15789934-2-51,
r) Nemzeti Adó- és Vámhivatal előirányzat-felhasználási keretszámla: 10023002-00299389-00000000,
s) intézményi bankszámlát vezeti: Magyar Államkincstár (a továbbiakban: Kincstár),
t) alaptevékenységek kormányzati funkciók szerinti besorolása:[4]
011220 Adó-, vám- és jövedéki igazgatás
015010 Általános közszolgáltatásokkal kapcsolatos alkalmazott kutatás és fejlesztés
031041 Vámrendészet
031050 Egyéb rendészeti, bűnüldözési tevékenységek
031060 Bűnmegelőzés
036010 Igazságügyi szakértői tevékenység
072111 Háziorvosi alapellátás
072210 Járóbetegek gyógyító szakellátása
072311 Fogorvosi alapellátás
072450 Fizikoterápiás szolgáltatás
074011 Foglalkozás-egészségügyi alapellátás
074012 Foglalkozás-egészségügyi szakellátás
074013 Pálya- és munkaalkalmassági vizsgálatok
074054 Komplex egészségfejlesztő, prevenciós programok
081030 Sportlétesítmények, edzőtáborok működtetése és fejlesztése
081045 Szabadidősport- (rekreációs sport-) tevékenység és támogatása
081071 Üdülői szálláshely-szolgáltatás és étkeztetés
082030 Művészeti tevékenységek (kivéve: színház)
082061 Múzeumi gyűjteményi tevékenység
082063 Múzeumi kiállítási tevékenység
095020 Iskolarendszeren kívüli egyéb oktatás, képzés,
u) az alapfeladat ellátásának forrása: a NAV költségvetése.
(2) A NAV az általános forgalmi adó alanya, pénzügyi igazgatási tevékenysége adómentes.
(3) A NAV vállalkozási tevékenységet nem folytat.
2. A NAV jogállása, alaptevékenységei és gazdálkodása
2. § (1) A NAV jogi személyiséggel rendelkező, a pénzügyminiszter (a továbbiakban: miniszter) irányítása alatt álló, államigazgatási és fegyveres rendvédelmi feladatokat is ellátó központi hivatal.
(2) A NAV ellátja az állami adóhatóság és a vámhatóság jogszabályban meghatározott feladatait. A NAV alaptevékenységeit a NAV tv. 13. §-a tartalmazza.
(3) A NAV gazdasági szervezettel rendelkező központi költségvetési szerv. A NAV gazdasági szervezetét a Központi Irányítás Beszerzési Főosztálya, Gazdálkodási Főosztálya, Közbeszerzési és Projekt Főosztálya, valamint a NAV Gazdasági Ellátó Igazgatósága alkotja.[5]
(4) A kötelezettségvállalásról és a kapcsolódó gazdálkodási jogkörökről szóló irányító eszközben meghatározottak szerint - a NAV elnöke (a továbbiakban: elnök) által delegált jogkörben - vállalható kötelezettség.
(5) A kötelezettségvállalás és utalványozás részletes szabályait külön irányító eszköz tartalmazza.
(6) A NAV szervei jogi személyiséggel nem rendelkeznek.
(7) A magyar állam tulajdonában és a NAV kezelésében lévő vagyon vagyonkezelője a NAV. A NAV mint vagyonkezelő képviseletében az elnök jár el.
3. NAV rendelkezések
3. § (1) A NAV tevékenységének, működésének irányítása során
a) közjogi szervezetszabályozó eszközként utasítás,
b) irányító eszközként eljárási rend, szabályzat és körlevél [az a) és b) pontban foglaltak a továbbiakban együtt: irányító eszköz],
c) jogalkalmazást segítő eszközként útmutató, tájékoztatás és módszertani segédlet
adható ki [az a)-c) pontban foglaltak a továbbiakban együtt: NAV rendelkezések].
(2) A NAV rendelkezések kiadásának rendjét közjogi szervezetszabályozó eszköz és külön irányító eszköz tartalmazza.
4. A NAV belső kontroll- és ellenőrzésrendszere
4. § A NAV belső kontrollrendszerének szabályait, működtetésének rendjét a Nemzeti Adó- és Vámhivatal Egységes Belső Kontrollrendszeréről szóló szabályzat tartalmazza.
5. § A NAV belső ellenőrzésének rendszerét a belső ellenőrzési tevékenységről és a külső ellenőrzések nyilvántartásáról szóló szabályzat tartalmazza.
II. FEJEZET
A NAV SZERVEZETE
5. A NAV szervei és szervezeti egységei
6. § (1) A NAV feladatait központi és területi szervei útján látja el.
(2) A NAV központi szervei:
a) Központi Irányítás,
b) Bűnügyi Főigazgatóság.
(3) A NAV területi szervei:
a) vármegyei (fővárosi) adó- és vámigazgatóságok,[6]
b) Kiemelt Adó- és Vámigazgatóság,
c) Repülőtéri Igazgatóság,
d) Bevetési Igazgatóság [az a)-d) pontban foglaltak a továbbiakban együtt: igazgatóság],
e) Fellebbviteli Igazgatóság,
f) bűnügyi igazgatóságok,
g) Szakértői Intézet,
h) Informatikai Intézet,
i) Képzési, Egészségügyi és Kulturális Intézet,
j) Gazdasági Ellátó Igazgatóság.
k) Tájékoztatási Igazgatóság.[7]
7. § (1) A NAV szervei a belső munkamegosztás alapján a szakmai és a funkcionális feladatoknak megfelelő szervezeti egységekre tagozódnak.
(2) A NAV szervei főosztály, osztály és kirendeltség szervezeti egységekre tagozódnak. Főosztály alatt - a Központi Kapcsolattartó Iroda kivételével - az irodát és az Elnöki Kabinetet is érteni kell.
8. § (1) A NAV szervezeti felépítését az 1. függelék tartalmazza.
(2) A NAV központi szerveinek szervezeti felépítését, valamint a területi szervek általános és részletes szervezeti sémáját a 2. függelék tartalmazza. Az elnök a függelékben feltüntetett szervezeti sémáktól a NAV belső munkamegosztására és az egyes szervek hatásköri sajátosságaira figyelemmel eltérést engedélyezhet.
(3) A NAV központi és területi szervei részletes feladatrendszerét és szervezeti felépítését a szerv ügyrendje tartalmazza.
(4) A Központi Irányítás főosztályainak feladatait a 3. függelék tartalmazza.
(5) A NAV szerveinek hivatalos megnevezését és székhelyét a 4. függelék tartalmazza.
(6) A vagyonnyilatkozat-tételre kötelezettek körét az 5. függelék tartalmazza.
III. FEJEZET
A NAV SZERVEINEK FELADATKÖRE
6. A Központi Irányítás
9. § A Központi Irányítás
a) gyakorolja a Bűnügyi Főigazgatóság és a területi szervek tevékenysége felett a jogszabályban biztosított irányítási és felügyeleti jogkörét, koordinálja működésüket,
b) ellátja a Nemzeti Adó- és Vámhivatal szerveinek hatásköréről és illetékességéről szóló 485/2015. (XII. 29.) Korm. rendelet (a továbbiakban: NAV Korm. rendelet), valamint más jogszabályok által hatáskörébe utalt feladatokat,
c) ellátja a perképviseletet a NAV ellen, illetve a NAV által indított - a Bűnügyi Főigazgatóság és a területi szervek feladatkörébe nem tartozó - perekben,
d)[8]
e) közreműködik a NAV feladat- és hatáskörét, továbbá a működését meghatározó jogszabályok előkészítésében,
f) ellátja a NAV tervezési és elemzési feladatait,
g) kialakítja a NAV stratégiai irányait, cél- és feladatrendszerét,
h) ellátja az adó- és egyéb közterhekkel kapcsolatos nemzetközi közigazgatási együttműködés egyes szabályairól szóló 2013. évi XXXVII. törvényben és a NAV Korm. rendeletben a központi kapcsolattartó iroda és az illetékes hatóság számára meghatározott feladatokat, valamint
i) irányítja a gazdálkodással, a költségvetés tervezésével, a humánigazgatással kapcsolatos feladatokat.
7. A Bűnügyi Főigazgatóság
10. § A Bűnügyi Főigazgatóság
a) végzi a büntetőeljárásról szóló 2017. évi XC. törvény (a továbbiakban: Be.) 34. § (2) bekezdésében meghatározott bűncselekmények megelőzését, felderítését, nyomozását,
b) elbírálja a bűnügyi igazgatóság első fokon hozott döntése, intézkedése ellen benyújtott jogorvoslati kérelmeket,
c) ellátja a büntetőeljárásban részt vevők, az igazságszolgáltatást segítők Védelmi Programjáról szóló 2001. évi LXXXV. törvény szerinti, a NAV nyomozó szervét érintő feladatokat,
d) ellátja a NAV képviseletét a feladat- és hatáskörét, valamint a bűnügyi igazgatóságok tevékenységét érintő peres és nemperes eljárásokban, valamint a Bűnügyi Főigazgatóság és a bűnügyi igazgatóságok személyi állományát érintő munkaügyi perben,
e) a Központi Irányítás Informatikai Felügyeleti Főosztályával együttműködve biztosítja a bűnügyi informatikai rendszerek illeszkedését a NAV informatikai infrastruktúrájához; az Informatikai Intézettel együttműködve végzi a bűnügyi informatikai rendszerek fejlesztését, támogatását és üzemeltetését, valamint ellátja a minősített hálózat fenntartásához kapcsolódó központi üzemeltetési feladatokat,
f) ellátja a NAV Korm. rendelet által hatáskörébe utalt egyéb feladatokat, valamint
g) ellátja a 11. § f)-h) pontjában meghatározott feladatokat.
8. Az igazgatóság
11. § Az igazgatóság
a) ellátja az adóztatással, valamint a vám- és jövedéki igazgatással összefüggő operatív feladatokat,
b) ellátja az ügyfélszolgálati, ezen belül a személyes ügyféltájékoztatási feladatokat,
c) részt vesz a NAV Ügyféltájékoztató és Ügyintéző Rendszerének (ÜCC) működtetésében,
d) elvégzi a kockázatelemzési feladatokat,
e) ellátja az általa indított, a csődeljárásról és a felszámolási eljárásról szóló 1991. évi XLIX. törvény, valamint a cégnyilvánosságról, a bírósági cégeljárásról és a végelszámolásról szóló 2006. évi V. törvény szerinti kártérítési jellegű perekben a kártérítési igények és az azokkal kapcsolatos perköltségek behajtásával kapcsolatos feladatokat, ide nem értve az érvényesítéssel összefüggő pénzügyi feladatokat,
f) feladatkörében eljárva kapcsolatot tart a Központi Irányítás szakmai főosztályaival és illetékességi területén működő társszervekkel,
g) teljesíti a jogszabályban előírt adatszolgáltatásokat, valamint megkeresésen alapuló, egyedi azonosításra nem alkalmas adatkiadásokat, valamint a személyi állományába tartozó, továbbá azon személyek esetében, akik korábban az igazgatóság vagy jogelődje személyi állományába tartoztak, és jogviszonyuk ezen időszakban szűnt meg, kiállítja a jogviszony-igazolást, kivéve, ha ez a feladat más szerv hatáskörébe tartozik,[9]
h) végzi a feladatkörébe tartozó humánigazgatási feladatokat,
i) meghatározott szervek irányába végzi a tervezési és elemzési feladatokat,[10]
j) nyilvántartja és könyveli az adózói adószámla-vezetéshez szükséges pénzforgalmat, valamint bonyolítja a központi költségvetés intézményeivel a NAV kezelésében lévő, az államháztartási számlákhoz, devizaszámlákhoz és szakmai költségvetési fejezeti alszámlákhoz kapcsolódó pénzforgalmat,[11]
k) ellátja a NAV Korm. rendelet, valamint más jogszabályok által a hatáskörébe utalt egyéb feladatokat, valamint[12]
l) meghatározott szervek irányába iratkezelési feladatokat végez.[13]
9. A Fellebbviteli Igazgatóság
12. § A Fellebbviteli Igazgatóság
a) eljár az igazgatóság és a Szakértői Intézet által első fokon hozott döntésekkel, intézkedésekkel szemben induló jogorvoslati eljárásokban,
b) ellátja a másodfokú hatósági tevékenységgel összefüggő közigazgatási perképviseleti feladatokat, valamint
c) ellátja a 11. § f)-h) pontjában meghatározott feladatokat.
10. A bűnügyi igazgatóság
13. § A bűnügyi igazgatóság a NAV Korm. rendeletben foglaltak figyelembevételével végzi a Be. 34. § (2) bekezdésében meghatározott bűncselekmények megelőzését, felderítését, valamint nyomozását az erre vonatkozó jogszabályok rendelkezései szerint.
11. A Szakértői Intézet
14. § A Szakértői Intézet
a) ellátja a NAV Korm. rendelet, valamint más jogszabályok által a hatáskörébe utalt feladatokat, valamint
b) ellátja a 11. § f)-h) pontjában meghatározott feladatokat.
12. Az Informatikai Intézet
15. § Az Informatikai Intézet
1. a szakmai és felhasználói igények alapján tervezi, fejleszti, karbantartja, valamint üzemelteti a NAV szakmai tevékenységét támogató informatikai rendszereket - a Pillér Informatikai Nonprofit Kft. (a továbbiakban: Pillér Nonprofit Kft.) által végzett fejlesztési és központi üzemeltetési feladatok kivételével,[14]
2. megrendelés alapján megtervezi, megrajzolja a bevallásokat, kontrolladat-szolgáltatásokat, bejelentőlapokat, egyéb nyomtatványokat, kialakítja ezek webes felületét, elkészíti a NAV valamennyi internetes kitöltő-ellenőrző programját, kialakítja az Általános Nyomtatványkitöltő (ÁNYK) és a Web Nyomtatvány Kitöltő (WebNYK) alkalmazásokhoz a kitöltő programokat,
3. adatfeldolgozásokat végez, és adatszolgáltatásokat teljesít,
4. informatikai fejlesztési szempontú adatbányászati tevékenységet végez,
5.[15]
6. vezeti a műszaki informatikai célú hardver- és eszköznyilvántartásokat,
7. minőségbiztosítási feladatokat lát el,
8. ellátja a feladatkörébe utalt területi informatikai infrastruktúra felügyeletét és üzemeltetését,
9. közreműködik a NAV telekommunikációs hálózatának fejlesztésében, és működteti azt, valamint vezeti a kapcsolódó nyilvántartást,
10. részt vesz az informatikai infrastruktúra tervezési folyamatokban, és informatikai szakmai felügyeletet lát el a kivitelezési munkák során a központi géptermek kivételével,
11. ellátja - a Pillér Nonprofit Kft. által üzemeltetett eszközök kivételével - az informatikai eszközök menedzselésével (üzembe helyezés, kivonás dokumentálása) kapcsolatos feladatokat,[16]
12. ellátja az informatikai szolgáltatási folyamatokhoz kapcsolódó fejlesztési, mérési, felülvizsgálati, valamint hatékonyság- és minőségelemzési feladatokat, amelyhez a szükséges szolgáltatás-felügyeleti és informatikai eszközrendszert tervezi, fejleszti és üzemelteti,
13. proaktívan felhasználó-támogatási és oktatási feladatokat végez,
14. ellátja az alkalmazásfejlesztési megrendelések rendszerintegrációs és támogató feladatait, valamint tervezi, fejleszti és működteti a fejlesztési igénykezelési folyamat informatikai eszközrendszerét,
15. ellátja a NAV általános tájékoztató, valamint ügyféltájékoztató és ügyintéző rendszerének (NAV Infóvonal) üzemeltetési és technikai segítségnyújtási feladatait,[17]
16. ellátja a napi interoperabilitási feladatokat az Európai Bizottság Adózás és Vámunió Főigazgatóságával, valamint a tagállamok azonos feladatokat ellátó interoperabilitási egységeivel,
17. biztosítja az Európai Unióban működő, 3 szintű Helpdesk felépítésben a kötelezően működtetendő 1. és 2. szintű nemzetközi Helpdesk szolgáltatást a tagállamok hasonló feladatokat ellátó szervezeti egységei, valamint az ügyfelek és az Európai Unió által működtetett 3. szintű Helpdesk irányába,
18. összegyűjti az informatikai beszerzésekre és szolgáltatásokra vonatkozó szakmai és felhasználói igényeket, előkészíti az informatikai szakmai döntéshozatalhoz szükséges dokumentumokat,
19. közreműködik az informatikai tárgyú beszerzések, közbeszerzések és szerződések szakmai előkészítésével kapcsolatos feladatok ellátásában,[18]
20. kapcsolatot tart és együttműködik a Pillér Nonprofit Kft.-vel, melynek keretében szakmailag ellenőrzi és jóváhagyja az általa igazolandó teljesítéseket; hibaelhárítás, tervezés és projekt szintű feladat végrehajtásakor - a NAV és a Pillér Nonprofit Kft. közötti, valamint a NAV által harmadik felekkel kötött szerződésekben foglaltak alapján - közösen végzi a Pillér Nonprofit Kft.-vel a szakmai feladatokat,[19]
21. ellátja a központi elektronikus ügyintézési szolgáltatásokkal (KEÜSZ-ök) és a szabályozott elektronikus ügyintézési szolgáltatásokkal (SZEÜSZ-ök) kapcsolatos feladatokat,
22. elvégzi a központi tanúsítvány-nyilvántartást érintő fejlesztési feladatokat, és ellátja annak alkalmazástámogatói feladatait, szükség szerint kezdeményezi az elektronikus tanúsítványok beszerzésének elindítását, intézkedik a szervezeti tanúsítványok üzembe helyezése iránt,[20]
23. informatikai szakmai kapcsolatot tart a Bűnügyi Főigazgatósággal, valamint
24. ellátja a 11. § f)-h) pontjában meghatározott feladatokat.
13. A Képzési, Egészségügyi és Kulturális Intézet
16. § A Képzési, Egészségügyi és Kulturális Intézet
1. működteti a NAV belső képzési rendszerét, javaslatot tesz annak fejlesztésére,
2. koordinálja a NAV éves képzési tervének összeállítását, ezen belül megtervezi a belső képzéseket, gondoskodik azok végrehajtásáról,
3. kidolgozza a képzési programokat, megszervezi és lebonyolítja a NAV személyi állományába tartozó tisztviselői státuszú foglalkoztattak és a pénzügyőri státuszú foglalkoztatottak (a továbbiakban együtt: foglalkoztatottak), valamint a munkavállalók részére a munkavégzésükhöz szükséges képzést, továbbképzést,
4.[21]
5. gondozza a képzések elektronikus felületét, valamint módszertani és technológiai támogatást nyújt az elektronikus képzési felületen megvalósuló, más szervek által biztosított információátadáshoz,
6. országos szinten szervezi és lebonyolítja a lövészeteket, valamint szervezi a fizikai alkalmassági vizsgálatokat,
7. tervezi és szervezi a rendészeti tárgyú külső képzéseket,
8. előkészíti az oktatási intézményekkel kötött megállapodásokat, koordinálja a megállapodásban nevesített képzési feladatok ellátását,
9. koordinálja a felsőfokú oktatási intézmények hallgatói által a NAV-nál folytatott szakmai gyakorlatok, valamint a szakdolgozat-készítés szervezését, lebonyolítását, előkészíti a tanulmányi pályázatokkal kapcsolatos feladatokat,
10. végzi a NAV üdültetési tevékenységét, ezen belül a NAV által jutalomüdülésben részesített foglalkoztatottak és munkavállalók részére jutalomüdülést biztosít,
11. kulturális és sportrendezvényeket szervez, elkészíti a NAV éves sport munkatervét, és országos szinten összefogja a sportfelelősi hálózat működését, igazgatja a Pénzügyőr- és Adózástörténeti Múzeumot és a Pénzügyőr Zenekart, működteti a Pasaréti Sporttelepet.[22]
12. országos hatáskörrel egészségi, pszichológiai és fizikai alkalmassági vizsgálatokat végez, foglalkozás-egészségügyi, továbbá rendvédelmi alapellátást nyújt, kapcsolatot tart és együttműködik a NAV által harmadik felekkel kötött szerződésekben foglaltak alapján foglalkozás-egészségügyi alapellátást nyújtó szolgáltatókkal, valamint koordinálja a megállapodásban nevesített egészségügyi feladatok ellátását,
13. az ellátotti igények alapján tervezi, fejleszti és működteti a NAV foglalkoztatottjainak, munkavállalóinak egészségügyi ellátórendszerét az erre vonatkozó jogszabályok rendelkezései szerint,
14. országos szinten szervezi és lebonyolítja a munkahelyi elsősegélynyújtó felkészítéseket,
15. a NAV szervei által szervezett protokoll rendezvényekre, értekezletekre, szakmai napokra ellátást, esetenként helyszínt biztosít,
16. közreműködik a szakterületére vonatkozó jogszabályok és irányító eszközök előkészítésében és véleményezésében,
17. a belső ellenőrök, a költségvetési szervek gazdasági vezetői, valamint a költségvetési szervek vezetői kötelező szakmai továbbképzésében közreműködő szervezetként lebonyolítja a kötelező szakmai továbbképzéseket, valamint működteti az Államháztartási Belső Pénzügyi Ellenőrzési és Módszertani Központot, valamint
18. ellátja a 11. § f)-h) pontjában meghatározott feladatokat.
14. A Gazdasági Ellátó Igazgatóság
17. § (1) A Gazdasági Ellátó Igazgatóság a NAV operatív gazdálkodási feladatainak ellátása keretében végzi a NAV Korm. rendelet 92. § (4) bekezdésében meghatározott feladatokat.
(2) Egyéb feladatai keretében a Gazdasági Ellátó Igazgatóság
a) fejleszti és üzemelteti a NAV nyomdai szolgáltatásait,
b) ellátja a saját tevékenységéhez kapcsolódó, valamint a Központi Irányítás és a Tájékoztatási Igazgatóság dokumentumkezelési feladatait, továbbá[23]
c) végzi a 11. § f)-h) pontjában meghatározott feladatokat.
14/A. A Tájékoztatási Igazgatóság[24]
17/A. § A Tájékoztatási Igazgatóság[25]
a) a telefonos ügyféltájékoztató és ügyintéző rendszeren keresztül általános tájékoztatást nyújt az adó- és vámjogszabályok értelmezésével és alkalmazásával kapcsolatos kérdésekben,
b) ellátja a NAV írásbeli tájékoztatási tevékenységét, amelynek keretében megválaszolja az írásban vagy elektronikus úton érkezett, az adójogszabályok értelmezésével és alkalmazásával kapcsolatos kérdéseket, valamint
c) ellátja a 11. § f) pontjában meghatározott feladatot.
IV. FEJEZET
A NAV VEZETÉSE
15. Az elnök
18. § (1) Az elnök feladat- és hatáskörét a Pénzügyminisztérium (a továbbiakban: PM) - a Kormány eredeti jogalkotói hatáskörében kiadott rendeletében - kijelölt államtitkára gyakorolja.
(2) Az elnököt tartós távollétében vagy akadályoztatása esetén - a (3) bekezdésben meghatározott kivétellel - az adószakmai elnökhelyettes általános jelleggel helyettesíti.
(3) Az elnököt tartós távollétében vagy akadályoztatása esetén gazdálkodási ügyekben kizárólag az erőforrás-gazdálkodási elnökhelyettes helyettesíti.
(4) Ha az elnök feladat- és hatáskörét gyakorló, (1) bekezdés szerinti államtitkári tisztség betöltetlen, az elnök feladat- és hatáskörét az adószakmai elnökhelyettes gyakorolja.
19. § Az elnök
1. közvetlenül vezeti a Központi Irányítást,
2. szervezetirányítási jogkörét munkaszervezetén, a Központi Irányításon keresztül gyakorolja,
3. képviseli a NAV-ot, meghatározza a képviselet rendjét,
4. felügyeli a NAV nemzetközi és európai uniós tevékenységét,
5. meghatározza a NAV szerveinek szervezeti felépítését, irányítási rendjét,
6. kiadmányozza a Központi Irányítás ügyrendjét, továbbá kiadmányozás előtt jóváhagyja a NAV szervek ügyrendjét,
7. munkáltatói jogkört gyakorol,
8. működteti és fejleszti a belső kontrollrendszert,
9. jóváhagyja a belső ellenőrzés tervdokumentumait és éves ellenőrzési jelentését,
10. a költségvetés pénzügypolitikai céljaival összhangban kijelöli a NAV fő feladatait,
11. biztosítja a működéshez szükséges feltételrendszert,
12. évente értékeli a NAV tevékenységét, stratégiai célkitűzéseinek megvalósítását, és megteszi a szükséges intézkedéseket,
13. a szervezet egészére vonatkozóan meghatározza az illetményfejlesztés (bérfejlesztés) mértékét és elveit,
14. ellátja az Adóvilág és a #Hivatal lapok alapítói kötelezettségeit, gyakorolja az alapítót megillető jogokat, irányítja a szervezet arculatának alakítására, fenntartására vonatkozó tevékenységet,
15. biztosítja az érdekképviseleti szervek működéséhez szükséges feltételeket,
16. a NAV nevében együttműködési megállapodásokat köt, kötelezettségeket vállal,
17. utasítást adhat felülellenőrzés lefolytatására,
18. törvény által meghatározott esetekben központosított ellenőrzés lefolytatását rendelheti el,
19. véleményezi a NAV tevékenységét érintő előterjesztéseket, jogszabályok tervezetét,
20. javaslatot tesz az adó- és vámpolitika, továbbá pénzügyi és egyes más bűncselekmények hatékony és eredményes felderítésének gyakorlati megvalósításához szükséges intézkedésekre,
21. kijelölés alapján, az állam nevében személyesen gyakorolja a tulajdonosi jogokat az informatikai rendszerek és elektronikus ügyintézés fejlesztésére létrehozott Pillér Nonprofit Kft. felett,[26]
22. felelős a NAV törvényes és eredményes működéséért, észszerű és takarékos gazdálkodásáért,
23. felelős a szakmai és pénzügyi monitoring rendszer működtetéséért, a tervezési, beszámolási, valamint a közérdekű és közérdekből nyilvános adatok szolgáltatására vonatkozó kötelezettség teljesítéséért, annak teljességéért és hitelességéért, továbbá a számviteli rendért,
24. felelős a NAV egészét érintően az adatvédelemmel és a minősített adatvédelemmel kapcsolatos feladatok ellátásáért,
25. felelős a stratégiai tervdokumentumok előkészítéséért, miniszternek történő felterjesztéséért és nyomon követéséért,
26. irányítja a szervezeti stratégiából eredően a kockázatelemzés továbbfejlesztésére irányuló feladatok kidolgozását, valamint a kockázatelemzési tevékenységet,
27. felügyeli az Európai Unió pénzügyi érdekeinek védelmével kapcsolatos feladatok végrehajtását,
28. felelős a pénzmosás és a terrorizmus finanszírozása megelőzésével és megakadályozásával kapcsolatos, valamint az Európai Unió és az ENSZ Biztonsági Tanácsa által elrendelt pénzügyi és vagyoni, valamint kiviteli korlátozás alá eső termékekhez kapcsolódó finanszírozási, pénzügyi támogatási korlátozó intézkedések végrehajtásával összefüggő, valamint a 40% feletti orosz tulajdoni részesedéssel rendelkező uniós jogi személyek utalásaira vonatkozó jelentéstételi kötelezettséghez kapcsolódó feladatok ellátásáért,[27]
29. ellátja a külön jogszabály vagy közjogi szervezetszabályozó eszköz szerint feladat- és hatáskörébe utalt feladatokat, valamint
30. ellátja a miniszter által feladatkörébe utalt feladatokat.
16. Az elnökhelyettes
20. § (1) A NAV elnökhelyettesei: az adószakmai elnökhelyettes, a bűnügyi és rendészeti elnökhelyettes, az erőforrásgazdálkodási elnökhelyettes, az informatikai elnökhelyettes, valamint a vámszakmai és nemzetközi elnökhelyettes, akik felett az irányítási jogkört az elnök gyakorolja.[28]
(2) Az elnökhelyettes irányítja az elnök által meghatározott Központi Irányítás szervezeti egységeinek tevékenységét, és szakterületét érintően felügyeli a Bűnügyi Főigazgatóság és a területi szervek feladatellátását.
(3) Az elnökhelyettest akadályoztatása, valamint a munkakör betöltetlensége esetén a Központi Irányítás ügyrendjében kijelölt vezető helyettesíti.[29]
21. § Az elnökhelyettes
1. feladatkörében átruházott jogkörben képviseli a NAV-ot, külön irányító eszközben foglaltak szerint kiadmányozási jogkört gyakorol,
2. munkáltatói jogkört gyakorol,
3. a szakterülete feladatkörét érintően NAV rendelkezést adhat ki külön irányító eszközben meghatározottak szerint,
4. szakterületét érintően összehangolja és koordinálja a NAV tv.-ben és a NAV feladatellátását meghatározó jogszabályokban előírt feladatok végrehajtását,
5. az elnök által kijelölt fő feladatok végrehajtása érdekében meghatározza a szakmai feladatokat, koordinálja és figyelemmel kíséri a végrehajtást, szakmai javaslatot dolgoz ki,
6. felelős a szakterülete által ellátott feladatok eredményességéért,
7. gondoskodik a szakterületét érintő adatok folyamatos elemzéséről és értékeléséről,
8. figyelemmel kíséri a szakterülete feladatkörébe tartozó, külső szervekkel kötött együttműködési megállapodásba foglalt feladatok végrehajtását,
9. figyelemmel kíséri a szakterületi nemzetközi együttműködés keretében bonyolított információcserét,
10. figyelemmel kíséri a szakterületi kapcsolattartási tevékenységgel összefüggő hazai és nemzetközi feladatok ellátását,
11. figyelemmel kíséri a szakterületi szakmai együttműködést érintő nemzetközi megállapodásokat, részt vesz azok létrehozásában és korszerűsítésében,
12. szakterülete vonatkozásában gondoskodik a NAV stratégiai irányainak, cél- és feladatrendszerének meghatározásáról, figyelemmel kíséri azok megvalósulását,
13. javaslatot tesz törvényalkotás, illetve jogszabály-módosítás kezdeményezésére,
14. értékeli az irányítása alá tartozó szervezeti egységek, valamint a szakterületét érintően a Bűnügyi Főigazgatóság és a területi szervek tevékenységét, a vezetők munkáját, továbbá ennek alapján kezdeményezi a szükséges intézkedéseket,
15. előzetesen engedélyezi az irányítása alá tartozó szervezeti egységek vezetői értekezletekre benyújtandó vagy a PM felé küldendő előterjesztéseit,
16. kiadja az Állami Számvevőszék vizsgálatával összefüggésben - az irányítása alatt álló szakterület feladat- és hatáskörében, továbbá adózók/ügyfelek vonatkozásában - a teljességi és hitelességi nyilatkozatot,
17. szakterülete tevékenységének tapasztalatairól tájékoztatja az elnököt, a Központi Irányítás szintű döntésekről pedig az irányítása alá tartozó szervezeti egységek vezetőit,
18. az erőforrás-gazdálkodási elnökhelyettessel együttműködve végzi a szakterülete beruházási és működtetési erőforrás tervezését, valamint
19. szakterületét érintő kérdésekben - az elnökkel egyetértésben és a Központi Irányítás Kommunikációs Főosztály vezetőjével egyeztetve - nyilatkozatot, tájékoztatást adhat a sajtó képviselőinek.
17. Az elnökhelyettes különös feladatai
22. § Az adószakmai elnökhelyettes
a) felelős az egységes adószakmai iránymutatás kialakításáért,
b) irányítja a NAV
ba) adóügyi tevékenységéhez kapcsolódó feladatok megvalósítását,
bb) ellenőrzési tevékenységéhez kapcsolódó feladatok megvalósítását,
bc) fizetésképtelenségi és végrehajtási tevékenységéhez kapcsolódó feladatok megvalósítását,[30]
bd) egységes folyószámla-nyilvántartás vezetésével, kezelésével összefüggő feladatok végrehajtását,
be) jövedéki engedélyezési, ellenőrzési és hatósági feladatainak végrehajtását, valamint
bf) különös hatásköri területhez tartozó adóalanyok, ügyek továbbá nemzetközi szerződések alapján Magyarországon tartózkodó külföldi fegyveres erők adóztatásával kapcsolatos szakmai feladatok végrehajtását,
c) koordinálja az adóügyi eljárások, az ellenőrzési és végrehajtási módszerek megújítására irányuló stratégiai feladatok kidolgozását, és figyelemmel kíséri a feladatok végrehajtását.
d) irányítja a nemzetközi adóügyi információcserével összefüggő feladatokat.[31]
23. § A bűnügyi és rendészeti elnökhelyettes
a) a Bűnügyi Főigazgatóság nyomozóhatósági jogkörét érintően gyakorolja a felettes nyomozóhatóság vezetőjének feladat- és hatáskörét,
b) a Bűnügyi Főigazgatóság minden ügyébe betekinthet, és a jogszabályi előírások keretei között utasíthatja a Bűnügyi Főigazgatóság főigazgatóját,
c) hatékonysági szempontból ellenőrzi a Bűnügyi Főigazgatóság és a bűnügyi igazgatóságok bűnügyi, szakmai tevékenységét, ennek keretében feladatot határoz meg, intézkedést kezdeményez, illetve tesz,
d) figyelemmel kíséri a bűnügyi együttműködést érintő nemzetközi megállapodásokat, részt vesz azok létrehozásában és korszerűsítésében, irányítja a NAV nemzetközi bűnügyi együttműködési tevékenységét,
e) irányítja a NAV áru- és bűnjelkezelési tevékenységéhez kapcsolódó feladatok megvalósulását, továbbá
f) irányítja a rendészeti szakterület feladatellátását.
24. § Az erőforrás-gazdálkodási elnökhelyettes
a) gyakorolja a NAV gazdasági vezetőjének feladat- és hatáskörét,
b) a NAV működésével összefüggő gazdasági és pénzügyi feladatok tekintetében az elnök helyettese, feladatait az elnök közvetlen irányítása és ellenőrzése mellett látja el,
c) vezeti és ellenőrzi a NAV gazdasági szervezetét,
d) felelős a NAV gazdasági szervezete által ellátott feladatok jogszabályoknak megfelelő ellátásáért, valamint a gazdálkodási szakterület jogszerű működésének ellenőrzéséért,
e) irányítja a NAV humánpolitikai tevékenységét,[32]
f) irányítja a NAV beszerzési/közbeszerzési tevékenységét,[33]
g) irányítja a támogatási szerződéssel rendelkező, valamint hazai forrásból megvalósuló projekteket,
h)[34]
i) felügyeletet gyakorol a Képzési, Egészségügyi és Kulturális Intézet és a Gazdasági Ellátó Igazgatóság felett.
25. § Az informatikai elnökhelyettes
a) szakmailag felügyeli az állami és önkormányzati szervek elektronikus információbiztonságáról szóló 2013. évi L. törvény (a továbbiakban: Ibtv.) végrehajtásával összefüggő, a NAV-ra háruló feladatok végrehajtását,
b) szakmai felügyeletet gyakorol az Informatikai Intézet, az elektronikus információs rendszerek biztonságáért felelős személy, valamint informatikai szakmai felügyeletet gyakorol a Pillér Nonprofit Kft. tevékenysége felett,[35]
c) szakmailag felügyeli a jogosultságkezelési rendszerek működtetését, a NAV alkalmazáskataszterének, az engedélyezett programok jegyzékének vezetését,
d) felelős az információvédelmi és informatikai biztonsági feladatok megvalósításáért,
e) felelős az informatikai biztonság folyamatos kockázatokkal arányos szinten történő fenntartásáért,
f) felel az adathozzáférési jogosultságok rendszerének működtetéséért és fejlesztéséért,
g) az informatikai fejlesztési kérdéseket döntésre előkészíti, illetve kezdeményezi a NAV információtechnológiai rendszereinek, illetve eszközparkjának fejlesztéséhez, működtetéséhez szükséges beszerzések lefolytatását, valamint
h) előkészíti és felügyeli az informatikai tárgyú projekteket, szakmai döntéseket hoz előkészítésük és lebonyolításuk során.
26. §[36]
27. § A vámszakmai és nemzetközi elnökhelyettes
a) felelős az országosan egységes vámhatósági feladatellátás központi irányításáért,
b) felügyeli a NAV vámigazgatási szerveinek feladatellátását, a vámjogszabályok alkalmazását,
c) irányítja és ellenőrzi a vámhatósági feladatok országosan egységes végrehajtását,
d) koordinálja a vámeljárások és a vámellenőrzési módszerek megújítására irányuló stratégiai feladatok végrehajtását,
e) felügyeli az EMGA utólagos ellenőrzésekkel kapcsolatos tevékenységet,
f) képviseli a magyar vámigazgatást az Európai Unió, a Vám Világszervezet és a nemzetközi együttműködés más fórumain,
g) irányítja a NAV nemzetközi és európai uniós kapcsolattartással összefüggő feladatait, a 22. § d) pontjában meghatározott feladatok kivételével, valamint[37]
h) nemzetközi együttműködések kialakítására tesz javaslatot.
18. A Bűnügyi Főigazgatóság főigazgatója
28. § (1) A Bűnügyi Főigazgatóságot főigazgató vezeti és képviseli.
(2) A Bűnügyi Főigazgatóság főigazgatóját akadályoztatása, valamint a munkakör betöltetlensége esetén a főigazgató-helyettes helyettesíti külön irányító eszközben meghatározottak szerint.[38]
(3) A Bűnügyi Főigazgatóság főigazgatója
a) munkáltatói jogkört gyakorol,
b) rendszeres jelentéstételi és beszámolási kötelezettséggel tartozik a bűnügyi és rendészeti elnökhelyettesnek,
c) az elnök jóváhagyásával kiadja a Bűnügyi Főigazgatóság ügyrendjét,
d) egyetértését követően az elnöknek előzetes jóváhagyásra felterjeszti a bűnügyi igazgatóságok ügyrendjét,
e) ellátja mindazon feladatokat, amelyeket az elnök - a bűnügyi és rendészeti elnökhelyettes útján -, valamint a bűnügyi és rendészeti elnökhelyettes közvetlenül a feladatkörébe utal,
f) gondoskodik az elnök, valamint a bűnügyi és rendészeti elnökhelyettes által kiadott NAV rendelkezésekben foglalt előírások maradéktalan végrehajtásáról,
g) biztosítja a kapcsolattartást a Központi Irányítás szervezeti egységeivel és - feladattól függően - más külső szervezetekkel, valamint
h) ellátja a 32. § (1) bekezdés c)-e) és i)-o) pontjában foglalt feladatokat.
(4) A Bűnügyi Főigazgatóság főigazgatójának részletes feladatait a főigazgatóság ügyrendje tartalmazza.
19. A főigazgató-helyettes
29. § A Bűnügyi Főigazgatóság főigazgatójának munkáját főigazgató-helyettesek segítik.[39]
30. § A főigazgató-helyettes
a) szervezi és ellenőrzi a főigazgató által meghatározott szervezeti egységek munkáját, gondoskodik arról, hogy a jogszabályok, a NAV rendelkezések a szakterületet érintő munkában érvényesüljenek,
b) a főigazgató által átruházott jogkörben képviseli a szervet, és külön irányító eszközben meghatározottak szerint kiadmányozási jogkört gyakorol,
c) értékeli a főigazgató által meghatározott szervezeti egységek tevékenységét, melynek alapján javaslatot tesz a szükséges intézkedésekre,
d) munkafeladatai végrehajtásáról rendszeresen tájékoztatja a főigazgatót, valamint
e) gondoskodik a feladatok ellátásához szükséges információk átadásáról.
20. Az igazgató
31. § (1) A NAV területi szervét az igazgató vezeti és képviseli.
(2) A NAV területi szervéhez telepített hatáskör gyakorlója az igazgató.
(3) Az igazgatót akadályoztatása, valamint a munkakör betöltetlensége esetén az igazgatóhelyettes helyettesíti, külön irányító eszközben meghatározottak szerint.
32. § (1) Az igazgató
a) munkáltatói jogkört gyakorol,
b) az elnök előzetes jóváhagyásával kiadja az általa vezetett szerv ügyrendjét,
c) külön irányító eszközben meghatározottak szerint NAV rendelkezés kiadására jogosult,
d) külön irányító eszközben meghatározottak szerint felelős a belső kontrollrendszer működtetésével összefüggő feladatok ellátásáért,
e) meghatározza az általa vezetett szerv munkaprogramját, gondoskodik a végrehajtásról,
f) javaslatot tesz az elnöknek az adó- és vámpolitika gyakorlati megvalósítása során szükségessé vált intézkedésekre, kezdeményezi az ellenőrzési rendszer működését segítő és fejlesztő lépéseket,
g) gyakorolja a hatáskörébe tartozó hatósági jogköröket,
h) felelős az általa vezetett szerv hatósági tevékenységének törvényességéért,
i) beszámoltatja a vezetőket, és meghatározza tevékenységük irányát,
j) ellátja az adatvédelemmel és a minősített adatvédelemmel kapcsolatos feladatokat,
k) gondoskodik az általa vezetett szerv által kezelt adatvagyon, illetve az általa vezetett szerv által használt épületek és az abban található javak biztonságáról,
l) javaslatot tesz az általa vezetett szerv szervezeti felépítésére, a belső munkamegosztás módjára,
m) felelős a munkakörülményeket érintő jogszabályok és egyéb normák betartásáért,
n) a hatáskörébe tartozó kérdésekben - a vonatkozó belső szabályok szerint, a sajtóreferensen keresztül egyeztetve a Központi Irányítás Kommunikációs Főosztály vezetőjével - nyilatkozatot és tájékoztatást adhat a sajtó képviselőinek, valamint erre más foglalkoztatottat is felkérhet, valamint
o) kiadja az Állami Számvevőszék vizsgálatával összefüggésben - a vezetése alatt álló szerv feladat- és hatáskörében, továbbá adózók/ügyfelek vonatkozásában - a teljességi és hitelességi nyilatkozatot.
(2) Az igazgató speciális feladatait a szerv ügyrendje tartalmazza.
21. Az igazgatóhelyettes
33. § A területi szervek szakmai tevékenységének irányításában az igazgatóhelyettesek vesznek részt.
34. § Az igazgatóhelyettes
a) irányítja az alá rendelt szervezeti egységek munkáját, gondoskodik arról, hogy a jogszabályok, a NAV rendelkezések, az időszerű adó- és vámpolitikai követelmények a szakterületet érintő munkában érvényesüljenek,
b) az igazgató által átruházott jogkörben képviseli a szervet és külön irányító eszközben meghatározottak szerint kiadmányozási jogkört gyakorol,
c) külön irányító eszközben meghatározottak szerint munkáltatói jogkört gyakorolhat,
d) a tevékenysége során szakterülete vonatkozásában javaslatot tesz az adó-, vám- és egyéb hatósági ügyek intézését és az ellenőrzést szabályozó törvény, illetve jogszabály módosításának kezdeményezésére az igazgató felé,
e) értékeli az irányítása alá tartozó szervezeti egységek tevékenységét, melynek alapján javaslatot tesz a szükséges intézkedésekre,
f) munkafeladataik végrehajtásáról rendszeresen tájékoztatja az igazgatót,
g) gondoskodik a feladatok ellátásához szükséges információk átadásáról, valamint
h) az irányítása alá tartozó szervezeti egységek részére konkrét feladatok ellátására utasítást adhat.
22. A főosztályvezető
35. § (1) A főosztályvezető vezeti a főosztályt.
(2) A főosztályvezetőt akadályoztatása, valamint a munkakör betöltetlensége esetén a külön irányító eszközben meghatározottak szerint a főosztályvezető-helyettes helyettesíti.
36. § (1) A főosztályvezető
a) külön irányító eszközben meghatározottak szerint kiadmányozási és munkáltatói jogkört gyakorol,
b) külön irányító eszközben meghatározottak szerint NAV rendelkezés kiadására jogosult,
c) a feladatkörébe tartozó kérdésekben képviseletet lát el,
d) meghatározza az általa vezetett főosztály időszaki feladatait, ellenőrzi a főosztály munkaprogramban meghatározott és egyéb feladatainak végrehajtását,
e) beszámoltatja a főosztály foglalkoztatottjait és munkavállalóit, osztályonként értékeli a végzett tevékenységet,
f) biztosítja a kapcsolattartást a szerv főosztályaival és osztályaival és - feladattól függően - más külső szervezetekkel,
g) a vezetése alá tartozó területet érintően rendszeres adatszolgáltatást végez,
h) jogosult főosztályi értekezletek megtartására, elősegíti az információáramlást, valamint
i) gondoskodik az adatvédelem és adatbiztonság főosztályi szintű megvalósulásáról.
(2) A főosztályvezető a szakterületét érintő kérdésekben nyilatkozatot és tájékoztatást adhat a sajtó képviselőinek a Központi Irányításban az elnök - akadályoztatása esetén az általa kijelölt elnökhelyettes -, a területi szerveknél az igazgató előzetes jóváhagyásával, és egyeztetve a Központi Irányítás Kommunikációs Főosztály vezetőjével.
(3) A Központi Irányítás főosztályvezetője kiadja az Állami Számvevőszék vizsgálatával összefüggésben - a vezetése alatt álló főosztály feladatkörében, továbbá adózók, illetve ügyfelek vonatkozásában - a teljességi és hitelességi nyilatkozatot, továbbá az Állami Számvevőszék elnöke, illetve alelnökei által kiadmányozott adatkéréseken kívüli - a NAV elnökének címzett és nem a NAV tevékenységének ellenőrzésével összefüggő - megkeresésekre adott választ.[40]
(4) Az Elnöki Kabinet vezetője
a) az elnök utasítása alapján eseti jelleggel ellátja a NAV képviseletét meghatározott ügyekben,
b) feladatai hatékony ellátása érdekében folyamatos és közvetlen kapcsolatot tart a NAV szervek, szervezeti egységek vezetőivel,
c) feladatai hatékony végrehajtása érdekében - a területért felelős elnökhelyettes egyidejű tájékoztatása mellett - közvetlen utasítást adhat a NAV szervek, szervezeti egységek vezetői, foglalkoztatottjai és munkavállalói részére.
(5) A hatósági jogkörrel rendelkező főosztály vezetője felelős a hatósági döntések meghozatalának törvényességéért.
(6) A vármegyei (fővárosi) adó- és vámigazgatóság kirendeltségének operatív vezetését főosztályvezető látja el, aki a kirendeltséghez telepített feladat- és hatáskör gyakorlója.[41]
23. A főosztályvezető-helyettes
37. § (1) A főosztályvezető-helyettes feladatait a főosztályvezető határozza meg. A főosztályvezető-helyettes - a (2) és (3) bekezdésben foglalt kivétellel - osztály vezetésére szóló kinevezéssel rendelkezik, amelynek keretében ellátja az osztályvezetői feladatokat is.
(2) A főosztályon a főosztályvezető általános helyettesítésére az elnök engedélyével függetlenített főosztályvezető-helyettes nevezhető ki, amennyiben a főosztály feladatkörének összetettsége, nagyságrendje ezt indokolja.
(3) A függetlenített főosztályvezető-helyettes a főosztályvezető helyettesítésén túlmenően egyéb rendszeres feladat ellátásával is megbízható. A feladatot a főosztályvezető-helyettes munkaköri leírásában meg kell jeleníteni. A függetlenített főosztályvezető-helyettes a főosztályvezető által meghatározott feladatkörben utasításadási joggal jár el.
24. Az osztályvezető
38. § Az osztályvezető vezeti az osztályt.
39. § Az osztályvezető
a) külön irányító eszközben meghatározottak szerint munkáltatói jogkört gyakorolhat,
b) külön irányító eszközben meghatározottak szerint kiadmányozási jogkört gyakorol,
c) megállapítja az osztály foglalkoztatottjainak és munkavállalóinak feladatait, gondoskodik arányos foglalkoztatásukról, felülvizsgálja az általuk készített tervezeteket,
d) elősegíti az osztály foglalkoztatottjainak és munkavállalóinak szakmai fejlődését,
e) gondoskodik az osztály foglalkoztatottjainak és munkavállalóinak szükség szerinti helyettesítéséről,
f) ellenőrzi a feladatok végrehajtását, beszámoltatja az osztály foglalkoztatottjait és munkavállalóit, valamint
g) felelős a feladatok határidőben történő végrehajtásáért, a jogszabályok és NAV rendelkezések osztály munkájában történő érvényesítéséért.
V. Fejezet[42]
A NAV SPECIÁLIS FELADATKÖRÖKET ELLÁTÓ FOGLALKOZTATOTTJAIRA, NEM VEZETŐI MUNKAKÖRT BETÖLTŐ FOGLALKOZTATOTTJAIRA ÉS A MUNKAVÁLLALÓKRA VONATKOZÓ RENDELKEZÉSEK
25. Az elnöki főtanácsadó
40. § (1) Az elnöki főtanácsadó teljes jogkörben ellátja az elnök által meghatározott, szervezeti működés szempontjából komplex feladatokat.
(2) Az elnöki főtanácsadó az (1) bekezdésen túl eseti, kiemelt feladat végrehajtásának irányításával is megbízható.
(3) Az elnöki főtanácsadó (2) bekezdése szerinti feladatát külön megbízólevél alapján látja el.
(4) Az elnöki főtanácsadó a (2) bekezdés szerinti feladata végrehajtása során - a megbízólevélben meghatározottak szerint, az ott meghatározott körben - koordinál, szakmai iránymutatást ad, ellenőrzi a feladat végrehajtásában érintett NAV szervek, szervezeti egységek vezetőit.
(5) Az elnöki főtanácsadó és az érintett szervezeti egységek vezetői kötelesek a feladatok végrehajtása során együttműködni és egymást kölcsönösen tájékoztatni.
(6) Az elnöki főtanácsadót feladatával összefüggésben képviseleti jog illeti meg.
26. Az elnökhelyettesi tanácsadó
41. § Az elnökhelyettesi tanácsadó ellátja az elnökhelyettes által meghatározott feladatokat.
27. Az adatvédelmi tisztviselő
42. § (1) Az adatvédelmi tisztviselőt határozatlan időtartamra az elnök nevezi ki vagy bízza meg. Feladatait az elnök közvetlen felügyelete mellett látja el.
(2) Az adatvédelmi tisztviselő ellátja a természetes személyeknek a személyes adatok kezelése tekintetében történő védelméről és az ilyen adatok szabad áramlásáról, valamint a 95/46/EK irányelv hatályon kívül helyezéséről (általános adatvédelmi rendelet) szóló, 2016. április 27-i 2016/679 európai parlamenti és tanácsi rendeletben, az információs önrendelkezési jogról és az információszabadságról szóló 2011. évi CXII törvényben, valamint a személyes adatok védelméről és a közérdekű adatok nyilvánosságáról szóló szabályzatban rögzített feladatokat.
28. Az integritás tanácsadó
43. § (1) Az elnök az integritási és korrupciós kockázatok kezelésében való támogatására a közvetlen irányítása alatt álló integritás tanácsadót jelöl ki.
(2) Az integritás tanácsadó ellátja az államigazgatási szervek integritásirányítási rendszeréről és az érdekérvényesítők fogadásának rendjéről szóló 50/2013. (II. 25.) Korm. rendeletben foglalt feladatokat.
(3) Az integritás tanácsadó a (2) bekezdésben meghatározott feladatok mellett a további feladatait a Központi Irányítás Biztonsági Főosztály vezetőjének irányítása alatt látja el.
29. A biztonsági referens
44. § (1) A biztonsági referensek szakmai irányítását a Központi Irányítás Biztonsági Főosztálya látja el.
(2) A biztonsági referens
a) a Központi Irányításnál a Biztonsági Főosztály vezetője,
b) a Bűnügyi Főigazgatóságon a főigazgató,
c) a területi szerveknél az igazgató
közvetlen irányítása alatt végzi tevékenységét.
(3) A biztonsági referens őrzésbiztonsági kérdésekben kizárólag a (2) bekezdés szerinti vezető
a) irányába tartozik beszámolási kötelezettséggel, valamint
b) gyakorolhat felette utasítási jogkört.
(4) A biztonsági referens
a) elősegíti a biztonságra vonatkozó jogszabályokban, valamint a NAV rendelkezésekben előírt kötelezettségek megvalósulását, ellenőrzi a kötelezettségek teljesítését,
b) a biztonságot érintő szakmai kérdésekben javaslatot tesz, valamint
c) a feladatkörében szervezi és ellenőrzi a központi és a területi szervek biztonsági őrzését, szükség szerint intézkedik.
(5) Amennyiben a Biztonsági Főosztály vezetője - az elnök elrendelésére - a biztonsági referens felé speciális biztonsági, szakmai feladat végrehajtása érdekében közvetlen megkereséssel él, a biztonsági referensnek az adott ügyben a főigazgató, illetve az igazgató felé fennálló tájékoztatási kötelezettsége szünetel.
(6) A biztonsági referens a fenti feladatokon kívül munkaköréhez kapcsolódóan a munkáltatói jogkört gyakorló vezető megbízásából tűzvédelmi, valamint - a Rendészeti Főosztály felügyelete alá tartozó - katasztrófavédelmi és polgárvédelmi feladatokat is elláthat.
(7) A biztonsági referens más NAV szerv illetékességi területén az őrzésbiztonsággal összefüggő helyettesítési feladatot az érintett munkáltatói jogkört gyakorló vezetők egyetértése esetén láthat el.
30. Az elektronikus információs rendszerek biztonságáért felelős személy
45. § Az Ibtv. 11. § (1) bekezdés c) pontja szerint kijelölt elektronikus információs rendszerek biztonságáért felelős személy feladatait az elnök által megbízott vagy kinevezett személy - az informatikai elnökhelyettes szakmai felügyelete mellett - az Ibtv.-ben foglaltaknak megfelelően látja el.
31. A biztonsági vezető
46. § (1) A minősített adat védelmével kapcsolatos feladatok végrehajtását és koordinálását végző NAV biztonsági vezetőjét az elnök nevezi ki. Feladatait az elnök felügyelete mellett látja el.
(2) A NAV biztonsági vezetője ellátja a szakterületét érintő jogszabályokban és a NAV minősített adatvédelmi tevékenységére vonatkozó Biztonsági Szabályzatáról szóló irányító eszközben meghatározott feladatokat.
(3) A Bűnügyi Főigazgatóság minősített adat védelmével, koordinációjával kapcsolatos feladatait az elnök által kinevezett Bűnügyi Főigazgatóság biztonsági vezetője látja el. Feladatait a Bűnügyi Főigazgatóság főigazgatója irányítása és a NAV biztonsági vezetőjének szakmai felügyelete mellett látja el.
32. A foglalkoztatott
47. § A foglalkoztatott
a) a felettesétől kapott utasítások, útmutatások alapján, felelősséggel és önállóan látja el a munkaköri leírásában, illetve felettesei által esetenként meghatározott feladatokat,
b) együttműködik a munkatársakkal, részt vesz a szakmai továbbképzéseken,
c) a feladatának ellátásához szükséges jogszabályokat, NAV rendelkezéseket, valamint a gyakorlati ismereteket elsajátítja,
d) a feladatok megoldására javaslatot tesz a kérdés alapos vizsgálata alapján, a törvényes rendelkezések figyelembevételével,
e) az ügyeket az előírt határidőben és elvárt minőségben elintézi, valamint folyamatosan figyelemmel kíséri,
f) a feladatkörébe tartozó ügyekkel kapcsolatban jogosult és köteles kifejteni szakmai álláspontját,
g) a munkavégzéshez szükséges tárgyi és technikai eszközöket igénybe veheti,
h) a munkaterületéhez tartozó nyilvántartásokat pontosan és naprakészen vezeti,
i) felelős a rendelkezésére bocsátott anyagok, eszközök, berendezések rendeltetésszerű, szakszerű használatáért, a költségtakarékos, észszerű gazdálkodás betartásáért,
j) felelős a vezető figyelmének felhívásáért, ha álláspontja szerint valamely NAV rendelkezés vagy hatósági döntés jogszabálysértő, valamint
k) felelős a jogszabályokban, NAV rendelkezésekben foglalt előírások betartásáért.
33. A munkavállaló
48. § A munkavállaló
a) a felettesétől kapott utasítások, útmutatások alapján, a munkaköri leírásában meghatározottak szerint ellátja az adott szervezeti egységre vonatkozó adminisztrációs és egyéb feladatokat,
b) a feladatkörébe tartozó ügyekkel kapcsolatban kifejtheti szakmai álláspontját,
c) munkavégzéséhez szükséges tárgyi és technikai eszközöket igényelhet,
d) felelős a rendelkezésére bocsátott anyagok, eszközök, berendezések rendeltetésszerű, szakszerű használatáért, a költségtakarékos, észszerű gazdálkodás betartásáért, valamint
e) felelős a jogszabályokban, NAV rendelkezésekben foglalt előírások betartásáért.
VI. FEJEZET
A NAV TÁJÉKOZTATÁSI, DÖNTÉSI ÉS DÖNTÉS-ELŐKÉSZÍTÉSI FÓRUMAI
34. Az értekezletek
49. § (1) Az értekezletek a szervezeti munka hatékonyságának növelése érdekében, egymástól függetlenül működtetett fórumok.
(2) Az értekezletek a vezetői döntést hivatottak elősegíteni, tájékoztató és konzultatív szerepet töltenek be.
35. Az elnöki értekezlet
50. § (1) Az elnöki értekezlet a NAV rendszeresen ülésező, a szervezeti működés szempontjából legfőbb tanácsadó és döntés-előkészítő testülete.
(2) Az értekezlet résztvevői:
a) az elnök,
b) az elnökhelyettesek,
c) az Elnöki Kabinet vezetője,
d) a témakörben érintett elnöki főtanácsadó és
e) az elnök döntésétől, valamint a napirendtől függően meghívott személyek.
(3) Az értekezlet napirendjét és időpontját az elnök hagyja jóvá - az elnök, az elnökhelyettesek, az elnöki főtanácsadó, valamint a Központi Irányítás főosztályvezetőinek javaslatai alapján kialakított - ülésterv szerint.
(4) Az értekezlet összehívásáról és az emlékeztető elkészítéséről a Szervezetigazgatási és Titkársági Főosztály gondoskodik. A napirendek anyagait előterjesztés előtt az érdekelt főosztályokkal, illetve szükség szerint a területi szervekkel az előterjesztőnek egyeztetni kell.
(5) Az ülésről emlékeztető készül, amely tartalmazza az értekezlet résztvevőinek nevét, az értekezlet napirendjét, az elnök által meghozott döntést, a felelőst és a feladat végrehajtásának határidejét. Az emlékeztetőt az elnök hagyja jóvá. Az értekezleten kiadott és az érintett főosztály által (részvétel hiányában) nem ismert feladatokat a Szervezetigazgatási és Titkársági Főosztály haladéktalanul jelzi az adott főosztály felé.
(6) A Szervezetigazgatási és Titkársági Főosztály az értekezlet döntéseit az emlékeztető jóváhagyását követően haladéktalanul megjelenteti a vezetői információk intranetes felületén, továbbá az értekezleten hozott döntések végrehajtását figyelemmel kíséri.
(7) Az ülésről kép- és hangfelvétel készíthető.
36. Az elnöki kabineti értekezlet
51. § (1) Az elnöki kabineti értekezlet az elnök felhívására az Elnöki Kabinet vezetője által összehívott, a NAV szakmai alaptevékenységével összefüggő kérdések döntés-előkészítő testülete.
(2) Az elnöki kabineti értekezlet állandó résztvevői:
a) az elnök,
b) az elnök által meghatározott elnökhelyettesek,
c) az Elnöki Kabinet vezetője,
d) az elnöki főtanácsadó,
e) az elnök által meghatározott további vezetők.
(3) Az elnöki kabineti értekezlet eseti meghívottai az Elnöki Kabinet vezetőjének döntésétől, valamint a napirendtől függően meghívott személyek.
(4) Az elnöki kabineti értekezlet napirendjére az elnökhelyettesek, igazgatók, az elnök által irányított főosztályok vezetői javaslatot tehetnek. Az értekezlet napirendjét és időpontját az Elnöki Kabinet vezetője hagyja jóvá.
(5) Az elnöki kabineti értekezlet szervezéséről és az emlékeztető elkészítéséről a Szervezetigazgatási és Titkársági Főosztály gondoskodik.
37. A Központi Irányítás főosztályvezetői értekezlete
52. § (1) A főosztályvezetők értekezletének célja az elnök, illetve az elnökhelyettes szakterületéhez tartozó szervezeti egységek feladatainak áttekintése, szakmai feladatok ellátásának összehangolása és a javaslatok megvitatása.
(2) Az értekezleten a tárgyalt témától függően a meghívott elnöki főtanácsadó és főosztályvezetők vesznek részt. A résztvevők körét az értekezletet elrendelő bővítheti.
(3) Az értekezlet napirendjét és lefolytatásának rendjét az értekezletet elrendelő határozza meg.
(4) Az elnök által összehívott értekezlet szervezéséről a Szervezetigazgatási és Titkársági Főosztály, az elnökhelyettes által összehívott vezetői értekezlet szervezéséről a felügyeletük alatt működő, kijelölt főosztály gondoskodik.
(5) Az értekezletet az elnök esetében a Szervezetigazgatási és Titkársági Főosztály, más esetben az elrendelő hívja össze.
38. Az országos vezetői értekezlet
53. § (1) Az országos vezetői értekezlet feladata a NAV munkájának éves/negyedévenkénti értékelése, illetve döntéstől függően az egyes szakterületek tevékenységének átfogó bemutatása, feladatok meghatározása.
(2) Az országos vezetői értekezlet résztvevői: az elnök, az elnökhelyettesek, az elnöki főtanácsadó, a Központi Irányítás főosztályainak vezetői, a Bűnügyi Főigazgatóság főigazgatója, főigazgató-helyettesei, főosztályvezetői, a területi szervek vezetői, valamint az elnök által meghívott személy(ek).[43]
(3) Az értekezlet napirendjét az elnök határozza meg.
(4) Az értekezlet résztvevői negyedévente az elnök döntése szerint személyesen vagy videokonferencia keretében üléseznek.
(5) Az értekezlet összehívásáról a Szervezetigazgatási és Titkársági Főosztály gondoskodik.
39. Az országos szakterületi vezetői értekezlet
54. § (1) Az országos szakterületi vezetői értekezlet feladata az adott szakterület munkájának áttekintése, feladatok meghatározása és ismertetése, illetve a szakterület tevékenységének átfogó bemutatása.
(2) Az országos szakterületi vezetői értekezlet résztvevői:
a) a szakterületet irányító elnök vagy elnökhelyettes,
b) a Központi Irányítás főosztályainak vezetői,
c) a területi szervek felelős szakterületi vezetői, valamint
d) az elnök vagy az elnökhelyettes által meghívott személy(ek).
(3) Az értekezlet napirendjét az érintett szakterületet irányító elnök vagy elnökhelyettes határozza meg.
(4) Az értekezlet résztvevői időszakonként az érintett szakterületet irányító elnök vagy elnökhelyettes döntése szerint személyesen vagy videokonferencia keretében üléseznek.
(5) Az értekezlet összehívásáról az érintett szakterületet irányító elnök vagy elnökhelyettes gondoskodik.
40. A munkacsoport
55. § (1) Az elnök a több elnökhelyettes vagy főosztály feladatkörét érintő, eseti feladat elvégzésére munkacsoportot hozhat létre.
(2) A munkacsoport célja a meghatározott feladat komplex megközelítésű, a szakterületek kiemelt együttműködésén alapuló, hatékony megoldása, illetve az ehhez szükséges javaslatok felvázolása, kidolgozása.
(3) A munkacsoport tagjait a helyettesítésükre egyebekben jogosult személy helyettesítheti.
41. A bizottságok
56. § (1) A bizottságok meghatározott tevékenység végrehajtására kialakított állandó vagy időlegesen (ad hoc jelleggel) működő testületek, melyek felügyeletét vagy irányítását a vezetés különböző szintjein az elnök, az elnökhelyettes, illetve a szakterületek vezetői látják el. A bizottságnak legalább három tagból kell állnia.
(2) A bizottságokat a nagyobb jelentőségű szakmai problémák, illetve más okból fontos kérdések feldolgozására lehet létrehozni. A bizottságok előkészítő, véleményező, javaslattevő, valamint a szakmai tevékenységet koordináló, a különböző szakági információáramlást biztosító jogkörrel rendelkeznek. A javaslatokat a működéséért felelős szervezeti egység vezetője terjeszti a döntésre jogosult vezető elé.
42. A szakmai fórumok
57. § (1) A szakmai fórumokat biztosítani kell országos és/vagy regionális értekezletek keretében. A szakmai fórumok célja konkrét feladatok, problémák megvitatása, az újszerű és bevált módszerek ismertetése, különös tekintettel a jogszabályváltozásokra és az ezekből adódó feladatokra.
(2) Országos szakmai fórumok összehívását kezdeményezheti: az elnök, az elnökhelyettes, a Központi Irányítás adott témában illetékes szakmai főosztályának vezetője, valamint a Bűnügyi Főigazgatóság főigazgatója, főigazgató-helyettesei, főosztályvezetője a felügyeletet ellátó vezető jóváhagyásával.[44]
(3) Az elnök nevében összehívott országos szakmai fórumok szervezését és lebonyolítását a Szervezetigazgatási és Titkársági Főosztály, az elnökhelyettes, illetve a szakmai főosztály által kezdeményezett fórumok szervezését az illetékes szakmai főosztály végzi.
VII. FEJEZET
A NAV MŰKÖDÉSÉVEL KAPCSOLATOS EGYES RENDELKEZÉSEK
43. A munkáltatói jogok gyakorlásának rendje
58. § (1) Az elnök, a Bűnügyi Főigazgatóság főigazgatója, valamint a területi szervek igazgatói gyakorolják a Nemzeti Adó- és Vámhivatal személyi állományának jogállásáról szóló 2020. évi CXXX. törvény (a továbbiakban: Szj. tv.) és a NAV tv. által hatáskörükbe utalt munkáltatói jogokat.
(2) Az elnök
a) a Központi Irányítás vezetőire a Központi Irányítás ügyrendjében,
b) a Bűnügyi Főigazgatóság főigazgatójára és a területi szerv igazgatójára a foglalkoztatási szabályzatban, és
c) kivételes esetben egyedileg, írásban
ruházza át a munkáltatói jogkörét.
(3) A Bűnügyi Főigazgatóság főigazgatója és a területi szerv igazgatója a szerv ügyrendjében és kivételes esetben egyedileg, írásban ruházza át munkáltatói jogkörét.
(4) A munkáltatói jogok gyakorlásának részletes szabályait a foglalkoztatási szabályzat tartalmazza.
(5) Az elnök a miniszter által átruházott jogkörben az elnökhelyettesek tekintetében kezdeményezi a nemzetbiztonsági ellenőrzést.
(6) A pénzügyőrök tekintetében több munkáltatói intézkedés egyidejű foganatosítása esetén a munkáltatói jogkört gyakorlók közül az jár el, aki a szervezeti hierarchia magasabb fokán áll.
44. A NAV képviselete
59. § (1) Az elnököt a NAV tevékenységével összefüggő ügyekben általános egyszemélyi képviseleti jog illet meg, a szervezet nevében jognyilatkozatot tehet. Képviseleti jogát esetenként vagy az ügyek meghatározott csoportjára nézve átruházhatja az elnökhelyettesre, az elnöki főtanácsadóra, a Bűnügyi Főigazgatóság főigazgatójára, az igazgatóra, valamint a Központi Irányítás főosztályvezetőjére.
(2) A szervek, szervezeti egységek vezetőit - az általuk vezetett szerv, szervezeti egység tevékenységével összefüggő ügyekben, az elnök által biztosított jog- és hatáskörben - általános egyszemélyi képviseleti jog illeti meg, az általuk vezetett szerv, szervezeti egység nevében jognyilatkozatot tehetnek. A szervek, szervezeti egységek vezetője képviseleti jogát esetenként vagy az ügyek meghatározott csoportjára nézve átruházhatja.
(3) A pénzügyi kötelezettségvállalás, valamint e jogkörben gyakorolható szerződéskötés részletes szabályait külön irányító eszköz tartalmazza.
(4) A képviseleti joggal felruházott foglalkoztatott - akár eseti, akár állandó jelleggel - a képviselet körében okozott erkölcsi és anyagi károkért fegyelmi és kártérítési felelősséggel tartozik. Fegyelmi vétséget követ el és kártérítési felelősséggel tartozik az a foglalkoztatott, aki felhatalmazás nélkül vagy a felhatalmazást meghaladó körben képviseli a NAV-ot.
60. § (1) A közigazgatási perrendtartásról szóló 2017. évi I. törvény (a továbbiakban: Kp.) hatálya alá tartozó perekben az alperes szerv foglalkoztatottja a képviseleti jogosultságát - külön meghatalmazás nélkül - szolgálati igazolványával igazolja.
(2) A Kp. hatálya alá tartozó perekben az alsóbb fokon eljárt szerv foglalkoztatottjának az alperes képviseletére esetileg feljogosító, a Kp. 26. § (4) bekezdése szerinti meghatalmazást, amennyiben az eljárás tárgya
a) az elnök által hozott döntés,
aa) az elnök,
ab) az elnök által átruházott jogkörben az elnökhelyettes, valamint a szervezeti egység tevékenységével összefüggő ügyek vonatkozásában a Központi Irányítás főosztályvezetője,
b) a Fellebbviteli Igazgatóság által hozott döntés, a Fellebbviteli Igazgatóság vezetője
adhat.
61. § (1) A 60. §-ban meghatározottak kivételével a bírósági peres és nemperes eljárásokban az eljáró foglalkoztatott - ideértve a kamarai jogtanácsost is - képviseleti jogosultságát külön meghatalmazással igazolja.
(2) A bírósági peres és nemperes eljárásokban a NAV képviseletére általánosságban feljogosító, a polgári perrendtartásról szóló 2016. évi CXXX. törvény (a továbbiakban: Pp.) 71. §-a szerinti általános meghatalmazást jogi végzettséggel rendelkező foglalkoztatott részére
a) az elnök,
b) az elnök által átruházott jogkörben
ba) az elnökhelyettes,
bb) a szervezeti egység tevékenységével összefüggő ügyek vonatkozásában a Központi Irányítás főosztályvezetője,
bc) a szerv foglalkoztatottjai részére a Bűnügyi Főigazgatóság, illetve a területi szerv vezetője
adhat.
(3) A bírósági peres és nemperes eljárásokban a NAV képviseletére esetileg feljogosító meghatalmazást
a) az elnök,
b) az elnök által átruházott jogkörben
ba) az elnökhelyettes,
bb) a szervezeti egység tevékenységével összefüggő ügyek vonatkozásában a Központi Irányítás főosztályvezetője,
bc) a szerv tevékenységével összefüggő ügyek vonatkozásában a szerv foglalkoztatottjai részére a Bűnügyi Főigazgatóság, illetve a területi szerv vezetője
adhat.
(4) A 60. §-ban meghatározott eljárások kivételével a Bűnügyi Főigazgatóság és a területi szervek foglalkoztatottja a szerv tevékenységét érintő körben a (2) és (3) bekezdés szerinti meghatalmazással - az alábbiak szerint - képviseli a NAV-ot
a) közigazgatási jogkörben okozott kár megtérítése iránti perben, személyiségi jogi perben, adatvédelmi perben, továbbá egyéb, polgári jogviszonnyal kapcsolatos polgári perben annak a szervnek a foglalkoztatottja, amely szerv az adott per alapjául szolgáló jogviszonnyal a tevékenysége folytán érintett,
b) az olyan polgári perben, amelyben az állami adó- és vámhatóság perben állása végrehajtási tevékenységgel van összefüggésben, annak a szervnek a foglalkoztatottja, amely szerv az adott per alapjául szolgáló végrehajtási tevékenység folytán érintett,
c) az olyan polgári peres, illetve nemperes eljárásban, amelyet az adott szerv a NAV hitelezői minőségében indít, a szerv foglalkoztatottja.
(5) A Kp. hatálya alá tartozó közszolgálati jogviszonnyal kapcsolatos perben és a Pp. hatálya alá tartozó munkaügyi perben (a továbbiakban együtt: munkaügyi per) a NAV képviseletében annak a szervnek a foglalkoztatottja, illetve kamarai jogtanácsosa jár el,
a) amelyet a Központi Irányítás Humánpolitikai Főosztály vezetője a perképviseletre kijelölt,
b) kijelölés hiányában, amely szerv a per alapjául szolgáló jogviszonyban/munkaviszonyban a felperest/alperest foglalkoztatja/foglalkoztatta.
(6) Az (5) bekezdésben meghatározottaktól eltérően, ha a munkaügyi perben a per tárgya a foglalkoztatott vagy a munkavállaló megtérítési vagy megfizetési kötelezettsége, akkor a NAV képviseletében annak a szervnek a foglalkoztatottja, illetve kamarai jogtanácsosa jár el,
a) amelyet a Központi Irányítás Gazdálkodási Főosztály vezetője a perképviseletre kijelölt,
b) kijelölés hiányában, amely szervnél a per alapjául szolgáló fizetési kötelezettség keletkezésekor a felperest/alperest foglalkoztatja/foglalkoztatta, a Gazdasági Ellátó Igazgatóság tevékenységével összefüggő ügyekben a Gazdasági Ellátó Igazgatóság.
45. Döntési és kiadmányozási jogkör
62. § (1) A döntésre jogosult személy az adott ügyben az előkészítés ellenőrzése után, a kapott információk alapján, törvényes jogkörében eljárva, a megállapított határidőn belül hozza meg döntését.
(2) A kiadmányozásra előkészített ügyiratokat szolgálati úton kell a kiadmányozásra jogosult elé terjeszteni.
(3) Az iratot oly módon kell a kiadmányozásra jogosultnak előterjeszteni, hogy annak - az ügyintézési határidőre figyelemmel - kellő idő álljon rendelkezésére a megalapozott döntéshozatalhoz.
(4) A vezető felelős döntéseiért, a foglalkoztatott és a munkavállaló felelős az ügyek döntésre előkészítéséért, javaslataiért.
(5) A kiadmányozási jog magában foglalja intézkedési tervezetek felülvizsgálatát, jóváhagyását, a közbenső intézkedések megtételét, a konkrét ügyben való érdemi döntést és az aláírási jog gyakorlását és az ügyirat irattárba helyezésének jogát. A kiadmányozott irat tartalmáért és alakiságáért a kiadmányozó felelős.
(6) A hatáskör jogosultja - a belső munkamegosztás alapján - meghatározott ügycsoportokban kiadmányozási jogát átruházhatja. A kiadmányozási jog átruházása nem minősül hatáskör-átruházásnak, a hatáskör jogosultjának személyét és felelősségét nem érinti. Az átruházással érintett foglalkoztatott és munkavállaló e jogkörét a hatáskör jogosultja nevében gyakorolja.
(7) A vezető a helyettesítés tartalmi körének megfelelően határozza meg a helyettesek kiadmányozási jogkörét és aláírási sorrendjét.
(8) Az ügyirat irattárba helyezésének jogát a vezető átruházhatja.
(9) A kiadmányozás és a helyettesítés rendjét a Központi Irányítás ügyrendje, valamint a Bűnügyi Főigazgatóság és a területi szervek vonatkozásában a szerv vezetője által kiadott irányító eszköz szabályozza.
63. § (1) A döntés-előkészítés során az ügyben felelős szakterületi szervezeti egységnek ki kell kérnie valamennyi érintett, más szakterületi szervezeti egység véleményét. Az így koordinált és a szakterületek által is ellenjegyzett előterjesztés kerül a döntésre jogkörrel rendelkező vezető elé.
(2) Az elnök döntési kompetenciájába tartozó előterjesztések - az információáramlás elősegítése érdekében - a kérdésben felelős főosztályvezető döntése alapján, az elnökhelyettes útján előterjeszthetők, vagy számára az információt másolati példánnyal lehet biztosítani. Ez utóbbi esetben, az előterjesztésben erre a tényre utalni kell.
(3) A döntési mechanizmus részletes szabályait a NAV szervek ügyrendje tartalmazza.
(4) A szervezetfejlesztésről, átalakításról, illetve humánerőforrás-fejlesztésről, átcsoportosításról szóló döntés előtt a tervezett intézkedés megalapozottságát, alátámasztását biztosító számításokat, elemzéseket kell végezni.
46. Kapcsolattartás
64. § (1) Más szervekkel, civil szervezetekkel való kapcsolattartás a szolgálati út betartása mellett történik.
(2) Az elnök által kialakított munkamegosztásban az elnök, az elnökhelyettes, az Elnöki Kabinet vezetője és az elnöki főtanácsadó tartja a kapcsolatot a felügyeleti szervvel, az állami szervek, valamint a civil szervezetek vezetőivel.
(3) A Bűnügyi Főigazgatóság főigazgatója a központi államigazgatási szervek, egyéb állami szervek és intézmények főigazgatói szintű vezetőivel, a területi szerv vezetője a helyi közigazgatási szervek vezetőivel tartanak kapcsolatot.
(4) A NAV szervek külföldi felekkel folytatott hivatalos levelezésének általános szabályait, a sajtótevékenység és a tömegtájékoztatás rendjét külön irányító eszköz tartalmazza.
47. A munkavégzés elvei
65. § (1) A NAV működésében a törvényességet a vonatkozó jogszabályokban, a NAV rendelkezésekben, az SZMSZ-ben, valamint az ügyrendekben előírtak maradéktalan betartásával kell biztosítani.
(2) El lehet tekinteni a szolgálati út betartásától, ha a NAV-ot vagy annak foglalkoztatottját, illetve munkavállalóját érintő közérdekű bejelentést, panaszt a foglalkoztatott, illetve munkavállaló az elnöknek jelenti be.
(3) A foglalkoztatott és a munkavállaló köteles felettese utasításait a jogszabályokban foglaltak figyelembevételével végrehajtani.
(4) A foglalkoztatott és a munkavállaló illetéktelen személynek és szervnek nem adhat tájékoztatást olyan tényekről, adatokról, amelyek tevékenysége során jutottak tudomására, és kiszolgáltatásuk az állam, a közigazgatási szerv, annak munkatársa vagy bármely állampolgár számára hátrányos vagy jogellenesen előnyös következményekkel járna.
(5) A foglalkoztatott és a munkavállaló köteles megőrizni a minősített adatot, valamint az adó- és vámtitkot.
(6) A foglalkoztatott és a munkavállaló feladatait a köz érdekében, a jogszabályoknak és a vezetői testület döntésének megfelelően, szakszerűen, pártatlanul és igazságosan, a kulturált ügyintézés szabályai szerint köteles ellátni.
(7) Közös munkavégzés esetén a szakterületek közötti kommunikáció kollaborációs felületen történik.[45]
48. Ügyintézési határidők
66. § (1) Az ügyek intézése a vonatkozó jogszabályok, a NAV rendelkezések és a felettes vezetők által előírt határidőben történik.
(2) Jogszabályban, illetve NAV rendelkezésben előírt ügyintézési határidő hiányában az ügyek intézésére a vezető által - a feladatok kiadása során - megállapított egyedi ügyintézési határidő az irányadó.
(3) Az (1) és (2) bekezdés szerinti határidő hiányában az ügyintézési határidő 30 nap.
(4) Az (1)-(3) bekezdés szerinti határidők nem vonatkoznak a "sürgős" jelzésű iratokra, amelyeket soron kívül, de legkésőbb 3 munkanapon belül el kell intézni.
(5) A határidőket naptári napban (kivételesen órában) kell meghatározni. Eltérő jogszabályi rendelkezés hiányában a határidő számításának kezdő napja a NAV-ban történő első iktatás, befejező napja a regisztrált expediálás napja.
(6) Ha az ügyirat az előírt határidő alatt érdemben nem intézhető el, akkor a foglalkoztatott a késedelem okáról és az ügyintézés várható időpontjáról felettesét tájékoztatja, és intézkedést kezdeményez.
49. A munkavégzés tervszerűsége
67. § (1) A tervszerű munkát a NAV szervezeti stratégiájának adott évre bontott NAV intézményi munkaterve biztosítja.
(2) A NAV intézményi munkaterve egy naptári évre szóló intézkedési és erőfelhasználási stratégiai tervdokumentum.
(3) A NAV intézményi munkaterve tartalmazza az adott évre vonatkozó szervezeti célokat, programokat és intézkedéseket, különösen
a) a Központi Irányítás vonatkozásában a Kormány és bizottságai, valamint a PM munkatervéből a NAV-ra háruló feladatokat,
b) a kiemelt jelentőségű, illetve stratégiai döntéseket előkészítő háttéranyagok készítésének kötelezettségét,
c) a szakterületi tevékenység kiemelt feladatait,
d) a kiemelt és aktuális adó-, vám- és pénzügypolitikai és a bűnügyi, bűnmegelőzési feladatok végrehajtásából eredő kötelezettségeket, továbbá
e) a szervezeti célok, programok és intézkedések teljesítési határidőit, a teljesítésükhöz szükséges személyi, tárgyi, szakmai és szervezeti feltételeket, valamint a teljesítésért felelősök meghatározását.
(4) A központi és a területi szervek napi működésének ütemezettségét és kiszámíthatóságát munkaprogram biztosítja. A munkaprogram heti ütemezésben, a végrehajtásért felelős megnevezésével határozza meg a működéshez kapcsolódó kiemelt szakmai és irányítási feladatokat, az irányító eszközök kiadására vonatkozó szabályozási kötelezettséget, valamint értekezletek és egyéb rendezvények megtartásának rendjét.
(5) A negyedéves munkaprogramban előírt feladatok végrehajtását a NAV szervek ügyrendben meghatározott szervezeti egységei kísérik figyelemmel, a teljesítésről, annak határidőben történő végrehajtásának akadályairól jelentést készítenek a szerv vezetőjének.
1. függelék[46]
A NAV szervezeti felépítése

2. függelék
A NAVközponti és területi szerveinek felépítése
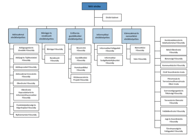
1. A NAV Központi Irányítás szervezeti ábrája[47]

2. A NAV Bűnügyi Főigazgatósága szervezeti ábrája[48]

3. A NAV vármegyei (fővárosi) adó- és vámigazgatóságainak általános szervezeti sémája[49]

4. A NAV vármegyei (fővárosi) adó- és vámigazgatóságainak részletes szervezeti sémája[50]
a) A NAV "A" típusú adó- és vámigazgatóságainak részletes szervezeti sémája[51]

b) A NAV "B" típusú adó- és vámigazgatóságainak részletes szervezeti sémája[52]
c) A NAV "C" típusú adó- és vámigazgatóságainak részletes szervezeti sémája

(1)[54] Érintett igazgatóság: Komárom-Esztergom Vármegyei Adó- és Vámigazgatóság
d) A NAV Győr-Moson-Sopron Vármegyei Adó- és Vámigazgatóságának szervezeti sémája[55]

5. A NAV Kiemelt Adó- és Vámigazgatósága szervezeti ábrája[56]

6. A NAV Repülőtéri Igazgatósága szervezeti ábrája

7. A NAV Bevetési Igazgatósága szervezeti ábrája[57]

8. A NAV Fellebbviteli Igazgatósága szervezeti ábrája

9. A NAV Szakértői Intézete szervezeti ábrája

10. A NAV Informatikai Intézete szervezeti ábrája[58]

11. A NAV Képzési, Egészségügyi és Kulturális Intézete szervezeti ábrája[59]

12. A NAV Gazdasági Ellátó Igazgatósága szervezeti ábrája

13. A NAV Tájékoztatási Igazgatósága szervezeti ábrája[60]

3. függelék
A Nemzeti Adó- és Vámhivatal Központi Irányítás főosztályainak feladatai
1. A NAV Központi Irányítás főosztályainak általános feladatai
1. Véleményezi a NAV feladat- és hatáskörét érintő anyagi és az eljárási jogszabályok módosításának tervezeteit, egyéb jogszabály-tervezeteket, figyelemmel kíséri a szakterületét érintő jogszabályi változásokat, valamint szükség szerint jogszabály-módosítási javaslatot kezdeményez a kijelölt szakfőosztály útján a PM-nél.
2. Javaslatot tesz a tevékenységére vonatkozó lehetséges fejlesztési irányokra.
3. Jogértelmezést kezdeményez, szakmai véleményt kér az arra kijelölt szakfőosztály útján a PM-től.
4. Beszámolót, jelentést, statisztikát készít. Teljesíti a jogszabály által előírt adatszolgáltatásokat, egyéb statisztikai jelentéseket. Felelős a szakterületére vonatkozó értékelő, elemző tevékenységért, a beszámolók, jelentések elkészítéséért, valamint az egységes eljárásokra vonatkozó intézkedésekért.
5. Elkészíti a szakterületét érintő szabályozások tervezeteit, a hozzájuk kapcsolódó hatástanulmányt, elemzi, értékeli a jogszabályok érvényesülését.
6. Előkészíti a szakterületét érintő együttműködési megállapodások tervezeteit, a szakmai tájékoztató anyagokat, iratmintákat, formanyomtatványokat, kitöltési útmutatókat.
7. Együttműködik a társfőosztályokkal, felkérésükre szakmai véleményt ad, szükség szerint egyeztető megbeszélést, értekezletet hív össze.
8. Szakmai értekezleteken, előadásokon, továbbképzéseken vesz részt, szakmai értekezleteket, előadásokat tart.
9. Szakterületét érintően közreműködik a sajtó tájékoztatásában, a megkeresésekre választervezetet készít. Szakmai háttéranyagokkal segíti a NAV tájékoztatási és kommunikációs tevékenységét. Teljesíti a jogszabályból fakadó nyilvánosságra hozatali kötelezettségét. Együttműködik a Kommunikációs Főosztállyal a NAV PR-tevékenységében.
10. Szakterületét érintően kapcsolatot tart az illetékes külső szervekkel, szervezetekkel, ellátja az együttműködési megállapodásból eredő feladatokat.
11. Nyilvántartja a tevékenységével kapcsolatos adatokat, tevékenységéről szükség szerint információt, adatot szolgáltat.
12. Feladatkörében adatot szolgáltat a NAV által teljesített adatszolgáltatások egyes szakmai eljárási kérdéseiről, valamint a Központi Irányítás által teljesített rendszeres adatszolgáltatásokról szóló külön irányító eszközben előírtak szerint.
13. Intézkedik a feladatkörébe tartozó szakmai anyagok közérthetőségi kontrolljáról és internetes megjelentetéséről. Naprakészen kezeli és karbantartja saját intranetes oldalát.
14. Témafelelősi rendszert működtet.
15. Szakterületét érintően részt vesz a Bűnügyi Főigazgatóság és a területi szervek beszámoltatásához kapcsolódó komplex ellenőrzésben.
16. Szakterülete vonatkozásában - indokolt esetben - célvizsgálatot hajt végre a Bűnügyi Főigazgatóságon és a területi szerveknél.
17. Ellátja a külső szervek által külön jogszabály alapján végzett, szakterületét érintő vizsgálatokkal kapcsolatos, külön jogszabályban meghatározott feladatokat.
18. Szakterülete vonatkozásában ellátja a NAV szervezeti szintű teljesítmény-menedzsment rendszerének működtetésében a rá háruló feladatokat.
19. Kiemelt figyelmet fordít a tevékenysége során keletkezett és kezelt adatok védelmére.
20. A szakmai feladatmegosztás alapján végrehajtja az európai uniós tagságból eredő, valamint az Európai Unió Bizottságának hatáskörébe tartozó, NAV-ot érintő ügyek szakmai feladatait. Képviseli a NAV-ot a nemzetközi tárgyalásokon, az uniós szervezetek (munkacsoportok, munkabizottságok, szakértői csoportok) ülésein, és ellátja a kapcsolódó szakmai feladatokat.
21. Szakterületét érintően közreműködik az Európai Unió Bizottsága, valamint az uniós szervezetek (munkacsoportok, munkabizottságok, szakértői csoportok) felé képviselt szakmai álláspont kialakításában, ellátja a mindebből fakadó belső és hazai társszervi együttműködési feladatokat.
22. Szakterületét érintően támogatja a PM vámuniós kormányzati kapcsolattartási feladatainak teljesítését.
23. Szakterületét érintően - a tervdokumentáció, a technikai-szakmai specifikáció összeállításával, előkészítésével - részt vesz a NAV beszerzései, valamint az európai uniós támogatási programok előkészítésében, együttműködik a beszerzési és a támogatási programokkal kapcsolatos feladatok teljesítésében.
24. Közreműködik a szervezetet érintő jogszabályok harmonizációjában és a szakterületét érintő, Európai Bíróság előtt folyamatban lévő előzetes döntéshozatali eljárásban, a tagállami állásfoglalás kialakításáért.
25. Közreműködik szakterületét érintően a Képzési, Egészségügyi és Kulturális Intézet, illetve a Nemzeti Közszolgálati Egyetem Rendészettudományi Kara informatikai, oktatási tevékenységében, a Nemzeti Közszolgálati Egyetem Államtudományi és Nemzetközi Tanulmányok Kara oktatási tevékenységében, valamint a feladat- és hatáskörrel rendelkező főosztály koordinációjával a nemzetközi képzési, oktatási programok megszervezésében.
26. Szakterülete vonatkozásában részt vesz a NAV stratégiai irányainak, cél- és feladatrendszerének meghatározásában, gondoskodik azok megvalósulásának rendszeres felülvizsgálatáról.
27. Szakmai felügyeletet gyakorol a szakterületéhez tartozó informatikai rendszerek funkcionalitása felett, valamint koordinálja fejlesztésüket.
2. Az elnök közvetlen irányítása és szakmai felügyelete alá tartozó főosztályok feladatai
2.1. Elnöki Kabinet
1. Közvetíti a szervezeti egységek részére az elnök utasításait, azok végrehajtását nyomon követi, valamint szükség szerint ellenőrzi.
2. Támogatja az elnök munkáját.
3. Közreműködik a stratégiai feladatok végrehajtásában.
4. Figyelemmel kíséri a NAV-on belüli információáramlást, valamint az egyes szervezeti egységek közötti együttműködést.
5. Figyelemmel kíséri és támogatja a NAV feladatainak eredményes ellátását, valamint a NAV stratégiájában meghatározott célok elérése érdekében a folyamatszemléletű működést.
6. Részt vesz az egyes szervezeti egységek feladatainak tervezésében, előkészítésében, végrehajtásában és ellenőrzésében.
7. Az elnöki utasításnak megfelelően gondoskodik a szakértői, elemzői, tanácsadói, koordinációs feladatok ellátásáról.
8. Részt vesz a stratégiai tervezésben, nyomon követi a kapcsolódó tervek végrehajtását, ennek érdekében információt kérhet a szervezeti egységektől.
9. Támogatja a NAV szervezetének, folyamatainak fejlesztésére vonatkozó döntéseket, elemzéseket, háttéranyagokat készít, javaslatot tesz intézkedésekre.
2.2. Kockázatelemzési és Adattudományi Főosztály[61]
1. Felügyeli és támogatja a vármegyei (fővárosi) adó- és vámigazgatóságok, a Kiemelt Adó- és Vámigazgatóság, a Repülőtéri Igazgatóság, valamint a Bevetési Igazgatóság kockázatelemzési tevékenységének szakszerű ellátását.
2. Koordinálja az adó- és vámszakterület kockázatelemzéssel kapcsolatos nemzeti és nemzetközi feladatait.
3. Összefogja és koordinálja a NAV kockázatelemzési rendszerének integrálását, szakmai elvárásokhoz igazodó fejlesztését.
4. Javaslataival aktívan fejleszti az adatvagyon kiaknázási folyamatait, összehangolja az adatvagyon célszerű és innovatív szakmai hasznosítását.
5. Javaslatot tesz az ellenőrzésre történő kiválasztás módszereire.
6. Ellátja a központi kockázatelemzési feladatokat, illetve koordinálja a központi kiválasztási tevékenységet.
7. A kockázatok feltárása, értékelése érdekében általános és témaspecifikus elemzésekkel támogatja az adó- és vámszakmai (fő)osztályok, valamint a bűnügyi szakterület munkáját, az ellenőrzési célkitűzések kidolgozását.
8. A központi szinten feltárt kockázatok, anomáliák alapján javaslatot tesz az adott területet irányító szakmai főosztályoknak konkrét intézkedések, ellenőrzések lefolytatására.
9. Elvégzi a feltárt adóelkerülésben vagy szervezett csalási láncban részt vevő adózók általánosítható jellemzőinek meghatározását, matematikai-statisztikai alapú kockázatbecslő és csalásfelderítő megoldásokat dolgoz ki a különböző kockázati területekre, adózói körökre.
10. Rendszeresen elvégzi az egyes adózók kockázat és adóteljesítmény nagysága szerinti kategóriákba sorolását.
11. Meghatározza a kiemelt és a legnagyobb adóteljesítményű adózók körét, valamint a soron kívüli adatszolgáltatásra kötelezett 10 ezres adózói kört.
2.3. Belső Ellenőrzési Főosztály
1. Elemzi, vizsgálja és értékeli a belső kontrollrendszer kiépítésének, működésének a jogszabályoknak és a szabályzatoknak való megfelelését, gazdaságosságát, hatékonyságát, eredményességét.
2. Elemzi és vizsgálja a rendelkezésre álló erőforrásokkal való gazdálkodást, a vagyon megóvását és gyarapítását, valamint az elszámolások, beszámolók megbízhatóságát.
3. A vizsgált folyamatokkal kapcsolatban megállapításokat és ajánlásokat tesz, valamint elemzéseket és értékeléseket készít az elnök számára a működés eredményességének növelése, valamint a belső kontrollrendszerek javítása és továbbfejlesztése érdekében.
4. Ellátja a nemzetközi és magyarországi államháztartási standardok és a belső ellenőrzési kézikönyvben rögzítettek szerint tanácsadási tevékenységet.
5. Elkészíti és folyamatosan karbantartja a NAV stratégiai tervdokumentumaival összhangban álló, kockázatelemzéssel alátámasztott stratégiai és éves ellenőrzési tervet.
6. Elkészíti az éves ellenőrzési jelentést.
7. Előkészíti, összehangolja, végrehajtja és elemzi a belső ellenőrzés működését meghatározó jogszabályokból eredő, az éves ellenőrzési tervben meghatározott, illetve az elnök által soron kívül elrendelt feladatokat.
8. Nyilvántartást vezet az ellenőrzései nyomán készült intézkedési tervben foglaltak végrehajtásáról.
9. Átruházott jogkörben dönt az ellenőrzött szervezeti egység vezetőjének a 8. pont szerinti intézkedési tervben meghatározott feladatok végrehajtására vonatkozó határidő, illetve feladatmódosítási kérelméről.
10.[62]
2.4. Biztonsági Főosztály
1. Ellátja a NAV foglalkoztatottjaival és munkavállalóival kapcsolatos biztonsági és állományvédelmi, valamint a NAV foglalkoztatottjai és munkavállalói feladatellátása szempontjából biztonsági kockázatot jelentő tevékenységek kiszűrésével kapcsolatos feladatokat.
2. Gondoskodik a NAV által kezelt, kiemelt fontosságú adatvagyon védelméről, fizikai és személyi elemeinek, eszközeinek biztosításáról, a NAV által kezelt épületekben tartózkodó személyek, valamint az épületek és az abban található anyagi javak védelméről.
3. Országosan tervezi, szervezi, felügyeli és ellenőrzi a NAV objektumok humánerős őrzését, biztonságtechnikai védelmét, koordinálja, felügyeli és ellenőrzi a biztonságtechnikai rendszerek működtetését, üzemeltetését, továbbá az elektronikus biztonságtechnikai rendszerek javítását, karbantartását, a NAV objektumok védelmével kapcsolatos szerződésekben foglaltak - ideértve a távfelügyeleti szolgáltatást is - megvalósulását.[63]
4.[64]
5. A NAV valamennyi szerve számára meghatározza a beszerzési eljárások, valamint a beruházások (építési beruházás, felújítás megkezdése, objektum NAV szerv kezelésébe történő átvétele, valamint bérlemény használatba vétele) során az őrzésvédelmet és biztonságtechnikát érintő és azzal összefüggő, kötelezően betartandó követelményrendszert.
6. Szakmai szempontból irányítja és felügyeli a NAV szervek biztonsági referenseinek tevékenységét.
7. A NAV szervei és azok szervezeti egységei irányában a NAV foglalkoztatottak, munkavállalók, illetve a NAV-val szerződéses jogviszonyban álló személyek vonatkozásában országosan tervezi, szervezi, irányítja, koordinálja és ellenőrzi a biztonságvédelmi és a biztonsági kockázatok kiszűrésével összefüggő tevékenységet.
8. Vizsgálja a NAV foglalkoztatottjainak és munkavállalóinak feddhetetlenségét érintő, a közélet tisztaságának megsértésére vonatkozó, korrupcióra utaló közérdekű bejelentéseket, panaszokat és a hivatalból tudomására jutott, a NAV integritását bármely módon sértő cselekményeket, továbbá a vagyonvédelmi biztonságot érintő ügyeket. A vizsgálatok során feltárt bűncselekmény vagy szabálysértés gyanúja esetén feljelentést tesz, és nyomon követi a feljelentés következményeit.[65]
9. Az elnök által jóváhagyott ellenőrzési terv alapján biztonsági jellegű, átfogó és célellenőrzéseket hajt végre, valamint indokolt esetben váratlan ellenőrzéseket végez.
10. Ellenőrzi a Nemzeti Adó- és Vámhivatal hivatásos állományú tagja és kormánytisztviselője által a Nemzeti Adó- és Vámhivatal foglalkoztatottja által birtokban tartható dolgok korlátozásáról szóló PM rendeletben foglalt korlátozó szabályok betartását.
11. A közélet tisztaságának biztosítása, a feketegazdaság, a korrupció, szervezett bűnözés visszaszorítása és a különösen fontos objektumok védelme érdekében együttműködik a nyomozó hatóságokkal, a Terrorelhárítási Központtal, a Nemzeti Védelmi Szolgálattal és nemzetbiztonsági szolgálatokkal. A NAV objektumainak biztonságával kapcsolatban közvetlenül kapcsolatot tart, információcserét végez a rendőrséggel, a Terrorelhárítási Központtal, a katasztrófavédelemmel és a nemzetbiztonsági szolgálatokkal. Az általa kezelt és biztonságtechnikai eszközökkel rögzített adatokat megkeresésre közvetlenül átadja, előzetesen hozzájárul a területi szervereken tárolt adatok átadásához.
12. Megkeresésre - az adótitokra és a vámtitokra vonatkozó jogszabályok maradéktalan betartása mellett - adatot szolgáltat a bíróságoknak, nyomozó hatóságoknak, a Nemzeti Védelmi Szolgálatnak, a Terrorelhárítási Központnak, valamint a nemzetbiztonsági szolgálatoknak a NAV foglalkoztatottjai érintettségével összefüggő bírósági eljárás lefolytatása, büntetőeljárás megindítása vagy lefolytatása, továbbá adat- és információgyűjtés elősegítése céljából.
13. Kezeli a NAV nyilvántartásai, lekérdezései során keletkező biztonsági naplófájlokat, amelyeket az adatkezelés célhoz kötöttségének vizsgálata során felhasznál.
14. Elvégzi a NAV biztonsági ellenőrzéséről szóló szabályzatában meghatározott biztonsági célú ellenőrzéseket.
15. Az integritás tanácsadó útján ellátja az integritási tevékenységgel összefüggő feladatokat.
2.5. Kommunikációs Főosztály
1. Tervezi, ellátja, országosan koordinálja és felügyeli a NAV külső és belső kommunikációját a médiában, a külső és szervezeti rendezvényeken, a közösségi médiában, a belső kommunikációs csatornákon. Irányítja az igazgatósági sajtóreferensek munkáját. Készíti és karbantartja a NAV fénykép- és videóarchívumát.[66]
2. A kommunikációs szakmai kritériumok érvényesítésével segítséget nyújt a szakterületeken felmerülő speciális kommunikációs tevékenységekhez.
3. Ellátja a NAV internetes és intranetes honlapjával kapcsolatos tartalomszolgáltatási feladatokat. Elvégzi a NAV honlapjára szánt tartalmak közérthetőségi felülvizsgálatát, és ellenőrzi annak megtörténtét.[67]
4. Tervezi, ellátja, koordinálja és felügyeli a NAV PR-tevékenységét, elvégzi a NAV arculatának, PR-eszközeinek, PR-kiadványainak, nyomtatott produktumainak tervezését, előkészítését, koordinálja kivitelezésüket.[68]
5. A NAV tevékenységét megjeleníteni szándékozó társaságok megkeresései kapcsán dönt az együttműködés lehetőségéről, létrejötte esetén annak tartalmáról.
6. Szervezi a NAV társadalmi szerepvállalásának kommunikációját.
7. Működteti a Közérthetőségi Programot, amelynek tervezésével, fejlesztésével, szabályzóinak kialakításával, képzési és konzultációs programja támogatásával, eszközigényeinek, feltételeinek számbavételével gondoskodik a NAV közérthető kommunikációjához szükséges szakmai feltételek megteremtéséről.
8. Működteti a szakkönyvtárat.
2.6. OLAF Koordinációs Iroda
1. Feladatkörében függetlenül, önállóan, külön jogszabály által meghatározott rendelkezések alapján jár el, együttműködve az Európai Csalás Elleni Hivatallal (a továbbiakban: OLAF).
2. Az Európai Unió pénzügyi érdekeinek védelmével kapcsolatos feladatai végrehajtása érdekében közvetlen kapcsolatot tart az OLAF-fal, a tagállamok csalásellenes szolgálataival, valamint az érintett hazai intézményekkel.
3. Elősegíti az Európai Unió pénzügyi érdekeinek védelmével kapcsolatban az OLAF által végzett vizsgálatok lebonyolítását, és koordinálja a Magyarországon lefolytatott helyszíni ellenőrzések során felmerülő feladatokat.
4. Koordinálja az OLAF-tól érkező megkeresések teljesítésével kapcsolatos feladatokat, segítséget nyújt a szabálytalansági kérdésekben történő egyéb megkeresések, bejelentések esetén, ha valamely szerv, szervezet vagy személy eljárása, illetve mulasztása az Európai Unió pénzügyi érdekeit sérti vagy veszélyezteti, és továbbítja a megkereséseket, bejelentéseket az illetékes szerv felé.
5. Részt vesz a tevékenységi körét érintő, az OLAF által irányított állandó és ad hoc szakmai munkacsoportokban, az Európai Unió által nyújtott egyes pénzügyi támogatások felhasználásával megvalósuló programok monitoring bizottságainak ülésein, képviseli Magyarországot az Európai Unió Tanácsának csalás elleni küzdelemmel foglalkozó Munkacsoportjában, ellátja a kapcsolódó koordinációs, szakmai feladatokat.
6. Felülvizsgálja, megfelelőség esetén továbbítja az uniós költségvetési támogatások felhasználása során észlelt szabálytalanságok tekintetében a vonatkozó jogszabályokban meghatározott szabálytalansági jelentéseket az OLAF számára. Elvégzi az OLAF szabálytalansági nyilvántartásával kapcsolatos koordinációs, adategyeztetési feladatokat.
7. A tagállami szabálytalanságjelentési kötelezettség megfelelő teljesítésének biztosítása érdekében képzéseket, szakmai rendezvényeket tart vagy szervez a hazai intézményrendszer munkatársai számára, gondoskodik a hazai jelentési struktúra megfelelő működéséhez szükséges szakmai, koordinációs feladatok ellátásáról.
8. Összefoglaló jelentést készít a miniszter részére az Európai Unió pénzügyi érdekeit sértő, a vonatkozó törvényben meghatározott szabálytalanságokról, valamint az OLAF Magyarországgal kapcsolatos vizsgálatairól.
9. Figyelemmel kíséri az európai uniós források kezelésére vonatkozó európai uniós és hazai jogszabályi környezetet, különös tekintettel a szabálytalanságkezelésre vonatkozó szabályozásra, azonosítja a szabálytalanságkezelési rendszer hiányosságait, megfogalmazza a szakterületéhez tartozó fejlesztési irányokat, valamint javaslatot tesz a vonatkozó jogszabályok módosítására.
2.7. Pénzmosás és Terrorizmusfinanszírozás Elleni Iroda
1. Ellátja a pénzmosás és a terrorizmus finanszírozása megelőzéséről és megakadályozásáról szóló törvény alapján a pénzügyi információs egységként működő hatóság feladatait. Ennek keretében
a) a pénzmosás és a terrorizmus finanszírozása megelőzéséről és megakadályozásáról szóló törvény rendelkezéseinek megfelelően operatív és stratégiai elemző tevékenységet végez,[69]
b) a pénzmosás és a terrorizmus finanszírozása megelőzéséről és megakadályozásáról szóló törvény rendelkezéseinek megfelelően az operatív ellenőrzés eredményét a törvényben megjelölt hatóságok részére továbbítja,
c) a pénzmosás és terrorizmus finanszírozása elleni küzdelem érdekében a külföldi pénzügyi információs egységekkel, illetve a bűnüldöző szervek nemzetközi együttműködéséről szóló törvény rendelkezéseinek megfelelően az Europollal információcserét folytat (megkeresés, tájékoztatás küldése, fogadása), valamint
d) a pénzmosás és a terrorizmus finanszírozása megelőzéséről és megakadályozásáról szóló törvényben felsorolt, a Pénzmosás és Terrorizmusfinanszírozás Elleni Iroda hatáskörébe tartozó szolgáltatók vonatkozásában ellátja a felügyeletet ellátó szerv feladatait, illetve a törvényben meghatározottak szerint a Magyar Nemzeti Bank vonatkozásában az illetékes hatóság feladatait.
2. Ellátja az Európai Unió és az ENSZ Biztonsági Tanácsa által elrendelt pénzügyi és vagyoni korlátozó intézkedések végrehajtásáról szóló törvény szerinti pénzügyi és vagyoni, valamint a pénzeszközök átutalására vonatkozó korlátozó intézkedés foganatosításáért felelős szerv részére meghatározott feladatokat.
3. Ellátja az Európai Unió és az ENSZ Biztonsági Tanácsa által elfogadott nemzetközi szankcióban elrendelt kiviteli korlátozás alá eső termékekhez kapcsolódó finanszírozási, pénzügyi támogatási korlátozó intézkedés foganatosításáért felelős szerv részére meghatározott feladatokat.
4. Ellátja a 40% feletti orosz tulajdoni részesedéssel rendelkező uniós jogi személyek utalásaira vonatkozó jelentéstételi kötelezettséggel összefüggésben felmerülő feladatokat.[70]
2.8. Szervezetigazgatási és Titkársági Főosztály[71]
1. Koordinálja a NAV egészét érintő, az általános működéssel, civil és protokolltevékenységgel összefüggő belföldi székhelyű szervekkel (szervezetekkel) kötendő együttműködési megállapodásokat - az európai uniós és egyéb támogatási programokhoz kapcsolódó együttműködési megállapodások kivételével -, valamint kiadmányozás előtt szignálja azokat. Véleményezi a Bűnügyi Főigazgatóság és a területi szervek együttműködési megállapodásait.[72]
2. Ellátja a Fenntartható Gazdaságfehéredésért Felelős Bizottság, a Nemzeti Adó- és Vámhivatal és a Kormányzati Társintézmények Mesterséges Intelligencia Munkacsoport, valamint a Magyar Államkincstár és a Nemzeti Adó- és Vámhivatal adatvagyonának optimalizálásáért felelős kormánybiztos titkársági feladatait.[73]
3. Szervezi a NAV részvételét a parlamenti feladatokhoz kapcsolódóan.
4. Ellátja a NAV egységes belső kontrollrendszerének működtetésével, fejlesztésével, szabályozásával kapcsolatos feladatokat.[74]
5. Ellátja a költségvetési szervek belső kontrollrendszeréről és belső ellenőrzéséről szóló 370/2011. (XII. 31.) Korm. rendelet szerinti belső kontroll felelős feladatait. A belső kontroll felelős és az integritás tanácsadó közötti feladatmegosztásról külön irányító eszköz rendelkezik.
6. Véleményezi a NAV szervezeti működésével összefüggő jogszabályokat, belső szabályzatokat, szervezeti dokumentumokat.
7. Ellátja a NAV szervezeti működésével, hivatali ügyeivel összefüggő feladatokat.
8. Ellátja az elnök, valamint az elnökhelyettesek és a Központi Irányítás főosztályvezetőinek átruházott munkáltatói jogkörébe tartozó foglalkoztatotti, munkavállalói és munkáltatói kártérítési, valamint sérelemdíj eljárásokkal összefüggő feladatokat; végzi - a humánpolitikai intézkedésekből és a munkahelyi és üzemi balesetből eredő kártérítési ügyek kivételével - az ezzel kapcsolatos perképviseleti tevékenységet. Felügyeli és irányítja a NAV szervek e rendelkezés szerinti kártérítési tevékenységét.[75]
9. Összeállítja és előterjeszti a Központi Irányítás negyedéves munkaprogramját, rendezvénytervét. A Képzési, Egészségügyi és Kulturális Intézet feladatkörébe tartozó rendezvények kivételével előkészíti és lebonyolítja a NAV egészét érintő rendezvényeket, központi ünnepségeket.
10. Ellátja a központi videokonferenciák szakmai előkészítésével és lebonyolításával kapcsolatos tevékenységet.
11. A Nemzetközi Főosztály feladatkörébe sorolt nemzetközi protokollfeladatok kivételével ellátja a Központi Irányítás felső vezetésének protokollal, protokoll-levelezéssel, hazai programszervezéssel kapcsolatos tevékenységét. Ellátja a Vám Világszervezet Arnold Mihály Altábornagy Regionális Oktatási Központjának belföldi szakmai, protokoll- és - a Nemzetközi Főosztállyal együttműködve - nemzetközi programok biztosításával összefüggő tevékenységét.
12. Szabályozza és ellátja a minősített adat védelméről szóló 2009. évi CLV. törvény 23. §-ával, valamint a személyes adatok védelmével összefüggő feladatokat, irányítja a NAV szervek minősített és személyes adatkezelésével összefüggő feladatainak végrehajtását. Végzi a közérdekű adatok kezelésével összefüggő koordinációs feladatokat.
13. Ellátja a Központi Irányítás, a Fellebbviteli Igazgatóság, a Képzési, Egészségügyi és Kulturális Intézet, valamint a Tájékoztatási Igazgatóság minősített adatkezelését.[76]
14. Intézi a Központi Irányításhoz benyújtott közérdekű bejelentéseket, ide nem értve a NAV saját foglalkoztatottja és munkavállalója elleni bejelentéseket, és intézi az ún. egyéb, a NAV feladatkörét nem érintő beadványokat.
15. Szabályozza és irányítja a területi szervek közérdekű bejelentések nyilvántartásával, minősítésével, kezelésével összefüggésben végzett feladatainak végrehajtását.
2.9. Tervezési és Elemzési Főosztály
1. Kialakítja és működteti a NAV stratégiai menedzsment rendszerét.
2. Koordinálja a stratégiai tervdokumentumok előkészítését, valamint ellátja azok nyomon követéséhez, értékeléséhez és felülvizsgálatához kapcsolódó feladatokat.
3. A szervezet stratégiai céljainak megalapozása, elérése érdekében rendszeres helyzetértékelési, adatfelvételi és elemzési tevékenységet végez.
4. A stratégiai feladatok koordinálásából adódóan javaslatot tesz a NAV szervezet- és szolgáltatásfejlesztési irányaira.
5. Folyamatosan figyelemmel kíséri, elemzi és ellenőrzi az adó- és vámszakterületen keletkező bevételeket, azok alakulását befolyásoló gazdasági folyamatokat.
6. Feladata a szervezet kezelésében lévő, főbb államháztartási bevételek előrejelzése és alakulásuk elemzése a pénzforgalmi és a bevallási, valamint a kivetési adatok alapján, teljesíti továbbá az ehhez kapcsolódó külső adatszolgáltatásokat.
7. Folyamatosan figyelemmel kíséri és ellenőrzi a NAV által kezelt kiemelt adónemek bevételi folyamatait és az éves előirányzatok várható teljesülését.[77]
8. Létrehozza és működteti a szervezeti kontrolling-, vezetői információs és beszámolórendszert, amely támogatja a folyamatokba történő beavatkozást és a vezetői döntések meghozatalát.
9. Létrehozza és működteti a NAV szervezeti szintű teljesítmény-menedzsment rendszerét, továbbá az adott évre vonatkozó szervezeti szintű anyagi ösztönzési és motivációs rendszerét.[78]
10. Ellátja a NAV rendszeres és eseti adatszolgáltatási tevékenységének központi koordinációját. Kizárólagos jogkörben - kivéve, ha azt az elnök rendelkezése, eseti döntése más szakterület feladatkörébe utalja - adatszolgáltatást teljesít az Állami Számvevőszék, a PM és a Központi Statisztikai Hivatal számára.[79]
11. Teljesíti az európai uniós saját forrásokkal (áfaalapú befizetés, vámösszegek) összefüggő NAV adatszolgáltatásokat.
2.10. Felülellenőrzési Főosztály[80]
1. Lefolytatja az állami adó- és vámhatóságot irányító miniszter vagy az Állami Számvevőszék elnöke és az elnök által elrendelt, a NAV adóztatási feladatkörét érintő felülellenőrzéseket, valamint felülellenőrzés során a tényállás tisztázása érdekében szükséges jogkövetési vizsgálatot és az azt követő hatósági eljárást.
2. Lefolytatja az elnök által elrendelt, a NAV vámigazgatási feladatkörét érintő felülellenőrzéseket, ide nem értve az uniós vámjog végrehajtásáról szóló 2017. évi CLII. törvény 200. § (1) bekezdése szerinti, az Európai Mezőgazdasági Garanciaalap (a továbbiakban: EMGA) felülellenőrzéseket.
3. A felülellenőrzések és felülvizsgálatok alapján értékeli az alapellenőrzésben részt vevők tevékenységét, javaslatot tesz mindazokra az intézkedésekre, amelyeket az észlelt körülmények szakszerűségi és törvényességi szempontból indokolnak.
4. A felülellenőrzések által feltárt bűncselekmény gyanúja esetén büntetőfeljelentést tesz, és nyomon követi a feljelentés következményeit.
5. A felülellenőrzési határozatok bírósági felülvizsgálatával kapcsolatos perképviseletet a miniszter által adott meghatalmazás alapján elláthatja.
2.11. Jogi és Koordinációs Főosztály[81]
1. Főfelelősként ellátja a NAV egészét érintő adó, vám- és pénzügyőri, valamint a bűnügyi szakmai tevékenységet érintő európai uniós és nemzeti jogszabályok és jogszabály-módosítások szervezeten belüli véleményeztetését, a javaslatok összefogását, és gondoskodik az általa támogatható javaslatok PM felé történő megküldéséről.
2. Ellátja a NAV szervezetével, szervezeti működésével kapcsolatos jogszabályok, jogszabály-módosítások szervezeten belüli véleményeztetését, a javaslatok összefoglalását és a PM felé történő előterjesztését.
3. Ellátja a NAV utasítások közzétételével kapcsolatos feladatokat; külön irányító eszközben meghatározottak szerint vezeti a NAV rendelkezések nyilvántartását, gondozza a NAV rendelkezések adatbankját.
4. Jogi koordinációs tevékenységet lát el az adó- és vámjogi jogszabályok tekintetében, illetve állásfoglalást ad ki az igazgatóságok és a Fellebbviteli Igazgatóság egységes eljárásának és jogalkalmazásának biztosítása érdekében az eljárási jogszabályok tekintetében.
5. Koordinálja a minisztériumokból és más hatóságoktól érkező adó, vám- és pénzügyőri, valamint a bűnügyi szakmai tevékenységet érintő tervezetek véleményezését, közreműködik a NAV-ot érintő európai uniós és nemzeti jogszabályok előkészítésében. A jogalkalmazás terén észlelt, társfőosztályok részéről jelzett problémákról, az általa támogatható jogszabály-módosítási javaslatokról tájékoztatja a PM-et.
6. Elkészíti az Európai Bíróság előzetes döntéshozatal iránti kérelméhez kapcsolódó álláspontot.
7. Figyelemmel kíséri a nemzeti és európai uniós jogszabályokat, valamint az Alkotmánybíróság határozatait, amelyek megjelenéséről a szerveknek folyamatos tájékoztatást ad.
8. Közreműködik a szakmai alaptevékenységet érintő nemzetközi együttműködési megállapodások tervezetének elkészítésében.
9. Közreműködik a NAV egészét érintő elvi jellegű megkeresések intézésében, biztosítja az eljárási és anyagi jogalkalmazás egységességét.
10. Irányítja a NAV belső szabályozási tevékenységét.
11. Ellátja a szervezeti alapdokumentumokhoz kapcsolódó feladatokat, ennek keretében gondozza a NAV alapító okiratát, az SZMSZ-t és a Központi Irányítás Ügyrendjét, valamint koordinálja a NAV szervek ügyrendjét.
12. Elősegíti az ügyfelek jogkövető magatartását a NAV honlapon közzétett tájékoztatással, információs füzetek kiadásával, valamint egyedi kérdések megválaszolásával.
13. Ellátja a büntetőfeljelentésekkel, a büntető nyilvántartás vezetésével kapcsolatos feladatokat.
2.12. Törvényességi és Felügyeleti Főosztály[82]
1. Ellátja a NAV adószakmai, illetve vámszakmai hatósági és jogi munkája feletti átfogó törvényességi felügyeletet, valamint a jogszabálysértések megszüntetése érdekében kezdeményezi a szükséges intézkedés(ek) megtételét.
2. Előkészíti az elnök hatáskörébe tartozó hatósági döntéseket (így különösen: az adó- és vámszakmai területet érintő felügyeleti intézkedés iránti kérelmek, végrehajtási kifogást elbíráló végzések, valamint a másodfokon eljáró hatóság által hozott elsőfokú döntések elleni fellebbezések elbírálása), illetve az ezekkel kapcsolatos, PM-be irányuló felterjesztéseket. Ellátja továbbá az elnök hatáskörébe tartozó döntésekkel szemben indított közigazgatási perekben a perképviseleti feladatokat.
3. Lefolytatja a NAV adóigazgatási, vám- és jövedéki igazgatási feladatkörét érintő törvényességi vizsgálatokat, továbbá felügyeli az igazgatóságok törvényességi ellenőrzési tevékenységét, valamint koordinálja az igazgatóságok beszámoltatását.
4. A NAV adó-, illetve vámszakmai egységes másodfokú hatósági gyakorlatának és jogalkalmazásának elősegítése érdekében támogatja a másodfokú hatósági és ezzel összefüggő közigazgatási perképviseleti tevékenységet.
5. Ellátja a más főosztály feladatkörébe nem tartozó, közigazgatási jogviszonyon alapuló (pl. közigazgatási jogkörben okozott kár megtérítésére irányuló perek, közigazgatási jogkörben kezelt adatokra vonatkozó adatvédelmi perek, közigazgatási tevékenységre vonatkozó hivatalos nyilatkozatokkal kapcsolatos személyiségi jogi perek) polgári perekkel kapcsolatos irányító, illetve perképviseleti tevékenységet, továbbá koordinálja és felügyeli az igazgatóságok és a Fellebbviteli Igazgatóság ilyen jellegű tevékenységét.
6. Intézi az Alapvető Jogok Biztosa Hivatalától, illetve a Nemzeti Adatvédelmi és Információszabadság Hatóságtól érkező megkereséseket, illetve a NAV adó- és vámszakmai, valamint rendészeti tevékenységével összefüggésben benyújtott panaszokat.
7. Ellátja a NAV kamarai jogtanácsosaival kapcsolatos koordinációs feladatokat.
8. Előkészíti az ügyvédi tevékenységet folytató volt foglalkoztatottak összeférhetetlenség alóli felmentés iránti kérelmeikkel kapcsolatos elnöki döntéseket.
3. Az adószakmai elnökhelyettes irányítása és szakmai felügyelete alá tartozó főosztályok feladatai[83]
3.1. Adóigazgatási és Jövedéki Főosztály
1. Irányítja és felügyeli a vármegyei (fővárosi) adó- és vámigazgatóságok, valamint a Kiemelt Adó- és Vámigazgatóság adóigazgatási (engedélyezési, szankcionálási, kiszabási, kivetési), a jövedéki feladatokat ellátó igazgatóságok jövedéki szakterületei feladatellátását, az országosan egységes gyakorlat biztosítása érdekében meghatározza annak kereteit.
2. A vármegyei (fővárosi) adó- és vámigazgatóságok, valamint a Kiemelt Adó- és Vámigazgatóság adóügyi területe által végzett egyes eljárásokhoz kapcsolódóan kialakított informatikai alkalmazások esetében meghatározza azok adószakmai jellemzőit.
3. Irányítja és felügyeli a NAV képviseleti nyilvántartásával kapcsolatos nyilvántartásba vételi eljárást, a jogosultságok NAV szakrendszerek felé történő továbbítását.
4. Koordinálja az ügyfelekkel történő elektronikus kapcsolattartás hatósági feladatait (küldemények befogadása, elektronikus kézbesítés elveinek meghatározása stb.).
5. Meghatározza az ügyfelek számára biztosított egyes online ügyintézési felületek hozzáférésének szakmai szabályait.
6. Irányítja a személyi jövedelemadó 1+1%-os felajánlásáról rendelkező nyilatkozatokkal kapcsolatos adóügyi feladatok ellátását, személyi jövedelemadó 1+1%-ában részesíthető kedvezményezetteket érintően koordinálja az egyházak technikai számmal történő ellátását, végzi a technikai számok internetes megjelentetését.
7. Kialakítja, aktualizálja, karbantartja a szakmai felügyelete alatt álló nyomtatványokat, azok kitöltési útmutatóit, gondoskodik az adatlapok kitöltését támogató informatikai programok kialakításához szükséges adószakmai jellemző meghatározásáról.
8. Intézkedik a feladatkörébe tartozó eljárásokkal összefüggő, jogszabályban meghatározott országos statisztikai kimutatások elkészítése iránt, és az adatokról tájékoztatja az erre jogosult szervet (különösen: illeték zárási összesítő, szja 1% felajánlásával kapcsolatos kimutatások).
9. Teljesíti a főosztály feladatkörébe tartozó adatszolgáltatásokat (különösen: az ingatlanok forgalmi értékével összefüggő, a gépjárműadó éves adatszolgáltatás), e körben folyamatosan kapcsolatot tart a társszervekkel.
10. Gondoskodik a feladatkörébe tartozó eljárásokkal összefüggő, jogszabályban meghatározott adatok (különösen: megbízható adózók listája, a bírósági eljárási illeték utólagos elszámolásával kapcsolatos hatósági döntések, a személyi jövedelemadó 1%-ának felajánlásával kapcsolatos adatok, 1%-os technikai számok, közhiteles jövedéki adatok, üzemanyagok adómértékének megállapításához szükséges átlagos ár) közzétételéről.[84]
11. Irányítja a jövedéki jogszabályok, a megújuló energia közlekedési célú felhasználásának előmozdításáról és a közlekedésben felhasznált energia üvegházhatású gázkibocsátásának csökkentéséről szóló jogszabály egységes alkalmazását. Elvi álláspontot alakít ki és koordinál az egységes hivatali joggyakorlat biztosítása érdekében, tájékoztatást ad a szervezeten belül felmerült vitás jogszabály-értelmezési kérdésekben érkezett írásbeli megkeresésekre. Állásfoglalást és jogértelmezést kezdeményez a PM-nél, illetve más államigazgatási szerveknél a szervezeten belül meg nem válaszolható vitás, egyeztetést igénylő kérdések tisztázására.
12. Irányítja és felügyeli a zárjegyek beszerzésével, rendelkezésre bocsátásával, valamint a Hivatalos Zár Bizottság működtetésével kapcsolatos szakmai feladatokat.
13. Végzi a dohánytermékek nyomon követhetőségéről és biztonsági eleméről szóló jogszabály által és a dohánytermékek előállításáról, forgalomba hozataláról és ellenőrzéséről, a kombinált figyelmeztetésekről, valamint az egészségvédelmi bírság alkalmazásának részletes szabályairól szóló jogszabály által meghatározott feladatokat.
14. Részt vesz a jövedéki szakterületet érintő - feladatkörébe tartozó - projektek, a nemzetközi munkacsoportok, az Európai Unió Fiscalis munkacsoportjainak a jövedéket érintő - feladatkörébe tartozó - munkájában, különösen a WHO Dohányzás-ellenőrzési Keretegyezmény keretében működő Frame Convention on Tobacco Control (FCTC) jegyzőkönyv szakértői szintű kidolgozásában és végrehajtásában.
15. Ellátja a behozott kőolaj és kőolajtermék biztonsági készletezéséről szóló jogszabályban meghatározott feladatokat.
16. Ellátja az EMCS rendszer (Excise Movement and Control System - Jövedéki Árumozgás és Ellenőrző Rendszer) felügyeletét, részt vesz az Európai Unió munkacsoportjainak fejlesztésével kapcsolatos munkájában.
17. Kiemelt jelentőségű jövedéki adót érintő kérdésekben tájékoztatást ad, továbbá biztosítja az adózási tudnivalók közzétételét.[85]
18. Felügyeli, irányítja és ellenőrzi a főosztály feladatkörébe tartozó jövedéki adót érintő anyagi jogszabályok terén az igazgatóságok ügyfélszolgálatainak, valamint a NAV Tájékoztatási Igazgatósága tájékoztatási tevékenységét.[86]
19. Közreműködik a NAV alaptevékenységét meghatározó, jövedéki adót érintő anyagi jogi szabályok kidolgozásában, és közvetíti a jogszabály-előkészítőnek a gyakorlatban tapasztalt problémákat. Szükség esetén[87]
a) soron kívül jelzést ad a jövedéki adót érintő, a jogalkalmazás terén észlelt - halaszthatatlan jogszabály-módosítást igénylő - problémákról,
b) összeállítja - az adószakmai szervezeti egységektől érkező véleményeket is figyelembe véve - a PM felé továbbítandó, a jövedéki adót érintő jogszabály-módosítási javaslatokat,
c) véleményezi a jövedéki adót érintő anyagi jogi jogszabályok tervezeteit, és az észrevételeket a NAV szervezetén belül összegzi, valamint
d) figyelemmel kíséri a jövedéki adót érintő uniós irányelveket, szabályozásokat, és szükség esetén intézkedést kezdeményez azok magyar joganyagba történő átültetése érdekében.
3.2. Nyilvántartási Főosztály
1. Kialakítja, aktualizálja, karbantartja a szakmai felügyelete alatt álló nyomtatványokat, azok kitöltési útmutatóit, gondoskodik az adatlapok feldolgozását támogató belső és internetes informatikai programok kialakításához szükséges adószakmai jellemzők meghatározásáról, valamint gondoskodik a papíralapú nyomtatványok nyomdai előállításával kapcsolatos feladatok végrehajtásáról. Ellátja az online felületen is benyújtható bevallásokhoz, bejelentésekhez, továbbá bevallástervezetekhez kapcsolódó feladatok szervezését, definiálja azok adattartalmát, szakmai követelményeit. Meghatározza az ügyrendben részletezett feladatait érintő könyvelési elveket, jellemzőket.
2. A szakterületét érintően felügyeli az igazgatóságok munkavégzését. Támogatja a vármegyei (fővárosi) adó- és vámigazgatóságok és a Kiemelt Adó- és Vámigazgatóság járulékbevallási, adóalany-nyilvántartási, valamint folyószámla-felügyeleti szakterületeinek munkáját, az országosan egységes gyakorlat érdekében meghatározza annak kereteit. Működteti és szakmailag koordinálja a szakterületéhez kapcsolódó fórumokat mint szakmai kommunikációs rendszert.
3. Irányítja és felügyeli a NAV adóalanyokkal kapcsolatos közhiteles nyilvántartásait, a nyilvántartásba vétellel kapcsolatos feladatokat, az egyablakos rendszerek kialakítása és működtetése érdekében folyamatos kapcsolatot tart az érintett szervekkel.
4. Irányítja és felügyeli az adózók adószámmal, adóazonosító jellel, vámazonosító számmal, technikai azonosítószámmal, illetve közösségi adószámmal történő ellátásával kapcsolatos tevékenységet.
5. Kialakítja az őstermelők, az őstermelők családi gazdasága és a családi mezőgazdasági társaság nyilvántartását, és kapcsolatot tart az adatszolgáltatásra kötelezett szervekkel.[88]
6. Gondoskodik a feladatkörébe tartozó, a NAV honlapján közzétett nyilvános adatbázisok publikálásáról, szakmailag felügyeli azok adattartalmát (különösen: áfaalanyok, FATCA alanyok, ingatlannal rendelkező társaságok, szabályozott ingatlanbefektetési társaságok).
7. Irányítja a magánszemély adóalanyok adóigazolvánnyal történő ellátását, továbbá a hivatalból kiállított adóigazolványok megszemélyesítésével kapcsolatos feladatokat.
8. Irányítja és felügyeli a biztosítotti, illetve az atipikus foglalkoztatásra vonatkozó bejelentések és az egészségügyi szolgáltatási járulékfizetési kötelezettség nyilvántartását, az adatok társszervek részére történő továbbítását.
9. Végzi a nyugdíjjogosultsághoz, megállapításhoz szükséges adatok meghatározását, szakmai koordinálását, az adatok, soron kívüli megkeresésekre vonatkozó tájékoztatások átadását, koordinálja az igazgatósági feladatokat. Kialakítja az egyéb ellátást megállapító szervek részére történő adatszolgáltatásokkal kapcsolatos adatszerkezeti leírásokat és követelményspecifikációkat.
10. A nyilvántartásában szereplő adatokból a jogszabályokban foglalt szervek részére adatszolgáltatást végez, ideértve a leltár és a mérleg adatszolgáltatást is az alapok kezelői és a Kincstár részére.
11. Szakmailag felügyeli és ellenőrzi az adószámla pontos és naprakész kezelése érdekében kiadott szabályozásoknak megfelelő bizonylati és eljárási rendek betartását, szükség szerint egyedi számlarendezési feladatokban közreműködik.
12. Ellátja az államháztartási számlákat érintő technikai jellegű feladatokat (nyitás, zárás, névmódosítás), meghatározza a számlákhoz kapcsolódó kódokat és azok szakmai jellemzőit. Elbírálja az adószámlarendszert érintő, bármely szakrendszeri fejlesztés során felmerült szakmai igényeket, szükség szerint priorizálja azokat, közreműködik változáskezelések lebonyolításában, e tevékenysége keretében koordinációs feladatot is ellát.
13. Az adószámlán könyvelt és a tételes előfeldolgozó rendszerben nyilvántartott események, pénzügyi folyamatok eredményét, adatait értékeli, felügyeletet gyakorol az adószámla- és a tételes előfeldolgozó rendszer, valamint a pénzforgalmi rendszerek működése felett.
14. A késedelmi pótlék megállapításához, köztartozás miatti visszatartáshoz, az elévülés megállapításához kapcsolódóan kialakított informatikai alkalmazások esetében meghatározza azok szakmai jellemzőit. Meghatározza a késedelmi kamat, valamint a lezárt évre megállapítandó késedelmi pótlék kiszámításának elveit, szabályait, ütemezi az - évente egyszer kiküldendő - adószámla kivonatok előállítását, kiküldését.
15. Kialakítja és országosan elvégzi a költségvetési támogatásban részesülők köztartozásairól szóló adatszolgáltatásokat, e körben folyamatosan kapcsolatot tart a társszervekkel.
16. Meghatározza az uniós vámbevétel kezelésével (Európai Unió saját forrás) összefüggő nemzetközi kötelezettség alapján teljesítendő AB számla jelentés összeállításához szükséges adat szintű követelményeket, az Európai Unió felé küldendő jelentéseket elkészíti, és az Európai Unió felé történő összegek utalványozásáról havi rendszerességgel gondoskodik.
17. Felügyeli a vármegyei (fővárosi) adó- és vámigazgatóságok, valamint a Kiemelt Adó- és Vámigazgatóság az adózó rendelkezése szerint az önkéntes kölcsönös biztosító pénztár, valamint a nyugdíj-előtakarékossági számlára és a nyugdíjbiztosítóhoz történő utalással kapcsolatos tevékenységét, továbbá az EKAER, valamint az adófizetési biztosíték kezeléséhez kapcsolódó pénzforgalmi tevékenységet, különösen az adótartozásra történő elszámolást.
18. Felügyeli az Elektronikus Fizetési és Elszámolási Rendszeren keresztül teljesített befizetések kezelését, koordinálja az igazgatóságok ezen befizetésekkel kapcsolatos tevékenységét, irányítja ennek fejlesztéseit.
19. Irányítja, felügyeli és ellenőrzi a köztartozásmentes adózói adatbázis működését, az állomány karbantartását, valamint az adatbázishoz kapcsolódó fejlesztéseket.
20. Felügyeli szakmai szempontból az egyéni vállalkozók nyilvános adatbázisának, EVNY-szakrendszer és a Webes Ügysegéd kapcsolódó moduljának működését; irányítja és szakmailag felügyeli az igazgatóságok, valamint a járási (fővárosi kerületi) hivatalok az egyéni vállalkozóról és az egyéni cégről szóló törvényben előírt, a szakterülethez tartozó feladatainak ellátását.
21. Koordinálja az Összerendelési Nyilvántartáshoz való csatlakozás NAV-ot érintő feladatait.
22. Koordinálja a pénzügyi és egyéb szolgáltatók azonosítási feladatához kapcsolódó adatszolgáltatási háttér megteremtéséről és működtetéséről szóló törvénnyel összefüggő feladatokat, meghatározza az egyes központi nyilvántartások vezetésének (tényleges tulajdonosi nyilvántartás, központi bankszámla- és széfnyilvántartás) szakmai szabályait, és gondoskodik az ezek informatikai megvalósításával kapcsolatos programok kialakításához szükséges jellemzők meghatározásáról.
3.3. Ellenőrzési Főosztály
1. Irányítja - tervezi, szervezi és összehangolja -, valamint felügyeli a NAV adószakmai ellenőrzési szakterületének munkáját, biztosítja az egységes elvek, módszerek szerinti feladatellátást, valamint beszámoltat az ellenőrzési tapasztalatokról és az elvégzett munkáról.
2. Javaslatot tesz a NAV adószakmai ellenőrzési szakterületének éves ellenőrzési célkitűzéseire vonatkozóan. Ellátja a NAV adószakmai ellenőrzési szakterülete vizsgálati feladatainak tervezését, a szakterület tevékenységének elemzését, országos ellenőrzési monitoring rendszert működtet, statisztikai kimutatásokat és beszámolókat készít az ellenőrzés különböző témaköreiben.
3. Az ellenőrzési tevékenység támogatása érdekében javaslatot tesz az adózás és ellenőrzés rendjét szabályozó jogszabályok módosítására, továbbá az adóeljárási jogszabályok módosításából adódóan az ellenőrzési szakterületet érintően jogértelmezést segítő és szakmai iránymutatási feladatot lát el.
4. Megállapítja a számla-, nyugtanyomtatványok gyártásához szükséges sorszámtartományokat.
5. Ellátja a cégjegyzékbe bejegyzett adózók, valamint az áfa-regisztrált adóalanyok minősítésével összefüggő, ellenőrzési szakterület kompetenciájába tartozó feladatokat.
6. Meghatározza és koordinálja az ellenőrzést támogató informatikai rendszerekkel kapcsolatos feladatokat, elemzi és értékeli az igazgatóságok teljesítményét.
7. Az elnök által meghatározott egyes kiemelt témakörökben irányítja - tervezi, szervezi és összehangolja -, valamint felügyeli a NAV adószakmai ellenőrzési szakterületének munkáját, biztosítja az egységes elvek, módszerek szerinti feladatellátást, valamint beszámoltat az ellenőrzési tapasztalatokról és az elvégzett munkáról.
8. Összeállítja az általa koordinált ügyekről, ügycsoportokról az elnök, illetve az elnökhelyettes számára szükséges beszámolókat, jelentéseket, tájékoztatásokat.
9. Javaslatot tesz központosított ellenőrzések elrendelésére.
10. Intézkedik a központosított ellenőrzésekhez szükséges elnöki elrendelések előkészítéséről, valamint folyamatosan nyomon követi az ellenőrzések lefolytatását, indokolt esetben szakmai támogatást nyújt az ellenőrzést végző szervezeti egységek részére.
11. Részt vesz a jelentősebb, összetettebb, egy időben több igazgatóságot és több szakterületet érintő ügyek koordinációjában, amely során kapcsolatot tart a társszakterületekkel, illetve a társhatóságokkal.
12. Részt vesz a feladatkörébe tartozó ügyekben a NAV adószakmai, illetve vámszakmai szakterületei által az ellenőrzési tevékenység hatékonyságának növelése érdekében együttesen, egyidejűleg végzett ellenőrzések szervezésében.
13. Egyes kiemelt témákban szervezi az adókötelezettségek teljesítésére irányuló adószakmai ellenőrzéseket, adatgyűjtéseket, koordinálja a központi (országos) ellenőrzési akciókat, ideértve a jövedéki adókötelezettségek ellenőrzését is.
3.4. Ellenőrzési Kapcsolattartó és Információhasznosítási Főosztály
1. A NAV Korm. rendelet 7. § a), b) és e) pontja, valamint az SZMSZ 9. § h) pontja alapján - a Központi Kapcsolattartó Iroda útján - felelős az Európai Unió tagállamaival és harmadik országokkal bonyolított információcseréért a közvetett és közvetlen adók, valamint a jövedéki adók területén, továbbá országosan elvégzi - a telefonos tájékoztatás és ügyintézés kivételével (ÜCC) - a közösségi adószámok érvényességének, valamint az azokhoz tartozó név- és címadatok pontosságának megerősítésével kapcsolatos feladatokat.
2. A NAV Korm. rendelet 7. § d) pontja és az SZMSZ 9. § h) pontja alapján ellátja a nemzetközi adóegyezmények szerinti együttműködés során a magyar illetékes hatóság feladatait, kivéve a nemzetközi behajtási jogsegély hatálya alá eső feladatokat.
3. Irányítja a nemzetközi információcseréből származó adatok feldolgozását, hasznosítását.
4. Ellátja a Tanácsnak a hozzáadottérték-adó területén történő közigazgatási együttműködésről és csalás elleni küzdelemről szóló 904/2010/EU rendelete X. fejezetében foglaltakkal kapcsolatos feladatokat, így különösen elvégzi a gyanús külföldi adózók kigyűjtését, nyilvántartását, majd az adatok továbbítását az ügyben hatáskörrel rendelkező vármegyei (fővárosi) adó- és vámigazgatóságok és a Kiemelt Adó- és Vámigazgatóság felé.
5. A PM szokásos piaci ármegállapítási eljárásban, illetve nemzetközi vitarendezési eljárásban eljáró szervezeti egységét transzferárszakmai állásfoglalás iránt megkeresi, személyes egyeztetést folytat le.
6. Teljesíti a PM szokásos piaci ár-megállapítási eljárásaihoz, illetve nemzetközi vitarendezési eljárásaihoz kapcsolódó megkereséseket, felkérésre az üzleti adatbázisokban kutatást végez.
7. Gondoskodik a transzferár-ellenőrzések során feltárt adóelkerülést célzó általánosítható adózói magatartások, folyamatok elemzéséről, annak hasznosításáról.
8. Részt vesz a nemzetközi szervezetek transzferárazást, adóügyi információcserét és információhasznosítást érintő munkájában, különösen az OECD, az EU JTPF, az IOTA és a Visegrádi Négyek, illetve Hatok által szervezett üléseken, konferenciákon.
9. Meghatározza a transzferár szempontú kockázatelemzés alapjául szolgáló azon mutatószámokat, amelyek a nemzetközi információkon alapulnak, továbbá meghatározza a mutatószámokhoz tartozó összehasonlítás alapjául szolgáló (benchmark) adatokat, tartományokat. Transzferár szempontú kockázatelemzést végez, támogat.
10. Koordinálja az online pénztárgépek forgalmazásának engedélyezésével kapcsolatos szakhatósági tevékenységet.
11. Részt vesz az ellenőrzést támogató - különösen az online adatszolgáltatásokra épülő - digitális adózási megoldások kialakításával és működtetésével kapcsolatos tervezési, fejlesztési, tesztelési és szabályozási feladatokban.
12. Ellátja az információtechnológiai támogatással végzett adatmentési és -elemzési tevékenység szakmai felügyeletét.
13. Részt vesz az ellenőrzést támogató informatikai rendszerek és eszközök kiválasztásában, beszerzésének előkészítésében, valamint lebonyolításában.
14. Ellátja az Elektronikus Kereskedelmi Bizottság szakmai irányítását.
15. Irányítja az Online Számla Kompetencia Központ, valamint az Online Pénztárgép Szakbizottság működését.
16. Ellátja az elektronikus kereskedelemmel foglalkozó, interneten keresztül értékesítő adózók, platformok adókötelezettségeinek vizsgálatával kapcsolatos feladatok koordinációját.
17. Részt vesz az adószakmai terület vonatkozásában a környezetvédelmi termékdíjat és népegészségügyi termékadót érintő ellenőrzési feladatok szakmai, módszertani támogatásában.
3.5. Fizetésképtelenségi és Végrehajtási Főosztály
1. Felügyeli a végrehajtási szakterület tevékenységét és számszaki eredményeit, különösen a hátralékok alakulását.
2. Ellátja a csőd-, felszámolási, végelszámolási, kényszertörlési, adósságrendezési reorganizációs, szerkezetátalakítási és vagyonrendezési eljárások irányítását és felügyeletét.
3. Ellátja a végrehajtási eljárások irányítását és felügyeletét.
4. Végzi a követeléskezelési és végrehajtási tevékenységgel összefüggő elkülönített egyedi, analitikus nyilvántartás irányítását és felügyeletét.
5. Ellátja a fizetési könnyítési és mérséklési eljárások irányítását és felügyeletét.
6. Végzi az elektronikus árverési felület működtetésének irányítását és felügyeletét.
7. A NAV Korm. rendelet 7. § d) pontja, 8. § a) és b) pontja és az SZMSZ 9. § h) pontja alapján ellátja a nemzetközi behajtási jogsegély hatálya alá eső feladatokat.
8. Ellátja az adóhatóság által foganatosítandó végrehajtási eljárásokról szóló 2017. évi CLIII. törvény XII. fejezete szerinti megkeresésre történő végrehajtási eljárások szakmai irányítását és felügyeletét.
9. Az elektronikus behajtási megkeresések kapcsán végzi a megkereső szervek és szervezetek előzetes regisztrációját és a regisztrációval kapcsolatos tájékoztatást.
10. Ellátja az elektronikus behajtási megkeresések kezelésére szolgáló informatikai rendszer használatának irányítását és felügyeletét.
3.6. Adójogi és Tájékoztatási Főosztály[89]
1. Szakterületét érintően irányítja a NAV alaptevékenységét meghatározó anyagi jogi jogszabályoknak, valamint az e szabályozáshoz kapcsolódó egyéb jogszabályoknak az adóztatásban történő egységes alkalmazását. Elvi álláspontot alakít ki és koordinál a különböző adónemekkel, járulékokkal, illetékkel kapcsolatban az egységes hivatali joggyakorlat biztosítása érdekében. Írásbeli tájékoztatást ad a szervezeten belül felmerült vitás jogszabály értelmezési kérdésekben érkezett írásbeli megkeresésekre.
2. Kiemelt jelentőségű kérdésekben tájékoztatást ad ki, továbbá biztosítja az adózási tudnivalók közzétételét.
3. Segíti a Kommunikációs Főosztályt az adóztatási munkával összefüggő, szervezett sajtókommunikációs tevékenységben.
4. Az egységes jogértelmezés elősegítése érdekében előadást, konzultációt tart külső szervezetek, személyek részére az anyagi jogszabályokat érintően.
5. Felügyeli, irányítja és ellenőrzi a főosztály feladatkörébe tartozó anyagi jogi jogszabályokat érintően az igazgatóságok ügyfélszolgálatainak tájékoztatási tevékenységét.
6. Irányítja és felügyeli a Tájékoztatási Igazgatóság tevékenységét és a NAV Általános Tájékoztató Rendszerének működését.
7. Közreműködik a NAV alaptevékenységét meghatározó anyagi jogi jogszabályok kidolgozásában, és közvetíti a jogszabály-előkészítőnek a gyakorlatban tapasztalt problémákat. Szükség esetén
a) soron kívül jelzést ad a jogalkalmazás terén észlelt - halaszthatatlan jogszabály-módosítást igénylő - problémákról,
b) összeállítja - az adószakmai szervezeti egységektől érkező véleményeket is figyelembe véve - a PM felé továbbítandó jogszabály-módosítási javaslatokat,
c) véleményezi a NAV alaptevékenységét meghatározó anyagi jogi jogszabályok tervezeteit, és az észrevételeket NAV-szinten összefoglalja, valamint
d) figyelemmel kíséri a főosztály feladatkörébe tartozó uniós irányelveket, szabályozásokat, és szükség esetén intézkedést kezdeményez azok magyar joganyagba történő átültetése érdekében.
8. Országos és helyi felkészítő értekezleteket, előadásokat, konzultációkat tart az egységes jogértelmezés érdekében az adóhatósági foglalkoztatottak részére.
9. Állásfoglalást és jogértelmezést kezdeményez a PM-nél és más államigazgatási szerveknél a vitás, egyeztetést igénylő kérdések tisztázására, az egyes adó-, járuléknemek és az illetékszabályok jogalkalmazása terén.
10. Az érintett szakterülettel együttműködve részt vesz a bejelentkezésre rendszeresített adatlapok, adóbevallások, adatszolgáltatások kialakításában, véleményezésében.
3.7. Adókapcsolati Főosztály[90]
1. Irányítja és felügyeli a vármegyei (fővárosi) adó- és vámigazgatóságok, valamint a Kiemelt Adó- és Vámigazgatóság bevallási feladatait, az országosan egységes gyakorlat biztosítása érdekében meghatározza annak kereteit.
2. Irányítást és - a Törvényességi és Felügyeleti Főosztály egyetértésével - törvényességi felügyeletet gyakorol a Kiemelt Adó- és Vámigazgatóságnak a NAV Korm. rendelet 59. §-ában és 63. §-ában, továbbá az adózás rendjéről szóló 2017. évi CL. törvény (a továbbiakban: Art.) XXII. és XXIII. fejezetében, valamint a személyi jövedelemadóról szóló 1995. évi CXVII. törvény 7. számú mellékletében meghatározott tevékenysége felett, közreműködik a különös hatáskörbe tartozó adóalanyok adóztatását érintő jogszabály-alkotási előkészítő munkákban, valamint irányítja és felügyeli a különös hatáskörbe tartozó adóalanyokra vonatkozó adatvédelmi tevékenységet.
3. Személyes Adónaptárt működtet a NAV internetes honlapján.
4. Kialakítja, aktualizálja, karbantartja a szakmai felügyelete alatt álló nyomtatványokat, azok kitöltési útmutatóit, gondoskodik az adatlapok feldolgozását támogató belső és internetes informatikai programok kialakításához szükséges adószakmai jellemzők meghatározásáról, valamint gondoskodik a papíralapú nyomtatványok nyomdai előállításával kapcsolatos feladatok végrehajtásáról. Ellátja az online felületen is benyújtható bevallásokhoz, továbbá bevallástervezetekhez kapcsolódó feladatok szervezését, definiálja azok adattartalmát, szakmai követelményeit. Meghatározza az ügyrendben részletezett feladatait érintő könyvelési elveket, jellemzőket. Kialakítja az elektronikus beszámolók teljesítésével összefüggő szempontokat, eljárási rendet dolgoz ki, koordinálja a rendszer működését.
5. Meghatározza a teljességvizsgálat (be nem nyújtott, illetve határidőt követően teljesített bevallásokra vonatkozó) tényezőit. Vizsgálja a bevallásukat elmulasztókkal szemben tett igazgatósági intézkedések hatékonyságát.
6. Szakmailag kialakítja és felügyeli a helyi iparűzési adóbevallások (HIPA) fogadására és továbbküldésére alkalmas informatikai rendszert; a PM és a Kincstár szakmai közreműködésével elkészíti a kapcsolódó kitöltési útmutatót.
7. Irányítja és felügyeli az általános forgalmi adóról szóló 2007. évi CXXVII. törvény (a továbbiakban: Áfa tv.) és az Art. alapján a külföldi áfa-visszatérítésekkel, valamint az elektronikus áfa-visszatérítéssel és a külföldi illetőségű közhasznú, illetve külföldi illetőségű adományozótól származó pénzbeli adomány külföldi kedvezményezettje áfa-visszatérítésével kapcsolatos szakmai és informatikai rendszereket. Ellátja a határon átnyúló elektronikus áfa-visszatérítés (ELEKÁFA) témakörében az egységes jogalkalmazást segítő koordinációs tevékenységet, illetve ennek elősegítése érdekében az ügyfelek tájékoztatását. A rendszer működtetésével kapcsolatban az Európai Unió, illetve tagállamainak illetékes szakmai munkacsoportjaival, képviselőivel kapcsolatot tart.
8. Irányítja, koordinálja és felügyeli a közösségi egyablakos rendszer (a továbbiakban: OSS) hazai szakmai és informatikai működtetését, valamint az OSS alkalmazása tekintetében ellátja az egységes jogalkalmazását segítő tájékoztatási tevékenységet, működteti az OSS elektronikus ügyfélszolgálatát (Help Desk). Ellátja az OSS adózói portál és az OSS üzemi alkalmazás, az Áfa tv. XIX/A., XIX/B. és XIX/C. Fejezete szerinti igazgatósági tevékenységek, továbbá az OSS import sémához kapcsolódó helyi adatbázis (local node) szakmai irányítását, felügyeletét. A rendszer működtetésével kapcsolatban az Európai Unió, illetve tagállamainak illetékes szakmai munkacsoportjaival, képviselőivel kapcsolatot tart.[91]
9. Koordinálja a külföldi utas számára rendszeresített adó-visszaigénylő lap nyomtatványképének kialakítását, illetve a Gazdasági Ellátó Igazgatóságon keresztül intézkedik a nyomdai előállítás felől, továbbá ellátja az Áfa tv. alapján a rendszeresített adó-visszaigénylő laptól eltérő, meghatározott adattartalmú nyomtatvány használatának engedélyezésével kapcsolatos hatósági feladatokat.
10. Megkeresésre az adó- és vámtitokra vonatkozóan adatot szolgáltat a bíróságoknak, nyomozó hatóságoknak, a nemzetbiztonsági szolgálatoknak, a honvédelmi szervnek, a Nemzeti Védelmi Szolgálatnak, valamint a Terrorelhárítási Központnak, kivéve a NAV-foglalkoztatott és a munkavállaló érintettségével összefüggő bírósági eljárás lefolytatása, büntetőeljárás megindítása vagy lefolytatása, továbbá adat- és információgyűjtés elősegítése céljából indított, a Biztonsági Főosztály feladatkörébe tartozó megkereséseket, valamint előkészíti és gondozza az ezzel kapcsolatos együttműködési megállapodásokat.
11. Ellátja a büntetőeljárásban részt vevők, az igazságszolgáltatást segítők Védelmi Programjából adódó, az adóhatósági nyilvántartásokban szereplő adatokkal kapcsolatos adóhatósági feladatokat.
12. Kialakítja és felügyeli a Kiemelt Adó- és Vámigazgatóság Különös Hatásköri Adóügyi és Végrehajtási Főosztályának speciális bevallási, adatszolgáltatási tevékenysége ellátásához szükséges rendszert, valamint szabályozza az e tevékenységhez kapcsolódó egyes adatvédelmi előírásokat.
13. Kapcsolatot tart a PM, a Külgazdasági és Külügyminisztérium, a Honvédelmi Minisztérium és a Belügyminisztérium feladat- és hatáskörrel rendelkező főosztályaival a szakirányú feladatok végrehajtásában, továbbá a nemzetbiztonsági szolgálatokkal, nyomozó hatóságokkal, bíróságokkal, a Magyar Honvédséggel, a Rendőrséggel, a Nemzeti Védelmi Szolgálattal, a Terrorelhárítási Központtal, a büntetés-végrehajtási szervekkel.
14. Irányítja, felügyeli és ellenőrzi az igazgatóságok ügyfélszolgálati szakterületének feladatellátását, az országosan egységes gyakorlat biztosítása érdekében meghatározza az ügyfélszolgálatok működésének, az adóhatósági igazolások kiadásának kereteit.
15. Irányítja és koordinálja a vármegyei (fővárosi) adó- és vámigazgatóságok kezdő vállalkozások támogatásával kapcsolatos tevékenységét.
16. Koordinálja az eBEV Portál, a NAV Ügyfélportál működtetésével, fejlesztésével kapcsolatos feladatokat.
17. Irányítja és felügyeli a NAV Ügyféltájékoztató és Ügyintéző Rendszerének működését.
18. Irányítja és felügyeli a NAV adóhatósági igazolások kiadásának tevékenységét, koordinálja a szakrendszer fejlesztését.
19. Kiemelt jelentőségű, a népegészségügyi termékadót és a környezetvédelmi termékdíjat közvetlenül érintő kérdésekben tájékoztatást ad, továbbá biztosítja az adózási tudnivalók közzétételét.
20. Felügyeli, irányítja és ellenőrzi a főosztály feladatkörébe tartozó népegészségügyi termékadót és a környezetvédelmi termékdíjat érintő anyagi jogszabályok terén az igazgatóságok ügyfélszolgálatainak, valamint a NAV Tájékoztatási Igazgatósága tájékoztatási tevékenységét.
21. Ellátja a támogatás-igénylésekkel kapcsolatos feladatok szervezését, teljes körű koordinálását, megállapodás előkészítését, továbbá az agrárszámlára, valamint a kisforgalmú gyógyszertárak működési támogatása számlára történő fedezetkéréssel összefüggő feladatokat.
3.8. Adószakmai Innovációs Főosztály[92]
1. Támogatja és segíti a NAV folyamatos stratégiai céljaként meghatározott korszerű adószakmai fejlesztések megvalósítását.
2. Szakértői szinten támogatja a NAV kiemelt adószakmai projektjeit, feladatait, ajánlásokat, javaslatokat fogalmaz meg, valamint elemzéseket és döntési javaslatokat készít.
3. Összehangolja a szakterületek munkáját, és egységes elveket érvényesít a fejlesztési megrendelések során.
4. Figyelemmel kíséri a feladatok előrehaladását, valamint javaslatot tesz az előrehaladás elősegítése érdekében.
5. Összegyűjti és rendszerezi a nemzetközi adódigitalizációs terveket, fejlesztéseket.
6. Részt vesz a nemzetközi szervezetek adódigitalizációhoz kapcsolódó munkájában, és gondoskodik az uniós jogszabályokon és nemzetközi megállapodásokon alapuló adódigitalizációs kötelezettségekkel kapcsolatos adóhatósági feladatok azonosításáról.
4. A bűnügyi és rendészeti elnökhelyettes irányítása és szakmai felügyelete alá tartozó főosztályok feladatai
4.1. Bűnügyi Főosztály[93]
1. Felügyeleti tevékenysége keretében - a Bűnügyi Főigazgatóság ellenőrzési tervében meghatározott vezetői ellenőrzések szempontjaira is figyelemmel - lefolytatja a szakszerűségi és a hatékonysági típusú ellenőrzéseket, az észlelt törvénysértések megszüntetése érdekében kezdeményezi a szükséges intézkedéseket.
2. Figyelemmel kíséri a Bűnügyi Főigazgatóság és a bűnügyi igazgatóságok bűnügyi, szakmai tevékenységét, szükség esetén annak egységesítését kezdeményezi, arra javaslatot tesz, biztosítja az egységes elvek, módszerek szerinti feladatellátást.
3. A bírói és az ügyészi gyakorlat országos alakulásának függvényében gondoskodik annak közreadásáról, állásfoglalások kiadásával biztosítja az egységes jogalkalmazást.
4. A törvényalkotási programmal összhangban összegyűjti, véleményezi és egyezteti a bűnügyi szakterület működése során felmerülő módosítási javaslatokat, gondoskodik a javaslatoknak a Jogi és Koordinációs Főosztály részére történő megküldéséről.
5. A bűnügyi és rendészeti elnökhelyettes utasítása (megbízása) alapján ügyekbe, bűnüldözési célú adatkezelési rendszerekbe betekinthet, a bűnügyi és rendészeti elnökhelyettesnek javaslatot tehet.
6. Közreműködik a bűnügyi igazgatóságok beszámoltatási szempontrendszerének korszerűsítésében.
7. Utasítás alapján előkészíti a bűnügyi és rendészeti elnökhelyettes által kiadmányozható iratok tervezetét.
8. Ellátja a nemzetközi bűnügyi együttműködés stratégiai feladatait. E feladatkörében szakterületét érintően kapcsolatot tart hazai és külföldi bűnüldözési szervezetekkel, képviseli a NAV-ot hazai és nemzetközi fórumokon, koordinációt lát el az egyes bűnügyi vetülettel rendelkező nemzetközi munkacsoporti tevékenységekkel kapcsolatban.
9. Ellátja a NAV bűnjelkezelési tevékenységével kapcsolatos feladatok koordinálását, és szakmai felügyeletet gyakorol a bűnjelkezelési tevékenység felett.
10. Közreműködik a Bűnügyi Főigazgatóságot és a bűnügyi igazgatóságokat érintő jogszabályok, együttműködési megállapodások, szervezetszabályozási és egyéb irányító eszközök kidolgozásában.
11. Közreműködik a bűnüldözési tevékenységet érintő két- vagy többoldalú nemzetközi szerződések, megállapodások, jegyzőkönyvek, nemzetközi szerződésnek nem minősülő, két-, illetve többoldalú megállapodások kidolgozásában, véleményezi a megküldött szerződés- és megállapodás-tervezeteket.
12. Értékeléseket készít - az uniós bírósági joggyakorlat figyelembevételével - a bűnügyi szakterület hatósági jogalkalmazása szempontjából jelentőséggel bíró ügyek felmerülése esetén.
13. Felügyeli a bűnügyi feladatellátásra biztosított elvi keretek felhasználását.
14. Felügyeli és figyelemmel kíséri a bűnügyi stratégiai feladatok végrehajtását, szükség esetén kezdeményezi a stratégiai célok szerinti intézkedést.
4.2. Rendészeti Főosztály
1. A rendészeti szakmai tevékenység keretében felügyeli, meghatározza és irányítja az Európai Unió külső vámhatárán működő kirendeltségek, valamint a járőregységek ellenőrzéseit, meghatározza a NAV területi szerveinek rendészeti tevékenységét, az ellenőrzések általános elveit, módszereit és felügyeli azok végrehajtását.
2. Közreműködik a határátkelőhelyek infrastruktúra fejlesztésével összefüggő feladatokban. Ellátja a NAV képviseletét a Határellenőrzési Munkacsoportban.
3. Szervezi, irányítja és koordinálja a rendészeti szakterületet érintő nemzetközi akciókat, műveleteket és az országos szintű ellenőrzés sorozatokat, ideértve a nemesfémforgalom hatósági ellenőrzését. Ellátja a NAV képviseletét az Integrált Vezetési Központban.[94]
4. Kapcsolatot tart és együttműködik a PM, az Energiaügyi Minisztérium, az Építési és Közlekedési Minisztérium, a Külgazdasági és Külügyminisztérium, a Honvédelmi Minisztérium és a Belügyminisztérium feladat- és hatáskörrel rendelkező főosztályaival, a Magyar Honvédséggel, a rendőrséggel, a Nemzeti Védelmi Szolgálattal, az Alkotmányvédelmi Hivatallal, a hivatásos katasztrófavédelmi szervekkel a szakirányú feladatok végrehajtásában.[95]
5. Irányítja, koordinálja és szakmailag felügyeli a belföldi, valamint a nemzetközi személy és áruszállításra vonatkozó közösségi jogszabályokban, nemzetközi egyezményekben és nemzeti jogszabályokban meghatározott rendelkezések teljesülésének ellenőrzését (ADR, AETR).
6. Koordinálja a nemzeti és nemzetközi felderítési adatbázisok használatát.
7. Irányítja, koordinálja, ellenőrzi és szakmailag felügyeli a NAV területi szerveinek szabálysértési tevékenységét.
8. A NAV szervek és más szervek, szervezetek együttműködésével szervezi, felügyeli, irányítja és koordinálja a szellemi tulajdonjog védelemmel összefüggésben jelentkező feladatok végrehajtását, a vámeljárások és vámigazgatási eljárások kivételével.
9. Irányítja és szakmailag felügyeli a röntgenberendezések, rendészettechnikai eszközök, járőrtevékenységhez alkalmazott gépjárművek és szolgálati kutyák alkalmazását, a fegyverzeti és rendészettechnikai anyagok kezelését, valamint a NAV szervei által szervezett lőgyakorlatok végrehajtását, javaslatot tesz fegyverzeti anyagok és kényszerítő eszközök rendszeresítésére, rendszerből történő kivonására, továbbá intézkedik a hatékony munkavégzés feltételeinek biztosítása érdekében.
10. Irányítja, koordinálja, ellenőrzi és szakmailag felügyeli a NAV védelmi igazgatási, honvédelmi, katasztrófavédelmi és polgári védelmi tevékenységét, ellátja az ezzel kapcsolatos feladatokat, valamint a NAV képviseletét a Katasztrófavédelmi Koordinációs Kormánybizottságban, továbbá elkészíti a honvédelmi és polgári védelmi feladatok végrehajtásával kapcsolatos beszámolót.
11. Irányítja, szakmailag felügyeli, koordinálja és ellenőrzi az ügyeleti szolgálattal rendelkező, valamint az egyes ügyeleti feladatokat ellátó szervezeti egységek feladatellátását, ellátja a Központi Irányításban a Főügyelet működtetésével kapcsolatos feladatokat, valamint a NAV vezetésének napi szintű tájékoztatását.
12. Ellátja az Egységes Digitális Rádió-távközlési Rendszer (EDR) működtetésével kapcsolatos feladatokat.[96]
13. Irányítja, ellenőrzi és szakmailag felügyeli a NAV területi szerveinek fémkereskedelemmel kapcsolatos feladatait, valamint az országhatárt átlépő hulladékszállítás és a hulladékgazdálkodás ellenőrzése tekintetében a vámhatóság hatáskörébe utalt feladatokat. Végzi a fémkereskedelmi hatóság részére jogszabályban meghatározott közzétételi feladatokat.
14. Önállóan vagy a Biztonsági Főosztállyal együttműködve ellenőrzi és szakmailag felügyeli a Bevetési Igazgatóság feladatkörébe tartozó ideiglenes őrzési tevékenység ellátását, továbbá a NAV rendészeti és vámszakterületén feladatot ellátó foglalkoztatottakkal és munkavállalókkal kapcsolatos biztonsági és állományvédelmi, valamint ezen személyek feladatellátása szempontjából biztonsági kockázatot jelentő tevékenységek kiszűrésével kapcsolatos feladatokat.
15. Részt vesz az egyes energiatermékekkel elkövetett nemzetközi visszaélések felderítése érdekében a tagállamok vámhatóságaival történő kapcsolattartásban, valamint a Visegrádi Együttműködés tagállamainak vámhatóságai által létrehozott munkacsoport feladataiban.
16. Részt vesz az Európai Unió és tagállamai, valamint a dohányipar szereplői között a dohány-feketekereskedelem visszaszorításáért kötött együttműködési megállapodás alapján a különböző dohánycsalással kapcsolatos ügyekkel összefüggő kapcsolattartási feladatokban.
17. Felügyeli a NAV illegális tevékenység felderítésére irányuló jövedéki ellenőrzéseit.
18. Ellenőrzi a Nemzeti Adó- és Vámhivatal foglalkoztatottja által birtokban tartható dolgok korlátozásáról szóló PM rendeletben foglalt korlátozó rendelkezések betartását a rendészeti tárgyú ellenőrzések során.
19. Ellenőrzi és felügyeli az alaki, valamint az öltözködési szabályok megtartását a pénzügyőri státuszú foglalkoztatottak esetében.[97]
20. Működteti a NAV Röntgenképelemző és Felügyeleti Központot, amely a valós időben és utólagosan végzett röntgenképelemző tevékenysége útján ellátja a NAV által alkalmazott röntgenberendezések jogszerű és szakszerű alkalmazásának állandó szakmai felügyeletét. Az Európai Unió külső vámhatárán működő határátkelőhelyeken alkalmazott röntgenberendezésekkel végzett ellenőrzések tekintetében meghatározza a rendészeti kockázatok alapján történő ellenőrzésre kiválasztás szempontrendszerét.[98]
5. Az erőforrás-gazdálkodási elnökhelyettes irányítása és szakmai felügyelete alá tartozó főosztályok feladatai
5.1.[99]
5.2. Beszerzési Főosztály
1. A NAV valamennyi szerve tekintetében teljeskörűen bonyolítja a szervek működéséhez szükséges készletek, szolgáltatások, eszközök, gépek, berendezések, felszerelések, rendezvények - az elnök által kiadott irányító eszközben meghatározottak figyelembevételével - közbeszerzési értékhatár alatti beszerzését.
2. Az informatikai tárgyú eszközök, készletek és szolgáltatások vonatkozásában a közbeszerzési szabályok figyelembevételével szükség esetén bonyolítja az értékhatár alatti beszerzéseket.
3. A Büntetés-végrehajtási Szervezet által biztosított termékek, szolgáltatások esetében a NAV valamennyi szerve tekintetében ellátja a Központi Ellátó Szervvel szükséges kapcsolattartási, beszerzési és adatszolgáltatási feladatokat.
4. Intézkedik a feladatkörét érintő eljárásokhoz kapcsolódó szerződések megkötéséről, megrendelések kiküldéséről, azok módosításáról, valamint szükség szerint a szerződésmódosítások engedélyezéséről és nyilvántartásba vételéről.
5. Vezeti a szükséges nyilvántartásokat feladatköréhez tartozóan.
6. Gondoskodik a szerződéskötéshez kapcsolódó jogszabályban foglalt adatszolgáltatási kötelezettség teljesítéséről.
7. Elkészíti az éves beszerzési tervet.
5.3. Gazdálkodási Főosztály
1. Meghatározza a kötelezően érvényesítendő tervezési követelményeket, összesíti és felülvizsgálja a költségvetési javaslatokat, a kimunkált többletigényeket. Gondoskodik a nullbázisú és a középtávú tervezésről.
2. Összeállítja az elemi költségvetést, jóváhagyást követően feldolgozza és továbbítja a Kincstár felé.
3. Koordinálja a NAV költségvetési beszámolási tevékenységét, meghatározza a beszámolás szempontrendszerét, amelynek megfelelően ellenőrzi és egyezteti a NAV valamennyi kapcsolódó adatszolgáltatását.
4. Összefogja és koordinálja a NAV pénzügyi és számviteli feladatait.
5. Előkészíti és koordinálja a zárszámadással kapcsolatos feladatokat és a költségvetési maradvány elszámolását.
6. Ellátja a Forrás.NET felhasználói jogosultság kiosztással kapcsolatos feladatokat, karbantartja a rendszerben kialakított törzseket, tájékoztatja a rendszert használó szerveket a rendszer működését érintő változásokról, valamint kapcsolatot tart a Forrás.NET integrált ügyviteli rendszer fejlesztőjével.
7. Előkészíti és koordinálja a gazdálkodással kapcsolatos egyéb adatszolgáltatási kötelezettségeket.
8. A NAV foglalkoztatottjai és munkavállalói tekintetében ellátja a kamatmentes munkáltatói kölcsön kérelmekkel kapcsolatos döntés-előkészítési és a kölcsönnyújtás lebonyolításával kapcsolatos egyéb feladatokat.[100]
9. Felügyeli, ellenőrzi és indokolt esetben állásfoglalás kiadásával támogatja a Gazdasági Ellátó Igazgatóság gazdálkodási tevékenységét.[101]
10. Közreműködik az illetménnyel, egyéb juttatással kapcsolatban a foglalkoztatottak és munkavállalók által beterjesztett panaszok, beadványok elbírálásában.[102]
11. Költségvetési kontrolling rendszert működtet a gazdálkodás részfolyamatainak fejlesztése érdekében, a tervezési és a teljesítési adatok eltérésének vizsgálata alapján intézkedéseket kezdeményez, gondoskodik az adatszolgáltatások minőségének biztosításáról, előrejelzéseket és elemzéseket készít, hatékonyságnövelő javaslatokat fogalmaz meg a gazdálkodás körében.
12. Elkészíti a NAV illetménygazdálkodási koncepcióját.
13. Ellátja a NAV vonatkozásában az ingatlan és egyéb tárgyi eszközgazdálkodással összefüggő koordinációs feladatokat, kapcsolatot tart a Magyar Nemzeti Vagyonkezelő Zrt.-vel.
14.[103]
15.[104]
16. Gondoskodik a NAV vagyonkezelési szerződésének megkötéséről, aktualizálásáról.
17. Elkészíti a NAV és más központi költségvetési szervek közötti vagyonkezelői jog átadására-átvételére vonatkozó vagyonkezelői megállapodást.
18. Szabályozza a vagyontárgyak nyilvántartási, leltározási és selejtezési feladatainak végrehajtását.[105]
19. Szakmai és jogszabályi szempontból felülvizsgálja és döntésre előkészíti a szolgálati lakás iránti kérelmeket.
20. Koordinálja a NAV gazdálkodását érintő külső ellenőrzéseket.
21. Ellátja a perképviseletet a NAV gazdálkodási szakterületét érintő peres és nemperes eljárásokban, valamint a fizetési meghagyásos eljárásokban.
22. A NAV szervek által felterjesztett, a foglalkoztatottak munkahelyi és üzemi balesetéből eredő kártérítési ügyeket elbírálja, szükség szerint ellátja a NAV képviseletét, elkészíti a peren kívüli megállapodásokat.
23. Ellátja a NAV számára felajánlott adományok elfogadásával kapcsolatos feladatokat.
5.4. Humánpolitikai Főosztály
1. Ellátja a foglalkoztatottak és munkavállalók humánpolitikai feladatainak irányítását.[106]
2. Irányítja, felügyeli és ellenőrzi a központi és területi szervek munkaügyi tevékenységét.[107]
3. Intézi az elnök kinevezési jogkörébe tartozó valamint a Tájékoztatási Igazgatóság és a Központi Irányítás foglalkoztatottainak és munkavállalóinak humánpolitikai ügyeit.[108]
4. A NAV pénzügyőrei tekintetében előkészíti a kiemelt munkáltatói jogkörbe tartozó intézkedéseket.[109]
5. Vezeti és kezeli a Központi Irányítás személyi állományába és az elnök munkáltatói jogkörébe tartozó foglalkoztatottak és munkavállalók személyi anyagait, a személyügyi számítógépes nyilvántartást, a személyügyi adatokat.[110]
6. Koordinálja, felügyeli és ellenőrzi az egyéni teljesítménykövetelmény- és értékelési, valamint a munkaidő-elszámolási rendszert.[111]
7. Koordinálja, felügyeli és ellenőrzi a felvételi, kiválasztási és pályáztatási rendszert.[112]
8. A teljes szervezetre vonatkozóan végzi a létszámgazdálkodással kapcsolatos feladatokat.[113]
9. Végzi az engedélyhez kötött tanulmányi szerződésekkel kapcsolatos feladatok végrehajtását.[114]
10. Koordinálja a tisztjelöltekkel kapcsolatos feladatokat.[115]
11. Kiállítja a jogviszony-igazolást[116]
a) a Központi Irányítás foglalkoztatottjai,
b) a Bűnügyi Főigazgatóság főigazgatója, főigazgató-helyettesei,
c) a bűnügyi igazgatóságok igazgatói, igazgatóhelyettesei kivételével a területi szervek igazgatói, igazgatóhelyettesei,
d) a korábban a NAV vagy a Vám- és Pénzügyőrség személyi állományába tartozó azon személyek esetében, akiknek a hivatásos szolgálati jogviszonya 2021. január 1. előtt szűnt meg,
e) azon személyek esetében, akik korábban az Adó- és Pénzügyi Ellenőrzési Hivatal vagy a Vám- és Pénzügyőrség jogutód nélkül megszűnt szervének személyi állományába tartoztak, és jogviszonyuk ezen időszakban szűnt meg,
f) azon korábbi foglalkoztatottak esetében, akiknél a 11. § g) pontja alapján az igazolás kiállítására jogosult egyértelműen nem állapítható meg,
és ellátja, illetve országos szinten felügyeli a szolgálati idő megállapítását.
12. Ellátja az Európai Unió és egyéb nemzetközi szervezetek által kiírt szakértői pályázatokkal kapcsolatos feladatokat, vizsgálja a pályázatok előírt feltételeknek való megfelelését, azokról javaslatot készít.
13. Figyelemmel kíséri a fegyelmi felelősségre és a fegyelmi eljárások lefolytatására vonatkozó jogszabályi rendelkezések érvényesülését, biztosítja az egységes jogalkalmazást. Előkészíti a NAV elnökének és elnökhelyetteseinek jogkörébe tartozó fegyelmi ügyekben az eljárás megindítására, a közbenső döntésekre, intézkedésekre, a határozatokra vonatkozó tervezeteket; ellátja a fegyelmi eljárások lefolytatásával kapcsolatos nyilvántartási, ellenőrzési és koordinációs feladatokat.[117]
14. A Központi Irányítás személyi állományába tartozók, a Bűnügyi Főigazgatóság főigazgatója, főigazgató-helyettesei, valamint - a bűnügyi igazgatóságok igazgatói, igazgatóhelyettesei kivételével - a területi szervek igazgatói, igazgatóhelyettesei tekintetében ellátja és irányítja a nemzetbiztonsági ellenőrzéssel, a Központi Irányítás személyi állományába tartozók tekintetében a kifogástalan életvitel vizsgálatával, a vagyonnyilatkozatokkal, valamint az egészségi, pszichológiai és fizikai alkalmassági vizsgálatokkal kapcsolatos feladatokat.[118]
15. A Központi Irányítás személyi állományába tartozó igényjogosulti körnek kiállítja az Észak-Pesti Centrumkórház - Honvédkórház szolgáltatásának igénybevételére vonatkozó igazolást.[119]
16. Ellátja és koordinálja a szolgálati igazolványok kiadásával, cseréjével, visszavonásával és megsemmisítésével kapcsolatos feladatokat.
17. A NAV foglalkoztatottjai tekintetében ellátja az ellenőrzésre jogosító igazolványok, általános megbízólevelek kiadásával és visszavonásával kapcsolatos feladatokat.
18. Ellátja a Központi Irányítás foglalkoztatottjai és munkavállalói tekintetében a nyugdíjas igazolvány és a beléptető kártya kiadásával, módosításával, valamint visszavonásával kapcsolatos feladatokat.[120]
19. Ellátja a Központi Irányítást érintő, kijelölés alapján a NAV szerv feladatkörébe tartozó munkaügyi perek képviseletét. Irányítja és koordinálja a központi és területi szervek munkaügyi perképviseletét, gyakorlatát.[121]
20. Szervezi, koordinálja és dokumentálja a Központi Irányítás személyi állományába tartozók külső, belső képzéseit.[122]
21. Koordinálja a NAV foglalkoztatottjai és munkavállalói tekintetében az elismerések, kitüntetések adományozását.[123]
22. Ellátja és koordinálja a szociális és kegyeleti ügyeket.
23. Kapcsolatot tart az érdekképviseleti, valamint a nyugdíjas szervezetekkel.
24. Döntést hoz az egyenlőtlen bánásmód, illetve a hátrányos megkülönböztetés miatti panasz tárgyában.
25. Ellátja a humán szakterületet érintő jogszabály-módosításokkal kapcsolatos feladatokat.[124]
26. Közreműködik a Nemzeti Közszolgálati Egyetem Rendészettudományi Karán a NAV alaptevékenységéhez kapcsolódó alap-, mester- és szakirányú továbbképzési szakokon folyó képzésben és a pénzügyőr tisztjelöltek rendészeti szocializációjában, továbbá a Nemzeti Közszolgálati Egyetem Államtudományi és Nemzetközi Tanulmányok Kar adóigazgatási szakirányának képzésében.[125]
5.5. Közbeszerzési és Projekt Főosztály[126]
1. A NAV szervei tekintetében a működéshez szükséges készletek, szolgáltatások, eszközök, gépek, berendezések, felszerelések - ideértve az informatikai tárgyúakat is - beszerzésére vonatkozó közbeszerzési eljárásokat előkészíti, az igénykezelés szakmai felügyeletét ellátja.
2. Gondoskodik a közbeszerzési eljárások előkészítésében a szükséges kompetenciák bevonásáról.
3. A NAV szervei tekintetében teljeskörűen bonyolítja és koordinálja a közbeszerzési és az elnök által kiadott irányító eszközben meghatározott egyéb beszerzési eljárásokat.
4. A NAV szervei tekintetében bonyolítja a központosított közbeszerzési rendszer hatálya alá tartozó kiemelt termékek, szolgáltatások beszerzését, valamint bonyolítja értékhatártól függetlenül a védelmi beszerzéseket és értékhatártól függően a biztonsági beszerzéseket.
5. Összeállítja a NAV éves közbeszerzési tervét, jóváhagyást követően intézkedik az Elektronikus Közbeszerzési Rendszerben (EKR) történő feltöltése iránt, részt vesz a beszerzésekhez, közbeszerzésekhez kapcsolódó további adatszolgáltatásokban.
6. Intézkedik a feladatkörét érintő eljárásokhoz kapcsolódó szerződések megkötéséről, azok módosításáról, valamint szükség szerint a szerződésmódosítások engedélyezéséről, nyilvántartásba vételéről. Gondoskodik a közbeszerzési eljárások során megkötött szerződések EKR rendszerbe történő feltöltése iránt.
7. Feladatkörében eljárva kapcsolatot tart a Közbeszerzési Hatósággal, a Közbeszerzési és Ellátási Főigazgatósággal és a Közbeszerzési Értesítő Szerkesztőbizottságával, a Digitális Kormányzati Ügynökség Zrt.-vel (DKÜ), a Digitális Magyarország Ügynökség Zrt.-vel (DMÜ), a Védelmi Beszerzési Ügynökség Zrt.-vel (VBÜ), a Nemzeti Kommunikációs Hivatallal (NKOH), a Nemzeti Közszolgálati Egyetem Kormányzati Képzésszervezési Központtal (KKK) és az Engedélyező Szervekkel.
8. A feladatkörét érintő beszerzési eljárásokban ellátja az állami közbeszerzési szaktanácsadói feladatokat.
9. Felel a részekre bontás tilalmára vonatkozó szabályok betartásáért, és meghatározza az adott eljárás vonatkozásában a beszerzési, közbeszerzési eljárási rendet, módot, fajtát.
10. Elkészíti az előzetes összesített tájékoztatót, valamint a beszerzésekhez kapcsolódó adatszolgáltatásokat. A gazdálkodási adatokat kéthavonta a Nemzeti Adatvagyon Ügynökség Kft. (NAVÜ) portálján, a Központi Információs Közadat-nyilvántartás Felületén közzéteszi.
11. Végzi a beszerzési, közbeszerzési eljárásokhoz kapcsolódóan az EKR rendszer, a KEF portál, a DKÜ portál, a DMÜ portál, a VBÜ portál, valamint az NKOH portál kezelésével összefüggő feladatokat.
12. Döntési javaslatot készít pályázat benyújtására, gondoskodik a pályázati dokumentáció előkészítéséről és benyújtásáról.
13. Figyelemmel kíséri az egyes támogatási formákra vonatkozó európai uniós és hazai jogi szabályozást, kapcsolatot tart, valamint információcserét folytat a különböző támogatási programok pályázati felhívásai tekintetében érintett nemzetközi és hazai szervezetekkel.
14. Felelős - a Nemzetközi Főosztály feladatkörébe tartozó uniós programok kivételével - a támogatási szerződéssel rendelkező, valamint intézményi forrásból finanszírozott projektek megvalósításáért, koordinálja a részt vevő szervek, szervezeti egységek kapcsolódó tevékenységét, figyelemmel kíséri a projektek megvalósításához szükséges határidők és feladatok teljesítését.
15. Összehangolja - a Nemzetközi Főosztály feladatkörébe tartozó uniós programok kivételével - a támogatási szerződéssel rendelkező, valamint intézményi forrásból finanszírozott projektekhez kapcsolódó dokumentációs, információszolgáltatási és beszámolási tevékenységet.
16. Figyelemmel kíséri az európai uniós források kezelésére vonatkozó európai uniós és hazai jogszabályi környezetet. Megfogalmazza a szakterületéhez tartozó fejlesztési irányokat, valamint javaslatot tesz a vonatkozó jogszabályok módosítására.
6. Az informatikai elnökhelyettes irányítása és szakmai felügyelete alá tartozó főosztályok feladatai[127]
6.1.[128]
6.2. Informatikai Felügyeleti Főosztály
1. Biztosítja az adatkezelési és az adatfeldolgozási tevékenységekhez kapcsolódó törvényi kötelezettségek érvényesülését.
2. Ellátja a jogosultságkezelő alkalmazások feletti szakmai felügyeleti feladatokat.
3. Ellátja a szervezet elektronikus információs rendszereinek védelmével kapcsolatos feladatokat, kidolgozza és gondozza az Informatikai Biztonsági Szabályzatot, továbbá az informatikai támogató folyamatokra vonatkozó szabályozás információbiztonsági elemeit, valamint meghatározza a szervezetet érintő információvédelmi elveket, célokat, folyamatokat, eljárásokat és módszereket, illetve ellenőrzi azok betartását.
4. A NAV stratégiájához illeszkedő informatikai stratégiát készít, figyelemmel kíséri a stratégia alapján meghatározott feladatok végrehajtását, szükség szerint beavatkozásra tesz javaslatot.
5. Stratégiai célok érvényesítésének elősegítése érdekében felügyeli az informatikai szakterület szakmai feladatainak ellátását.
6. Közreműködik az információvédelmi és informatikai biztonsági feladatok végrehajtásában.
7. Informatikai szempontból kidolgozza, intézményesíti és érvényesíti a NAV adatvagyon-gazdálkodás stratégiai irányait.[129]
8. Feladatkörében ellátja az adatvagyon-gazdálkodással összefüggő informatikai rendszerek szakmai felügyeletét.
9. Irányítja a NAV licencgazdálkodásával összefüggő folyamatokat, az informatikai tárgyú szerződések alapján felméri és nyilvántartja a NAV szoftvervagyonát.[130]
10. Beszerzések előkészítése és a napi üzemeltetés során felmerülő kérdések esetében javaslatot tesz a legmegfelelőbb licencelési, beszerzési konstrukciókra, mennyiségekre.
11. Informatikai műszaki szempontok mentén közreműködik az informatikai tárgyú igény műszaki-információtechnológiai megtervezési folyamatában.
12. Az informatikai tárgyú igény műszaki kialakításának szempontrendszerére javaslatot tesz.
13. A beszerzési folyamat informatikai szakterületeit érintő munkafolyamatai során nyilatkozik a műszaki megfelelőségről, gondoskodik a NAV érdekeinek megfelelő műszaki szempontrendszer érvényesítéséről.
14. Figyelemmel kíséri a NAV informatika beruházási, üzemeltetési, javítási költségeit, műszaki szempontú takarékosság- és hatékonyságnövelő intézkedési javaslatokat fogalmaz meg.
15. Ellátja az informatikai beszerzés-tervezési feladatokat, amelynek keretében éves beszerzési igényeken alapuló költségvetési tervet állít össze, év közbeni gördülő tervezéssel.[131]
16. Végzi a jóváhagyott igényterv alapján vagy a NAV szakterületeiről esetileg érkező informatikai tárgyú vagy azzal összefüggő igények feldolgozását, informatikai területen történő szakmai koordinálását.[132]
17. Ellátja az informatikai tárgyú szerződések, megrendelések teljesítésigazolásaival kapcsolatos ellenőrzési és adminisztratív feladatokat.[133]
6.3. Informatikai Szolgáltatásfejlesztési Főosztály[134]
1. Az intézményi munkatervi, valamint a kiemelt stratégiai feladatok alapján, a NAV informatikai stratégiájával összhangban elkészíti az informatikai fejlesztési tervet, év közbeni gördülő tervezéssel.
2. Kialakítja az igénykezelési folyamatot, hozzáigazítja az azt támogató rendszert, felügyeli és szabályozza annak működését.
3. Megvizsgálja a szakfőosztályoktól beérkező informatikai igényeknek a fejlesztési tervvel való összhangját, továbbá ellenőrzi az igények formai, tartalmi elemeit. Ez alapján dönt az informatikai igény elfogadhatóságáról.
4. Feladatellátása, valamint a szakfőosztályokkal folytatott szoros együttműködés tapasztalatai alapján döntés-előkészítő dokumentumokat dolgoz ki a fejlesztési, szolgáltatási és üzemeltetési szakterületek racionalizálási, továbbfejlesztési irányainak kijelöléséhez.
5. Országos szinten irányítja, felügyeli és ellenőrzi az ügyviteli tevékenységet, ennek keretében felügyeli az iratkezelő és levelezést támogató informatikai rendszereket, koordinálja az ügyvitelt érintő rendszerintegrációkat.
6. Tervezi és javaslatokat fogalmaz meg az elektronikus ügyintézés ügyviteli rendjére, szabályozza az elektronikus aláírások használatát és az elektronikus hitelesítés rendjét.
7. Ellátja a központi elektronikus ügyintézési szolgáltatásokkal (KEÜSZ-ök) és a szabályozott elektronikus ügyintézési szolgáltatásokkal (SZEÜSZ-ök) kapcsolatos szakmai felügyeleti feladatokat, és koordinálja a NAV tevékenységét nagymértékben befolyásoló éles üzemi környezet működtetésében bekövetkezett hosszan tartó üzemszünet folyamatát.
8. Ellátja a központi tanúsítvány-nyilvántartás szakmai felügyeletét, a feladatkörébe tartozó tanúsítványok esetén vezeti az elektronikus tanúsítványok nyilvántartását, szükség szerint kezdeményezi az elektronikus tanúsítványok beszerzésének elindítását, valamint felügyeli, illetve a feladatkörébe tartozó tanúsítványok esetén elvégzi a tanúsítványokkal kapcsolatos feladatokat.
9. Azonosítja a kormányzati stratégiák informatikai tématerületeken nevesített elvárásait, vizsgáltatja azok adaptálási lehetőségeit a NAV IT környezetére és tevékenységeire.
10. Elemzi a digitális transzformáció, az ügyfélkiszolgálás magas fokú automatizálásában élen járó adóhatóságok tevékenységét, azonosítja a náluk alkalmazott folyamat- és adatszervezési megoldásokat.
11. Felméri a NAV működési környezetét és folyamatait, azonosítja a nagy számosságú ügyfelet érintő és automatizálható hatósági folyamatokat és szolgáltatásokat, az ehhez szükséges és rendelkezésre álló adatokat.
12. Vizsgálja új fejlesztési módszerek és architekturális technológiák, valamint munkafolyamatok IT környezetbe illeszthetőségét, annak érdekében, hogy a NAV szolgáltatási képességének növelése a folyamatok teljes körű digitalizációjával váljon elérhetővé.
13. A NAV adatvagyonának és információinak kiaknázását szolgáló fejlett analitikai megoldások bevezetése érdekében a szakrendszeri működésre vonatkozó, adatgyűjtési és -feldolgozási célú fejlesztések előkészítését végzi az adatvagyon döntés-előkészítési célú, illetve adat-újrahasznosítási célú felhasználása érdekében.
14. Kijelölt tématerületeken vagy projekt keretében indított informatikai fejlesztések előkészítésében és megvalósításában közreműködik, az ezekhez kapcsolódó folyamatleírások, tervezési dokumentumok és felhasználói tevékenységet elősegítő dokumentumok elkészítésével.
15. A digitális transzformációval érintett folyamatok esetében architekturális szinten megtervezi a jövőbeni működtetés feltételeit.
7.[135]
8. A vámszakmai és nemzetközi elnökhelyettes irányítása és szakmai felügyelete alá tartozó főosztályok feladatai
8.1. Nemzetközi Főosztály
1. Ellátja az adó- és vámügyi nemzetközi és európai uniós kapcsolatok központi szakirányítását, tervezését, szervezését, felügyeletét és ellenőrzését.
2. Végzi a bi- és multilaterális nemzetközi és uniós kapcsolattartást, továbbá koordinálja az Európai Unió Tanácsa egyes munkacsoportjainak tevékenységével kapcsolatos feladatokat.[136]
3. Feladatkörébe tartozóan előkészíti az adó- és vámhatóságokkal kötendő bi- és multilaterális szakmai megállapodásokat, koordinálja azok megkötését, továbbá figyelemmel kíséri a végrehajtásukat.
4. Szervezi az egyes nemzetközi, illetve európai uniós, valamint egyéb forrásból finanszírozott szakértőcserét, illetve - a Humánpolitikai Főosztály feladatkörébe tartozó nemzeti szakértő delegálást, valamint a Beszerzés Előkészítő és Projekt Főosztály feladatkörébe tartozó projekteket kivéve - végzi a delegálást igénylő képzési pályázatokkal összefüggő feladatokat.
5. Ellátja az elnök és az elnökhelyettesek számára a nemzetközi protokollal, nemzetközi rendezvényekkel kapcsolatos feladatokat, végzi azok előkészítését, lebonyolítását, elszámolását és dokumentálását.
6. Végzi az Európai Unió Fiscalis és Customs programjának nemzeti koordinációját, a Fiscalis és Customs Nemzeti Koordinátorok ülésein képviseli a NAV-ot.
7. A NAV hatáskörébe tartozó ügyekben tolmácsolási feladatokat lát el és gondoskodik az idegen vagy magyar nyelvű anyagok lefordításáról, illetve lefordíttatásáról, fordítás utáni lektorálásáról.
8. Végzi a hivatalos külföldi kiküldetésekkel kapcsolatos feladatokat, beleérve a kihelyezettekkel kapcsolatos ügyek intézését; valutaellátást biztosító pénztárat működtet.
9. NAV szinten ellátja a három hónapnál rövidebb időtartamú külföldi kiküldetésekkel, illetve a nemzetközi vonatkozású rendezvényekkel kapcsolatos tervezési, szervezési és koordinációs feladatokat. Tervezi és - a szakmai tartalom meghatározását ide nem értve - előkészíti és koordinálja a külföldi delegációk belföldi szakmai programjait, továbbá ellátja a protokolláris feladatokat a nemzetközi vonatkozású belföldi szakmai események kapcsán, beleértve a nemzetközi tevékenységgel kapcsolatos szállítási feladatok koordinálását.
10. Közreműködik a reprezentációs ajándéktárgyak beszerzésében, gondoskodik azok kezeléséről, rendelkezésre bocsátásáról, nyilvántartásáról. A Kommunikációs Főosztállyal együttműködve ellátja a NAV internetes honlapjáról elérhető idegen nyelvű tartalmaknak szakterületi összegyűjtését, fordítását és feltöltését.
11. A szolgáltatási tevékenység megkezdésének és folytatásának általános szabályairól szóló 2009. évi LXXVI. törvényben foglalt rendelkezéseknek megfelelően ellátja a Belső Piaci Információs Rendszer működtetésével összefüggő, az EGT-államok illetékes hatóságaival lebonyolított igazgatási együttműködéshez kapcsolódó feladatokat.
12. Végzi a kézbesítési kérelmekkel kapcsolatos nemzetközi vámmegkeresések fogadását és kiküldését.
8.2. Vám Főosztály
1. Irányítja és szakmailag felügyeli a vámeljárások és vámigazgatási eljárások tekintetében az egységes jogalkalmazási tevékenységet, ennek érdekében kidolgozza, illetve folyamatosan aktualizálja a vámeljárások és vámigazgatási eljárások gyakorlatának szabályait - ide nem értve a folyamatba épített kockázatelemzési és -kezelési tevékenységet -, közreműködik a vám szakterületet érintő jogalkotásban.
2. Irányítja, szakmailag felügyeli és koordinálja a származási, tarifa és vámérték szakterületen végzett tevékenységet, közreműködik a Kombinált Nómenklatúra és annak Magyarázata, az áruosztályozási végrehajtási rendeletek, a HR Vámtarifa Magyarázat és a HR áruosztályozási vélemények, a Vámkódexbizottság szakmai bizottságai által elfogadott állásfoglalások, más áruosztályozási, származási és vámérték vonatkozású jogforrások magyar nyelvű változatának összeállításában és - szükség esetén - közzétételében.
3. Irányítja, szakmailag felügyeli és koordinálja a vámellenőrzéseknek (ide nem értve a felülellenőrzéseket és rendészeti ellenőrzéseket), valamint a kábítószer-prekurzorokkal végzett tevékenységek ellenőrzésének egységes jogalkalmazási tevékenységét, kidolgozza, folyamatosan aktualizálja a vonatkozó szabályrendszereket. Ennek keretében meghatározza az ellenőrzési irányokat, jóváhagyásra előterjeszti az áruátengedést követő ellenőrzések éves tervét, elrendeli a központi kockázatelemzésen alapuló áruátengedést követő ellenőrzéseket.
4. Szakmailag felügyeli, illetve folyamatosan aktualizálja a vámtartozások, valamint az egyéb teher tartozások fedezetére nyújtott biztosítékok, továbbá a vám- és egyéb terhek megfizetésére, visszafizetésére, elengedésére vonatkozó szabályok rendszerét.
5. Irányítja, szakmailag felügyeli és koordinálja a vámeljárásokhoz, vámigazgatási eljárásokhoz kapcsolódó, korlátozással, tilalommal, továbbá piacfelügyeleti vagy kereskedelempolitikai intézkedéssel érintett áruk forgalmára vonatkozó jogszabályok végrehajtását, együttműködik az e tekintetben hatáskörrel és illetékességgel rendelkező társhatóságokkal és NAV szervekkel.
6. Irányítja, szakmailag felügyeli és koordinálja a szellemi tulajdonjogot sértő árukkal szemben a vámeljárások és vámigazgatási eljárások során alkalmazandó jogszabályok végrehajtását.
7. Irányítja, szakmailag felügyeli és koordinálja az európai uniós és nemzeti vámjogszabályokban meghatározott engedéllyel, státusszal kapcsolatos feladatok végrehajtását.
8. Végzi, irányítja, szakmailag felügyeli és koordinálja a közigazgatási hatóságok közötti vámügyi segítségnyújtással (ide nem értve a különös megfigyeléseket és kézbesítéseket) kapcsolatos tevékenységeket.
9. Irányítja, szakmailag felügyeli és koordinálja az Áfa tv. szerinti adóraktárakkal és a regisztrációs adóval kapcsolatos jogszabályok végrehajtását.
10. Irányítja, szakmailag felügyeli és koordinálja az uniós és nemzeti vámjogszabályokban meghatározott szankciókkal kapcsolatos feladatok végrehajtását.
11. Az Európai Bizottság által működtetett informatikai rendszerek esetében - vámszakmai kérdések tekintetében - kapcsolatot tart a Bizottság szerveivel, részt vesz a vámeljárások és vámigazgatási eljárások elektronizálása érdekében létrehozott nemzetközi és nemzeti projektek munkájában.
12. Részt vesz és képviseletet lát el feladatköréhez tartozóan a nemzetközi és uniós intézmények, szervek és fórumok illetékes szervei által felügyelt ülések - így különösen a Vám Világszervezet, a Vámkódexbizottság szekcióinak, szakmai bizottságainak, munkacsoportjainak munkájában, továbbá - ehhez kapcsolódóan - közreműködik a Vámkódexbizottság szakmai bizottságai által elfogadott jogforrások magyar nyelvű változatának összeállításában és - szükség esetén - közzétételében.
13. Koordinálja a feladatköréhez kapcsolódó, az Európai Bizottság Költségvetési Főigazgatósága, az Adóügyi és Vámuniós Főigazgatósága és az Európai Számvevőszék által végzett vizsgálatokat.
14. A Kockázatelemzési és Adattudományi Főosztállyal együttműködve részt vesz a központi kockázati profilok kialakításában.[137]
15. Ellátja a közös agrárpolitika finanszírozásáról, irányításáról és monitoringjáról, valamint az 1306/2013/EU rendelet hatályon kívül helyezéséről szóló (EU) 2021/2116 rendelet IV. cím III. fejezetében meghatározott feladatokat. Végzi a magának fenntartott ügyekben az EMGA utólagos ellenőrzést, valamint a külön jogszabály szerinti EMGA felülellenőrzést, illetve helyszíni szemlét. Kapcsolatot tart az Európai Bizottsággal, a tagállamok EMGA utólagos ellenőrzésekért felelős hivatalaival és a kifizető ügynökséggel. Továbbá felügyeli, ellenőrzi és szakmailag koordinálja a NAV területi szervei által végzett EMGA utólagos ellenőrzéseket.[138]
4. függelék[139]
A NAV szervek hivatalos megnevezése és székhelyei
| A | B | C | D | ||
| 1. | Név | Ir. szám | Város | Utca | |
| 2. | I. A Nemzeti Adó- és Vámhivatal központi szervei | ||||
| 3. | Nemzeti Adó- és Vámhivatal Központi Irányítása | 1054 | Budapest | Széchenyi u. 2. | |
| 4. | Nemzeti Adó- és Vámhivatal Bűnügyi Főigazgatósága | 1139 | Budapest | Teve utca 8-10. | |
| 5. | II. A Nemzeti Adó- és Vámhivatal területi szervei | ||||
| 6. | Nemzeti Adó- és Vámhivatal Észak-budapesti Adó- és Vámigazgatósága | 1134 | Budapest | Dózsa György út 128-132. | |
| 7. | Nemzeti Adó- és Vámhivatal Kelet-budapesti Adó- és Vámigazgatósága | 1144 | Budapest | Gvadányi u. 69. | |
| 8. | Nemzeti Adó- és Vámhivatal Dél-budapesti Adó- és Vámigazgatósága | 1096 | Budapest | Haller u. 3-5. | |
| 9. | Nemzeti Adó- és Vámhivatal Pest Vármegyei Adó- és Vámigazgatósága | 1134 | Budapest | Dózsa György út 128-132. | |
| 10. | Nemzeti Adó- és Vámhivatal Borsod-Abaúj- Zemplén Vármegyei Adó- és Vámigazgatósága | 3530 | Miskolc | Kandia u. 12-14. | |
| 11. | Nemzeti Adó- és Vámhivatal Heves Vármegyei Adó- és Vámigazgatósága | 3300 | Eger | Eszterházy tér 3-4. | |
| 12. | Nemzeti Adó- és Vámhivatal Nógrád Vármegyei Adó- és Vámigazgatósága | 3100 | Salgótarján | Kassai sor 10. | |
| 13. | Nemzeti Adó- és Vámhivatal Hajdú-Bihar Vármegyei Adó- és Vámigazgatósága | 4034 | Debrecen | Faraktár u. 29/c. | |
| 14. | Nemzeti Adó- és Vámhivatal Jász-Nagykun- Szolnok Vármegyei Adó- és Vámigazgatósága | 5000 | Szolnok | József Attila út 22-24. | |
| 15. | Nemzeti Adó- és Vámhivatal Szabolcs- Szatmár-Bereg Vármegyei Adó- és Vámigazgatósága | 4400 | Nyíregyháza | Szabadság tér 7-8. | |
| 16. | Nemzeti Adó- és Vámhivatal Bács-Kiskun Vármegyei Adó- és Vámigazgatósága | 6000 | Kecskemét | Kurucz krt. 16. | |
| 17. | Nemzeti Adó- és Vámhivatal Békés Vármegyei Adó- és Vámigazgatósága | 5600 | Békéscsaba | Kinizsi u. 1. | |
| 18. | Nemzeti Adó- és Vámhivatal Csongrád-Csanád Vármegyei Adó- és Vámigazgatósága | 6721 | Szeged | Bocskai u. 14. | |
| 19. | Nemzeti Adó- és Vámhivatal Győr-Moson-Sopron Vármegyei Adó- és Vámigazgatósága | 9022 | Győr | Liszt Ferenc u. 13-15. | |
| 20. | Nemzeti Adó- és Vámhivatal Vas Vármegyei Adó- és Vámigazgatósága | 9700 | Szombathely | Kőszegi u. 23/B. | |
| 21. | Nemzeti Adó- és Vámhivatal Zala Vármegyei Adó- és Vámigazgatósága | 8900 | Zalaegerszeg | Balatoni u. 2. | |
| 22. | Nemzeti Adó- és Vámhivatal Fejér Vármegyei Adó- és Vámigazgatósága | 8000 | Székesfehérvár | Mátyás király krt. 8. |
| 23. | Nemzeti Adó- és Vámhivatal Komárom- Esztergom Vármegyei Adó- és Vámigazgatósága | 2800 | Tatabánya | Komáromi u. 42. |
| 24. | Nemzeti Adó- és Vámhivatal Veszprém Vármegyei Adó- és Vámigazgatósága | 8200 | Veszprém | Brusznyai Á. u. 22-26. |
| 25. | Nemzeti Adó- és Vámhivatal Baranya Vármegyei Adó- és Vámigazgatósága | 7621 | Pécs | Rákóczi u. 52-56. |
| 26. | Nemzeti Adó- és Vámhivatal Somogy Vármegyei Adó- és Vámigazgatósága | 7400 | Kaposvár | Béke u. 28. |
| 27. | Nemzeti Adó- és Vámhivatal Tolna Vármegyei Adó- és Vámigazgatósága | 7100 | Szekszárd | Bezerédj u. 33. |
| 28. | Nemzeti Adó- és Vámhivatal Kiemelt Adó- és Vámigazgatósága | 1077 | Budapest | Dob u. 75-81. |
| 29. | Nemzeti Adó- és Vámhivatal Repülőtéri Igazgatósága | 1185 | Budapest | Liszt Ferenc Nemzetközi Repülőtér |
| 30. | Nemzeti Adó- és Vámhivatal Bevetési Igazgatósága | 1107 | Budapest | Bihari u. 16/B. |
| 31. | Nemzeti Adó- és Vámhivatal Fellebbviteli Igazgatósága | 1134 | Budapest | Dózsa György u. 128-132. |
| 32. | Nemzeti Adó- és Vámhivatal Közép-magyarországi Bűnügyi Igazgatósága | 1033 | Budapest | Huszti út 42. |
| 33. | Nemzeti Adó- és Vámhivatal Észak-magyarországi Bűnügyi Igazgatósága | 3300 | Eger | Grónay S. u. 3. |
| 34. | Nemzeti Adó- és Vámhivatal Észak-alföldi Bűnügyi Igazgatósága | 4400 | Nyíregyháza | Csaló köz 2. |
| 35. | Nemzeti Adó- és Vámhivatal Dél-alföldi Bűnügyi Igazgatósága | 6000 | Kecskemét | Batthyány u. 9. |
| 36. | Nemzeti Adó- és Vámhivatal Nyugat-dunántúli Bűnügyi Igazgatósága | 9024 | Győr | Vasvári Pál u. 1. |
| 37. | Nemzeti Adó- és Vámhivatal Közép-dunántúli Bűnügyi Igazgatósága | 8000 | Székesfehérvár | Király sor 3. |
| 38. | Nemzeti Adó- és Vámhivatal Dél-dunántúli Bűnügyi Igazgatósága | 7625 | Pécs | Ágoston tér 6. |
| 39. | Nemzeti Adó- és Vámhivatal Szakértői Intézete | 1163 | Budapest | Hősök fasora 20-24. |
| 40. | Nemzeti Adó- és Vámhivatal Informatikai Intézete | 1143 | Budapest | Hungária krt. 112-114. |
| 41. | Nemzeti Adó- és Vámhivatal Képzési, Egészségügyi és Kulturális Intézete | 1122 | Budapest | Hajnóczy József u. 7-9. |
| 42. | Nemzeti Adó- és Vámhivatal Gazdasági Ellátó Igazgatósága | 1054 | Budapest | Széchenyi u. 2. |
| 43. | Nemzeti Adó- és Vámhivatal Tájékoztatási Igazgatósága | 1106 | Budapest | Fehér út 10. |
5. függelék
Vagyonnyilatkozat-tételhez kötött munkakörök
Az egyes vagyonnyilatkozat-tételi kötelezettségekről szóló 2007. évi CLII. törvény (a továbbiakban: Vnytv.) 4. § a) pontja szerint a NAV-nál adó- és vámhatósági szolgálati jogviszonyban álló foglalkoztatottak közül a Vnytv. 3. § (1) és (2) bekezdésében foglaltak alapján az alábbi munkakört betöltők, illetve feladatot ellátók kötelezettek vagyonnyilatkozat tételére:
1. vezetői munkakört betöltő foglalkoztatott,
2. jogszabály alapján nemzetbiztonsági ellenőrzés alá eső tisztviselői munkakört betöltő foglalkoztatott,
3. közigazgatási hatósági vagy szabálysértési ügyben önállóan javaslattételre, döntésre vagy ellenőrzésre jogosult foglalkoztatott,
4. közbeszerzési eljárás során önállóan javaslattételre, döntésre vagy ellenőrzésre jogosult foglalkoztatott,
5. költségvetési vagy egyéb pénzeszközök felett önállóan javaslattételre, döntésre vagy ellenőrzésre jogosult foglalkoztatott,
6. állami vagyonnal való gazdálkodás tekintetében önállóan javaslattételre, döntésre vagy ellenőrzésre jogosult foglalkoztatott.
Lábjegyzetek:
[1] Hatályon kívül helyezve a 2010. évi CXXX. törvény 12-12/B. §-a alapján.
[2] Megállapította a 4/2024. (IV. 30.) PM utasítás 1. §-a (lásd: 1. melléklet 1. §). Hatályos 2024.05.01.
[3] Megállapította a 4/2024. (IV. 30.) PM utasítás 1. §-a (lásd: 1. melléklet 1. §). Hatályos 2024.05.01.
[4] Megállapította a 11/2024. (XII. 19.) PM utasítás 1. §-a (ld. 1. melléklet 1. §). Hatályos 2024.12.20.
[5] Módosította a 4/2024. (IV. 30.) PM utasítás 1. §-a (lásd: 1. melléklet 12. § a) pont). Hatályos 2024.05.01.
[6] Módosította a 7/2023. (VII. 14.) PM utasítás 1. §-a (lásd 1. melléklet 8. § a) pont). Hatályos 2023.07.15.
[7] Beiktatta a 4/2024. (IV. 30.) PM utasítás 1. §-a (lásd: 1. melléklet 2. §). Hatályos 2024.05.01.
[8] Hatályon kívül helyezte a 4/2024. (IV. 30.) PM utasítás 1. §-a (lásd: 1. melléklet 13. § a) pont). Hatálytalan 2024.05.01.
[9] Megállapította a 11/2024. (XII. 19.) PM utasítás 1. §-a (ld. 1. melléklet 2. §). Hatályos 2024.12.20.
[10] Megállapította a 4/2024. (IV. 30.) PM utasítás 1. §-a (lásd: 1. melléklet 3. §). Hatályos 2024.05.01.
[11] Megállapította a 4/2024. (IV. 30.) PM utasítás 1. §-a (lásd: 1. melléklet 3. §). Hatályos 2024.05.01.
[12] Beiktatta a 4/2024. (IV. 30.) PM utasítás 1. §-a (lásd: 1. melléklet 4. §). Hatályos 2024.05.01.
[13] Beiktatta a 4/2024. (IV. 30.) PM utasítás 1. §-a (lásd: 1. melléklet 4. §). Hatályos 2024.05.01.
[14] Módosította a 11/2024. (XII. 19.) PM utasítás 1. §-a (ld. 1. melléklet 9. § a) pont). Hatályos 2024.12.20.
[15] Hatályon kívül helyezte a 4/2024. (IV. 30.) PM utasítás 1. §-a (lásd: 1. melléklet 13. § b) pont). Hatálytalan 2024.05.01.
[16] Módosította a 11/2024. (XII. 19.) PM utasítás 1. §-a (ld. 1. melléklet 9. § b) pont). Hatályos 2024.12.20.
[17] Megállapította a 11/2024. (XII. 19.) PM utasítás 1. §-a (ld. 1. melléklet 3. §). Hatályos 2024.12.20.
[18] Megállapította a 11/2024. (XII. 19.) PM utasítás 1. §-a (ld. 1. melléklet 4. §). Hatályos 2024.12.20.
[19] Módosította a 11/2024. (XII. 19.) PM utasítás 1. §-a (ld. 1. melléklet 9. § b)-c) pont). Hatályos 2024.12.20.
[20] Megállapította a 11/2024. (XII. 19.) PM utasítás 1. §-a (ld. 1. melléklet 5. §). Hatályos 2024.12.20.
[21] Hatályon kívül helyezte a 4/2024. (IV. 30.) PM utasítás 1. §-a (lásd: 1. melléklet 13. § c) pont). Hatálytalan 2024.05.01.
[22] Módosította a 11/2024. (XII. 19.) PM utasítás 1. §-a (ld. 1. melléklet 10. §). Hatályos 2024.12.20.
[23] Módosította a 4/2024. (IV. 30.) PM utasítás 1. §-a (lásd: 1. melléklet 12. § b) pont). Hatályos 2024.05.01.
[24] Az alcímet beiktatta a 4/2024. (IV. 30.) PM utasítás 1. §-a (lásd: 1. melléklet 5. §). Hatályos 2024.05.01.
[25] Beiktatta a 4/2024. (IV. 30.) PM utasítás 1. §-a (lásd: 1. melléklet 5. §). Hatályos 2024.05.01.
[26] Módosította a 11/2024. (XII. 19.) PM utasítás 1. §-a (ld. 1. melléklet 9. § b) pont). Hatályos 2024.12.20.
[27] Megállapította a 11/2024. (XII. 19.) PM utasítás 1. §-a (ld. 1. melléklet 6. §). Hatályos 2024.12.20.
[28] Módosította a 22/2025. (VI. 26.) NGM utasítás 1. §-a (lásd: 1. melléklet 1. §). Hatályos 2025.07.01.
[29] Módosította a 4/2024. (IV. 30.) PM utasítás 1. §-a (lásd: 1. melléklet 12. § c) pont). Hatályos 2024.05.01.
[30] Módosította a 4/2024. (IV. 30.) PM utasítás 1. §-a (lásd: 1. melléklet 12. § d) pont). Hatályos 2024.05.01.
[31] Beiktatta a 4/2024. (IV. 30.) PM utasítás 1. §-a (lásd: 1. melléklet 6. §). Hatályos 2024.05.01.
[32] Módosította a 4/2024. (IV. 30.) PM utasítás 1. §-a (lásd: 1. melléklet 13. § d) pont). Hatályos 2024.05.01.
[33] Módosította a 4/2024. (IV. 30.) PM utasítás 1. §-a (lásd: 1. melléklet 13. § d) pont). Hatályos 2024.05.01.
[34] Hatályon kívül helyezte a 4/2024. (IV. 30.) PM utasítás 1. §-a (lásd: 1. melléklet 13. § e) pont). Hatálytalan 2024.05.01.
[35] Módosította a 11/2024. (XII. 19.) PM utasítás 1. §-a (ld. 1. melléklet 9. § b) pont). Hatályos 2024.12.20.
[36] Hatályon kívül helyezte a 22/2025. (VI. 26.) NGM utasítás 1. §-a (lásd: 1. melléklet 3. §). Hatálytalan 2025.07.01.
[37] Megállapította a 4/2024. (IV. 30.) PM utasítás 1. §-a (lásd: 1. melléklet 7. §). Hatályos 2024.05.01.
[38] Megállapította a 7/2023. (VII. 14.) PM utasítás 1. §-a (lásd 1. melléklet 3. §). Hatályos 2023.07.15.
[39] Megállapította a 7/2023. (VII. 14.) PM utasítás 1. §-a (lásd 1. melléklet 4. §). Hatályos 2023.07.15.
[40] Megállapította a 11/2024. (XII. 19.) PM utasítás 1. §-a (ld. 1. melléklet 7. §). Hatályos 2024.12.20.
[41] Módosította a 7/2023. (VII. 14.) PM utasítás 1. §-a (lásd 1. melléklet 8. § a) pont). Hatályos 2023.07.15.
[42] Az alcím címét módosította a 4/2024. (IV. 30.) PM utasítás 1. §-a (lásd: 1. melléklet 8. §). Hatályos 2024.05.01.
[43] Módosította a 7/2023. (VII. 14.) PM utasítás 1. §-a (lásd 1. melléklet 8. § b) pont). Hatályos 2023.07.15.
[44] Módosította a 7/2023. (VII. 14.) PM utasítás 1. §-a (lásd 1. melléklet 8. § c) pont). Hatályos 2023.07.15.
[45] Beiktatta a 4/2024. (IV. 30.) PM utasítás 1. §-a (lásd: 1. melléklet 9. §). Hatályos 2024.05.01.
[46] Megállapította a 4/2024. (IV. 30.) PM utasítás 1. §-a (lásd: 1. melléklet 10. §, 1. függelék). Hatályos 2024.05.01.
[47] Megállapította a 22/2025. (VI. 26.) NGM utasítás 1. §-a (lásd: 1. melléklet 2. § a) pont, 1. függelék). Hatályos 2025.07.01.
[48] Megállapította a 11/2024. (XII. 19.) PM utasítás 1. §-a (ld. 1. melléklet 8. § a) pont - 1. függelék 2. pont). Hatályos 2024.12.20.
[49] A címet módosította a 7/2023. (VII. 14.) PM utasítás 1. §-a (lásd 1. melléklet 6. § a) pont, 2. függelék 3. pont a) alpont). Hatályos 2023.07.15.
[50] A címet módosította a 7/2023. (VII. 14.) PM utasítás 1. §-a (lásd 1. melléklet 6. § a) pont, 2. függelék 3. pont a) alpont). Hatályos 2023.07.15.
[51] Megállapította a 4/2024. (IV. 30.) PM utasítás 1. §-a (lásd: 1. melléklet 11. § a) pont, 2. függelék 3. pont). Hatályos 2024.05.01.
[52] Megállapította a 4/2024. (IV. 30.) PM utasítás 1. §-a (lásd: 1. melléklet 11. § a) pont, 2. függelék 4. pont). Hatályos 2024.05.01.
[53] Módosította a 11/2024. (XII. 19.) PM utasítás 1. §-a (ld. 1. melléklet 8. § a) pont - 1. függelék 5. pont). Hatályos 2024.12.20.
[54] Módosította a 7/2023. (VII. 14.) PM utasítás 1. §-a (lásd 1. melléklet 6. § a) pont, 2. függelék 3. pont b) alpont). Hatályos 2023.07.15.
[55] Beiktatta a 11/2024. (XII. 19.) PM utasítás 1. §-a (ld. 1. melléklet 8. § a) pont - 1. függelék 3. pont). Hatályos 2024.12.20.
[56] Megállapította a 4/2024. (IV. 30.) PM utasítás 1. §-a (lásd: 1. melléklet 11. § a) pont, 2. függelék 5. pont). Hatályos 2024.05.01.
[57] Megállapította a 4/2024. (IV. 30.) PM utasítás 1. §-a (lásd: 1. melléklet 11. § a) pont, 2. függelék 6. pont). Hatályos 2024.05.01.
[58] Megállapította a 11/2024. (XII. 19.) PM utasítás 1. §-a (ld. 1. melléklet 8. § a) pont - 1. függelék 4. pont). Hatályos 2024.12.20.
[59] Megállapította a 4/2024. (IV. 30.) PM utasítás 1. §-a (lásd: 1. melléklet 11. § a) pont, 2. függelék 8. pont). Hatályos 2024.05.01.
[60] Beiktatta a 4/2024. (IV. 30.) PM utasítás 1. §-a (lásd: 1. melléklet 11. § a) pont, 2. függelék 9. pont). Hatályos 2024.05.01.
[61] Megállapította a 7/2023. (VII. 14.) PM utasítás 1. §-a (lásd 1. melléklet 6. § b) pont, 3. függelék 1. pont). Hatályos 2023.07.15.
[62] Hatályon kívül helyezte a 7/2023. (VII. 14.) PM utasítás 1. §-a (lásd 1. melléklet 6. § b) pont, 3. függelék 21. pont a) alpont). Hatálytalan 2023.07.15.
[63] Megállapította a 11/2024. (XII. 19.) PM utasítás 1. §-a (ld. 1. melléklet 8. § b) pont - 2. függelék 1. pont). Hatályos 2024.12.20.
[64] Hatályon kívül helyezte a 4/2024. (IV. 30.) PM utasítás 1. §-a (lásd: 1. melléklet 11. § b) pont, 3. függelék 12. pont a) alpont). Hatálytalan 2024.05.01.
[65] Megállapította a 4/2024. (IV. 30.) PM utasítás 1. §-a (lásd: 1. melléklet 11. § b) pont, 3. függelék 1. pont). Hatályos 2024.05.01.
[66] Módosította a 4/2024. (IV. 30.) PM utasítás 1. §-a (lásd: 1. melléklet 11. § b) pont, 3. függelék 11. pont a) alpont). Hatályos 2024.05.01.
[67] Módosította a 4/2024. (IV. 30.) PM utasítás 1. §-a (lásd: 1. melléklet 11. § b) pont, 3. függelék 11. pont b) alpont). Hatályos 2024.05.01.
[68] Módosította a 4/2024. (IV. 30.) PM utasítás 1. §-a (lásd: 1. melléklet 11. § b) pont, 3. függelék 11. pont c) alpont). Hatályos 2024.05.01.
[69] Megállapította a 7/2023. (VII. 14.) PM utasítás 1. §-a (lásd 1. melléklet 6. § b) pont, 3. függelék 2. pont). Hatályos 2023.07.15.
[70] Beiktatta a 11/2024. (XII. 19.) PM utasítás 1. §-a (ld. 1. melléklet 8. § b) pont - 2. függelék 2. pont). Hatályos 2024.12.20.
[71] Megállapította a 7/2023. (VII. 14.) PM utasítás 1. §-a (lásd 1. melléklet 6. § b) pont, 3. függelék 3. pont). Hatályos 2023.07.15.
[72] Megállapította a 11/2024. (XII. 19.) PM utasítás 1. §-a (ld. 1. melléklet 8. § b) pont - 2. függelék 3. pont). Hatályos 2024.12.20.
[73] Megállapította a 11/2024. (XII. 19.) PM utasítás 1. §-a (ld. 1. melléklet 8. § b) pont - 2. függelék 3. pont). Hatályos 2024.12.20.
[74] Megállapította a 4/2024. (IV. 30.) PM utasítás 1. §-a (lásd: 1. melléklet 11. § b) pont, 3. függelék 2. pont). Hatályos 2024.05.01.
[75] Módosította a 11/2024. (XII. 19.) PM utasítás 1. §-a (ld. 1. melléklet 8. § b) pont - 2. függelék 16.b) pont). Hatályos 2024.12.20.
[76] Megállapította a 11/2024. (XII. 19.) PM utasítás 1. §-a (ld. 1. melléklet 8. § b) pont - 2. függelék 4. pont). Hatályos 2024.12.20.
[77] Megállapította a 11/2024. (XII. 19.) PM utasítás 1. §-a (ld. 1. melléklet 8. § b) pont - 2. függelék 5. pont). Hatályos 2024.12.20.
[78] Megállapította a 11/2024. (XII. 19.) PM utasítás 1. §-a (ld. 1. melléklet 8. § b) pont - 2. függelék 6. pont). Hatályos 2024.12.20.
[79] Módosította a 11/2024. (XII. 19.) PM utasítás 1. §-a (ld. 1. melléklet 8. § b) pont - 2. függelék 16.c) pont). Hatályos 2024.12.20.
[80] Beiktatta a 22/2025. (VI. 26.) NGM utasítás 1. §-a (lásd: 1. melléklet 2. § b) pont, 2. függelék 1. pont). Hatályos 2025.07.01.
[81] Beiktatta a 22/2025. (VI. 26.) NGM utasítás 1. §-a (lásd: 1. melléklet 2. § b) pont, 2. függelék 1. pont). Hatályos 2025.07.01.
[82] Beiktatta a 22/2025. (VI. 26.) NGM utasítás 1. §-a (lásd: 1. melléklet 2. § b) pont, 2. függelék 1. pont). Hatályos 2025.07.01.
[83] Megállapította a 7/2023. (VII. 14.) PM utasítás 1. §-a (lásd 1. melléklet 6. § b) pont, 3. függelék 4. pont). Hatályos 2023.07.15.
[84] Megállapította a 4/2024. (IV. 30.) PM utasítás 1. §-a (lásd: 1. melléklet 11. § b) pont, 3. függelék 3. pont). Hatályos 2024.05.01.
[85] Beiktatta a 4/2024. (IV. 30.) PM utasítás 1. §-a (lásd: 1. melléklet 11. § b) pont, 3. függelék 4. pont). Hatályos 2024.05.01.
[86] Beiktatta a 4/2024. (IV. 30.) PM utasítás 1. §-a (lásd: 1. melléklet 11. § b) pont, 3. függelék 4. pont). Hatályos 2024.05.01.
[87] Beiktatta a 4/2024. (IV. 30.) PM utasítás 1. §-a (lásd: 1. melléklet 11. § b) pont, 3. függelék 4. pont). Hatályos 2024.05.01.
[88] Módosította a 4/2024. (IV. 30.) PM utasítás 1. §-a (lásd: 1. melléklet 11. § b) pont, 3. függelék 11. pont d) alpont). Hatályos 2024.05.01.
[89] Megállapította a 4/2024. (IV. 30.) PM utasítás 1. §-a (lásd: 1. melléklet 11. § b) pont, 3. függelék 5. pont). Hatályos 2024.05.01.
[90] Megállapította a 4/2024. (IV. 30.) PM utasítás 1. §-a (lásd: 1. melléklet 11. § b) pont, 3. függelék 5. pont). Hatályos 2024.05.01.
[91] Megállapította a 11/2024. (XII. 19.) PM utasítás 1. §-a (ld. 1. melléklet 8. § b) pont - 2. függelék 7. pont). Hatályos 2024.12.20.
[92] Beiktatta a 11/2024. (XII. 19.) PM utasítás 1. §-a (ld. 1. melléklet 8. § b) pont - 2. függelék 8. pont). Hatályos 2024.12.20.
[93] Megállapította a 7/2023. (VII. 14.) PM utasítás 1. §-a (lásd 1. melléklet 6. § b) pont, 3. függelék 5. pont). Hatályos 2023.07.15.
[94] Megállapította a 7/2023. (VII. 14.) PM utasítás 1. §-a (lásd 1. melléklet 6. § b) pont, 3. függelék 6. pont). Hatályos 2023.07.15.
[95] Megállapította a 11/2024. (XII. 19.) PM utasítás 1. §-a (ld. 1. melléklet 8. § b) pont - 2. függelék 9. pont). Hatályos 2024.12.20.
[96] Megállapította a 11/2024. (XII. 19.) PM utasítás 1. §-a (ld. 1. melléklet 8. § b) pont - 2. függelék 10. pont). Hatályos 2024.12.20.
[97] Beiktatta a 7/2023. (VII. 14.) PM utasítás 1. §-a (lásd 1. melléklet 6. § b) pont, 3. függelék 7. pont). Hatályos 2023.07.15.
[98] Beiktatta a 4/2024. (IV. 30.) PM utasítás 1. §-a (lásd: 1. melléklet 11. § b) pont, 3. függelék 6. pont). Hatályos 2024.05.01.
[99] A "Beszerzés Előkészítő és Projekt Főosztály" alcímet hatályon kívül helyezte a 4/2024. (IV. 30.) PM utasítás 1. §-a (lásd: 1. melléklet 11. § b) pont, 3. függelék 12. pont b) alpont). Hatálytalan 2024.05.01.
[100] Megállapította a 7/2023. (VII. 14.) PM utasítás 1. §-a (lásd 1. melléklet 6. § b) pont, 3. függelék 10. pont). Hatályos 2023.07.15.
[101] Megállapította a 7/2023. (VII. 14.) PM utasítás 1. §-a (lásd 1. melléklet 6. § b) pont, 3. függelék 10. pont). Hatályos 2023.07.15.
[102] Megállapította a 4/2024. (IV. 30.) PM utasítás 1. §-a (lásd: 1. melléklet 11. § b) pont, 3. függelék 7. pont). Hatályos 2024.05.01.
[103] Hatályon kívül helyezte a 7/2023. (VII. 14.) PM utasítás 1. §-a (lásd 1. melléklet 6. § b) pont, 3. függelék 21. pont b) alpont). Hatálytalan 2023.07.15.
[104] Hatályon kívül helyezte a 7/2023. (VII. 14.) PM utasítás 1. §-a (lásd 1. melléklet 6. § b) pont, 3. függelék 21. pont b) alpont). Hatálytalan 2023.07.15.
[105] Megállapította a 7/2023. (VII. 14.) PM utasítás 1. §-a (lásd 1. melléklet 6. § b) pont, 3. függelék 11. pont). Hatályos 2023.07.15.
[106] Megállapította a 7/2023. (VII. 14.) PM utasítás 1. §-a (lásd 1. melléklet 6. § b) pont, 3. függelék 12. pont). Hatályos 2023.07.15.
[107] Megállapította a 7/2023. (VII. 14.) PM utasítás 1. §-a (lásd 1. melléklet 6. § b) pont, 3. függelék 12. pont). Hatályos 2023.07.15.
[108] Módosította a 4/2024. (IV. 30.) PM utasítás 1. §-a (lásd: 1. melléklet 11. § b) pont, 3. függelék 11. pont e) alpont). Hatályos 2024.05.01.
[109] Megállapította a 7/2023. (VII. 14.) PM utasítás 1. §-a (lásd 1. melléklet 6. § b) pont, 3. függelék 12. pont). Hatályos 2023.07.15.
[110] Megállapította a 7/2023. (VII. 14.) PM utasítás 1. §-a (lásd 1. melléklet 6. § b) pont, 3. függelék 12. pont). Hatályos 2023.07.15.
[111] Megállapította a 7/2023. (VII. 14.) PM utasítás 1. §-a (lásd 1. melléklet 6. § b) pont, 3. függelék 12. pont). Hatályos 2023.07.15.
[112] Megállapította a 7/2023. (VII. 14.) PM utasítás 1. §-a (lásd 1. melléklet 6. § b) pont, 3. függelék 12. pont). Hatályos 2023.07.15.
[113] Megállapította a 7/2023. (VII. 14.) PM utasítás 1. §-a (lásd 1. melléklet 6. § b) pont, 3. függelék 12. pont). Hatályos 2023.07.15.
[114] Megállapította a 7/2023. (VII. 14.) PM utasítás 1. §-a (lásd 1. melléklet 6. § b) pont, 3. függelék 12. pont). Hatályos 2023.07.15.
[115] Megállapította a 7/2023. (VII. 14.) PM utasítás 1. §-a (lásd 1. melléklet 6. § b) pont, 3. függelék 12. pont). Hatályos 2023.07.15.
[116] Megállapította a 11/2024. (XII. 19.) PM utasítás 1. §-a (ld. 1. melléklet 8. § b) pont - 2. függelék 11. pont). Hatályos 2024.12.20.
[117] Módosította a 7/2023. (VII. 14.) PM utasítás 1. §-a (lásd 1. melléklet 6. § b) pont, 3. függelék 20. pont a) alpont). Hatályos 2023.07.15.
[118] Módosította a 7/2023. (VII. 14.) PM utasítás 1. §-a (lásd 1. melléklet 6. § b) pont, 3. függelék 20. pont b) alpont). Hatályos 2023.07.15.
[119] Módosította a 11/2024. (XII. 19.) PM utasítás 1. §-a (ld. 1. melléklet 8. § b) pont - 2. függelék 16.a) pont). Hatályos 2024.12.20.
[120] Módosította a 7/2023. (VII. 14.) PM utasítás 1. §-a (lásd 1. melléklet 6. § b) pont, 3. függelék 20. pont c) alpont). Hatályos 2023.07.15.
[121] Megállapította a 7/2023. (VII. 14.) PM utasítás 1. §-a (lásd 1. melléklet 6. § b) pont, 3. függelék 13. pont). Hatályos 2023.07.15.
[122] Megállapította a 7/2023. (VII. 14.) PM utasítás 1. §-a (lásd 1. melléklet 6. § b) pont, 3. függelék 13. pont). Hatályos 2023.07.15.
[123] Megállapította a 7/2023. (VII. 14.) PM utasítás 1. §-a (lásd 1. melléklet 6. § b) pont, 3. függelék 13. pont). Hatályos 2023.07.15.
[124] Megállapította a 7/2023. (VII. 14.) PM utasítás 1. §-a (lásd 1. melléklet 6. § b) pont, 3. függelék 14. pont). Hatályos 2023.07.15.
[125] Megállapította a 11/2024. (XII. 19.) PM utasítás 1. §-a (ld. 1. melléklet 8. § b) pont - 2. függelék 12. pont). Hatályos 2024.12.20.
[126] Megállapította a 4/2024. (IV. 30.) PM utasítás 1. §-a (lásd: 1. melléklet 11. § b) pont, 3. függelék 9. pont). Hatályos 2024.05.01.
[127] A címet módosította a 11/2024. (XII. 19.) PM utasítás 1. §-a (ld. 1. melléklet 8. § b) pont - 2. függelék 17.a) pont). Hatályos 2024.12.20.
[128] Hatályon kívül helyezte a 11/2024. (XII. 19.) PM utasítás 1. §-a (ld. 1. melléklet 8. § b) pont - 2. függelék 17.b) pont). Hatálytalan 2024.12.20.
[129] Módosította a 11/2024. (XII. 19.) PM utasítás 1. §-a (ld. 1. melléklet 8. § b) pont - 2. függelék 17.c) pont). Hatályos 2024.12.20.
[130] Megállapította a 11/2024. (XII. 19.) PM utasítás 1. §-a (ld. 1. melléklet 8. § b) pont - 2. függelék 13. pont). Hatályos 2024.12.20.
[131] Beiktatta a 11/2024. (XII. 19.) PM utasítás 1. §-a (ld. 1. melléklet 8. § b) pont - 2. függelék 14. pont). Hatályos 2024.12.20.
[132] Beiktatta a 11/2024. (XII. 19.) PM utasítás 1. §-a (ld. 1. melléklet 8. § b) pont - 2. függelék 14. pont). Hatályos 2024.12.20.
[133] Beiktatta a 11/2024. (XII. 19.) PM utasítás 1. §-a (ld. 1. melléklet 8. § b) pont - 2. függelék 14. pont). Hatályos 2024.12.20.
[134] Megállapította a 11/2024. (XII. 19.) PM utasítás 1. §-a (ld. 1. melléklet 8. § b) pont - 2. függelék 15. pont). Hatályos 2024.12.20.
[135] "A jogi elnökhelyettes irányítása és szakmai felügyelete alá tartozó főosztályok feladatai" alcímet hatályon kívül helyezte a 22/2025. (VI. 26.) NGM utasítás 1. §-a (lásd: 1. melléklet 2. § b) pont, 2. függelék 2. pont). Hatálytalan 2025.07.01.
[136] Megállapította a 7/2023. (VII. 14.) PM utasítás 1. §-a (lásd 1. melléklet 6. § b) pont, 3. függelék 18. pont). Hatályos 2023.07.15.
[137] Módosította a 7/2023. (VII. 14.) PM utasítás 1. §-a (lásd 1. melléklet 6. § b) pont, 3. függelék 20. pont d) alpont). Hatályos 2023.07.15.
[138] Megállapította a 7/2023. (VII. 14.) PM utasítás 1. §-a (lásd 1. melléklet 6. § b) pont, 3. függelék 19. pont). Hatályos 2023.07.15.
[139] Megállapította a 7/2023. (VII. 14.) PM utasítás 1. §-a (lásd 1. melléklet 7. §, 4. függelék). Hatályos 2023.07.15.
[140] Módosította a 4/2024. (IV. 30.) PM utasítás 1. §-a (lásd: 1. melléklet 11. § c) pont, 4. függelék). Hatályos 2024.05.01.
