32018D0859[1]
A Bizottság (EU) 2018/859 határozata (2017. október 4.) a Luxemburg által az Amazon javára végrehajtott SA.38944. (2014/C., korábbi 2014/NN.) számú állami támogatásról (az értesítés a C(2017) 6740. számú dokumentummal történt)
A BIZOTTSÁG (EU) 2018/859 HATÁROZATA
(2017. október 4.)
a Luxemburg által az Amazon javára végrehajtott SA.38944. (2014/C., korábbi 2014/NN.) számú állami támogatásról
(az értesítés a C(2017) 6740. számú dokumentummal történt)
(Csak a francia nyelvű szöveg hiteles)
(EGT-vonatkozású szöveg)
AZ EURÓPAI BIZOTTSÁG,
tekintettel az Európai Unió működéséről szóló szerződésre és különösen annak 108. cikke (2) bekezdésének első albekezdésére,
tekintettel az Európai Gazdasági Térségről szóló megállapodásra és különösen e megállapodás 62. cikke (1) bekezdésének a) pontjára,
miután az érdekelt feleket az említett rendelkezéseknek megfelelően felkérte észrevételeik megtételére (1) és tekintettel az észrevételekre,
mivel:
1. ELJÁRÁS
(1) 2014. június 24-én kelt levelével a Bizottság Luxemburgtól tájékoztatást kért az Amazonnal kapcsolatos feltételes adómegállapításra vonatkozó gyakorlatról. Ebben a levélben a Bizottság felkérte Luxemburgot, hogy erősítse meg, hogy az Amazon az országban adóalany, és pontosítsa a szellemi tulajdon adórendszere keretében adókedvezményt élvező Amazon csoport tevékenységeinek a mértékét. A Bizottság kérte továbbá az Amazon csoportra vonatkozó, hatályban lévő összes feltételes adómegállapítást is. 2014. július 18-i levelében Luxemburg kérte a Bizottság 2014. június 24-i levelére történő válaszadás határidejének meghosszabbítását, amelyet megkapott (2).
(2) 2014. augusztus 4-én Luxemburg válaszolt a Bizottság 2014. június 24-i kérésére, és válaszához csatolta a Közvetlen Hozzájárulások Hivatala (a továbbiakban: a luxemburgi adóhatóság) által az Amazon.com, Inc. részére címzett 2003. november 6-i levelet (a továbbiakban: a szóban forgó feltételes adómegállapítás vagy a szóban forgó FA), az Amazon.com, Inc. 2003. október 23-i levelét és az [1. tanácsadó] (*1) által az Amazon.com, Inc. nevében írt, a luxemburgi adóhatóságnak címzett 2003. október 31-i levelet, amelyben feltételes adómegállapítást kért (a továbbiakban együttesen: FA-kérelem), valamint az Amazon EU Société à responsabilité limitée (a továbbiakban: LuxOpCo) (3), az Amazon Europe Holding Technologies SCS (a továbbiakban: LuxSCS) (4), az Amazon Services Europe Société à responsabilité limitée (a továbbiakban: ASE), az Amazon MEDIA EU Société à responsabilité limitée (a továbbiakban: AMEU) és az Amazon Luxemburg csoport más tagjainak éves pénzügyi jelentéseit.
(3) 2014. október 7-én a Bizottság az EUMSZ 108. cikkének (2) bekezdésében meghatározott hivatalos vizsgálati eljárás megindításáról szóló határozatot fogadott el a szóban forgó FA tekintetében azzal az indokkal, hogy továbbra is komoly kétségei vannak azzal kapcsolatban, hogy ez az intézkedés összeegyeztethető-e a belső piaccal (a továbbiakban: az eljárás megindításáról szóló határozat) (5). Ebben a határozatban kérte Luxemburgot, hogy nyújtson kiegészítő tájékoztatást a szóban forgó FA-ról (6). 2014. november 3-i és 5-i levelében Luxemburg kérte az eljárás megindításáról szóló határozatra vonatkozó válaszadási határidő meghosszabbítását.
(4) 2014. november 21-én kelt levelével Luxemburg benyújtotta az eljárás megindításáról szóló határozattal kapcsolatos észrevételeit. Ehhez a levélhez csatolt egy, az Amazon nevében eljáró [2. tanácsadó] által írt jelentést a transzferárakról (a továbbiakban: a TÁ-jelentés), amelyet korábban nem küldtek el a Bizottságnak.
(5) 2015. február 6-án közzétették az eljárás megindításáról szóló határozatot az Európai Unió Hivatalos Lapjában (7). Az érintetteket kérték, hogy tegyék meg a határozattal kapcsolatos észrevételeiket.
(6) 2015. február 13-i levelében a Bizottság kiegészítő tájékoztatási kérelmet intézett Luxemburghoz. Ebben a levélben a Bizottság azt is kérte Luxemburgtól, hogy engedélyezze a közvetlen kapcsolatfelvételt az Amazonnal, hogy szükség esetén megszerezzék azokat az információkat, amelyekkel Luxemburg nem rendelkezik. 2015. február 24-én Luxemburg kérte a Bizottság tájékoztatási kérelemre történő válaszadás határidejének a meghosszabbítását.
(7) Az Amazon a 2015. március 5-én kelt levelében benyújtotta észrevételeit az eljárás megindításáról szóló határozattal kapcsolatban. A következő harmadik felek szintén észrevételeket tettek az eljárás megindításáról szóló határozattal kapcsolatban: az Oxfam 2015. január 14-én, a Bundesarbeitskammer 2015. február 4-én, a Fedil 2015. február 27-én, a Booksellers Association (a továbbiakban: BA) 2015. március 3-án, a Syndicat de la librairie française (a továbbiakban: SLF) 2015. március 4-én, a Könyvtárak Európai és Nemzetközi Szövetsége (Fédération européenne et internationale des librairies, a továbbiakban: EIBF) 2015. március 4-én, a ATOZ S.A. 2015. március 5-én, a Computer and Communications Industry Association (a továbbiakban: CCIA) 2015. március 5-én és a European Policy Information Center (a továbbiakban: EPICENTER) 2015. március 5-én. Továbbá az Európai Kiadók Szövetsége (Fédération des éditeurs européens, "FEE") és a Kulturális szabadidőtöltés terjesztőinek a szakszervezete (Syndicat des distributeurs de loisirs culturels, a továbbiakban: SDLC) egyaránt 2015. március 5-én jelentette be, hogy támogatja az EIBF álláspontját.
(8) 2015. március 12-én a Bizottság és Luxemburg távkonferencián tárgyalt egymással, melynek során Luxemburg biztosította a Bizottságot arról, hogy legkésőbb 2015. március 17-én kielégítő választ tud adni a Bizottság 2015. február 13-i tájékoztatási kérelmére.
(9) 2015. március 17-én kelt levelével Luxemburg részben válaszolt a Bizottság 2015. február 13-i tájékoztatási kérelmére. Kifejtette továbbá, hogy nincsenek a birtokában a hiányzó információk és mindenekelőtt az Amazon luxemburgi egységei, valamint harmadik felek közötti egyes szerződéses kapcsolatokra vonatkozó információk.
(10) 2015. március 19-én a Bizottság elküldte Luxemburgnak a harmadik felek eljárás megindításáról szóló határozatra vonatkozó észrevételeit.
(11) 2015. március 19-én az Amazon elektronikus üzenetben nyújtotta be a LuxSCS és az Amazon csoport két egyesült államokbeli tagja között 2005. január 1-jén kötött, módosított és átfogalmazott költségfelosztási megállapodást (a továbbiakban: KFM), amelyet 2009. július 2-án újra módosítottak és átfogalmaztak (2009. január 5-i hatállyal), majd 2014. január 1-jei hatállyal még egyszer módosítottak (8).
(12) A 2015. március 18-i, 19-i és 20-i elektronikus üzenetváltásokban a Bizottság jelezte Luxemburgnak, hogy a Bizottság 2015. február 13-i tájékoztatási kérelmére adott 2015. március 17-i válasza hiányos, és további kérdéseket intézett Luxemburghoz e pontok tisztázása érdekében.
(13) 2015. március 20-án Luxemburg elfogadta, hogy a Bizottság közvetlenül az Amazonhoz intézze kérdéseit. 2015. március 26-án a Bizottság tájékoztatta Luxemburgot arról, hogy a szóban forgó FA-ra vonatkozó hivatalos vizsgálati eljárást a 659/1999/EK tanácsi rendelet (9) 6a. cikke szerint az információkérés időpontjáig eredménytelennek ítélte. Ennek alapján, Luxemburg engedélyével (10) a Bizottság a 659/1999/EK rendelet 6a. cikkének (6) bekezdése szerint 2015. március 26-án kérte az Amazont, hogy küldje el az Amazon által 2000 óta kötött összes olyan megállapodást (a továbbiakban: a piacra vonatkozó tájékoztatási kérelem), amely értelmében az Amazon szellemi tulajdonhoz (a továbbiakban: SZT) kapcsolódó jogait licencbe adták vagy más módon rendelkezésre bocsátották (a továbbiakban: SZT-megállapodások), valamint minden KFM-et és/vagy belépési megállapodást, amelyet a LuxSCS az Amazon csoport más tagjaival kötött. Az Amazont is kérte a Bizottság, hogy nyújtson tájékoztatást a LuxSCS tevékenységeiről és az Amazon Luxemburgon kívüli leányvállalatainak pénzügyi elszámolásairól, valamint, hogy magyarázzon meg, vagy közelítsen bizonyos pénzügyi adatokat. Végül pedig információt kért a luxemburgi Amazon csoport jogi felépítésének legfrissebb módosításaival kapcsolatban.
(14) 2015. április 20-án Luxemburg kérte a Bizottságot, hogy magyarázza meg annak az ülésnek a célját, amelyet az Oxfam és az Eurodad szervezetekkel folytatott és amelyről Luxemburgot nem tájékoztatták. Azt is kérte, hogy a a piacra vonatkozó tájékoztatási kérelem megküldéséről szóló határozatot ne tegyék közzé.
(15) 2015. május 4-én kelt levelével az Amazon részben válaszolt a Bizottság 2015. március 26-i tájékoztatási kérelmére. Az Amazon megerősítette azt is, hogy a luxemburgi szerkezetét 2014-ben átalakította, és új feltételes adómegállapítást adott ki ennek alapján Luxemburg, ugyanakkor kifejtette, hogy a módosítást nem alkalmazzák a Bizottság által végzett vizsgálat miatt.
(16) 2015. május 8-án a Bizottság, Luxemburg és az Amazon közös ülésen vett részt. Az említett ülést követően 2015. június 12-én az Amazon további észrevételeket tett. Az Amazon rendelkezésre bocsátott egy listát az SZT-megállapodásokról is, amelyeket M.com-megállapodásoknak nevezett, és amelyek értelmében az Amazon független harmadik személyek rendelkezésére bocsátotta a platformtechnológiájához kapcsolódó SZT-t.
(17) 2015. május 13-án kelt levelével Luxemburg benyújtotta a harmadik feleknek az eljárás megindításáról szóló határozatra vonatkozó észrevételeivel kapcsolatos észrevételeit.
(18) 2015. július 3-i levelében a Bizottság emlékeztette az Amazont arra, hogy vannak még bizonyos információk amelyeket be kell nyújtania, mindenekelőtt az SZT-megállapodások terén és kiegészítő tájékoztatást kért.
(19) 2015. július 10-i levelében (amelyet 2015. július 23-án újra elküldött), Luxemburg nyilatkozatot nyújtott be a Bizottság negatív végleges határozatának a nem visszamenőleges jellegére vonatkozóan.
(20) 2015. július 24-i és 31-i levelében az Amazon részleges választ adott a Bizottság 2015. július 3-i információkérésére az M.com-megállapodásokra vonatkozóan. E válaszokat figyelembe véve az Amazon úgy ítélte meg, hogy teljeskörűen válaszolt az SZT-megállapodásokra vonatkozó információkérésre, mivel az Amazon szerint egyetlen más SZT-megállapodás sem volt hasonlítható ahhoz a szellemi tulajdonról szóló licencmegállapodáshoz, amelyet a LuxSCS és a LuxOpCo kötött egymással 2006. április 30-án (a továbbiakban: licencmegállapodás) (11). Az Amazon kérte Bizottság által kért további információk elküldésére kitűzött határidő meghosszabbítását is.
(21) 2015. július 31-i levelében a Bizottság emlékeztette az Amazont az összes fennmaradó kért információ benyújtására, különös tekintettel a teljeskörű tájékoztatásra az Amazon által 2000 óta kötött SZT-megállapodásról. Azt is kérte a Bizottság, hogy az Amazon nyújtsa be azt az új feltételes adómegállapítást, amelyet rá vonatkozóan Luxemburg 2014-ben hozott meg és amelyet Luxemburg a 2014. augusztus 4-i levelében, az Amazon pedig a 2015. május 4-i levelében említett.
(22) 2015. augusztus 21-i levelében az Amazon válaszolt a Bizottság kérésére de nem nyújtott tájékoztatást a többi SZT-megállapodásról.
(23) 2015. szeptember 8-án a Bizottság és az Amazon közös ülésen vett részt, amelyről Luxemburgot tájékoztatták. Ennek az ülésnek a nyomán a Bizottság emlékeztette az Amazont a 2015. szeptember 8-i elektronikus üzenetében arra, hogy nem tett eleget a SZT-megállapodásokra vonatkozó tájékoztatás iránti kérésnek.
(24) 2015. szeptember 14-i elektronikus üzenetében az Amazon kifejtette, hogy nincsen semmilyen más megállapodás, amely értelmében ugyanazt a szellemi tulajdont, mint amiről a licencmegállapodás szól, kapcsolódó vagy nem kapcsolódó felek rendelkezésére bocsátanák, vagy bocsátották volna. Ugyanakkor az Amazon arról tájékoztatta a Bizottságot, hogy készül egy lista a csoporton belüli SZT-megállapodásokról, akár érintik, akár nem az Uniót vagy a LuxSCS és a LuxOpCo között kötött licencmegállapodás tárgyát képező szellemi tulajdont. Ezt a listát a Bizottság 2015. szeptember 17-én kapta meg.
(25) 2015. szeptember 23-án elektronikus üzenetben benyújtott az Amazon egy listát azokról a megállapodásokról, amelyekkel harmadik felek által vagy harmadik feleknek szellemi tulajdont licencbe adtak.
(26) 2015. szeptember 29-én a Bizottság elektronikus üzenetben emlékeztette az Amazont arra, hogy még nem nyújtotta be az SZT-megállapodásokat, amelyeket a Bizottság 2015. március 26-án és július 3-án kért az Amazon által 2015. szeptember 17-én és 23-án eljuttatott listák alapján. A Bizottság kérte továbbá az Amazont, hogy adjon további tájékoztatást a LuxOpCo költségmegosztási viszonyairól és ügyfeleiről weboldalankénti bontásban.
(27) A 2015. szeptember 30-i, október 1-jei, 2-i, 12-i, 13-i, 20-i és 27-i elektronikus üzenetekben az Amazon tájékoztatást adott.
(28) 2015. október 28-án a Bizottság, Luxemburg és az Amazon közös ülésen vett részt.
(29) 2015. november 20-i levelében a Bizottság emlékeztette az Amazont arra, hogy 2015. március 26-án tájékoztatást kért az Amazon belső és külső SZT-megállapodásairól és kiegészítő tájékoztatást kért tőle.
(30) A 2015. november 27-én tartott ülés során egy névtelenséget kérő társaság (a továbbiakban: X társaság) a Bizottságnak tájékoztatást nyújtott a Bizottság vizsgálatával összefüggésben álló piacról. A 2016. január 15-én folytatott telefonkonferencia során az X társaság kiegészítő információkat nyújtott az európai elektronikus kereskedelmi ágazatról. A 2016. január 25-i elektronikus üzenetben, melynek tárgya a telefonkonferencia összefoglalása volt, az X társaság további információkat nyújtott.
(31) 2016. november 30-án az Amazon további tájékoztatást nyújtott.
(32) 2015. december 1-jén az Amazon kérte a Bizottság 2015. november 20-i tájékoztatáskérésére történő válaszadás határidejének a meghosszabbítását.
(33) 2015. december 4-én az Amazon átadta a Bizottság által a 2015. november 20-i elektronikus üzenetben kért információkat és a hiányzó válaszok eljuttatása tekintetében kérte a határidő módosítását.
(34) 2015. december 10-i és 28-i levelében Luxemburg benyújtotta a 2015. október 28-i ülést követő észrevételeit.
(35) 2015. december 11-i levelében a Bizottság emlékeztette az Amazont arra, hogy a 2015. november 20-i tájékoztatáskérésre nem kapott mindenre választ, valamint újabb információkat kért az Amazontól, további kérdéseket intézett hozzá.
(36) 2015. december 18-án kelt levelével az Amazon kiegészítő választ adott a Bizottság 2015. november 20-i tájékoztatási kérelmére.
(37) 2015. december 18-án kelt elektronikus üzenetében a Bizottság kérte Luxemburgot, hogy nyújtsa be észrevételeit és megjegyzéseit a vizsgálati eljárás e szakaszában az Amazon által a Bizottságnak nyújtott információkkal kapcsolatban.
(38) 2016. január 12-én és 15-én az Amazon részben válaszolt a Bizottság 2015. december 11-i információkérésére és a hiányzó információkra vonatkozóan kérte a kitűzött határidő meghosszabbítását.
(39) 2016. január 18-án az Amazon további tájékoztatást nyújtott.
(40) 2016. január 19-én kelt elektronikus üzenetében a Bizottság tájékoztatta az Amazont arról, hogy a korábbi információkéréseiben feltett kérdések egy részére még nem érkezett válasz. A Bizottság kérte továbbá több kérdést tisztázását és kiegészítő tájékoztatás nyújtását.
(41) 2016. január 22-én kelt levelével az Amazon részben válaszolt a Bizottság 2015. december 19-i tájékoztatási kérelmére. 2016. január 28-án kelt levelével az Amazon részben válaszolt a Bizottság 2015. december 11-i tájékoztatási kérelmére. 2016. február 5-én, 15-én19-én és 24-én kelt levelével az Amazon részben válaszolt a Bizottság 2016. január 19-i tájékoztatási kérelmére.
(42) 2016. február 26-án a Bizottság emlékeztetőt küldött az Amazonnak, amelyben arra kérte, hogy a 2015. november 20-i, december 11-i és 18-i valamint 2016. január 19-i tájékoztatási kérelmekben megfogalmazott, még megválaszolatlan kérdésekre adjon választ.
(43) 2016. március 4-én és 21-én kelt levelével az Amazon részben válaszolt a Bizottság 2015. december 11-i tájékoztatási kérelmére.
(44) 2016. március 11-én kelt elektronikus levelével az Amazon részben válaszolt a Bizottság 2016. február 26-i tájékoztatási kérelmére.
(45) 2016. március 22-én kelt elektronikus levelével az Amazon részben válaszolt a Bizottság 2016. február 19-i és 26-i tájékoztatási kérelmére.
(46) 2016. március 8-i elektronikus üzenetében az Amazon elfogadta, hogy lemond a korábban, 2016. január 22-i levelében Luxemburggal szemben megfogalmazott bizalmas kezelés iránti kérelmeiről bizonyos megadott információk esetében és vállalta, hogy ezeket az információkat közli Luxemburggal.
(47) 2016. március 14-i levelében az Amazon megerősített, hogy eljuttatta Luxemburgnak a Bizottsággal közölt legutolsó információkat.
(48) 2016. április 1-jén a Bizottság kérte X társaságot, hogy egyezzen bele az általa korábban nyújtott bizonyos információk Luxemburggal történő közlésébe. 2016. április 5-én X társaság egyetértését jelezte.
(49) 2016. április 8-án a Bizottság tájékozódott az Amazonnál azokról az információkról, amelyeket az Amazon korábban Luxemburgnak átadott a vizsgálatnak ebben a szakaszában. A Bizottság arról is tájékoztatta az Amazont, hogy a 2015. február 11-i információkérésében szereplő információk egy része még mindig hiányzik. A Bizottság kérte továbbá az Amazont, hogy több kérdést tisztázzon és nyújtson kiegészítő tájékoztatást.
(50) 2016. április 11-i levelében az Amazon pontosította, hogy melyek voltak a Luxemburgnak átadott információk.
(51) 2016. április 18-i levelében a Bizottság megkérdezte Luxemburgtól, hogy az Amazon milyen információkat közölt vele és kérte Luxemburgot, hogy terjessze be észrevételeit ezekkel az információkkal kapcsolatban. A Bizottság emlékeztetett a 2015. december 18-i elektronikus üzenetére, amelyben kérte Luxemburgot, hogy tegye meg észrevételeit az Amazon által közölt dokumentumokkal kapcsolatban. A Bizottság végül pedig közölte Luxemburggal a piacra vonatkozó információkat az X társasággal megbeszéltek szerint és kérte Luxemburgot, hogy tegye meg észrevételeit a Bizottság felé.
(52) 2016. április 22-én az Amazon részben válaszolt a Bizottság 2016. április 8-i információkérésére és a hiányzó válaszokra vonatkozóan kérte a kitűzött határidő meghosszabbítását.
(53) 2016. május 2-i levelében (2016. május 10-én újra elküldött) Luxemburg elismerte a Amazon által a vizsgálat e szakaszában nyújtott információk átvételét és az Amazon közleményeivel kapcsolatban észrevételeket fogalmazott meg. Az X társaság piacra vonatkozó információival kapcsolatban Luxemburg tájékoztatta a Bizottságot, hogy az Amazont tájékoztatta ezekről az információkról, mivel az Amazon illetékesebb az észrevételek megfogalmazásában.
(54) 2016. május 2-i elektronikus üzenetében az Amazon részleges választ adott és elismerte, hogy a 2016. április 22-i levélben említetteknek megfelelően a Bizottság 2016. április 8-i információkérésében szereplő kérdések közül vannak olyanok, amelyekre nem válaszolt.
(55) 2016. május 17-i elektronikus üzenetében a Bizottság pontosította, hogy pontosan milyen információkra vonatkozik a korábban az Amazonhoz intézett tájékoztatáskérés és emlékeztetett arra, hogy továbbra sem kapta meg a 2015. december 11-i és 2016. április 8-i tájékoztatáskérésekben kért összes információt.
(56) 2016. május 24-én kelt elektronikus levelével az Amazon válaszolt a Bizottság 2016. május 17-i elektronikus levelére.
(57) 2016. május 26-án a Bizottság, Luxemburg és az Amazon közös ülésen vett részt. Ezen az ülésen és az erről szóló beszámolótervezetben a Bizottság további kérdéseket tett fel az Amazonnak. 2016. június 20-i levelében az Amazon válaszolt ezekre az észrevételekre.
(58) 2016. június 21-én kelt levelében az Amazon benyújtotta észrevételeit a piacra vonatkozóan az X társaság által közölt információkkal kapcsolatban. Kérte továbbá az X társaság által közölt összes információhoz való hozzáférést és e társaság kilétének a felfedését.
(59) 2016. július 7-én a Bizottság közölte az Amazonnal a 2016. május 26-i ülésről készült módosított beszámolóra vonatkozó észrevételeit. A Bizottság kérte továbbá az Amazont, hogy nyújtson kiegészítő tájékoztatást.
(60) 2016. július 22-én kelt elektronikus levelével az Amazon részben válaszolt a Bizottság 2016. július 7-i tájékoztatási kérelmére. Válaszában az Amazon tájékoztatta a Bizottságot arról a rendeletről, amely az Egyesült Államokban a Szövetségi Adóügyi Bíróság eljárásaiban felhasznált dokumentumok védelmét biztosítja. Ezért az Amazon javasolta a titkos információk törlését a dokumentumokból, mivel a birtokában voltak ezek a dokumentumok.
(61) 2016. július 27-i elektronikus üzenetében a Bizottság emlékeztette az Amazont arra, hogy még nem kapta meg a 2016. július 7-én kért összes információt és elfogadta, hogy átmenetileg a dokumentumok titkos információk eltávolítása után az Egyesült Államok Szövetségi Adóügyi Bíróságán folyamatban lévő eljárásban bemutatott verzióját kapja meg. A Bizottság kérte továbbá az Amazont, hogy tisztázzon több kérdést és nyújtson kiegészítő tájékoztatást.
(62) 2016. július 29-i elektronikus üzenetében az Amazon részben válaszolt a Bizottság 2016. július 7-i információkérésére és a hiányzó válaszokra vonatkozóan kérte a kitűzött határidő meghosszabbítását. 2016. augusztus 12-én kelt levelével az Amazon részben válaszolt a Bizottság 2016. július 7-i és 27-i tájékoztatási kérelmére.
(63) 2016. augusztus 19-i elektronikus üzenetében a Bizottság kérte az Amazont, hogy tisztázza a 2016. július 7-i információkérésre adott válaszait és nyújtson kiegészítő tájékoztatást ezekre vonatkozóan.
(64) 2016. augusztus 19-i elektronikus üzenetében, majd 2016. augusztus 22-i levelében a Bizottság tájékoztatást kért az Amazontól, hogy megkapja az összes dokumentumot, amelyeket a titkos információk eltávolítása után az Egyesült Államok Szövetségi Adóügyi Bíróságán folyamatban lévő eljárásban mutattak be.
(65) 2016. augusztus 26-án az Amazon részben válaszolt a Bizottság 2016. július 7-i információkérésére és a válasza kiegészítésére kérte a kitűzött határidő meghosszabbítását.
(66) 2016. augusztus 30-i elektronikus üzenetében az Amazon tájékoztatta a Bizottságot arról, hogy sikeres volt a hozzáférési kérelme az Egyesült Államok Szövetségi Adóügyi Bíróságán folytatott eljárásban felhasznált dokumentumokhoz és jelezte, hogy hamarosan olyan dokumentumok átadására kerül sor, amelyekből nem távolították el a titkos információkat.
(67) 2016. szeptember 9-én kelt levelével az Amazon részben válaszolt a Bizottság 2016. augusztus 19-i tájékoztatási kérelmére.
(68) A Bizottság 2016. augusztus 22-i kérésének megfelelően 2016. szeptember 30-án az Amazon átadta azokat az Egyesült Államok Szövetségi Adóügyi Bíróságán folytatott eljárásban felhasznált dokumentumokat, amelyekből nem távolították el a titkos információkat.
(69) 2016. december 7-i és 19-i elektronikus üzeneteiben a Bizottság kérte az Amazont, hogy nyújtson kiegészítő tájékoztatást az Egyesült Államok Szövetségi Adóügyi Bíróságán folytatott eljárásról. 2016. december 20-án az Amazon közölte válaszát.
(70) 2016. december 21-én A Bizottság információkérést intézett az Amazonhoz, amelyre ez utóbbi 2017. január 20-án részben válaszolt. 2017. február 2-i elektronikus üzenetében a Bizottság elküldte az Amazonnak a 2016. december 21-i információkérésére vonatkozó kiegészítő magyarázatokat. 2017. február 6-án, 8-án, 27-én és március 6-án az Amazon kiegészítő információkat és részleges válaszokat küldött a Bizottságnak. 2017. március 13-i elektronikus üzenetében a Bizottság emlékeztette az Amazont, hogy még nem adott át minden információt.
(71) 2017. március 14-én a Bizottság tájékoztatáskéréssel fordult az Amazonhoz.
(72) 2017. március 24-i elektronikus üzenetében az Amazon átadta a Bizottságnak az Egyesült Államok Szövetségi Adóügyi Bíróságának a 2017. március 23-i véleményét.
(73) 2017. március 27-i elektronikus üzenetében a Bizottság kérte az Amazont, hogy nyújtson kiegészítő tájékoztatást az Egyesült Államok Szövetségi Adóügyi Bírósága által kiadott véleményről.
(74) 2017. március 28-án az Amazon kérte a Bizottságot, hogy adjon több időt a válaszra, mivel a per utáni eljárás még folyamatban volt az Egyesült Államokban.
(75) 2017. április 4-én kelt elektronikus levelével az Amazon részben válaszolt a Bizottság 2017. március 14-i tájékoztatási kérelmére.
(76) 2017. április 7-i elektronikus levelében a Bizottság tájékoztatta Luxemburgot és az Amazont arról, hogy kénytelen elutasítani az Amazon arra irányuló kérelmét, hogy teljes hozzáférést kapjon az X társaság által közölt dokumentumokhoz.
(77) 2017. április 11-én az Amazon részben ismét válaszolt a Bizottság 2017. március 14-i információkérésére és a válasza bizonyos hiányzó részeire vonatkozóan kérte a kitűzött határidő meghosszabbítását.
(78) 2017. április 12-i elektronikus üzenetében az Amazon részleges választ adott a Bizottságnak.
(79) 2017. április 17-én az Amazon kiegészítő tájékoztatást adott az Egyesült Államokban folyamatban lévő per utáni eljárásról.
(80) 2017. május 18-án az Amazon újabb részleges választ küldött és ily módon kiegészített válaszát a Bizottság 2017. március 14-i információkérésére.
(81) 2017. május 19-i levelében a Bizottság további tájékoztatást kért az Amazontól.
(82) 2017. május 29-én az Amazon további tájékoztatást nyújtott a Bizottságnak.
(83) 2017. június 7-én kelt elektronikus levelével az Amazon válaszolt a Bizottság 2017. május 19-i tájékoztatási kérelmére.
(84) 2017. június 14-én a Bizottság elektronikus üzenetben kérte az Amazont, hogy erősítse meg, a 2016-ban és 2017-ben a Bizottságnak elküldött összes információt elküldte Luxemburgnak is és kérte Luxemburgot, hogy nyújtsa be észrevételeit azon információkkal kapcsolatban, amelyeket az Amazon a Bizottságnak átadott a vizsgálat adott szakaszában. 2017. június 19-i levelében az Amazon megerősítette, hogy eljuttatta Luxemburgnak a Bizottsággal 2016-ban és 2017-ben közölt összes információt. 2017. június 21-i elektronikus üzenetében Luxemburg megerősítette, hogy megkapta az összes dokumentumot, amelyeket az Amazon a Bizottságnak átadott 2016-ban és 2017-ben és kijelentette, hogy nincsenek további észrevételei az Amazon által 2016-ban és 2017-ben a Bizottságnak átadott dokumentumokkal kapcsolatban az Amazon 2016. szeptember 30-i és 2017. január 20-i közleményei kivételével.
(85) 2017. június 22-én a Bizottság, Luxemburg és az Amazon közös ülésen vett részt.
(86) 2017. július 6-án Luxemburg benyújtotta észrevételeit az Amazon által 2016. szeptember 30-án és 2017. január 20-án közölt információkkal kapcsolatban.
(87) 2017. július 6-án a Bizottság tájékoztatást kért az Amazontól, amelyre az Amazon 2017. július 10-én és 27én, valamint augusztus 4-én és 7én válaszolt.
(88) 2017. augusztus 9-én a Bizottság tájékoztatást kért az Amazontól, amelyre ez utóbbi 2017. szeptember 7-én válaszolt.
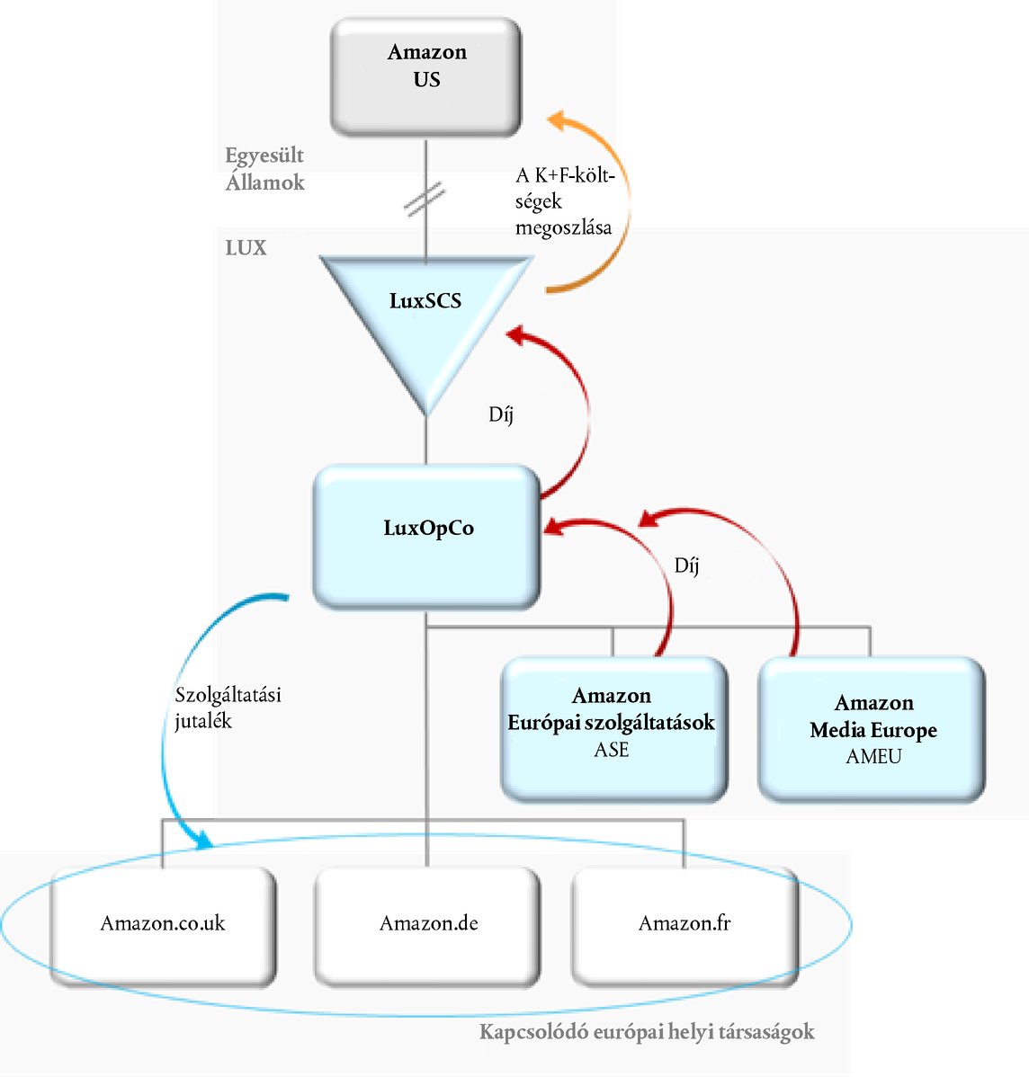
(89) 2017. szeptember 12-én Luxemburg elektronikus levélben megerősítette, hogy az Amazon által 2017. július 10-én és 27-én, augusztus 4-én és 7-én, valamint szeptember 7-én közölt iratokkal kapcsolatban nincsen további észrevétele.
2. JOGI ÉS TÉNYBELI HÁTTÉR
2.1. A SZÓBAN FORGÓ FA KEDVEZMÉNYEZETTJÉNEK LEÍRÁSA
2.1.1. AZ AMAZON CSOPORT
(90) Az Amazon csoport tagja az Amazon.com, Inc. és az összes általa közvetlenül vagy közvetve ellenőrzött társaság (a továbbiakban együtt: Amazon vagy Amazon csoport). Az Amazon székhelye az Egyesült Államokban, Washington államban, Seattle-ben van.
(91) Az Amazon kiskereskedelmi és szolgáltatási tevékenységeket kezel.
(92) Az Amazon kiskereskedelmi tevékenységei a vevők számára többféle termék úgymint könyvek, DVD-k, videók, elektronikus fogyasztási eszközök, számítógépek, háztartási cikkek, szerszámok, hardver eszközök, mobiltelefonok stb. és tartalmak, úgymint digitális zene, digitális könyv, játékok stb. weboldalakon történő értékesítésből áll, amelyeket az Amazon a beszállítóktól továbbértékesítési céllal szerez be (12). Az Amazon a vevők megrendeléseit több módon teljesíti, a saját nemzetközi és az észak-amerikai rendelésfeldolgozó központjain és hálózatain keresztül, alvállalkozói megállapodások és partnerségek révén a megrendelések bizonyos országokban történő feldolgozása esetén, valamint digitális szállítással (13).
(93) Az Amazon szolgáltatási tevékenységei közé tartoznak a harmadik felek programjai az úgynevezett "Third-Party Seller Programs" (a továbbiakban: harmadik értékesítői programok), úgymint a Marketplace és a Merchants@Amazon, amelyek révén az Amazon más (kisebb) vállalkozások és magánszemélyek (Marketplace) valamint közepes vagy nagy méretű kiskereskedők (Merchants@Amazon) számára lehetővé teszi, hogy eladásra kínálják termékeiket az Amazon weboldalain. A harmadik kereskedők termékei be vannak illesztve az Amazon weboldalaiba. Ennek fejében a vállalkozások és magánszemélyek jutalékot fizetnek az Amazonnak (14). E vállalkozások és harmadik értékesítők azt is választhatják, hogy a raktárkészletüket elküldik az Amazonnak. Az Amazon a raktárkészletet a rendelésfeldolgozó központjaiban (15) tárolja, valamennyi weboldalán feltünteti, előveszi, csomagolja és kiszállítja a vevő címére ("Amazon által szállítva" tevékenység) (16).
(94) Az Amazon más kereskedelmi és reklámszolgáltatásokból is bevételhez jut, például online reklámokból és hitelkártyához kapcsolódó szerződésekből egy másik márkával partnerségben. Az Amazon korábban felajánlotta elektronikus kereskedelmi szolgáltatásait, funkcióit és technológiáit más vállalkozások weboldalainak az üzemeltetéséhez is, akik a termékeit Amazon márkanéven és URL alatt értékesítették az Amazon "Merchant.com" programja keretében. A licenc alatt álló áruházprogramja ("Syndicated Stores") keretében az Amazon korábban elektronikus kereskedelmi szolgáltatásokat, funkciókat és technológiákat kínált más vállalkozások weboldalainak az üzemeltetéséhez, akik a termékeit más kereskedelmi néven és más URL alatt értékesítették (17). Mindkét programot fokozatosan megszüntették (18).
(95) Végül pedig az Amazon gyárt és értékesít számítástechnikai eszközöket is, úgymint az Amazon Kindle, Amazon Fire és Amazon Echo.
(96) Az Amazon világszinten tizenhárom weboldalt kezel, köztük a www.amazon.com oldalt és hat európai weboldalt: www.amazon.de, www.amazon.co.uk, www.amazon.fr, www.amazon.it és www.amazon.es (a továbbiaban: európai weboldalak) és www.amazon.nl (19). Az Amazon tevékenységei a következő három nagy szegmensbe tartoznak: Észak-Amerika, Nemzetközi és Amazon Web Services ("AWS") (20).
(97) Az Észak-Amerika szegmens értékesítései alapvetően fogyasztási cikkek kiskereskedelmi értékesítéséből (ideértve a harmadik értékesítők eladásait is) valamint a weboldalak csatornáján keresztüli előfizetésekből állnak, mely utóbbiak elsősorban Észak-Amerikát célozzák, például a www.amazon.com, www.amazon.ca és a www.amazon.com.mx. Ebbe a szegmensbe tartoznak az e weboldalakról megvalósuló exportra történő értékesítések is.
(98) A Nemzetközi szegmens értékesítései alapvetően fogyasztási cikkek kiskereskedelmi értékesítéséből (ideértve a harmadik értékesítők eladásait is) valamint a nemzetközi weboldalak csatornáján keresztüli előfizetésekből állnak, például a www.amazon.com.au, a www.amazon.com.br, a www.amazon.cn, a www.amazon.in, a www.amazon.co.jp, az európai weboldalak és a www.amazon.nl. Ebbe a szegmensbe tartoznak még az ezekről a nemzetközi oldalról történő export értékesítések is (ideértve az ezekről az oldalakról az Egyesült Államokban, Mexikóban és Kanadában található vevők számára történő export értékesítéseket is) az Amazon észak-amerikai weboldalairól történő exportértékesítések kivételével.
(99) Az AWS szegmensbe tartoznak a számítógépek, informatikai tárhelyek, adatbázisok és egyéb start-upoknak, vállalkozásoknak, állami szervezeteknek és egyetemi létesítményeknek történő világszintű értékesítések. Az AWS segítségével az Amazon különböző tevékenységtípusokra szolgáló technológiai infrastruktúrákhoz biztosít hozzáférést.
(100) 2016-ban az Amazon nettó értékesítései világszinten körülbelül 136 milliárd USD összeget rétek el, a nettó nyeresége pedig 2,37 milliárd USD volt. Világszinten az Amazon forgalmának 91 %-a származik a kiskereskedelmi tevékenységeiből. Az szak-Amerikai szegmens teszi ki a nettó értékesítések 59 %-át a nemzetközi szegmens 32 %, az AWS pedig 9 %. 2016-ban az Amazon 314 400 munkavállalót foglalkoztatott teljes vagy részmunkaidőben (21).
2.1.2. AZ AMAZON TEVÉKENYSÉGE EURÓPÁBAN
(101) 2006 előtt az Amazon az európai weboldalait egy teljes egészében az Amazon.com, Inc. tulajdonában lévő amerikai leányvállalaton keresztül üzemeltette: Amazon.com International Sales, Inc. ("AIS"). Az AIS a saját nevében kezelte a kiskereskedelmi tevékenységeket az Amazon európai weboldalain (abban az időben: www.amazon.de, www.amazon.co.uk és www.amazon.fr), miközben a vállalatcsoport egy másik amerikai társasága, az Amazon International Marketplace, Inc. ("AIM") a saját nevében kezelte a szolgáltatási tevékenységeket ezeken a weboldalakon. Az AIM a 2003-ban alapított ASE egyetlen részvényese volt, aki az európai weboldalakon a szolgáltatási tevékenységek esetében közvetítőként járt el. Végül pedig az Egyesült Királyságban, Németországban és Franciaországban alapított, teljes Amazon tulajdonú leányvállalatok (a továbbiakban: kapcsolódó európai társaságok) (22) biztosítottal bizonyos szolgáltatásokat az európai weboldalakon, például a vevőajánlások szolgáltatásait (23).
(102) 2006. májustól ténylegessé vált az Amazon európai tevékenységének az átszervezése, az FA-kérelemben leírtak szerint (a továbbiakban: a 2006. évi átszervezés). A 2006. május 1. és 2014. június 30. közötti időszak (a továbbiakban: vizsgált időszak) pénzügyi éveiben az 1. ábrán látható átalakított szervezeti felépítés már megvolt. 2014. júliusban az Amazon átszervezte a tevékenységeit Európában (a továbbiakban: a 2014. évi átszervezés). A 2014. évi átszervezésre és az Amazon ezt követően végzett európai tevékenységeire jelen határozat nem vonatkozik.
1. ábra
Amazon európai entitások szerkezete 2006-2014

Kapcsolódó európai helyi társaságok
Amazon Európai szolgáltatások ASE
Szolgáltatási jutalék
A K+F-költ-ségek megoszlása
Díj
Díj
Amazon.de
Amazon.fr
Amazon.co.uk
Amazon Media Europe AMEU
LuxOpCo
LuxSCS
LUX
Egyesült Államok
Amazon US
2.1.2.1. LuxSCS
(103) A LuxSCS egy luxemburgi székhelyű, egyszerű részvénytársaság. Noha a társaság tőkéjének tulajdonosai a vizsgált időszak során változtak, a LuxSCS társaságban részes üzlettársak mindig az Egyesült Államokban székhellyel rendelkező társaságok voltak (24). Alapításakor, 2004-ben az üzlettársai az Amazon Europe Holding, Inc. (részvényes), az Amazon.com International Sales, Inc. és az Amazon.com International Marketplace, Inc. voltak. 2006. májusban az ACI Holdings, Inc. és az Amazon.com, Inc. váltották fel az Amazon.com International Marketplace, Inc. üzlettársat a LuxSCS üzlettársaiként. 2009. szeptembertől az Amazon Europe Holding, Inc. (részvényes), az Amazon.com International Sales, Inc. és az Amazon.com, Inc. voltak a LuxSCS üzlettársai (25).
(104) A vizsgált időszakban a LuxSCS csak az Amazon európai tevékenységei esetében immateriális javakat birtokló társaságként járt el, melyek közül a LuxOpCo volt fő szolgáltatóként a felelős (26). Amint a luxemburgi adóhatóságnak címzett, 2016. április 20-i levelében az Amazon kifejti, a LuxSCS tevékenységei a LuxOpCo immateriális javainak és részvényeinek az "egyszerű birtoklására" korlátozódtak. A LuxSCS által kötött "kis számú jogi megállapodás" a "luxemburgi szervezet működéséhez szükséges" területekre korlátozódott. A LuxSCS olyan leányvállalatoktól csak passzív bevételeket (díjak és kamatok) kapott (27). A LuxSCS engedélyezte a csoporton belüli kölcsönöket a LuxOpCo és a csoport más vállalatai számára (28). A LuxSCS a vizsgált időszakban fizikailag nem volt jelen és nem volt egyetlen alkalmazottja sem.
(105) 2005-ben a LuxSCS licencmegállapodásokat és átruházási megállapodásokat írt alá az előzőleg már létező szellemi tulajdonjogokra vonatkozóan (License and Assignment Agreement For Pre-existing Intellectual Property, a továbbiakban: belépési megállapodás) az Amazon Technologies, Inc. (a továbbiakban: ATI) (29) társasággal és KFM-et kötött az Amazon csoporthoz tartozó két egyesült államokbeli entitással: A9.com, Inc. (a továbbiakban: A9) és ATI (30). A LuxSCS licencmegállapodást és átruházási megállapodást kötött szellemi tulajdonjogokról (Intellectual Property Assignment and License Agreement) az Amazon.co.uk Ltd., Amazon.fr SARL és Amazon.de GmbH társaságokkal is, amely értelmében a LuxSCS megkapta a védett márkaneveket és szellemi tulajdonjogokat azokon az európai weboldalakon, amelyek e kapcsolódó európai társaságok birtokában voltak 2006. április 30-ig (31).
(106) A belépési megállapodásnak és a KFM-nek köszönhetően a LuxSCS jogot kapott az Amazon bizonyos szellemi tulajdonjogainak az üzemeltetésére és az ebből eredő munkákra (a továbbiakban: immateriális javak) (32), amelyeket az A9, az ATI és maga a LuxSCS (33) birtokolt és fejlesztett, valamint ezek allicenc keretében történő átruházására. LuxSCS ezeket az immateriális javak használatára irányuló jogokat az európai weboldalak üzemeltetése céljából kapta, valamint az európai területen megvalósítandó bármely egyéb célból (34). Ennek fejében a LuxSCS-nek belépési díjakat kellett fizetnie (ezek a 11. táblázatban szerepelnek) valamint éves szinten részt kellett vállalnia a KFM fejlesztési programjához kapcsolódó költségekből (ez a 12. táblázatban szerepel) (35). A KFM értelmében a társaságnak mindent el kellett követnie azért, hogy megelőzze az A9 és az ATI által licenc keretében rá ruházott immateriális javak elleni cselekményeket (36). A 2009. évi módosított és átfogalmazott KFM-ben az is szerepel, hogy a LuxSCS-nek fel kellett vállalnia a KFM B. mellékletében (a továbbiakban: B. melléklet) említett funkciókat és kockázatokat (37).
(107) A KFM szerint az immateriális javak közé tartozott i. "az összes szellemi tulajdonjog, a világ minden részén", amelyek az ATI és a LuxSCS tulajdonában vannak vagy amelyeket más módon birtokolnak, továbbá az A9 (38), tulajdonában lévő bizonyos szellemi tulajdonjogok, ii. e SZT-jogok mindegyike, amelyeket licencbe adtak, átadtak vagy átruháztak az említett felekre és iii. az ebből a SZT-ból származó munkák, amelyeket a KFM értelmében az egyik félre ruháztak át. Az immateriális javak közé alapvetően három SZT-kategória tartozik: i. a "technológia" (39), ii. a "vevőadatok" (40) és iii. a "védett márkanevek" (41). Ezek nem fedik le az internetes domainnevek (42).
2.1.2.2. LuxOpCo és leányvállalatai
(108) A vizsgált időszakban a LuxOpCo teljes mértékben a LuxSCS leányvállalata volt (43). A 2006. évi átszervezés keretében azt tervezték, hogy a korábban az AIS és az AIM által betöltött szerepeket is e vállalat látja majd el (44). Az is szerepelt a tervek között, hogy folyamatosan továbbfejleszti és javítja a szoftvereken alapuló vállalatmodellt, ami az Amazon európai kiskereskedelmi tevékenységeinek és szolgáltatásainak a vezérfonala (45). A terveknek megfelelően ebben az időszakban a LuxOpCo töltötte be az Amazon csoport székhelyének a szerepét Európában, és az európai weboldalakon keresztül lebonyolított online kiskereskedelmi és szolgáltatási tevékenységek fő szolgáltatója volt (46). A LuxOpCo feladata volt továbbá az európai weboldalakon keresztül folytatott kiskereskedelmi és szolgáltatási tevékenységekre vonatkozó stratégiai döntések meghozatalának a kezelése, valamint a kiskereskedelmi tevékenységek fő fizikai alkotóelemeinek a kezelése is (47). A tervek között szerepelt, hogy e vállalat határozza meg azokat a stratégiákat és az iránymutatásokat, amelyek alapján a termékek megjelenítése és értékesítése történik az európai weboldalakon, az ármegállapítási stratégiákat, az értékesített termékek vagy szolgáltatás kínálatok esetében az eladások ösztönzését, valamint az európai weboldalakon kínált bizonyos engedményeket és reklámprogramokat. Felelős volt továbbá a harmadik kereskedők és termékkategóriák kiválasztására vonatkozó stratégiai döntésekért, valamint a harmadik felek felé történő értékesítésért. Végül pedig a LuxOpCo feladata volt a rendelések valamennyi vetületének a kezelése is (48).
(109) A vizsgált időszakban a LuxOpCo az elszámolásaiban feltüntette mind a termékértékesítésből, mind pedig a megrendeléskezelési szolgáltatásokból származó forgalmat. Különböző országokban működő beszállítóktól vásárolt továbbértékesítési céllal árukat, amelyeket utána továbbküldtek az európai weboldalakon vásárló végső vevőknek. A LuxOpCo volt az Amazon raktárkészleteinek a hivatalos eladója (49) az európai weboldalakon; a LuxOpCo volt a tulajdonos és ő viselte a veszteséggel járó kockázatokat (50). A LuxOpCo viselte a felelősséget azokért az árukért is, amelyeket harmadik vállalatok és magánszemélyek közvetlenül küldtek el a megrendeléskezelő központokba (51).
(110) A LuxOpCo pénztárkezelési funkciókat (52) is ellátott és (közvetlenül vagy közvetve) részesedése volt az ASE és AMEU társaságokban, valamint a kapcsolódó európai társaságokban, amelyek különböző csoporton belüli szolgáltatásokat nyújtottak a LuxOpCo tevékenységeinek a támogatására.
(111) A vizsgált időszakban az ASE és az AMEU, mindkettő luxemburgi illetőségű, a LuxOpCo-val együtt a luxemburgi adórendszer szempontjából adóintegrációs csoportot alkotott, amelyen belül a LuxOpCo játszotta az integráló társaság szerepét (53). A luxemburgi adótörvények értelmében ezeket a luxemburgi székhelyű társaságokat nem kezelték külön entitásokként, hanem összevont alapon fizették az adóikat, vagyis úgy, mintha egyetlen adóalanyt képeznének (54).
(112) A 2006. évi átszervezést követően a tervek szerint az ASE-nek kellet továbbra is biztosítania a szolgáltatásokat a LuxOpCo számára (55). A vizsgált időszakban ez a társaság kezelte az Amazon szolgáltatásokat az Unión belül a harmadik értékesítők esetében, "Marketpace". A Marketplace lehetővé teszi kisvállalkozások és magánszemélyek számára, hogy termékeiket az Amazon európai weboldalain keresztül kínálják. E szolgáltatás révén az Amazonnak el tudták küldeni az árukészletüket is és az Amazon ezeket a saját rendeléskezelő központjaiban tárolta, majd pedig kezelte a termékek kiválasztását, csomagolását és kiszállítását Európa minden részére. A vizsgált időszakban az AMEU kezelte az Amazon digitális tevékenységeit az Unióban (ide tartozik például az MP3 és a digitális könyvek értékesítése is).
(113) 2013-ban és 2014-ben a LuxOpCo összevont nettó forgalma 13 612 449 784 EUR és 15 463 362 589 EUR volt. A 2013. pénzügyi évben a LuxOpCo átlagosan 523 alkalmazottat foglalkoztatott teljes munkaidőben (a továbbiakban: ETP), ASE 63 ETP és AMEU 5 ETP. A LuxOpCo vállalat ASE és AMEU munkavállalói stratégiai menedzsment pozíciókat töltöttek be, melynek célja az Amazon összes európai tevékenységének az irányítása és összehangolása volt (56).
(114) A 2006. évi átszervezés után a tervek szerint a kapcsolódó európai társaságok feladata volt ugyanazon szolgáltatások biztosítása a LuxOpCo számára az európai weboldalak esetében, mint amelyeket korábban az AIS és az AIM számára biztosítottak (57). Következésképpen a vizsgált időszakban a kapcsolódó európai társaságok vevőajánlási szolgáltatásokat nyújtottak az európai weboldalaknak, szolgáltatásokat nyújtva a vevőkörnek és a kereskedőknek, támogatási szolgáltatásokat [értékesítési támogatás, lokalizációs és adaptációs támogatás, kutatás-fejlesztési támogatás (a továbbiakban: K+F támogatás)], továbbá rendeléskezelési szolgáltatásokat biztosítva (58). A kapcsolódó európai társaságok helyi tartalmat fejlesztettek ki az európai weboldalak számára, és részt vettek az áruk kezelésében az online kiskereskedők esetében, ahogyan azt a LuxOpCo kérte. A vevőszolgálati támogatás a vevőkörnek nyújtott támogatási szolgáltatásokból állt, a vásárlást megelőzően és azt követően is, telefonon. online beszélgetés vagy más kommunikációs eszköz révén a LuxOpCo kérésének megfelelően, a vevők igényeinek a kielégítése érdekében. A támogató szolgáltatások általános támogatást és adminisztratív támogatást tartalmaztak. Végül pedig a kapcsolódó európai társaságok segítettek a más helyi weboldalakat üzemeltetők felkérésében arra, hogy vevőik körében reklámozzák az európai weboldalakat (a továbbiakban: partnerprogram).
(115) A kapcsolódó európai társaságok szolgáltatásaikat a LuxOpCo számára az egyes kapcsolódó európai társaságok és a LuxOpCo között kötött 2006. május 1-jei"szolgáltatások nyújtásáról szóló megállapodások" szerint nyújtották (59). A kapcsolódó európai társaságok saját nevükben eljárva nyújtották ezeket a szolgáltatásokat a LuxOpCo megbízásából, de semmilyen kockázatot nem viseltek sem az értékesítésért, sem pedig az árukészletekért (60). A szolgáltatások nyújtásáról szóló megállapodások szerint a kapcsolódó európai társaságoknak a LuxOpCo a nettó árrés tranzakciós módszere szerint fizetett, a viselt költségekre tett árréssel, mint nyereségmutatóval (61), ami a kapcsolódó európai társaságok szerepét mutatja a LuxOpCo-val szemben (62). A gyakorlatban a kapcsolódó európai társaságok által a LuxOpCo számára nyújtott szolgáltatások esetében viselt költségeket a LuxOpCo számára 3 % és 5 % között változó további árréssel számlázták le. 2013-ban a kapcsolódó európai társaságok a következő forgalmakat érték el: Amazon.co.uk Ltd: [400-500] millió GBP; Amazon Logistik GmbH: [100-200] millió EUR; Amazon.de GmbH: [90-100] millió EUR; Amazon.fr Logistique SAS: [100-200] millió EUR; és Amazon.fr SARL: [50-60] millió EUR.
2.1.2.3. Licencmegállapodás
(116) A LuxOpCo a LuxSCS társasággal licencmegállapodást kötött, amely 2006 április 30-án lépett hatályba. E megállapodás értelmében a LuxOpCo visszavonhatatlanul megkapta a kizárólagos jogot az immateriális javak fejlesztésére, javítására és használatára az európai weboldalak üzemeltetése céljából, és minden egyéb, az "európai ország (63)" földrajzi területén (64) megvalósítandó cél érdekében, díjfizetés ellenében (a továbbiakban: a licencdíj) (65). Minden szellemi tulajdon, amit a LuxOpCo hoz létre vagy továbbfejleszt a saját immateriális javai (66) révén, vagy az e javakhoz való hozzáféréssel, a LuxSCS tulajdona (67). A LuxOpCo köteles volt a saját kezdeményezésére és a saját kockázatára megtenni a szükséges lépéseket az immateriális javak védelmére és karbantartására (68). A licencmegállapodás előírta azt is, hogy a LuxOpCo-nak belső szolgáltatásokat kell nyújtania a LuxSCS számára, bármilyen külön díjazás nélkül (69). A LuxOpCo elfogadta továbbá, hogy vállalja a licencmegállapodás keretében rá háruló összes tevékenységhez kapcsolódó valamennyi kockázatot (70). Bár a LuxOpCo szerzett SZT-jogokat ugyanazon a harmadik felektől kapott immateriális javak céljaival azonos célokra történő használatra, ezeket külön díjazás nélkül át kellett ruháznia a LuxSCS részére (71).
(117) A LuxOpCo, az ASE, az AMEU és a kapcsolódó európai társaságok az immateriális javakat a kereskedelmi tevékenységeik végzéséhez használták (72).
(118) A licencmegállapodás értelmében a LuxOpCo jogosult volt arra, hogy a kapcsolódó társaságok számára allicenceket engedélyezzen az immateriális javakra (73). 2006. április 30-i dátummal a LuxOpCo "szellemi tulajdonról szóló licencmegállapodást" ("Intellectual Property License Agreement") kötött mind az ASE, mind pedig az AMEU társasággal, melynek értelmében az immateriális javakra vonatkozó nem kizárólagos licenceket visszavonhatatlanul megkapta az ASR és az AMEU. E két megállapodás nagyjából a LuxOpCo és a LuxSCS közötti licencmegállapodásnak felelt meg. E megállapodások szerint az ASE és az AMEU által a LuxOpCo részére fizetendő díjat pontosan ugyanúgy állapították meg, mint azt a díjat, amelyet a LuxOpCo-nak kellett fizetni a LuxSCS részére a licencmegállapodás szerint.
(119) A szolgáltatások nyújtásáról szóló megállapodások szerint a kapcsolódó európai társaságok használhatták az immateriális javakat és az egyéb immateriális eszközöket és védett márkaneveket, amelyek a LuxOpCo birtokában vannak, vagy amelyekkel más módon rendelkezik, amennyiben az a LuxOpCo számára nyújtott szolgáltatásokhoz szükséges. Az e használattal létrehozott összes többletérték ugyanakkor a LuxOpCo-t illette meg (74). Minden szellemi tulajdonhoz fűződő jog és ebből származó munka, amelyet a kapcsolódó európai társaságok fejlesztettek vagy szereztek meg e szolgáltatások nyújtása során, a LuxOpCo tulajdonában maradtak (75).
(120) A licencmegállapodás hatálya a licenc (76) keretében átruházott immateriális javak teljes élettartamára terjedt ki és csak az ellenőrzés változása vagy nagyon nyomós ok (77) esetén volt felbontható, vagy amennyiben a felek egyike e megállapodás keretében nem orvosolt egy teljesítési hibát (78). Következésképpen a LuxSCS nem mondhatta fel egyoldalúan a licencmegállapodást. A licencmegállapodást 2010. januárban módosították, 2009. január 1-jei hatállyal (79). A módosítás az "EU-ban elért, kamatfizetés és adózás előtti eredmény" ("EU Operating Profit") meghatározására vonatkozott, mely kifejezést a licencdíj kiszámításánál használják (80).
2.2. A SZÓBAN FORGÓ INTÉZKEDÉS
2.2.1. A SZÓBAN FORGÓ FA
(121) A szóban forgó FA egy egyetlen mondatból álló, 2003. november 6-i keltezésű levél, amelyet a luxemburgi adóhatóság írt az Amazon.com, Inc. részére, és amelyben a következőket jelentette ki:
"Miután tudomást szereztem a 2003. [sic] október 31-i levélről, amelyet az [1. tanácsadó] küldött nekem, továbbá az ön 2003. [sic] október 23-i leveléről, amelyben kifejti a luxemburgi adóügyi kezeléssel kapcsolatos álláspontját az önök jövőbelei tevékenységei szempontjából, örömmel tájékoztatom arról, hogy jóváhagyhatom mindkét levél tartalmát."
(122) Az Amazon európai tevékenységeinek átszervezésében bekövetkezett késedelem miatt az FA érvényességének meghosszabbítását kérte az Amazon a luxemburgi adóhatóságnak címzett 2004. december 5-i levelében, aki a 2004. december 23-i levelében írt válaszában megerősítette a meghosszabbítást az Amazon számára (81). A szóban forgó FA-t eredetileg öt évre engedélyezték és 2010-ben meghosszabbították, így 2014. júniusig ténylegesen alkalmazták (82).
2.2.2. A 2003. OKTÓBER 31-I LEVÉL
(123) A luxemburgi adóhatóságnak címzett 2003. október 31-i levelében (a továbbiakban: az Amazon 2003. október 31-i levele) az Amazon kérte a LuxSCS, az Egyesült Államokban működő üzlettársai, valamint az e szerkezetben a LuxOpCo által kapott osztalékok adóügyi kezelésének a megerősítését. A levélből kitűnik, hogy a LuxSCS, egyszerű tőketársaság nem hivatott arra, hogy adózás szempontjából az üzlettársaitól különálló legyen, és következésképpen nem tartozik sem a társasági adó, sem pedig a vagyonadó hatálya alá Luxemburgban.
(124) A LuxSCS adózási átláthatósága ellenére e társaság vagy az Egyesült Államokban működő üzlettársai mégis adóköteles lehetett, amennyiben úgy ítélték meg, hogy a tevékenységeiket egy Luxemburgban lévő stabil intézményen keresztül valósítják meg. A levél ezért pontosítja, hogy sem a LuxSCS sem az üzlettársai nem tekinthetők úgy, mintha ténylegesen jelen lennének Luxemburgban (irodák, személyzet stb.) oly módon, hogy fix üzleti létesítmények híján a LuxSCS-t nincs értelme sem az üzlettársaitól elkülönített adóalanyként kezelni, sem kereskedelmi tevékenységet folytatnia e társasaságnak Luxemburgban (83). Hasonlóképpen, az üzlettársait sem lehetett úgy tekinteni, hogy stabilan letelepedtek Luxemburgban.
2.2.3. A 2003. OKTÓBER 23-I LEVÉL
(125) A luxemburgi adóhatóságnak írt 2003. október 23-i levelében (a továbbiakban: az Amazon 2003. október 23-i levele) az Amazon feltételes adómegállapítást kért a LuxOpCo luxemburgi társasági adózás szempontjából történő kezelésének a megerősítésére (84). Ebben a levélben az Amazon elmagyarázza a tervezett európai vállalatszerkezetet és kéri annak megerősítését, hogy az e levélben leírt licencmegállapodásra vonatkozó transzferár megállapítási módszer a LuxOpCo számára "megfelelő és elfogadható nyereséget" biztosít "a transzferárra vonatkozó politika és a jövedelemadóra vonatkozó luxemburgi törvény 56. cikke és 164. cikkének (3) bekezdése tekintetében".
(126) Ebben a levélben egy mellékletben csatolt "gazdasági elemzésre" történik utalás, amely bemutatja "a LuxOpCo funkcióit és kockázatait, valamint az immateriális javakról szóló licenc tárgyát képező immateriális javak jellegét és nagyságrendjét" a LuxSCS és a LuxOpCo közötti megállapodás szerint. Ennek az elemzésnek az alapján ajánlották azt a transzferár megállapítási módszert, amellyel a LuxOpCo által a LuxSCS részére az immateriális javak használatáért fizetendő az éves díj mértékét (a levélben "licencdíj") megállapították.
(127) E módszer szerint az éves díj a LuxOpCo által az európai weboldalak üzemeltetésével elért teljes forgalom egy bizonyos százaléka (a "díj mértéke"). Amint a kérdéses levélben olvasható, a licencdíj és a díj mértékének kiszámítása a következő módszer szerint történt (85):
"1. kiszámolni és a LuxOpCo-hoz rendelni a »LuxOpCo hozamot«, ami a legkisebb összeggel egyenlő a) a vizsgálat évben az EU-ra vonatkozóan a LuxOpCo által viselt összes üzemeltetési költség [4-6] %-a és b) az ugyanezen évben az európai weboldalaknak köszönhetően az EU-ban elért üzemeltetési eredmény között;
2. a licencdíj az EU-ban elért üzemeltetési eredmény a LuxOpCo hozamával csökkentve, de nem lehet nullánál kisebb érték;
3. az éves díj mértéke egyenlő a licencdíjat az adott évben az EU-ban elért összes forgalommal elosztva kapott összeggel;
4. az előzőek ellenére a LuxOpCo hozamának összege évtől függetlenül az EU-ban elért forgalom 0,45 %-ánál nem alacsonyabb és a 0,55 %-ánál nem magasabb.
5.
a) ha a LuxOpCo 1. lépésben meghatározott hozama alacsonyabb, mint az EU-ban elért forgalom 0,45 %-a, akkor a LuxOpCo hozamát kiigazítják annak érdekében, hogy elérje az alacsonyabb összeget i. az EU-ban elért forgalom vagy kamatfizetés és adózás előtti eredmény 0,45 %-a és ii. az EU-ban elért kamatfizetés és adózás előtti eredmény közül.
6.
b) ha a LuxOpCo 1. lépésben meghatározott hozama meghaladja az EU-ban elért forgalom 0,55 %-át, a LuxOpCo forgalmát kiigazítják, hogy elérje az alacsonyabb összeget az i. EU-ban elért forgalom 0,55 %-a és ii. az EU-ban elért, kamatfizetés és adózás előtti eredmény közül."
(128) A díj mértékének a kiszámítása esetében (86):
"»áruk, alapanyagok és fogyóeszközök költsége az EU esetében«: a LuxOpCo által üzemeltetett európai weboldalakból eredő az eladott áruk költsége, amelyet az általánosan elfogadott amerikai könyvelési elvek szerint számolnak ki ("US GAAP");
»üzemeltetési költségek az EU-ban«: a LuxOpCo által viselt összes költség, ideértve a csoporton belüli kiadásokat, a következő kivételekkel: az US GAAP szerint kiszámolt áruk, alapanyagok és fogyóeszközök költsége az EU-ban, licencdíj, árfolyamnyereség és veszteség, valamint kamatköltségek;
»megvalósult forgalom az EU-ban«: a LuxOpCo által az európai weboldalak révén végrehajtott értékesítésekből származó összes nettó forgalom; egyenlő a) a LuxOpCo által értékesített terméke eladási árainak összegével, amelyeket a vevőknek kiállított számlákon tüntettek fel, ideértve az ajándékként csomagolásból, a szállításból és a fenntartásból származó bevételek héa-val, visszatérítésekkel és engedményekkel csökkentett összegét is, és b) az európai weboldalakon a nem kapcsolódó felek által értékesített termékek és szolgáltatások révén a LuxOpCo által teljesített szolgáltatásokból származó, a héa összegével csökkentett összes forgalmával;
»az EU-ban elért, kamatfizetés és adózás előtti eredmény«: az EU-ban elért forgalom csökkentve az EU-ra vonatkozó áruk, alapanyagok és fogyóeszközök költségével, valamint az EU-n belüli üzemeltetési költségekkel."
2.2.4. A TRANSZFERÁRAKRÓL SZÓLÓ JELENTÉS
(129) Az eljárás megindításáról szóló határozatra válaszolva Luxemburg elküldte a TÁ-jelentést (87). Luxemburg azt állítja, hogy ez a jelentés az a "gazdasági elemzés", amelyre az Amazon 2003. október 23-i levelében történik hivatkozás. A TÁ-jelentést a Gazdasági Együttműködési és Fejlesztési Szervezet multinacionális vállaltok és adóhatóságok számára kidolgozott transzferárakra alkalmazandó elvei alapján készítették el ("OECD-irányelvek") (88).
2.2.4.1. Működési elemzés
(130) A TÁ-jelentés 3. szakasza tartalmazza a LuxSCS és a LuxOpCo működési elemzését.
(131) Ennek a működési elemzésnek az alapján a LuxSCS fő tevékenységei egy immateriális javakat birtokló társaság és a KFM keretében az immateriális javak folyamatos fejlesztésében résztvevő fél tevékenységeire korlátozódnak (89). A LuxSCS licencbe fogja adni az immateriális javakat is a LuxOpCo-nak licencmegállapodással, és e megállapodás címén díjakat fog szedni.
(132) A LuxOpCo-ra vonatkozóan a TÁ-jelentés kifejti, hogy "az ügyintézéssel foglalkozó teljes munkaidős munkavállalói révén fogja kezelni a LuxOpCo a kiskereskedelmi értékesítési tevékenységekre és az európai weboldalak szolgáltatásaira vonatkozó stratégiai döntések meghozatalát, valamint a kiskereskedelmi értékesítési tevékenységek fő fizikai összetevőit" (90). Az Amazon 2003. október 23-i levele szerint a LuxOpCo-nak "összesen legalább 25-30 teljes munkaidős alkalmazottat kellett felvennie, egy részüket az első szintű páneurópai igazgatósági pozíciókba, akiknek a feladata az európai weboldalakra vonatkozó stratégiai döntéshozatal" (91), a többi teljes munkaidős munkavállalót (mintegy húsz fő) pedig a marketing, a technológiák és a beszállítói számlák kezelése területeken betöltendő pozíciókba.
(133) A TÁ-jelentésben az is szerepel, hogy "az átszervezést követően az várható, hogy LuxOpCo fő tevékenységei az szoftveres platformjának az üzemeltetésére fognak összpontosulni, melynek célja a szoftveralapú vállalati modell folyamatos fejlesztése és javítása, ami az európai weboldalakon keresztül megvalósuló kiskereskedelmi értékesítési tevékenységek és kínált szolgáltatások vezérfonala. [...] (*2) Ennek az erőfeszítésnek a keretében a LuxOpCo vezetése törekedni fog a kiskereskedelmi értékesítési tevékenységek és szolgáltatások javítási és erősítési lehetőségeinek az azonosítására, a platform többé-kevésbé fejlesztésből eredő új és javított tulajdonságainak és funkcióinak a kiaknázása révén. A LuxOpCo mind, mind pedig szolgáltatóként arra törekszik majd, hogy minden területen optimális vevőtapasztalatot nyújtson, nevezetesen a rendelések kezelése, a fizetések kezelése, a szolgáltatás kínálati döntések, valamint a harmadik értékesítők eredményeinek a nyomon követése terén [...]" (92).
(134) A tervek szerint a LuxOpCo, mint kiskereskedő, szolgáltatás kínálatokra és ármeghatározásra vonatkozó döntéseket kellett hozzon és kezelnie kellett a rendeléskezelések valamennyi vetületét (93). A LuxOpCo a szolgáltatási tevékenységek nyújtójaként "felelős lesz a harmadik kereskedők és a termékkategóriák kiválasztására vonatkozó stratégiai döntésekért, valamint a harmadik kereskedők felé történő értékesítésekért és az e kereskedőkkel való tárgyalásokért" is (94). Az európai weboldalak üzemeltetése érdekében a LuxOpCo-nak a LuxSCS által licencbe adott immateriális javakat kellett használnia. A tervek szerint a LuxOpCo-nak kellett birtokolnia az összes árukészlet tulajdonjogát (95). A LuxOpCo viselte az árukészletek tartásával és az áruk európai weboldalakon történő értékesítésével járó összes kockázatot is (96). Az Amazon 2003. október 23-i levele alapján a LuxOpCo-nak kellett birtokolnia és használnia a Luxemburgban található, a tranzakciók kezelésére szolgáló szervereket, a vevők és a harmadik értékesítők tranzakcióinak a kezelése, valamint a nekik történő kifizetések, nevezetesen a harmadik kereskedőknek történő kifizetések engedélyezése céljából (97).
(135) A LuxOpCo-nak szerződést kellett aláírnia az ASE-vel, mely utóbbinak közvetítőként kellett eljárnia a szolgáltatások nyújtásában, a saját nevében, de a LuxOpCo javára, az Amazon európai harmadik értékesítői programjai keretében. Az ASE által nyújtott szolgáltatások lényegében a szolgáltatási tevékenységekhez kapcsolódó megrendelések kezelését célzó szolgáltatásoknak feleltek meg.
(136) A Németországban, Franciaországban és az Egyesült Királyságban működő kapcsolódó európai társaságoknak különböző szolgáltatásokat kellett nyújtaniuk az európai weboldalak számára, nevezetesen bizonyos vevőszolgálati szolgáltatásokat, vevőajánlási, marketing és rendeléskezelési szolgáltatásokat (98).
(137) Az Amazon vezetősége által a TÁ-jelentésre vonatkozóan benyújtott előrejelzések szerint a LuxOpCo feladatai közé tartozott, hogy tevékenységei során növelje a forgalmát, amelyet a 2005. évi közel 3,2 milliárd EUR összegről 2010-ben közel8,3 milliárd EUR összegre növelt, valamint, hogy viselje a következő költségeket: az előrejelzések szerint a forgalom százalékában számított áruköltségnek átlagosan közel 77,5 %-ra kellett emelkednie, a bruttó árrésnek pedig 22,5 % körül kellett lennie. A 2006. évi átszervezést követően a LuxOpCo társaságnak kellett viselnie az Amazon platform európai kezelésével és üzemeltetésével összefüggő folyó költségeket, nevezetesen a kifizetések és a behajtások kezelési költségeit, a kétséges kintlevőségeket, a rendszer felvállalásának bizonyos költségeit, továbbá az igazgatóság, a technológiai szolgáltatások személyi állományának valamint az Amazon platform régión belüli üzemeltetésének a támogatásáért felelős személyi állomány egyéb tagjainak a bérköltségeit (99). A TÁ-jelentés nem tartalmazza és nem vizsgálja azokat az elméleteket, amelyekre az igazgatóság előrejelzései épülnek (100).
2.2.4.2. A legmegfelelőbb transzferár megállapítási módszer kiválasztása
(138) A TÁ-jelentés 5. szakasza annak a transzferár megállapítási módszernek kiválasztásával foglalkozik, amely a legalkalmasabb a díj mértéke és a szokásos piaci ár elve közötti összhang megítélésére.
(139) A LuxOpCo számára fizetendő díj és a LuxOpCo által a LuxSCS részére a licencmegállapodás címén fizetendő szokásos piaci ár szerinti díj mértékének a megállapítása érdekében a TÁ-jelentés más transzferár megállapítási módszerekre tesz javaslatot: az egyik az összehasonlítható független ár módszerén, a másik pedig a maradvány nyereség elosztási módszerén alapul (101).
2.2.4.3. A szabad piacon összehasonlítható ár módszerén alapuló transzferár vizsgálata
(140) A TÁ-jelentés 6.1. szakaszában van egy szokásos piaci ár intervallum számítás, amely az összehasonlítható független ár módszerén alapuló díjra vonatkozik.
(141) A TÁ-jelentés szerzői először összehasonlítható tranzakciókat kerestek az Amazon licencmegállapodások belső adatbázisában és egy külső ügynökség feladata volt, hogy immateriális javakra vonatkozó olyan licencmegállapodásokat keressen, amelyek hasonlóak az Amazon megállapodásaihoz. A kutatások során talált tranzakciókat nem találták eléggé összehasonlíthatónak, ezért elvetették őket a szabad piaci összehasonlítható ár vizsgálata keretében.
(142) A TÁ-jelentés ezt követően ismerteti a vonatkozó megállapodások listáját, amelyek felsorolása alább található és amelyeket az Amazon 2000 óta kötött harmadik kiskereskedőkkel, valamint amelyek révén e kiskereskedők rendelkezésére bocsátotta a technológiai platformját: a Rocket.zeta, Inc., Amazon.com, Inc., target.direct LLC és Target Corporation közötti stratégiai szövetség megállapodás (a továbbiakban: Target-megállapodás) (102), a Rock-Bound, Inc. és ToysRUs.com LLC közötti stratégiai szövetség megállapodás (a továbbiakban: ToysRUs-megállapodás); termékhivatkozási megállapodás az Amazon.com Payments, Inc. és a Circuit City Stores, Inc. között (a továbbiakban: Circuit City-megállapodás); tükör tárhely megállapodás a Frontier.zeta, Inc. és a Borders Online LLC között (a továbbiakban: Borders-megállapodás); valamint az Amazon.com International Sales, Inc. és a Waterstone's Bookseller Ltd. közötti tükör tárhely megállapodás (a továbbiakban: Waterstones-megállapodás). Az Amazon ezeket a megállapodásokat az "M.com-megállapodások" kifejezéssel jelöli. E megállapodások vizsgálata után a TÁ-jelentés szerzői megállapították, hogy az [A] megállapodás összehasonlítható, annyiból, hogy a többi megállapodás "nem tartalmazta az online kereskedelmi technológiai platform rendelkezésre bocsátását" (103).
(143) Az [A] megállapodásban az Amazon vállalta, hogy létrehoz, fejleszt, tárhellyel lát el egy új [A] weboldalt és biztosítja e weboldal működését, továbbá egy [A] bolt működését is biztosítja az Amazon weboldalakon, amelyek a meglévő [A] online kereskedelmi weboldalakat voltak hivatottak felváltani. Az [A] weboldal funkciói valószínűleg erősen megegyeztek az Amazon weboldalakon általában megtalálható funkciókkal. Ennek fejében az [A] társaság az Amazon részére tervezési költségeket (104), alapköltségeket (105) és értékesítési jutalékot (106) tartalmazó díjat fizetett.
(144) Ahhoz, hogy e díjazás összehasonlítható legyen a licencdíjjal (úgynevezett "Royalty Rate", vagyis a "díj mértéke" a TÁ-jelentésben), a tervezési költségeket leírták és hozzárendelték a megállapodásban említett egyes időszakokhoz, és az éves alapköltségekkel azonos módon átszámolták őket az értékesítés százalékos arányára (3,4 % és 7,2 % között mozog). Mivel az [A] megállapodásban meghatározott jutalékköltségek 4 % és 5 % között mozgott, a TÁ-jelentés szerzői először is megállapították azt, hogy az [A] megállapodásban meghatározott hallgatólagos díj mértéke az értékesítések 8,4-11,7 %-a között mozgott. Ugyanakkor az [A] társaságnak bizonyos költségeket is ki kellett fizetnie az Amazon részére, melynek célja a rendelési.túlkapacitás és a többlet árukészlet ellensúlyozása volt. A megállapodásban említett ezen költségeket szintén átszámolták az értékesítések százalékos arányára, így ezek mértéke 1,2-07 % között mozgott. Következésképpen az eredetileg számított díj mértékére vonatkozó szokásos piaci ár tartománya az értékesítések 9,6-12,6 %-a között mozgott.
(145) Végül pedig, mivel az [A] megállapodás nem tette lehetővé [A] számára az Amazon vevőadatokhoz való hozzáférést, a TÁ-jelentés szerzői a szabad piacon összehasonlítható árat kiigazították, annak a ténynek a figyelembevétele céljából, hogy a LuxSCS hozzáférést adott a LuxOpCo társaságnak az Amazon vevőadatokhoz. Következésképpen a [B] megállapodásban szereplő információkra tekintettel 1 %-os súlyozást javasoltak, amely szokásos piaci ártartományt adott a LuxOpCo értékesítéseinek 10,6 %-13,6 %-os arányát kitevő díjmérték esetén.
2.2.4.4. A maradvány nyereség elosztási módszerén alapuló transzferár vizsgálata
(146) A TÁ-jelentés 6.2. szakaszában szerepel egy licencdíjra vonatkozó szokásos piaci ártartomány számítás (a TÁ-jelentésben a "díj mértéke"), amely a maradvány nyereség elosztási módszerén alapul. E módszer alkalmazásával a többi TÁ-jelentés szerzői, a "[LuxOpCo] mint európai üzemeltetésű társaság általános funkcióihoz" (107) kapcsolódó hozamot a LuxOpCo által viselt költségek árrése alapján becsülték meg (108).
(147) Az árrésre vonatkozó szokásos piaci ár tartományának meghatározása érdekében a TÁ-jelentés szerzői olyan társaságokat kerestek, amelyek általánosan összehasonlíthatóak, mint a szoftveralapú tevékenységek kezeléséért és működéséért felelős társaságok. Az Amadeus (109) adatbázisban a földrajzi területtel (110) összefüggő kritériumok alapján folytatott összehasonlítható társaságokra irányuló keresés, a tevékenységek (111) leírásában kulcsszó alapján folytatott keresések és a gazdasági tevékenységek nómenklatúrája segítségével manuális válogatással kombinálva hét olyan társaságot találtak, amelyek összehasonlíthatóak az Amazon vállalattal (112).
(148) Ennek alapján a "költségek nettó árrése" ("net cost plus mark-up") kifejezést a TÁ-jelentés olyan nyereségmutatóként határozza meg, amely segítségével megállapítható a szokásos piaci ár szerinti díjazás a LuxOpCo előírt funkciói esetében, amelyet a kamatfizetés és adózás előtti eredmény, valamint az áruköltség és az üzemeltetési költségek hányadosaként definiáltak (113). A hét összehasonlítható tranzakcióra vonatkozó adatok alapján számolták ki három évre (1999-2001) az átlagos interkvartilis tartományt: az alsó kvartilis 2,3 % volt; a középső kvartilis 4,2 % és a felső kvartilis 6,7 %. Az eredményeket bemutató táblázatban az szerepel, hogy a számadatok a nettó értékesítések százalékos arányát jelölik (114).
(149) Következésképpen [4-6] %-os árrést választottak és alkalmaztak a LuxOpCo üzemeltetési költségeire "a LuxOpCo funkcióihoz köthető rendes megtérülés" meghatározása érdekében (115). Ezt a megtérülést ezután kivonták a LuxOpCo kamatfizetés és adózás előtti eredményéből. A TÁ-jelentésben az e megtérülés és a LuxOpCo könyv szerinti eredménye között ily módon kapott különbséget, vagyis a maradvány nyereséget úgy tekintették, hogy a LuxSCS által licencbe adott immateriális javak használatának tudható be.
(150) Végül pedig a TÁ-jelentésben az egyes évek tervezett maradványnyereségét elosztották a LuxOpCo tervezett nettó értékesítéseivel, hogy megkapják a díj hozzávetőleges mértékét. Ennek alapján a TÁ-jelentés szerzői megállapították, hogy "a LuxOpCo esetében a LuxSCS által alkalmazott, a nettó forgalom 10,1 és 12,3 százaléka közötti díjmérték felelne meg a szokásos piaci ár követelményének az OECD-irányelvek alapján" (116).
(151) A TÁ-jelentésben szereplő számításokat az 1 (117). táblázat foglalja össze és magyarázza. Az 1-3. oszlopot a Bizottság adta hozzá a táblázathoz a számítások magyarázata céljából.
1. táblázat
A TÁ-jelentésben szereplő számítások, lásd a TÁ-jelentés 32. oldalát (a Bizottság által hozzáadott 1. és 3. oszlop)
| (Millió EUR) | ||||||||
| 1 | 2 | 3 | 4 | 5 | 6 | 7 | 8 | 9 |
| 2005 | 2006 | 2007 | 2008 | 2009 | 2010 | |||
| a | Forgalom | 3 154,2 | 4 299,9 | 5 073,9 | 5 987,1 | 7 064,7 | 8 336,3 | |
| b | Áruk, alapanyagok és fogyóeszközök költsége | 2 446,9 | 3 332,7 | 3 932,6 | 4 640,5 | 5 475,8 | 6 461,4 | |
| c | Bruttó nyereség | a – b | 707,3 | 967,2 | 1 141,3 | 1 346,6 | 1 588,9 | 1 874,9 |
| d | Működési költségek | 89,9 | 106,0 | 121,7 | 143,7 | 171,2 | 204,2 | |
| e | Belső vállalkozások (co.uk, .de, .fr) | 279,4 | 338,4 | 395,6 | 456,2 | 524,1 | 602,7 | |
| f | LUX közvetítő kereskedői kiadások | 2,8 | 3,4 | 4,1 | 4,9 | 5,9 | 7,0 | |
| g | Üzemeltetési költségek (vállalkozások közötti is) | d + e + f | 372,1 | 447,8 | 521,4 | 604,8 | 701,2 | 813,9 |
| h | Becsült üzemeltetési nettó nyereség (nettó veszteség) rendes hozam előtt | c – g | 335,2 | 519,4 | 619,9 | 741,8 | 887,7 | 1 061,0 |
| i | LuxASE-hez rendelt rendes hozam | 0,14 | 0,17 | 0,20 | 0,24 | 0,29 | 0,35 | |
| j | LuxOpCo-hoz rendelt rendes hozam | [4 – 6] % × g | 16,8 | 20,2 | 23,5 | 27,2 | 31,6 | 36,6 |
| k | A LuxSCS-nek fizetendő maradvány nyereség becsült összege | h – i – j | 318,3 | 499,1 | 596,2 | 714,3 | 855,8 | 1 024,0 |
| l | Tényleges díj mértéke (a forgalom %-ában) | k/a | 10,1 % | 11,6 % | 11,8 % | 11,9 % | 12,1 % | 12,3 % |
2.2.4.5. A két vizsgálat közelítése a transzferár szempontjából
(152) A licencmegállapodás transzferárának elemzéseiből az összehasonlítható független ár módszerének és a a maradvány nyereség elosztási módszerének segítségével végzett szintézis alapján a TÁ-jelentés szerzői az eredményeket konvergensnek találták és jelezték, hogy az e megállapodás keretében a LuxOpCo által a LuxSCS részére fizetendő díj mértéke esetében a szokásos piaci ár tartománya a LuxOpCo értékesítéseinek 10,1-12,3 %-a közé esett.
(153) A TÁ-jelentésben azt is megállapították a szerzők, hogy "noha észszerű levonni azt a következtetést, hogy az e két módszerrel kapott díjmérték tartományába eső mértékű díjmérték kiválasztása megfelel a szokásos piaci ár elvének, némi eltérés lehetséges az [A] megállapodás címén a jövőben ténylegesen átadandó immateriális javak vonatkozásában és valószínűleg ez a két módszerrel kapott eredmények közötti kis eltérések oka. [...] észszerű azt a következtetést levonni [...], hogy kicsi a valószínűsége annak, hogy a maradvány nyereség elosztási módszer torz becsléseket tartalmaz és hogy ezért megbízhatóbban méri a szokásos piaci árnak megfelelő díj mértékét" (118).
2.2.5. A SZÓBAN FORGÓ FA KÖVETKEZMÉNYEI
(154) A szóban forgó FA révén a luxemburgi adóhatóság jóváhagyta az Amazon 2003. október 23-i és 31-i levelében foglaltakat. Megerősítette, hogy a licencmegállapodás alapján a LuxOpCo által a LuxSCS részére fizetendő éves díj mértékének - amely meghatározta a LuxOpCo éves adóköteles jövedelmét - a meghatározására szolgáló transzferár megállapítási módszer megfelelt a szokásos piaci ár elvének. Ezt a megállapodást a 2. ábra foglalja össze:
2. ábra
Az Amazon európai entitások szerkezete 2006-2014, mely tartalmazza a díjfizetésről szóló megállapodást

A szóban forgó FA-ban megállapított LuxOpCo adóköteles nyereség
Leányvállalatok az EU-ban
Egyesült Államok
A szóban forgó FA-ban megállapított adóköteles nyereségen felül elért nyereséget a LuxOpCo díj formájában a LuxSCS-nek kifizeti.
értékesítések 0,45%-a
üzem. ktg. [4-6] %-a
ért. 0,55 %-a
Amazon.com, Inc.
LUX
LuxSCS
Díj
Amazon EU Sàrl LuxOpCo
Luxemburgban számlázott és rögzített EU-s értékesítések
Amazon.co.uk
Amazon.fr
Amazon.de
(155) Az éves adóbevallásai kitöltésekor a LuxOpCo a szóban forgó FA-t vette alapul a vizsgált időszakban a társasági adó címén fizetendő éves összeg megállapításához. A LuxSCS és az Egyesült Államok beli székhelyű üzlettársai szintén kihasználták a szóban forgó FA-t mivel az megerősíti, hogy sem a LuxSCS sem az üzlettársai nem alanyai Luxemburgban sem a társasági adónak, sem pedig a települési iparűzési adónak és az említett üzlettársak nem fizetnek adót a LuxSCS társaság birtokukban lévő tulajdonrésze után sem (119).
(156) A 2. táblázat mutatja be a szóban forgó FA érintettségét a LuxOpCo luxemburgi adóalapjának, valamint a LuxSCS részére 2006 óta fizetendő díj összegének (licencdíj) a kiszámítása tekintetében. A Bizottság emlékeztet arra, hogy a LuxOpCo integráló társaság szerepet tölt be az ASE-vel és az AMEU-val alkotott adóintegrációs vállalatcsoporton belül és ezért e társaságokat egyetlen adóalanyként kezelik a luxemburgi adózás szempontjából. Ezért a 2. táblázatban található az összevont helyzet és nincsen semmilyen megkülönböztetés a LuxOpCo, az ASE és az AMEU között a következő szakaszokban:
2. táblázat
A LuxOpCo adóalapjának és a 2006-2013 közötti időszakban fizetendő díjak kiszámítása
| (millió EUR) | ||||||||
| Adóintegrációs csoport Luxemburgban (millió EUR) | 2006 | 2007 | 2008 | 2009 | 2010 | 2011 | 2012 | 2013 |
| Összes forgalom | 1 979,4 | 3 545,7 | 4 298,6 | 5 605,4 | 7 628,8 | 10 086,3 | 13 312,1 | [15 000 – 15 500 ] |
| Áruk, alapanyagok és fogyóeszközök nettó költsége | 1 610,8 | 2 828,3 | 3 406,1 | 4 421,6 | 6 084,4 | 8 078,0 | 10 486,6 | [11 500 – 12 000 ] |
| Összes üzemeltetési költség | 262,5 | 476,8 | 530,0 | 637,6 | 918,3 | 1 461,7 | 2 252,9 | [3 000 – 3 500 ] |
| ebből | ||||||||
| Az árrésre alkalmazható költségek | 262,5 | 439,9 | 493,6 | 597,0 | 801,9 | 1 313,1 | 2 041,7 | [2 500 – 3 000 ] |
| ebből | ||||||||
| LuxOpCo – üzemeltetési költségek | 78,6 | 162,6 | 203,6 | 258,4 | 317,7 | 483,1 | 662,7 | [800 – 900] |
| LuxOpCo – csoporton belül | 183,8 | 277,3 | 290,0 | 338,6 | 484,1 | 830,1 | 1 379,0 | [1 500 – 2 000 ] |
| Az árrésből kizárt költségek (ügyvitel és UAI) | 0,0 | 36,9 | 36,4 | 40,6 | 116,4 | 148,5 | 211,2 | [200 – 300] |
| Az ebből származó üzemeltetési eredmény | 106,1 | 240,5 | 362,6 | 546,2 | 626,1 | 546,6 | 572,7 | [600 – 700] |
| Becsült összes hozam a luxemburgi adóintegrációs csoport esetében a korrigált üzemeltetési költségek [4–6]%-ával | 11,8 | 19,8 | 22,2 | 26,9 | 36,1 | 59,1 | 91,9 | [100 – 200] |
| Felső/alsó határ elemzés | ||||||||
| Nyereség felső határa (a forgalom 0,55 %-a) | 10,9 | 19,5 | 23,6 | 30,8 | 42,0 | 55,5 | 73,2 | [80 – 90] |
| Nyereség alsó határa (a forgalom 0,45 %-a) | 8,9 | 16,0 | 19,3 | 25,2 | 34,3 | 45,4 | 59,9 | [60 – 70] |
| Összevont nyereség Luxemburg – plafon/küszöb és hozam szerint | 10,9 | 19,5 | 22,2 | 26,9 | 36,1 | 55,5 | 73,2 | [80 – 90] |
| Díjfizetés (LuxSCS adóintegrációs csoport) | 95,2 | 221,0 | 340,4 | 519,3 | 590,0 | 491,1 | 499,4 | [500 – 600] |
(157) A LuxSCS (120) részére fizetendő licencdíj kiszámítása szerint a LuxOpCo adóalapjának a luxemburgi adózás szempontjából történő meghatározásához használt költségalap a LuxOpCo által később kifizetett, üzemeltetési költségek és a kapcsolódó európai társaságokat terhelő költségek (a 2. táblázatban "LuxOpCo - csoporton belül" kifejezéssel jelölve) összegének felel meg. Az értékesített áruk költségét és bizonyos egyéb költségeket, amelyeket az "árrésből kizárt költségek (ügyvitel és UAI)" kifejezés jelöl a 2. táblázatban, a LuxOpCo adóköteles nyereségének a kiszámításánál nem vették figyelembe. Az utolsó költségkategória a következő költségeket tartalmazza: i. 2008-tól az Amazon.com, Inc. kapcsolódó társaságai által viselt költségek a támogató szolgáltatások esetében (121), amelyeket nem terveztek a szóban forgó FA idejében; ii. 2010-től az Amazon.com által a LuxOpCo részére kiszámlázott költségek, amelyek a LuxOpCo munkavállalói valamint egyes közvetlen és közvetett európai leányvállalatok munkavállalói számára engedélyezett részvényeket tartalmazták (122). Az Amazon azt állítja, hogy e költségek egyáltalán nem módosítják a LuxOpCo funkcióit és kockázatait.
(158) A LuxOpCo üzemeltetési költségeinek és a csoporton belüli költségek összegére alkalmazott [4-6] %-os árrés adja a luxemburgi adóintegrációs vállalatcsoport becsült hozamát. Ezt az eredmény utána összehasonlítják a felső és az alsó határértékkel (sorrendben a forgalom 1,55 %-a és 0,45 %-a). Abban az esetben, ha az összes becsült hozam magasabb volt a forgalom 0,55 %-ánál (mint a 2006., 2007., 2011., 2012. és 2013. évben), a felső határérték alkalmazása meghatározó volt a LuxOpCo Luxemburgban adóköteles jövedelmének a becslésében, amelyet a 2. táblázat "Összevont nyereség Luxemburg - plafon/küszöb és hozam szerint" kifejezés alatt tartalmaz.
(159) Végül pedig a luxemburgi összevont nyereséget (amelyet a "LuxOpCo hozam" kifejezés jelöl az FA-kérelemben) ki kell vonni a kamatfizetés és adózás előtti eredményből (amelyet "az EU-ban elért, kamatfizetés és adózás előtti eredmény" kifejezés jelöl az említett kérelemben) a LuxSCS részére fizetendő licencdíj meghatározása érdekében.
2.3. A HIVATALOS VIZSGÁLATI ELJÁRÁS ALATT BENYÚJTOTT KIEGÉSZÍTŐ INFORMÁCIÓK
(160) A vizsgálat során az Amazon információkat nyújtott az európai online kiskereskedelmi értékesítésekről, az általános vállalati modelljéről és elsősorban az európai tevékenységeiről, a nem kapcsolódó entitásokkal kötött szellemi tulajdonra vonatkozó licencmegállapodásokról, valamint az új luxemburgi vállalati és adózási szerkezetéről, amely 2014. június óta hatályos. Ezek az információk a 2.1. és 2.2. pontban említett információkat egészítik ki.
2.3.1. AZ ONLINE KISKERESKEDELEM EURÓPAI PIACÁRA VONATKOZÓ INFORMÁCIÓK
(161) Az online kiskereskedelmi értékesítés európai piacáról az Amazon megrendelésére a [3. tanácsadó] tanácsadó cég jelentést készített (a "[3. tanácsadó]-jelentés") (123). Ebben a jelentésben szerepel az európai online kereskedelmi ágazat gazdasági tendenciáinak az elemzése. Az "online kiskereskedelmi értékesítést" fizikai áruk online kiskereskedők által történő online értékesítéseként írja le, vagyis olyan szereplők által, akik megveszik az árukat, majd elhelyezik a készletükben és online értékesítik (124).
(162) E jelentés szerint az online kiskereskedelmi tevékenységek inkább a fizikai kiskereskedők tevékenységeire hasonlítanak, mint a digitális szolgáltatásokat nyújtó beszállítók tevékenységeire (125). A fő különbség a fizikai kiskereskedők és az online kiskereskedők között a használt terjesztési csatornában van (126). A tanulmányban az is szerepel, hogy az online kiskereskedők szerkezeti szempontból kevésbé térülnek meg mint a digitális beszállítók, mivel a költségeik jelentősen változnak. A digitális szolgáltatásokat nyújtó szereplők költségszerkezete rögzítettebb mint a kiskereskedőké, ezért nagyobb mértékű választékgazdaságosságot és árrést tudnak elérni, amikor a vállalat elér egy bizonyos kritikus méretet (127). Mind a fizikai, mind az online kiskereskedők esetében a választékgazdaságosság hatása a megtérülésre korlátozott, mivel a költségek túlnyomó része változó. Az értékesített áruk költségének, az engedményeknek és a logisztikai költségeknek a változása, amely az összes költség jelentős részét teszi ki, szorosan összefügg az értékesítések nagyságrendjével (128). Ez a tényező, az online kiskereskedelmi értékesítési ágazatot jellemző intenzív versennyel együtt az online kiskereskedelem európai piacán negatív átlagos EBIT árréseket eredményez. A 2006-2013 közötti időszakban az átlagos EBIT árrés és az értékesítések közötti viszonyszám -0,5 % volt.
(163) Az 5 legnépesebb európai ország piaci dinamizmusáról szóló [3. tanácsadó]-jelentés (129) tartalmának az elemzése kimutatta, hogy "az online kiskereskedelmi szegmens erősen növekedett és intenzív verseny jellemezte 2006 és 2013 között" (130). Elsősorban "a verseny intenzitása miatt voltak kénytelenek az online kiskereskedők nagy beruházásokra a piaci szegmens növekedésének a támogatása érdekében, valamint azért, hogy lépést tartanak a versenytársakkal, ami nyomást gyakorolt az árrésekre, amikor az árréseket nem tolta át mínuszba. Az online kiskereskedők készek voltak rövid távon feláldozni a nyereségességüket annak reményében, hogy a beruházásaik hosszú távon nyereséget hoznak majd" (131). A jelentés következtetéseiben az szerepel, hogy a versenynek kitett európai online kiskereskedelmi piacokon a sikeresség érdekében figyelembe kell venni a piacokra jellemző helyi sajátosságokat is (132).
2.3.2. INFORMÁCIÓK AZ AMAZON VÁLLALATMODELLRŐL
2.3.2.1. Az Amazon vállalatmodell "három pillére"
(164) Az Amazon szerint (133), a kiskereskedelmi értékesítési tevékenységének a mozgatórugói a készlet (termék-/árukínálat (134)), az ár és a könnyű használat (kényelmes funkcionalitás, gyors és megbízható szállítás, szükség esetén vevőszolgálat biztosítása, teljes és dokumentált tartalom és biztonságos tranzakciós környezet) (135), melyek közül első a készlet, utána következik az ár, majd a könnyű használat (136). Ezek az elemek alkotják azt, amit az Amazon "három pillérnek" (137) hív és a kiskereskedelmi értékesítés hagyományos céljait képviselik (138). Az Amazon szerint a három pillér tiszteletben tartása a meghatározó és találékonyságot, innovációt követel meg a termékkínálatban, a technológiában, a kereskedelmi vonalban, a földrajzi tényezőkben stb (139)., ami főként emberi beavatkozásoktól függ. A tevékenység három motorját azokhoz a piacokhoz kell igazítani, amelyeken az Amazon jelen van (140).
(165) Készlet: Az Amazon szerint a készlet a sikerét megalapozó három mozgatórugó egyike. Az Amazon munkavállalói szerint mindent kínálni kellett a vevőknek, amit feltételezhetően meg kívántak vásárolni, amihez azonosítani kellett a vevők ízlését és vásárlási preferenciáit egy adott piacon, megfelelő beszállítókat kellett toborozni és ügyelni kellett arra, hogy a termékek raktáron legyenek (141). Az Amazon szerint szoros összefüggés van a készlet és a forgalom között (142). Az Amazon arra törekszik, hogy minél nagyobb kínálatot biztosítson és folyamatosan növelje a kínált termékek számát (143). Folyamatosan bővíti a kínálatát, mert minél bővebb a kínálat, a vevők annál elégedettebbek (144).
(166) Mivel a preferenciák helyi jellegűek és termékcsaládonként illetve értékesítőnként változnak a területtől függően (145), ezért maga a készlet is helyi jellegű, mert az ízlés és a kultúra a helytől függően változik (146). Elég összehasonlítani az Amazon által legnagyobb számban eladott árucikkeket annak megállapításához, hogy ezek országonként eltérőek (147). A cél - és országos szinten az elsődleges feladat - egy főként kiskereskedelemre épülő tevékenység kifejlesztése és a vevőhöz igazított kínálat létrehozása (148). Az ilyen jellegű kínálat kialakítása személyes tárgyalások révén (emberek között) történik (149).
(167) Az Amazonon belül a készlet három módon épül fel: i. vállalatok megvásárlásával, ii. beszállítókkal való partnerségek létrehozásával és iii. harmadik felek programok, például a Marketplace révén. Például az Egyesült Államokban az Amazon a tevékenységét a szerszám ágazatban kezdte egy már szerszámok értékesítésével foglalkozó, meglévő vállalat felvásárlásával, ami révén az Amazon hozzáfért a meglévő értékesítési kapcsolatokhoz és ahhoz a kínálathoz, amellyel bővíteni kívánta a kiskereskedelmi tevékenységét (150). A beszállítókkal való közös üzlethez szükséges a piac speciális ismerete és bizalmi viszonyt kell kialakítani a beszállítókkal (151). Miután létrejött a partnerség a beszállítóval, a helyi értékesítők ügyvivőinek kell fenntartaniuk ezt a kapcsolatot a beszállító feltételeinek a tiszteletben tartásával, a helyi piacról szerzett ismereteiknek megfelelően. A Marketplace programmal az Amazon más, akár közvetlen versenytárs kiskereskedők számára kínálja az online kereskedelmi platformja használatát. Az Amazon létrehozta a technikai számlakezelő csoportot, amely kapcsolattartó pont a Marketplace programban részt vevő értékesítők által feltett technikai kérdések esetén, miután termékeiket elindították az Amazon weboldalain. Az Amazon a technológiáját is fejlesztette annak érdekében, hogy a a potenciális értékesítők önkiszolgáló módon csatlakozhassanak a Marketplace programhoz és 2010-2012-től kezdve az önkiszolgáló belépések jelentősebbé váltak ebben a programban (152).
(168) Ár: az Amazon szerint az ár a tevékenysége második legfontosabb motorja Európában. Az Amazon arra törekszik, hogy minél alacsonyabban tartsa az árakat (153). Míg 2009-ig az Amazon főként manuális díjszabást alkalmazott (154), azóta az árakat algoritmus állapítja meg.
(169) Egyszerű használat: az Amazon szerint a tevékenysége harmadik motorja a könnyű használat. A könnyű használat több célt foglal magába, amelyek a vevő tapasztalatát könnyítik és javítják, úgymint i) a vevőnek nyújtott segítség ahhoz, hogy megtalálja amit keres, teljeskörű tájékoztatást nyújtva a termékekről, valamint ii) a megvásárolt termékek minél gyorsabb és minél megbízhatóbb kiszállítása (155).
2.3.2.2. Online marketing erőfeszítések
(170) A kínálaton, az áron és a könnyű használaton túl az Amazon online marketing erőfeszítései is alapvető szerepet játszanak az Amazon weboldalai felé irányuló forgalom generálásában és a kiskereskedelmi értékesítések növelésében (156).
(171) 2003 előtt az Amazon nemzetközi reklámügynökségekkel dolgozott a marketing területén tett erőfeszítései támogatására. 2003-ban ez megváltozott, amikor elkezdte a saját online marketingjét. Az Amazon egyik fő marketingeszköze a partnerprogramja (157), amely a forgalom generálása szempontjából kulcsfontosságú kezdeményezés (158). Az Amazon a partnerprogramot azért fejlesztette ki, hogy marketing partnerségeket alakítson ki úgynevezett "partner" weboldalakkal, amelyek az Amazont vagy a termékeit reklámozzák, hogy az internetes forgalmat az Amazon weboldalaira irányítsák (159).
(172) A partnerprogramra vonatkozó technológia kidolgozása után a technológiát az egyes országokban a helyi partnerek weboldalain kellett alkalmazni. Következésképpen a partnerprogram végrehajtása csak helyileg volt megvalósítható (160). Az Amazon partnerprogramért felelős csapat tehát egy szoftverért felelős csoportból és egy toborzásért (vagyis a tevékenység fejlesztéséért) felelős csoportból állt. Míg a szoftverért felelős csoport teljes egészében Seattle-ben működött, addig a toborzásért felelős csoportok helyben működtek, azokban az országokban, amelyekben az Amazonnak volt weboldala (161), például Németországban, az Egyesült Királyságban és Japánban (162).
(173) A partnerprogram szempontjából leginkább érdekes helyi partner weboldalak (olyan oldalak, melyek az Amazon termékeit reklámozzák) - vagyis amelyek jelentős mértékben növelhetik az Amazon weboldalakra irányuló forgalmat - kiválasztásához a helyi piac ismerete szükséges (163). Következésképpen a partner weboldalak hálózatát az Amazon helyi csoportjai alakították ki. Ehhez helyi weboldalakat kell toborozni (nevezetesen uniós weboldalakat), rögzíteni kell a partnerek díjazását és ellenőrizni kell a visszaéléseket. A folyamat a meghatározó szereplőkkel kezdődik, úgymint a Google, és a kis látogatottságú, speciális weboldalakkal végződik. Minden megállapodásról helyben tárgyalnak, mert a helyi feltételeket figyelembe kell venni a böngésző optimalizálásához még az olyan világszintű weboldalak esetében is, mint a Google (164).
2.3.2.3. Technológia
(174) Az Amazon olyan technológia vállalatként határozza meg magát, amely "a kiskereskedelemre mérnöki problémaként tekint" (165). Ily módon a technológia a tevékenysége fontos részét képezi. Ennek révén az Amazon versenyképes árakat tud kínálni, a termékjavaslatokat bizonyos vevők felé tudja irányítani, kezelni tudja a fizetéseket, a raktárkészleteket, valamint fel tudja adni a termékeket a vevőknek. Ez a tevékenységek kiterjedtségének a támogatása érdekében is szükséges, amennyiben az Amazon vállalati stratégia folyamatos bővülésen alapul (166).
(175) Az Amazon technológiája nem statikus, folyamatosan fejlesztik, javítják. Ha az Amazon nem frissíti és tartja karban a technológiáját, akkor nem tudná "az üzleti sikere alapját képező teljes kiskereskedelmi vonal tapasztalatát" nyújtani (167). A már meglévő technológia karbantartásán és fejlesztésén túl az Amazon csapatai olyan szoftvereket is fejlesztenek, amelyek támogatják az évek során hozzáadott új funkciókat (168). Az Amazon elmondása szerint ezek az erőfeszítések létfontosságúak a tevékenysége szempontjából, mert "[...] a folyamatos szoftverfejlesztés és az innováció nélkülözhetetlen az Amazon technológia elavulásának és a kereskedelmi tevékenységei bukásának a megelőzéséhez" (169). Az Amazon törekszik arra, hogy hiteles, elérhető, gyors és rugalmas legyen a műveleteiben (170).
(176) Az Amazon egyaránt épít mind szoftveres, mind pedig hardveres technológiára (171). A szoftveres infrastruktúra az úgynevezett "szolgáltatás-tengelyű" szerkezeten alapul, ami lényegében több olyan funkcióból ("szolgáltatások") áll a szoftveren belül, amelyek egymással képesek kommunikálni. A szolgáltatásokra épülő Amazon szerkezet egyéni szolgáltatásai együttműködnek annak érdekében, hogy változatos jellegű kiskereskedelmi funkciókat kínáljanak mind a rendszeren belül, mind pedig a vevőknek (172). Ez a biztosítéka többek között a különböző szoftveralkotók könnyű karbantartásának és a magasabb szintű innovációnak.
(177) Az Amazon szoftvertechnológiájának fő alkotóelemeit az a)-h) pontok tartalmazzák:
a) a szoftveres platform: az Amazon által a weboldalai üzemeltetésére kifejlesztett szoftverkód összetett szoftvereszközökből áll, amelyek a weboldalak különböző jellemzőit kezelik, például, a keresést és a böngészést, a rendelések kezelését és a személyre szabást. A platformalapú szoftvereszközök egy olyan integrált rendszerből állnak, amelyet folyamatosan fejlesztenek, összevonnak és módosítanak. A fő jellemzők közé a végrehajtás sebessége, a funkciók terjedelme, valamint a felhasználók igényeire adott válasz rugalmassága tartozik.
b) a weboldal megjelenése: a tervezés révén a weboldal "megjelenése" egyedi;
c) a katalógus szoftvere: a katalógus az Amazon által a weboldalon értékesített termékekre vonatkozó információk halmazából áll. Az Amazon katalógus megkülönböztető tulajdonsága abban az információmennyiségben rejlik, amelyet más szolgáltatások, például a rendelkezésre állás és a díjszabási adatok lekérdezése révén nyerhető.
d) a kereső és böngésző szoftver: a keresési és weboldal böngészési funkciók alapjául szolgáló szoftveresztközök rugalmas és logikus rendezést és válogatást tesznek lehetővé a termékkatalógusokban szereplő jelentős mennyiségű információban. A weboldalakon való böngészés fejlesztői ezt az eszközt használják az adatok olyan módon történő rendezéséhez, hogy maximális legyen a valószínűsége annak, hogy a vevők megtalálják amit keresnek.
e) a logisztikai szoftver: ez a logisztikai folyamat egy Amazon fejlesztésű szoftvert használ a készletek, az ellátási lánc, a logisztika és a készlet pótlásának a kezelésére;
f) a rendeléseket kezelő szoftver: a megrendelések kezelése egy Amazon fejlesztésű szoftvert használ bizonyos funkciók végrehajtására, mindenkelőtt az Amazon rendeléseket kezelő központtal való kommunikációra a termékek elérhetőségének a megerősítése, a feladás jóváhagyása, a szállítás napjának a becslése, az ajándékként való csomagolásra vonatkozó megrendelések és egyéb vevőkérések továbbítása céljából;
g) az ügyfélszolgálati szoftver: a vevőszolgálat munkatársai egy Amazon fejlesztésű szoftvert használnak a vevők megrendeléseinek a követésére, a gyors és hatékony reagálásra sokféle megrendelés esetén;
h) a személyre szabás szoftver: Az Amazon kifejlesztette és továbbfejleszti azokat a szoftvereszközöket, amelyek révén az adatbázisaiban nagy mennyiségű adat tárolható, rendezhető és megtalálható az gyes vevők preferenciái és vásárlási előzményei alapján. Ez a funkció nagyobb felhasználói elégedettséget eredményez és alkalmasabb az ismételt vásárlások ösztönzésére.
2.3.3. KIEGÉSZÍTŐ INFORMÁCIÓK A LUXOPCO-RÓL
2.3.3.1. A LuxOpCo szervezeti felépítése
(178) 2015. december 18-i és 2016. január 15-i közleményeiben az Amazon bemutatta a LuxOpCo 2013. év végi szervezeti felépítését, a vállalat különböző ágazatainak a leírásával.
(179) A LuxOpCo szervezeti felépítését a 3. ábra mutatja. A LuxOpCo egyes műszakjaiban dolgozó munkavállalók száma (ETP (173)) zárójelben szerepel. Például a lokalizálás és fordítás csoport, amelyet később áthelyeztek [egy másik Amazon társasághoz] és amelynek az elnevezése "szoftverfejlesztő és -fordító csoport" volt, 2013 végén [60-70] ETP-t foglalkoztatott.
3. ábra
A LuxOpCo szervezeti felépítése 2013 végén
[...]
(180) A vállalat luxemburgi személyzeti politikájának megfelelően, amelyet az EU-ra (174) vonatkozó politikák és eljárások kézikönyve tartalmaz, minden páneurópai vezetés alá tartozó, vagyis több mint két európai országot lefedő pozíciónak Luxemburgban kell lennie, különösen a bizonyos szintnél magasabb pozícióknak. Következésképpen a Luxemburgban működő összes entitás (LuxOpCo, ASE és AMEU) vezetőit Luxemburgban kell alkalmazni és ezeknek az entitásoknak az élén nem állhatnak Európán belül máshol, vagy az Egyesült Államokban alkalmazott személyek. Az Amazon kiskereskedelemmel, műveletekkel, partnerekkel és a székhellyel kapcsolatos pozíciókban - úgymint jogi osztály, pénzügyi osztály, könyvelés, adók, kincstár, emberi erőforrások vagy PR - Luxemburgban foglalkoztatott munkatársait a LuxOpCo társaságnak kell alkalmaznia. Az ASE alkalmazza az európai értékesítési ágazat alelnökét és a Marketplace, Merchants@ valamint az Enterprise Solutions tevékenységeiért felelős összes munkavállalót (például technikai számla ügyintézők, vagy az Enterprise Solutions tevékenység kapcsolatok ügyintézője). Az Enterprise Solutions tevékenység kapcsolatok ügyintézője luxemburgi székhelyű, páneurópai pozíciót tölt be. A technikai számla ügyintézők, mivel uniós szintű feladatokat látnak el, luxemburgi székhellyel működnek, míg a többieknek, akik egy adott ország értékesítőivel foglalkoznak, az érintett országban van a működési helye.
(181) A fentebb említett politika a pozíciók és a pozíciókat betöltők megoszlását tükrözi az európai Amazon entitások között amint az Amazon munkavállalóinak listája is mutatja 1997 óta (175). Az Amazon igazgatói vagy alelnöki pozíciót betöltő és páneurópai feladatokat ellátó munkavállalóit a LuxOpCo [...] vagy az ASE [...], alkalmazza, míg az alacsonyabb beosztású vagy egyetlen ország piacával foglalkozó munkavállalókat a kapcsolódó európai társaságok alkalmazzák.
2.3.3.2. A LuxOpCo-ra vonatkozó pénzügyi információk
(182) A LuxOpCo eredménykimutatásai és mérlegei a 2006-2013 közötti időszak pénzügyi éveire vonatkozó pénzügyi kimutatásokban bemutatottakkal azonos formában szerepelnek a 3. táblázatban.
3. táblázat
Pénzügyi információk a LuxOpCo-ról a 2006-2013 közötti időszakra vonatkozóan
| (millió EUR) | ||||||||
| LuxOpCo erdménykimutatás (millió EUR-ban) | 2006 | 2007 | 2008 | 2009 | 2010 | 2011 | 2012 | 2013 |
| Forgalom | n.a. | n.a. | n.a. | n.a. | n.a. | 9 130,1 | 11 892,9 | [13 500 – 14 000 ] |
| Áruk, alapanyagok és fogyóeszközök költsége | n.a. | n.a. | n.a. | n.a. | n.a. | 7 078,4 | 9 171,9 | [10 000 – 10 500 ] |
| Nettó forgalom | 1 930,1 | 3 426,7 | 4 031,6 | 5 191,1 | 7 042,1 | 2 051,7 | 2 721,0 | [3 000 – 3 500 ] |
| Személyzetre fordított kiadások | 2,2 | 5,1 | 7,5 | 11,4 | 14,0 | 23,4 | 40,7 | [60 – 70] |
| Aktívum értékkorrekciói | 4,0 | 14,9 | 16,1 | 15,9 | 31,8 | 81,8 | 254,4 | [200 – 300] |
| Egyéb működési hozamok | 91,3 | 128,6 | 211,7 | 286,6 | 451,0 | 724,6 | 1 183,1 | [1 500 – 2 000 ] |
| ebből | ||||||||
| Az ASE-tól kapott díj | 78,6 | 126,1 | 196,2 | 285,6 | 449,8 | 694,3 | 1 072,3 | [1 500 – 2 000 ] |
| Az AMEU-tól kapott díj | 2,5 | 7,5 | 0,0 | 0,0 | 21,9 | 95,9 | [100 – 200] | |
| Egyéb működési kiadások (külső) | 1 979,5 | 3 546,8 | 4 188,5 | 5 416,5 | 7 418,2 | 2 647,3 | 3 726,2 | [4 500 – 5 000 ] |
| ebből | ||||||||
| Áruk, alapanyagok és fogyóeszközök költsége | 2 608,4 | 3 058,4 | 3 952,6 | 5 458,1 | ||||
| A LuxSCS-nek fizetett díj | 95,2 | 257,9 | 341,4 | 519,3 | 590,0 | 491,1 | 499,4 | [500 – 600] |
| Kamatbevétel | 10,9 | 22,7 | 29,7 | 19,2 | 23,8 | 65,4 | 131,1 | [40 – 50] |
| Fizetendő kamatok és kamatjellegű ráfordítások | 30,4 | 16,5 | 35,5 | 38,3 | 33,1 | 60,5 | 80,0 | [70-80] |
| (19,5) | 6,2 | (5,7) | (19,1) | (9,3) | 4,9 | 51,1 | [30 – 40] | |
| Eredményre kivetett adó és kapcsolódó költségek | 4,6 | (1,6) | 6,7 | 4,2 | 5,5 | 8,2 | 2,2 | [0 – 10] |
| Pénzügyi év nyeresége (vesztesége) | 11,6 | (3,7) | 18,8 | 10,6 | 14,4 | 20,4 | (68,3) | [20 – 30] |
| LuxOpCo mérleg (millió EUR) | 2006 | 2007 | 2008 | 2009 | 2010 | 2011 | 2012 | 2013 |
| Eszközök | ||||||||
| Befektetett eszközök | 190 | 209 | 275 | 304 | 547 | 915 | 1 361 | [1 500 – 2 000 ] |
| Immateriális javak | 0 | 0 | 0 | 0 | 0 | 2 | 121 | [100 – 200] |
| Tárgyi eszközök | 6 | 5 | 1 | 1 | 3 | 5 | 8 | [0-10] |
| Pénzügyi eszközök | 184 | 203 | 274 | 303 | 544 | 908 | 1 232 | [1 500 -2 000 ] |
| Fogyóeszközök | 887 | 1 171 | 1 518 | 2 396 | 3 255 | 4 113 | 4 851 | [5 000 -5 500 ] |
| Tartalékok | 185 | 227 | 245 | 384 | 591 | 990 | 1 350 | [1 500 -2 000 ] |
| Adósok | 152 | 255 | 266 | 320 | 511 | 798 | 916 | [1 000 – 1 500 ] |
| Értékpapírok | 99 | 112 | 376 | 1 049 | 1 348 | 1 182 | 924 | [800-900] |
| Bankban, postai csekken, csekken és pénztárban lévő pénzeszköz-állomány | 451 | 577 | 632 | 644 | 805 | 1 143 | 1 661 | [1 500 -2 000 ] |
| Előfinanszírozások | 0 | 0 | 1 | 1 | 5 | 3 | 16 | [10-20] |
| Eszközök összesen | 1 077 | 1 380 | 1 794 | 2 702 | 3 807 | 5 031 | 6 228 | [7 000 – 7 500 ] |
| Kötelezettségek | ||||||||
| Saját pénzeszközök és tartalékok | 35 | 41 | 73 | 89 | 117 | 185 | 109 | [100 – 200] |
| Nem alárendelt tartozások | 1 011 | 1 302 | 1 676 | 2 521 | 3 553 | 4 636 | 5 817 | [6 500 – 7 000 ] |
| Üzleti hitelezők | 397 | 597 | 779 | 1 136 | 1 661 | 2 187 | 2 910 | [3 000 – 3 500 ] |
| Leányvállalatoknak fizetendő összegek | 550 | 632 | 833 | 1 285 | 1 712 | 2 109 | 2 460 | [2 500 -3 000 ] |
| Adóügyi és szociális kintlevőségek | 2 | 6 | 5 | 3 | 1 | 116 | 121 | [100-200] |
| Egyéb hitelezők és esedékes kintlévőségek | 61 | 68 | 59 | 96 | 179 | 224 | 327 | [100-200] |
| Aktív időbeli elhatárolások | 31 | 37 | 46 | 92 | 137 | 210 | 301 | [300-400] |
| Összes kötelezettség | 1 077 | 1 380 | 1 794 | 2 702 | 3 807 | 5 031 | 6 228 | [7 000 -7 500 ] |
(183) A LuxOpCo feladata a volt az Európában működő vállalatcsoport pénztárának a kezelése (176). A kapcsolódó társaságoknak járó összegek tartalmazzák a LuxSCS által a LuxOpCo számára hitelnyitási megállapodás keretében nyújtott kölcsönt (177), amelyet az Amazon "kettős tevékenységnek" ("Back-to-back Activity") nevez (178). 2006 és 2016 között a LuxOpCo a hitelnyitás keretében kapott összegeket vásárlásokra (többek között a [Q, R, S és T megvásárlására]) vagy leányvállalatainak nyújtott kölcsönökre, vagy a saját tőkéjük növelésére fordította, hogy finanszírozni tudják a tőkekiadásaikat [a LuxOpCo leányvállalatai által felhasznált kölcsönök példái] (179). Az az összeg, amellyel a LuxOpCo tartozott a LuxSCS társaságnak a 2006. évi 387 millió euróról 2013-ban [2 000-2 500] millió euróra nőtt (180).
(184) Az értékkorrekciók és a tartalékkorrekciók forgóeszközre vonatkozó részletezését a 4. táblázat tartalmazza.
4. táblázat
A LuxOpCo forgóeszközeire vonatkozó érték- és tartalékkorekciók
| (ezer EUR) | |||||||||
| 2006 | 2007 | 2008 | 2009 | 2010 | 2011 | 2012 | 2013 | 2014 | |
| Fogyóeszközök értékkorekciója | n.a. | 8 043 | 12 556 | 15 343 | 170 176 | 54 908 | 80 858 | [70 000 – 80 000 ] | [40 000 – 50 000 ] |
| ebből: | |||||||||
| Tartalékok | 12 694 | 45 664 | 68 251 | [60 000 – 70 000 ] | |||||
| Adósok | 4 382 | 9 244 | 12 607 | [10 000 – 20 000 ] | |||||
| Értékkorrekciós tartalékok: | |||||||||
| Tartalékok | 16 525 | 19 340 | 25 127 | 35 482 | 48 320 | 91 060 | 152 543 | [200 000 – 300 000 ] | [200 000 – 300 000 ] |
| Kétséges kintlevőségek | 6 022 | 11 019 | 13 739 | 9 019 | 11 739 | 1 653 | 16 042 | [10 000 – 20 000 ] | [20 000 – 30 000 ] |
(185) Az Amazon részletes betekintést nyújtott a LuxOpCo Unión belül elért forgalmának a fő összetevőiről, amelyeket az 5. táblázat tartalmaz.
5. táblázat
A LuxOpCo forgalmának a részei
| (millió EUR) | ||||||||
| 2006 | 2007 | 2008 | 2009 | 2010 | 2011 | 2012 | 2013 | |
| Értékesítések nettó hozama | 1 798,9 | 3 152,7 | 3 849,4 | 5 019,6 | 6 751,5 | 8 741,0 | 11 166,3 | [12 000 – 12 500 ] |
| Marketplace | 71,0 | 158,1 | 216,2 | 302,5 | 467,0 | 721,9 | 1 105,8 | [1 500 – 2 000 ] |
| Digital | 0,0 | 23,2 | 28,7 | 26,6 | 58,9 | 146,2 | 369,5 | [500-600] |
| Amazon által feladott | 0,0 | 0,1 | 0,4 | 4,2 | 53,6 | 80,5 | 175,6 | [400-500] |
| Prime előfizetés | 0,0 | 0,4 | 5,8 | 25,8 | 60,4 | 77,3 | 113,2 | [100-200] |
| Szállítási költségek továbbszámlázása | 74,8 | 135,1 | 125,9 | 124,9 | 117,8 | 160,2 | 208,9 | [100 – 200] |
| Ajándékcsomagolás | 2,9 | 4,4 | 4,6 | 5,4 | 11,7 | 14,6 | 24,4 | [20-30] |
| Tartozékokból származó bevételek | 30,1 | 71,7 | 67,6 | 96,4 | 107,9 | 144,5 | 148,5 | [100-200] |
| 1 977,7 | 3 545,7 | 4 298,7 | 5 605,4 | 7 628,8 | 10 086,3 | 13 312,1 | [15 000 – 15 500 ] | |
(186) Az Amazon rendelkezésre bocsátotta a LuxOpCo üzemeltetési költségeinek részletes bontását, amelyet a 6. táblázat tartalmaz.
6. táblázat
A LuxOpCo üzemeltetési költségeinek részletes bontása
| (millió EUR) | ||||||||
| LuxOpCo külső üzemel tetési költségek | 2006 | 2007 | 2008 | 2009 | 2010 | 2011 | 2012 | 2013 |
| Építési költségek | 1,2 | 2,4 | 4,3 | 3,6 | 3,9 | 8,0 | 8,9 | [10-20] |
| Áruk, alapanyagok és fogyóeszközök költsége | 1 486,6 | 2 608,4 | 3 058,4 | 3 952,6 | 5 458,1 | 0,0 | 0,0 | [20-30] |
| Konzultációs, igazságügyi és egyéb költségek | 1,5 | 4,3 | 5,6 | 4,9 | 8,8 | 16,2 | 21,2 | [30-40] |
| Alkalmazottak | 2,5 | 2,4 | 3,2 | 3,3 | 4,7 | 11,7 | 25,2 | [20-30] |
| Megrendelések kezelése | 3,1 | 6,0 | 8,1 | 10,1 | 15,2 | 25,2 | 42,9 | [60-70] |
| Vállalkozások közötti kiadások | 267,2 | 544,3 | 665,3 | 870,6 | 1 127,4 | 976,3 | 1 591,3 | [2 000 -2 500 ] |
| Értékesítés | 47,3 | 63,7 | 85,6 | 123,9 | 155,0 | 259,5 | 386,6 | [400-500] |
| Más | 0,6 | – 0,3 | 11,3 | 2,0 | – 7,4 | – 4,6 | – 6,6 | – [0 – 10] |
| Kétséges kintlevőségek és hitelkártya költségek | 24,7 | 46,0 | 47,5 | 49,0 | 60,4 | 57,6 | 55,9 | [60-70] |
| Díjak | 0,0 | 0,3 | 2,0 | 29,9 | 66,1 | 0,0 | 0,5 | [0-10] |
| Szállítás | 145,0 | 269,2 | 297,2 | 366,6 | 525,9 | 794,3 | 1 065,9 | [1 000 -1 500 ] |
| Összesen | 1 979,5 | 3 546,8 | 4 188,5 | 5 416,5 | 7 418,2 | 2 144,1 | 3 191,8 | [4 000 – 4 500 ] |
(187) A marketingkiadásokra vonatkozóan az Amazon szintén rendelkezésre bocsátotta a LuxOpCo esetében e költségkategóriára vonatkozó bontást, amelyet a 7. táblázat tartalmaz.
7. táblázat
A LuxOpCo marketingkiadásainak részletes bontása
| (millió EUR) | ||||||||
| LuxOpCo értékesítési kiadások | 2006 | 2007 | 2008 | 2009 | 2010 | 2011 | 2012 | 2013 |
| Reklámkihelyezések | 0,0 | 0,9 | – 0,1 | 0,0 | 0,0 | 19,7 | 57,5 | [60-70] |
| Partnerek | 29,7 | 42,9 | 57,1 | 71,0 | 77,7 | 101,8 | 136,1 | [100-200] |
| Értékesítők együttm. | – 0,4 | 0,0 | 0,0 | – 2,3 | – 4,5 | – 8,9 | – 14,4 | – [20 – 30] |
| DVD tárolás | 3,8 | 0,5 | – 0,1 | 0,0 | 0,0 | 0,0 | 0,0 | [0 – 10] |
| DVD-k licencdíjai | 0,4 | 0,2 | 0,0 | 0,0 | 0,0 | 0,0 | 0,0 | [0 – 10] |
| DVD adók | 0,3 | 0,1 | 0,0 | 0,0 | 0,0 | 0,0 | [0 – 10] | |
| Kiadói tartalom | 1,1 | 1,1 | 1,1 | 1,4 | 1,2 | 1,4 | 2,1 | [0 – 10] |
| Ingyenes minták | 0,0 | 0,0 | 0,0 | 0,0 | 0,0 | 0,0 | [0 – 10] | |
| Online reklám | 0,0 | 0,0 | 0,1 | 0,2 | 2,6 | 9,4 | [20-30] | |
| Akciók | 0,1 | 0,2 | 0,1 | 0,2 | 0,2 | 10,2 | 18,6 | [10-20] |
| Keresés | 0,0 | 0,2 | 0,5 | 0,5 | 0,7 | 2,3 | 0,7 | [0 – 10] |
| Szponzorizált linkek | 12,6 | 17,2 | 26,9 | 52,9 | 79,5 | 130,4 | 176,2 | [200-300] |
| Szaksz. köz. kiadások | 0,0 | 0,0 | 0,0 | 0,0 | 0,0 | 0,3 | [0-10] | |
| Syndicated Stores | 0,0 | 0,0 | 0,0 | 0,0 | 0,0 | 0,0 | [0 – 10] | |
| Egyéb | 0,0 | 0,0 | 0,0 | 0,0 | 0,0 | 0,0 | 0,0 | [0 – 10] |
| Összesen | 47,3 | 63,7 | 85,6 | 123,9 | 155,0 | 259,5 | 386,6 | [400-500] |
(188) Az Amazon rendelkezésre bocsátotta a vállalatcsoporton belüli kiadások bontását is, amelyet a 8. táblázat tartalmaz.
8. táblázat
A csoporton belüli kiadások bontása
| (millió EUR) | ||||||||
| 2006 | 2007 | 2008 | 2009 | 2010 | 2011 | 2012 | 2013 | |
| Reklám | 0,1 | 0,1 | – 0,1 | – 0,9 | 25,8 | 39,6 | [30-40] | |
| Alkalmazások fejlesztési költségei | 1,4 | [0-10] | ||||||
| Ügyféltámogatás | 10,9 | 18,5 | 17,7 | 22,2 | 54,7 | 47,7 | 74,6 | [100-200] |
| Adatközpont | 14,0 | 24,4 | 27,8 | 27,7 | 35,1 | 67,7 | 107,4 | [100-200] |
| Rendeléskezelő központ | 106,6 | 175,0 | 188,3 | 228,1 | 313,1 | 576,3 | 973,0 | [1 000 -1 500 ] |
| Értékesítés | 27,9 | 50,1 | 24,2 | 28,3 | ||||
| Műveletek | 0,1 | 0,0 | 0,0 | 0,2 | 0,2 | 0,2 | 0,2 | [0 – 10] |
| Közös szolgáltatóközpont | 2,0 | 6,2 | [10-20] | |||||
| Támogató szolgáltatások | 0,2 | – 0,2 | 31,9 | 32,1 | 80,9 | 107,9 | 172,3 | [200-300] |
| 159,8 | 268,0 | 289,9 | 338,4 | 483,1 | 827,6 | 1 374,7 | [1 500 – 2 000 ] | |
2.3.3.3. A LuxOpCo és a kapcsolódó európai társaságok közötti kapcsolat
(189) A (114) és (115) preambulumbekezdésben foglaltak szerint a kapcsolódó európai társaságok bizonyos vállalatcsoporton belüli szolgáltatásokat nyújtanak a LuxOpCo számára, a vonatkozó költségeiket plusz árrést tartalmazó díj megfizetése ellenében. A kapcsolódó európai társaságok által nyújtandó szolgáltatások jellemzőire és a vonatkozó költségekre alkalmazott árrés esetében néhány eltéréstől eltekintve (181), a szolgáltatások nyújtásáról szóló megállapodások nagyrészt azonosak (182).
(190) A szolgáltatások nyújtásáról szóló megállapodásokkal összhangban, a kapcsolódó európai társaságok, időről időre és a lehetőségekhez mérten általános szolgáltatásokat nyújtanak a LuxOpCo részére, amennyiben e szolgáltatásokat kéri. E szolgáltatásokat a LuxOpCo által átadott a szolgáltatások nyújtására vonatkozó szabályok és iránymutatások szerint kell nyújtani (183). Az általános szolgáltatásokon túl, az öt kapcsolódó európai társaság, amelyek Franciaországban, Németországban és az Egyesült Királyságban működnek, különböző egyéb szolgáltatásokat nyújtanak: az Amazon.fr SARL (184) és az Amazon.de GmbH (185) a vevőknek és a kereskedőknek nyújtanak szolgáltatásokat, valamint támogató szolgáltatásokat biztosítanak, az Amazon.fr Logistique SAS (186) és az Amazon Logistik GmbH (187) rendeléskezelő szolgáltatásokat nyújtanak és az Amazon.co.uk Ltd. (188) rendeléskezelő szolgáltatásokat biztosít, a vevőknek és a kereskedőknek nyújt szolgáltatásokat továbbá támogató szolgáltatásokat biztosít. Ezeket a szolgáltatásokat a LuxOpCo kérésére is nyújtják.
(191) A kapcsolódó európai társaságok független szerződéses felekként (189) működnek és feladatuk egy olyan képzett személyi állomány megfelelő szervezése, amely képes megfelelni a szolgáltatások kereskedelmi és technikai követelményeinek, továbbá feladatuk az e szolgáltatások nyújtásához szükséges létesítmények és berendezések fenntartása (190). A kapcsolódó európai társaságoknak nem feladata sem az értékesítés sem a készletkezelés (191). Amint a (108) és (109) preambulumbekezdésből is kiderül, a LuxOpCo hozza meg az árukra és az árakra vonatkozó stratégiai döntéseket (amelyek létfontosságúak a LuxOpCo tevékenységeinek a sikeressége szempontjából (192)), rögzíti az értékesítéseket és az ezekhez rendelt költségeket (lásd a 3. táblázatot) és viseli a készletekkel kapcsolatos kockázatokat.
(192) A kapcsolódó európai társaságok a kínált szolgáltatásokra alkalmazandó költségeik esetében eltérő árréssel dolgoznak. Ezt az árrést határozzák meg a szolgáltatások nyújtásáról szóló megállapodásokhoz csatolt "exhibit 1" című dokumentumok alkalmazandó árrésként (193).
2.3.4. KIEGÉSZÍTŐ INFORMÁCIÓK A LUXSCS-RŐL
2.3.4.1. Pénzügyi információk a LuxSCS-ről
(193) A LuxSCS 2005-2013 közötti pénzügyi évekre vonatkozó mérlegei és eredménykimutatásai a 9. táblázatban szerepelnek.
9. táblázat
Mérleg és elszámolás a LuxSCS nyereségéről és veszteségéről
| (ezer EUR) | |||||||||
| LuxSCS mérleg | |||||||||
| 2005 | 2006 | 2007 | 2008 | 2009 | 2010 | 2011 | 2012 | 2013 | |
| TŐKE | |||||||||
| Jegyzett tőke | 1 | 4 | 4 | 4 | 4 | 4 | 4 | 4 | [0-10] |
| Kibocsátási díj | 116 204 | 417 587 | 417 587 | 417 587 | 417 587 | 417 587 | 464 363 | 549 035 | [500 000 -600 000 ] |
| Átértékelési tartalék | 690 | [400-500] | |||||||
| Áthozott és pénzügyi évre vonatkozó nyereség (veszteség) | – 149 362 | – 191 242 | – 26 127 | 275 480 | 684 473 | 1 125 172 | 1 426 951 | 1 544 845 | [1 500 000 – 2 000 000 ] |
| TARTOZÁS | |||||||||
| A kapcsolódó társaságoknak fizetendő összegek | 33 185 | 171 406 | 25 525 | 26 292 | 28 013 | 37 549 | 65 931 | 138 006 | [100 000 -200 000 ] |
| Egyéb tartozások és kötelezettségek | 0 | 13 540 | 49 | 1 095 | 208 | 629 | 327 | 515 | [1 000 -10 000 ] |
| Források összesen | 28 | 411 294 | 417 037 | 720 457 | 1 130 285 | 1 580 941 | 1 957 577 | 2 233 094 | [2 000 000 -2 500 000 ] |
| ESZKÖZÖK | |||||||||
| Részesedések kapcsolódó vállalkozásokban | 25 | 24 184 | 24 184 | 24 184 | 25 909 | 42 176 | 104 652 | 130 152 | [100 000 -200 000 ] |
| Immateriális javak (beszerzett) és amortizáció | 18 978 | 116 101 | [90 000 -100 000 ] | ||||||
| A kapcsolódó társaságok által fizetendő összegek | 0 | 387 053 | 392 810 | 696 227 | 1 104 283 | 1 538 640 | 1 833 863 | 1 986 763 | [2 000 000 -2 500 000 ] |
| Egyéb felmerülő költségek és pénztár | 3 | 57 | 42 | 47 | 93 | 125 | 84 | 79 | [300-400] |
| Eszközök összesen | 28 | 411 294 | 417 037 | 720 457 | 1 130 285 | 1 580 941 | 1 957 577 | 2 233 094 | [2 000 000 -2 500 000 ] |
| (Ezer EUR-ban) | |||||||||
| LuxSCS eredmények | |||||||||
| 2005 | 2006 | 2007 | 2008 | 2009 | 2010 | 2011 | 2012 | 2013 | |
| BEVÉTEL | |||||||||
| Különböző üzemeltetési bevételek | 0 | 78 598 | 274 558 | 390 593 | 519 316 | 582 731 | 491 107 | 493 317 | [500 000 – 600 000 ] |
| Kamatbevétel | 681 | 25 178 | 27 312 | 30 035 | 32 373 | 28 282 | 44 064 | 56 026 | [40 000 – 50 000 ] |
| KÖLTSÉGEK | |||||||||
| Egyéb terhek és egyéb üzemeltetési terhek | 147 259 | 135 211 | 132 461 | 114 338 | 105 133 | 166 143 | 230 355 | 409 977 | [400 000 – 500 000 ] |
| Értékkorrekció | 1 826 | 18 557 | [20 000 – 30 000 ] | ||||||
| Fizetendő kamatok és kamatjellegű ráfordítások | 524 | 10 445 | 4 294 | 4 683 | 2 363 | 4 171 | 1 211 | 2 915 | [600 – 700] |
| Nyereség a pénzügyi évben | – 147 101 | – 41 881 | 165 115 | 301 607 | 444 193 | 440 699 | 301 779 | 117 894 | [100 000 – 200 000 ] |
(194) A 10. táblázat adja meg a LuxSCS által a vizsgált időszakban viselt "Egyéb költségek és egyéb üzemeltetési költségek" bontását.
10. táblázat
A LuxSCS által 2006 - 2013 közötti időszakban viselt egyéb költségek és egyéb üzemeltetési költségek
| (ezer EUR) | |||||||||
| 2006 | 2007 | 2008 | 2009 | 2010 | 2011 | 2012 | 2013 | ||
| Leírás | Társszerződő | ||||||||
| Könyvelési költségek | Külső | 2 | 3 | ||||||
| Bakköltségek | Külső | 1 | 2 | 1 | 1 | 1 | 0 | 0 | [0-10] |
| Postaköltség | Külső | 0 | |||||||
| Domainlicencek | Külső | 285 | |||||||
| Jogi költségek – általános üzemeltetési költségek | Külső | 111 | 232 | 537 | 617 | 875 | |||
| Külső szolgáltatások | Külső | 0 | |||||||
| Egyéb nyereség/veszteség | Egyéb | 0 | 0 | -2 | 0 | ||||
| Csoporton belül – raktárkészletek értékesítése | Amazon.de GmbH | 1 468 | |||||||
| LuxOpCo | 2 205 | ||||||||
| Amazon.co.uk Ltd | 522 | ||||||||
| Belépési díjak | Amazon Technologies, & A9.com, & Audible | 68 271 | 42 274 | 27 209 | 9 439 | 39 957 | 26 803 | 56 975 | [1 000 – 10 000 ] |
| Költségfelosztási megállapodások | Amazon Technologies, & A9.com, & Audible | 62 630 | 89 956 | 86 593 | 95 076 | 125 310 | 202 286 | 351 497 | [400 000 – 500 000 ] |
(195) Amint a 10. táblázat is mutatja, a LuxSCS által viselt külső költségek főként a belépési megállapodásból és a KFM-ből eredő vállalatcsoporton belüli költségeket jelentik. A 11. táblázatban bemutatott belépési díjakon, valamint a 12. táblázatban részletezett, KFM alapján fizetett éves díjakon túl, a LuxSCS más belépési díjakat is fizetett az Amazon US által bizonyos harmadik felektől megvásárolt SZT-jogok után alapján, mely SZT-jogokat később allicenc formájában a KFM keretében a LuxSCS részére engedett át. E költségek, a belépési díjakkal és a KFM alapján fizetett díjakkal együtt összefoglaló néven a "belépési költségek és a KFM-en alapuló költségek". A LuxSCS az Amazon európai tevékenységeinek 2006. évi átszervezését követően a készletek vállalatcsoporton belüli értékesítésével kapcsolatos költségeket is viselt. Végül pedig a LuxSCS társaságot terhelték a domainlicencekhez, jogi költségekhez, könyvelési költségekhez és banki költségekhez kapcsolódó külső költségek is (194).
(196) Szintén a 10. táblázatban látható, hogy a LuxSCS által viselt költségek nem tartalmaznak semmilyen továbbszámlázott költséget, ami a LuxOpCo társaságot terheli, az immateriális javak frissítése, fejlesztése és kezelése miatt, sem pedig a LuxOpCo által az Unión belüli kiskereskedelmi tevékenységek vagy online tevékenységek miatt viselt költségek továbbszámlázását, úgymint a kétséges kintlevőségek, a készletek értékcsökkenése, a marketingköltségek stb. Nem a LuxSCS társaságot terhelte az egyetlen ügyvezető díjazása sem.
2.3.4.2. Kiegészítő információk a belépési megállapodásról és a KFM-ről
(197) A belépési megállapodás alapján megkapott immateriális javakért cserébe a LuxSCS évente belépési díjat fizetett az ATI részére. A LuxSCS az ATI részére a következő belépési díjakat fizette a vizsgált időszak alatt (lásd a 11. táblázatot) (195).
11. táblázat
Belépési díjfizetések
| (millió) | ||||||
| 2006 | 2007 | 2008 | 2009 | 2010 | 2011 | |
| Belépési díjak (USD) | 82,68 | 54,95 | 28,26 | 11,04 | 2,28 | 1,08 |
| Belépési díjak (EUR megfelelője) | 68,34 | 42,27 | 19,15 | 8,45 | 2,40 | 0,79 |
(198) Az immateriális javakra vonatkozó jogokért, például a KFM alapján kapott jogokért cserébe, a LuxSCS megosztott néhány olyan K+F költséget, amelyek a fejlesztési program keretében terhelték (196), vagyis a "fejlesztési költségeket" (197) (amelyek tartalmazzák az "alvállalkozó fejlesztési költségeit" is) (198). Az Amazon szerint ezek a költségek magukban foglalják a termékek, a technológia, a rendeléskezelés, az immateriális javak kezelése és a marketing célú immateriális javak (199) fejlesztéséhez kapcsolódó kiadásokat, továbbá az SZT-jogok vásárlásának betudható általános és adminisztratív kiadásokat és költségeket, amelyeket az A9 és az ATI viselt (200).
(199) A KFM értelmében a LuxSCS által viselendő fejlesztési költségrészt az adott évben a teljes vállaltcsoport által a világon elért teljes forgalomból az Amazon által Európában elért forgalom részaránya határozta meg (201). Ennek alapján az Amazon világszintű forgalmának 28,6 %-a származott Európából 2012-ben. Következésképpen az immateriális javak támogatott fejlesztési költségeinek 28,6 %-át rendelték a LuxSCS társasághoz 2012-ben (202).
(200) A KFM-re (203) vonatkozó éves összefoglaló jelentésekben foglalt információk szerint maga a LuxSCS nem viselt közvetlenül semmilyen fejlesztési költséget a vizsgált időszakban. Csak az immateriális javak frissítéséhez járult hozzá pénzügyileg, a KFM rendelkezéseinek megfelelően a KFM alapján fizetett éves díjak révén. A 12. táblázatban láthatók a LuxSCS pénzügyi hozzájárulásai a KFM alapján a megosztott költségek csoportjához (a "KFM alapján fizetett díjak") (204).
12. táblázat
A LuxSCS által a KFM alapján teljesített éves befizetések
| (millió EUR) | |||||||||
| 2006 | 2007 | 2008 | 2009 | 2010 | 2011 | 2012 | 2013 | Összesen | |
| A KFM címén a LuxSCS által teljesített befizetések | 63 | 90 | 87 | 95 | 125 | 202 | 351 | [400 – 500] | [1 000 – 1 500 ] |
(201) A KFM-re (205) vonatkozó összefoglaló éves jelentésekben szerepelnek a világ különböző részein, köztük Európában található Amazon fejlesztőközpontok által viselt fejlesztési költségek is. Ezek a fejlesztőközpontok szerződés keretében végeznek fejlesztési tevékenységeket az A9 és az ATI számára, akik ezért a megtérülési költség + [5-10] % díjazást fizetnek (206).
(202) A KFM-et az immateriális javak élettartamára kötötték és csak a felek közötti megállapodás (207) alapján volt módosítható vagy felmondható, az ellenőrzés változása vagy nyomós ok esetén (208), vagy amennyiben a felek egyike a KFM keretében nem orvosolt egy teljesítési hibát (209). Következésképpen a LuxSCS-nek nem volt lehetősége egyoldalúan felmondani a KFM-et.
(203) A vizsgált időszakban kétszer módosították a KFM-et (210). Az első módosítás, amelyet 2009. júliusban írtak alá, 2009. január 5-i hatállyal lépett életbe, a célja az volt, hogy a megállapodást az amerikai államkincstár rendelet által meghatározott kötelezettségekhez (US Treasury Regulation) igazítsa a költségmegosztástól függő megállapodások esetében. Következésképpen a KFM-ben részes felek (211) funkcióit és kockázatait ebben a megállapodásban határozták meg (212). A listát a 13. táblázat tartalmazza.
13. táblázat
A LuxSCS funkciói és kockázatai az KFM-mel összefüggésben
| SZÖVEG HIÁNYZIK |
(204) A 2014. februárban aláírt és 2014. január 1-jén hatályba lépett második módosítás a LuxSCS által a KFM értelmében viselendő fejlesztési költségrész megállapításához használt módszert módosította. Következésképpen a LuxSCS költségrészének a százalékos arányát a vállalatcsoport adott évben elért világszintű bruttó nyereségéből az Amazon által Európában elért nyereség aránya határozta meg.
2.3.4.3. A LuxSCS által viselt egyéb, az immateriális javakhoz kapcsolódó költségek
(205) A LuxOpCo által az Amazon európai kiskereskedelmi tevékenysége keretében használt marketing célú immateriális javakkal kapcsolatban az Amazon kifejtette, hogy ezek "az Amazon európai helyi szintű marketing célú immateriális javaira és a világszintű marketing célú immateriális javaira vonatkozó jogokat tartalmazták. A LuxSCS két módon viselte a marketingkiadásokat. Először is, közvetlenül vagy közvetve megtérítette az európai üzemeltető társaságok által viselt marketingkiadásokat. Másodszor pedig a költségmegosztási díjak tartalmaztak azon világszintű marketing célú immateriális javak fejlesztésével összefüggő marketingkiadásokra vonatkozó hozzárendelést, amelyeket a LuxOpCo Európában üzemeltethetett. Az első marketingköltség kategória esetében a LuxSCS nem tett különbséget a világszintű marketing célú immateriális javakhoz kötődő kiadások és a kizárólag helyi szintű marketing célú immateriális javakhoz kapcsolódó kiadások között, mivel valamennyi kiadást a LuxSCS viselte" (215).
(206) Mindazonáltal a Bizottság pontosítás iránti kérelmére az Amazon azt válaszolta, hogy "a [LuxSCS] pénzügyi elszámolásai nem tartalmaznak egyetlen olyan tételt sem, amely közvetlenül tükrözné a marketingköltségek megtérítését. [...] a marketingköltségeket inkább a LuxSCS részére fizetendő összegből történő levonás révén érvényesítik, de e levonás más módon közvetlenül nem azonosítható a pénzügyi elszámolásokban" (216).
2.3.4.4. Tájékoztatás az Egyesült Államok szövetségi adóügyi bírósága előtt folytatott bírósági eljárásról
(207)
2012. novemberben az Egyesült Államok adóhatósága (Internal Revenue Service, a továbbiakban: IRS) az egyesült államokbeli Amazon részére hiányról szóló hivatalos értesítést (Statutory Notice of Deficiency) (217) küldött az Amazon 2005. és 2006. pénzügyi években elért eredménye után fizetendő szövetségi adóról. Az IRS a korábban létező immateriális javak transzferértékét, vagyis a LuxSCS által az ATI részére fizetett belépési díjakat, valamint a LuxSCS által a KFM címén fizetett fejlesztési költségek összegét vitatta (218). Az Amazon és az IRS között tehát peres eljárás indult az Egyesült Államok szövetségi adóügyi bíróságán (219). Az Egyesült Államok szövetségi adóügyi bíróságán indult eljárással párhuzamosan az IRS idézéseket adott ki, és az Amazon számos munkavállalójának eskü alatt tett tanúvallomását rögzítette (220).
(208) Pontosabban az Egyesült Államok hatóságaihoz benyújtott adóbevallásaiban az Amazon bevallotta a LuxSCS által a belépési megállapodás címén befizetett belépési díjakat, amelyek célja a korábban mér létező SZT használatára irányuló jog megszerzése volt (kb. 217 millió USD), valamint a LuxSCS részére a KFM címén fizetett díjakat (kb. 116 millió USD 2005-ben és 77 millió USD 2006-ban). Az IRS mind a belépési díjak összegét, mind pedig a KFM címén teljesített befizetések összegét vitatta. A 2011. évi szakértői jelentés alapján az IRS becslése szerint 3,6 milliárd USD volt a SZT esetében a belépési díjak helyes összege. Ezt az összeget 3,468 milliárd USD összegre módosította az IRS a bírósági eljárás során. Az IRS szakértői ennek az összegnek a kiszámításához az európai tevékenység diszkontált cash-flowjára alkalmazott diszkontált cash-flow értékelési módszert használták. Az alkalmazott számítási feltételezések erősen eltértek az Amazon által elfogadottaktól. Az IRS szakértői szerint az Amazon SZT-je korlátlan élettartamú volt, míg az Amazon rövid élettartamúnak tekintette. A KFM címén fizetett díjak esetében az IRS megítélése szerint a "Technológia és tartalom" költséghelyen rögzített költségek 100 %-át a KFM címén elosztandó díjak csoportjában kellett volna feltüntetni.
(209) 2017. március 23-án az Egyesült Államok szövetségi adóügyi bírósága kiadott egy véleményt, amelyben gyakorlatilag elutasította az IRS összes korrekcióját. Nevezetesen elutasította az IRS által alkalmazott számítást és elismerte, hogy az Amazon immateriális javainak hasznos élettartama korlátozott. Úgy vélte továbbá, hogy az IRS nem tartotta tiszteletben azokat jövedelemadóra vonatkozó szabályokat, amelyek szerint a SZT kiszámítását azokra az aktívumokra kell korlátozni, amelyek a belépési megállapodás megkötésekor már léteztek, és elismert számítási módszereket kell használni. Az Egyesült Államok szövetségi adóügyi bírósága elfogadta az Amazon érvelését, mely szerint a "Technológia és tartalom" költséghelyen belső szinten rögzített költségek nem képezik teljes egészében a fejlesztési költségek részét. Inkább vegyes költségekről van szó, mert jelentős mértékben tartalmaznak az SZT-fejlesztési tevékenységhez nem kapcsolódó költségeket is. Következésképpen az Egyesült Államok szövetségi adóügyi bírósága úgy ítélte meg, hogy a belépési díjak és a KFM alapján fizetett díjak IRS által követelt kiigazításai önkényes és visszaélő jellegűek voltak és az IRS által az e kiigazítások megállapításához használt módszerek nem voltak megfelelőek. Ugyanakkor megerősítette azt, hogy bizonyos kiigazítások fenntartása mellett az Amazon által a belépési díjak kiszámítására valamint a "Technology and Content" költségeknek az elosztandó költségek csoportjához való rendeléséhez használt módszer megfelelő volt (221).
(210) A helyes belépési díjak megállapítása céljából az Egyesült Államok szövetségi adóügyi bírósága megjegyezte, hogy az Amazon és az IRS elfogadta, hogy a nyílt piaci összehasonlítható ügyletek módszerét (222) alkalmazzák, és hogy az M.com-megállapodás, amelyet az Amazon kötött az [A]-val az a tranzakció, amely leginkább közelít az Amazon US által a LuxSCS részére átadott, korábban már létező SZT-licencek kiadására. Az Egyesült Államok szövetségi adóügyi bírósága ugyanakkor elismerte, hogy az [A] megállapodás esetében az Amazon olyan különböző kiegészítő szolgáltatásokat nyújtott [A] részére, amelyeket az Amazon nem nyújtott a LuxSCS társaságnak. Megjegyezte továbbá, hogy a megállapodásban általánosan rögzítették az árakat, az egyes szolgáltatások nyújtásához vagy egyedileg vett SZT-hoz viszont nem rendeltek speciális díjazást. Ezzel a módszerrel nem lehetett az [A] megállapodásban referenciaértékként meghatározott általános jutalék mértékét alkalmazni az Amazon US által a LuxSCS rendelkezésére bocsátott SZT esetében a díj mértékének a kiszámításához. Az [A] megállapodásra vonatkozó részletes gazdasági elemzés csak ugyanezen megállapodás 2006. júliusi módosításkor állt rendelkezésre. Tekintettel arra, hogy az [A] megállapodásra vonatkozó dokumentumok nem teljesek, a maradék 15 M.com-megállapodást, valamint az esetleg rendelkezésre álló alapvető gazdasági költségszerkezet elemzést vizsgálták a technológia esetében az értékesítések [3-3,5] %-ának megfelelő alap-díjmérték kiszámításához. Megjegyezte továbbá a bíróság, hogy [a jutalék mértéke és az értékesítés nagyságrendje közötti összefüggés leírása] (223), lefelé korrigálták a nagyságrendet, így kapták meg a technológia esetében a [3-3,5] %-os díjmértéket. A korábban mér létező Amazon marketing célú immateriális javak esetében a díj mértékét pedig [1-1,5] %-ra becsülték az Amazonhoz nem kötődő, harmadik felek által kötött négy licencmegállapodás összehasonlítása alapján. A vevőadatok esetében szokásos piaci ár szerint fizetett belépési díjat pedig [100-200] millió USD összegre becsülték.
(211) A LuxSCS és európai leányvállalatai funkcióinak jobb megértése érdekében, az immateriális javak frissítése, fejlesztése, kezelése és üzemeltetése tekintetében a Bizottság kérte azokat az információkat, amelyeket az Egyesült Államok szövetségi adóügyi bírósága előtt folytatott eljárás keretében a LuxSCS által a belépési megállapodás és a KFM keretében teljesített díjfizetésekre vonatkozóan benyújtottak. Az Amazon átadta a Bizottságnak az Egyesült Államok szövetségi adóügyi bírósága előtt folytatott jogvita keretében felhasznált és benyújtott összes információt.
2.3.4.5. Belépési díjak a LuxSCS által vásárol egyéb SZT-jogok esetében
(212) A vizsgált időszakban a LuxSCS többször kapott SZT-jogokat kapcsolódó társaságoktól és harmadik felektől, amelyekhez azonban soha nem a saját kezdeményezésére jutott hozzá.
(213) Bizonyos esetekben egy SZT-vel rendelkező társaságot, vagy magát az SZT-t vásárolta meg az Amazon.com, Inc. és ilyenkor az SZT-t az Amazon.com, Inc. átadta az Amazon Technologies, Inc. részére. Az ilyen SZT-re a KFM vonatkozott, amely kiterjedt az összes olyan SZT-re, amelyet az ATI-nek harmadik felek átadtak (224) vagy átruháztak és ilyen esetben a beszerzési költségeket belépési díjként vették bele a költségcsoportba (225). Következésképpen a LuxSCS által az SZT miatt végrehajtott több belépési díjfizetés nem képezi külön megállapodás tárgyát, hanem a KFM-re hivatkozva történt kifizetésnek számít. A belépési díjak az [U és R megvásárlása] (226) és a [T megvásárlása] esetében példák.
(214) Más esetekben az SZT-tulajdonos társaságot vásárolta meg egy másik Amazon entitás és ekkor az SZT-je az ATI-hez került. Ez a helyzet állt fenn akkor, amikor a LuxOpCo megvásárolta a vállalatcsoportot [Q megvásárlása], akinek birtokában egy olyan SZT volt, amely nem csupán digitális tartalomra vonatkozó jogok formájában, hanem technológiai formában is megtestesült. A [Q vásárlás] SZT "Technológia" részét eladták az ATI-nek, aki azt a KFM keretében átadta hozzáárulás címén a LuxSCS belépési díj ellentételezésére.
(215) Eredetileg az összes belépési díj az adott pénzügyi év költségeibe tartozott. 2011-ben a LuxSCS elkezdett felvenni az aktívumaiba bizonyos vásárlásokat, amelyeket vagy immateriális javakként ([Q vásárlás] (227), [T vásárlás] (228) 2011-ben, [U vásárlás] (229) 2012-ben), vagy befektetett eszközökként ([V vásárlás] (230) 2013-ban) regisztrált (231).
2.3.4.6. A LuxSCS egyetlen ügyvezetőjének írásbeli határozatai és beszámolók a LuxSCS közgyűléseiről
(216) Az Amazon megerősítette, hogy az Amazon csoport azon munkavállalói, akik részt vesznek az immateriális javak frissítésében és karbantartásában nem a LuxSCS és nem a LuxSCS részét képező entitások alkalmazásában állnak (232). A LuxSCS tevékenységeinek jobb megértése érdekében a Bizottság kérte az Amazont, hogy adja át a LuxSCS vezetése által hozott írásbeli döntéseket, valamint a LuxSCS közgyűléseiről készült beszámolókat. A 2004-2013 közötti időszakra vonatkozóan a LuxSCS (Amazon Europe Holding, Inc.) egyetlen ügyvezetője által hozott írásbeli határozatok összefoglalását és a LuxSCS tulajdonosi közgyűléseiről készült beszámolókat a 14. táblázat tartalmazza.
14. táblázat
Az SCS beszámolója 2004-2013
| Dátum | A határozat típusa | Összegzés | |
| 2004.6.7. | A LuxSCS egyetlen ügyvezetőjének írásbeli határozata ([…] felhatalmazott) | A létrehozás utáni intézkedésekre vonatkozó összes szükséges lépés jóváhagyása; bankszámla nyitásának a ratifikálása a [bank] banknál; tartós megbízási megállapodás megkötésének a jóváhagyása a [szolgáltató társaság]-gal; LuxOpCo alapítása. | |
| 2005.1.14. | A LuxSCS egyetlen ügyvezetőjének írásbeli határozata ([…] alelnök) | Két költségmegosztási megállapodás és egy belépési megállapodás ratifikálása; új LuxSCS alapszabály elfogadása az osztalékokra és egyéb elosztásokra vonatkozó speciális jogok elfogadása érdekében, valamint a speciális kibocsátási díjak elszámolásának az elfogadása; a LuxSCS társasági tőkéjének emelése az ACI Holdings Limited gibraltári társaság („ACI”) összes aktívumának és passzívumának a bevitelével; […] kinevezésének a jóváhagyása a LuxOpCo további ügyvezetői pozíciójába, valamint a LuxOpCo társaság céljának a módosítása; váltó felhasználása az Amazon.com International Sales, Inc. társaságnál; kölcsön engedélyezése a LuxOpCo részére. | |
| 2005.1.17. | A rendkívüli közgyűlés beszámolója ([…] elnök, […] titkár, […] szavazatszedő) | Új alapszabály elfogadása az osztalékokra és egyéb elosztásokra vonatkozó speciális jogok elfogadása érdekében. részvénytőke-emelés | |
| 2005.6.7. | LuxSCS egyetlen ügyvezetőjének írásbeli határozata ([…] alelnök) | a LuxSCS székhelyének áthelyezése; | |
| 2005.6.22. | A rendkívüli közgyűlés beszámolója ([…] elnök, […] titkár, […] szavazatszedő) | Felmentés a jogi értesítés alól; a 2004. december 31-i éves elszámolások jóváhagyása; az Amazon Europe Holding, Inc. egyetlen ügyvezetőjének felmentése a 2004. december 31-i dátummal lezárt pénzügyi évre. | |
| 2005.6.22. | A LuxSCS egyetlen ügyvezetőjének írásbeli határozata([…] alelnök) | A LuxSCS számlák 2004. december 31-i dátummal történő záróeelszámolása és határozat e számláknak jóváhagyás céljából a LuxSCS üzlettársai elé terjesztéséről; a LuxSCS egyetlen ügyvezetőjének felmentése a 2004. december 31-i dátummal lezárt pénzügyi évre. | |
| 2006.2.6. | A LuxSCS egyetlen ügyvezetőjének írásbeli határozata ([…] harmadik felek nevében eljárva) | A LuxSCS nem pénzbeli apporttal történő tőkeemelésének elfogadása az Amazon.fr Holdings SAS társaságból az Amazon.com, Inc. tulajdonában lévő 1 017 240 USD értékű tulajdonrész révén a LuxSCS korlátozott tulajdonrészei ellenében; egy vagy több tulajdonrész átadási megállapodás megkötésének a jóváhagyása az Amazon.com, Inc. birtokában lévő Amazon.co.uk Ltd. és Amazon.de GmbH 100 %-os tulajdonrész, valamin az Amazon.com, Inc. birtokában lévő Amazon.fr Holdings SAS 95,8 %-os tulajdonrész megszerzése céljából, 194 672 760,00 USD tőkeösszegről szóló kötelezvény ellenében; a társaság tőkeemelésének elfogadása az ACI Holdings összes aktívumának és paszívumának az apportja révén a LuxSCS korlátozott tulajdonrészei ellenében. | |
| 2006.2.6. | Beszámoló a LuxSCS rendkívüli közgyűléséről ([…] elnök, […] titkár, […] szavazatszedő) | A LuxSCS törzstőkéjének megemelése; határozat annak érdekében, hogy az Amazon.com, Inc. elfogadja és kifizesse a nem pénzbeli apport révén létrejött új korlátozott tulajdonrészeket; a LuxSCS törzstőkéjének megemelése; nem pénzbeli apport révén létrejött új korlátozott tulajdonrészek ACI Holdings Limited által történő jegyzése és kifizetés; 900 korlátozott részesedés törlése a LuxSCS-ben; a LuxSCS új részvényesi összetétele. | |
| 2006.2.7. | A LuxSCS egyetlen ügyvezetőjének írásbeli határozata ([…] harmadik felek nevében eljárva) | Tulajdonrész átadási megállapodás megkötésének a jóváhagyása az Amazon.de GmbH 100 %-os tulajdonának valamint az Amazon.co.uk Ltd. 8 724 191 tulajdonrészézének (vagyis 93,1471 %) az értékesítése céljából 136 828 362 EUR értékű kötelezvény ellenében; javaslat az Amazon.co.uk Ltd 6,8529 %-os tulajdonrészének és az Amazon.fr Holdings SAS 100 %-os tulajdonának a LuxOpCo társaságba való apportjára; kölcsön engedélyezése a LuxOpCo részére. | |
| 2006.4.18. | A LuxSCS egyetlen ügyvezetőjének írásbeli határozata ([…] harmadik felek nevében eljárva) | Határozat a LuxSCS által 2006. február 6-án194 672 760 USD értékben az Amazon.com, Inc. javára kibocsátott kötelezvény három részre bontásáról; a LuxSCS társaság tőkéjének az emelése ACI nem pénzbeli apport révén, UK és DE kötelezvények formájában, LuxSCS korlátozott tulajdonrészek kibocsátása ellenében. | |
| 2006.4.19. | Beszámoló a LuxSCS közgyűléséről ([…] elnök, […] titkár, […] szavazatszedő) | A LuxSCS törzstőkéjének megemelése; határozat annak érdekében, hogy az Amazon.com, Inc. elfogadja és kifizesse a nem pénzbeli apport révén létrejött új korlátozott részvényeket; a LuxSCS új összetétele; az alapszabály módosítása. | |
| 2006.4.28. | A LuxSCS egyetlen ügyvezetőjének írásbeli határozata ([…] alelnök) | […] lemondásának elfogadása a LuxOpCo ügyvezetői pozíciójáról valamint […] és […] kinevezése a LuxOpCo ügyvezetői pozícióiba; a [LuxSCS] társaság tőkeemelésének elfogadása az ACI Holdings Limited, gibraltári társaság („ACIH”) összes aktívumának és paszívumának az apportja révén a LuxSCS korlátozott tulajdonrészei ellenében; bizonyos Amazon.co.uk Ltd., Amazon.fr Holdings SAS és Amazon.de GmbH SZT-jogok elkülönítésnek a jóváhagyása; az Amazon.com Int'l Sales, Inc. Európában folytatott kiskereskedelmi tevékenységének a megvásárlására és az ebből eredő LuxOpCo részére történő átadás jóváhagyása; a LuxOpCo társasággal kötött SZT-licencmegállapodások jóváhagyása; a LuxSCS néhány korlátozott tulajdonosának az összeolvadása; kölcsön a LuxOpCo számára. | |
| 2006.4.28. | Beszámoló a LuxSCS közgyűléséről ([…] elnök, […] titkár, […] szavazatszedő) | Részvénytőke-emelés; arra irányuló határozat, hogy fogadják el mind a 3 750 korlátozott tulajdonrész ACI Holdings Limited általi jegyzését és kifizetését; 1 993 tulajdonrész törlése; a LuxSCS új részvényesi összetétele; az alapszabály módosítása. | |
| 2006.5.9. | Beszámoló a LuxSCS közgyűléséről ([…] elnök, […] titkár, […] szavazatszedő) | Felmentés a jogi értesítés alól; a LuxSCS alapszabályának módosítása az Amazon.com Int'l Marketplace, Inc. társaságnak az Amazon Int'l Sales társaságba való beolvadása után. | |
| 2006.6.27. | Beszámoló a LuxSCS közgyűléséről ([…] elnök, […] titkár, […] szavazatszedő) | A 2006. április 28-i apport végleges számításai után az ACI Holdings felső határhoz kötött személyes kibocsátási díj elszámolásának a csökkentése. | |
| 2007.5.22. | A LuxSCS üzlettársak írásbeli határozata ([…] alelnök, […] alelnök, […] pénztáros és igazgató) | A LuxSCS éves számláinak záróelszámolása 2005. december 31-i dátummal és határozat az éves számláknak a LuxSCS egyetlen tulajdonosa általi elfogadásra történő beterjesztéséről és a LuxSCS egyetlen ügyvezetőjének a 2005. december 31-én lezárt pénzügyi évre történő felmentéséről. | |
| 2007.5.22. | A LuxSCS üzlettársak írásbeli határozata ([…] alelnök, […] alelnök, […] alelnök, pénztáros és igazgató) | Az éves számlák 2005. december 31-i dátummal történő jóváhagyása és az eredmény hozzárendelése; az ügyvezetők felmentése a 2005. december 31-i dátummal lezárt pénzügyi évre. | |
| 2008.4.25. | A LuxSCS egyetlen ügyvezetőjének írásbeli határozata([…] alelnök) | A LuxSCS éves számlák 2006. december 31-i dátummal történő záróelszámolása és határozat ezen éves számlák jóváhagyás céljából a LuxSCS üzlettársai elé terjesztéséről; határozat a LuxSCS egyetlen ügyvezetőjének felmentése tárgyában a 2006. december 31-i dátummal lezárt pénzügyi évre. | |
| 2008.4.25. | A LuxSCS üzlettársak írásbeli határozata ([…] alelnök, […] alelnök, […] alelnök, pénztáros és igazgató) | A LuxSCS éves számlák 2006. december 31-i dátummal történő jóváhagyása és az eredmény hozzárendelése, valamint határozat az éves számlák jóváhagyás céljából a LuxSCS üzlettársai elé terjesztésről; az egyetlen ügyvezető felmentése a 2006. december 31-i dátummal lezárt pénzügyi évre. | |
| 2008.6.18. | A LuxSCS egyetlen ügyvezetőjének írásbeli határozata ([…] alelnök) | A LuxOpCo éves számláinak jóváhagyása 2006. december 31-i dátummal és az aláírási jogosultságokra vonatkozó politika módosítása és elfogadása; az Amazon Eurasia Holdings Sarl („AEH”) éves számláinak jóváhagyása 2006. december 31-i dátummal és az aláírási jogosultságokra vonatkozó politika módosítása és elfogadása. | |
| 2009.3.23. | A LuxSCS egyetlen ügyvezetőjének írásbeli határozata([…] alelnök) | Határozat 25 000 EUR összesített összegnek az AEH-ba történő apportjáról az AEH által kibocsátott új tulajdonrészek ellenében. | |
| 2009.6.25. | A LuxSCS üzlettársak írásbeli határozata ([…] alelnök, […] elnök, […] alelnök, pénztáros és igazgató) | Az éves számlák 2008. december 31-i dátummal történő jóváhagyása és az eredmény hozzárendelése. Az egyetlen ügyvezető felmentése a 2008. december 31-i dátummal lezárt pénzügyi évre. | |
| 2009.6.25. | A LuxSCS egyetlen ügyvezetőjének írásbeli határozata ([…] elnök) | A LuxSCS éves számlák 2009. december 31-i dátummal történő záróelszámolása és határozat ezen éves számlák jóváhagyás céljából a LuxSCS üzlettársai elé terjesztéséről; javaslat a LuxSCS egyetlen ügyvezetőjének felmentése tárgyában a 2008. december 31-i dátummal lezárt pénzügyi évre. a 2008. december 31-i LuxOpCo éves számláinak jóváhagyása; a 2008. december 31-i AEH éves számlák jóváhagyása; javaslat az AEH tőkéjének pénzbeli apporttal történő emelésére. | |
| 2009.7.6. | A LuxSCS egyetlen ügyvezetőjének írásbeli határozata ([…] alelnök, […] alelnök, […] alelnök, pénztáros és igazgató) | Az éves számlák 2008. december 31-i dátummal történő jóváhagyása és az eredmény hozzárendelése. az egyetlen ügyvezető felmentése a 2008. december 31-i dátummal lezárt pénzügyi évre. | |
| 2009.8.31. | A LuxSCS egyetlen ügyvezetőjének írásbeli határozata ([…] elnök) | A LuxSCS rendkívüli közgyűlésének összehívása 2009. szeptember 1-jére a következőkre vonatkozóan: felmentés az értesítési jogok alól; a LuxSCS alapszabályának módosítás az ACI Holdings Limited záróelszámolása után és a LuxSCS tulajdonában lévő 3 750 korlátozott tulajdonrészének átadása az anyavállalatának, az Amazon.com Int'l Sales, Inc. társaságnak. | |
| 2009.9.11. | Beszámoló a LuxSCS közgyűléséről ([…] elnök, […] titkár, […] szavazatszedő) | Felmentés az értesítési jogok alól; a LuxSCS alapszabályának módosítás az ACI Holdings Limited záróelszámolása után és a LuxSCS tulajdonában lévő 3 750 korlátozott tulajdonrészének átadása az anyavállalatának, az Amazon.com Int'l Sales, Inc. társaságnak. | |
| 2009.12.7. | A LuxSCS egyetlen ügyvezetőjének írásbeli határozata ([…] elnök) | Határozat az AEH tőkéjének pénzbeli apporttal történő emeléséről. | |
| 2009.12.22. | A LuxSCS üzlettársak írásbeli határozata ([…] alelnök, […] alelnök, […] alelnök és pénztáros) | A LuxSCS osztalékok részleteinek kifizetésére irányuló jóváhagyás. | |
| 2009.12.22. | A LuxSCS egyetlen ügyvezetőjének írásbeli határozata ([…] elnök) | A LuxSCS üzlettársak részére osztalékrészlet kiosztása. | |
| 2010.4.30. | A LuxSCS egyetlen ügyvezetőjének írásbeli határozata ([…] elnök) | A 2009. december 31-i LuxOpCo éves számlák jóváhagyása; a 2009. december 31-i AEH éves számlák jóváhagyása; | |
| 2010.5.28. | LuxSCS egyetlen ügyvezetőjének írásbeli határozata ([…] elnök) | A LuxSCS éves számlák záróelszámolása 2009. december 31-i dátummal és határozat az éves számlák a LuxSCS tulajdonosai általi elfogadásra történő beterjesztéséről és a LuxSCS egyetlen ügyvezetőjének a 2009. december 31-én lezárt pénzügyi évre történő felmentéséről. a LuxSCS tulajdonosok és egyetlen ügyvezetője alapszabály szerinti székhelyváltozásának az elismerése. | |
| 2010.6.14. | A LuxSCS üzlettársak írásbeli határozata ([…] alelnök, […] alelnök, […] alelnök és pénztáros) | Az éves számlák 2009. december 31-i dátummal történő jóváhagyása és az eredmény hozzárendelése; az egyetlen ügyvezető felmentése a 2009. december 31-i dátummal lezárt pénzügyi évre. | |
| 2010.7.5. | LuxSCS egyetlen ügyvezetőjének írásbeli határozata ([…] elnök) | A LuxSCS által az AEH javára megvalósított nem pénzbeli részvényelőlegek ratifikálása; az AEH tőkéje behajtható követelés révén nem pénzbeli apporttal történő emelésének a jóváhagyása. | |
| 2010.12.13. | LuxSCS egyetlen ügyvezetőjének írásbeli határozata ([…] elnök) | A LuxSCS által az AEH javára megvalósított nem pénzbeli részvényelőlegek ratifikálása; javaslat az AEH tőkéjének behajtható követelés révén nem pénzbeli apporttal történő emelésére; meghatalmazás […], […] és […] részére, hogy e tekintetben eljárhassanak a LuxSCS nevében. | |
| 2011.4.7. | A LuxSCS üzlettársak írásbeli határozata ([…] elnök, […] alelnök) | 41 millió GBP euróban való megfelelőjének egy speciális LuxSCS tartalékra fordításának a jóváhagyása az Amazon.com Int'l Sales, Inc. birtokában lévő 3 115 db Video Island Entertainment Ltd. tulajdonrész apportja után. | |
| 2011.4.7. | A LuxSCS üzlettársainak írásbeli határozata ([…] elnök) | Arra irányuló határozat, hogy ajánlják a LuxSCS tulajdonosainak 41 millió GBP euróban való megfelelőjének egy speciális LuxSCS tartalékra fordításának a jóváhagyását az Amazon.com Int'l Sales, Inc. birtokában lévő 3 115 db Video Island Entertainment Ltd. tulajdonrész apportja után. a 3 115 db Video Island Entertainment Ltd. tulajdonrész a LuxSCS 100 %-os tulajdonában lévő leányvállalat, a LuxOpCo társaságba való apportjának a jóváhagyása. | |
| 2011.5.23. | A LuxSCS üzlettársak írásbeli határozata ([…] alelnök, […] alelnök, […] alelnök és pénztáros) | Az éves számlák 2010. december 31-i dátummal történő jóváhagyása és az eredmény hozzárendelése; az egyetlen ügyvezető felmentése a 2010. december 31-i dátummal lezárt pénzügyi évre. | |
| 2011.5.23. | A LuxSCS egyetlen ügyvezetőjének írásbeli határozata ([…] elnök) | A LuxSCS éves számláinak 2010. december 31-i dátummal történő záróelszámolása és határozat ezen éves számlák jóváhagyás céljából a LuxSCS üzlettársai elé terjesztéséről; javaslat a LuxSCS egyetlen ügyvezetőjének felmentése tárgyában a 2010. december 31-i dátummal lezárt pénzügyi évre. | |
| 2011.7.1. | A LuxSCS egyetlen ügyvezetőjének írásbeli határozata ([…] elnök) | A LuxSCS által az AEH javára megvalósított nem pénzbeli részvényelőleg ratifikálása; az AEH tőkéje behajtható követelés révén nem pénzbeli apporttal történő emelésének a jóváhagyása egyedüli részvényesként. | |
| 2012.1.25. | A LuxSCS egyetlen ügyvezetőjének írásbeli határozata ([…] elnök) | […] lemondásának elfogadása a LuxOpCo ügyvezetői pozíciójáról és a felmentés engedélyezésének AEH általi jóváhagyása; […] kinevezésének a jóváhagyása a LuxOpCo és az AEH új ügyvezetői pozíciójába; a LuxOpCo és az AEH aláírásra való jogosultságra irányuló politikájában végrehajtott módosítás jóváhagyása; az egyetlen részvényes által a LuxSCS javára megvalósított nem pénzbeli részvényelőleg ratifikálása; az AEH tőkéje követelés révén nem pénzbeli apporttal történő emelésének a jóváhagyása. Módosított és átfogalmazott hitelnyitási megállapodás LuxSCS általi megkötésének a ratifikálása; a [Q vásárlás]-sal 2011. március 28-án a LuxSCS által kötött SZT-átadási megállapodás ratifikálása. | |
| 2012.4.23. | A LuxSCS egyetlen ügyvezetőjének írásbeli határozata ([…] elnök) | A LuxSCS éves számláinak záróelszámolása 2011. december 31-i dátummal és a LuxSCS egyetlen ügyvezetőjének felmentése a 2011. december 31-én lezárt pénzügyi évre; a LuxOpCo részvényeseként a 2011. december 31-i éves elszámolások jóváhagyása; az AEH részvényeseként a 2011. december 31-i éves számlák jóváhagyása. | |
| 2012.4.27. | A LuxSCS üzlettársak írásbeli határozata ([…] alelnök, […] alelnök, […] alelnök és pénztáros) | Az éves számlák 2011. december 31-i dátummal történő jóváhagyása és az eredmény hozzárendelése; az egyetlen ügyvezető felmentése a 2011. december 31-i dátummal lezárt pénzügyi évre. | |
| 2012.8.27. | A LuxSCS egyetlen ügyvezetőjének írásbeli határozata ([…] elnök) | […] lemondásának a jóváhagyása a LuxOpCo és az AEH ügyvezetői pozíciójából. a[…] és […] kinevezésének a jóváhagyása a LuxOpCo és az AEH új ügyvezetői pozícióiba, valamint a LuxOpCo és az AEH aláírási jogkörökre vonatkozó politikájára irányuló módosítás jóváhagyása; a LuxSCS által az AEH javára megvalósított nem pénzbeli részvényelőleg ratifikálása; az AEH tőkéje nem pénzbeli apporttal történő emelésének a jóváhagyása. | |
| 2012.12.12. | A LuxSCS egyetlen ügyvezetőjének írásbeli határozata (meghatalmazással képviseli […]) | […] kinevezésének a ratifikálása a LuxOpCo és az AEH új ügyvezetői pozíciójába. a LuxOpCo és az AEH aláírásra való jogosultságra irányuló politikájában végrehajtott módosítás jóváhagyása; […] lemondásának a jóváhagyása a LuxOpCo és az AEH ügyvezetői pozíciójából. | |
| 2013.4.2. | A LuxSCS egyetlen ügyvezetőjének írásbeli határozata (meghatalmazással képviseli […]) | A LuxSCS éves számláinak záróelszámolása 2012. december 31-i dátummal és a LuxSCS egyetlen ügyvezetőjének felmentése; az AEH részvényeseként a 2012. december 31-i éves számlák jóváhagyása; a LuxOpCo részvényeseként a 2012. december 31-i éves számlák jóváhagyása; aktívumok vásárlására irányuló szerződés LSCS általi megkötésének a jóváhagyása a [W1 vásárlás] és a [W2 vásárlás] bizonyos aktívumainak a megvásárlása esetében; az Elkotob.com LLC társasággal kötött SZT-átadási megállapodás módosításának a LuxCSs által történő elfogadására irányuló jóváhagyás. | |
| 2013.4.8. | A LuxSCS üzlettársak írásbeli határozata (képviseli […] meghatalmazással, […] alelnök, […] alelnök és pénztáros) | Az éves számlák 2012. december 31-i dátummal történő jóváhagyása és az eredmény hozzárendelése; az egyetlen ügyvezető felmentése a 2012. december 31-i dátummal lezárt pénzügyi évre. |
(217) A 14. táblázatban foglaltak szerint a LuxSCS egyetlen ügyvezetőjének írásbeli határozatai és a LuxSCS közgyűléseiről készült beszámolók a társaság alapításának évétől, 2004-től 2013-ig terjedő időszakban azt mutatják, hogy a LuxSCS egyetlen ügyvezetője és tulajdonosai főként arra szorítkoztak, hogy nyomon kövessék a befektetéseiket a Lux SCS tulajdonosaiként, úgymint a társaság tőkéjének a módosítását, a tőkeapportokat, a kapcsolódó társaságok számára nyújtott kölcsönöket, valamint a LuxSCS társasággal és leányvállalataival összefüggő egyéb döntéseket. Az írásbeli határozatokban és a beszámolókban megfogalmazott döntések között szerepeltek a leányvállalatok ügyvezetőinek kinevezései, felmentései illetve lemondásai, az alapszabály módosításai és az elszámolások jóváhagyása.
(218) A [14]. táblázatban összefoglalt 46 írásbeli határozat és beszámoló közül csupán a következő négy írásbeli határozat vonatkozott az immateriális javakra.
- 2005. január 14-én a LuxSCS egyetlen ügyvezetője jóváhagyta és aláírta, hogy a LuxSCS megkössön egy belépési megállapodást és két költségmegosztási megállapodást (az egyik a KFM) 2004. decemberben és 2005. januárban.
- 2006. április 28-án az európai kiskereskedelmi tevékenységek átszervezése keretében a LuxSCS egyetlen ügyvezetője jóváhagyta az Amazon.co.uk Ltd, az Amazon.fr Holding SAS és az Amazon.de GmbH kiadói tartalmainak, védett márkaneveinek és domain-neveinek a LuxSCS részére történő átadását és egy licencmegállapodás aláírását a LuxOpCo-val. Az egyetlen ügyvezető e megállapodások végrehajtására is jogosult volt.
- 2012. január 25-én a LuxSCS egyetlen ügyvezetője jóváhagyta és aláírta a LuxSCS és [Q vásárlás] közötti SZT-átadási megállapodást, amely 2011. március 29-én lépett hatályba. Az egyetlen ügyvezető az SZT-átadási megállapodás végrehajtására is jogosult volt.
- 2013. április 2-án jelentés készült arról, hogy a LuxSCS és az ATI 2013. március 1-jei dátummal aktívumok vásárlásáról szóló szerződést kötött egy harmadik fél bizonyos aktívumainak, többek között szoftverkódoknak és az ezekre vonatkozó összes SZT-jognak a megvásárlása érdekében. A LuxSCS egyetlen ügyvezetője aláírta az aktívumok vásárlásáról szóló szerződést és a licenceknek a LuxOpCo részére történő engedélyezését.
2.3.5. INFORMÁCIÓK A SZELLEMI TULAJDONRÓL SZÓLÓ LICENCMEGÁLLAPODÁSOKRÓL AZ AMAZON CSOPORT ENTITÁSAI ÉS NEM KAPCSOLÓDÓ ENTITÁSOK KÖZÖTT
2.3.5.1. Az M.com-megállapodások
(219) A (142) preambulumbekezdésben felsorolt M.com-megállapodásokon túl az Amazon további tizenegy M.com-megállapodást kötött 2004 és 2006 között a Bombay Company, DVF, Bebe, Marks & Spencer, Sears Canada, Hobby Hub, Benefit Cosmetic, Timex.com, Mothercare UK és Devanlay US társaságokkal (233).
(220) Az Amazon kifejtette, hogy az M.com-partnerek nem fértek hozzá magához az Amazon technológiához. Az Amazon a saját technológiáját inkább arra használta, hogy partnereinek informatikai és elektronikus kereskedelmi szolgáltatásokat nyújtson (234). Az Amazon magyarázata szerint az M.com-megállapodásokkal összhangban "az Amazon vállalta, hogy kapcsolódó elektronikus szolgáltatásokat nyújt, hogy harmadik felek üzemeltetni tudják a saját kiskereskedelmi weboldalaikat. Az M.com ügyfelei, például [A], csak a technológiát kapták meg és nem használtak vagy kaptak semmilyen jogot a védett márkanevekre, a márkanevekre, az Amazon vevőire vonatkozó információkra, vagy az Amazon bármely más immateriális jószágára" (235). Az Amazon kifejtette továbbá, hogy a kínálata egyes elemeire vonatkozó árak egyenként történő megállapítása helyett egy átfogó megközelítést fogadott el az M.com-megállapodások díjszabására (236). A szóban forgó FA utáni M.com-megállapodásokban szerepelnek olyan rendelkezések, amelyek kimondják, hogy a felek mindegyike egyetlen, nem kizárólagos, korlátozott licencet kap a partnere SZT-jére és ez kizárólag a megállapodás végrehajtását szolgálja.
(221) Az Amazon hangsúlyozta, hogy jelentős különbségek vannak az M.com-megállapodások valamint a LuxSCS és a LuxOpCo licencmegállapodása között, mivel "a LuxOpCo és a LuxSCS közötti megállapodás értelmében a LuxOpCo teljes hozzáféréssel rendelkezett a vevőadatokhoz, ami több millió vevőt jelent. Az adatokhoz való ilyen jellegű hozzáférésről nem rendelkezik a többi M.com-megállapodás. Továbbá a LuxSCS és a LuxOpCo megállapodásában vannak olyan védett márkanevek és domainek, amelyek nem szerepelnek a többi M.com megállapodásban" (237). Az Amazon kifejtette, hogy a vevőadatokra vonatkozóan soha nem adott licencet harmadik feleknek (238).
(222) A TÁ-jelentésben felsorolt M.com-megállapodások részletes leírását a (223)-(229) preambulumbekezdés tartalmazza.
(223) Az [A] megállapodás szerint az Amazon vállalta, hogy létrehoz, fejleszt, tárhellyel lát el egy új [A] weboldalt és működteti ezt a weboldalt, továbbá egy [A] Store működését is biztosítja az Amazon weboldalakon, amelyek a meglévő [A] online kereskedelmi weboldalakat voltak hivatottak felváltani. Hivatalos értékesítőként eljárva [A] meghatározta a termékek eladási árát mind az [A] weboldalon mind pedig az [A] Store-ban (239). Az Amazon foglalkozott a csomagok feladásával és kezelésével amíg eljutottak a végső fogyasztókig, valamint vevőszolgálati feladatokat látott el. [A] és az Amazon nem cseréltek semmilyen tulajdonra vonatkozó jogcímet vagy SZT-jogot, ha a megállapodásban ez nem szerepelt kifejezetten. Az Amazon SZT-használatára vonatkozó jogok, amelyek észszerűen szükségesek a felek szerződésben vállalt kötelezettségeinek a teljesítéséhez, az Amazon által [A] részére engedélyezett licenc tárgyát képezték, nem kizárólagos, korlátozott és nem átruházható formában (240). Az [A] SZT használatára vonatkozó hasonló licenceket adott [A] az Amazonnak (241). Induláskor a két online áruház révén kapott vevőinformációk a két fél közös tulajdonát képezték. Az indulást megelőzően összegyűjtött adatok pedig a felek kizárólagos tulajdonában maradtak (242).
(224) Az elfogadott díjazási struktúra szerint [A]-nak kellett fizetnie a tervezési költségeket (15 millió USD) és az alapköltségeket (7 millió-35 millió USD 2001 és 2006 között). Továbbá [A]-nak kellett fizetni a darabonként változó költségeket, amelyeket részletesen a 15. táblázat tartalmaz, és az egyéb költségeket az úgynevezett kapcsolódó költségeket (0,05 USD-13,75 USD/értékesített darab) amelyek az értékesített áruk csomagolásával és nagy méretével függenek össze. Végül pedig [A]-nak jutalékot kellett fizetnie az Amazon részére, amely az értékesítések egy bizonyos százalékának felelt meg és a 16. táblázatban szerepel részletesen.
15. táblázat
Az [A] által fizetendő változó költségek (243)
| (USD) | ||||||
| Egységre eső változó költségek (USD/egység) | 1. év | 2. év | 3. év | 4. év | 5. év | 6. év |
| Válogatható | 2,36 | 2,36 | 2,10 | 1,87 | 1,78 | 1,78 |
| Szállítható | 3,83 | 3,83 | 3,57 | 3,27 | 3,13 | 3,13 |
| Nem válogatható vagy nem szállítható | 4,83 | 4,83 | 4,81 | 4,48 | 4,28 | 4,28 |
| Drop-shipping egységek | 0,75 | 0,75 | 0,75 | 0,75 | 0,75 | 0,75 |
| Drop-shipping egységek ajándékkártyával […] | 0,75 | Ingyenes ajándékkártya | ||||
| Vevői visszáru | Az Amazonhoz, vagy a leányvállalataihoz visszaküldött […] minden egyes termék változó egységre eső költségeivel azonos | |||||
| Kereskedői visszáru | 1,00 | 1,00 | 1,00 | 1,00 | 1,00 | 1,00 |
16. táblázat
Az [A] által kifizetett értékesítési jutalékok
| (%) | ||||||
| 1. év | 2. év | 3. év | 4. év | 5. év | 6. év | |
| Termékértékesítési jutalékok (nem […] katalógustermékek) | 5,0 | 5,0 | 4,5 | 4,0 | 4,0 | 4,0 |
| Textiltermék értékesítés kiegészítő jutaléka | 2,5 | 2,5 | 3,0 | 3,5 | 3,5 | 3,5 |
| Termékértékesítési jutalék ([…] katalógustermékek) | 2,0 | 2,5 | 2,5 | 2,5 | 3,0 | 3,0 |
(225) Az Amazonnak a maga részéről ajánlási jutalékot (referral fee) kellett fizetnie [A] részére az [A] weboldalán értékesítésre kínált Amazon termékek után. 2001-ben és 2002-ben ez a díj az értékesítések 5 %-a, 2003-ban 4,5 %-a, 2004 és 2006 között pedig a 4 %-a volt.
(226) Az [A] megállapodás kezdeti 5 éves futamidejét 2011. augusztus 31-ig meghosszabbították, mely dátum az Amazon és [A] közötti üzleti kapcsolat végének felel meg (244).
(227) A [G] megállapodás az Amazon weboldal azon részének fejlesztésére, tárhelyére, és megfelelő működésére vonatkozott amelyen a két márka egymással megosztott a [G] által kiválasztott és szállított termékek értékesítése céljából. A közös értékesítési felület elindítását követőn [G] vállalta, hogy felhagy a saját weboldala üzemeltetésével és a weboldaláról minden forgalmat a közös értékesítési felületre irányít. Az Amazon az értékesített terméke árát a megosztott értékesítési felületen állapította meg. [G]-től megvásárolta a termékeket, amelyeket utána továbbértékesített a végső vevőknek (245). [G] tulajdonát képezte az Amazon elosztóközpontokban található összes értékesített egység és [G] viselte az e készlet elvesztésének kockázatát. [G] és az Amazon nem cseréltek semmilyen tulajdonra vonatkozó jogcímet vagy SZT-jogot, ha a megállapodásban ez nem szerepelt kifejezetten. A felek szerződéses kötelezettségeinek teljesítéséhez észszerűen szükségesnek ítélt SZT-jogokat az Amazon licenc keretében engedélyezte [G] számára és G] engedélyezte az Amazon számára, nem kizárólagos és nem átadható alapon (246). [G]-nek (247) 19,5 millió USD értékű tervezési költséget kellett fizetnie az első évben, 70 millió USD összegig terjedő éves alapköltséget 2004-ben, egységenként 1,7 USD - 4,5 USD rendeléskezelési díjat valamint jutalékot kellett fizetnie, amelynek mértéke kezdetben az értékesítések 4 %-a volt, majd az évek során 6 %-ra emelkedett.
(228) A [H] és [B] megállapodás értelmében az Amazon vállalta, hogy új online kereskedelmi weboldalakat (tükör weboldalak) hoz létre a már létező [H] és [B] weboldalak felváltására. Az Amazon feladata volt az online weboldal létrehozása, tárhelyének biztosítása és megfelelő működtetése (248). Azt is vállalta, hogy gondoskodik arról, hogy a rendelkezésre álló információk és a tükör weboldalak teljesítménye azonos legyen az Amazon weboldaléval. Ezért cserébe az Amazon megkapta [B] és [H] meglévő vevőadatait és lehetősége volt az Amazon termékek megjelenítésére a tükör weboldalakon. Az Amazon 5 % és 6 % közötti ajánlási jutalékot fizetett a két érintett szerződéses partnernek az értékesítések összege után. [H] és [B] az Amazonnal megosztotta az összes olyan vevőinformációt, amely a tüköroldalak elindítása előtt már létezett (249). Abban az időben a két fél a tüköroldalak révén szerzett vevőinformációk társtulajdonosa volt. A megállapodások úgy rendelkeztek, hogy az egyes felek korlátozott, nem kizárólagos és nem átruházható licencet adnak egymásnak a megállapodásban meghatározott kötelezettségek teljesítéséhez szükségesnek ítélt SZT használatára (250).
(229) Az [I] megállapodás értelmében az Amazon nem nyújtott online kereskedelmi platformot [I]-nek, hanem azt vállalta, hogy [I] termékeit kínálja eladásra és az Amazon weboldal keresőmotorjaiba és böngészőibe illeszti be ezeket. [I] 8 % és 9 % közötti díjazást fizetett az Amazon weboldal révén generált értékesítések után.
2.3.5.2. Szellemi tulajdonról szóló egyéb licencmegállapodások az Amazon csoport entitásai és nem kapcsolódó entitások között
(230) Az Amazon benyújtotta a 2000 óta harmadik felekkel kötött összes SZT-licencmegállapodását. E megállapodások egyike sem vonatkozott olyan SZT-átadásra, amely összehasonlítható volna a licencmegállapodás tárgyával. A benyújtott megállapodások nem vonatkoznak az Amazon védett márkanevének, elektronikus platform technológiájának vagy vevő adatbázisának az átadására. Vagy egy bejegyzett szabadalom licence vagy egy digitális tartalom a tárgya e megállapodásoknak.
(231) Az Amazon szerint ezek a szerződések "semmilyen kapcsolatban nincsenek a 2003. évi ATC állami támogatásra vonatkozó szabályok szempontjából végzett értékelésével: [a)] e megállapodások kizárólag az összehasonlítható független árak módszere szerinti vizsgálatot tudták alkalmazni, míg a 2003. évi ATC jogosan építette az elemzését a maradvány nyereség-megosztásos módszerre; [b)] mindenesetre, a 2003. évi ATC alkalmazási ideje alatt kötött megállapodások többsége (2006-tól 2014. első fele) nem tartalmazza annak az SZT-nek az összes elemét, amely a LuxSCS és a LuxOpCo által kötött licencmegállapodásba foglalt SZT-ben szerepel (az "immateriális javak"); [c)] továbbá, a LuxOpCo és a LuxSCS közötti megállapodással bizonyos hasonlóságokat mutató megállapodások a 2003. évi ATC kiadása előttre datálódnak, ezért a 2003. évi ATC értékelése szempontjából nem vehetők figyelembe az állami támogatásokra vonatkozó szabályok tekintetében, mert abban az időszakban nem alkalmazhatták volna a jelenlegi transzferár-elemzést" (251).
2.3.6. AZ AMAZON ÚJ LUXEMBURGI KERESKEDELMI ÉS ADÓZÁSI SZERKEZETÉNEK LEÍRÁSA A 2014. ÉVI FELTÉTELES ADÓMEGÁLLAPÍTÁSBAN MEGERŐSÍTETTEK SZERINT
(232) 2014. májusban az Amazon újabb feltételes adómegállapítást kapott a luxemburgi adóhatóságtól, amely a Luxemburgban működő kereskedelmi és adózási szerkezetében tett változtatásokra vonatkozott. Az új üzleti szerkezet szerint a LuxSCS szerepe [...]. Ebben a szerkezetben a fő változtatás egy új társaság [...] létrehozása volt, amelyet a [...] között meglévő szerkezetbe illesztettek be.
(233) Az új kereskedelmi szerkezet keretében a korábban már létező platform szerkezete a LuxOpCo társaságon belül [...] (252). Ennél fogva [60-70] munkavállaló, akik korábban a LuxOpCo "lokalizálás és fordítás" csapatában dolgoztak, átkerültek a "szoftverfejlesztés és fordítás" csapatba [...] (253). A licencmegállapodásra vonatkozóan, ma a [...] a LuxSCS (254) részére díjat fizet azért cserébe, hogy jogosult használni az immateriális javakat Európában egy online kereskedelmi platform üzemeltetéséhez (255).
(234) [...] fő tevékenysége [...]. A [...] által nyújtott fő szolgáltatás [...]. [...] kezeli [...]-t is. Végül pedig, [...] [...]-t szolgáltat és [...]-ért felelős. [...] a maga részéről díjakat fog fizetni [...] (256), [...] (257) és [...] (258) [...]-ból.
(235) A 2014. május 14-i FA-kérelemben a LuxOpCo által fizetendő referenciadíjat nagyon alacsonynak találták a harmadik kereskedőknek számlázott átlagos referenciadíjhoz képest (259). A következő réveket adták elő annak alátámasztására, hogy [...] a referenciadíjra engedményt kívánt adni a LuxOpCo számára:
(1) Az alacsonyabb referenciadíj "figyelembe veszi a helyzetet és a pénzügyi kilátásokat [a kiskereskedelmi értékesítési piac helyzetének és az Amazon stratégiának a leírása]" (260).
(2) [Az Amazon üzleti stratégia leírása]. Ha [...]nak [4-6] %-os referenciadíjat kellett számláznia ahhoz, hogy fedezze a platformon nyújtott szolgáltatások költségét [Amazon előrejelzések], ami mindkét esetben sértené a [...]-t. Továbbá azt az engedmény, amelyet [...]-nek adnia kellene korlátozná a [...]. Tekintettel arra, hogy a technológiával és a platformokkal összefüggő kiadások mértéke hozzávetőleg annak a forgalomnak a [4-6] %-a, amelyet a LuxOpConak a 2014. évi kiskereskedelmi értékesítési tevékenységből kell elérnie, az [...]. Egy [4-6] % alatti referenciadíj tehát a LuxOpCo számára jobb megoldásnak tűnne, mintha saját maga fordítana beruházásokat a technológiára és a platformra (261).
(236) Az kereskedelmi szerkezet nem módosította az ASE szerepét. Az ASE tovább üzemeltette és kezelte a Marketplace programhoz kapcsolódó európai tevékenységeket. Ahelyett, hogy díjat fizetnek a LuxOpCo részére az allicencbe adott összes immateriális javak után, jelenleg [...] díjat fizet.
(237) A kapcsolódó európai helyi társaságok szerepe szintén változatlan az új kereskedelmi szerkezetben.
2.4. A VONATKOZÓ NEMZETI JOGI KERET BEMUTATÁSA
(238) Luxemburgban a társaságok jövedelmére kivetett adóra vonatkozó általános szabályokat a jövedelemadóról szóló 1967. december 4-i módosított törvény ("LIR") tartalmazza.
(239) Az LIR 18. cikkének (1) bekezdése tartalmazza az adóalany éves nyereségének meghatározásához használt módszert: "A nyereség a pénzügyi év végén befektetett aktívum és a pénzügyi év elején befektetett aktívum különbsége, plusz a pénzügyi év során történt személyes befizetések, mínusz a pénzügyi év során végrehajtott további apportok.".
(240) Az LIR 159. cikke úgy rendelkezik, hogy a helyi székhelyű adóalanyok a teljes nyereségük után kötelesek adózni (262). Az LIR 160. cikke úgy rendelkezik, hogy a nem helyi székhelyű társaságok a helyben szerzett bevételeik után adóznak (263), az LIR 156. cikkének rendelkezései szerint (264). 2011 óta a Luxemburgban adóköteles összes társaság adóköteles jövedelmére a rendes 28,80 %-os adókulcsot alkalmazzák (265).
(241) Mielőtt hatályba lépett 2017. januárban a LIR 56a. cikke, azt tartották, hogy a LIR 164. cikkének (3) bekezdése szabályozta a luxemburgi adójogban a szokásos piaci ár elvét, a következők szerint: "A rejtett nyereségelosztások is beleszámítanak az adóköteles jövedelembe. Akkor beszélünk rejtett nyereségelosztásról, ha egy üzlettárs, tulajdonos vagy érintett közvetlenül vagy közvetve egy társaságtól vagy egyesülettől olyan előnyöket kap, amelyekben rendes körülmények között, ha nincs az adott minőségben, nem részesült volna." (266) A LIR 164. cikke (3) bekezdésének 1967 óta létező meghatározó értelmezése szerint az egyazon csoport vállalkozásai közötti ügyleteket úgy kell díjazni, mintha azokat független kereskedő vállalkozások kötötték volna, a szokásos piaci ár elve szerint összehasonlítható feltételek mellett. Ezt erősíti meg Luxemburg az eljárás megindításáról szóló határozatra vonatkozó észrevételei 64. pontjában: "A Luxemburgi Nagyhercegségben letelepedett adózó társaságokra vonatkozó szokásos piaci ár elvét a jövedelemadóról szóló 1967. december 4-i módosított törvény ("LIR")164. cikkének (3) bekezdése és 18. cikke határozza meg, annak ellenére, hogy a "szokásos piaci ár" kifejezés kifejezetten nem szerepel benne. Mindazonáltal ez az elv e rendelkezések alapja." Luxemburg kifejtette azt is, hogy sem az LIR 18. cikke, sem pedig 164. cikkének (3) bekezdése nem tett különbséget sem a nemzetközi ügyletek és a nemzeti ügyletek között, sem pedig a multinacionális és a kizárólag nemzeti területen jelen lévő csoportok között. Következésképpen a transzferárra vonatkozó luxemburgi szabályok és gyakorlatok az OECD gyakorlatát tükrözik, noha a LIR 164. cikkének (3) bekezdése erre külön nem hivatkozik (267).
(242) A LIR 164. cikke (3) bekezdésének e hosszú időre visszanyúló értelmezését a luxemburgi adóhatóság több körlevélben egységesítette, nevezetesen a LIR 2011. január 28-i 164/2. körlevélben és 2011. április 8-i 164/2a. körlevélben (a "körlevelek"), melyek tárgya a szokásos piaci ár elvének alkalmazása a csoporton belüli finanszírozási ügyletekre. A szokásos piaci ár elvének ügyletekre történő alkalmazásáról szóló speciális iránymutatásokon túl a körlevelek úgy tartalmazták a szokásos piaci ár elvének általános leírását, ahogyan az az OECD-irányelvekban szerepel, mivel azokat átültették a nemzeti jogba. A körlevelek az alábbi iránymutatásokat adták a csoporton belüli szolgáltatányújtásra: "Csoporton belüli szolgáltatásra [...] akkor került sor, ha összehasonlítható körülmények között egy független vállalkozásnak fizetnie kellett volna egy másik független vállalkozás részére e tevékenység elvégzéséért, amennyiben azt nem saját maga végezte el." (268) A körlevélben szerepelt az is, hogy általános szabályként az ilyen feltételes adómegállapítás érvényességi ideje legfeljebb öt év, kivéve, ha megváltoznak a tények é a körülmények, vagy ha az alapjául szolgáló törvényi előírásokat módosították, illetve ha egy ügylet valamely meghatározó jellemzőjét megváltoztatták.
(243) 2017. január 1-je óta a LIR 56a. új cikke kifejezetten megfogalmazz a szokásos piaci ár elvének az alkalmazását a luxemburgi adózási jogban. Ugyanettől a dátumtól kezdve az említett körleveleket a hozzájárulásokért felelős igazgató 2016. december 27-i LIR 56/1 - 56 a/1. számú körlevele váltotta fel.
2.5. A TRANSZFERÁRAKRÓL SZÓLÓ IRÁNYMUTATÁSOK
2.5.1. A TRANSZFERÁRAKRA VONATKOZÓ OECD KERET
(244) A Gazdasági Együttműködési és Fejlesztési Szervezet (OECD) több, nem kötelező iránymutató dokumentumot dolgozott ki a nemzetközi adózás terén. Figyelembe véve,hogy ezek a dokumentumok nem kötelező erejűek, az OECD-tagországok, köztük Luxemburg (269), adóhatóságait csupán ösztönzik az OECD-szabályok követésére (270). Mindazonáltal az OECD-szabályok iránymutatásul szolgálnak és egyértelműen hatást gyakorolnak az OECD-tagországok (és nem tagországok) adóügyi gyakorlataira. Mi több, az OECD számos tagországában e keret részét képező útmutató dokumentumokat hatályba is léptettek, vagy hivatkozásként használnak a nemzeti adójogszabályok értelmezéséhez. Ennek megfelelően, amennyiben a Bizottság az OECD-keretre hivatkozik e határozatban, azt azért teszi, mert a keret az OECD égisze alatt folytatott szakértői megbeszélések eredménye, és a nemzetközi adózással kapcsolatos közös nehézségek orvoslását célzó mechanizmusokon alapul.
2.5.2. A SZOKÁSOS PIACI ÁR ELVE A NEMZETKÖZI ADÓZÁS SZEMPONTJÁBÓL
(245) Amikor független vállalkozások egymás között ügyleteket bonyolítanak a piacon, a piaci feltételeket, ideértve az átadott áruk vagy a nyújtott szolgáltatások árát, általában a piac külső mechanizmusai szabályozzák. Amikor egy multinacionális csoportba beépült vállalkozások bonyolítanak ügyleteket ugyanazon csoport más vállalkozásaival (kapcsolt vállalkozások egy csoporton belül) akkor az üzleti és pénzügyi kapcsolataikat nem feltétlenül a piaci külső mechanizmusok határozzák meg, hanem bizonyos esetekben befolyásolhatja ezeket az a közös érdek, hogy amennyire lehet csökkentsék a csoport által fizetendő adót.
(246) AZ OECD jövedelemre és adóra vonatkozó Modellegyezménye (az "OECD Modellegyezmény") (271), amely az OECD-tagországok és egyre több nem OECD-tagország által kötött számos kétoldalú adóügyi szerződésnek az alapja, rendelkezéseket tartalmaz arra vonatkozóan, hogy melyik a megfelelő módszer a multinacionális csoporthoz tartozó vállalkozások közötti nyereség átruházására. E tekintetben az OECD Modellegyezmény 9. cikkének (1) bekezdése a következők szerint rendelkezik: "[Amennyiben] a két [kapcsolt] vállalkozás egymás közötti kereskedelmi vagy pénzügyi kapcsolataiban olyan feltételeket teremt, vagy köt ki, amelyek különböznek a független vállalkozások között alkalmazott feltételektől, úgy az a nyereség, amelyet a vállalkozások egyike e feltételek nélkül elért volna, azonban e feltételek miatt nem realizált, az érintett vállalkozás nyereségéhez hozzászámítható és ennek megfelelően adóztatható". Ez a rendelkezés tekintendő hitelesnek a "szokásos piaci ár elvére" vonatkozóan a nemzetközi adózás szempontjából.
(247) A szokásos piaci ár elve szerint a nemzeti adóhatóságoknak csak akkor elfogadniuk egy vállalatcsoporton belüli kapcsolt vállalkozások között a csoporton belüli ügyleteikre megállapodott transzferárakat (272) ha ezek az árak megegyeznek azokkal az árakkal, amelyeket szabad piaci ügyletek keretében állapítottak volna meg, vagyis független kereskedő vállalkozások közötti ügyletekben a szokásos piaci ár elve szerint összehasonlítható feltételek mellett. Amint az OECD-irányelvek kifejtik, "ez az iránymutatás elvileg érvényes, mivel a szabad piac működésének lehető legjobb közelítését biztosítja a kapcsolt vállalkozások között megvalósuló áru- és szolgáltatástranszfer esetén. Noha nem mindig könnyű a gyakorlati alkalmazása, a multinacionális vállalatcsoportok különböző tagjai számára általában megfelelő mértékű és az adóhatóságok számára elfogadható jövedelmet indukál." Annak az adóalanynak a speciális helyzetéből következő gazdasági valóságot tükrözi, aki a kapcsolt vállalkozásokkal a tranzakciókat végrehajtja a piac rendes működését alapul véve. (273). Ez magának a szokásos piaci ár elvének a lényege. Ezért az OECD-tagországok megállapodtak abban, hogy adózási célokból a társvállalkozások nyereségei szükség esetén kiigazíthatók a szokásos piaci ár elvének a tiszteletben tartása érdekében. Vagyis az OECD-tagországok szerint a transzferár kiigazítása indokolt abban az esetben, ha a csoporton belüli ügylet keretében megfigyelt kereskedelmi és pénzügyi kapcsolatok különböznek azoktól, amelyek egy összehasonlítható független ügyletek keretében várhatók lennének.
(248) A nyereségkiigazítás során azokra az üzleti és pénzügyi feltételekre hivatkozva, amelyek a szabad piacon összehasonlítható ügyletek keretében érvényesülnének, a szokásos piaci ár elve az OECD által ajánlott eljárást fogadja el, vagyis azt, melyik adóügyi célokból egy vállalkozáscsoport tagjait különálló jogalanyokként kezeli és nem egyetlen egyesült vállalkozás elválaszthatatlan alegységeiként (a "különálló jogalany módszer") (274).
(249) Az OECD az transzferárakra alkalmazandó irányelvei keretében, melyek legfrissebb módosítását 2017-ben tették közzé, iránymutatásokat ad az adóhatóságoknak és a multinacionális vállalkozásoknak a szokásos piaci ár elvének az alkalmazására vonatkozóan (a "2017. évi OECD-irányelvek") (275). Az irányelvek korábbi verzióit az OECD tanácsa 2010. július 22-én (a továbbiakban: a 2010. évi OECD-irányelvek (276)) és 1995. július 13-án (a továbbiakban: az 1995. évi OECD-irányelvek) hagyta jóvá (277). Az OECD-irányelvek legutóbbi felülvizsgálatát és magyarázatát tartalmazó 2017. évi OECD-irányelvek alapja többek között (278), az OECD jelentése a 8-10. lépésről, Értékteremtésre számított transzferárak kiigazítása (a "BEPS zárójelentés 8-10. lépés") (279) címmel, amelyet az adóalap értékvesztésére és a nyereségek átadására irányuló cselekvési terve keretében tett közzé (a "BEPS projekt"). A BEPS zárójelentés 8-10. lépés az OECD-irányelvekre vonatkozó általános, és az immateriális javakra (280), valamint a költségmegosztási megállapodásokra (281) vonatkozó speciális módosításokat és magyarázatokat tartalmaz.
2.5.3. AZ OECD TRANSZFERÁRKÉPZÉSI MÓDSZEREI
(250) Az OECD-irányelvek öt módszert írnak le a vállalatcsoporton belüli szokásos piaci ár megállapítására: i. összehasonlítható független árak módszere; ii. költség és jövedelem módszer; iii. viszonteladási árak módszere; iv. a nettó árrés tranzakciós módszere ("NÁTM") és v. a nyereségelosztás tranzakciós módszere. Általában véve az adott eset körülményeinek legmegfelelőbb transzferár-szabási módszert kell alkalmazni (282). Mindazonáltal nehéz esetekben, amikor egyik módszer sem megfelelő, rugalmas megközelítést kell alkalmazni a több módszerrel kapott adatok egyidejű használatához (283). A multinacionális vállalatcsoportok teljesen szabadon választhatnak az irányelvekben bemutatottaktól eltérő módszereket is, amennyiben a megállapított árak megfelelnek a szokásos piaci ár elvének (284).
(251) Különbséget tesznek a hagyományos ügyleti módszerek (az első három módszer) és az ügyleti nyereségen alapuló módszerek között (az utolsó két módszer) (285). Az ügyleteken alapuló hagyományos módszerek a legközvetlenebb eszközök annak megállapítására, hogy a kapcsolt vállalkozások közötti ügylet üzleti vagy pénzügyin feltételei független körülmények-e. Ennek alapján az OECD-irányelvek kifejezetten az ügyletalapú hagyományos módszereket részesítik előnyben, nevezetesen az összehasonlítható független árak módszerét, az ügyleti módszerekkel szemben, vagyis az NÁTM-et, továbbá a nyereségelosztás módszerét (286).
(252) Az összehasonlítható független árak módszere, az NÁTM és a nyereségelosztás módszere megfelelő e határozat esetében és ezért a (253) - (256) preambulumbekezdés ezeket részletesen tárgyalja.
(253) Az összehasonlítható független árak módszere közvetlen módszer a transzferárak kiszámítására (287). Az áruk vagy szolgáltatások csoporton belüli ügylet keretében történő átadására vonatkozóan megállapodásban rögzített árakat és egyéb feltételeket hasonlítja össze az összehasonlítható körülmények között, a szabad piacon összehasonlítható ügyletek keretében áruk vagy szolgáltatások átadására vonatkozóan megállapodott árakkal és egyéb feltételekkel (vagyis nem kapcsolt vállalkozások közötti ügyletekkel) (288).
(254) Az NÁTM és a nyereségmegosztás módszere gyakran "közvetett módszerként" szerepel. Ezek a módszerek a csoporton belüli ügyletek transzferárát úgy számítják ki, hogy megállapítják, mennyi lenne a nettó nyereség független körülmények között (üzemeltetési nyereség) egy adott tevékenység esetében, megbecsülve azt a nettó nyereséget, amit egy azonos, vagy hasonló tevékenységet végző, nem beolvadt vállalkozás el tudna érni (289).
(255) Az NÁTM a nettó haszonkulcs (290) vizsgálatát takarja egy megfelelő alaphoz viszonyítva (például a költségek, az értékesítések vagy az aktívumok) (291), amelyet "nettó nyereségmutatónak" vagy "nyereségmutatónak" hívnak és a csoporton belüli vizsgált ügylethez (vagy összevonandó ügyletekhez) kapcsolódik. A nettó nyereségmutatót a szabad piacon összehasonlítható ügyletek keretében független felek által elért nettó nyereségmutatóra történő hivatkozással kellene megállapítani. Az NÁTM alkalmazásakor az ellenőrzött ügylet vizsgált részes felét kell kiválasztani, vagyis az ügyletben azt a felet, aki esetében egy pénzügyi mutatót vizsgáltak. A választásnak összeegyeztethetőnek kell lennie a vizsgált csoporton belüli ügylet(ek) részes felein elvégzett funkcionális elemzéssel (ideértve a viselt kockázatokat és a felhasznált eszközöket). Az NÁTM esetében azt a felet vizsgálják, akinek esetében a módszer a legmegbízhatóbb módon alkalmazható, és a legtöbb megbízhatóan összehasonlítható ügylet áll rendelkezésre, Az NÁTM használatát gyakran a 2010. évi OECD-irányelvek 3.18. bekezdéséhez kötik, amely szerint a "vizsgált félnek" elvileg annak a félnek kell lennie, akinek a funkcionális elemzése a legkevésbé összetett az adott csoporton belüli ügylet esetében (292). Következésképpen az NÁTM megfelelő módszernek tekinthető azon fél szokásos piaci díjazásának a vizsgálata, aki semmilyen egyedi és értékhozzájárulást nem nyújt az adott csoporton belüli ügylettel vagy ügyletekkel összefüggésben (293).
(256) A nyereségmegosztásos módszer a másik "közvetett módszer" a csoporton belüli ügyletek szokásos piaci árainak a megközelítő becslésére. Ez a módszer kombinált nyereség (vagy a veszteség) megállapításából, a csoporton belüli ügyletben részes üzlettársak közötti elosztásából, majd pedig e nyereségek kapcsolt vállalkozások közötti megosztásából áll, olyan érvényes gazdasági alapon, ami közel áll azon nyereségek megosztásához, amelyekre szokásos piaci áron kötött megállapodás keretében lehetett volna számtani, és amelyet egy ilyen megállapodás tükrözött volna (294). Az OECD-irányelvek a kapcsolt vállalkozások közötti kombinált nyereségmegosztás mindkét megközelítését leírják: a befizetések elemzéséhez és a maradványelemzéshez. A hozzájárulások elemzése a kombinált nyereségeket a csoporton belül az egyes felek által végzett funkciók értéke alapján osztja fel (az általuk használt javak és viselt kockázatok figyelembevételével). A maradványelemzés a nyereségmegosztást két szakaszra bontja. Az első szakaszban minden egyes vállalkozáshoz egy aktuális nyereséget rendelnek (ez a rendes helyzetben elért nyereség) a végzett funkcióknak és a viselt kockázatoknak megfelelően független vállalkozások által hasonló típusú ügyletek esetében piaci körülmények között elért jövedelmek összehasonlítása alapján. Vagyis az első szakasz lényegében az NÁTM alkalmazásának felel meg. A második szakaszban az első szakasz felosztása után megmaradó maradványnyereséget osztják meg a felek között úgy, hogy közelítsen ahhoz a módhoz, ahogy a a nyereséget független vállalkozások között a szokásos piaci ár elve alapján megosztották volna. A nyereségmegosztás módszerét általában akkor tekintik megbízhatónak, amikor a csoporton belüli két fél egyedi és nagy értékű hozzájárulásokat nyújt az ügylethez, mert akkor független felek oszthatnák meg saját hozzájárulásuk arányában az ügylet nyereségeit (295).
2.5.3.1. Szokásos piaci értéktartomány
(257) Az OECD-irányelvek a szokásos piaci ár szerinti elfogadható eredményt inkább eredménytartományok összehasonlító elemzése révén határozzák meg, mint egy speciális eredmény alapján (296). A gyakorlatban a "tartomány" az interkvartilis tartományt jelenti (297).
(258) Mindazonáltal az OECD-irányelvek szerint ez csak akkor lehetséges, ha a tartományban vannak olyan eredmények, amelyeknek a megbízhatósága viszonylag azonos és magas, míg amennyiben továbbra is fennáll az összehasonlíthatóságuk hiánya, előfordulhat, hogy központi tendenciaméréseket kell alkalmazni (például a mediánt, az átlagot vagy a súlyozott átlagokat stb.) a tartomány legmegfelelőbb pontjának a meghatározásához (298).
2.5.3.2. Különleges megfontolások a szokásos piaci ár elvének az immateriális javakra történő alkalmazására vonatkozóan
(259) Az OECD-irányelvek VI. fejezete speciális iránymutatásokat ad a szokásos piaci ár elvének az immateriális javakra történő alkalmazására. A VI. fejezetet az 1995. évi OECD-irányelvekban vezették be és legutoljára a 2017 évi OECD-irányelvekban frissítették a BEPS zárójelentés 8-10. lépése alapján (299).
(260) Ebben a fejezetben szerepel az, hogy a független ár elvének immateriális jószágra történő alkalmazása esetén mind a vagyont átadó személy, mind az átvevő szempontjait figyelembe kell venni. A vagyont átadó szempontjából azt kell megnézni, hogy melyik az az ár, amelyen egy független, összehasonlítható vállalkozás összehasonlítható körülmények között hajlandó lenne átadni a vagyont. Az átvevő szempontjából azt kell vizsgálni, hogy egy független, összehasonlítható vállalkozás hajlandó volna-e ilyen árat kifizetni (300).
(261) Egy független átvevő nem volna hajlandó kifizetni a kérdéses árat ha az immateriális jószág használatából észszerűen elvárható haszon kielégítő a többi reális lehetőség esetében. Lényeges megállapítani a csoporton belül ügyletben résztvevő azon entitást vagy entitásokat, akik jogosultak (részben vagy egészben) megtartani az ezekből az eszközökből származó nyereségeket egy szokásos piaci jövedelem eléréséhez. Mindazonáltal az immateriális jószág tulajdonjoga nem meghatározó annak elemzése során, hogy a díjazás szokásos piaci árnak megfelelő-e (301).
2.5.3.3. Különleges megfontolások a szokásos piaci ár elvének a részvényesi tevékenységekre és az alacsony hozzáadott értékű csoporton belüli szolgáltatásokra történő alkalmazására vonatkozóan
(262) Az OECD-irányelvek VII. fejezete speciális iránymutatásokat ad a szokásos piaci ár elvének csoporton belüli szolgáltatásokra történő alkalmazására. E fejezetet az 1995. évi OECD-irányelvekban vezették be és legutoljára a 2017 évi OECD-irányelvekban frissítették a BEPS zárójelentés 8-10. lépése alapján (302).
(263) Egy multinacionális csoport rendelkezéseket hozhat arról, hogy bizonyos csoporton belüli szolgáltatásokat, elsősorban pénzügyi, vagy adminisztratív szolgáltatásokat nyújt a tagjainak. Ezeket a szolgáltatásokat nyújthatja az anyavállalat, vagy a vállalatcsoport egy másik tagja, aki kezdetben felvállalhatja-e szolgáltatások nyújtásának a költségeit. Amennyiben a csoporton belüli szolgáltatások nyújtása feltételezhető, hogy teljesült, meg kell állapítani, hogy az e szolgáltatásokért a kedvezményezett vállalkozás által fizetendő díj adott esetben megfelel-e a szokásos piaci ár elvének (303). Az OECD-irányelvekben foglaltak szerint "amikor megpróbáljuk meghatározni a csoporton belüli szolgáltatások szokásos piaci árát, az ügyletet mind a szolgáltató, mind a szolgáltatás igénybe vevője szempontjából meg kell vizsgálni. E tekintetben a fontosabb szempontok közé tartozik, hogy a szolgáltatás milyen értéket jelent az igénybe vevő számára, és az, hogy az összehasonlítható független vállalkozások hasonló körülmények között mennyit fizettek volna az adott szolgáltatásért, továbbá elemezni kell a szolgáltató oldalán felmerülő költségeket is." (304)
(264) Mindazonáltal a csoporton belüli tevékenységek nem teszik szükségessé, hogy a kedvezményezett díjat fizessen. A leányvállalatoknak nem kell fizetniük egy olyan csoporton belüli tevékenységért, amelyet egy vállalkozás részvényesként és kizárólag egy vagy több csoporttag tőkéjében való részesedése miatt végez ("részvényesi tevékenység") (305).
(265) A transzferárakról szóló közös fórum ("FCPT") a Bizottság által 2002 októberében létrehozott szakértői csoport, aki segítséget nyújt és tanácsot ad a Bizottságnak a transzferárakkal kapcsolatos kérdésekben. Állami és magánszektorbeli transzferár szakértőkből áll. 2010. februárban jelentést tettek közzé a szokásos piaci ár elvének alkalmazására vonatkozó FCPT értékelésről, amely az OECD-irányelvekben foglaltakat vette alapul kapcsolt vállalkozások által egymásnak nyújtott egy adott szolgáltatáskategória esetében, amelyet "csoporton belüli, alacsony hozzáadott értékű szolgáltatásokként" írnak le (a "2010. évi jelentés") (306).
(266) A 2010. évi FCPT jelentés 1. mellékletében foglaltak szerint az alacsony hozzáadott értékű szolgáltatások többek között jogi és könyvviteli szolgáltatásokat tartalmazhatnak. Amikor az ilyen alacsony hozzáadott értékű szolgáltatások nyújtása teljesítettnek tekintett, a 2010. évi FCPT jelentés szerint az összehasonlítható független árak módszere a leginkább ajánlott e szolgáltatások szokásos piaci árának a meghatározására. Ugyanakkor ha nincsenek megfelelő összehasonlítható ügyletek a szabad piacon, akkor a költségeken alapuló transzferár-számítás figyelhető meg a leggyakrabban e szolgáltatások szokásos piaci árának a meghatározásánál (307).
(267) Amennyiben költségalapú módszer alkalmazására kerül sor, meg kell állapítani egy speciális szolgáltatás megfelelő költségalapját. Ezt követően azt kell figyelembe venni, hogy adott esetben milyen árrést kell alkalmazni e költségekre. Erre vonatkozóan a 2010. évi FCPT jelentés első helyen az 1995. évi OECD-irányelvek 7.33. és 7.36. bekezdésére hivatkozik, kijelentve azt, hogy nem szükséges minden esetben árrést érvényesíteni a költségalapra (308).
(268) A nemzeti adóhatóságok tapasztalata alapján a 2010. évi FCPT jelentés arra a következtetésre jutott, hogy az alacsony hozzáadott értékű szolgáltatások esetében a megfelelő árrés általában 3-10 % között van és leggyakarabban 5 % körül mozog. Mindazonáltal amennyiben a tények és az ügylet speciális körülményei eltérő árrést indokolnak, akkor azt figyelembe kell venni.
2.6. A HATÁROZATOKBAN HASZNÁLT LEGFONTOSABB KÖNYVELÉSI ÉS PÉNZÜGYI KIFEJEZÉSEK LEÍRÁSA
(269) Az e határozatban gyakran alkalmazott pénzügyi mutatók és könyvelési fogalmak rövid leírása az alábbiakban található.
(270) Általános szabályként az eredménykimutatásban elsősorban egy vállalat rendes tevékenységéből, általában áruk és szolgáltatások vevőknek történő értékesítéséből származó jövedelmek szerepelnek. Ezt a tételt "értékesítések", "forgalom" vagy "termékek" névvel jelölik.
(271) Az "áruk, alapanyagok és fogyóeszközök költsége" tétel főként az áruk előállításához használt anyagok (nyersanyagok) értékét jelöli vagy a továbbértékesített áruk beszerzési árát, ha a vállalat nem dolgozza fel az eladott árukat. A bruttó nyereség kiszámításáhhoz az értékesítésekből ki kell vonni az áruk, az alapanyagok és a fogyóeszközök költségét.
(272) A működési költségek főként a bérköltségeket (309), az energiaköltségeket és egyéb igazgatási és értékesítési költségeket tartalmaznak. A LuxOpCo esetében a LuxSCS által fizetett díjakat az "egyéb üzemeltetési költségek" kategóriába sorolták, de nincsenek benne azokban az üzemeltetési költségekben, amelyek alapján a szóban forgó FA szerint kiszámolják az üzemeltetési nyereséget (310).
(273) A 17. táblázat egyszerűsített áttekintést nyújt az eredménykimutatásról (311).
17. táblázat
Egyszerűsített eredménykimutatás
Értékesítés (vagy forgalom vagy termékek)
- Áruk, alapanyagok és fogyóeszközök költsége
Bruttó nyereség
- Üzemeltetési költségek (OpEx)
Kamatfizetés és adózás előtti eredmény eredmény (EBITDA)
Kamatok és adózás előtti eredmény (EBIT) vagy üzemeltetési nyereség
- Kamat és értékcsökkenés
Adóalapot képező bevétel
- Adók
Nettó nyereség
(274) A teljesítményt és a jövedelmezőséget gyakran mérik "haszonkulcsnak" vagy "árrésnek" nevezett mutatószámokkal. Az árréseket használják a transzferárak esetében az azonos megfelelőkkel való összehasonlításra is.
(275) A transzferár-számításnál a bruttó árréseket úgy lehet megkapni, ha a bruttó nyereséget elosztjuk az értékesítésekkel (vagy az áruk, alapanyagok és fogyóeszközök költségével) és a nettó árréseket pedig úgy lehet kiszámolni, ha az üzemeltetési nyereséget elosztjuk az értékesítésekkel (vagy az összes költséggel, vagyis az áruk, alapanyagok és fogyóeszközök költségének és az üzemeltetési költségek összegével), különösen akkor, ha az ügyleti nettó nyereségen alapuló módszert alkalmazzuk. Következésképpen amennyiben a "nettó nyereségen" alapuló módszert alkalmazzák, akkor az üzemeltetési nyereség lesz a nyereségmutató mérője.
3. AZ ELJÁRÁS MEGINDÍTÁSÁNAK INDOKAI
(276) A Bizottság az eljárás megindításáról szóló határozatában (312) kifejtette, hogy komoly kétségei vannak azzal kapcsolatban, hogy a szóban forgó FA összeegyeztethető-e a belső piaccal. Több kétséget is megfogalmazott azzal kapcsolatban, hogy a szóban forgó FA által felvállalt transzferár számítási módszer valóban azt eredményezte, hogy a szokásos piaci ár szerinti díjazást kapta a LuxSCS és a szokásos piaci díjat fizette meg a LuxOpCo.
(277) Először is, a Bizottság kifejtette, hogy a szóban forgó FA engedélyezése úgy tűnik, hogy transzferárakról szóló jelentés nélkül történt. Megjegyezte továbbá, hogy e határozatot az FA-kérelemnek számító első levél átvételétől számított tizenegy munkanapos határidővel engedélyezték.
(278) Másodszor, a Bizottság azt kifogásolta, hogy a szóban forgó FA által támogatott transzferár-megállapítási módszer úgy tűnik, hogy nem az OECD-irányelvekben leírt, közösen elfogadott transzferár számítási módszerek egyikén alapult.
(279) Harmadszor, a Bizottság azt kifogásolta, hogy az 1995. évi és 2010. évi OECD-irányelvek 6.16. bekezdésében szereplő ajánlásokkal ellentétben a szóban forgó FA által jóváhagyott díjfizetés nem kapcsolódott a termeléshez, az értékesítéshez vagy a nyereséghez. A díjat inkább úgy számolták ki, mint a LuxOpCo csoporton belüli ügyleteiből kivont maradványnyereséget, vagyis a LuxOpCo által ténylegesen regisztrált nyereségből kivonva a LuxOpCo funkcióinak betudható rendes megtérülést.
(280) Negyedszer, a Bizottságban felmerült a kérdés, hogy tisztességes volt-e az a szemlélet, hogy a LuxOpCo kevésbé összetett funkciókat végzett, mint a LuxSCS. A LuxOpCo által végzett funkciók és az általa viselt kockázatok leírása alapján úgy tűnik, hogy e funkciók és kockázatok összetettebbek, mint a LuxSCS funkciói és kockázatai. Az Amazon immateriális javaihoz kötődő speciális funkciók, amelyekért a LuxSCS állítólag a díjazást kapta, nincsenek leírva az FA-kérelemben, sem pedig a luxemburgi adóhatóság sem írta le ezeket a szóban forgó FA-ban. Bár az FA-kérelemben szerepel az, hogy a LuxSCS viseli a szellemi tulajdonhoz kapcsolódó összes kockázatot, az immateriális javak birtoklásával összefüggő kockázatok nincsenek pontosítva, mindenekelőtt a LuxOpCo által viselt vállalkozási kockázatokhoz viszonyítva.
(281) Ötödször, az üzemeltetési költségek [4-6] %-ának megfelelő árréssel a szóban forgó FA által választott díjazás a LuxOpCo által ellátott funkciókért viszonylag alacsony volt a Bizottság szerint, tekintettel elsősorban arra, hogy a LuxOpCo funkcióit az egész európai piac üzleti kockázatára vonatkozó lényeges és stratégiai döntéshozatalként mutatták be. Továbbá nem magyarázták el a LuxOpCo szokásos piaci díjának meghatározásakor a küszöb és plafon (313) alkalmazását, amely az üzemeltetési költségeken alapuló transzferár megállapítási módszerrel szemben előnyt élvezett. Végül pedig a Bizottságban felmerült az a kérdés, hogy vajon indokolt volt-e a LuxOpCo díjazás meghatározása céljából közvetett transzferár-számítási módszert választani.
(282) Hatodszor, a Bizottság megjegyezte, hogy bár a szóban forgó FA-t 2003-ban engedélyezték, minden jel arra mutat, hogy 2014-ben még mindig hatályos volt. Kétségeinek adott hangot arra vonatkozóan, hogy vajon helyes volt-e úgy tekinteni, hogy az FA-ban elfogadott díjazás tíz évvel később is a szokásos piaci árnak megfelelő volt, bárminemű felülvizsgálat, vagy a hatóságok kötelező tájékoztatása nélkül arról, hogy adott esetben kritikus elemek jelentek meg időközben.
(283) E kifogásokra tekintettel, a Bizottság arra az átmeneti következtetésre jutott, hogy a szóban forgó FA szelektív előnyhöz juttatta az Amazont abban az értelemben, hogy eredményeképp a LuxSCS számára fizetendő díj és a LuxOpCo által fizetendő díjazás távol állt a szokásos piaci ár szerinti eredménytől. Mivel az EUMSZ 107. cikkének (1) bekezdésében szereplő összes többi feltétel teljesül, és mivel nem áll fenn az EUMSZ 107. cikkének (2) vagy (3) bekezdése szerinti nyilvánvaló összeegyeztethetőségi alap, a Bizottság arra az előzetes következtetésre jutott, hogy a szóban forgó FA - a belső piaccal nem összeegyeztethető - állami támogatásnak minősül.
4. LUXEMBURG ÉSZREVÉTELEI
(284) Luxemburgnak az eljárás megindításáról szóló határozattal kapcsolatos észrevételei elsősorban a Bizottság által lefolytatott előzetes vizsgálati eljárás állítólagos szabálytalanságaira vonatkoztak, másodsorban az eljárás megindításáról szóló határozat állítólagos jogi hiányosságaira, harmadrészt pedig az eljárás megindításáról szóló határozatban a Bizottság által megfogalmazott kétségekre.
4.1. LUXEMBURG ÉSZREVÉTELEI AZ ELJÁRÁS FELTÉTELEZETT SZABÁLYTALANSÁGAIVAL KAPCSOLATBAN
(285) Luxemburg azt állította, hogy az eljárás megindításáról szóló határozatot rendkívül rövid időn belül fogadták el, elégtelen mennyiségű információ alapján. Megítélése szerint a Bizottság nem merítette ki az összes lehetőséget az intézkedés vizsgálatához szükséges információk beszerzésére az előzetes vizsgálat során.
(286) Először, Luxemburg azt állította, hogy a Bizottság nem tartotta be a tisztességes és pártatlan együttműködés elvét, nevezetesen azzal, hogy nem tett eleget Luxemburg ülések szervezésére irányuló javaslatainak, hogy megbeszélhessék a rendelkezésre bocsátott információkat a hivatalos vizsgálati eljárás megindítására irányuló határozat meghozatala előtt.
(287) Másodszor, Luxemburg szerint a Bizottság nem alkalmazta az (EU) 2015/1589 rendelet (314) 12. cikke (2) bekezdésének sem a betűjét, sem a szellemét, mely bekezdés úgy rendelkezik, hogy amennyiben a Bizottság elégtelennek vagy hiányosnak találja az információkéréseire adott válaszokat, akkor meg kell ismételnie a kérését, sőt, esetleg emlékeztetőt kell kiadnia az információszolgáltatásról.
(288) Luxemburg hivatkozott még az (EU) 2015/1589 rendelet 5. cikkének (2) bekezdésére, valamint 12. cikkének (3) bekezdésére. Megjegyzete, hogy jelen ügyben nem küldtek neki semmilyen emlékeztetőt vagy meghagyást, hogy nyújtson tájékoztatást.
4.2. LUXEMBURG ÉSZREVÉTELEI AZ ELJÁRÁS MEGINDÍTÁSÁRÓL SZÓLÓ HATÁROZATBAN SZEREPLŐ VÉLELMEZETT JOGI HIBÁKKAL KAPCSOLATBAN
(289) Luxemburg megítélése szerint az eljárás megindításáról szóló határozatot számos jogi hiba jellemezte.
(290) Először, Luxemburg szerint a határozat beavatkozott Luxemburg közvetlen adózás terén gyakorolt szuverén hatásköreibe. Véleménye szerint a Bizottság túllépte az állami támogatások terén meglévő hatásköreit az által, hogy először kidolgozta, majd kötelezővé tette a szokásos piaci ár elvére vonatkozó saját értelmezését. Ezzel a Bizottság valójában a közvetlen adózásra vonatkozó szabályok összehangolására törekszik az EUMSZ 113. és 115. cikkével ellentétes módon, mivel az Unió az adózásra vonatkozó anyagi jogot csak egyhangúlag elfogadott jogalkotási intézkedések révén hangolhatja össze.
(291) Luxemburg különösen a transzferárak sajátos és összetett jellegére hívta fel a figyelmet. Az OECD-irányelvek szerint a nemzeti adóhatóságoknak a konkrét esetekben mérlegelési szabadságra van szükségük az adószabályok értelmezése terén, és annak eldöntésében, hogy az alkalmazott transzferár-szabási módszer elfogadható transzferárat eredményez-e. Luxemburg azt állította, hogy a nemzeti adóhatóságok csak azzal a feltétellel tudták az FA-k révén biztosítani a jogbiztonságot, hogy megkapják az e téren szükséges mozgásteret anélkül, hogy azonnal azzal fenyegetnék őket, hogy döntésüket később az állami támogatásokra vonatkozó szabályokkal ellentétesnek nyilvánítják. Luxemburg kijelentette, hogy megkapta az arra vonatkozó megerősítést, hogy az FA-k terén alkalmazott gyakorlata helyes és megfelel a vállalkozások adózására (315) vonatkozó magatartási kódexnek, valamint az OECD-irányelveknek (316).
(292) Másodszor, Luxemburg azt állította, hogy azok az előzmények, amelyekre a Bizottság az eljárás megindításáról szóló határozatban hivatkozik, különböznek a szóban forgó FA-tól, mivel olyan elemeket tartalmazó rendszerekre vonatkoztak, amelyek előnyt eredményeztek az adóalanyok egyedi helyzetétől függetlenül. Az e rendszer által nyújtott előnyökhöz csak bizonyos vállalkozási kategóriák juthattak hozzá, míg a szóban forgó FA nem vonatkozik az egész adórendszerre, hanem csak az Amazon egyedi esetében alkalmazandó.
(293) Harmadszor, Luxemburg azt állította, hogy az eljárás megindításáról szóló határozat nem tartalmazott szelektivitási elemzést, nevezetesen nem azonosította sem a referencia-adórendszert, sem az adóalanyok referenciacsoportját, amelyekkel az Amazonnal szembeni adóügyi bánásmódot össze kellene hasonlítani. Következésképpen nem mutatott ki semmilyen, az Amazon esetében alkalmazott referencia-adórendszer alóli mentességet vagy előnyt.
(294) A helyes referenciakerettel kapcsolatban Luxemburg azon a véleményen volt, hogy a nemzeti adóügyi jogszabályokról volt szó, mindenekelőtt az LIR 164. cikkének (3) bekezdéséről és 18. cikkéről. Bár a LIR 164. cikkének (3) bekezdése nem hivatkozik kifejezetten az OECD-irányelvekre, a transzferárra vonatkozó luxemburgi szabályok és gyakorlatok ezeket az irányelveket tükrözik. Luxemburg szerint a transzferárra vonatkozó nemzeti szabályok arra szolgáltak, hogy gondoskodjanak a független társaságok és vállalkozások csoportjaival szembeni azonos bánásmódról. Azt is megjegyezte Luxemburg, hogy sem a LIR 18. cikke, sem a LIR 164. cikkének (3) bekezdése nem vezette be a nemzetközi ügyletek és a nemzeti ügyletek megkülönböztetését, és nem tett különbséget multinacionális csoportok és kizárólag az ország területén jelen lévő csoportok között. Luxemburg kitartott amellett, hogy a szóban forgó FA-t a helyben érvényes szabályozás és azon gazdasági körülmények fényében kell mérlegelni, amelyek az intézkedés engedélyezésekor, vagyis 2003-ban fennáltak (317). Luxemburg megjegyezte, hogy 2003-ban nem léteztek a 2010. évi OECD-irányelvek, és a luxemburgi jogban nem szerepel semmilyen hivatkozás az 1995. évi OECD-irányelvekre.
(295) Negyedszer, Luxemburg úgy vélte, hogy a Bizottság nem határozott meg olyan vállalkozáskategóriát, amely számára előnyt biztosított volna az intézkedés. Az Autogrill-ügyre (318) hivatkozva Luxemburg azt állította, hogy a szelektivitás feltételének a teljesüléséshez meg kell határozni egy olyan vállalkozáskategóriát, amely számára kizárólagos előnyt nyújt az intézkedés. Az adóalanyok referenciacsoportjával kapcsolatban Luxemburg úgy vélte, hogy kizárólag a transzferárra vonatkozó szabályoknak és ezek FA-ra történő alkalmazásának alávetett adóalanyok voltak összehasonlítható jogi és tényszerű helyzetben.
4.3. LUXEMBURG ÉSZREVÉTELEI AZ ELJÁRÁS MEGINDÍTÁSÁRÓL SZÓLÓ HATÁROZATBAN MEGFOGALMAZOTT KÉTSÉGEKKEL KAPCSOLATBAN
(296) Luxemburg külön reagált a Bizottság által az eljárás megindításáról szóló határozatban a szóban forgó FA-nak a szokásos piaci ár elvével való összeegyeztethetőségével kapcsolatban megfogalmazott kétségekre is.
(297) Először, a Bizottság azon kifogásaira válaszolva, amelyek szerint a szóban forgó FA-t csupán tizenegy munkanap alatt hagyták jóvá, Luxemburg azt állította, hogy a folyamat jóval hosszabb ideig tartott. Tárgyalásokra került sor az Amazon képviselőivel 2003. szeptember 9-én és 11-én, és az adóhatóságok alaposan megvizsgálták a módszert, a 2003. október 23-i és 31-i levelet, valamint az Amazon adótanácsadója által benyújtott, transzferárakra vonatkozó jelentést.
(298) Másodszor, Luxemburg azt állította, hogy a Bizottság azon aggálya, mely szerint a szóban forgó FA-t az előírt gazdasági elemzés nélkül fogadták volna el, megalapozatlan. Jelentés készült a transzferárakról a FA-kérelemben szereplő transzferár-szabási módszer alátámasztására. Ez szabványos elemeket tartalmaz, úgymint az ügylet két részes felének, a LuxOpCo és a LuxSCS társaságoknak a funkcionális elemzését, az alapvető ügylet és az érintett szellemi tulajdonjogok leírását, továbbá transzferárszabási módszerekből egy válogatást és a szokásos piaci ár felmérését.
(299) Luxemburg kifejtette, hogy amikor a szóban forgó FA-t 2003-ban jóváhagyták, akkor az Amazon tevékenységei nagyon újak voltak és gyorsan növekedtek, egyértelmű prioritást élveztek a hosszú távú befektetések a rövid távú nyereségességgel szemben. Az Amazon 2003-ban veszteséges volt és az volt a terv, hogy az Amazon a közeljövőben is folytatja a jelentős technológiai befektetéseket. Mivel az elektronikus kereskedelem erős verseny mellett kis árrésekkel dolgozó tevékenység, az Amazon stratégia a technológiai innováció révén történő kiemelkedésből állt. Következésképpen az immateriális javakat az Amazon tevékenységek lényeges értékteremtő forrásának tekintették. A folyamatokhoz szükséges technológia nagyon kifinomult és a LuxSCS jelentős befektetései révén folyamatosan fejlesztik.
(300) A TÁ-jelentésben szereplő funkcionális elemzés szerint a LuxSCS elkötelezett az immateriális javak karbantartása és folyamatos fejlesztése terén; az immateriális javakat a LuxSCS licence alatt használva a LuxOpCo kezeli, működteti, fejleszti a kiskereskedelmi tevékenységeket és szolgáltatásokat az Unión belüli weboldalakon keresztül. Luxemburg szerint az immateriális javak gazdaságos élettartama korlátozott volt és folyamatos fejlesztéseket, jelentős befektetéseket követelt meg. Luxemburg hozzátette, hogy maga a LuxOpCo nem volt és most sem tulajdonosa semmilyen immateriális jószágnak. Az SZT-licencszerződés értelmében a LuxOpCo által fejlesztett összes származékos immateriális jószág jogilag átadott és a LuxSCS birtokában van.
(301) Luxemburg kijelentette, hogy a szóban forgó FA az NÁTM-en alapuló transzferár-szabási módszert alkalmazta a LuxOpCo által a LuxSCS részére fizetett szokásos piaci ár szerinti díj összegének a megállapítására. Az NÁTM egy olyan transzferár-számítási módszer, amely megfelel a transzferárakra vonatkozó luxemburgi szabályozásnak és hivatali gyakorlatnak. Luxemburgban ezeket általánosan alkalmazzák az FA-kban és az 1995. évi OECD-irányelvek is elfogadták. Az NÁTM luxemburgi adóhatóság által történt elfogadása a transzferárra vonatkozó jelentésben szereplő funkcionális elemzést tükrözte: A LuxSCS tartja karban és fejleszti a leginkább stratégiai jelentőségű elemeket, vagyis az immateriális javakat, amelyeket nehéz értékelni. Luxemburg azt állítja továbbá, hogy a licencszerződés szerint a LuxOpCo társaságnak csupán korlátozott jogai és felelőssége van az immateriális javak kapcsán és nincsen a birtokában szellemi tulajdon. Következésképpen a LuxSCS-nek vannak működő alternatívái az immateriális javai kiaknázására egy virágzó vállalkozás létrehozása céljából; A LuxOpCo-nak viszont nincsenek ilyen alternatívái. Következésképpen a LuxOpCo kevésbé összetett, mint a LuxSCS és ezért megfelelő módon választották ki vizsgált félnek. Luxemburg azt is állította, hogy mivel az elektronikus kereskedelem kis árréseket generál, más módszerek kiválasztása esetén a LuxOpCo veszteség kockázatának lett volna kitéve. Az NÁTM kiválasztása a LuxOpCo számára egyszerre biztosított stabilabb és a profiljának megfelelő várható nyereségeket. Azt is biztosította, hogy a LuxOpCo eredményei olyan mértékben növekedjenek, ahogyan a tevékenységei bővülnek Luxemburgban és az EU-ban, továbbá jogszerű előre láthatóságot biztosított a LuxOpCo díjfizetése terén. Más módszerek bizonytalanabb eredményekhez vezettek volna. Mindezek fényében Luxemburg azt állította, hogy a szóban forgó FA nem tekinthető úgy, hogy a LuxOpCo számára "legkisebb eredményt" fogadta el.
(302) Harmadszor, a Bizottság által az eljárás megindításáról szóló határozatban megfogalmazott azon kétségekre válaszolva, amelyek szerint a LuxOpCo által a LuxSCS részére fizetett díj nem kötődik a gyártáshoz, az értékesítésekhez vagy a nyereséghez, Luxemburg megerősített, hogy a díjat valóban úgy számolták ki, mint egy maradványnyereséget. Luxemburg szerint az ilyen eredmény az NÁTM-nek volt betudható, tehát megfelelt a funkciók és kockázatok elemzésének.
(303) Negyedszer, Luxemburg úgy vélte, hogy a LuxOpCo pénzügyi hozama, amelyet a vizsgált időszak egyes éveiben ténylegesen elért, teljes egészében megfelelt a szokásos piaci ár elvének. Becslések szerint a LuxOpCo által a szokásos piaci ár alapján fizetett díj [2-2,5] % és [5-10] %, közötti interkvartilis tartományba esett, [4-4,5] %-os medián értékkel, ahogyan a TÁ-jelentés összehasonlító elemzésében is szerepel.
(304) Ötödször, a LuxOpCo díjfizetés alsó és felső határának a helytállóságára vonatkozóan megfogalmazott kétely kapcsán Luxemburg azt állította, hogy mivel az Amazon 2003-ban veszteséges volt, és az összehasonlító elemzésben szereplő összehasonlítható társaságok is veszteségesek voltak, a küszöb biztosította a pozitív és növekvő díjazást, a a tevékenységek fejlesztésével párhuzamosan. Továbbá, a küszöb és a plafon arra ösztönözte a LuxOpCo társaságot, hogy hatékonyan kezelje a tevékenységeit. Küszöb és plafon nélkül a LuxOpCo egyszerűen megnövelhetné a kiadásait, hogy növekedjen az eredménye. Mivel a LuxOpCo által a 2006-2013 közötti időszakban elért árrés átlagosan [3,5-4] % volt és így minden évben az interkvartilis határok között volt, Luxemburg megállapította, hogy a küszöböknek és plafonoknak a gyakorlatban semmilyen tényleges hatásuk nem volt.
(305) Luxemburg hozzátette, hogy az adóalapnak nem volt felső határa és az Amazon Unión belüli növekedésével és befektetésével párhuzamosan emelkedett. A díjazási árrést a LuxOpCo összes üzemeltetési költségére alkalmazták, nem csupán a LuxOpCo által Luxemburgban viselt költségekre. Ily módon az árrést a LuxOpCo által Luxemburgban viselt üzemeltetési költségeknél szélesebb körben alkalmazták (például ide tartoztak az Unióban más leányvállalatok által viselt költségek, amelyeket aztán leszámláztak a LuxOpCo társaságnak). Ha a LuxOpCo által beszedett díjakat csak a luxemburgi üzemeltetési költségekhez képest számoljuk, akkor a LuxOpCo átlagosan [10-15] % árréssel dolgozott. Ennek az érvelésnek az alátámasztására Luxemburg által benyújtott számadatokat a 18. táblázat tartalmazza.
18. táblázat
A LuxOpCo adóköteles jövedelme a luxemburgi üzemeltetési költségeihez viszonyítva (kivéve az uniós leányvállalatok által átszámlázott költségeket) (a) és az üzemeltetési költségeihez viszonyítva az uniós leányvállalatok által átszámlázott költségekkel együtt (b)
| (%) | |||||||||
| Pénzügyi év | 2006 | 2007 | 2008 | 2009 | 2010 | 2011 | 2012 | 2013 | Összesen (2006-2013) |
| a) | 13,8 | 12,0 | 10,9 | 10,4 | 11,4 | 11,5 | 11,0 | [10 – 15] | [10 – 15] |
| b) | 4,1 | 4,4 | 4,2 | 4,2 | 3,9 | 3,8 | 3,2 | [2,5 – 3] | [3,5 – 4] |
(306) Hatodszor, a szóban forgó FA érvényességével kapcsolatban Luxemburg kifejtette, hogy eredetileg úgy tervezték, hogy öt pénzügyi évre lesz érvényes attól kezdve, hogy az Amazon megkezdi működését Luxemburgban, mely tevékenységek tényleges kezdete 2006-ban volt (319). Így eredetileg a szóban forgó FA 2011-ig volt érvényes. Luxemburg kifejti továbbá azt is, hogy az abban az időben alkalmazott közigazgatási gyakorlata szerint a transzferárakra vonatkozó FA-kat általában csak akkor módosították, ha jelentős változás következett be a tevékenységi modellben vagy a piaci feltételekben. 2011-ben a LuxOpCo tevékenységei és működési modellje semmit nem változott, így a transzferár-szabási módszert ismét megfelelőnek ítélték és a szóban forgó FA-t további öt évre meghosszabbították. Továbbá a 2008. évi válság hatására az összehasonlítható tevékenységek esetében (online kiskereskedelem) a díjak erős nyomás alatt voltak és az Amazon tevékenységek működési árrései folyamatosan csökkentek. Mindezek fényében Luxemburg úgy vélte, hogy az értékelés felülvizsgálata valószínűleg a LuxOpCo díjazásának a csökkenését eredményezte volna.
4.4. LUXEMBURG ÉSZREVÉTELEI AZ M.COM-MEGÁLLAPODÁSOKKAL, A VÁLLALATCSOPORTON BELÜLI LICENCMEGÁLLAPODÁSOKKAL, AZ SZT-LICENCMEGÁLLAPODÁSOKKAL ÉS EGYÉB INFORMÁCIÓKKAL KAPCSOLATBAN
(307) Luxemburg ismertette az M.com-megállapodásokkal, a csoporton belüli licencmegállapodásokkal és az Amazon csoport entitásai és harmadik felek között kötött SZT-licencmegállapodásokkal kapcsolatos észrevételeit és további pénzügyi és jogi információkat nyújtott a LuxOpCo, a LuxSCS, az AMEU és az ASE társaságról, melyek között voltak külső értékelő jelentések vagy transzferár jelentések az SZT megvásárlását célzó ügyletekre vonatkozó transzferárról, továbbá a LuxOpCo igazgatótanácsának üléseiről és részvényesi közgyűléseiről készült jegyzőkönyveket.
(308) Luxemburg azt állította, hogy a transzferárakra vonatkozó szabályai egyformán vonatkoztak minden vállaltcsoportra, függetlenül attól, hogy nemzeti vagy nemzetközi vállalatcsoportról volt szó, és az Amazon nem részesült kedvezőbb bánásmódban, mint a többi csoport, mivel koherensen alkalmazta a transzferárakra vonatkozó szabályait.
(309) Luxemburg megkérdőjelezte az M.com-megállapodások relevanciáját a jelenlegi ügyben. Az [A] megállapodás kivételével valamennyit azután kötötték, hogy Luxemburg kiadta az FA-t. Az M.com-megállapodások vizsgálata alapján Luxemburg azt állította, hogy osztja az Amazon véleményét, mely szerint ezek a megállapodások a LuxSCS és a LuxOpCo között létrehozott modelltől eltérő vállalkozási modellt tükröztek. Következésképpen ezek a megállapodások, ideértve az Amazon és a Borders, Circuit City, [A], ToysRUs és Waterstones között létrejött megállapodásokat is, nem használhatók fel az összehasonlítható független árak módszerének alkalmazására.
(310) Luxemburg azt is kijelentette, hogy az Amazon csoporton belüli megállapodások sem megfelelőek az összehasonlítható független árak módszerének az alkalmazására, mivel ezeket a csoporton belüli megállapodásokat eleve nem piaci versenykörülmények között kötötték.
4.5. LUXEMBURG ÉSZREVÉTELEI AZ AMAZON ÁLTAL KÖZÖLT, AZ EGYESÜLT ÁLLAMOK SZÖVETSÉGI ADÓÜGYI BÍRÓSÁGA ELŐTT FOLYTATOTT ELJÁRÁSHOZ KAPCSOLÓDÓ DOKUMENTUMOKKAL KAPCSOLATBAN
(311) 2017. július 6-án Luxemburg beterjesztette az Amazon által a Bizottsággal közölt, az Egyesült Államok Szövetségi Adóügyi Bíróságán folytatott eljárás során felhasznált és keletkezett dokumentumokra vonatkozó tájékoztatással kapcsolatos észrevételeit.
(312) Luxemburg az észrevételeiben azt állítja, hogy osztja az Amazon észrevételeit és következtetéseit és hangsúlyozza, hogy a LuxSCS buy-in csak magukat az immateriális javakat tartalmazza, és nincsen benne az Amazon tevékenységekhez rendelt összes többi eszköz, funkció és kockázat.
(313) Luxemburg szerint az Egyesült Államok Szövetségi Adóügyi Bírósága megállapította, hogy az áruk bruttó értékesítésének (gross merchandise sales - "GMS") [4,5-5] % -a lenne a szokásos piaci ár szerinti megfelelő díjmérték az Amazon európai tevékenységeihez használt immateriális javak esetében, a legrelevánsabb referenciaértékek alapján.
(314) Luxembourg megjegyzete, hogy a LuxSCS a LuxOpCo-tól a GMS [3-3,5] %-ának megfelelő díjat kapott, ami tehát alacsonyabb, mint az.Egyesült Államok Szövetségi Adóügyi Bírósága által megállapított, szokásos piaci ár szerinti díjmérték. Következésképpen, ha ez utóbbi által megállapított díjkulcsot alkalmazták volna, akkor a LuxOpConak díjfizetési tartozása lenne a LuxSCS felé, ami csökkentené az adóköteles jövedelmét Luxemburgban.
(315) Vagyis Luxemburg szerint a LuxOpCo adóalapja nem csökkent fölöslegesen, mint ahogyan azt a Bizottság állítja az eljárás megindításáról szóló határozatában, ami azt jelenti, hogy a szóban forgó FA semmilyen szelektív előnyt nem nyújtott a LuxOpCo-nak.
5. AZ ÉRDEKELTEK ÉSZREVÉTELEI
5.1. AZ AMAZON ÉSZREVÉTELEI
5.1.1. AZ AMAZON ÉSZREVÉTELEI AZ ÁLLÍTÓLAGOS JOGI HIÁNYOSSÁGOKKAL KAPCSOLATBAN
(316) Az Amazon azt állította, hogy a Bizottság az eljárás megindításáról szóló határozatában nem határozta meg helyesen a referenciakeretet és nem bizonyította az intézkedés szelektív jellegét. Az Amazon szerint a szóban forgó FA-t meg kellene vizsgálni a nemzeti jog és/vagy egy közigazgatási gyakorlat egy speciális szabálya, valamint összességében véve a társasági adó szabályai szempontjából (320). Következésképpen a szóban forgó FA értékelésekor a helyes referenciakeret a szokásos piaci ár elve, a LIR 164. cikkének (3) bekezdésében és 8. cikkében meghatározott formában, valamint a kérdéses rendelkezést alkalmazó közigazgatási gyakorlat (321).
(317) Az Amazon szerint csak akkor van probléma az állami támogatásokkal, ha a szóban forgó FA eltér Luxemburgban a szokásos piaci ár elvén alapuló rendes értelmezéstől és alkalmazástól. Az Amazon azt állította, hogy a maradvány nyereség elosztási módszernek a LuxLeaks bázisban az International Consortium of Investigative Journalists által feltárt széles körű alkalmazása azt mutatja, hogy a szóban forgó FA nem távolodott el a luxemburgi adóhatóság közigazgatási gyakorlatától (322).
(318) Az Amazon azt is állította, hogy a Bizottság nem mutatta ki az intézkedés szelektív jellegét és azokra az ügyekre hivatkozik, amelyekben a nem szelektív jellegű intézkedések jellemzőit említették (323).
5.1.2. AZ AMAZON ÉSZREVÉTELEI AZ ELJÁRÁS MEGINDÍTÁSÁRÓL SZÓLÓ HATÁROZATBAN MEGFOGALMAZOTT KÉTSÉGEKKEL KAPCSOLATBAN
(319) Az eljárás megindításáról szóló határozatban megfogalmazott kétségekkel kapcsolatban az Amazon által tett észrevételek nagy mértékben megegyeznek a Luxemburg által ismertetett észrevételekkel, abból a szempontból, hogy szintén megjegyezte, hogy az FA-kérelemhez csatoltak egy jelentést a transzferárakról és e kérelmet alapos vizsgálatnak vetették alá.
(320) Az Amazon azt állította továbbá, hogy a választott transzferár-számítási módszer, vagyis maradvány nyereség elosztási módszer nem csupán az OECD-irányelveknek felel meg, hanem a luxemburgi adóhatóságok transzferár-számításra vonatkozó hivatali gyakorlatának is (324). Az Amazon kifejtette, hogy a LuxSCS által a licencszerződés értelmében a LuxOpCo rendelkezésére bocsátott immateriális javak teljes egészében a szellemi tulajdonból, tulajdonjogokból és a LuxSCS által az Amazon kötődő társaságokkal kötött megállapodás értelmében birtokolt vagy kifejlesztett, vagy az Amazonhoz kötődő társaságok illetve kapcsolt entitások által a LuxSCS részére licencbe adott minden egyéb immateriális jószágból áll (325). Elmagyarázta a LuxSCS szerepét a LuxOpCo szerepével összehasonlítva, és azt állította, hogy mivel a LuxOpCo egy olyan működő társaság, akinek nincsenek saját egyedi forrásai és mivel a LuxSCS egyedi és nehezen felmérhető értékeket birtokol és fejleszt, a LuxOpCo a kevésbé összetett entitás ebben a viszonylatban. Vagyis a maradvány nyereség megosztására irányuló módszerben elsősorban az NÁTM-et használják amikor meghatározzák a "vizsgált félként" kijelölt LuxOpCo nem egyedi hozzájárulásainak a hozamát. Utána a maradvány nyereséget teljes egészében a LuxSCS-hez rendelik az európai tevékenységekhez való lényeges hozzájárulásának a figyelembevétele céljából (326).
(321) Az Amazon hozzátette még az előzőekhez, hogy a LuxSCS hozzájárulásai, amelyekért díjazásban részesül a szóban forgó FA által alkalmazott transzferár megállapítási módszer révén, nem csupán abból állnak, hogy allicenceket adnak az immateriális javakra, hanem felvállalja a LuxOpCo működésével összefüggő kockázatokat is (327). Immateriális javak birtokéban és ezek fejlesztését finanszírozva a LuxSCS jelentős kockázatokat vállalt, mivel a KFM alapján kifizetéseket kellett teljesítenie. A LuxSCS által viselt kockázat a K+F fejlesztésének finanszírozásával járó bizonytalanságból ered. Ha a K+F nem hoz létre olyan immateriális jószágot, ami sikerrel üzemeltethető, akkor a KFM-ben részes felek jelentős veszteséget szenvednek el. A LuxSCS képes kezelni az immateriális javakhoz kapcsolódó működési kockázatokat, mert azokat a KFM-ben való részvétele keretében ellenőrzi és fejleszti. Nem szükséges tehát, hogy a LUXSCS saját személyi állománnyal rendelkezzen. Továbbá abban az esetben, ha a LuxOpCo veszteséget szenved az immateriális javak licenc formájában átruházhatók egy másik vállalkozásra és az immateriális javak üzemeltetésének ellenőrzése így ténylegesen a LuxSCS feladata. Végül pedig az értékes immateriális javak tulajdonosaként a LuxSCS pénzügyileg képes felvállalni a kockázatokat, ha azok esetleg bekövetkeznek. A LuxSCS a díjakból várható bevételek kincstári mozgásaira is számíthat az immateriális javak karbantartását és fejlesztését célzó befektetések finanszírozása esetében.
(322) Az Amazon hozzátette, hogy az összehasonlítható független árak módszerének az alkalmazása egy fix díj meghatározására sokkal bizonytalanabb eredményekhez vezetett volna, a LuxOpCo-t a veszteség kockázatának kitéve és ezért ezt a módszert elvetették. Mindenesetre a luxemburgi adóhatóságnak a transzferárak vizsgálatát az adóalany által választott módszer alapján kell elkezdenie.
(323) Az Amazon emlékeztetett arra, hogy egy transzferár-megállapítási módszer alkalmazása általában olyan értékek sorozatát eredményezi, amelyek megbízhatóság azonos. A transzferárak nem alkotnak egzakt tudományt és a transzferárak elemzése jellegénél fogva olyan eredmények halmazát generálja, amelyek megfelelnek a szokásos piaci ár elvének és nem a szokásos piaci ár szerinti árat, hanem egy, a szokásos piaci árnak megfelelő árat eredményez. Továbbá az OECD-irányelvekre vonatkozóan az Amazon kijelentette, hogy a transzferárak kiszámítása megköveteli a bizonyítást is. Emiatt lényeges egy bizonyos mérlegelési mozgástér, hogy kezelhető maradjon a társaságok adózási rendszere.
(324) Az Amazon benyújtott egy ex post tanulmányt, amelyet 2014-ben rendelt meg az irányítási szolgáltatásokról és amely összehasonlítja azokat az európai vállalkozásokat, amelyek tevékenysége hasonló az Amazon vállalkozások közötti irányítási szolgáltatásához (a "2014. évi tanulmány") (328). A 2014. évi tanulmányban végeztek egy kutatást olyan összehasonlítható vállalkozásokról, amelyeket általában székhelytevékenységet és ügyviteli tanácsadó tevékenységet folytató vállalkozásokként azonosítottak. Az Amadeus adatbázisban a földrajzi terület (329), az adott vállalkozás függetlensége, vonatkozó pénzügyi adatok és kulcsszó (330) alapján kiválasztott tevékenységi ágazatok kiválasztási kritériumok segítségével végzett keresés során tizenegy vállalkozás (331) bizonyult alkalmasnak arra, hogy az adótanácsadó összehasonlítsa a LuxOpCo társasággal. A kiválasztott vállalkozások 2010-2012 közötti évekre vonatkozó pénzügyi adatainak az elemzése a nyereségszint mutató következő interkvartilis tartományát adta ki (az üzemeltetési nyereség (332) és az összes költség hányadosaként meghatározva: 1,8 % - 12 %, 7 % középértékkel. Az Amazon szerint a 2014. évi tanulmány azt erősíti meg, hogy a LuxOpCo díjazás amelyet a szóban forgó FA adott meg, megfelelt a szokásos piaci árnak, mivel a kizárólag Luxemburgban keletkezett üzemeltetési költségek százalékában kifejezett LuxOpCo árrés a teljes vizsgált időszakban ebben a tartományban maradt (333).
(325) Az Amazon megvédte a szóban forgó FA időtartamát is. Azon érv ismertetése céljából, mely szerint a 2008. évi pénzügyi válság következtében az FA nagy valószínűséggel a LuxOpCo díj csökkenését eredményezte volna, az Amazon benyújtott egy transzferárakról szóló ex post jelentést, amelyet 2012. ben rendelt meg (a "2012. évi ex post TÁ-jelentés") (334), amely bemutatja a vállalkozások összehasonlító kutatási célra a felhasznált pénzügyi adatait és a jelentésben szereplő összehasonlító elemzést. A TÁ-jelentésben alkalmazott eredeti összehasonlítható vállalkozáscsoporton belül három már nem létezett a későbbi években és három másikat pedig nem tekintettek összehasonlíthatónak vagy a rájuk vonatkozó adatok nem voltak elégségesek. Két új vállalatcsoportot hoztak létre: az egyiket a 2004-2006 közötti időszakra vonatkozó adatok alapján, a másikat a 2008-2010 közötti időszakra vonatkozó adatok alapján. A különböző pénzügyi évek elemzése1,1 % és 4,2 % közötti alsó kvtartilist mutatott ki a költségek hozamára vetítve (üzemeltetési nyereség az összes költséghez képest); 3,1 % - 5,5 % középkvartilis; és 4,6 % - 8,5 % felső kvartilis; Az eredmények alapján az Amazon azt állította, hogy a LuxOpCo díjazás a szokásos piaci ár tartományában maradt a teljes vizsgált időszakban.
(326) Végül pedig az Amazon azt állította, hogy bár a Bizottság azt a következtetést vonta le, hogy a szóban forgó FA állami támogatás, semmilyen jogalap nem teszi lehetővé ennek az állítólagos támogatásnak az Amazonnal való visszafizettetését. Először is, az Amazon megítélése szerint egy ilyen visszafizettetés méltánytalan bánásmódot jelentene, mivel az Amazon lenne az egyetlen olyan vállalkozás, amelynek egy feltételezett jogellenes támogatást vissza kellene fizetnie, miközben szerinte számos adóalany részesült ugyanilyen bánásmódban a luxemburgi adórendszer értelmében. Másodszor, az Amazon hozzáteszi, hogy jogosan gondolta azt, hogy a szóban forgó FA jogszerű és arra támaszkodhat. Az Amazon nem számíthatott arra, hogy a Bizottság egy előzmények nélküli, új megközelítést alkalmazva (335), a szóban forgó FA-t állami támogatásnak minősíti. végül pedig az Amazon megjegyzi, hogy a feltételezett támogatás engedélyezésétől számított tíz éves futamidő már letelt. Azt állítja, hogy a szóban forgó FA egyedi intézkedés. Következésképpen az a dátum döntő az odaítélés dátumának a megállapításánál amikor azt a kötelező érvényű jogi aktust elfogadták, amellyel a nemzeti hatóságok a támogatás odaítéléséről döntöttek. Az Amazon szerint a szóban forgó FA odaítélésének dátuma 2003. november 6. és mivel több mint tíz év telt el az odaítélés dátuma és a Bizottság első információkérésének a kiadása, 2014. június 24. között, a visszafizettetés nem rendelhető el.
5.2. EPICENTER
(327) Az EPICENTER (336) megítélése szerint az eljárás megindításáról szóló határozat nem vette figyelembe a transzferárak alkalmazásából fakadó megfelelő mérlegelési mozgásteret. Az EPICENTER szerint a Bizottság túllépte a közvetlen adózás terén a törvényes hatáskörét amikor az állami támogatásokra vonatkozó szabályokra támaszkodott a káros adóverseny elleni küzdelemben. Ennek során magát a szükséges jogbiztonságot és szabályozási biztonságot támadja. Az EPICENTER szerint a Bizottságnak kisebb szerepet kellene játszania egy kiválasztott megközelítés előírásában és inkább arról kellene meggyőződnie, hogy a különleges FA-k megfelelnek az érintett tagállamok vagy az OECD hatályos irányelveinek. Vagyis az a hivatkozott elem, amelyre támaszkodni kellene bármilyen megállapodás szelektív jellegének a mérlegelésekor, az egyes tagállamokban érvényes általános szabályozás.
5.3. COMPUTER & COMMUNICATIONS INDUSTRY ASSOCIATION ("CCIA")
(328) A CCIA az állami támogatások hatékony ellenőrzésére szólít fel és megítélése szerint a jelenlegi vizsgálatok politikai szempontból kényelmes célpontokra összpontosítanak. Megítélése szerint ebben az ügyben az állami támogatásokra vonatkozó szabályok figyelembevétele mind jogi szempontból, mind pedig az üzleti légkör szempontjából bizonytalanságot eredményez Európában. A CCIA aggodalmának adott hangot az óvatos független gazdasági szereplő kritériumának az alkalmazása miatt és kéri, hogy a transzferárak meghatározására vonatkozó nemzeti szabályok szigorú alkalmazása legyen az intézkedés szelektív jellegének a mérlegelésekor a referenciaelem. Azt is állította, hogy a szokásos piaci ár elvének az alkalmazása általában inkább egy szokásos piaci ártartományt eredményez, mint egyetlen szokásos piaci árat.
5.4. ATOZ
(329) Az ATOZ által említett fő pont a Bizottság mérlegelésének a jogalapja. Az ATOZ szerint a luxemburgi adószabályok nem tartalmaztak semmilyen rendelkezést a szokásos piaci ár elvére vonatkozóan az FA elfogadásakor. Az ATOZ ezért azt állította, hogy nem volt helyes az abban az időben a luxemburgi jogszabályokba átültetett OECD transzferár-meghatározási szabályok a figyelembevétele. Az ATOZ véleménye szerint a Bizottság megközelítése többek között jogbizonytalanságot fog eredményezni a multinacionális vállalkozásokon belül.
5.5. FEDIL
(330) A Fedil szerint az állami támogatásokra vonatkozó vizsgálatok lehet, hogy rontani fogják a jogbiztonságot, amelyet az FA-k biztosítanak az adóalanyoknak. A Fedil megítélése szerint az intézkedés mérlegelésének az akkori luxemburgi jogszabályokon és hivatali gyakorlaton kellene alapulnia, amelyek általában véve nem hivatkoztak a transzferárakra vonatkozó OECD-irányelvekre. A Fedil véleménye szerint a Bizottság úgy véli hogy csak egyetlen igazság létezik a transzferárak megállapítása terén, ami a vállalkozások számára ellehetetleníti a jogbiztonságot.
5.6. OXFAM
(331) Az Oxfam kijelentette, hogy támogatja a Bizottság vizsgálatát, valamint bátorította, hogy bővítse a vizsgálati hatásköreit, mert a nemzeti hatóságoknál alkalmasabb lehet arra, hogy szerkezeti szempontból vizsgálja a tagállamok feltételes adómegállapításra vonatkozó gyakorlatait. Kérte a Bizottságot, hogy fogadjon el megfelelő szankciókat amennyiben bebizonyosodik, hogy szelektív előny áll fenn és gondoskodjon arról, hogy fokozatosan eltűnjenek a káros adóügyi gyakorlatok.
5.7. THE BOOKSELLERS ASSOCIATION OF THE UNITED KINGDOM & IRELAND LTD ("BA")
(332) A BA szerint a luxemburgi hatóságok által az Amazon számára engedélyezett adózás az Amazont jogosulatlan előnyhöz juttatja, amelyet nem élvezhetnek az Egyesült Királyságban a független könyvesboltok. Hangsúlyozta, hogy az összes európai értékesítésnek a luxemburgi székhelyre irányításával az Amazonnak jelentősen csökkentek az adóterhei, mind a héa, mind pedig a társasági adó tekintetében. Következésképpen a BA sürgeti a Bizottságot, hogy vegye fel a küzdelmet a tisztességes versenyt torzító adózási megállapodásokkal szemben.
5.8. A EUROPEAN AND INTERNATIONAL BOOKSELLER FEDERATION (EIBF), A FRANCIA KÖNYVTÁRSZAKSZERVEZET (SLF), A KÖNYVTÁRAK EURÓPAI ÉS NEMZETKÖZI SZÖVETSÉGE (FEE) ÉS A KULTURÁLIS SZABADIDŐELTÖLTÉS TERJESZTŐINEK A SZAKSZERVEZETE (SDLC)
(333) Az EIBF támogatja, hogy az összes kiskereskedő könyvértékesítőre azonos szabályok vonatkozzanak és ezért üdvözli, hogy a Bizottság vizsgálja az Amazon adózási gyakorlatait. Az EIBF ismét kijelentette, hogy támogatja a nyitott és szabad piacot, amely a fogyasztóknak kedvez.
(334) Az SLF, az FEE és az SDLC jelezték, hogy egyetértenek az EIBF által az eljárás megindításáról szóló határozattal összefüggésben tett észrevételekkel.
5.9. BUNDESARBEITSKAMMER
(335) Az osztrák Bundesarbeitskammer támogatja a Bizottság által az eljárás megindításáról szóló határozatban megfogalmazott érvelést, és kijelenti, hogy az ilyen típusú megállapodások és jogi struktúrák általában világszinten csökkentik a befizetett adót.
6. AZ X TÁRSASÁG ÁLTAL KÖZÖLT INFORMÁCIÓK
(336) Az X társaság, aki az Amazon versenytársakét online kiskereskedelmi értékesítési tevékenységeket végez az Unióban, és nem szeretné, ha a kiléte ismert lenne, a Bizottság számára tájékoztatást adott a vizsgálattal összefüggésben.
(337) Az X társaság szerint ebben a tevékenységi ágazatban a különböző költségsorok nagyságára vonatkozó becslések összességében a vevőszolgálatra 50 %-ot, a technológiára 30 %-ot, a fizikai és logisztikai struktúrára pedig 20 %-ot jeleznek. Noha egy elektronikus kereskedelmi tevékenység elindításának kezdeti szakaszában lényeges, hogy megbízható legyen az informatikai platform, a azok a fő elemek, amelyek révén a vállalkozásból virágzó és életképes elektronikus kereskedelmi szolgáltató válik, a vevőkör és a marketing. A piaci bővülést biztosító fő eszközök tehát az erős vevőadatbázis és a jelentős marketing-beruházásokat lehetővé tevő pénzügyi kapacitás. E tényezők kombinációja révén érhetőek el olyan mértékű hatások, amelyek az online kiskereskedelmi értékesítési tevékenységek üzemeltetése által megkövetelt magas fix költségszerkezet ellensúlyozásához szükségesek.
(338) Az X társaság szerint egy online kiskereskedelmi szolgáltató esetében a technológiára fordított befektetés fenntartási szakaszban a forgalma 4-5 %-át, innovációs szakaszban pedig a forgalma 5-8 %-át teszi ki. Az Amazon a már meglévő technológiáját használja, ami számára előnyt jelentett a versenytársakkal szemben Európában. A technológiát állandóan fejlesztik, a vevők igényeihez igazítják. Az Amazon nagyon agresszív stratégiát folytatott a technológiai befektetés terén. Ezek azok a lényeges befektetések,amelyek révén fejleszteni tudta a platformját, és amelyek jelenleg nehezen behozható versenyelőnyt biztosítanak számára. Az X társaság mostanáig összesen 30-35 millió EUR összeget fordított a platformja fejlesztésére. Pedig kisebb, mint az Amazon a saját nemzeti piacán és az egymáshoz viszonyított arányuk hozzávetőleg egy a hathoz.
(339) Bár az Amazon által az X társaság nemzeti piacán a logisztikára fordított beruházások jelentősek, a marketingre irányuló lényeges beruházási képesség, nevezetesen az ingyen kiszállítás és a termékek árainak a csökkentése sokkal fontosabb az Amazon sikere szempontjából.
(340) Ha a vállalkozások el kívánnak érni egy bizonyos méretet és versenyképesek szeretnének lenni az elektronikus kereskedelem piacán, akkor olyan közvetlen csatornát kell létrehozniuk, amelyen keresztül meg tudják fogni egy bizonyos piaci részesedés megszerzéséhez szükséges vevőkört, valamint versenyezni tudnak az adott ágazatban a versenytársakkal. Teljes egészében az Amazonra támaszkodva nem folytathat egy vállalkozás olyan stratégiát, amelynek célja, hogy az elektronikus kereskedelmi ágazatban vezető helyzetbe kerüljön. Mindazonáltal az Amazonnal folytatott verseny esetében jelentős befektetéseket kell fordítani a vevőkör építésére és az esetek többségében a technológiákra és a kacsolódó folyamatokra.
(341) Azoknak a kis méretű kiskeresekdőknek, (kereskedők), akik a Marketplace, az Amazon harmadik fél platformja segítségével értékesítik termékeiket, nincsenek a birtokában a személyes vagy az Amazon szerződéses feltételei szerint megkötött ügyletekből származó vevőadatok. Az Amazon gyűjti és birtokolja a vevőadatokat. A kiskereskedők számára tilos új kínálat vagy akciók (pl. tájékoztató levelek) küldése a vevőknek.
(342) Bár ez nem mindig szükséges, a legtöbb kiskereskedő aki szeretne elérni egy bizonyos nagyságot és egyedi értékű kínálatot kialakítani, jelentős befektetéseket kénytelen fordítani a technológiára és a műveletekre. Úgy is dönthetnének, hogy az Amazon platformját használják, azonban ebben az esetben nem foglalnának el értékelhető szegmenst az értékláncban és egy közvetlen versenytárstól függenének.
(343) Az elektronikus kereskedelmi ágazatban a marketing jelentős befektetéseket igényel. Az elektronikus kereskedelmi vállalkozások rendes esetben a bruttó nyereségük 30-35 %-át fordítják marketingberuházásokra, attól függően, hogy milyen méretet kívánnak elérni a piacon (magától értetődik, hogy minél jobban növekszik a vállalkozás, annál kisebb lesz a marketingre fordítandó befektetés százalékos aránya). Egy agresszív marketingstratégiát folytató vállalkozás kétszer, vagy akár háromszor nagyobb befektetést hajt végre, ily módon felvállalva az ebből következő veszteségeket is, amelyek masszív pénzügyi támogatást követelnek. Az Amazon Prime az egyik legfontosabb Amazon marketingeszköz; ez az üzleti megoldás az Amazonon vásárolt legtöbb terméke setében ingyenes szállítást kínál.
7. A LUXEMBURGI HATÓSÁGOK ÉSZREVÉTELEI A HARMADIK FELEK ÉSZREVÉTELEIVEL ÉS AZ X TÁRSASÁG ÁLTAL KÖZÖLT INFORMÁCIÓKKAL KAPCSOLATBAN
7.1. A LUXEMBURGI HATÓSÁGOK ÉSZREVÉTELEI A HARMADIK FELEK ÉSZREVÉTELEIVEL KAPCSOLATOSAN
(344) A luxemburgi hatóságok a 2015. április 15-i levelükben jelezték egyetértésüket az Amazon, a FEDIl, a CCIA, az ATOZ és az EPICENTER által megfogalmazott észrevételekkel, egyúttal megítélésük szerint az eljárás megindításáról szóló határozattal kapcsolatos többi észrevétel ebben az ügyben nem helytálló.
(345) A luxemburgi hatóságok kiemelten jelezték, hogy az Oxfam észrevételei nem az Amazon speciális esetére vonatkoztak és éppen ellenkezőleg, általános megfogalmazást tartalmaztak. Megítélésük szerint a BA nem az eljárás megindításáról szóló határozatban szereplő információkra vonatkozóan nyilatkozott, hanem inkább olyan kérdésekre vonatkozóan, amelyeknek semmi köze a vizsgált ügyhöz. Úgy vélik továbbá, hogy az EIFB és tagjai által megfogalmazott észrevételek semmilyen új releváns információt nem tartalmaztak az üggyel kapcsolatban. Végül pedig a luxemburgi hatóságok megítélése szerint a Bundesarbeitskammer észrevételei megalapozatlanok és tévesek.
7.2. A LUXEMBURGI HATÓSÁGOK ÉSZREVÉTELEI A X TÁRSASÁG KÖZLEMÉNYÉVEL KAPCSOLATBAN
(346) 2016. május 2-án a luxemburgi hatóságok észrevételeket nyújtottak be az X társaság közreműködésével kapcsolatban. Kijelentették, hogy az Amazon, mint piaci szereplő jobb helyzetben van, hogy erről a közreműködésről nyilatkozzon. A luxemburgi hatóságok tehát átadták az Amazonnak az X társaság által benyújtott anyag nem bizalmas változatát és úgy tudták, hogy az Amazon erre vonatkozóan saját észrevételeket fog megfogalmazni.
8. AZ AMAZON KIEGÉSZÍTŐ KÖZLEMÉNYEI
8.1. KÖZLEMÉNYEK A LUXSCS ÉS A LUXOPCO DÍJAZÁSÁNAK A SZOKÁSOS PIACI ÁR ELVÉVEL VALÓ ÖSSZEEGYEZTETHETŐSÉGÉRŐL
(347) A 2016. január 18-i közleményében az Amazon kiegészítő tájékoztatást nyújtott annak az állításnak az igazolására, mely szerint a szóban forgó FA által jóváhagyott LuxSCS és LuxOpCo díj megfelel a szokásos piaci ár elvének.
(348) Először is, a LuxSCS és a LuxOpCo díj kiszámításához használt transzferár-szabási módszerrel kapcsolatban az Amazon kifejtette, hogy azért esett a választás a maradvány nyereség elosztási módszerre, mivel nem találtak egyetlen összehasonlítható és eléggé megbízható szabad piaci ügyletet sem az összehasonlítható független ár módszerének az alkalmazásához. Ha a legkevésbé megbízható, összehasonlítható független ár módszert alkalmazták volna, akkor az magasabb éves díjakat eredményezett volna. Az Amazon kifejtette azt is, hogy a maradvány nyereség elosztási módszer első lépésben a TÁ-jelentés az NÁTM-et alkalmazta a LuxOpCo, mint vizsgált fél szokásos piaci ár szerinti díjának a kiszámítására. Azért a LuxOpCo-t választották ki vizsgálandó félként, mert nem egyedi feladatokat lát el a LuxSCS-hez képest, mely utóbbi az európai tevékenység egyedi és kulcsfontosságú értékelemeit birtokolja. A maradvány nyereség elosztási módszer második lépésében az összes maradvány nyereséget vagy maradvány veszteséget elosztják a felek között az általuk viselt funkciók és kockázatok szerint. Logikus, hogy minél több egyedi jellegű funkciót és kockázatot visel egy fél, annál magasabb díjra jogosult a maradvány nyereség elosztási módszer alapján. A TÁ-jelentés a maradvány nyereséget azon jelentős egyedi funkciók és kockázatok alapján ruházta a LuxSCS-ra amelyeket a LuxOpCo-val összehasonlítva visel.
(349) Másodszor, a transzferár-szabási módszert alátámasztó gazdasági logikával kapcsolatban az Amazon kifejtette, hogy a LuxSCS arra kívánta ösztönözni az alvállalkozóit, hogy az Amazon átfogó stratégiájának a sikerét elősegítve járjanak el. Ily módon, ha az Amazon egy harmadik féllel kötött volna licencmegállapodást, akkor észszerű és szükséges lett volna úgy eljárni, hogy a licenc birtokosa az összes szükséges befektetés végrehajtására jogosult legyen és érdekében álljon így cselekedni, valamint elő kellett volna írni az összes releváns ösztönzőt ahhoz, hogy a készlet maximalizálását és a legjobb árak ajánlását célzó Amazon stratégiát kövesse.
(350) Az Amazon szerint a díjazás módszere olyan, hogy a LuxOpCo nyereséges és nem áll fenn a veszélye annak, hogy veszteséget termel. Ez a kockázat valós volt, mivel abban az időben, amikor a szóban forgó FA-t kérelmezték, az online kiskereskedelmi piac akkor még nem volt fejlett és az online kiskereskedők veszteségesek voltak, valamint mivel a LuxOpCo egy olyan piacon volt jelen, amelyet erős verseny és alacsony árrések jellemeztek. E tekintetben a licenc birtokosának a költségek szerint történő díjazása inkább növekedési stratégiát ösztönöz, mint egy rövid távú nyereséget célzó stratégiát.
(351) A LuxSCS díjazását az európai tevékenység változékonyságával számoló stratégia alapján fogadták el. Ha az értékesítések egy adott százalékának megfelelő díjat állapítottak volna meg, akkor a LuxOpCo több éven át veszteséges lett volna (337). Az Amazon ezzel kapcsolatban a TÁ-jelentésekben (338) becsült díjak mértékére hivatkozik. Az Amazon szerint ez veszélybe sodorta volna a LuxOpCo azon képességét, hogy tartósan nyereséges legyen. Az Amazon ezzel kapcsolatban megjegyezte azt is, hogy a LuxOpCo pénzügyileg nem volt képes ilyen veszteségek felvállalására (339).
(352) Harmadszor, a nyereségmutató kiválasztásával kapcsolatban, miután megvizsgálta a luxemburgi hatóságok által az eljárás megindításáról szóló határozatra válaszul benyújtott TÁ-jelentést, arra kérte Luxemburgot és az Amazont, hogy tisztázzák, vajon a LuxOpCo szokásos piaci ár szerinti díjának a meghatározásánál alkalmazott árrést az áruk költsége és az üzemeltetési költségek alapján számolták-e ki, ahogyan a TÁ-jelentésben szereplő pénzügyi elemzésben szerepel, vagy az "éves nettó értékesítés" költsége alapján (340). Az Amazon kifejtette, hogy a LuxOpCo által elért hozam az üzemeltetési költségekre alkalmazott [4-6] %-os árrésen alapult, az áruk, alapanyagok és fogyóeszközök költségeinek a kivételével (341). Az Amazon megerősítette, hogy a transzferárról szóló jelentésben közölt tartomány (2,3 % - 6,7 %, 4,3 % középértékkel) az összehasonlítható vállalkozások által viselt áru-, alapanyag- és fogyóeszköz költséget tartalmazta. Az összehasonlítható vállalkozások vizsgálatának eredményeit bemutató táblázatban szereplő nettó éves forgalom százalékos arányára való hivatkozás szerepelt annak jelzésére, hogy az összegek egy adott évre vonatkozó éves értékesítések szerint súlyozott átlagok voltak.
(353) Az áru-, alapanyag- és fogyóeszköz költségeknek a LuxOpCo költségeiből történő kizárásával kapcsolatban az Amazon kifejtette, hogy az összehasonlítható vállalkozások által viselt áru-, alapanyag- és fogyóeszköz költségek korlátozottak voltak, míg a LuxOpCo esetében e költségeket jelentős mértékűre becsülték. Ha ezeket a költségeket belevették volna az árrésbe, akkor az eredmény torzult volna (342). Ugyanakkor az Amazon szerint, ha az áru-, alapanyag- és fogyóeszköz költségeket kizárták volna a TÁ-jelentésben említett összehasonlítható entitások nyereségmutatójának a számításából a kapott árrés 3,7 % és 7,6 % között lett volna, 4,9 %-os középértékkel. Az Amazon benyújtott egy táblázatot, amelyben a TÁ-jelentésben hivatkozásként feltüntetett hét vállalkozás szerepelt, amelyek esetében az üzemeltetési költség árrését is az áru-, alapanyag- és fogyóeszköz költségek kizárásával számolták ki. A hét vállalkozásból csak ötre vonatkozóan közöltek adatokat. Míg az öt vállalkozásból, amelyekre vonatkozóan közöltek adatokat (343) négy vállalkozás esetében az üzemeltetési költségek árrése nem volt egyértelműen magasabb, mint az összes költség árrése, egy vállalkozás esetében az üzemeltetési költségek árrése körülbelül ötszöröse volt az összes költség árrésének (344). Ennek alapján a TÁ-jelentés [4-6] %-os árrést alkalmazott az Amazon által szolgáltatott pénzügyi előrejelzésésekre a LuxOpCo folyamatos és releváns nyereségességének a meghatározása céljából. A LuxOpCo hozamát úgy számolták ki, hogy a LuxOpCo üzemeltetési költségeinek az összegét megszorozták a kapcsolódó európai társaságok által viselendő költségekkel, míg az áruk, alapanyagok és fogyóeszközök költségét nem tartalmazta a számítási alap (a 2. táblázat tartalmaz erre vonatkozó hivatkozást, amelyben szerepel TÁ-jelentésben feltüntetett számítás (345)).
(354) Negyedszer, a Bizottság megjegyezte, hogy a TÁ-jelentés semmilyen hivatkozást nem tartalmazott az FA-kérelemben leírt küszöb-plafon mechanizmusra. Miután a Bizottság a 2015. október 28-i ülésen rákérdezett ennek a hiánynak az okára, az Amazon kifejtette, hogy a küszöb-plafon mechanizmus nem hozta ki a LuxOpCo díjat a szokásos piaci ártartományból. A LuxOpCo által az adott időszakban elért árrés átlagosan [3,5-4] % volt és minden évben 2,3 % és 6,7 % közötti interkvartilis tartományban volt (346). Ezen az ülésen az Amazon azt is hangsúlyozta, hogy feltételezhetően az összehasonlítható független ár módszerének a kizárólagos alkalmazása téves és instabil eredményeket adna.
8.2. AZ X TÁRSASÁG ÁLTAL KÖZÖLT INFORMÁCIÓKRA VONATKOZÓ KÖZLEMÉNY
(355) Az Amazon kétségbe vonja, hogy az X társaság valóban összehasonlítható a LuxOpCo-val. Az Amazon azt állítja továbbá, hogy az X társaság által közölt információkat nem kellene figyelembe venni a szóban forgó FA mérlegelése során, mivel sem az Amazon, sem a luxemburgi hatóságok nem rendelkeztek ezekkel az információkkal sem az FA-kérelem benyújtásakor 2003-ban, sem pedig az FA meghosszabbítási kérelmének a benyújtásakor 2011-ben.
(356) Az Amazon mindenesetre úgy véli, hogy az X társaság által nyújtott információk nem erősítik meg azt a következtetést, mely szerint a 2003. évi FA állami támogatást biztosított a LuxOpCo számára. A LuxOpCo egyébként egyetért az X társasággal, hogy az elektronikus kereskedelem kis árréseket biztosító tevékenység. A LuxOpCo nem tudna sem túlélni, sem terjeszkedni a piacon a LuxSCS által licenc formájában részére átruházott immateriális javak nélkül.
(357) Az Amazon állítása szerint a vállalati modellje a technológiai innováción alapul, nevezetesen a kereső- és böngésző-eszközök, a rendeléskezelés, a katalógus funkciók, a vevőszolgálat és az adatkezelő és -elemző eszközök esetében.
(358) Az Amazon szerint azok a vevőadatok, amelyeket a LuxSCS licenc formájában a LuxOpCo részére átruházott, a marketing kulcsfontosságú elemét jelentik és az Amazon Prime megoldás nem csupán az ingyenes szállításra korlátozódik, mivel különféle szolgáltatásokat takar és összetett alaptechnológiát követel meg.
(359) Az Amazon szerint a vevők elégedettsége főként a technológia és a vevőadatok eredménye, mindkettőt a LuxOpCo rendelkezésére bocsátották az immateriális javak keretében.
(360) A vevőkör és a márka megszilárdítása alapvetően az immateriális javakon alapul. Az Amazon szerint az X társaság megerősítette, hogy a folyamatosan fejlesztett és javított immateriális javak lényegesek a LuxOpCo által is végzett elektronikus kereskedelmi tevékenységek sikeréhez, ami megerősíti a LuxOpCo vizsgált fél helyzetét, mivel a LuxSCS hozzájárulása a jelentősebb.
(361) Az Amazon szerint a szóban forgó FA-ban jóváhagyott díjszámítási módszer hosszú távon megőrzi a LuxOpCo életképességét, mivel a díj mértéke nem túl magas és ennek révén a LuxOpCo hozamot tud elérni a költségeken. Továbbá a módszer a LuxOpCo-t értékteremtésre ösztönzi az immateriális javak kiaknázása révén, a tevékenység lehető legnagyobb mértékű fejlesztésével, a készlet maximalizálásával, valamint továbbra is kedvezőbb árak kínálásával, és a LuxSCS-t arra ösztönzi, hogy további hosszú távú befektetéseket fordítson az immateriális javakra.
(362) Végül pedig az Amazon megállapította, hogy az X társaság állításai azzal kapcsolatban, hogy egy elektronikus kereskedelmi vállalkozásnak a forgalma hány százalékát (az értékesítések 4 - 8 %-a) kell technológiai beruházásokra fordítania, azt igazolják, hogy a LuxOpCo által a LuxSCS-nek fizetett díj mértéke, amely átlagosan a LuxOpCo forgalmának [5-10] %-a volt 2006 és 2014 között, vagy az áruk bruttó értékesítésének [3-3,5] %-a, és az összes immateriális jószágot magában foglalja, úgy tekinthető, hogy megfelel a szokásos piaci ár elvének és nem tér el jelentősen a piacon alapuló megbízható becsült eredménytől.
8.3. KÖZLEMÉNY ARRÓL, HOGY AZ AMAZON AZ ONLINE KISKERESKEDELMI TEVÉKENYSÉGÉT A TECHNOLÓGIÁRA ÉPÍTI
(363) Az Amazon azt állítja, hogy "a világ leginkább vevőközpontú társasága kíván lenni, hogy a vevő megtalálhassa és felfedezhesse mindazt amit online kívánhat vásárolni és arra törekszik, hogy a vevőinek a lehető legalacsonyabb árakat kínálja". (347). Az Amazon tevékenységének a középpontjában a legalacsonyabb árakon, a legpraktikusabb szabályok szerint nyújtott legnagyobb termékkínálat áll, megvalósítás pedig lényegében a technológián alapul.
(364) Az Amazon szerint ez utóbbi "[...] egy technológiai vállalkozás, amely a kiskereskedelmet technikai kérdésként közelíti meg" (348), és a technológia interfészt biztosít az Amazon és vevői között, miközben minden működési folyamat középpontjában áll. Az Amazon technológia révén versenyképes árakat tud kínálni, a potenciális vevőknek olyan termékeket ajánl, amelyek érdekelhetik őket, kezeli a fizetéseket, a készleteket és feladja a termékeket a vevőknek. Az Amazon tevékenységek nagyságrendje megköveteli, hogy magas fokon automatizált eszközök irányítsák a készletek kezelését, a díszzabást és a megrendelések kezelését. Az Amazon nem tudna elegendő létszámú személyzetet alkalmazni az árak meghatározására, vagy a készletszintek megállapítására több millió különböző termék esetében.
(365) Az Amazon azt állítja, hogy a vevők elégedetlenségének az elkerülése érdekében az elektronikus kereskedelmi kínálatának nagyon rövid válaszadási idővel mindig rendelkezésre kell állnia. Figyelembe véve a folyamatos bővülést, a technológiai infrastruktúrának alakíthatónak és rugalmasnak kell lennie. Az Amazon szoftverek szerkezete tehát szolgáltatásorientált. Az Amazon kereskedelmi tevékenységek által megkövetelt funkciókat olyan alkotóelemekként fejlesztik, amelyek interakciókra és együttműködésre alkalmas módon kombinálhatók. Az ilyen szerkezet számos előnnyel jár, például a személyre szabott optimalizálással és biztosítható bizonyos szoftverek karbantartása. Megkönnyíti új szolgáltatások indítását és a javítások bevitelét is. Ha az Amazon tartózkodna az alapvető technológia karbantartásától és naprakészen tartásától, azt a vevők észrevennék, mivel az elektronikus kereskedelmi tapasztalat, ami az Amazon üzleti sikerének a kulcsa, megváltozna és az üzleti tevékenységei gyengülnének.
(366) Az Amazon weboldalak és mobilalkalmazások több funkciót foglalnak magukba, nevezetesen a vevők személyazonosságára vonatkozó információk megszerzését és megőrzését, katalógus létrehozását és karbantartását, weboldalak és mobilalkalmazási oldalak létrehozását és megjelenítését, kereső- és böngészőalkalmazásokat, rendelések előkészítését és leadását, a fizetések kezelését, a kezelést végző központokkal való interakciókat, a vevőmegjegyzéseket, továbbá személyre szabási és online közösségi funkciókat.
(367) A többi technológiai eszköz közé weboldalak adminisztrációs eszközei, a konfigurációs útmutatás, weboldal üzemeltetési és elemzési eszközök, az eladók kezelését végző szoftver, a készletkezelő szoftver, a katalógusszoftver és az árszabást végző szoftver tartozik. Az árszabást végző szoftverre vonatkozóan az Amazon azt állítja, hogy az árak 99 %-át automatizált folyamat révén határozzák meg, ugyanakkor az árak manuálisan is meghatározható, de csak rendkívüli esetben. Európában az árak bárminemű manuális módosítását a LuxOpCo európai árszabási ügyintézőjének jóvá kell hagynia.
(368) Az Amazonnak van marketingszoftvere is, amelynek a weboldalaira irányuló forgalom generálását célozza, továbbá vannak belső és külső marketingtechnikái, például keresőmotorokon alapuló marketingje (olyan keresőmotorokkal való együttműködésen alapul, mint pl. a Google), keresőmotor-optimalizáló eszközei, fizetős reklámeszközei a keresőmotorokon és a-mailes marketingeszközei.
(369) Hozzá kell tenni a megrendeléskezelő szoftvert is, elsősorban a European Fulfilment Network ("EFN") esetében, a kivételi és csomagolási szoftvert, valamint a vevőszolgálati szoftvert.
(370) Az Amazon belső fejlesztéseket végez az elektronikus kiskereskedelmi tevékenységét szolgáló fő szoftverek terén is. Az amazon azt állítja, hogy a technológiafejlesztési tevékenységeit az Egyesült Államokban működő csapatok felügyelik. A weboldalak valamint a szoftverekszközök tesztelését és javítását, teljes egészében az Egyesült Államokban végzik. A K + F tevékenységet végző [30 000-40 000] munkavállalónak több mint [60-65] %-a az Egyesült Államokban dolgozik. Az Európában jelen lévő [1 000-10 000] K + F munkavállalóból [100-200] dolgozik Luxemburgban.
(371) Végül pedig az Amazon azt állítja, hogy a hagyományos kiskereskedelmi modell valamennyi vetületét újragondolták, hogy hatékonyabb, kevésbé költséges és a vevőigényeknek jobban megfelelő legyen. Mivel az Amazon egy kiterjedt elektronikus kereskedelmi környezetben van, az Amazon vevők technológiával kapcsolatos tapasztalata az, ami megkülönbözteti az Amazont a versenytársaitól és erősíti a márkanevét. A rendelésnél már a legkisebb késés, vagy a kezelésnél az apróbb időbeli csúszások is rontják a vevők tapasztalaltát, rontják az Amazon márkanevét és ez által értékesítéseket veszít, mert a vevők többé nem vásárolnak.
(372) Az Amazon kifejtette, hogy a védett márkanevéhez kapcsolódó immateriális javak hasznos élettartama 2005. január 1-jétől számítva 10-15 év. Ugyanettől a dátumtól számítva a vevőadatbázis becsült hasznos élettartama 6-10 év, míg a technológiáé 2-5 év.
8.4. AZ AMAZON EURÓPAI TEVÉKENYSÉGÉRE VESZÉLYT JELENTŐ KRITIKUS FENYEGETÉSEKRŐL SZÓLÓ KÖZLEMÉNY
(373) 2017. február 27-i közleményében az Amazon az európai tevékenységei szempontjából a következő három kritikus fenyegetést sorolta fel:
(374) Verseny: a tevékenységek konkurencia miatt való elvesztése jelenti a fő fenyegetést az Amazon számára, mivel az elektronikus kereskedelmi ágazatban nagy a verseny. A verseny nagyrészt az innováción alapul, és azok a versenytársak, akik nem hajtottak végre innovációt, elhagyták a piacot. Az Amazonnak több különböző nyomással, valamint különböző piacokon különböző versenytársakkal kell szembenéznie,és a a versenyből adódó kockázatok sajátosságai helyi jellegűek.
(375) Új termékek, szolgáltatások és technológiák vevők általi elfogadása: az Amazon növekedése, valamint új kategóriákat és földrajzi területeket érintő terjeszkedése azzal a kockázattal jár, hogy a vevők nem fogadják el az új kínálatot vagy az új termékeket. Az Amazon viseli a weboldalak hibáiból eredő kockázatokat is, ami a tevékenysége esetében nagyon költséges lehet.
(376) Végül pedig a helyi gazdasági és politikai feltételek, valamint a jogszabályok módosítása szintén kockázatot jelent, sőt, egyenesen fenyegetés az Amazon európai tevékenységei számára. Az alacsony mértékű internethasználat és hitelkártya használat az Amazon számára nagy kihívást jelent, ami akadályozza a tevékenysége bővülését. Az állami szabályozások az Amazon vállalati modellt ellehetetleníthetnék.
8.5. AZ AMAZON 2017. MÁJUS 29-I KÖZLEMÉNYE
(377) 2017. május 29-én az Amazon beterjesztette észrevételeit az Egyesült Államok Szövetségi Adóügyi Bíróságán folytatott eljárással kapcsolatban, valamint egy transzferárakról szóló jelentést.
(378) Az Amazon szerint, az Egyesült Államok Szövetségi Adóügyi Bíróságának határozata, az összehasonlítható független ár módszerével az immateriális javak esetében a szokásos piaci árnak megfelelő díjmértéket kapott, amely a bruttó áruértékesítések [4,5-5] %-ának felel meg (349).
(379) Az Amazon azt állította, hogy azt a tényt, hogy a LuxSCS megvásárolta az üzlettársaknak a technológiához, a márkanévhez, valamint a vevőadatokhoz való jogait, az amerikai peres eljárásban részes összes fél elismerte. Következéseképpen az Amazon úgy véli, hogy a [4,5-5] %-os referenciaérték a LuxSCS részére fizetendő, szokásos piaci árnak megfelelő mértékű díj. Továbbá az Amazon szerint ezt a referenciaértéket minimális értékként kell figyelembe venni, mivel ez a díjmérték nem veszi figyelembe sem a többletértéket, sem pedig a 200/2006 után a KFM alapján a LuxOpCo által kapott immateriális javakon végrehajtott javításokat.
(380) Az Amazon tehát azt állítja, hogy a LuxOpCo által a 2006-2014 közötti vizsgált időszakban kapott összesített díjmérték valójában alacsonyabb volt, mint az Egyesült Államok Szövetségi Adóügyi Bírósága által megállapított díjmérték, ami a bruttó áruértékesítés [3-3,5] %-a volt. Az Amazon által az Egyesült Államok Szövetségi Adóügyi Bírósága határozatára vonatkozóan tett az észrevételek szerint a LuxSCS tehát a LuxOpCo-tól túl alacsony mértékű díjat kapott és az Amazon ezért úgy véli, hogy a 2003. évi FA semmilyen előnyt nem nyújthatott a LuxOpCo-nak.
(381) Az Amazon szerint az amerikai peres eljárásában kimerítően vizsgálták a tesztelt és próbára tett tényelemeket, amelyek szakértői véleményeket is tartalmaztak. Az Egyesült Államok Szövetségi Adóügyi Bíróságának határozata megerősítette az Amazon által korábban benyújtott közleményeket, mindenekelőtt azokat az állításokat, melyek szerint a technológia az Amazon tevékenység értékes kulcsfontosságú eleme, amely beruházásokat és folyamatos innovációt követel; az Amazon európai tevékenységeinek az integrálása működési igényeknek tett eleget; és végül az elektronikus kereskedelem európai környezetére erős verseny nyomása alatt volt, amely a vizsgált időszakban az alacsony árrésekben jelentkezett.
(382) Az Amazon új jelentést transzferár-jelentést rendelt az [1. tanácsadó]-től, amelynek azt kívánta a posteriori ellenőrizni, hogy vajon a LuxOpCo által a LuxSCS részére a szóban forgó FA alapján fizetett díj megfelelt-e a szokásos piaci ár elvének (a "2017. évi ex post TÁ-jelentés") (350). Ez a jelentés a díj mértékét két transzferár-megállapítási módszer alapján vizsgálja. összehasonlítható független árak módszere és az MTMN.
(383) Az összehasonlítható független ár módszerével kapcsolatban a LuxOpCo által a LuxSCS részére a vizsgált időszakban fizetett díjakat összehasonlították a TÁ-jelentésben és az Egyesült Államok Szövetségi Adóügyi Bírósága véleményében meghatározott díjjal. A 2017. évi ex post TÁ-jelentés azt tartalmazza, hogy a LuxOpCo által a LuxSCS részére ténylegesen kifizetett díj alacsonyabb volt abban a TÁ-jelentésben meghatározott díjmérték tartománynál, amely az [A] megállapodást alkalmazta referenciaként (351). Hozzáteszi, hogy a LuxOpCo által a LuxSCS részére fizetett díj szintén alacsonyabb volt, mint az Egyesült Államok Szövetségi Adóügyi Bírósága véleményében az összehasonlítható független ár módszerével megállapított [4,5-5] %-os díjmérték (352). Erre vonatkozóan megjegyzi, hogy ez a vélemény a bruttó áruértékesítéshez képest összesített díjrátát határoz meg, amely hivatalosan "a 2006. május 1-jén létező immateriális javak esetében a szokásos piaci árnak megfelelő, eredeti (kiindulási) díjmérték" (353).
(384) A 2017. évi ex post TÁ-jelentésben továbbá az szerepel, hogy a LuxOpCo által a LuxSCS részére fizetett díj esetében több felfelé történő kiigazításra lenne szükség, tekintettel a licencmegállapodás és az eredeti belépési megállapodás közötti különbségekre. Erre vonatkozóan a jelentés megállapítja, hogy "az amerikai szerződő felek és a LuxSCS között korábban létező immateriális javak pontos transzfere" eltért a licencmegállapodástól abban a tekintetben, hogy a LuxOpCo-nak nem csupán a licencmegállapodás pillanatában létező szellemi tulajdonjogok értéke után kellett díjat fizetnie, hanem "az összes olyan javítás és fejlesztés után is, amelyek költségét egyedül a LuxSCS viselte" (354). Felfelé történő korrekciókat végeztek úgy is, hogy figyelembe vettek egy sor olyan immateriális jószágot, amelyet a LuxOpCo rendelkezésére bocsátottak, de az Egyesült Államok Szövetségi Adóügyi Bírósága nem vizsgált, az időbeli eltéréseket, valamint a LuxSCS által fizetendő díjra alkalmazott küszöb-plafon mechanizmust, amely "a kockázatok enyhítésére, valamint annak biztosítására szolgált, hogy a LuxOpCo bevételeinek mozgása stabil legyen és megfeleljen a működési és kockázati profiljának" (355). Semmilyen lefelé irányuló korrekciót nem találtak szükségesnek, mivel a LuxOpCo immateriális javak frissítéséhez, fejlesztéséhez, karbantartásához nyújtott hozzájárulását nem vették figyelembe (356).
(385) A 2017. évi ex post TÁ-jelentés összehasonlítható független ár módszerén alapuló elemzése révén megállapítható volt, hogy a vizsgált időszakban a LuxOpCo által a LuxSCS részére fizetett összesített díj "észszerű volt és megfelelt a gazdasági valóságnak".
(386) Az NÁTM-en alapuló elemzés esetében a 2017. évi ex post TÁ-jelentés funkcionális elemzéssel (357) kezdődik, amely annak megállapítását célozza, hogy a licencmegállapodásban részes felek közül melyik legyen a vizsgált fél, vagyis melyikük végez kevésbé összetett funkciókat.
(387) A LuxOpCo-ra vonatkozó funkcionális elemzést 2014-ben az európai értékláncolatban játszott szerepe alapján végezték el, mert úgy ítélték meg, hogy a LuxOpCo erőforrásainak a vizsgált időszak alatt bekövetkezett fokozatos növekedése miatt a társaság funkcionális profilja 2014 júniusban tükrözte a LuxOpCo értékteremtésehez való maximális hozzájárulását a vizsgált időszak során. A 2017. évi ex post TÁ-jelentés szerint ez nagyrészt a kapcsolódó működési kockázatok kezelését szolgáló eszközökön és technológián alapult és nem kezelt vagy vállalt önállóan jelentős kockázatokat. Nem hozott létre olyan működőtőke igényt, amely meghaladja az ügyviteli társaság funkcióiból eredő igényeket. A LuxOpCo fő tevékenységei abból álltak, hogy felügyelte a beszerzés, az értékesítés, a marketing, és a termékek európai weboldalakon keresztül harmadik vevőknek történő terjesztése terén folytatott ügyvitelt. E tevékenységek nagy mértékben függtek a LuxOpCo részére licenc keretében átengedett immateriális javaktól, és elsősorban az áruk árszabására, a készletkezelésre, a rendeléskezelő központokat támogató tevékenységekre, az online fizetések kezelésére, a csalások feltárására, a vevőszolgálatra, a logisztikára és a reklámra vonatkoztak. A LuxOpCo nem volt a tulajdonos egyetlen immateriális jószágnak sem és ezek nem is fejlesztette és nem fektetett be a frissítésükbe sem a vizsgált időszakban. A LuxOpCo éppen ellenkezőleg, csak szokványos vállalkozási berendezés aktívumokkal és készletekkel rendelkezett az Amazon európai kiskereskedelmi tevékenységével összefüggésben. A vizsgált időszakban a LuxOpCo különféle stratégiai, pénzügyi, működési stb. kockázatokkal szembesült a napi tevékenysége keretében. A kockázatok többsége közvetlenül vagy közvetve az Amazon kínálat ahhoz az alaptechnológiához, vagy az új termék- és szolgáltatáskategóriák felé való átfogó bővítési stratégiájához kapcsolódik. E kockázatok hatékony kezelése és kézben tartása érdekében az Amazon szigorú csoportszintű kezelési politikákat hajtott végre. Végül pedig, a technológiai által meghatározott tevékenységi ágazatban a LuxOpCo önállóan nem kezelt és nem vállalt jelentős működési kockázatokat, sőt, éppen ellenkezőleg, a technológiára támaszkodott a kapcsolódó működési kockázatok kezelése és viselése érdekében.
(388) A LuxSCS-re vonatkozóan a 2017. évi ex post jelentés csak azt a tényt említi, hogy a KFM-ben való részesedése címén immateriális javak tulajdonosa.
(389) E funkcionális elemzés alapján a 2017. évi ex post TÁ-jelentés megállapította, hogy a LuxOpCo példa egy olyan értéklánc szegmensre, amelynek a tulajdonában nincsenek szellemi tulajdonjogok és nem is kezel vagy ellenőriz ilyen jogokat: a funkcionális profilja egy olyan "kezelő vállalkozás" profiljával hasonlítható össze, amely felügyeli az európai online elektronikus kiskereskedelmi tevékenységekhez kapcsolódó logisztikát, rendeléskezelést és készletkezelést, miközben alacsony kockázatokkal szembesül és csak tárgyi forgóeszközök vannak a tulajdonában (358). Következésképpen, mivel a KFM-ben való részévétele értelmében a LuxSCS tulajdonában vannak az immateriális javak, ezért ennek a társaságnak a funkcionális elemzése összetettebb. A 2017. évi ex post TÁ-jelentésben részletes magyarázat szerepel ezzel kapcsolatban, mely szerint "a funkcionális elemzés és a tények azt mutatták, hogy a LuxOpCo tevékenységei erősen függőek és másodlagosak voltak azokhoz a gazdaságilag jelentős immateriális javakhoz képest, amelyek nem voltak a birtokában, de amelyeket a licencmegállapodás értelmében elért, míg a LuxSCS-nek a csoport bizonyos vállalkozásaival kötött KFM-ből eredtek az immateriális javakra vonatkozó jogai a vizsgált időszak előtt és alatt." (359)
(390) A 2017. évi ex post TÁ-jelentésben az szerepel, hogy egy megbízható pénzügyi mutatónak figyelembe kell vennie a LuxOpCo hozzájárulását a globális értéklánchoz. Mivel a LuxOpCo-t a jelentés olyan félként mutatta be, amely "[...] nem döntött teljesen önállóan arról, hogy mely termékek legyenek értékesítve, milyen árakat alkalmazzanak a termékekre vagy milyen módon reklámozzák azokat, mivel e funkciók licencmegállapodás alapján kapott technológiai eszközökbe vannak beépítve" (360), nem megfelelő az értékesítéseken alapuló nettó nyereségmutató alkalmazása (361). A 2017. évi ex post TÁ-jelentés szerint az üzemeltetési költségek jelentik a legmegbízhatóbb nyereségmutatót a LuxOpCo által végzett funkciók, viselt kockázatok és használt eszközök értékének a mérése céljából. A jelentés egy olyan nyereségmutatót alkalmaz, amelyet úgy számítanak ki, hogy elosztják az üzemeltetési eredményt (veszteséget) az üzemeltetési költségekkel (362).
(391) A jelentés ezután frissíti a 2003. és 2004. évi gazdasági elemzéseket, meghatározva a referenciahozamokat a LuxOpCo tevékenységeivel összehasonlítható tevékenységek esetében és új elemzést végezve a referenciahozamok meghatározása céljából. Ebből az elemzésből az derül ki, hogy a 2006 és 2014 közötti időszakban a LuxOpCo díjazása végig abban az interkvartilis tartományban volt, amelyet a LuxOpCo tevékenységeivel összehasonlítható tevékenységek esetében a referenciahozamok eredményeztek. A 2017. évi ex post TÁ-jelentés következésképpen megállapítja, hogy e díjazás megfelelt a szokásos piaci ár elvének.
9. A KÉRDÉSES INTÉZKEDÉS VIZSGÁLATA
9.1. A TÁMOGATÁS MEGLÉTE
(392) Az EUMSZ 107. cikkének (1) bekezdése szerint "a belső piaccal összeegyeztethetetlen a tagállamok által vagy állami forrásból bármilyen formában nyújtott olyan támogatás, amely bizonyos vállalkozásoknak vagy bizonyos áruk termelésének előnyben részesítése által torzítja a versenyt, vagy azzal fenyeget, amennyiben ez érinti a tagállamok közötti kereskedelmet.
(393) Az állandó ítélkezési gyakorlat szerint ahhoz, hogy egy intézkedés az EUMSZ 107. cikkének (1) bekezdése értelmében "támogatásnak" minősüljön, az e rendelkezésben előírt valamennyi feltételnek teljesülnie kell. Először is a beavatkozásnak az állam által vagy állami forrásból kell történnie. Másodszor az szükséges, hogy e beavatkozás alkalmas legyen a tagállamok közötti kereskedelem érintésére. Harmadszor, a kedvezményezett számára szelektív előnyt kell biztosítania. Negyedszer az intézkedésnek torzítania kell a versenyt, vagy azzal kell fenyegetnie (363).
(394) Az EUMSZ 107. cikke (1) bekezdésére vonatkozóan, a szóban forgó FA-t a luxemburgi adóhatóság, Luxemburg egyik állami szerve adta ki. E határozat azt jelentette, hogy az említett hatóság jóváhagyott egy olyan transzferár-szabási megállapodást, amelynek révén a LuxOpCo ki tudta számolni a Luxemburgnak befizetendő éves társasági adóját a vizsgált időszakban. A LuxOpCo ezt követően e megállapodás alapján benyújtotta be az éves társasági jövedelemadó bevallását, amelyet a luxemburgi adóhatóság a maga részéről elfogadott, úgy tekintve, hogy az megfelel a Luxemburgban fizetendő társasági jövedelemadónak. A kérdéses intézkedés tehát Luxemburgnak tudható be.
(395) Az intézkedés állami forrásokból történő finanszírozásával kapcsolatban a Bíróság ítélkezési gyakorlata szerint állami támogatásnak minősülhet az az intézkedés, amellyel az állami hatóságok olyan adómentességet adnak, amely bár nem tartalmazza állami források átruházását, a vállalkozást kedvezőbb pénzügyi helyzetbe hozza a többi adóalanyhoz képest (364). Amint a 9.2. és 9.3. szakaszban szerepel, szóban forgó FA a LuxOpCo által Luxemburgnak fizetendő társasági adó csökkenését eredményezi, az azonos helyzetben lévő adóalany társaságok által fizetendő adóhoz képest. Mivel ez Luxemburgot arra készteti, hogy lemondjon azokról az adóbevételekről, amelyeket egyébként beszedhetett volna a LuxOpCo-tól, a szóban forgó FA-t úgy kell tekinteni, hogy állami forráskiesést eredményez.
(396) Az EUMSZ 107. cikkének (1) bekezdésében meghatározott második feltétellel kapcsolatban a LuxOpCo része az Amazon csoportnak, amely multinacionális társaságok csoportja és több tagállamban végzi a tevékenységeit. A LuxOpCo az Amazon online kiskereskedelmi értékesítési tevékenységeket és szolgáltatásokat uniós weboldalakon keresztül végzi. Az e tevékenység által érintett termékek és szolgáltatások a tagállamok közötti kereskedelem tárgyát képezik, így az ezek számára előnyt jelentő bármely állami beavatkozás befolyásolhatja az Unión belüli kereskedelme (365). Az által, hogy az Amazont kedvező adózási bánásmódban részesített Luxemburg, eltéríthette azokat az állami befektetéseket, amelyek nem nyújthatnak vagy vagy nem nyújtanak egy multinacionális csoporthoz tartozó társaságok számára ilyen előnyös adóügyi bánásmódot. Mivel a szóban forgó FA erősíti a kedvezményezettje versenyhelyzetét a többi versenytárs vállalkozással szemben az EU-n belül folytatott kereskedelemben, úgy kell tekinteni, hogy befolyásolja e kereskedelmet (366).
(397) Az EUMSZ 107. cikkének (1) bekezdésében említett negyedik feltétel szerint egy állam által engedélyezett intézkedés akkor torzítja a versenyt, vagy fenyeget a verseny torzításával, amikor jellegénél fogva erősíti a vállalkozás versenyhelyzetét a többi versenytárs vállalkozással szemben (367). Amennyiben a szóban forgó FA mentesíti a LuxOpCo-t az egyébként megfizetendő társasági adó alól, az e határozattal nyújtott támogatás működéshez nyújtott támogatás, mivel mentesíti a LuxOpCo-t egy olyan teher alól,a melyet egyébként a rendes ügyvitele vagy rendes tevékenységei keretében viselnie kellett volna. A Bíróság ítélkezési gyakorlata szerint a működéshez nyújtott támogatások torzítják a versenyt (368). Így tehát az Amazonnak nyújtott összes támogatást úgy kell tekinteni, hogy torzítja, vagy torzíthatja a versenyt, mivel erősíti az Amazon pénzügyi helyzetét azokon a piacokon, ahol a tevékenységét végzi. Kifejezetten az Amazon esetében olyan online kiskereskedelmi értékesítési tevékenységek végzéséről van szó, amelyek egyszerre versenyeznek a többi online kiskereskedővel és fizikai értékesítési pontokkal Luxemburgban és az egész Európai Unióban. Az Amazon által benyújtott [3. tanácsadó]-jelentés az online kiskereskedelmi értékesítési tevékenységet olyan tevékenységként írja le, amelyre intenzív verseny és alacsony nyereséget biztosító árrések jellemzők. Az Amazon olyan adófizetési kötelezettség alól való mentesítése révén, amelyet egyébként viselnie kellett volna, és amelyet a versenytárs vállalkozásoknak viselniük kell, a szóban forgó FA az Amazon esetében olyan pénzügyi forrásokat szabadít fel, amelyeket az üzleti tevékenységeire fordíthat, ez pedig befolyásolja azokat a feltételeket, amelyek mellett a fogyasztóknak kínálni tudja a termékeit és szolgáltatásait, vagyis ez által torzítja a piaci versenyt. Az EUMSZ 107. cikkének (1) bekezdésében meghatározott negyedik feltétel is teljesül.
(398) Az EUMSZ 107. cikkének (1) bekezdésében szereplő harmadik feltételre vonatkozóan egy FA célja az, hogy előzetesen megteremtse a közös jogrendszer adott esetben történő alkalmazását a jellemzően sajátos tényekre és körülményekre tekintettel. Bármely más költségvetési intézkedéshez hasonlóan azonban az AMH-nak tiszteletben kell tartania az állami támogatásokra vonatkozó szabályokat. Amennyiben valamely AMH - megalapozatlanul - olyan eredményt hagy jóvá, amely nem megbízható módon tükrözi azt az eredményt, amelyre az általános adórendszer szokásos alkalmazása vezetne, az a határozat szelektív előnyt biztosíthat a kedvezményezett számára, amennyiben e szelektív bánásmód révén a szóban forgó adófizetőnek a hasonló ténybeli és jogi helyzetben lévő vállalkozásokhoz képest kevesebb adót kell fizetnie az adott tagállamban. Amint a Bizottság a 9.2. és 9.3. szakaszban kimutatta, a szóban forgó FA az Amazon számára szelektív előnyt biztosít az által, hogy csökkenti a Luxemburgnak fizetendő társasági adót a mind ténybeli mind jogi szempontból azonos helyzetben lévő többi olyan adóalany társaság által fizetendő adóhoz képest.
(399) A 9.2. szakaszban a Bizottság rámutat arra, hogy a szóban forgó FA gazdasági előnyhöz juttatja az Amazont. Az FA úgy biztosítja ezt az előnyt, hogy mivel az általa jóváhagyott transzferár-megállapítási módszer a piacon alapuló megbízható becsült eredménytől eltérő eredményt ad, csökkent a LuxOpCo által fizetendő társasági adó kiszámításához figyelembe vett adóalap. A 9.3.1. szakaszban a Bizottság azt a következtetést vonja le, hogy ez az előny jellegénél fogva szelektív, mivel csak az Amazont érinti. Az ítélkezési gyakorlat szerint, olyan egyedi támogatásra irányuló intézkedés esetén, mint a szóban forgó FA, "a gazdasági előny megállapítása révén elvileg feltételezhető a szelektivitás" (369), anélkül, hogy szükség volna az állami támogatásokra vonatkozóan a Bíróság által kidolgozott három lépésből álló elemzés elvégzésére (370).
(400) Ugyanakkor a teljesség érdekében a Bizottság a szóban forgó FA-t a három lépésből álló elemzésnek is aláveti, hogy kimutassa ennek alapján is az intézkedés szelektív jellegét. A 9.3.2.1. szakaszban a Bizottság azt bizonyítja, hogy a szóban forgó FA által biztosított előny jellegénél fogva szelektív, mert az Amazont részesíti előnyben a többi adóalany társasággal szemben, akik a luxemburgi társasági adó hatálya alá tartoznak és akinek az adóköteles nyeresége megfelel a szokásos piaci ár feltételei szerint kialkudott áraknak. A 9.3.2.2. szakaszban a Bizottság ismét alátámasztja azt, hogy a szóban forgó FA-val biztosított előny jellegénél fogva szelektív, mert az Amazon számára előnyt biztosít a multinacionális csoporthoz tartozó többi adóalany társasággal szemben, akik csoporton belül kötnek ügyleteket és akiknek az LIR 164. cikkének (3) bekezdése értelmében úgy kell megállapítaniuk a csoporton belüli ügyleteik árait, hogy azok megfeleljenek a független felek által a szokásos piaci ár feltételei szerint kialkudott áraknak.
9.2. ELŐNY
(401) Amennyiben az állam által elfogadott intézkedés egy vállalkozás nettó pénzügyi helyzetét javítja, az EUMSZ 107. cikkének (1) bekezdése (371) értelmében előny áll fenn. Az előny fennállásának megállapításához magára az intézkedésre kell hivatkozni (372). A költségvetési intézkedések tekintetében versenyelőny biztosítható egy adott vállalkozás adóterheinek a különböző típusú csökkentése, és - különösen - az adóalap vagy a befizetendő adó csökkentése révén (373).
(402) A szóban forgó FA olyan transzferár-szabási módszer hagy jóvá, amely révén a LuxOpCo az éves társasági adó befizetése céljából ki tudja számolni az adóköteles nyereségét, mely nyereség önmagában meghatározója volt a vizsgált időszakban Luxemburgnak fizetendő társasági adónak. A Bíróság korábban már azt a következtetést vonta le, hogy "annak vizsgálatához, hogy az adóköteles jövedelmek meghatározása [...] előnyhöz juttatja-e [a kedvezményezettet], az említett [rendszert] össze kell hasonlítani [...] a közös jogrendszer szerinti rendszerrel a termékek és a költségek közötti különbségek alapján, egy szabad versenyfeltételek mellett működő vállalkozás esetében" (374). Következésképpen egy FA, amely az adóalany számára lehetővé teszi a csoporton belüli ügyletekben olyan transzferárak alkalmazását, amelyek nem tükrözik azokat az árakat, amelyeket független vállalkozások szabad versenyfeltételek mellett alkalmaznának a szokásos piaci ár elve szerint, ezen adóalany számára előnyt biztosít, mivel az adóköteles bevételeinek a csökkenését eredményezi, vagyis az adóalap csökkenését a társasági adó közösségi rendszere keretében. Az az elv, amely szerint a csoporton belüli ügyleteket úgy kell díjazni, mintha azokat összehasonlítható körülmények között tárgyaló független vállalkozások kötötték volna, "a szokásos piaci ár elve".
(403) A szokásos piaci ár elvének az alapvető célja, hogy a kapcsolt vállalkozások között kialkudott tranzakciós árak (ellenőrzött ügyletek) adózási célú megállapításakor a független vállalkozások között a szokásos piaci feltételek mellett végrehajtott összehasonlítható ügyletek (nyílt piaci ügyletek) feltételeivel azonos feltételeket biztosítson. Amennyiben két kapcsolt vállalkozás a csoporton belüli ügyleteiben megállapodásban rögzített vagy előírt feltételekkel kötődik, amelyek eltérnek a nyílt piacon összehasonlítható ügyletek esetében független vállalkozások között megállapodott feltételektől, megfelelő transzferár kiigazításokra kerül sor a különbségek ellensúlyozására és ily módon annak biztosítására, hogy (egy csoport) integrál vállalkozásai adóügyi szempontból nem részesülnek kedvezőbb bánásmódban, mint a nem integrált (önálló) vállalkozások (375). Ily módon a kapcsolt vállalkozások által a csoporton belüli ügyletekkel elért nyereséget anélkül határozzák meg és végső soron anélkül kezelik, hogy előnyt élveznének a független vállalkozások által a szokásos piaci ár feltételei szerint kötött ügyletekből elért nyereséghez képest. A piacon a független vállalkozások által számlázott árak azok, amelyek a Bíróság szerint "megkülönböztetik a termékeket és a költségeket egy nyílt versenyfeltételek mellett működő vállalkozás esetében" (376), amelyekből az adóköteles jövedelmeik származnak. Ha egy adóhatóság egy csoport kapcsolt vállalkozásainak megengedi, hogy a csoporton belüli ügyleteik esetében a piaci árnál alacsonyabb árakat számlázzanak, akkor e vállalkozások gazdasági előnyhöz jutnak az adóalapjuk csökkentése révén.
(404) Luxemburg és az Amazon azon érvelésére válaszolva, mely szerint a az FA által jóváhagyott transzferár képzési módszer Bizottság általi mérlegelésének korlátozottnak kellene lennie, mivel a transzferár képzés nem egzakt tudomány (377), a Bizottság emlékeztet arra, hogy a transzferárak körülbelüli jellegét e cél fényében kell figyelembe venni. A transzferár képzés célja egy nyílt verseny szerinti eredmény észszerű becslése, megbízható információk alapján (378). Ez a cél nem érhető el, ha a transzferár elemzés körülbelüli jellege megemlíthető egy olyan transzferár képzési módszer igazolására, amelynek eredménye eltér a piacon alapuló eredmény megbízható becslésétől.
(405) Továbbá Luxemburg azon érvelése, mely szerint a Bizottság e mérlegelés során tévesen lép a luxemburgi adóhatóság helyébe a nemzeti adójog értelmezésekor (379), ha elfogadnák akkor általában véve kivonná az adóintézkedéseket és elsősorban a transzferárakra vonatkozó feltételes adómegállapításokat az állami támogatásokra vonatkozó szabályok betartásának az ellenőrzése alól. A Bíróság már régen megerősített, hogy azok a közvetlen adózásra vonatkozó intézkedések, amelyek bizonyos vállalkozásokat pénzügyileg kedvezőbb helyzetbe hoznak összehasonlítható ténybeli és jogi helyzetben lévő azon vállalkozásokhoz képest, ugyanúgy állami támogatásnak minősülhetnek, mint a közvetlen támogatások (380). A Bíróság szerint a tagállamok által elfogadott összes közevetlen adózásra vonatkozó intézkedésnek meg kell felelnie az állami támogatásokra vonatkozó azon szerződés rendelkezéseinek, amely kötelezi őket és a nemzeti jogszabályaikkal szemben irányadók (381). Ez a helyzet áll fenn a transzferárakra vonatkozó előzetes megállapodások formáját öltő transzferárakra irányuló feltételes adómegállapítások esetében, mivel adóalap számítási módszereket hagynak jóvá és ebből következően az adóköteles jövedelmet az egyedi vállalkozások esetében. Egy ilyen módszer alkalmazásával járó bárminemű adóalap csökkenés előnyt biztosít.
(406) Következésképpen annak megállapításához hogy a szóban forgó FA gazdasági előnyt biztosít, a Bizottságnak ki kell mutatnia, hogy mivel a jóváhagyott transzferár-megállapítási módszer a piacon alapuló megbízható becsült eredménytől eltérő eredményt ad, csökkenti a LuxOpCo által fizetendő társasági adó kiszámításához figyelembe vett adóalapot. A Bizottság megítélése szerint a szóban forgó FA ezt eredményezi.
(407) Mindenekelőtt a Bizottság megítélése szerint a transzferár-képzési módszer azon a hibás és nem támogatott elven alapul, amely szerint a LuxSCS egyedi és az immateriális javakkal összefüggésben értéket jelentő funkciókat látott el, míg a LuxOpCo csupán "rendes" ügyviteli funkciókat töltött be. A Bizottságnak eljuttatott információk alapján a LuxOpCo látta el az egyedi és értéket képviselő funkciókat, használta az eszközöket és viselte lényegében valamennyi kockázatot az immateriális javak frissítésével, fejlesztésével, kezelésével és üzemeltetésével összefüggésben. A LuxOpCo végezte azokat a funkciókat, használta azokat az eszközöket és viselte lényegében a összes olyan kockázatot, amelyek az Amazon európai online kiskereskedelmi és szolgáltatási tevékenységeivel generált nyereség szempontjából stratégiai jellegű és meghatározó. Ezzel szemben a LuxSCS nem végzett egyedi és értéket képviselő funkciókat az Amazon immateriális javakkal vagy európai tevékenységekkel összefüggésben, hanem mindössze bizonyos általános jellegű funkciókat látott el, amelyek az immateriális javak törvényes tulajdonjogának a megtartásához szükségesek (382). A szóban forgó FA azon transzferár képzési módszer jóváhagyása révén, amely a LuxOpCo számára csupán az általa végzett, állítólagosan rendes funkciókért nyújt díjazást és az e díjazás felett a LuxOpCo által megtermelt teljes nyereséget a LuxSCS-hez rendeli díjfizetés formájában, olyan eredményt ad, amely nem felel meg a megbízható becsült piaci eredménynek, és a LuxOpCo számára a társasági adó kiszámításánál az adóalap csökkentése révén gazdasági előnyt biztosít. Ez az érvelés a 9.2.1. szakaszban szerepel.
(408) Másodlagos érvelésként az előző preambulumbekezdésben megfogalmazott következtetések sérelme nélkül a Bizottság megállapítja, hogy bár a luxemburgi adóhatóságnak igaza volt abban, hogy elfogadta azt a hibás és nm támogatott állítást, miszerint a LuxSCS egyedi és értékes funkciókat látott el az immateriális javakkal összefüggésben, amit a Bizottság cáfol, a szóban forgó FA által jóváhagyott transzferár képzési módszer ugyanakkor nem megfelelő módszerválasztáson alapul, amely nem felel meg a megbízható becsült piaci eredménynek, és a LuxOpCo számára a társasági adó kiszámításánál az adóalap csökkentése révén gazdasági előnyt biztosít. A másodlagos érvelés a 9.2.2. szakaszban szerepel.
9.2.1. A GAZDASÁGI ELŐNY MEGLÉTÉNEK ELSŐDLEGES MEGÁLLAPÍTÁSA
(409) A szokásos piaci ár elve, amely alapvetően az ellenőrzött adóalany sajátos helyzetének gazdasági valóságát hivatott tükrözni, és a független felek közötti összehasonlítható ügyletekben alkalmazott feltételeket összehasonlító értékként hivatott alkalmazni, a transzferár képzésre vonatkozó feltételes megállapítást kérő adóalany és az elemzés tárgyát képező ügylet(ek)ben a csoporton belüli kapcsolódó társaságok között fennálló kereskedelmi és pénzügyi kapcsolatok meghatározásából álló transzferár elemzési módszer első lépése. Amint a TÁ-jelentés is elismeri, az a csoporton belüli ügylet, amelyre a szóban forgó FA megállapította az árat, a LuxSCS és a LuxOpCo között kötött licencmegállapodás.
(410) A vizsgált csoporton belüli ügylet azonosítása után a transzferár elemzés második lépése a kérdéses tranzakció feltételeinek az összehasonlítása a független vállalkozások között kötött összehasonlítható ügyletek feltételeivel (összehasonlíthatósági elemzés) oly módon, hogy a csoporton belüli ügyétere megállapítható legyen egy ár. Két független vállalkozás közötti ügyletekben ez az ár az egyes vállalkozások által gyakorolt funkcióknak felel meg (a használt eszközök és a viselt kockázatok figyelembevételével). Vagyis annak meghatározásához, hogy vajon a kapcsolt vállalkozások közötti ügyletek és a független vállalkozások közötti ügyletek összehasonlíthatók-e vagy a kapcsolt vállalkozások és a független vállalkozások összehasonlíthatók-e, funkcionális elemzést kell végezni. A funkcionális elemzés célja a gazdaságilag jelentős tevékenységek és felelősségek, a felek által azon ügylet(ek)ben használt eszközök és vállalt kockázatok felmérése és összehasonlítása, amelyekre árat állapítottak meg (383).
(411) A Bizottság úgy véli, hogy a szóban forgó FA által jóváhagyott transzferár képzési módszer nem eredményez piaci alapú megbízható eredményeket, mert hibás funkcionális elemzésen alapul. A szóban forgó FA által jóváhagyott transzferár képzési módszer azzal jár, hogy a licencmegállapodásra alkalmazott transzferár, vagyis az éves díj, amelyet a LuxOpCo fizetett a LuxSCS-nek az immateriális javak licencéért, és a LuxOpCo által a nyílt verseny szerinti díjon felül elért maradvány nyereségként határozzák meg, az e vállalkozás által végzett "rendes" funkciók esetében. A transzferár képzési módszer alapjául szolgáló TÁ-jelentés ugyanakkor nem vizsgálta a funkciók gyakorlásának módját, a LuxSCS által használt immateriális javak és viselt kockázatok igazolják azt hogy a LuxOpCo által elért teljes maradvány nyereséget díjfizetés formájában a LuxSCS kapta meg (384). Következésképpen a szóban forgó FA arra a hibás és nem támogatott kijelentésre épül, hogy a LuxSCS egyedi és értéket képviselő funkciókat látott el az immateriális javakkal összefüggésben, míg a LuxOpCo csupán "rendes" ügyviteli tevékenységeket végzett az Amazon európai online kiskereskedelmi tevékenységeivel összefüggésben.
(412) Az Amazon szerint a LuxSCS egyedi és nehezen felbecsülhető, meghatározó értékeket birtokol, tart fenn és fejleszt immateriális javak formájában, amelynek hozzájárulása lényeges az európai kiskereskedelmi tevékenységhez. Ezzel szemben a LuxOpCo nem birtokol, nem kezel és nem ellenőriz szellemi tulajdonhoz fűződő jogokat: a funkcionális profilja egy olyan ügyviteli társaság profiljához hasonlítható, amely felügyeli a beszerzéseket, az értékesítéseket, a marketinget és a termékek európai weboldalak révén történő terjesztését a vevőknek (385). A [3. tanácsadó]-jelentés alapján az Amazon azt is kifejtette többek között, hogy az online kiskereskedelmi tevékenység hasonló a fizikai kiskereskedelmi tevékenységhez és a kiskereskedők esetében mindegy, hogy online vagy fizikai úton értékesítenek a legtöbb költség változó volt. Következésképpen a választékgazdaságosság hatása a megtérülésre korlátozott. E tényezők az online kiskereskedelmi ágazatra jellemző intenzív versennyel együtt indokolnák azt, hogy a LuxOpCo megtérülése korlátozott volt a szóban forgó FA által jóváhagyotthoz hasonlóan.
(413) A Bizottság nem ért egyet ezzel a funkcionális elemzéssel, amint azt a 9.2.1.1. és 9.2.1.2. szakaszban részletesen kifejti.
(414) Ha a szóban forgó FA kibocsátása céljából helyes és megfelelő funkcionális elemzés készült volna, a luxemburgi adóhatóságnak azt kellett volna megállapítania, hogy a LuxSCS nem végez egyedi és értékes funkciókat azon immateriális javakkal összefüggésben, amelyeknek csak a törvényes tulajdonjoga van a birtokában a belépési megállapodás és a KFM értelmében. A LuxSCS immateriális javak frissítése, fejlesztése és kezelése kapcsán nem folytat és nem ellenőriz semmilyen tevékenységet, e funkciókat a LuxOpCo-ra ruházza a licencmegállapodás révén, bármilyen fenntartás nélkül a LuxSCS által a LuxOpCo felett erre vonatkozóan gyakorolt felügyeletre vonatkozóan. A LuxSCS-nek nincsenek alkalmazottai e funkciók ellenőrzésére sem, és nem viseli e funkciók végzésének a költségeit sem.
(415) A LuxOpCo az, aki egyedi és értékes funkciókat végez az immateriális javakkal összefüggésben, aki az e funkciókhoz kapcsolódó összes eszközt használja és aki lényegében az összes vonatkozó kockázatot viseli. A LuxOpCo az, aki a kapcsolódó európai társaságok segítségével egyedi és értékes funkciókat lát el az európai Amazon kiskereskedelmi tevékenységek és online szolgáltatások keretében, amelyek stratégiai és meghatározó jellegűek az e tevékenységekkel elért nyereségek szempontjából és a LuxOpCo az, aki az e funkciókhoz kapcsolódó eszközöket használja és lényegében az erre vonatkozó összes kockázatot viseli.
9.2.1.1. A LuxSCS működésének elemzése
(416) Az Amazon azt állítja, hogy a "LuxSCS jogosult volt döntések meghozatalára és a KFM-ben való részvételre, mivel saját pénzeszközökkel rendelkezett és képes volt viselni a kockázatokat. Az immateriális javak birtoklása és ezek fejlesztéseinek a finanszírozása révén (vagy esetenként a megvásárlása révén) a LuxSCS lényeges szerepet töltött be az immateriális javak frissítésének, karbantartásának és védelmének az ellenőrzése révén [...]." (386)
(417) A Bizottság nem vitatja azt, hogy a LuxSCS, mint a belépési megállapodásban és a KFM-ben részes fél jogosult az immateriális javak üzemeltetésére, további frissítésére és fejlesztésére az Amazon európai kiskereskedelmi tevékenységei céljából. Azt sem vitatja, hogy a LuxSCS-re bízta a KFM értelmében az A9 és az ATI több funkció gyakorlását és több kockázat viselését az immateriális javakkal összefüggésben. Ugyanakkor a licencmegállapodás alapján e funkciókra és kockázatokra vonatkozó kizárólagos és visszavonhatatlan licencet adtak ki és e funkciókat és kockázatokat ténylegesen a LuxOpCo látta el és viselte az immateriális javak teljes hasznos időtartama alatt (387).
(418) A bizottsággal közölt információk között nem volt olyan, amely azt bizonyítaná, hogy a LuxSCS aktív és lényeges funkciókat végzett - vagy képes volt végezni - az immateriális javak frissítésével, fejlesztésével, kezelésével és üzemeltetésével összefüggésben, amelyek igazolnák azt, hogy mért kapta meg a LuxOpCo által az Amazon európai kiskereskedelmi tevékenységei és szolgáltatásai keretében elért gyakorlatilag teljes nyereséget [(419) - (429) preambulumbekezdés]. A LuxSCS nem minősülhetett volna az e funkciókat harmadik félnek alvállalkozásba kiadóként sem és nem volt képes ellenőrizni vagy felügyelni e funkciók végzését [(427) - (428) preambulumbekezdés]. A LuxSCS az értéket képviselő eszközöket nem használta e tevékenységek keretében sem, az immateriális javak jog szerinti tulajdonosaként e javak passzív birtoklására szorítkozott [(430) - (434) preambulumbekezdés]. Végül pedig a LuxSCS ezzel kapcsolatban nem viselt kockázatot és nem is volt erre képes, továbbá nem ellenőrizte e javakat [(436) - (445) preambulumbekezdés].
9.2.1.1.1. A LuxSCS által betöltött funkciók
(419) A LuxSCS az immateriális javak törvényes tulajdonosa és szerződésben ad ki licenceket rájuk. A licencmegállapodás értelmében azonban a LuxSCS a LuxOpCo-nak visszavonhatatlan és kizárólagos licencet adott az immateriális javak gazdasági üzemeltetésére Európában, valamint az immateriális javak további frissítésére, fejlesztésére és kezelésére irányuló jogot e javak teljes hasznos élettartamára (388), bármilyen fenntartás nélkül a LuxOpCo ilyen irányú tevékenységeinek a LuxSCS általi kezelésére vagy felügyeletére vonatkozóan. E megállapodás értelmében a LuxOpCo megkapta a jogot a csoport kapcsolt vállalkozásaival (389) allicencek megkötésére és kezelésére és minden jogot megkapott arra, hogy az immateriális javakhoz fűződő szellemi tulajdon sérelmét megelőzze (390). Végül pedig a LuxOpCo feladata volt az összes hatályos törvényi és szabályozási rendelkezés betartásának a biztosítása, nevezetesen a kivitelre vés a magánélet védelmére vonatkozó azon rendelkezéseké, amelyek az immateriális javak használatára vonatkozhattak (391).
(420) E kizárólagos licenc alapján tehát a LuxSCS többé nem volt jogosult az immateriális javak gazdasági üzemeltetésére az Amazon európai tevékenységei keretében és nem tudott aktív és kritikus módon funkciót ellátni e javak frissítésével, fejlesztésével, kezelésével vagy ilyen irányú üzemeltetésével kapcsolatban (392). Ily módon az immateriális javak és az ezekből származó összes munka a LuxSCS törvényes tulajdona maradt a vizsgált időszakban (393), de az immateriális javakhoz kapcsolódó említett aktív és kritikus funkciókat a LuxOpCo gyakorolta.
(421) Bár a LuxSCS jogosult volt e funkciók ellátására, nem volt képes ezeket elvégezni, kezelni vagy ellenőrizni a vizsgált időszakban. Amint azt az Amazon 2003. október 31-i levelének következtetést jóváhagyó szóban forgó FA is megerősíti, nem voltak alkalmazottai, e levél szerint a LuxSCS tevékenységei igen korlátozottak voltak és nem állapítható meg ennek alapján, hogy a LuxSCS "üzleti tevékenységet" (394) végzett vagy adóköteles tevékenységet végzett Luxemburgban (395). Az ÁT jelentésben és az Amazon által a luxemburgi adóhatóságnak címzett 2006. április 20-i levélben foglaltak megerősítik azt, hogy a LuxSCS-nek nem volt feladata a vizsgált időszakban más tevékenység végzése csak az immateriális javak és a leányvállalataiban való részesedések "egyszerű birtoklása" (396) valamint e leányvállalatoktól a passzív jövedelmek díjak és kamatok formájában történő beszedése (397).
(422) Munkavállalók hiányában az egyetlen eszköz, amivel a funkciókat a LuxSCS saját maga el tudta volna végezni, ha az egyetlen ügyvezetője vagy a közgyűlései révén végzi el azokat. Ugyanakkor sem az egyetlen ügyvezető határozataiból, sem pedig a közgyűlés beszámolóiból, amelyeket a 14. táblázat tartalmaz, nem tűnik ki az, hogy a LuxSCS aktív és lényeges szerepet játszott volna az említett funkciókra vonatkozó döntések meghozatalában az immateriális javakkal összefüggésben sem pedig az, hogy e funkciókat hatékonyan ellenőrizték vagy felügyelték volna a vizsgált időszakban. Éppen ellenkezőleg, az elfogadott határozatok főként adminisztratív feladatokat és részvényesi tevékenységeket tartalmaztak, egészen pontosan az elszámolások jóváhagyását, a leányvállalatok finanszírozását, valamint esetenként a LuxOpCo vezetői valamint a Lux SCS más leányvállalati vezetői kinevezéseinek a jóváhagyását. Továbbá, az a tény, hogy a LuxSCS egyáltalán nem képviseltette magát az IP Steering Committee keretében, amely az immateriális javak európai kezelésének megvitatását végző fő struktúra (398), azt igazolja, hogy a LuxSCS nem játszott aktív szerepet az említett funkciókban és a kapcsolódó kockázatokban a vizsgált időszakban (399).
(423) Még a belépési megállapodások és a KFM megkötésére vonatkozó döntéseket sem a LuxSCS hozta meg, az egyetlen ügyvezető csupán aláírta ezeket, a döntést az Amazon csoport társaságai az Egyesült Államokban hozták meg. Ugyanez érvényes a LuxOpCo-val kötött licencmegállapodásra irányuló döntésre is, mivel a határozatban az szerepel, hogy az egyetlen ügyvezető döntött a LuxSCS nevében e megállapodás jóváhagyásáról és végrehajtásáról az Amazon európai tevékenységek átszervezése keretében 2006-ban (400), amelyről az Amazon csoport korábban már döntött. Mindenesetre az ilyen döntések nem aktív döntések az immateriális javak frissítéséről, fejlesztéséről és üzemeltetéséről, hanem "a luxemburgi struktúra működéséhez szükséges korlátozott számú jogi megállapodás" végrehajtására irányuló döntések (401).
(424) Az a tény, hogy a LuxSCS nem rendelkezett törvényes felhatalmazással ilyen funkciók ellátására a licencmegállapodás értelmében és nem volt képes ezeket ellátni azt is jelenti, hogy ténylegesen nem gyakorolt egyetlen olyan funkciót sem, amelyet a vizsgált időszakban a KFM rá ruházott (402). Vagyis a LuxSCS nem vett részt sem az immateriális javak frissítésében, sem pedig az e javakhoz kapcsolódó költségvetési és tervezési tevékenységekben (1. és 4. tevékenység a 13. táblázatban, amely a KFM B. mellékletében felsorolt funkciókat tartalmazza). Nem vett részt az értékesítési és marketingtevékenységekben, a stratégiai tervezésben, valamint a minőségellenőrzésben és minőségbiztosításban sem (2. 3. és 6. funkció a 13. táblázatban).
(425) A LuxSCS nem játszott aktív szerepet a stratégiai technológiavásárlások kezelésében sem (5. funkció a 13. táblázatban) (403), annak ellenére sem, hogy bizonyos vásárlások a KFM alapján történtek. Az Amazon által a LuxSCS 2005 óta megkötött más tranzakciós ügyleteire irányuló határozatokra vonatkozóan átadott információk szerint az egyetlen ügyvezetője csupán elfogadta a belépési díj címén megszerzett technológiai hozzájárulásokat (404). E határozatok tehát csupán a tevékenységek egyszerű adminisztratív átszervezéséből és nem a megszerzett technológia aktív és hozzáadott értékű kezeléséből eredtek.
(426) Végül pedig, bár a KFM-ben (a B. mellékletben) végső funkcióként szerepel a "munkavállalók, szerződő partnerek és alvállalkozók kiválasztása, toborzása és felülvizsgálata az említett tevékenységek egyike esetében" (7. funkció a 13. táblázatban), semmi nem utal arra, hogy a LuxSCS-t úgy kellene tekinteni, mintha a KFM értelmében ténylegesen átruházta volna az útmutatásai és az ellenőrzése alatt eljáró harmadik félre e funkciók egyikét (vagyis alvállalkozóként) (405). Sem az egyetlen ügyvezető döntései, sem a főigazagtóság üléseinek beszámolói nem bizonyítják azt, hogy erre vonatkozóan aktív döntések születtek volna. Továbbá a KFM-ra vonatkozó éves összefoglaló jelentések sem számolnak be a LuxSCS által közvetlenül viselt, az immateriális javak frissítésére vonatkozó egyetlen olyan kiadásról sem, amely a költségmegosztási megállapodásból eredne (406), mint például a kiszervezett tevékenységek végrehajtásáért fizetett jutalékok. Kizárólag az A9 és az ATI valamint az ATI és az A9 által kezelt szerződéses fejlesztőközpontok számoltak el a fejlesztési költségeket (407). E fejlesztési költségek e vállalkozások által vagy nevében végzett funkcióknak (valamint az általuk viselt kockázatoknak) felelnek meg a vizsgált időszakban. E funkciók tehát nem tekinthető a LuxSCS által végzett funkcióknak (408).
(427) Vagyis az A9 és az ATI által valamint alvállalkozóik által a belépési megállapodás és a KFM értelmében végzett egyetlen frissített, vagy egyéb funkció (vagy e funkciókhoz kapcsolódó kockázatok) sem vehető figyelembe a LuxSCS által a közte és a LuxOpCo között létrejött licencmegállapodáshoz nyújtott hozzájárulásként. E funkciókat inkább az A9 és ATI hozzájárulásaiként kell tekinteni a belépési megállapodás és a KFM címén (409). E megállapodásokat, amelyek díjazása az Egyesült Államok Szövetségi Adóügyi Bírósága szerint a belépési díjak és KFM alapján fizetett díjak révén megfelelt a nyílt piaci feltételeknek, e határozat nem érinti, mivel nem vonatkozik rájuk a szóban forgó FA. Az A9 és az ATI valamint az alvállalkozóik által végzett funkciók tehát nem relevánsak a szóban forgó FA tárgyát képező licencmegállapodás értelmében a LuxOpCo által a LuxSCS részére fizetendő díj mérlegelése esetében.
(428) Noha a LuxSCS-t úgy lehetett tekinteni, hogy kiszervezte a KFM értelmében rá háruló fejlesztési és a kockázatvállalási funkciókat egy alvállalkozónak e megállapodás értelmében (410) - amit nem tehet meg-, nem lett volna képes munkavállalók hiányában e funkciók felügyeletére és még kevésbé e funkciók elvégzésének és a kapcsolódó kockázatoknak az ellenőrzésére (411). Független felek között, tipikus nyílt piaci ügylet keretében az a licencbe adó, aki a szellemi tulajdonhoz kapcsolódó bizonyos funkciókat alvállalkozásba kiad, rendes esetben kiterjedt felügyelet révén köteles biztosítani a licencmegállapodás végrehajtását (412). Továbbá, bár a LuxSCS által a KFM értelmében végzett funkciókat a csoport kapcsolódó társaságnak, jelen esetben a LuxOpCo-nak, alvállalkozásba kiadottnak kellett tekinteni, a LuxOpCo-nak a nyújtott szolgáltatásokért nyílt verseny szerinti díjazást kellett volna kapnia, vagy szolgáltatásnyújtási jutalék formájában, vagy a LuxOpCo esetben a díj mértékének a csökkentése formájában (413). Az Amazon állításával ellentétben (414), a szóban forgó FA-ban meghatározott licencdíjat nem csökkentették a LuxOpCo által az immateriális javakkal összefüggésben végzett funkciók alapján, mivel a LuxSCS nem viselt az e tevékenységekhez közvetlenül kapcsolódó költségeket bizonyos korlátozott külső költséget leszámítva, amelyek valószínűleg az immateriális javak tulajdonjogának a fenntartásával függtek össze, és amelyeket a LuxOpCo ellenőrzése alatt végeztek (415).
(429) A vizsgált időszakban a LuxSCS által ténylegesen végzettnek tekinthető funkciók kizárólag az immateriális javak törvényes tulajdonjogának a fenntartásával kapcsolatos funkciók voltak, noha ezeket a LuxOpCo ellenőrzése alatt végezte (416). A LuxSCS többi üzemeltetési költségének a bontása szerint, amelyet a 10. táblázat tartalmaz, a LuxSCS viselt bizonyos külső kiadásokat a domainnel valamint a könyvelési és jogi költségekkel kapcsolatban, amelyek az általános üzemeltetési költségekbe tartoznak (417). Az Amazon kifejtette, hogy ezek a költségek i. a LuxSCS-re eső luxemburgi költségmegosztással, ii. a LuxSCS tulajdonában lévő immateriális javak, úgymint szabadalomkérelmi költségek és kapcsolódó díjak, védett márkanév igénylési költségek és kapcsolódó díjak jogi védelmére irányuló díjakkal, valamint iii. a domainnevekre és IP-cím keresésekre irányuló díjakkal kapcsolatosak (418). Csak ezek a költségek lennének relevánsnak tekinthetők a LuxSCS díjazása esetében a licencmegállapodás értelmében, mivel úgy tűnik, hogy megfelelnek azoknak a funkcióknak, amelyeket a vizsgált időszakban a LuxSCS valóban végezhetett.
9.2.1.1.2. A LuxSCS által használt eszközök
(430) A transzferár képzés céljából a csoporton belüli ügylet egyik részes fele csak akkor kaphat hozamot egy eszköz után, ha annak a használatát és az e használattal összefüggő kockázatokat ellenőrzi. Az eszköz tulajdonosának tehát valóban használnia kell az adott eszközt. Bármilyen funkcionális elemzésben la meghatározó tényezőt tehát nem az elemzett csoporton belüli ügyletben részes egyik vagy másik fél által passzívan birtokolt eszközök jelentik, hanem a ténylegesen használt eszközök (419). Egy eszköz egyszerű törvényes birtoklása annak bármilyen funkcióhoz való használata vagy bár,ilyen kockázat viselése nélkül tehát nem jogosít az eszköz értékét meghaladó semminemű díjazásra (420). Egy immateriális jószág egyszerű törvényes tulajdonjoga, vagy erre vonatkozó licenc sem jelenti azt önmagában" hogy a tulajdonos ténylegesen frissíti, fejleszti, kezeli vagy üzemelteti ezt az eszközt.
(431) Az immateriális javakkal kapcsolatban az Amazon azt állítja, hogy a LuxSCS licenciával a LuxOpCo-ra átruházva "használja" ezeket a javakat. Mindazonáltal a licencmegállapodás értelmében a LuxSCS a LuxOpCo-nak kizárólagos és visszavonhatatlan licencet adott az immateriális javak gazdasági üzemeltetésére Európában, valamint arra irányuló jogot, hogy folytathatja az immateriális javak frissítését, kezelését és üzemeltetését teljes hasznos élettartamuk alatt az Amazon európai kiskereskedelmi és szolgáltatási tevékenységeinek a gyakorlása céljából, minden fenntartás nélkül arra vonatkozóan, hogy a LuxSCS tovább használhatja az immateriális javakat illetve kezelheti és ellenőrizheti a használatukat.
(432) mivel a LuxSCS ténylegesen nem használta az immateriális javakat, bár erre volt lehetősége, amint a (421) - (427) preambulumbekezdésben szerepel, ezeket az eszközök nem tekinthetők a LuxSCS által a licencmegállapodás keretében a transzferár képzés céljára használt eszközöknek.
(433) A LuxSCS nem tekinthető az immateriális javak frissítésével, fejlesztésével, kezelésével és üzemeltetésével kapcsolatos költségek viselőjének sem (421). A 10. táblázatban foglaltak szerint a LuxSCS a vizsgált időszakban nem viselt más költségeket - a (429) preambulumbekezdésben felsorolt külső költségeken és kiadásokon túl, amelyek úgy tűnik, hogy az immateriális javak tulajdonának a fenntartásával függenek össze, és bizonyos egyedi kiadásokon túl, amelyek a 2006. évi átszervezés nyomán a készletek vállalkozások közötti értékesítéséhez kapcsolódnak - csak a belépési megállapodás és a KFM értelmében viselt költségeken kívül. Továbbá a LuxSCS által viselt költségek finanszírozását a saját bevételi forrása biztosította, vagyis azok a díjak, amelyeket a LuxOpCo-tól kapott (422).
(434) A LuxSCS egyébként nem rendelkezik egyetlen más olyan eszközzel sem, amely úgy tekinthető, hogy immateriális javak frissítéséhez, fejlesztéséhez, kezeléséhez és üzemeltetéséhez járul hozzá (423). A szellemi tulajdonjog megvásárlásából eredő immateriális javak kétségtelenül hozzájárultak a LuxSCS mérlegének aktívumához, de e vásárlásokat nem a LuxSCS kezelte, hanem az Amazon csoport egyesült államokbeli társaságai és a LuxOpCo (424), ahogyan a (425) preambulumbekezdésben is szerepel. A mérlegében szereplő többi eszközt főként a LuxOpCo és a csoport egy másik jogalanya, az Amazon Eurasia Holdings S.a.r.l., Luxemburg egyetlen részvényeseként birtokolja. Ezeknek az eszközöknek nincsen köze a szóban forgó FA és e határozat tárgyát képező licencmegállapodáshoz.
(435) Végül pedig a LuxSCS kétségtelen, hogy nyújtott kölcsönöket a LuxOpCo-nak a licencmegállapodás alapján a LuxOpCo által a LuxSCS-nek fizetett díjakból felhalmozott nyereségből (425), de a kölcsönnyújtás nem minősül az immateriális javak frissítéséhez, fejlesztéséhez, kezeléséhez és üzemeltetéséhez való értékbeli hozzájárulásnak. Így a (183) preambulumbekezdésben és a 177-179. lábjegyzetben szereplő magyarázatoknak megfelelően úgy tűnik, hogy e kölcsönök összege a fizetett díjak összegének a növekedésével párhuzamosan emelkedett (426), mivel a LuxOpCo megtartotta a díjnak azt a részét, amelyet nem használtak fel a belépési költségekre és a KFM-en alapuló költségekre, amelyeket az A9 és az ATI részére kellett fizetni a KFM értelmében (427).
9.2.1.1.3. A LuxSCS által viselt kockázatok
(436) Annak meghatározására, hogy egy csoporton belüli ügylet egyik részes fele gazdaságilag jelentős kockázatokat viselt-e, kiindulási pontként az ügyletben részes felek között a szerződés szerint fennálló kockázatmegosztást kell figyelembe venni. Mindazonáltal annak a félnek, aki a szerződés szerint e kockázatokat viseli, képesnek kell lennie egyrészt arra, hogy ellenőrizze (428), másrészt pedig, hogy pénzügyileg viselje ezeket (pénzügyi képesség) (429). Ezzel összefüggésben az ellenőrzés olyan képességként értendő, amely révén meghozható a kockázat vállalására és kezelésére vonatkozó döntés (430). Ezért lényeges meghatározni azt, hogy hogyan járnak el az ügyletben részes felek a kockázatok kezelése céljából, és elsősorban azt, hogy melyik fél vagy felek végzik az ellenőrzési és kockázatenyhítési funkciókat, melyik fél vagy felek viselik a kockázatokhoz fűződő nyereséget vagy veszteséget és melyik fél vagy felek képesek pénzügyileg vállalni e kockázatokat (431). Amennyiben a csoporton belüli szerződéses megállapodásokban a kockázatok megosztása nem az alapot képező gazdasági valóságot tükrözi, akkor a felek tényleges magatartását és nem a szerződéses megállapodásokat kell figyelembe venni a transzferárak képzésénél (432).
(437) Az Amazon azt állítja, hogy a LuxSCS viseli a csoport kapcsolódó társaságaival kötött szerződéses megállapodások - a belépési megállapodás a KFM és a licencmegállapodás - alapján az immateriális javak frissítéséhez, kezeléséhez és üzemeltetéshez, valamint az immateriális javak tulajdonjogához kötődő kockázatokat (433). Ezt az állítást több indokból is el kell utasítani.
(438) Először, a LuxSCS az említett funkciókhoz kapcsolódó kockázatokat átadta a LuxOpCo-nak. A licencmegállapodás értelmében a LuxSCS nem csupán kizárólagos és visszavonhatatlan licencet adott a LuxOpCo-nak az immateriális javak gazdasági üzemeltetésére Európában, valamint arra irányuló jogot, hogy folytathatja az immateriális javak frissítését, kezelését és védelmét a teljes hasznos élettartamuk alatt az Amazon európai kiskereskedelmi és szolgáltatási tevékenységeinek a gyakorlása céljából (434), hanem a LuxOpCo viselte a szerződés szerint a KFM értelmében a LuxSCS-t terhelő összes kockázatot is (435).
(439) Másodszor, a KFM-mel kapcsolatban, bár a KFM B. mellékletében több olyan kockázat szerepel, amelyeket a LuxSCS visel (13. táblázat), e kockázatok a LuxSCS funkcióinak ellátásától elválaszthatatlanok, ahogyan az említett mellékletben is szerepel. Mivel a LuxSCS nem végzi ténylegesen a KFM értelmében rá háruló funkciók egyikét sem [amint a (424) - (427) preambulumbekezdésben is szerepel], nem tekinthető úgy, mint aki e funkciókkal összefüggésben bármilyen kockázatot viselne. Semmilyen tényelem alapján nem mutatható ki továbbá, hogy ez a kockázatmegosztás üzleti szempontból indokolt. Mivel a LuxOpCo átvette az immateriális javak európai területen történő frissítéséhez, fejlesztéséhez, kezeléséhez és üzemeltetéséhez kapcsolódó összes funkciót a kizárólagos licence révén, a LuxSCS nem tudná kezelni és ellenőrizni az e tevékenységekhez kapcsolódó kockázatokat (436).
(440) Harmadszor, semmilyen tényelem alapján nem feltételezhető, hogy a LuxSCS aktív döntéseket hozott a KFM értelmében rá háruló kockázatkezelési funkciók kiszervezéséről, vagy hogy képes lett volna e kiszervezett funkciókat ellenőrizni és felügyelni, amennyiben e funkciókat valóban kiszervezte volna (437). Hasonlóképpen az A9 és az ATI, valamint az alvállalkozóik által a KFM értelmében viselt immateriális javakhoz fűződő kockázatok közül egy sem vehető figyelembe a LuxSCS és a LuxOpCo között létrejött licencmegállapodásban a LuxSCS által viselt kockázatként. A (426) és (427) preambulumbekezdésben leírtak szerint a KFM-ben részes többi fél nem a LuxSCS ügynökeként jár el, hanem saját számlájára, hogy megkapja a KFM elszámolt nyereségeit. E kockázatokat e felek KFM-hez való hozzájárulásaként kellene figyelembe venni és nem lehetnek hatással a LuxOpCo által a LuxSCS-nek fizetendő, a licencmegállapodásban előírt díjra.
(441) Negyedszer, azt a tényt, hogy a LuxSCS nem viselt az immateriális javakhoz kapcsolódó kockázatokat, alátámasztja az, hogy sem a LuxSCS egyetlen ügyvezetőjének döntései, sem pedig a közgyűlések beszámolói nem említenek a LuxSCS által viselt kockázatok kezelésére vonatkozó kritikus döntéseket,az immateriális javak frissítésével, fejlesztésével, kezelésével és üzemeltetésével összefüggő kockázatokkal kapcsolatban (438). A LuxSCS-nek nem voltak alkalmazottai akik ilyen kockázatkezelési funkciókat el tudtak volna látni a vizsgált időszakban. A LuxSCS tehát nem rendelkezett működési kapacitással azon kockázatok viselésére, amelyek szerződés szerint rá hárultak (439).
(442) Az Amazon azt állítja továbbá, hogy a LuxSCS viselte az Amazon európai kiskereskedelmi tevékenységek üzleti kockázatait, mivel az online kiskereskedelem nagy mértékben a technológián alapul (az immateriális javak egyik eleme) (440), amit a LuxSCS a licencmegállapodás értelmében a LuxOpCo rendelkezésére bocsát. Ezt az állítást nem erősíti meg a licencmegállapodásban előírt szerződéses kockázatmegosztás, amely úgy rendelkezik, hogy a LuxSCS nem visel az immateriális javak üzemeltetésével kapcsolatban semmilyen kockázatot. Inkább a LuxOpCo az, aki kizárólagos és visszavonhatatlan licencet kapott az immateriális javakra, aki az Amazon európai kiskereskedelmi tevékenységekre vonatkozóan stratégiai döntéseket hoz és aki a szerződéses megosztásnak megfelelően e döntéseket ténylegesen meghozza (441). A LuxSCS tehát nem tekinthető az e tevékenységek végzésével összefüggésben az immateriális javak használatához kapcsolódó jelentős működési kockázatok viselőjének. Például, a LuxSCS nem viselt fogyasztási hitellel, kétséges kintlevőségekkel kapcsolatos kockázatokat, mivel nem kezelte közvetlenül a vevők által fizetett összegeket, nem viselt raktározási kockázatokat sem, mert végzett raktározást, és nem viselt semmilyen garanciakockázatot vagy felelősséggel kapcsolatos kockázatot az értékesített termékekért, mivel nem értékesített termékeket. Összefoglalva, a LuxSCS nem végzett e kockázatokhoz fűződő funkciót és e funkciók ellenőrzését sem végezte a vizsgált időszakban.
(443) Az Amazon azt is állítja, hogy (442) a LuxSCS viselte az immateriális javak frissítéséhez kapcsolódó azon pénzügyi kockázatokat, amelyek elsősorban a KFM értelmében rá háruló fejlesztési költségrész fizetésére irányuló kötelezettségből erednek, amelyet az Amazon Európában elért forgalmának és az Amazon világszintű forgalmának az arányából számolnak ki (443). A licencmegállapodásban meghatározott szerződéses megállapodások alapján, amelyek részletes magyarázatát a (438) preambulumbekezdés tartalmazza, a LuxSCS által viselendő egyetlen azonosítható kockázat az volt, hogy a KFM értelmében rá háruló kötelezettségnek eleget téve a belépési költségeket és a KFM alapján felmerülő költségeket fizetnie kellett az Amazon US részére. A LuxSCS nem lett volna képes e költségeket fizetni, ha a LuxOpCo csődbe megy, vagy folyamatosan nem tud annyi díjat fizetni a LuxSCS-nek, ami fedezi a költségeit, azonban úgy tűnik, hogy a LuxSCS csak azért vállalta ezt a szerződéses kockázatot, mert "a luxemburgi struktúra működéséhez szükséges volt" (444). Ez nem felel meg a gazdasági valóságnak. Ha a szerződéses megállapodás és különösen a díjszámítási módszer megfelelt volna a gazdasági valóságnak és a felek közötti tényleges kockázatmegosztásnak (445), akkor a LuxSCS csupán akkora díjat kapott volna, ami a korlátozott funkcióit fedezi (446) és nem viselt volna veszteségkockázatot (447). Az előző preambulumbekezdésben leírtaknak megfelelően a LuxSCS nem hozott aktív döntéseket e speciális kockázat korlátozására vagy kezelésére és semmilyen ellenőrzést nem gyakorolt e kockázat felett. Ha a LuxOpCo csődbe ment volna vagy folyamatosan nem tudta volna fizetni a licencmegállapodás értelmében járó díjakat a LuxSCS-nek, akkor a LuxSCS ebben a speciális helyzetben felbonthatta volna a licencmegállapodást és immateriális javakra vonatkozó licencet adhatott volna egy másik kapcsolódó vagy független félnek, ily módon korlátozva a szerződéses kockázatát (448).
(444) A vizsgált időszakban ráadásul a LuxSCS nem végzet olyan funkciót ami a belépési költség és a KFM-en alapuló költség kiszámításához használt fő paraméterekhez kapcsolódik és nem gyakorolt semmilyen ellenőrzést e paraméterek felett, és erre nem is volt kapacitása. E díjfizetések mértékét egyrészt a belépési megállapodás és az immateriális javak fejlesztése keretében viselt költségek (fejlesztési költségek) mértéke, másrészt az Európán belüli értékesítések szintje határozza meg (449). Az ATI és az A9 határozta meg és ellenőrizte a fejlesztési költségeket és a LuxOpCo ellenőrizte az értékesítések szintjét Európában. Ez utóbbit illetően a LuxOpCo hozta meg az Amazon európai kiskereskedelmi tevékenységekre vonatkozó összes stratégiai döntést (450), amely befolyásolta az Európában elért forgalmat. Ily módon kizárólag a LuxOpCo befolyásolhatta a LuxSCS díjfizetési képességét, amelyet az Amazon európai kiskereskedelmi tevékenységek folytatásával elért eredmény határozott meg.
(445) A LuxSCS egyébként pénzügyileg egyedül nem volt képes a belépési költségek és a KFM alapján fizetendő költségek finanszírozására, mert e költségeket csak abból a pénzből tudta finanszírozni, amit a LuxOpCo fizetett neki díjak formájában (451). Úgy tűnik, hogy azok az összegek, amelyeket a LuxOpCo ezzel kapcsolatban ténylegesen fizetett a LuxSCS-nek éppen elegendőek voltak a LuxSCS által fizetendő összegek, vagyis a belépési díjak és a KFM-ből eredő díjak kifizetésére, annak ellenére, hogy a LuxSCS jövedelmeihez kapcsolódó, a belépési költségek és a KFM költségek feletti többletet a LuxOpCo tartotta meg és kezelte (452). A LuxSCS kezdeti tőkéje (kb.[400-500] millió EUR) nem releváns ebben az összefüggésben. A (443) preambulumbekezdésben leírtak alapján, nyílt piaci feltételek mellett megkötött szerződés keretében a LuxSCS-nek nem kellene veszteséget viselnie, így nem lenne veszélyben a tőkéje. Azon túl, hogy a kezdőtőke nem volt elég a belépési költségek és KFM alapján felmerülő költségek fedezésére, mivel csupán a KFM alapján fizetendő összegek [1 000 - 1 500] millió EUR körül voltak a 2006-2013 közötti időszakban (453), azonban a tőkét a LuxSCS üzlettársak is adták 2005-ben, vagyis azt megelőzően, hogy a LuxOpCo elkezdte a tevékenységét és a díjfizetést a LuxSCS részére, valamint a szóban forgó FA által érintett időszakot és e határozatot megelőzően. Ugyanakkor a LuxSCS nem gyakorolta ténylegesen e kritikus funkciókat és nem viselt jelentős kockázatokat az immateriális javak frissítésével, fejlesztésével, kezelésével és üzemeltetésével összefüggésben, függetlenül attól, hogy a KFM értelmében az ATI és az A9 által végzett tevékenységekhez, vagy a LuxOpCo által végzett fejlesztési tevékenységekhez kapcsolódott.
(446) Nem tekinthető tehát úgy, hogy a LuxSCS teljes mértékű kockázatot viselt az immateriális javak frissítésével, fejlesztésével, kezelésével és üzemeltetésével összefüggésben, továbbá pénzügyileg nem volt képes ilyen kockázatok vállalására.
9.2.1.1.4. A LuxSCS működésének elemzésére vonatkozó következtetés
(447) A LuxSCS funkcionális elemzése azt mutatja, hogy a vizsgált időszakban nem volt jogosult egyedi és értékes funkciók ellátására az immateriális javak frissítésével, fejlesztésével, kezelésével és üzemeltetésével összefüggésben, nem végzet és nem szervezett ki ilyen tevékenységeket és ezekre nem volt képes. Kimutatja többek között azt, hogy ebben az időszakban a LuxSCS nem használt e tevékenységekhez kapcsolódó eszközöket, csupán a tulajdonjog és egyetlen immateriális jószág volt a birtokában a KFM értelmében, továbbá nem viselt és ténylegesen nem ellenőrzött e tevékenységekkel összefüggő kockázatokat, amelyre egyébként sem működési, sem pénzügyi szempontból nem volt képes. Valójában a LuxSCS inkább úgy volt tekinthető, hogy az immateriális javak tulajdonjogának a fenntartásához szükséges funkciókat végzett, ahogyan a (428) preambulumbekezdésben is szerepel.
9.2.1.2. A LuxOpCo működésének elemzése
(448)
A. 9.2.1.2.1. szakaszban a Bizottság a LuxOpCo által az immateriális javakkal összefüggésben gyakorolt funkciókat vizsgálja. A 9.2.1.2.2. szakaszban a Bizottság az Amazon európai kiskereskedelmi és szolgáltatási tevékenységeivel összefüggésben vizsgálja a LuxOpCo által gyakorolt funkciókat. A 9.2.1.2.3. szakaszban a Bizottság az e két típusú funkció gyakorlása során a LuxOpCo által használt eszközöket értékeli. A 9.2.1.2.4. szakaszban a Bizottság az e két típusú funkció gyakorlása során a LuxOpCo által viselt kockázatokat értékeli.
9.2.1.2.1. A LuxOpCo által gyakorolt funkciók az immateriális javak tekintetében
(449) Az Amazon kijelenti, hogy a "LuxOpCo nem járult hozzá [immateriális javak] létrehozásához, beszerzéséhez, kezeléséhez, fejlesztéséhez vagy stratégiai átadásához a vizsgált időszakban." (454) A Bizottság által vizsgált információk alapján ezt az állítást el kell utasítani. A LuxOpCo azon túl, hogy a licencmegállapodás értelmében az immateriális javakhoz kapcsolódó egyedi és értékes funkciókat végzett, a vizsgált időszakban a ténylegesen általa végzett funkciók is túlléptek az egyszerű üzemeltetésen és magukban foglalták a független európai technológiai és üzleti innovációk révén a technológia frissítését, fejlesztését és kezelését, vevőadatok létrehozását és kezelését, valamint az Amazon védett márkanév fejlesztését és fenntartását Európában.
(450) A (419) preambulumbekezdésben leírtak szerint a LuxSCS kizárólagos és visszavonhatatlan licencet adott a LuxOpCo-nak az immateriális javak gazdasági üzemeltetésére, valamint Európában a LuxSCS tulajdonában lévő összes többi szellemi tulajdonjogra (455), továbbá az immateriális javak további frissítésére, fejlesztésére (456), karbantartására (457) és védelmére (458) irányuló jogot kapott e javak hasznos élettartamára (459). A LuxSCS továbbra is az immateriális javak és a LuxOpCo által létrehozott származékos munkák, valamint az allicencek tulajdonosa (460). A LuxOpCo kizárólagos és visszavonhatatlan jogot kapott annak eldöntésére, hogy az immateriális javak allicenc formájában továbbadhatók-e és kinek (461). E tekintetben a LuxOpCo kezelte az AMEU-val és az ASE-vel kötött allicenc szerződéseket.
(451) A vizsgált időszakban a LuxOpCo aktívan végezte az említett funkciókat mind általánosan, mind pedig az immateriális javak három alkotóeleme, a technológia, a vevőadatok és a védett márkanév szintjén, amelyet részletesen a (452) - (472) preambulumbekezdés tartalmaz.
a) Az IP Steering Committee (a szellemi tulajdon irányítóbizottsága)
(452) Általában véve a LuxOpCo igazgatósági üléseiről készült beszámolók az immateriális javak frissítéséhez, karbantartásához és kezeléséhez közvetlenül kapcsolódó tevékenységekről, mindenekelőtt egy "EU IP Steering Committee" (462) létrehozásáról szólnak, mely utóbbi feladata, hogy "technikai és üzleti útmutatásokat, továbbá támogatást nyújtson az anyavállalat, az Amazon Europe Holding Technologies SCS tulajdonában lévő minden típusú szellemi tulajdon és leírás vonatkozó stratégiai döntések meghozatalához", továbbá e beszámolók harmadik felekkel kötött több licencmegállapodást is említenek (463).
(453) Az Amazon "EU-s politikák és eljárások kézikönyve" az IP Steering Committee tárgyát a következők szerint határozza meg: "Egy EU IP Steering Committee jött létre az Amazon szellemi tulajdonának európai frissítésére és fejlesztésére vonatkozó technikai és üzleti útmutatások nyújtása céljából". Ez a kézikönyv többek között úgy rendelkezik, hogy "a bizottság összeül, [...] hogy megvizsgálja az Amazon szellemi tulajdon portfóliót, a vállalat üzleti stratégiáját, amennyiben kihat a szellemi tulajdon frissítésére és fejlesztésére, továbbá minden egyéb, a szellemi tulajdonhoz kapcsolódó olyan kérdést, amelynek vizsgálatát a bizottság szükségesnek találja". A kézikönyv szerint a következő képviselőknek kell jelen lenniük az IP Steering Committee minden ülésén: "a bizottság tagjai közé tartoznak: az EU-s szolgáltatások alelnöke; az EU-s jogi igazgató (az Amazon EU Sarl alkalmazottja); az Amazon SZT-(TBD) tanácsadója, az európai tevékenységekért felelős alelnök. A bizottságnak lehetnek luxemburgi vagy más székhelyű további tagjai és mindenekelőtt egy EU-s fejlesztési központot képviselő alkalmazott." (464) Az IP Steering Committee legalább évente egyszer összeült, hogy megvitassa, megbeszélje és eldöntse a szellemi tulajdon kezelésére és védelmére irányuló európai kérdéseket.
(454) Az Amazon kitartott amellett, hogy "az IP Steering Committee konzultációs szerv volt [...]. Nem hozott döntéseket az immateriális javak frissítéséről vagy fejlesztéséről", ezért nem kell túlbecsülni e bizottság jelentőségét. Ugyanakkor az a tény, hogy a bizottság konzultációs szerv volt, nem jelenti azt, hogy az ajánlásainak nem volt hatása az immateriális javak frissítésére, karbantartására és kezelésére. Az Amazon szerint az IP Steering Committee tevékenységei a következők voltak: "i. ajánlások megfogalmazása az immateriális javak védelmét célzó kérelmekre (ideértve a LuxOpCo kizárólagos jogait, amelyek a LuxSCS és a LuxOpCo között létrejött licencmegállapodásból erednek); ii. az immateriális javakkal kapcsolatban Európában folyamatban lévő bírósági eljárások állásának a vizsgálata; és iii. a technológiai és egyéb immateriális javak használatára. irányuló képzések nyújtása az európai munkavállalóknak." (465)
(455) Vagyis az IP Steering Committee egy olyan fórum volt, amelynek keretében a LuxOpCo és az ASE üzleti és technológiai tevékenységekért felelős vezetői találkoztak, hogy megvitassák az európai immateriális javakra vonatkozó lépéseket és azokra javaslatokat tegyenek, ahogyan az Amazon szellemi tulajdon kérdéseiben jártas jogászai ismertették ezeket velük. Az immateriális javak frissítésére, fejlesztésére, kezelésére és üzemeltetésére vonatkozó tényleges döntéseket a LuxOpCo és az ASE bizottságban részt vevő képviselői hozták meg ezt követően, mint az Amazon európai kiskereskedelmi és szolgáltatási tevékenységeiért felelős ügyvezetők (466).
b) Technológia
(456) A LuxSCS által a LuxOpCo-ra a licencmegállapodás értelmében átruházott technológia az Amazon US létező technológiája, amelyet rendszeresen frissítenek. Ugyanakkor egy olyan technológiai keret puszta léte, amely az Egyesült Államokban jól működik, nem jelenti azt, hogy ugyanez a technológia tökéletesen fog működni Európában is. Mivel az Egyesült Államokban és Európában más termékkategóriák léteznek, a KFM értelmében licenc formájában a LuxSCS-re ruházott, majd kizárólagos allicenc formájában a licencmegállapodás értelmében a LuxOpCo-nak továbbadott Amazon szoftverek Egyesült Államokban használt több funkciója egy az egyben nem volt használható Európában (467). Más szoftverekre volt szükség az európai weboldalak kezeléséhez (468), és mivel az Amazon weboldalak egymástól is eltértek, földrajzi alapon kellett szoftvereket kidolgozni (469). Az európai Amazon tevékenységek sikere érdekében folytatni kellett a technológia frissítését, fejlesztését és kezelését, számos funkciót, amelyeket a LuxOpCo végzett a leányvállalatai támogatásával a vizsgált időszakban (470).
(457) Alapításakor a LuxOpCo megkapta a kutatási és fejlesztési tevékenységek végzéséhez és elsősorban az európai weboldalak támogatásához szükséges technológiai forrásokat (471). Elsősorban katalógusok, fordítástechnológia és helyi adaptációk kidolgozásáról volt szó (472). Ezeket a forrásokat az előzőleg a kapcsolódó európai társaságoknál elhelyezett tervezőcsapatok és frissen felvett személyzet biztosította (473).
(458) A vizsgált időszakban több mint [60-70] személy, főként a LuxOpCo luxemburgi alkalmazottai végezték a technológiai jellegű feladatokat (474). A vállalaton belül a következő funkciókat látták el: szoftverfejlesztő mérnök, rendszermérnök, informatikai támogató mérnök, megoldástervező, technikai programkezelő és technikai számlakezelő. A munkavállalók biztosítják az Amazon számára, hogy helyi technológiai platform adaptációkat végezzen és az európai weboldalak javára programokat fejlesszen.
(459) Egy speciális csapat - a lokalizációs és fordítási csapat - végezte a technológiával kapcsolatos kulcsfontosságú funkciókat, úgymint az európai weboldalak helyi preferenciákhoz igazítása ("lokalizálás és fordítás" funkció) (475) vagy visszajelzések adása a weboldalak eredményeiről az Amazon platform későbbi fejlesztése és javítása céljából. 2013 végén e csapat [60-70] munkavállalóból állt (476). Később a csapatot áthelyezték [egy másik Amazon társasághoz] és megváltozott a neve is, "szoftverfejlesztő és fordító csapat" lett, ami jelzi, hogy a tevékenysége szoftverek fejlesztése volt.
(460) [10-20] további alkalmazottat foglalkoztattak "Technical Program Manager" (technikai programkezelők) pozícióban, ([0-10] főt a LuxOpCo-nál és [0-10] főt az ASE-nél), akiknek az volt a feladata, hogy lefordítsák, vagyis konvertálják annak az eszköznek a leírását, amelyet egy helyi kiskereskedelmi értékesítési csapat hozzá szeretne adni a weboldalához, egy szoftvertervező által fejlesztett technikai leírásban (477). A szoftverfejlesztés követően a technikai programkezelők a LuxopCo operatív csapataival s a kapcsolódó európai társaságokkal közösen vesznek részt a megvalósításban. Ennek az eljárásnak köszönhetően a LuxOpCo által használt technológiát a helyi piacnak megfelelően folyamatosan fejlesztik és módosítják (478).
(461) Az Amazon azt állítja, hogy világszinten a technológiai beosztású alkalmazottainak a többsége, (kb. [60-65] %) az Egyesült Államokban dolgozik, a többi pedig a nemzetközi fejlesztési központokban. E tevékenységekhez képest a LuxOpCo-n belül működő technikai források korlátozottak (479). A Bizottság nem vitatja azt, hogy a technológiát folyamatosan fejlesztik az Egyesült Államokban vagy az Amazon nemzetközi fejlesztési központjaiban, de emlékeztet arra, hogy e központok önköltség + [0-10] % díjazást kapnak az ATI által rájuk bízott K + F projektek megvalósításáért. Ez az önköltség + [0-10] % díjazás azt sugallja, hogy az Amazon nem tulajdonít magas hozzáadott értéket a kódolási folyamatnak. Vagyis az új technológia egyedi értéke úgy tűnik, hogy inkább a helyi know-howból, a vállalat új igényeinek a helyi meghatározásából és ezek szoftverprojektben történő lefordításából ered, mintsem magából a kódolásból. A LuxOpCo-nál a technikai programkezelők jelenléte azt jelzi, hogy az Európában megkövetelt eszközök és adaptációk funkcionális és technikai specifikációit a helyi piacokhoz közel dolgozták ki (480), ott, ahol a helyi know-how található, valamint meghatározhatók voltak a helyi követelmények és igények.
(462) A LuxOpCo és a kapcsolódó európai társaságok külön kifejlesztettek egy fontos technológiát, amelyet az európai kiskereskedelmi és szolgáltatási tevékenységeknél használtak. Erre a technológiatípusra példa az EFN. Az EFN-t Európában (481) fejlesztették ki 2007-2008 között, majd 2009-ben indította el a LuxOpCo egy külön csapata (482). Az EFN létrehozásának a célja azon problémák megoldása volt, amelyeket a különböző országokban található országos rendeléskezelő központokhoz rendelt nagyszámú weboldal jelentett, melyek esetében egy hivatalos értékesítő volt Luxemburgban, a készletek kölcsönös megosztása és vevőknek történő kiszállítás pedig páneurópai alapon történt (483). Az EFN révén az összes európai rendeléskezelő központot összekapcsolták és létrejött egy hálózat. Az EFN lehetővé teszi, hogy a vevők az Unió bármelyik országából árut vásároljanak az Amazon bármelyik európai országos weboldalán keresztül. A készletek kölcsönös megosztása az összes európai területen, ahol az Amazon jelen van, lehetővé tette a választék bővítését. Az Amazon csökkenteni tudta továbbá bizonyos készletek kimerülésének a kockázatát és gyorsítani tudta a kiszállítást (484). Ily módon csökkenthetők voltak a vevők számára a szállítási határidők, valamint a logisztikai költségek, a beszállítóktól történő árubeszerzés költségei és az árak, míg a választék bővült. Európában az Amazon egyetlen versenytársa sem rendelkezett az EFN-hez hasonló megoldással (485).
(463) Az EFN több szinten előrelépést jelentett. Technológiai téren több új funkciót (486), [ENF funkciók leírása] (487), (488), (489) vezettek be, amelyek további fejlesztéseket nyújtottak és korábban a nemzetközi hálózatban nem létező funkciókat biztosítottak (490). Európai környezetben európai adatokkal tesztelték az EFN-t, például a "Baby" termékkategóriával (491). Az EFN lehetővé tette továbbá az ellátási költségek optimalizálását az értékesítők jobb kiválasztása, valamint a termékkategóriák kezelésének a központosítása révén. A rendelések kezelését könnyítette az egész Unión belül központosított készlettervezés és az értékesítések esetében az EFN könnyebbé tette az expressz kiszállítást a vevők számára, az ömlesztett nehéz áruk határon túli feladásával történő bővítést, továbbá a visszáru eljárások egyszerűbbé tételét. Az EFN révén fel lehetett számolni az európán belüli határokon átnyúló küldemények exportvámját, ami lényeges megtakarítást eredményezett; lehetővé tette a készletek kölcsönös megosztását is, oly módon, hogy de a weboldalon vásároló vevők megnézhessék az országuk határain kívül található egyes rendeléskezelő központok készleteit (492). Annak érdekében, hogy a vevők egész Európában vásárolhassanak, a különböző katalógusokat össze kellett vonni, ami szintén fordítási munkával járt, és amelyet a múltban nem terveztek és nem szerveztek meg (493). Végül pedig az EFN révén európai szinten lehetett készleteket beszerezni és létrejött az "European Seller Network" amelyen belül a Marketplace platform kereskedők megjeleníthetők voltak más európai weboldalakon és egész Európában értékesítették a termékeiket (494). Az EFN jelentős hajtóerő volt a tevékenységekben. 2014-ben a Franciaországban megvalósult értékesítések [5-10] %-a és az Olaszországban és Spanyolországban megvalósult értékesítések több mint [15-20] %-a történt az EFN-en keresztül (495).
(464) Végül pedig a kapcsolódó európai társaságok is szerepet játszottak az új technológiák fejlesztésében. Például a német kapcsolódó társaság kifejlesztette a legalacsonyabb ár garanciáját (496), a Packstation (497) megoldást és és a tervező naptárt, a nagy méretű fogyasztási cikkek, például mosógépek kiszállításának a megkönnyítésére (498). Továbbá az Amazon Prime online működése előtt az Egyesült Államokban működő "Prime" csapat megpróbálta összegyűjteni a helyi kategóriájú csapatoknak, például a rendeléskezelő központok csapatainak és a helyi szállítási csapatoknak a véleményét, mert a helyi csapatok átlátták a Prim megvalósításának az összetettségét az Egyesült Királyságban az Egyesült Államokhoz, Németországhoz vagy más országokhoz képest (499).
(465) Összefoglalva, a LuxOpCo a vizsgált időszakban jelentős technológiai fejlesztéseket és javításokat végzett, amelyeket kezelt és ellenőrzött is. Nem elégedett meg a technológia üzemeltetésével az európai weboldalak kezelése érdekében, hanem aktívan hozzájárult a technológia frissítéséhez, javításához és kezeléséhez is a vizsgált időszakban.
c) Ügyféladatok
(466) A vevőktől történő adatgyűjtés egy kulcsfontosságú értékelem az Amazon online kiskereskedelmi tevékenysége szempontjából (500). Ez a művelet növeli az átváltási rátát (501), gyorsítja a vásárlási folyamatot és csökkenti a töredékköltségeket (502), növelve a későbbi vásárlás valószínűségét is például oly módon, hogy ahányszor a vevő az európai Amazon weboldalakra látogat személyre szabott új kínálatot ajánl neki. Az X megítélése szerint a vevőadatok kulcsfontosságú értékelemek az online kiskereskedők számára (503).
(467) Amint a 19. táblázatban látható, az Amazon vevők száma a birtokában lévő három nagy internetes domainen a 2005. évi 17 millióról 2014-ban [70-80] millióra nőtt.
19. táblázat
Egyedi vevőelszámolások referenciaoldalanként és évenként
| (millió) | ||||||||||
| 2005 | 2006 | 2007 | 2008 | 2009 | 2010 | 2011 | 2012 | 2013 | 2014 | |
| Amazon.co.uk | 8,3 | 9,9 | 11,9 | 14,0 | 17,3 | 20,2 | 24,1 | 27,5 | [30-40] | [30-40] |
| Amazon.de | 7,3 | 8,5 | 10,3 | 12,3 | 14,8 | 17,5 | 20,3 | 23,6 | [20-30] | [20-30] |
| Amazon.fr | 1,4 | 1,9 | 2,5 | 3,2 | 4,3 | 5,5 | 7,0 | 8,7 | [10-20] | [10-20] |
(468) A 2006. évi átszervezés előtt a vevőadatok az AIS-nél és az AIM-nél gyűltek össze (504). Az átszervezéskor a LuxSCS kapta meg a jogot az európai weboldalakon összegyűlt adatokhoz (505). Ugyanakkor, bár az európai weboldalakon összegyűlt vevőadatok a LuxSCS tulajdonát képezik, a LuxOpCo aktívan gyűjtötte ezeket az adatokat (506) szolgáltatás címén a LuxSCS számára (507). A LuxOpCo feladata kizárólag a vevőadatok gyűjtése volt Európában, valamint gondoskodnia kellett a karbantartáról és az adatvédelemre vonatkozó törvények betartásáról (508). A LuxOpCo a vevőadatokat egyébként az Amazon európai tevékenységek sikerre vitele céljából használta fel. Vagyis a LuxOpCo az, aki aktív és kritikus funkciókat látott el a vevőadatok frissítésével, javításával és kezelésével összefüggésben a vizsgált időszakban.
d) Védett márkanév
(469) A védett márkanévvel kapcsolatban a TÁ-jelentés kétségtelenül azt tartalmazza, hogy az Amazon márkanév elismert és egy márkanév világszintű magas azonossága a vevők vonzása szempontjából erős ütőkártya (509), az Amazon alkalmazottak viszont azt nyilatkozták, hogy a kereskedelmi márkanév nem volt az Amazon vállalti modell központi eleme (510).
(470) Az Amazon által nyújtott információk azt mutatják, hogy a kereskedelmi márkanevének értéke másodlagos jelentőségű az európai kiskereskedelmi tevékenységeiben a három kulcsfontosságú elem, a készlet, az ár és a könnyű használat megfelelő megvalósítása szempontjából (511). Ez azt jelenti, hogy a márkanévnek csak akkor van értéke, ha minőségi választékhoz, kedvező árakhoz és nagyon könnyű használathoz kötődik (512), mivel a vevők csak akkor ösztönzöttek a vásárlásra az Amazon weboldalon, ha az elvárásaik teljesülnek a készlet, az ár és a könnyű használat szempontjából megbízható szolgáltatás révén (513). Bármilyen csalódás gyorsan a vevő elvesztését eredményezi, mivel a vevők könnyen átmennek egyik versenytárs vállalkozástól a másikhoz. Ez azt bizonyítja, hogy a márkanév és az Amazon hírneve nagy mértékben a vevőket magas szinten kielégítő és folyamatos szolgáltatás nyújtásán alapul. Úgy kell tehát tekinteni, hogy az Amazon márkanév értékét Európában a LuxOpCo és a kapcsolódó európai társaságok generálják (514). Nem a LuxSCS vásárolja meg a licencmegállapodás révén, vagy az A9 és az ATI a KFM révén, mivel a LuxOpCo és a kapcsolódó európai társaságok azok, akik az összes stratégiai döntést hozzák a készlettel, az árral és a könnyű használattal kapcsolatban Európában, amint ezt a (478)-(499) preambulumbekezdés is tartalmazza.
(471) Az Amazon márkanév értékét tehát nem egyedül az Amazon.com hozta létre (515). Az Amazon.co.uk, Amazon.de, Amazon.fr stb. mind helyi márkanevek (516) és hozzájárulnak Európában a védett márkanév értékéhez. Továbbá, bár az Amazon könyv- és médiaértékesítőként ismert volt amikor megjelent az európai piacon, ez a hírnév nem segített, harmadik felek nevében más Amazon termékkategóriák (517) vagy tevékenységek elindításakor (518). A helyi csapatoknak további erőfeszítéseket kellett tenni, hogy tájékoztassák a vevőket egy új Amazon termékkategória elindításáról, olyan változásról lévén szó, amit a vevők csak idővel vesznek észre (519).
(472) Az Amazon azt állítja, hogy a marketingtevékenységei erősen függnek a technológiától. Az Amazon szerint, a marketingtevékenységei lényegében a szponzorizált kapcsolatokból, a partnerprogramból és az elektronikus levelezésen keresztül bonyolított marketingből állnak. Azonban amint a (173) preambulumbekezdésben is szerepel, a helyi partner weboldalak toborzását az Amazon partnerprogram számára a helyi csapatok végzik. Európában a LuxOpCo és a kapcsolódó európai társaságok végzik az Amazon online marketinget a helyi know-howra, támaszkodva, meghatározva például azokat a partneroldalakat, amelyek a helyi piacokon a kiskereskedelmi tevékenységeik szempontjából relevánsak (520). Erre a célra a LuxOpCo egy uniós szintű "Marketing in Traffic" vezetőt alkalmaz. A kapcsolódó európai társaságoknak saját szerződéseik is partnerjutalékaik vannak, amelyek eltérnek az amerikai csoporttól mind a partnerek csoportjának összetétele, mind pedig a jutalékok szerkezete szempontjából (521).
9.2.1.2.2. A LuxOpCo által gyakorolt funkciók a kiskereskedelmi tevékenységek és az Amazon szolgáltatások gyakorlása keretében Európában
(473) A TÁ-jelentés szerint a LuxOpCo-nak székhelyként kellett szolgálnia, valamint az Amazon európai kiskereskedelmi és szolgáltatási tevékenységekért felelős fő vállalkozás szerepét kellett betöltenie (522). Tehát az ő feladata volt az Amazon európai kereskedelmi műveleteire vonatkozó stratégiai döntések meghozatala és e tevékenységek kulcsfontosságú fizikai alkotórészeinek a kezelése.
(474) A LuxOpCo vezetésének üléseiről szóló beszámolókban szereplő döntések a székhely működésére és a LuxOpCo stratégiai döntéseinek a meghozatalára vonatkoznak, például bizonyos vállalkozások megvásárlásáról (nevezetesen [X (523), Q (524), Y (525), R (526), Z (527) vásárlás]), ideértve a szellemi tulajdonjogaikat is, közös vállalkozás alapításáról harmadik felekkel (528), a LuxOpCo tevékenységeinek vagy eszközeinek részleges értékesítéséről más vállalkozásoknak, például a [Q vásárlás] (529) vagy [egy másik Amazon vállalkozás] (530), vagy a kapcsolt feleknek nyújtott garanciákról (531).
(475) A vizsgált időszakban Európában az összes Amazon online kiskereskedelmi tevékenységhez és szolgáltatáshoz kapcsolódó stratégiai funkció, köztük maga a kiskereskedelmi értékesítési tevékenység, harmadik felek tevékenysége, a logisztika, a vevőszolgálat, a humán erőforrások és a pénzügy a LuxOpCo feladata volt. A LuxOpCo főszereplő minőségében stratégiai döntéseket hozott és az Európában végzett összes tevékenység ügyvitele volt a feladata (532). A LuxOpCo hozta meg a stratégiai döntéseket az árukra és az árszabásra vonatkozóan is (értékesítési visszacsatolással), rögzítette az értékesítéseket és a fogyasztók felé szerződő félként járt el. Viselte a vonatkozó költségeket (lásd a 6. táblázatot) valamint az értékesítésekhez és a készletekhez kapcsolódó kockázatokat (533).
(476) Az Amazon csoport stratégiai döntések meghozataláért és a kiskereskedelmi értékesítési és szolgáltatási tevékenységek összehangolásáért felelős legfelsőbb szintű vezetését Európában a LuxOpCo alkalmazta. A LuxOpCo több mint [500-600] ETP-t alkalmazott, akik az európai kiskereskedelmi tevékenységek páneurópai és stratégiai ügyvitelét, a kapcsolódó európai társaságok összehangolását (534), továbbá az immateriális javak frissítésének adaptálását és nyomon követését biztosították az európai piacon. A LuxOpCo e tevékenységét a kapcsolódó európai társaságok támogatták, akik szolgáltatóként jártak el (535). Ezek a kapcsolódó társaságok bizonyos támogató szolgáltatásokat nyújtottak a marketinggel, a rendelések kezelésével és a vevőszolgálattal kapcsolatban, de nem voltak felelősek az értékesítésért vagy a készletért, mert e kockázatokat a LuxOpCo viselte (536).
(477) Azon állítása alátámasztására, mely szerint a LuxOpCo csak rendes ügyviteli feladatokat végez, az Amazon kijelentette, hogy "a technológia áll a vállalati modellje középpontjában. A hagyományos kiskereskedelmi értékesítés minden vetületét újragondolták, hogy hatékonyabbá, olcsóbbá tegyék és hogy jobban szolgálja a fogyasztók igényeit" (537). Az Amazon azt is kijelentette, hogy "tekintettel az Amazon tevékenységek nagyságrendjére, a tevékenységeket nem lehetne kezelni magas fokú automatizálás nélkül, ami lehetővé teszi olyan funkciók biztosítását, mint a készletek kezelése, az árszabás és a rendelések kezelése" (538). ár az immateriális javak az Amazon európai tevékenységeihez szükséges inputok (539), önmagukban nem termékek vagy célok, többlet erőfeszítéseket (540) és know-howt követelnek ahhoz, hogy a bevételtermeléshez mobilizálhatók legyenek (541). A (164) - (169) preambulumbekezdésben leírtak szerint az Amazon online kiskereskedelmi tevékenységek kulcsfontosságú mozgatórugói a választék, az ár és a könnyű használat. Az immateriális javak könnyebbé teszik e három pillér megfelelő megvalósítását (542).
(478) A vizsgált időszakban a LuxOpCo a kapcsolódó európai társaságok támogatásával teljesen szabadon hozta meg az összes releváns stratégiai döntést a választékra, az árra és a könnyű használatra vonatkozóan Európában (543). E kulcsfontosságú elemek mindegyike esetében a LuxOpCo és a helyi kapcsolódó európai vállalkozások speciális know-how-ja meghatározó és létfontosságú inputot jelentett, mely révén az Amazon vállalati modell bevételeket termelt Európában.
a) Készlet
(479) Amint a (165) preambulumbekezdésben is szerepel, szoros összefüggés van a választék és a kiskereskedelmi értékesítés által termelt forgalom között. Létfontosságúnak bizonyult a minél nagyobb választék kialakítása és fenntartása minden egyes kiskereskedőnél az Amazon európai sikere szempontjából (544), amint azt Amazon által végzet belső elégedettségi felmérések is igazolják, amelyekből kitűnik, hogy a fogyasztóknak ajánlott [...] a legfontosabb elem a német vásárlók ([60-70] %) (545) és a francia vásárlók ([50-60] %) számára (546).
(480) Az adott régióban vagy országban értékesítendő termékek kategóriáira vonatkozó döntést a piac, a termékek és a helyi fogyasztók ismeretében hozzák meg (547). A technológia önmagában nem elég; a választék összeállítása emberi beavatkozást igényel (548) A helyi Amazon kiskereskedelmi értékesítési csapatok egyedi és meghatározó know-howja annak az ismeretéből áll, hogy a fogyasztók mit szeretnének vásárolni, valamint a jó értékesítő kiválasztásából a széles választék biztosítása céljából (549). Európában a LuxOpCo állítja össze a választékot a kapcsolódó európai társaságai támogatásával (550).
(481) Európai tevékenységei sikere érdekében az Amazonnak speciális tapasztalatot kellett szereznie, hogy eleget tudjon tenni a fogyasztók speciális és helyi igényeinek, mely tapasztalathoz az egyes országokban a "helyi csoportokra" fordított nagy befektetések révén és e csoportokra támaszkodva jutott hozzá (551). Németországban, Franciaországban és az Egyesült Királyságban a LuxOpCo a helyi munkaerőre is támaszkodhatott, aki segített az Amazon kínálatot az említett országok fogyasztóira szabni (552). Németországban 100 - 200 alkalmazottat vettek fel a kezdetekkor e kínálat biztosítására. Később jelentősen nőtt az alkalmazottak száma (553). Az Amazon franciaországi személyi állománya gyorsabban nőtt mint a vállalat forgalma, 297 munkavállalót foglalkoztatott 2004-ben és 5 273 munkavállalót 2012-ben, vagyis 17,8 szeres növekedés történt, míg ugyanebben az időszakban a teljesített értékesítések bővülésre 13,4 szeres volt Franciaországban (554). Az Egyesült Királyságban 260 munkavállaló dolgozott 2011-ben a kiskereskedelmi ágazatban. Az Amazon által abban az időben kidolgozott belső tervek szerint az alkalmazottak számát [200-300] főről [400-500] főre kívánták emelni 2015-re (555). Ezek a munkavállalók, mind a kapcsolódó európai társaságok alkalmazásában álltak.
(482) Az Amazon által szerzett tapasztalat a francia online kiskereskedelmi piacon való megjelenés terén a helyi szintű jelenlét fontosságát bizonyítja. Az Amazon 2000-ben jelent meg ezen a piacon, de nem már jelen lévő kiskereskedő megvásárlása révén, hanem teljes egészében a saját márkaneve és saját technológiája segítségével. Abban az időben Franciaországban az online kiskereskedelmi értékesítésben azok a helyi szereplők voltak a meghatározók, akik tökéletesen ismerték a francia fogyasztókat és a piaci helyzetet (556). A Minitelt, amely az internet elődjeként online közszolgáltatást biztosított, még széles körben használták Franciaországban és az online kiskereskedelem jelentős része volt a kezében. Eredetileg az Amazon.fr könyveket, CD-ket és DVD-ket kínált. Különböző okok miatt az Amazon franciaországi tevékenységei nem feleltek meg a vállalat kezdeti elvárásainak. Egyébként az Amazon.fr jelentős nehézségekkel szembesült a szabályozás miatt (557), amelyek akadályozták az Amazon bejutását a piacra. 2004-ben az Amazon.fr még egy kicsi vállalat volt, mivel az árengedményekre vonatkozóan korlátozások voltak életben és az online piacon csak kis mértékben volt jelen (558). Gyakorlatilag az összes helyi alkalmazottját áthelyezte az Amazon.co.uk és a francia szabályozó hatóságok arra kényszerítették, hogy nyújtson be szociális tervet az áthelyezésnek (559) és a személyi állomány 70 főről 18 főre történő csökkentésének az indokolására (560). Ebben az időszakban be akarta zárni a weboldalát Franciaországban és be akarta fejez ni a tevékenységét ebben az országban (561). Az Amazon.fr helyzete akkor javult, amikor a helyi piacon működését jól ismerő új francia munkaerő által kialakított választékra irányuló fejlesztési programba történtek befektetések (562). Az alkalmazottak helyi erőfeszítései meghatározóak voltak az új termékcsaládok skálájának a bővítése szempontjából. A helyi alkalmazottak ismerték a helyi ízlést és kapcsolatokat tudtak létesíteni és fenntartani a beszállítókkal (563), licencszerződésekről tudtak tárgyalni a szerzői jogok tulajdonosaival és az országos szerzői jogi szervezetekkel (564), továbbá meg tudták határozni a helyi árat. Más szóval, az Amazonnak fejlesztenie kellett a helyi piaci ismereteit a francia munkaerő alkalmazása révén, hogy termék- és szolgáltatáskínálatát vonzóbbá tegye a francia fogyasztók számára.
(483) A (167) preambulumbekezdésben foglaltak szerint az Amazon saját maga hozza létre a készletét: i. a piacon jelen lévő más kiskereskedők megvásárlásával, ii. beszállítókkal való partnerségek létrehozásával és iii. harmadik felek programok, például a Marketplace létrehozása révén. Mindhárom esetben a LuxOpCo szerepe a kapcsolódó európai társaságok támogatása mellett meghatározó volt az Amazon tevékenységeinek a sikerében Európában.
(484) Vásárlások: A német és a brit piacra történő bejutáshoz, valamint azon jogalanyok létrehozásához, amelyek később a kapcsolódó európai társaságok lesznek, az Amazon a helyi szereplőket vásárolt meg és tevékenységeit e szereplők helyi piacra és vevőadatokra vonatkozó ismereteire alapozta (565). Németországban 1998-ban vásárolta meg a Telebuch/ABC Bücherdienst társaságot, amelynek már volt néhány 100 000 vevője, valamint egy rendeléskezelő központot és egy német alkalmazottakból álló vevőszolgálati csapatot is megvásárolt (566). Az Egyesült Királyságban a bookpages.co.uk oldalt vásárolta meg azzal a céllal, hogy "[...] az európai fogyasztóknak gyorsan ugyanazt a kínálatot, szolgáltatást és értéket kínálja [...]" (567). Az e vásárlásokat bejelentő sajtóközleményben azt nyilatkozta, hogy "reményei szerint a Bookpages és a Telebuch online kiskereskedelmi vállalkozásai az európai piaci terjeszkedése alapelemeivé válnak" (568). Vagyis azzal kezdte a tevékenységét, hogy a helyi kiskereskedelmi piacról megszerezte azokat az ismereteket amelyek nem voltak a birtokában, hogy megkönnyítse a saját kiskereskedelmi tevékenységét Európában.
(485) Partnerség a beszállítókkal: a fogyasztók vonzása érdekében a LuxOpco-nak és a kapcsolódó európai társaságainak a helyi fogyasztók által keresett márkákat kellett választaniuk és velük kellett partnerséget kötniük. A LuxOpCo stratégiákat és helyes gyakorlatokat határozott meg új termékcsaládok kiválasztása és elindítása érdekében, partnerségeket kötött beszállítókkal a kiskereskedelmi szervezete révén, valamint szabványos szerződéses záradékokat határozott meg a beszállítóknak (569). A kapcsolódó európai társaságok által alkalmazott, az értékesítőkért felelős helyi ügyintézők választották ki és toborozták az értékesítőket az európai weboldalakhoz, ily módon fejlesztve az Amazon kínálatát (570). A vizsgált időszakban a LuxOpCo és a kapcsolódó európai társaságok Németországban és az Egyesült Királyságban [10-20] új termékcsaládot vezettek be, míg Franciaországban [10-20] új termékcsaládot ajánlottak. Esetenként több évig kellett tárgyalnia ahhoz, hogy a beszállító elfogadja a termékei valamelyik Amazon weboldalon keresztül történő értékesítését (571). Továbbá az EFN létrehozása, kezelése és üzemeltetése révén a LuxOpCo általános európai színvonalú kínálatot biztosított a vevőinek (572).
(486) Harmadik felek programjai: induláskor a Marketplace nem volt ismert Európában (573). Az elindítás és a fenntartás érdekében a LuxOpCo és kapcsolódó európai társaságai know-howt biztosítottak és az Amazon program és technológia sikere érdekében stratégiai döntéseket hoztak (574). Toborzással foglalkozó, az adott országok nyelvét beszélő helyi csapatokat hoztak létre Németországban, Franciaországban és az Egyesült Királyságban, akik képesek voltak értékesítőket felkutatni és információt gyűjteni az értékesítéseikről a Marketplace potenciális értékesítőinek azonosítása és megkeresése, valamint a csatlakozásról való meggyőzése érdekében. A toborzók a "Marketplace" szolgáltatás értékesítésén túl segítettek a potenciális harmadik értékesítőknek kínálatuk elindításában az Amazon weboldalakon az Unióban, a platform mélyreható ismerete révén (575).
(487) A toborzókon túl, a technikai csapatokat is Luxemburgban helyezték el a LuxOpCo-nál (úgynevezett "reklámszolgáltatás" csapatok). E csapatok az uniós weboldalakon az új értékesítők kínálatának könnyebb elindítását célzó informatikai eszközök kidolgozásáért valamint az ilyen eszközök frissítéséhez szükséges inputok biztosításáért felelős informatikus szakemberekből állt. A reklámszolgáltatásért felelős csapatok munkája 2006-ban kezdődött és és idővel egyre nagyobb teret nyert, nevezetesen amikor amikor több ezer árucikket tartalmazó terjedelmes katalógust (576) kínáló nagyobb értékesítőket kellett a Marketplace szolgáltatásba beilleszteni. A reklámozásért felelős csapatokon túl [10-20] szoftvertervező is dolgozott a LuxOpCo-nak 2013-ban a harmadik fél programokért felelős csapatban (Marketplace) (577). Végül pedig a (167) preambulumbekezdésben említett TAM-et azért hozták létre a LuxOpCo-n belül, hogy német, francia és angol nyelven folytassák a munkát (578).
(488) Az Amazon egy belső tervben kifejtette, hogy hogyan terjesztenék ki a Marketplace-t [...]-ra a luxemburgi, német, francia és brit értékesítési szervezetek fejlesztése révén és megjegyezte, hogy az értékesítési lépéseket bővítik az olasz és a spanyol nyelvvel (579). Egy későbbi önkiszolgáló rendszer alapját képező, automatizáltabb és technológiai megoldásokra épülő harmadik értékesítői induló hálózat létrehozásához emberi beavatkozásra volt szükség, a helyi piac ismeretére építve, amint azt az Amazon tevékenységek elindítása is igazolja Olaszországban és Spanyolországban, ahol a LuxOpCo alkalmazottaknak partnerségek kialakítása érdekében potenciális értékesítőket kellett hívniuk a Marketplace-be (580). Az Amazon elismerte azt is, hogy a Marketplace-en jelen lévő értékesítőkre a helyi és az európai szabályozások vonatkoztak így speciális iránymutatásokra volt szükségük e szabályozások betartásához. A Marketplace-en jelen lévő értékesítőknek adott útmutatások az EFN projekt keretében megszerzett know-howra épültek (581).
(489) 2009-ben a bruttó kereskedelmi értékesítéseknek csupán a [25-30] %-a származott olyan harmadik értékesítőktől. akik az önkiszolgáló Marketplace prorgamhoz csatlakoztak (582). 2012-ben a harmadik felek értékesítései az Amazon európai értékesítéseinek valamivel több mint a [40-45] %-át tették ki (583).
b) Ár
(490) Az Amazon azt jelzi, hogy az árképzés erősen automatizált és ritka esetektől eltekintve a LuxOpCo nem hagyhatta figyelmen kívül az árképzési algoritmusa által automatikusan képzett árakat (584). A Bizottság elismeri, hogy az Amazon ilyen algoritmust használt a kiskereskedelmi tevékenysége keretében. Ez az algoritmus azonban csak egy eszköz egy adott árképzési politika végrehajtásához, amelyet a LuxOpCo határoz meg Európában.
(491) Az árképzési algoritmus nem működne hatékonyan a kapcsolódó európai társaságok helyi piaci ismeretre alapuló egyéni közreműködése nélkül (585). Az Amazon weboldalakon kínált termékek árai helyi árak és minden egyes ország más árképzési megközelítést alkalmaz (586). Ez függ a speciális helyi versenytársak jelenlététől, és az egyedi versenykörülményektől, továbbá a létező árkorlátozásoktól a különböző beszállítók területenként eltérő árakat határoznak meg és a helyi jogszabályok és szabályozások is eltérőek (például fix árak alkalmazása) (587). Az Amazon árképzési algoritmusának fő célja [...]. Tekintettel [...] a piacon alkalmazott árak folyamatos változására, az Amazon kénytelen [...] szigorúan felügyelni az árakat [...] (588). Európában ez a LuxOpCo feladata a kapcsolódó európai társaságai támogatásával.
(492) Az Amazon EU-s politikáiról és eljárásairól szóló kézikönyv többek között meghatározza a LuxOpCo és a kapcsolódó európai társaságok szerepét az árképzésben (589). A kézikönyv magyarázata szerint az Unióban kizárólag a kiskereskedelmi árképzési bizottság illetékes az Amazon által az európai weboldalain kínált termékek áraira vonatkozó iránymutatások meghatározásában. E bizottságnak kizárólag LuxOpCo alkalmazottak a tagjai, nevezetesen az európai "Pénzügy" részleg alelnöke (Vice President of Finance, Europe), az európai "Jogi ügyek" részleg igazgatója (European Legal Director) és az európai "Kiskereskedelem" részleg alelnökei (European Retail Vice Presidents). Az európai weboldalakon alkalmazott összes kiskereskedelmi ár jóváhagyása, valamint az ezzel kapcsolatos összes kérdés, úgymint a beszállítóknak adott árengedmények rendezése a feladata. A döntéseit nem kerülhetik meg azok az alkalmazottak, akik nem a LuxOpCo-nál dolgoznak, akiknek az árváltoztatáshoz e bizottság engedélyét kell kérniük (ideértve az első alelnököket is) (590). A LuxOpCo egy európai árképzőt is alkalmaz, akinek elsősorban akkor kell jóváhagynia az árakat, amikor azok eltérnek az algoritmus által megállapított áraktól (591). Mivel az árképzési eszköz az árképzésre vonatkozó politikákra és szabályokra irányuló bizottsági döntéseket hajtja végre, nem meglepő, hogy az áruknak az alkalmazásából származó ára a LuxOpCo részéről csupán korlátozott utólagos beavatkozást igényel. Végül pedig egy csapat feladata a [...] felügyelete világszinten. Ez a csapat Luxemburgban, a LuxOpCo-n belül található, figyelemmel kíséri az [...] árakat, vizsgálja a világszinten kínált árakat, ideértve az Egyesült Államokat is (592).
(493) A LuxOpCo és kapcsolódó európai társaságai hatása az árképzésre az uniós weboldalakon kínált árkedvezményekben is tükröződik. Ily módon az Amazon.de a németországi működése első éveiben kitalálta az "alacsony ár garanciát" hogy ösztönözze az Amazon vevők árra vonatkozó visszajelzéseit a vásárlásaikra nyújtott engedményért cserébe (593). Továbbá, mivel Németországban és Franciaországban a könyvek ára rögzített, az Amazon.de ingyen kiszállítási rendszert hozott létre (594). Úgy tűnt, hogy ennek a könyvárakra közvetett árengedménnyel azonos hatású rendszernek jelentős hatása volt a könyvértékesítésre (595) Németországban és Franciaországban (596). Az Egyesült Királyságban a piacon gyakori könyvek árára adott bizonyos típusú engedmények [...] miatt a verseny kiélezettebbé [...] vált, [...]. Amazon.co.uk tehát kénytelen volt a helyi alkalmazottaira támaszkodni ezeknek az árengedményeknek a megtalálása és a hatékony verseny eszközének a meghatározása érdekében (597).
c) Egyszerű használat
(494) A vevők körében végzett felmérésből származó Amazon belső adatok szerint a német vevők azon túl, hogy kedvelik [...] ([50-60] %), [...] ([50-60 %] %), [...] ([50-60] %) és [...] [50-60 %] (598), míg a francia vevők kedvelik még [...] (50-60] %), [...] ([40-50 %] %) valamint a [...] Amazon politikát ([40-50] %) (599).
(495) A LuxOpCo feladata, hogy a kapcsolódó európai társaságok támogatásával gondoskodjon arról, hogy a vevők megtalálják amit keresnek az európai weboldalakon (600). Emberi beavatkozás nélkül a vevő elveszne (601). A LuxOpCo "lokalizálás és fordítás" csapatában [60-70] ETP volt, akik ellenőrizték és a helyi szabványokhoz igazították (602) az automatikus fordítást, a különböző európai katalógusok összevonását biztosították az EFN létrehozása és kezelése érdekében, valamint a fogyasztók európai szintű felkutatásának (603) a megkönnyítése és a választék bővítése céljából (604). Az Amazon.de a tartalom ellenőrzéséért felelős csapatokat alkalmaz, akik ellenőrzik a tartalom minőségét, meggyőződve arról, hogy a weboldal megőrzi az információk megjelenését a vevők vásárlási élményének a támogatása érdekében (605). Az is fontos, hogy a vevőszolgálat beszélje a helyi nyelvet és értse a helyi preferenciákat (606), például azt, hogy a német vevők elvárják, hogy a megrendelt áruk kiszállítása gyors legyen (607).
(496) Könnyű használat alatt az olcsó, gyors és kiszámítható szállítás is értendő. A gyorsaság, a könnyű használat és a szolgáltatások növelik a vevő elégedettségét és következésképpen növekedési tényezők (608). Mivel az Amazon által viselt logisztikai költségek, az áruszállítás gyorsaságához, a megbízhatóságához és pontosságához hasonlóan országról országra változik (609), helyi szintű logisztikai know-how szükséges. Európa esetében (610) ezt a know-howt a LuxOpCo és kapcsolódó európai társaságai birtokolják és fejlesztik.
(497) A rendeléskezelő központok működése eltérő attól függően, hogy Európában vagy az Egyesült Államokban (611) találhatók, sőt Európában még országonként is különbözik (612). Mind a koncepció, mind az eljárások, sőt, még a betartandó szabályok is különbözőek (613). Kezdetben nem volt könnyű az Amazon számára olyan ügyintézőket találni, akik ismerik az európai rendeléskezelő központok működését (614).
(498) Tervezési és befektetési célból a LuxOpCo széleskörűen együttműködik a kapcsolódó európai társaságok rendeléskezelő csapataival és kiskereskedelmi értékesítési csapataival, akik a legfontosabb információkat nyújtják, nevezetesen az elszámolt mennyiségeket, a kínálathoz és a rendeléskezelő központokhoz hozzárendelendő termékek vagy termékcsoportok típusait (615). A kapcsolódó európai társaságok által gyűjtött adatok is befolyásolták a rendeléskezelő központokra irányuló befektetéseket valamint a költségek és árrések számítását (616). Ezeket az információkat kizárólag a helyi piac ismerete alapján szerezték, például a helyi értékesítőkkel (617) és a nagyobb méretű kereskedőkkel fenntartott kapcsolatok alapján.
(499) Végül pedig, a felhasználók számára a könnyű használat a megbízható vevőszolgálaton keresztül valósul meg, ahol beszélnek a vevők nyelvén és ismerik a kultúrájukat (például a megvásárolt termékek egy jelentős részének a visszaküldése). Az Egyesült Királyságban [a brit piaci sajátosságok leírása]. Következésképpen az Amazon.co.uk [...] a versenytársak kínálatához való alkalmazkodás, például az aznapi vagy egy adott időbeosztás szerinti szállítás (618). Németországban [a német piaci sajátosságok leírása]. Az Amazon.de mivel szemben találta magát [...], egy olyan rendszert kellett kialakítania, amely révén a németországi rendeléskezelő központjai [...] (619).
9.2.1.2.3. A LuxOpCo által használt eszközök
(500) A LuxOpCo jelentős eszközöket használ a 9.2.1.2.1. és 9.2.1.2.2. szakaszban leírt funkciók ellátására.
(501) A LuxOpCo birtokolja és kezeli az Amazon teljes európai készletét, ami nélkülözhetetlen az Amazon európai kiskereskedelmi értékesítési tevékenységeinek a végzéséhez. A vizsgált időszakban a mérlegében szereplő készlet mintegy [1,5-2] milliárd EUR volt. A LuxOpCo tulajdonában volt továbbá az ASE és az AMEU, valamint a kapcsolódó európai társaságok összes tulajdonrésze, amelyekhez finanszírozást engedélyez a kiskereskedelmi értékesítési tevékenységek gyakorlásához szükséges infrastruktúrák fejlesztésére irányuló befektetések megvalósítása céljából, melyek közé tartozik többek között a rendeléskezelő központok építése és berendezése, valamint az európai adatközpont kapacitásának a növelése (620). A társaság a LoveFilm Group megvásárlása révén is szerzett néhány olyan immateriális jószágot, amely a szolgáltatási tevékenységei egy részéhez - nevezetesen a videóközvetítéshez - szükséges.
(502) A LuxOpCo költségszerkezete azt mutatja, hogy jelentős eszközöket fordítottak a gyakorolt funkciók keretében az immateriális javak frissítésével, fejlesztésével és kezelésével összefüggő költségekre (621). A Bizottság elemezte a LuxOpCo által viselt vagy keresztszámlázásra alkalmat adó költségeket, hogy megállapítsa az immateriális javak frissítése esetében a potenciális helytállóságot. A technológia esetében a költségek az említett technológiával kapcsolatos állásokat betöltő alkalmazottak munkabérköltségét tartalmazzák. Tartalmazzák továbbá a Luxemburgban és Írországban található, az európai weboldalak működését biztosító kiszolgálók költségeit. Az "Alkalmazások fejlesztési költségei" és "Adatközpont" költségkategóriák, amelyek a 8. táblázatban szerepelnek, szintén hozzájárulnak az immateriális javak "technológia" alkotórészéhez.
(503) A védett márkanévvel kapcsolatban a LuxOpCo magas közvetlen marketingköltségeket (622) viselt, amint a 7. táblázatban is látható: többek között az ingyenes szállításból eredő árengedmények költségeit, ami a LuxOpCo nyereségességét rontotta. Az ilyen jellegű engedmények serkentik az értékesítést és növelik a vevők elégedettségét, következésképpen az Amazon márkanév értékét is Európában. A LuxOpCo által az európai piacok esetében ténylegesen végrehajtott "Amazon Prime" programot szintén kulcsfontosságú marketingstratégiának minősítette az X társaság (623). A LuxOpCo által viselt szállítási költségek (624) és a vevőknek továbbszámlázott szállítási költségek összehasonlítása (625) azt mutatja, hogy csak nagyon kis részt hárítottak át a fogyasztókra. Végül pedig az X társaság szerint a megrendelt termékek szállítási költsége, amelyet szintén a LuxOpCo viselt, az Amazon márkanevet erősíti (626).
(504) Az Amazon elismeri (627), hogy az európai üzemeltető társaságok marketingkiadásainak egy része a világszintű marketing célú immateriális javaknak nyújtott előnyt. Ugyanakkor azt állítja, hogy mivel a LuxSCS tulajdonában van az Amazon kiskereskedelmi értékesítési tevékenységei keretében általa használt összes védett márkanévre irányuló jog, közvetlenül vagy közvetve visszafizeti az európai üzemeltető társaságok által viselt költségeket. A LuxOpCo ugyanakkor ilyen költséget nem számlázott közvetlenül a LuxSCS-nek. Nem lehet úgy sem tekinteni, hogy a marketingkiadások megtérítése közvetetten történt a LuxOpCo által a LuxSCS részére fizetendő díj összegének a csökkentése révén. A vizsgált időszakban nem volt megfigyelhető a szóban forgó FA által megadott díjszámítási módhoz képest semmilyen eltérés a LuxOpCo javára (628). Tekintettel arra, hogy nem azonosítható semmilyen visszatérítés a LuxSCS részéről a LuxOpCo javára, a marketing célú immateriális javakat világszinten érintő, Európában viselt költségek - továbbá a 6. és a 8. táblázatban szereplő szellemi tulajdonjogok egyéb fejlesztési költségei - a LuxOpCo által viselt költségeknek tekintendők. Hasonlóképpen azt a tényt, hogy a szóban forgó FA alkalmazásával összhangban a LuxOpCo elegendő pénzügyi eszközt tarthat meg a költségei és egy haszonkulcs fedezésére, szintén nem tekintendő a LuxSCS által fizetett bármilyen költségtérítésnek. A LuxSCS nem termel forgalmat kapcsolt vagy független részei révén (629), és a szóban forgó FA nélkül nem tudna a saját forrásaiból semmilyen kifizetést teljesíteni a LuxOpCo-nak (vagy az Amazon US-nek). A LuxOpCo kapja az értékesítésekből és a szolgáltatásokból származó bevételeket, akinek tehát ugyanígy a tevékenysége végzése közben felmerült költségeket is viselnie kell.
(505) Összefoglalva, az immateriális javak frissítésével, fejlesztésével, kezelésével és üzemeltetésével összefüggésben e funkciói ellátása keretében a LuxOpCo által viselt költségek nem tekinthetők a LuxSCS nevében viselt költségeknek. Ha ez lett volna a helyzet, akkor e költségeket továbbszámlázta volna a LuxSCS-nek és a KFM értelmében a középponti költségekben szerepelt volna a LuxSCS által nyújtott hozzájárulásként. A költségszerkezet éppen ellenkezőleg arra enged következtetni, hogy a LuxSCS valójában szolgáltatóként járt el a LuxOpCo-val szemben amikor az immateriális javakat a LuxOpCo nevében birtokolta. Ily módon a LuxOpCo volt az immateriális javakhoz kapcsolódó tevékenységeket a saját nevében és a saját kockázatára ténylegesen végző jogalany, míg a LuxSCS által a KFM értelmében az Amazon Egyesült Államokban található entitásainak teljesített kifizetéseket a LuxOpCo által fizetett díjak fedezték, amelyek a LuxSCS fő bevételi forrását jelentették. A LuxOpCo tehát ténylegesen viselte az immateriális javak gazdasági üzemeltetéséhez, frissítéséhez fejlesztéséhez és kezeléséhez kapcsolódó vonatkozó költségeket, ugyanúgy, ahogyan az ezekkel összefüggő kockázatokat is.
9.2.1.2.4. A LuxOpCo által viselt kockázatok
(506) Az Amazon fenntartja azt, hogy "egy technológia által meghatározott tevékenységi ágazatban, amelyet nagy mértékben automatizált folyamatokat tesz lehetővé, a LuxOpCo nagyrészt a technológiára támaszkodva kezelte vagy viselte az üzleti kockázatokat" (630), azonban ezt az állítást nem támasztja alá konkrét példákkal.
(507) Valójában a LuxOpCo viselte mind szerződés szerint (631), mind pedig a gyakorlatban az immateriális javak frissítésével, fejlesztésével, kezelésével és üzemeltetésével kapcsolatos költségeket. A LuxOpCo ellenőrizte és kezelte az Amazon által Európában végzett kiskereskedelmi értékesítési és szolgáltatási tevékenységekkel összefüggő üzleti és vállalkozási kockázatokat, melyekbe beletartoztak többek között a hitelkockázat, a beszedéssel kapcsolatos kockázatok (632), a készletkezelési kockázatok, a piaci kockázat, a veszteség kockázata, továbbá annak a munkaerőnek a fenntartásával járó kockázatok, amely képes határidőn belül az áruk hatékony értékesítésére és a hatékony szolgáltatásnyújtásra.
(508) Mindenesetre az Amazon állítása nem fogadható el a következő okok miatt.
(509) Először is, a LuxOpCo által "viselt" kockázatok nem voltak kockázatok a technológia használata miatt. Igazuk volt, amikor a LuxOpCo-t jelölték ki európai székhelyként, valamint az Amazon európai kiskereskedelmi és szolgáltatási tevékenységekért felelős fő vállalkozásként. A LuxOpCo az immateriális javakkal összefüggő más kockázatokat viselt, amelyek a LuxSCS-sel kötött megállapodásokból (a licencmegállapodáson keresztül) és az e megállapodások keretében tanúsított tényleges magatartásából erednek (633). Az immateriális javakkal összefüggésben a valóságban a LuxOpCo biztosította a KFM értelmében végső soron a LuxSCS által viselt kockázatok kezelését és ellenőrzését (lásd a 13. táblázatot) (634).
(510) Másodszor, a technológia hasznos eszköz lehetett volna bizonyos kockázatok enyhítésében és optimalizálásában az Unión belüli tevékenységek gyakorlásához szigorúan szükséges szint eléréséhez. Egy készletkezelést lehetővé tevő technológia például a LuxOpCo számára lehetővé tette volna, hogy megfelelő készletszintet tartson fenn a kereslet kielégítéséhez, míg minimálisra csökkent annak a veszélye, hogy bizonyos áruk nem elérhetőek vagy eladhatatlanná válnak. Akárhogyan is, a készletkezelés kockázata a kiskereskedelmi tevékenység végzésével jár és nem szüntethető meg teljesen még csúcsszínvonalú szoftverekkel sem. Hasonlóképpen, a LuxOpCo viseli az értékesítéssel és a kétséges kintlévőségekkel kapcsolatos kockázatokat is, amit az a tény is igazol, hogy tartalékokat képez és viseli a készletek és a kétséges kintlévőségek értékkorrekcióit (635). A vizsgálat során a Bizottság nem tapasztalt olyan mechanizmust, amely arra utalna, hogy bármilyen entitás megtéríti a LuxOpCo-nak a készletekkel és a kétséges kintlévőségekkel kapcsolatban keletkezett veszteségeket.
(511) Harmadszor, még ha a LuxOpCo bizonyos mértékben a technológiára épített volna az üzleti kockázatok kezelésében, az akkor is csak egy általa meghozott stratégiai döntés eredménye lett volna, mert neki kell kezelni és ellenőrizni az üzleti kockázatait potenciálisan korlátozó automatikus folyamatok eredményét.
(512) Az Amazon hivatkozik még a 2017. évi ex post TÁ-jelentésben szereplő nyilatkozatra is, amely szerint a LuxOpCo valójában nem ellenőrizte a stratégiai, pénzügyi és működési kockázatokat amelyekkel a napi működése során szembesült, "mivel a vizsgált időszakban a csoport szintjén szigorú ügyviteli politikákat alkalmaztak" (636). Az Amazon azonban nem nyújtott külön tájékoztatást ennek az állításnak az alátámasztására a vállalatcsoport kockázatkezelési politikáiról és semmilyen speciális kockázatkezelési sratégiát nem említ a K-10 éves formanyomtatvány, amelyet az amerikai tőzsdeműveletek bizottságának (Securities and Exchanges Commission) nyújtott be 2013-ban.
(513) Mindenesetre, még hogyha ilyen csoportszintű politikák léteztek volna is a vizsgált időszakban, a LuxOpCo lett volna akkor is a felelős az Amazon európai tevékenységeinek végzése keretében általa elfogadott stratégiai kezelési döntésekért, továbbá e döntések gazdasági következményeiért is. Bár nem szokatlan, hogy a vállaltcsoportra vonatkozó tevékenységeket az anyavállalat vagy a csoport egy szolgáltatóközpontja fogja össze (637), az a tény, hogy e csoport leányvállalatai bizonyos utasításokat vagy támogatást kaphatnak a központi társaságuktól vagy a csoport más vállalkozásaitól egy ilyen politika vagy a saját stratégiája következtében, nem jelenti azt, hogy az említett leányvállalatok nem tekintendők az anyavállalatuktól különálló jogalanyoknak, sem pedig azt, hogy nem felelősek az általuk meghozott döntésekért (638). Az az állítás, hogy az Amazon csoport a LuxOpCo részére csoporton belüli kockázatkezelési szolgáltatásokat nyújtott a LuxOpCo által viselt kockázatokra, csak az e szolgáltatások transzferárainak a meghatározására lenne esetleg helytálló (639).
(514) Az Amazon szerint az Európában végzett műveletekhez kapcsolódó fő kritikus kockázatok elsősorban a gazdasági tevékenység elvesztésének a kockázata a versenytársakkal szemben. Ez a kockázat a helyi piacoktól függően változik. Az Amazon számára tehát létfontosságú az innováció folytatása, hogy ne legyen kénytelen elhagyni a piacot, amint ez megtörtént néhány versenytársával Franciaországban és az Egyesült Királyságban (640). Az Amazon által említett másik kockázat az, hogy a vevők nem alkalmazkodnak az új kínálathoz. Egy termékcsalád kifejlesztése, új szolgáltatások bevezetése vagy eg új tevékenység elindítása azzal a kockázattal jár, hogy a fogyasztóknak nem tetszenek az új termékek. Egy ilyen fejlesztés többek között azzal a kockázattal is jár, hogy megszakad a szolgáltatás, hibák vagy más minőségi problémák jelentkeznek (641). Amint az Amazon jelezte a 2013. évi K-10 nyomtatványon (642), azok a kockázatok, amelyek az Amazon versenyképességének a megőrzéséhez szükséges folyamatos terjeszkedéshez kapcsolódnak, "jelentős kényszerhatások forrásai az ügyvitelünkre, a személyzetünkre, a tevékenységeinkre, a rendszereinkre, a technikai eredményeinkre és a pénzügyi forrásainkra, továbbá az általunk biztosított pénzügyi ellenőrzési funkciókra és belső pénzügyi jelentésekre is." Az Amazon által meghatározott harmadik kritikus kockázat a helyi gazdasági és politikai helyzetben, valamint a jogszabályi változásokban rejlik. Például, az Amazon szem előtt tartja az elektronikus kereskedelemre és más szolgáltatásokra, illetve az elektronikus berendezésekre vonatkozó nemzeti szabályozást (643).
(515) Ezeket a kritikus kockázatokat helyi szinten kezelik a LuxOpCo-val, mint európai fő felelőssel. A [3. tanácsadó]-jelentésben leírtak szerint figyelembe kell venni az érintett piac helyi sajátosságait a jó eredmények eléréséhez az európai piacokon fennálló versenyben (644). A helyi csapatok és ügyintézők tudják meghatározni a versenytársak jövőbeli viselkedését, jobb helyzetben vannak a fogyasztók igényeinek és preferenciáinak a megítélésében és közelebb vannak a helyi hatóságokhoz is, tehát ők tudják leginkább megfogalmazni az új szabályozásokkal kapcsolatos félelmeket stb. E tekintetben a helyi csapatok és ügyintézők fontosságát alátámasztják az Amazon alkalmazottak tanúvallomásai is az Egyesült Államokban folytatott adóügyi eljárásban. Ily módon például azt a kockázatot, hogy a Marketplace nem fejlődik amikor elindítják Európában, a LuxOpCo hozzájárulásával, valamint a kapcsolódó európai társaságok által nyújtott támogatás révén a helyi piacról szerzett ismereteivel enyhítették. Mindez azt a következtetést erősíti meg, hogy a LuxSCS, a munkavállalói nélkül nem rendelkezik az e kockázatok kezeléséhez és ellenőrzéséhez szükséges működési kapacitással.
(516) Az Amazon 2013. évi K-10 nyomtatványán említett egyéb kockázatot szintén a LuxOpCo kezeli és ellenőrzi. Ily módon például a LuxOpCo viseli a az Európában végzett tevékenységek esetében a hírnév kockázatot. Amennyiben a weboldalak nem állnak rendelkezésre, a kapcsolódó európai társaságok a LuxOpCo segítségét kérik. Főként magát az eladót, vagyis a LuxOpCo-t érinti az, ha nem képes kielégíteni a keresletet és betartani a szállítási határidőket az év végi ünnepek alatt, ami rövid távon a túl későn kiszállított termékek visszaküldésével, hosszú távon pedig az értékesített mennyiségek és a piaci részesedés csökkenésével jár. A LuxOpCo viseli az értékesítéshez, a kétséges kintlévőségekhez és a készletekhez, valamint a sérült áruk visszaküldéséhez kapcsolódó költségeket és kockázatokat is.
(517) A 2013. évi K-10 nyomtatvány kritikus tényezőnek minősíti az immateriális javak megsértéséhez kapcsolódó kockázatokat is (645), noha azok kicsinek tűnnek az Amazon versenyképességének a megőrzéséhez szükséges fejlesztési tevékenységek kockázataihoz képest. A licencmegállapodás értelmében a LuxOpCo ellenőrizte és kezelte e kockázatokat is, mivel jogosultsággal rendelkezett arra, hogy saját kockázatára és saját kezdeményezésére eljárjon az immateriális javak védelme érdekében (646). A (419) preambulumbekezdés szerint egyedül a LuxOpCo viselte a felelősséget e kötelezettségért annak ellenére, hogy a KFM értelmében a LuxSCS-nek kellett volna e funkciót ellátnia (647).
9.2.1.2.5. A LuxOpCo működésének elemzéséből levont következtetések
(518) A LuxOpCo működésének elemzése azt mutatja, hogy a vizsgált időszakban az immateriális javak frissítésével, fejlesztésével, kezelésével és üzemeltetésével, valamint a székhely funkcióval és az Amazon európai kiskereskedelmi értékesítési és szolgáltatási tevékenységeinek a végzésével összefüggésben aktív és kritikus funkciókat látott el. A LuxOpCo az immateriális javakra vonatkozó licencét az Amazon európai kiskereskedelmi értékesítési tevékenységeinek és szolgáltatásainak a végzésére használta és viselte a szóban forgó eszközök frissítésével, fejlesztésével, kezelésével és üzemeltetésével kapcsolatos költségeket. Több forgóeszközt is használt és egyértelműen viselte általában véve az Amazon európai kiskereskedelmi értékesítési és szolgáltatási tevékenységeihez kapcsolódó költségeket. Végül pedig a LuxOpCo viselte és ellenőrizte az immateriális javakhoz kötődő lényeges kockázatokat, továbbá az Amazon európai kiskereskedelmi értékesítési és szolgáltatási tevékenységeihez kapcsolódó összes üzleti és vállalkozási kockázatot is.
9.2.1.3. A legmegfelelőbb transzferár módszer kiválasztása
(519) A csoporton belüli ügylet meghatározását követően, valamint az ügyletben részes két fél funkcionális elemzésének az elvégzése után minden transzferárelemzés következő lépése a transzferárra vonatkozó megfelelő módszer kiválasztása, amellyel megállapítható az adott csoporton belüli ügylet esetében a szokásos piaci ár. Annak biztosítása érdekében, hogy az ügylet a piacon kialkudott árra vonatkozó megbízható becslést adjon a szokásos piaci ár elve szerint, az adott eset körülményeitől függően a legmegbízhatóbb módszert kell választani (648).
(520) A (250)-(256) preambulumbekezdésben leírtaknak megfelelően az OECD-irányelvek öt olyan módszert írnak le, amelyekkel a vállalatcsoporton belüli ügyleteknél alkalmazható szokásos piaci ár megállapítható. Ezek az irányelvek az ügyleteken alapuló hagyományos módszereket, például az összehasonlítható független ár módszerét részesítik előnyben az ügyleti nyereségen alapuló módszerekkel, például a maradványnyereség megosztására irányuló módszerrel és az NÁTM-mel szemben annak meghatározására, hogy a transzferárak megfelelnek-e a szokásos piaci ár elvének (649). Egészen pontosan a 2010. évi OECD-irányelvek 2.14. bekezdése és az 1995. évi OECD-irányelvek 2.7. bekezdése kimondja, hogy "[a]mennyiben lehetséges összehasonlítható független ügyletek felkutatása, az összehasonlítható független árak módszere a legközvetlenebb és a legmegbízhatóbb módja a szokásos piaci ár alapelv alkalmazásának. Következésképpen ilyen esetekben az összehasonlítható független árak módszere előnyt élvez minden egyéb módszerrel szemben." Ily módon a transzferárra vonatkozó megfelelő módszer kiválasztása érdekében először azt kell vizsgálni, hogy vannak-e olyan összehasonlítható nyílt piaci ügyletek, amelyek felhasználhatók az érintett csoporton belüli ügylet árának a meghatározásához.
9.2.1.3.1. Az összehasonlítható független árak módszere
(521) Az Amazon állítása szerint az [A] megállapodás kivételével a nem kapcsolódó szerződő felekkel kötött SZT-megállapodásainak, nevezetesen az M.com-megállapodásainak egyike sem közvetlenül összehasonlítható nyílt piaci ügylet a licencmegállapodás árképzése szempontjából (650). A Bizottság arra a következtetésre jutott, hogy a vizsgálat során benyújtott, az Amazon és a nem kapcsolódó felek között létrejött SZT-megállapodások - így az M.com-megállapodások - egyike sem eléggé összehasonlítható nyílt piaci ügylet az összehasonlítható független ár módszerének alkalmazásához. Egyébként az [A] megállapodás a Bizottság szerint nem közvetlenül összehasonlítható tranzakció.
(522) Az OECD-irányelvek öt betartandó összehasonlíthatósági kritériumot említenek ahhoz, hogy az ellenőrzött ügyletek és a nyílt piaci ügyletek összehasonlíthatónak minősüljenek, amelyek i. az átadott jószág vagy szolgáltatás jellemzői, ii. a felek által végzett funkciók (a használt eszközök és a viselt kockázatok figyelembevételével), iii. a szerződéses rendelkezések, iv. a felek gazdasági körülményei és v. a vállalkozások által folytatott gazdasági stratégiák (651). Az M.com-megállapodások, köztük az [A] megállapodás sem felel meg egyértelműen ennek az öt kritériumnak.
(523) Az első és a harmadik kritérium, vagyis az átadott jószág vagy szolgáltatás jellemzői és a szerződéses rendelkezések esetében a LuxOpCo kizárólagos és visszavonhatatlan licencet kapott az immateriális javak üzemeltetésére Európában, valamint a licencmegállapodás alapján megkapta a jogot az immateriális javak frissítésére, fejlesztésére és kezelésére e javak teljes hasznos élettartamára (652). Ezzel szemben az Amazon US által kötött M.com-megállapodésok egyike sem vonatkozik hasonló licencre vagy azonos SZT-ra (653). A (220) preambulumbekezdésben kifejtettek szerint az M.com-megállapodások jellemzői igen eltérnek a licencmegállapodás jellemzőitől. A licencmegállapodás révén a LuxOpCo olyan jogokat kap, amelyekkel üzemeltetheti, tovább frissítheti, fejlesztheti és kezelheti az immateriális javakat (köztük a technológiát is) az Amazon európai weboldalakhoz kapcsolódó tevékenységei keretében. Ezzel szemben az M.com-megállapodások értelmében az Amazon US csak nem kizárólagos licencet adott az M.com-partnereknek az SZT-jének az informatikai és online üzleti szolgáltatások nyújtása keretében történő használatára, hogy a saját kiskereskedelmi értékesítési weboldalaikat üzemeltessék, és hogy az Amazon US teljesítse feléjük a kötelezettségeit (654). Következésképpen e licencek nem nyújtanak az M.com-partnereknek olyan jogot az Amazon SZT-nek a tevékenységeik keretében történő további frissítésére és fejlesztésére, amely hasonló volna a LuxOpCo-nak a licencmegállapodás keretében nyújtott joghoz. Az SZT karbantartását és védelmét célzó, ahhoz hasonló kötelezettségek, mint amelyek a licencmegállapodásban szerepelnek, hiányoznak az M.com-megállapodásokból. Végül pedig a TÁ-jelentésben említett öt M.com-megállapodás és az Amazon által a Bizottsággal közölt további 11 M.com-megállapodás közül egy sem ad a nem kapcsolódó szerződő feleknek hozzáférést az Amazon elektronikus kereskedelmi platform által használt alapvető szoftverekhez vagy algoritmusokhoz.
(524) Az M.com-megállapodások értelmében az Amazon US számos tevékenységet köteles végezni az SZT-licencek koncesszióján túl. Noha az Amazon szerint az említett megállapodások bizonyos SZT-jogokhoz való hozzáférésre is vonatkoznak, a szerződések hatálya szélesebb körű, mivel magukban foglalják az Amazon US által az M.com-partnereknek nyújtott szolgáltatásokat is, úgymint az elektronikus kereskedelmi weboldalak tárhelye és karbantartása, a csomagok küldése és kezelése, az értékesítések szervezése stb. Bár lényegében az Amazon US biztosítja az M.com-megállapodások keretében a szolgáltatások nyújtását, aki egyszerre licencbe adó és az immateriális javak használója, a licencmegállapodás esetében a LuxOpCo a licenc birtokosaként használja az immateriális javakat és biztosítja az európai weboldalak frissítését, karbantartását, tárhelyét és kezelését. A LuxSCS, amely a licencmegállapodás értelmében a licencet adja az immateriális javakra, nem rendelkezik alkalmazottal és így nem tud ellátni az Amazon US által az M.com-megállapodások értelmében végzett funkciókhoz hasonló funkciókat.
(525) Az [A] megállapodás esetében a megállapodás tárgyát képező immateriális javakra vonatkozó jogok nemcsak nem hasonlíthatók össze a licencmegállapodás alapján a LuxSCS által a LuxOpCo-nak adott a kizárólagos és visszavonhatatlan licenccel, de az [A] megállapodás számos olyan további szolgáltatást is tartalmaz, amelyeket a LuxSCS nem nyújt a licencmegállapodás alapján. Az [A] számos szolgáltatásra vonatkozik, nevezetesen elektronikus kereskedelmi weboldal fejlesztésére, tárhelyére és karbantartására. A [...] (655) megnevezés ténye szintén ennek az üzleti kapcsolatnak a kiterjedtebb hatályára utal. A TÁ-jelentés nem veszi figyelembe ezeket a különbségeket, valamint nem vezet be kiigazításokat az összehasonlíthatóság tekintetében, a vevőadatok szolgáltatásától eltekintve.
(526) A második kritérium, vagyis a funkcionális elemzés esetében a Bizottság már megállapította, hogy a LuxSCS nem végzett olyan tevékenységet, ami növeli az immateriális javak értékét. A LuxSCS-nek nem volt feladata az immateriális javak frissítése, fejlesztése, kezelése és üzemeltetése, továbbá nem végzett semmilyen marketingtevékenységet. Az M.com-megállapodások értelmében az Amazon US nem csupán létrehozta és fejlesztette az ügylet keretében használt SZT-t, hanem számos szolgáltatást is nyújtott, például elektronikus kereskedelmi szolgáltatásokat, amelyeket a licencmegállapodás esetében nem a LuxSCS, hanem a LuxOpCo nyújt.
(527) A negyedik kritérium, vagyis a gazdasági körülmények esetében a Bizottság megjegyzi, hogy a legtöbb M.com-megállapodás az Amerikai Egyesült Államok területére vonatkozik, és egyértelműen kisebb értékesítési mennyiségeket takar.
(528) Az ötödik kritériumra, vagyis a vállalkozások gazdasági stratégiáira vonatkozóan elmondható, hogy az M.com-megállapodásokat fizikailag jelen lévő kiskereskedőkkel kötötték egy helyettesítő terjesztési lánc létrehozása érdekében. A licencmegállapodás keretében a LuxOpCo célja az volt, hogy megvesse lábát az európai elektronikus kereskedelmi piacon, amely az egyetlen értékesítési csatornája, és amelyhez immateriális javak használata volt szükséges (656).
(529) Összefoglalva, az Amazon és független harmadik felek között létrejött SZT-megállapodások közül, ideértve általában az M.com-megállapodásokat és különösen az [A] megállapodást, egyik sem olyan nyílt piaci összehasolítható ügylet, amely alapján a LuxSCS részére a licencmegállapodás alapján teljesített díjazást az összehasonlítható független ár módszerének az alkalmazásával értékelni lehetne. Az összehasonlítható független ár módszerének az alkalmazása kapcsolt a vállalkozások között fennálló ügyleti feltételek és a független vállalkozások között fennálló ügyleti feltételek összehasonlításán alapul (657). Ahhoz, hogy egy ilyen összehasonlítás értékelhető legyen, a figyelembe vett helyzetek jellemzőinek megfelelő mértékben összehasonlíthatóknak kell lenniük. Ez azt jelenti, hogy az összehasonlított helyzetek közötti esetleges különbségek nem befolyásolhatják jelentősen módszertani szempontból a vizsgált elemet (például az árat vagy az árrést), vagy észszerűen megbízható helyesbítések (vagy "összehasonlíthatósági kiigazítások") alkalmazhatók az ilyen különbségek megszüntetésére. Az (522)-(528) preambulumbekezdésben foglaltak szerint a licencmegállapodás és az M:com-megállapodások olyan mértékben különböznek, amely erősen befolyásolná az ügyleti feltételeket, az öt összehasonlítási tényező figyelembevétele esetén. A Bizottság úgy véli, hogy e különbségek materiális hatásainak a megszüntetésére nem lehet elég megbízható kiigazítást alkalmazni (658).
(530) Az Amazon azt állítja, hogy az alaptechnológia [A] megállapodás értelmében történő átadása különválasztható a többi szolgáltatástól és észszerűen megbízható korrekciók alkalmazhatók a megállapodás és a licencmegállapodás közötti különbségek megszüntetésére (659). Ugyanakkor az Amazon egyik alkalmazottjának a tanúvallomása szerint (660), az Amazonnak volt egy átfogó elképzelése az M.com-megállapodások árképzéséről és nem próbálta meg külön meghatározni az Amazon US által nyújtott különböző szolgáltatások árait (661). Az sem tűnik járható útnak, hogy az Amazon US által az [A] megállapodás alapján nyújtott forgóeszköz szolgáltatások esetében egyértelműen azonosítható kiigazítások nélkül (úgymint az Amazon US csapata által létrehozott, frissített, karbantartott és tárhellyel ellátott weboldalak) határozzák meg az Amazon US díjazásának azt a részét, amely az immateriális javakhoz való egyszerű hozzáférésnek felel meg.
(531) Még hogyha át is lehetne adni az alaptechnológiát az [A] megállapodás értelmében erre vonatkozó díjazásnak lényegesen alacsonyabbnak kell lennie a TÁ-jelentésben számítottnál. Ebben a jelentésben a díjazást az [A] megállapodásban előírt több díj összeadásával számolták ki, egészen pontosan a megállapodás forgóeszközeire vonatkozó díjakkal számoltak, például az Amazon bérköltség növekedésének a kiigazításával. Az implicit díjazás meghatározása érdekében több kiigazítást adtak hozzá a tervezési és az alapköltségekhez, valamint az [A] által fizetendő értékesítési jutalékokhoz, a rendelési túlkapacitás és a túlkészletek kompenzálására szolgáló költségeket. E költségek egy kiskereskedelmi tevékenység fizikai kezeléséhez kapcsolódnak. Nem kötődnek az e megállapodás alapján átadott immateriális javakhoz. A TÁ-jelentés nem tartalmaz semmilyen érvet annak alátámasztására, hogy ezeket miért vették bele az immateriális javak esetében a szokásos piaci árnak megfelelő díj mértékének az elemzésébe (662). Továbbá az implicit díj számításában a TÁ-jelentés nem vette figyelembe azt, hogy negatív kapcsolat van a jutalékköltségek mértéke és azon értékesítések között, amelyekre e költségeket alkalmazzák. Egészen pontosan az [A] megállapodásban kialkudott jutalék mértékének évről évre csökkennie kellett (5 %-ról 4 %-ra) nagyjából az [A] által a megállapodás szerint kezelendő értékesítések mennyiségének a növekedésével (a kezdeti 350 millió USD összegről 750 millió USD összegre kellett emelkednie). Ez választékgazdaságosságra és/vagy a szolgáltatás kedvezményezettjének a jobb tárgyalási pozíciójára utal (663). Ezzel ellentétben a TÁ-jelentés a számításába belevette az [A] megállapodás szerint 4 %-ig évente csökkenő jutalékokat anélkül, hogy felmerült volna benne a kérdés, hogy vajon e ráták indokoltak-e az Európában egyértelműen magasabb értékesítések szempontjából (az átszervezés utáni első évben 3,2 milliárd EUR majd a 2010. pénzügyi évben 8,3 milliárd EUR).
(532) Az összehasonlítható független ár módszerének a TÁ-jelentésben leírtaknak megfelelő alkalmazása szintén szélsőséges eredményt adott ami alapján "a LuxOpCo veszteségeket visel" (664). Ez azt jelenti, hogy a LuxOpCo által az immateriális javak révén kezelt jövedelmek potenciálisan nem csak arra nem elegendőek, hogy kifizesse a LuxSCS-nek az összehasonlítható független ár módszerével meghatározott díjat, de arra sem, hogy fizessen a LuxOpCo által végzett összes többi funkcióért. A Bizottság megjegyzi, hogy valószínűtlen, hogy egy nem kapcsolódó licencbirtokos a díjazása meghatározására olyan módszert elfogadjon, amely számára valószínűleg strukturális veszteséget okoz (665). Megjegyzi továbbá, hogy az összehasonlítható független ár módszerének az [A] megállapodás alapján alapján történő alkalmazását elvetette a TÁ-jelentés azzal az indokkal, hogy a maradvány nyereség elosztásának az elemzése "kevésbé valószínű, hogy eltérített becsléseket ad" (666).
(533) Az Amazon a legfrissebb közleményében kiegészítő jelleggel azt állította, hogy a összehasonlítható független árat az áruk bruttó értékesítésének [4,5-5] %-ával megegyező díjmérték alapján lehetne megállapítani a licencmegállapodás esetében (667). Ennek az érvnek az alátámasztására az Amazon az Egyesült Államok szövetségi adóügyi bírósága által kiadott vélemény értelmezésére alapoz. Mindazonáltal a (210) preambulumbekezdés és a 352. lábjegyzet szerint a [4,5-5] %-os díjmértéket nem az Egyesült Államok szövetségi adóügyi bírósága állapította meg, hanem az Amazon számolta ki e határozattal összefüggésben. A Bizottság szerint egy ilyen díjmérték, amelyet a belépési megállapodás átalánydíjaként számolnak ki nem hasonlítható össze megbízhatóan az összehasonlítható független ár módszerének az alkalmazásánál a licencmegállapodás esetében a szokásos piaci ár szerinti díjazás megállapítása céljából.
(534) A Bizottság megjegyzi, hogy a 2005-ben kötötték a belépési megállapodást és a luxemburgi adóhatóság az Amazon 2006. április 20-i leveléből szerzett tudomást a létezéséről. Ha az Amazon és Luxemburg szerint az e megállapodás alapján fizetendő belépési díj értéke megbízhatóan összehasonlítható, ezt az információt figyelembe kellett volna vennie a luxemburgi adóhatóságnak amikor ismét megerősítette a szóban forgó FA-t 2006-ban.
(535) A Bizottság megjegyzi továbbá, hogy az Egyesült Államok szövetségi adóügyi bírósága az M.com-megállapodások, nevezetesen az [A] megállapodás alapján járt el a belépési díj értékének a kiigazításakor (668). Bár az Egyesült Államok szövetségi adóügyi bírósága el tudta választani az alaptechnológia transzfert az e megállapodás hatálya alá tartozó egyéb szolgáltatásoktól (669), ebből az következik, hogy az (522)- (528) preambulumbekezdésben felsorolt öt összehasonlíthatósági tényező közül egy sem teljesül, amikor a licencmegállapodást összehasonlítják az M.com-megállapodásokkal, köztük az [A] megállapodással. Az e preambulumbekezdésekben említett ugyanezen megfontolások az irányadóak a belépési megállapodás összehasonlítás során történő használatakor árszabás céljából a licencmegállapodásban.
(536) Jelezni kell, hogy a belépési díjak a korábban létező immateriális javakra vonatkozó jogok pontos átadására vonatkoznak. Nem veszik figyelembe az immateriális javak frissítésének, fejlesztésének és kezelésének a folytatásával összefüggő funkciókat és az ezekkel kapcsolatos kockázatokat, amelyeket az FA említ és a LuxOpCo gyakorol. E funkciók értéket teremtenek nem csupán a LuxOpCo számára, hanem a LuxSCS FA-ban részes szerződő felei számára is. ATI és A9.
(537) Az Egyesült Államok szövetségi adóügyi bírósága összehasonlította az Amazon US és [A] között létrejött [A] megállapodást az Amazon US és a Luxemburgi tevékenységek között összességében létrejött belépési megállapodást, anélkül, hogy megkülönböztette volna a LuxSCS-t és a LuxOpCo-t, mivel amerikai adóügyi szempontból egy entitásnak minősülnek. Ilyen megállapodásként az [A] megállapodás összehasonlíthatónak ítélték egy SZT-t létrehozó (Amazon US) és egy SZT-használó (általában véve az európai üzleti tevékenységek) között létrejött licencmegállapodással. A licencmegállapodás nem ilyen megállapodás, mert egy olyan SZT-birtokost érintett, aki de facto passzív (LuxSCS), aki immateriális javakra vonatkozó allicencet ruház át egy kapcsolt félnek (LuxOpCo) azért, hogy biztosítsa a vizsgált időszakban a frissítést, a fejlesztést, a kezelést és az üzemeltetést. Következésképpen, ha a belépési díj értékét kell nyílt piaci összehasolítható árként használni, akkor csak a LuxSCS által a LuxOpCo-nak fizetendő díj megállapítására alkalmas, az utóbbi által a licencmegállapodás keretében végzett funkciók ellentételezésére (a használt eszközök és a viselt kockázat figyelembevételével). A 9.2.1.1. szakaszban leírtak szerint a LuxSCS nem nyújtott és nem adott hozzá semmilyen egyedi és értékes hozzájárulást az immateriális javak frissítéséhez, karbantartásához és fejlesztéséhez, amint az FA-ban is szerepel egyébként, hanem a funkciókat e licenc címzettjére, a LuxOpCo-ra ruházta át (670). Ily módon a LuxSCS csak azért számíthatott az FA-ban megállapított nyereségre (az immateriális javak és a vonatkozó származékos munkák törvényes tulajdonjoga), mert a LuxOpCo az e megállapodásban meghatározott funkciókat és kockázatokat viselte (amint a 9.2.1.2. szakaszban is szerepel).
(538) Ez mutatja a licencmegállapodás feltételeit, amelyek értelmében a LuxOpCo kizárólagos és visszavonhatatlan licencet kapott a LuxSCS minden létező és jövőbeli immateriális javakra vonatkozó jogára, korlátlan időre, továbbá a 9.2.1.1. és 9.2.1.2. szakaszban elvégzett funkcionális elemzést. Ha az [A] megállapodásban részes licencbe adó és licencbe vevő közötti kapcsolathoz hasonló licencmegállapodás köthető független és kapcsolódó felek kötött a szokásos piaci ár elve szerint, akkor a licencmegállapodással összehasonlítható allicenc nehezen jöhet létre független felek között.
9.2.1.3.2. A nyereségelosztás módszere és az NÁTM
(539) mivel nincsen a licencmegállapodással közvetlenül összehasonlítható megállapodás (671), a nyereségelosztás tranzakciós módszere a legmegfelelőbb transzferár módszer jelen esetben a csoporton belüli transzferár megállapítására. A (251) preambulumbekezdés szerint, az: OECD-irányelvekban két transzferár ügyleti módszer leírása szerepel: az NÁTM és a maradvány nyereség megosztására irányuló módszer. A nyereségelosztás módszere két megközelítéshez kapcsolódik: a befizetések elemzéséhez és a maradványelemzéshez. Ez utóbbit gyakran a "maradvány nyereség elosztási módszere" néven említik.
(540) A TÁ-jelentés a maradvány nyereség megosztására irányuló módszerrel próbálta kiszámolni a licencmegállapodás esetében a szokásos piaci ártartományt (672). Figyelmesebben megvizsgálva ezt a becslést látható, hogy az alkalmazott transzferár módszer valójában az NÁTM. Eleinte az NÁTM-et használták tehát a LuxOpCo állítólagos rendes funkciói esetében az üzemeltetési költségeinek [4-6] %-ával megegyező szokásos piaci ár szerinti díjazás megállapítására, míg később a fennmaradó nyereség 100 %-át megkapta a LuxSCS a LuxOpCo által használt immateriális javak ellentételezési díja címén. A maradvány nyereség megosztására irányuló módszer alkalmazása azt feltételezi, hogy a maradvány nyereséget a csoporton belüli ügyletek "rendes funkcióinak" a díjazása után az ellenőrzött ügyletekben részes felek között felosztják az egyedi é értékes hozzájárulásuk díjazása céljából (673). Jelen esetben viszont a maradvány nyereség 100 %-át a LuxSCS kapta meg, a TÁ-jelentés pedig ezt nem indokolja meg, tekintve, hogy e jelentés nem határozza meg azt, hogy a LuxSCS hozzájárulásai (a végzett funkciók, a használt eszközök és a viselt kockázatok figyelembevételével) hogyan indokolhatnák azt, hogy ő kapja meg az összes maradvány nyereséget. A jelentésben csupán az szerepel, hogy a maradvány nyereség "may be considered to be attributable to the Intangibles licensed by LuxOpCo from LuxSCS" (a LuxSCS által a LuxOpCo-nak allicencbe adott immateriális javakhoz rendelhetőnek tekinthető) (674).
(541) Az, hogy hiányzik a LuxSCS és a LuxOpCo közötti maradvány nyereség elosztás a TÁ-jelentés transzferár felméréséből azt jelzi, hogy a licencmegállapodásban részes felek közül csak az egyiket tekintették egyedi és értékes hozzájárultást nyújtó félnek, és ez a LuxSCS volt. Ez azt jelenti, hogy valójában egy egyoldalú transzferár módszert, az NÁTM-et alkalmazták az ügylet a szokásos piaci ártartományának a meghatározására (675). Ezt Luxemburg megerősítette (676).
(542) A 9.2.1.1. és 9.2.1.2. szakaszban elvégzett funkcionális elemzés fényében, A Bizottság elismeri, hogy a licencmegállapodásban részes felek közül csak az egyik nyújt egyedi és értékes hozzájárulást, következésképpen az NÁTM a legmegfelelőbb transzferár módszer a licencmegállapodás címén fizetendő díj meghatározására. Mindazonáltal a fentiekben leírtak szerint az a fél, aki az egyedi és értékes hozzájárulást nyújtja ebben az ügyletben a LuxOpCo és nem a LuxSCS. Ennek alapján az NÁTM alkalmazása esetében a vizsgált félnek a LuxSCS-nek kellene lennie és nem a LuxOpCo-nak, a 9.2.1.4. szakaszban szereplő magyarázat szerint.
9.2.1.4. Az NÁTM alkalmazása jelen esetben
(543) A (255) preambulumbekezdésben szereplő magyarázat szerint, az NÁTM alkalmazása megköveteli először a vizsgált fél kiválasztását, másodszor egy megfelelő nyereségmutató kiválasztását, amely a keletkező nyereséget az ellenőrzött ügyletben a vizsgált fél által betöltött funkciók alapján vizsgálja, a használt eszközök és a viselt kockázatok figyelembevételével.
9.2.1.4.1. A LuxSCS vállalatnak kellene lennie a tesztelt résznek
(544) Az NÁTM alkalmazása esetén a csoporton belüli ügyletben részes valamennyi fél funkcionális elemzése alapján (a használt eszközök és a viselt kockázatok figyelembevételével) kell kiválasztani a "vizsgált felet" (677). Általános szabály, hogy mindig azt a felet kell vizsgálni, akinek az esetében az MTMN a legmegbízhatóbb módon alkalmazható, és a legtöbb megbízhatóan összehasonlítható ügylet áll rendelkezésre; ez általában az lesz, aki a legkevésbé összetett funkciókat végzi (678). Az NÁTM megfelelő módszernek tekinthető azon fél szokásos piaci díjazásának a vizsgálata, aki semmilyen egyedi és értékhozzájárulást nem nyújt a transzferár elemzési tárgyát képező ügylettel összefüggésben (679).
(545) A szóban forgó FA által megadott transzferár képzési módszer esetében a LuxOpCo-t választották vizsgált félként az NÁTM alkalmazása során. A TÁ-jelentés azzal indokolja ezt a választást, hogy a LuxOpCo végzi a kevésbé összetett feladatokat a LuxSCS-vel fennálló kapcsolatában, mivel a LuxSCS-től eltérően, nem birtokol értékes SZT-jogokat, és nincsen kitéve jelentős üzleti kockázatnak a rendes tevékenységei végzése során (680).
(546) Ez az érvelés azt mutatja, hogy összetévesztették az árképzéssel összefüggő csoporton belüli ügyletben részes felek által birtokolt eszközök összetettségét e felek által végzett funkciók összetettségével. A (430) preambulumbekezdésben szereplő magyarázat szerint semmi alapján nem állítható, hogy egy csoporthoz tartozó kapcsolódó társaság, aki immateriális jószágot ruház át licenc keretében a csoport egy másik társaságára, összetettebb funkciókat lát el, mint az utóbbi társaság, azon egyszerű oknál fogva, hogy az ő törvényes tulajdonában van egy összetett eszköz. A transzferár képzés esetében egy immateriális jószág törvényes tulajdonjoga önmagában semmilyen jogot nem biztosít az adott eszköz üzemeltetésével elért forgalom in fine megtartására. Egy csoporton belüli fél díjazása egyrészt az általa végzett funkciótól, az általa használt eszközöktől és az általa vállalt kockázatoktól, másrészt a többi kapcsolt fél hozzájárulásától függ, az által végzett funkciók, az általa használt eszközök és az általa viselt kockázatok figyelembevételével (681). A 9.2.1.1.3, szakaszban szereplő magyarázat alapján az, hogy minden kockázat, amelyet szerződés szerint a LuxSCS-nak kellett volna viselni, a szerződés figyelembevételével valójában nagyon korlátozott volt, nem felel meg a felek tényleges magatartásának.
(547) Jelen esetben a luxemburgi adóhatóságnak el kellett volna utasítani az Amazon azon állítását, amely szerint az immateriális javak egyszerű törvényes tulajdonjoga önmagában nem jelent "egyedi hozzájárulást" (682) amelyért a LuxSCS részére díjat kell fizetni, mely tartalmazza gyakorlatilag a LuxOpCo által az üzleti tevékenységeiből elért összes nyereséget. Inkább egy olyan funkcionális elemzést kellett volna megkövetelnie, amely kimutatja, hogy a LuxSCS egyedi és értékes funkciókat lát el ezzel az eszközzel összefüggésben, mely elemzés egyáltalán nem szerepelt a TÁ-jelentésben. Bár vitathatatlan, hogy a LuxOpCo-nak nem kellene kizárólagos és visszavonhatatlan jogot élveznie az immateriális javak használatára, és ezeket allicencek formájában átruházni anélkül, hogy a LuxSCS-nek megtérítené a belépési megállapodással és az FA-val összefüggő költségeket, az a kérdés, hogy a LuxSCS részére kellene-e fizetni bármilyen díjat ezen az összegen felül, a LuxSCS és a LuxOpCo által az immateriális javakkal összefüggésben végzett funkcióktól függ.
(548) Noha a LuxSCS volt az immateriális javak törvényes tulajdonosa a vizsgált időszakban, a 9.2.1.1. szakaszban elvégzett funkcionális elemzés rámutat arra, hogy semmilyen aktív és lényeges funkciót nem végzett ezek frissítésével, fejlesztésével, karbantartásával vagy üzemeltetésével kapcsolatban, ami igazolná azt, hogy az Amazon európai kiskereskedelmi értékesítési és szolgáltatási tevékenységei keretében a LuxOpCo által elért szinte teljes nyereséget a LuxSCS kapja meg. A LuxSCS az immateriális javak birtoklására szorítkozott az európai weboldalakon keresztül végzett európai tevékenységek (vagyis a LuxOpCo által végzett üzleti tevékenységek) szükségletei esetében. A 9.2.1.2. szakaszban elvégzett funkcionális elemzésből kitűnik, hogy az immateriális javak európai területen történő frissítéséhez, fejlesztéséhez, kezeléséhez és üzemeltetéséhez kapcsolódó minden tényleges törvényes jogot a LuxOpCo-ra ruháztak át kizárólagos és visszavonhatatlan jelleggel e javak teljes hasznos élettartamára (683). Valójában a LuxOpCo végezte a kapcsolódó európai társaságok támogatásával (684), az összes releváns funkciót, használta az összes releváns eszközt és viselte az összes kapcsolódó kockázatot, nem csupán az immateriális javakkal összefüggésben, hanem azok frissítésével, kezelésével, karbantartásával és üzemeltetésével összefüggésben is. A LuxOpCo a székhelyhez és egy sor egyedi és értékes funkcióhoz kapcsolódó funkciókat látott el amelyek az Amazon tevékenységének kulcsfontosságú elemei, vagyis a készlet, az ár, és a könnyű használat szempontjából fontosak. Mindez kitűnik a licencmegállapodás feltételeiből, valamint a TÁ-jelentésben szereplő funkcionális jelentésből, ami jelzi, hogy a LuxSCS által végzett funkciók passzívak voltak, amelyek egy immateriális jószág portfólió társaságra jellemzőek, aki a tulajdonában lévő SZT-t kezeli (685).
(549) Míg az FA-kérelemben és a TÁ-jelentésben az szerepel, hogy a LuxSCS-nek az állt érdekében, hogy az immateriális javak tulajdonosaként járjon el (686), addig a LuxOpCo-nak az európai tevékenységek fő szolgáltatójaként állt érdekében eljárni, a luxemburgi adóhatóság nem vette figyelembe e funkciókat amikor a kérelmet vizsgálta és elfogadta az ajánlott transzferár képzési módszert. A hatóság az Amazonnak arra a hibás és nem támogatott kijelentésére alapozott inkább, hogy a LuxSCS egyedi és értéket képviselő funkciókat látott el az immateriális javakkal összefüggésben, míg a LuxOpCo csupán "rendes" ügyviteli tevékenységeket végzett az Amazon európai online kiskereskedelmi tevékenységeivel összefüggésben (687). A 9.2.1.1. és 9.2.1.2. bekezdésben elvégzett funkcionális elemzés fényében nem a LuxOpCo, hanem a LuxSCS a kevésbé összetett entitás. Tehát a LuxSCS-t kellett volna kiválasztani vizsgált félnek az NÁTM alkalmazásakor a licencmegállapodás árainak a meghatározása céljából.
9.2.1.4.2. A nyereségmutató
(550) Az NÁTM alkalmazása során a nyereségmutatónak az ellenőrzött ügyletben a vizsgált fél által végzett funkciók értékét kell tükröznie, az általa használt eszközök és az általa vállalt kockázatok figyelembevételével (688); objektív adatokra kell épülnie és elég megbízhatóan és koherensen kell mérnie. Az NÁTM alkalmazásakor a nettó nyereség súlyozása általában a költségek szerint történik a termelés és a szolgáltatási tevékenységek esetében, az értékesítési tevékenységek és esetében az értékesítések szerint, a magas intenzitású aktívumok esetében pedig az aktívumok szerint (689). Mivel a LuxSCS nem bonyolít semmilyen értékesítést és nem visel semmilyen kockázatot az immateriális javakkal kapcsolatban, a közvetlenül megjelenő költségeket tekintik az általa végzett korlátozott funkciók értékére vonatkozó legmegbízhatóbb mutatónak (az eszközök és a kockázatok figyelembevételével). Jelen esetben a releváns nyereségmutató tehát a figyelembe vett összes költség árrése.
(551) Annak a költségalapnak a meghatározása esetében, amelyre jelen esetben árrést kell alkalmazni, a LuxSCS semmilyen hozzáadott értékű funkciót nem végzett az immateriális javak frissítésével, fejlesztésével, kezelésével vagy üzemeltetésével összefüggésben, nem használt eszközöket és erre vonatkozóan nem viselt kockázatokat sem. Csak egyetlen közvetítői tevékenységet végzett, amikor a LuxOpCo részére átadta a belépési megállapodással és a KFM-mel kapcsolatban viselt költségeket és a LuxOpCo-tól a licencmegállapodás alapján kapott díjak egy részét költségek ellentételezése címén kifizette az A9-nek és az ATI-nek. Továbbá a LuxSCS kizárólag azért tarthatott igényt a KFM nyereségeire, mert a LuxOpCo végezte azokat a funkciókat és viselte azokat a kockázatokat a licencmegállapodás révén, amelyek a LuxSCS-re hárultak e megállapodás alapján a vizsgált időszakban (690). A LuxSCS részére a licencmegállapodás teljesítése során fizetett valamennyi díjnak tehát azt kellett tükröznie, hogy a hozzájárulásokat a LuxOpCo hajtotta végre (691).
(552) Az Amazon állításával ellentétben (692), a licencdíj abban a formában, ahogy a szóban forgó FA megadja, nem korlátozódik a LuxOpCo által végzett, az immateriális javak frissítésére, fejlesztésére és üzemeltetésére (693). A licencmegállapodás 3.1. pontja, amely szerint a LuxOpCo belső szolgáltatásokat nyújt a LuxSCS-nek kifejezetten előírja a következőket: "the parties agree that the License Fee set forth in exhibit A shall be the sole consideration for the licenses granted and services provided under this Agreement" (694). A LuxSCS nem viselt az immateriális javakkal kapcsolatos közvetlen vagy közvetett költségeket, bizonyos korlátozott költségek kivételével, amelyek az immateriális javak tulajdonjogának az ügyvitelével kapcsolatban merültek fel.
(553) Következésképpen a belépési költségeket és a KFM-hez kapcsolódó költségeket ki kellene zárni a költségalapban szereplő áthárított költségekből, vagyis semmilyen árrést nem kellene alkalmazni rájuk a LuxSCS szokásos piaci ár szerinti díjazásának a licencmegállapodás keretében történő megállapításakor. Mivel a LuxSCS nem végez semmilyen funkciót, nem használ eszközt és nem visel semmilyen kockázatot az immateriális javak frissítésével, fejlesztésével, kezelésével és üzemeltetésével kapcsolatban, egy független fél rendes esetben semmilyen árrést nem fizetne a LuxSCS-nek e költségekre (695). Ugyanilyen módon a készletek csoporton belüli értékesítéséhez kapcsolódó 2006. évi költségeket is ki kellene zárni a költségalapból, mert úgy tűnik, hogy egyedi költségről van szó, amely nem az immateriális javak nyújtásához, hanem az európai tevékenységek átszervezéséhez kapcsolódik, amikor a LuxSCS átszervezte a leányvállalatai tevékenységeit. E tekintetben részvényesi tevékenységről lehet beszélni, amire semmilyen árrés nem alkalmazható (696).
(554) A LuxSCS által a vizsgált időszakban végzett funkciókra vonatkozóan a (429) preambulumbekezdésben leírt általános ügyviteli szolgáltatásokat kiszervezték és nem tartalmaztak jelentős kockázatot. E szolgáltatásokat az általuk közvetlenül generált költségek szerint lehet meghatározni (697). E költségek az immateriális javak törvényes tulajdonjogának ügyvitelével összefüggő LuxSCS-hez rendelt luxemburgi költségrészhez kapcsolódtak, az e törvényes tulajdon megőrzéséhez szükséges költségekként. Noha semmilyen bizonyítékot nem terjesztettek be annak igazolására, hogy a LuxSCS valóban aktív és lényeges döntéseket hozott az immateriális javak európai védelmével összefüggésben amelynek a felelősségét valójában átadta a LuxOpCo-nak, a Bizottság elfogadja, hogy az NÁTM alkalmazása esetében a költségalapba beletartoznak e költségek, amennyiben a LuxSCS által ténylegesen gyakorolt funkcióknak felelnek meg. E költségek így a LuxSCS immateriális javakra vonatkozó jogszerű tulajdonának a megőrzésével kapcsolatos költségként jelennek meg Európában.
(555) Vagyis a belépési megállapodáshoz és az FA-hoz kapcsolódó, felmerült költségek (vagyis a belépési költségeken és az FA-hoz kapcsolódó költségeken) továbbszámlázásán túl, a LuxSCS-nek árrést is kellene kapnia azon költségekre, amelyekbe kizárólag az immateriális javak tulajdonjogának a megőrzése céljából kötött szerződésekbe tartozó kiszervezett szolgáltatások költségei tartoznak a (429) preambulumbekezdésben leírtak szerint, amennyiben e költségek valóban a LuxSCS nevében ténylegesen ellátott funkciókat takarnak. Ez a díj nyílt piaci feltételek mellett biztosít eredményt, mert megfelelően tükrözi a LuxSCS hozzájárulásait a licencmegállapodáshoz.
9.2.1.4.3. Megfelelő árrés meghatározása
(556) A kiválasztott nyereségmutatóra alkalmazandó megfelelő árrés meghatározásához rendes esetben összehasonlíthatósági elemzés szükséges. Ennek az elemzésnek az alapja az ellenőrzött ügylet és egy vagy több, összehasonlítható független ügylet összehasonlítása. Az ügyleteket akkor tekintik összehasonlíthatónak, ha a közöttük fennálló különbségek nem befolyásolhatják jelentősen módszertani szempontból a vizsgált tényezőt (például az árat vagy az árrést), vagy észszerűen megbízható helyesbítések alkalmazhatók az ilyen különbségek jelentős hatásainak a megszüntetésére (698).
(557) Jelen esetben nem lehet megbízható összehasonlíthatósági elemzést végezni. A TÁ-jelentésben megadott összehasonlítási elemek e tekintetben nem relevánsak, mert olyan társaságokhoz kapcsolódnak, amelyek az adatkezelésben, az adatbázisokhoz kapcsolódó tevékenységekben, egyéb informatikai tevékenységekben, piackutatásokban, közvéleménykutatásokban, üzleti tanácsadásban és ügyvitelben voltak aktívak, a LuxSCS pedig e szolgáltatások egyikét sem nyújtotta. Jelen esetben egy összehasonlíthatósági elemzés végzéséhez azonosítani kellene azokat releváns összehasonlítható elemeket a nyílt piacon, amelyek a LuxSCS által a licencmegállapodás keretében nyújtott általános adminisztratív szolgáltatásokhoz hasonló szolgáltatások. A licencmegállapodással összehasonlítható allicenc megállapodás ugyanakkor nehezen kivitelezhető független felek között. Ehhez olyan független társaságokat kellene találni, amelyek megszereztek egy eszközt, felvállaltak bizonyos funkciókat és kockázatokat azzal az entitással összefüggésben aki az eszközt eladta nekik, amelyek e funkciókat és kockázatokat átadták egy független társaságnak és végül korlátozott adminisztrációs funkcióik maradtak az SZT-licencben szereplő tulajdonjog védelmével kapcsolatban. Ahhoz, hogy az ügyletek összehasonlíthatóak legyenek a független társaságoknak a licencmegállapodásban részes felekkel azonos gazdasági feltételek mellett és azonos üzleti stratégiák szerint kell végezniük a tevékenységeiket (699). Végül pedig, ki kell igazítani a transzferár elemzésbe belevett valamennyi összehasonlítható félen, hogy kizárhatók legyenek az összehasonlítható felek által viselt áthárított költségek abból a költségalapból, amelyre nem kell alkalmazni az árrést (700). Ilyen összehasolítható elemek egyszerűen nem léteznek. Jelen esetben nem végezhető összehasonlíthatósági elemzés jelentős és potenciálisan véletlenszerű kiigazítások nélkül, amelyek az elemzés megbízhatóságát rontanák. Következésképpen a Bizottság tartózkodott bármilyen összehasonlíthatósági elemzés végzésétől a LuxSCS által ténylegesen végzett funkciókra alkalmazandó árrés meghatározása céljából.
(558) A Bizottság a 2010. évi FCPT jelentés következtetését veszi alapul, mely szerint a csoporton belüli szolgáltatások esetében alacsony, 3-10 % közötti árrést figyeltek meg az FCPT-ben részes tagállamok nemzeti adóhatóságai. E jelentés szerint leggyakrabban 5 %-os árrést figyeltek meg az ilyen szolgáltatások nyújtásának a költségei esetében. A (258) preambulumbekezdés szerint, amikor a szokásos piaci ár szerinti tartományt úgy tekintik, hogy megfelelő megbízhatóságú eredményekből áll, akkor a középtendencia intézkedés alkalmazása ajánlott, például a medián használata a tartomány legmegfelelőbb pontjának a meghatározása érdekében (701). A Bizottság szerint tehát 5 % árrés a megfelelő a LuxSCS által viselt külső költségek esetében az immateriális javak tulajdonjogának a megtartása esetében, a (429) preambulumbekezdésben leírtaknak megfelelően. A LuxSCS által a licencmegállapodás címén teljesített szolgáltatások esetében a szokásos piaci ár szerinti díjazás meghatározása így történik, feltéve, hogy e költségek valóban megfelelnek a LuxSCS nevében végzett funkcióknak.
9.2.1.5. A gazdasági előny meglétére vonatkozó első megállapításról szóló következtetések
(559) Az előzőekben leírt elemzés fényében a LuxSCS esetében a licencmegállapodás értelmében a szokásos piaci ár szerinti díjazás (a licencdíj) megegyezik a LuxSCS által a az immateriális javakkal kapcsolatban a KFM címén viselten belépési költségekkel, árrés nélkül, a LuxSCS által közvetlenül viselt releváns költségekkel növelve a (429) preambulumbekezdéssel összhangban, amelyekre 5 %-os árrést kell alkalmazni abban az esetben, ha a költségek megfelelnek a LuxSCS által ténylegesen ellátott funkcióknak.
(560) Ez a díjazás az ellenőrzött ügylet gazdasági valóságához igazodik, met a felek által végzett funkciók díjazása megfelelő a használt eszközök és a vállalt kockázatok figyelembevételével. Ez olyan, mintha a LuxOpCo-val azonos helyzetben lévő független fél a licencmegállapodás címén vállalt jogokért és kötelezettségekért kellene, hogy fizessen. Ez a díj a LuxSCS számára elegendő eszközt biztosít a belépési megállapodás és a KFM címén fennálló fizetési kötelezettségek, továbbá egy adott időszakban a adminisztratív funkciói ellátásából eredő költségek fedezésére. Az említett díjazás éves alapon teljes egészében biztosított lenne a LuxOpCo gazdasági eredményeitől függetlenül (ideértve azokat az időszakokat is, amelyekben esetleg veszteséges). Egy ilyen mértékű díj megfelelően tükrözi azt, hogy a LuxOpCo frissíti, fejleszti, kezeli és üzemelteti az immateriális javakat az Amazon európai kiskereskedelmi értékesítési és szolgáltatási tevékenységeivel összefüggésben, hogy meghozza az összes releváns döntést e tevékenységekre vonatkozóan és vállalja és ellenőrzi a kapcsolódó kockázatokat, míg a LuxSCS semmilyen hozzáadott értékű funkciót nem végez az immateriális javakkal vagy e tevékenységekkel összefüggésben.
(561) mivel ez a díj alacsonyabb, mint a LuxSCS díjazása, amelyet a szóban forgó FA által alkalmazott transzferárak transzferár képzési módszere eredményez, mely FA előírta, hogy a LuxSCS-hez kell rendelni a LuxOpCo által elért, összes maradvány nyereséget, amely meghaladja az állítólagos szokásos funkciói esetében szokásos díjazást, a Bizottság megállapítja, hogy a szóban forgó FA gazdasági előnyt biztosított a LuxOpCo számára a luxemburgi társasági adó kiszámításánál az adóalap csökkentése révén, azon társaságok forgalmához képest, amelyek adóköteles nyeresége a szokásos piaci ár elve szerint kialkudott áraknak felel meg.
9.2.2. A GAZDASÁGI ELŐNY MEGLÉTÉNEK MÁSODLAGOS MEGÁLLAPÍTÁSA
(562) A 9.2.1. szakaszban bemutatott értékelés sérelme nélkül, a Bizottság másodlagosan úgy véli, hogy bár Luxemburg joggal fogadta el az alátámasztás nélküli, pontatlan feltételezést, mely szerint a LuxOpCo egyedi és értékes funkciókat látott el az immateriális javakkal kapcsolatban, amit a Bizottság cáfol, a szóban forgó FA által jóváhagyott transzferár képzési módszer, mivel hibás módszerválasztáson alapul, a LuxOpCo számára a társasági adó kiszámításánál az adóalap csökkentése révén gazdasági előnyt biztosít.
(563) Egészen pontosan a Bizottság a szóban forgó FA szerint hibás módszerválasztásokat tárt fel, amelyek a LuxOpCo esetében a piacon alapuló, szokásos piaci ár elve szerint becsült megbízható eredménytől eltérő adóköteles nyereséget eredményeznek: i. A LuxOpCo-t tévesen tekintették "szokásos" funkciókat ellátó félnek, ami miatt a teljes maradvány nyereséget a LuxSCS-hez rendelték; ii. a szóban forgó FA által jóváhagyott, az ügyleti transzferár képzési módszer céljára elfogadott nyereségmutatónak nem az üzemeltetési költségeken, hanem az összes költségen kellett volna alapulnia; és iii. semmilyen gazdasági indok nincsen arra, hogy miért tartalmaz plafonértéket a transzferár képzési módszer. E hibás módszerválasztások egymástól függetlenül is arra a következtetésre vezetnek, hogy a szóban forgó FA által elfogadott transzferár képzési módszer olyan eredményt ad, amely nem felel meg a szokásos piaci ár elve szerinti megbízható eredménybecslésnek.
(564) Az e szakaszban kifejtett értékelésnek nem célja, hogy a LuxOpCo esetében pontos nyílt piaci díjazást határozzon meg. A 9.2.1. szakaszban kifejtett okok miatt a Bizottság szerint a luxemburgi adóhatóságnak nem kellett volna elfogadni egy becslésen alapuló, nem alátámasztott és hibás transzferár képzési módszert, amely szerint a LuxSCS egyedi és értékes funkciókat látott el az immateriális javakkal összefüggésben. Ennek az értékelésnek inkább az a célja, hogy kimutassa - bár a luxemburgi adóhatóság joggal fogadta el ezt a feltételezést, amelyet a Bizottság vitat -, a szóban forgó FA a LuxOpCo számára gazdasági előnyt biztosít, mivel az abban elfogadott transzferár képzési módszer az említett három hibás módszeren alapul, amelyek révén a LuxOpCo adóköteles jövedelme alacsonyabb azon vállalkozásokhoz képest, amelyek adóköteles nyeresége megfelel a szokásos piaci ár feltételei szerint kialkudott áraknak.
9.2.2.1. A LuxOpCo tévesen minősült kizárólag "általános" kezelési funkciókat végrehajtó társaságnak
(565) A 9.2.1.2. szakaszban kifejtett magyarázat szerint a vizsgált időszakban egyáltalán nem "szokásos" ügyviteli funkciókat ellátó LuxOpCo számos egyedi és értékes funkciót viselt az immateriális javakkal összefüggésben és az Amazon európai üzleti tevékenységeit végezte.
(566) Bár a luxemburgi adóhatóság jogosan elfogadta a becslésen alapuló, nem alátámasztott és hibás transzferár képzési módszert, amely szerint a LuxSCS egyedi és értékes funkciókat látott el az immateriális javakkal összefüggésben, az a tény, hogy a LuxOpCo ilyen funkciókat is végzett azt jelenti, hogy nem volt helytálló egy olyan transzferár képzési módszer támogatása, amely azt írja elő, hogy a LuxSCS-hez kell rendelni a LuxOpCo által elért teljes maradvány nyereséget, ami meghaladja az üzemeltetési költségek [4-6] %-át.
(567) A (256) preambulumbekezdés szerint, amikor egy csoporton belüli ügylet két részes fele egyedi és értékes hozzájárulást nyújtanak az említett ügylethez, a nyereségelosztási módszert tekintik általában a legmegfelelőbbnek a transzferárak esetében. Ilyenkor a független felek rendes esetben a hozzájárulásukkal arányosan osztják meg az ügylet révén elért nyereséget. Amint azt részletesen kifejti az említett preambulumbekezdés, a transzferárakra vonatkozó OECD-irányelvek két kombinált nyereségelosztási módszert írnak le a kapcsolt vállalkozások között, amelyek a befizetések elemzése és a maradványelemzés. Amennyiben a két fél egyedi és értékes hozzájárulást nyújt, és nincsenek kevésbé összetett ügyletek, amelyeknek az árát külön kell megállapítani, helyesebb a befizetések elemzését alkalmazni a kombinált nyereség hozzárendelése céljából. maradványelemzést akkor érdemes alkalmazni, amikor vannak kevésbé összetett ügyletek (702). A befizetések elemzése a kombinált nyereségnek a megállapított árú, csoporton belüli ügyletben részes felek által betöltött funkciókra vonatkozó érték szerinti meghatározása (a használt eszközök és a vállalt kockázatok figyelembevételével). Vagyis ha a LuxSCS és a LuxOpCo jelen esetben egyaránt egyedi és értékes funkciókat lát el az immateriális javakkal kapcsolatban, ezt a módszert kell választani a maradványelemzés helyett, abban az esetben, ha valamelyik fél díjazásban is részesül a rendes funkcióiért az ügylethez nyújtott egyedi és értékes hozzájárulásokért kapott díjazáson túl.
(568) Jelen esetben a befizetések elemzése a LuxOpCo-nál az összes általa végzett funkció (a 9.2.1.2.1. és 9.2.1.2.2. szakaszban leírtak szerint), az általa használt eszközök (a 9.2.1.2.3. szakaszban leírtak szerint) és az általa viselt kockázatok (a 9.2.1.2.4. szakaszban leírtak szerint) díjazását eredményezte volna, mely magasabb lett volna a szóban forgó FA által elfogadott transzferár képzési módszerrel számolt díjazásnál, mivel e megállapodás azon a hibás feltételezésen alapult, amely szerint a LuxSCS csak "szokásos" ügyviteli funkciókat végez. Következésképpen ennek a transzferár képzési módszernek az elfogadásával a szóban forgó FA a LuxOpCo számára gazdasági előnyt nyújt, mivel a LuxOpCo adóköteles jövedelmének a csökkenését eredményezi azon társaságokhoz képest, amelyek adóköteles nyeresége a szokásos piaci ár feltételei szerint kialkudott árakat tükrözi.
9.2.2.2. Nem megfelelő az üzemeltetési költségek kiválasztása nyereségmutatóként
(569) Bár a luxemburgi adóhatóság jogosan fogadta el azt a nem alátámasztott és hibás feltételezést, amely szerint a LuxSCS egyedi és értékes funkciókat látott el az immateriális javakkal összefüggésben, és bár később jogosan vélte úgy, hogy a LuxOpCo csupán "rendes" ügyviteli tevékenységeket végzett, a szóban forgó FA által jóváhagyott, az ügyleti transzferár képzési módszerben az üzemeltetési költségeken alapuló nyereségmutató kiválasztása nem megfelelő.
(570) Az (550) preambulumbekezdésben foglalt magyarázatnak megfelelően az NÁTM alkalmazása céljából a nyereségmutatónak az ellenőrzött ügyletben a vizsgált fél által végzett funkciók értékét kell tükröznie, az általa használt eszközök és az általa vállalt kockázatok figyelembevételével, objektív adatokon kell alapulnia és megfelelően megbízható és koherens módon mérhetőnek kell lennie.
(571) Bár a szóban forgó FA olyan transzferár képzési módszert fogad el, amely nyereségmutatóként ír elő egy árrést az üzemeltetési költségekre, amint az Amazon a 2003. október 23-i levelében ajánlotta, a TÁ-jelentés valójában nyereségmutatóként az összes költségre vonatkozó árrést határoz meg a maradvány nyereség elosztási módszer alkalmazása céljából összehasonlíthatónak ítélt független társaságok esetében. Miután az Amazont kérte a Bizottság hogyadjon magyarázatot erre a szemmel látható ellentmondásra és a TÁ-jelentésben található másik ellentmondásra, amely abból ered, hogy az összehasonlítási elemek keresésének az eredményeit az összes költség százalékában adták meg (703), az Amazon megerősítette, hogy az összehasonlítási elemek elemzése valóban az összes költség százalékában kifejezett árrést eredményez az értékesítések vagy az üzemeltetési költségek százalékában kifejezett árrés helyett. Az Amazon kifejtette, hogy bár nincsen koherencia, az eredmény szinte ugyanaz volt, mivel az összehasonlítási elemekként alkalmazott társaságok nem jelentenek be magas összegeket az áruk, alapanyagok és fogyóeszközök költségére és üzemeltetési költségeik alkotják az összes költségük fő elemét (704).
(572) Ez az érvelés hemzseg az ellentmondásoktól a TÁ-jelentésben kiválasztott összehasonlítható társaságok esetében, mivel a LuxOpCo magas összegeket jelent be áru-, alapanyag- és fogyóeszköz költségként. A LuxOpCo mint kiskereskedelmi értékesítési vállalkozás vállalati modelljével együtt jár az, hogy az áruk, alapanyagok és fogyóeszközök költségei teszik ki az összes költsége legnagyobb részét (705). Továbbá az a tény, hogy olyan társaságokat választottak ki, amelyek a LuxOpCo-val ellentétben nem vallanak be magas összeget az áruk, alapanyagok és fogyóeszközök költségeire, szintén azt mutatja, hogy rosszul választották ki az összehasonlítható társaságokat, mert nem rendelkeznek néhány olyan jellemzővel, ami a LuxOpCo funkcionális profiljának a része. Mindenesetre, az összehasonlítható társaságok elemzéséhez kiválasztott több társaság a TÁ-jelentésben de facto magas összegeket vall be az árukra, alapanyagokra és fogyóeszközökre (706).
(573) mivel az összes költség egy szélesebb alapot jelent mint az üzemeltetési költségek, ha a TÁ-jelentésben az összehasonlítható társaságok keresési eredményét alkalmazták volna, akkor az abból eredő éves adóköteles jövedelem magasabb lett volna, mint a szóban forgó FA-ban megállapított díjazás. Az üzemeltetési költségek nem tartalmazzák az alapanyagokhoz kapcsolódó költségeket, az áruköltségeket és a fogyóeszköz költségeket, amelyek a LuxOpCo költségeinek a fő változó elemét alkotják. Ez az eltérés a 20. táblázatban található.
20. táblázat
A LuxOpCo szóban forgó FA szerint meghatározott, és a transzferárakról szóló jelentésben az összehasonlítható jogalanyok esetében használt nyereségmutatóval azonos módon kiszámolt nyereségének összehasonlítása
| (millió EUR) | |||||||||
| 2006 | 2007 | 2008 | 2009 | 2010 | 2011 | 2012 | 2013 | Összesen | |
| A szóban forgó FA szerint a LuxOpCo-hoz rendelt | 11 | 20 | 22 | 27 | 36 | 55 | 73 | [80-90] | [300-400] |
| A LuxOpCo nyeresége az összes költség [4-6] %-a (plafon és küszöb nélkül) | 84 | 147 | 177 | 228 | 315 | 429 | 573 | [600-700] | [2 500 -3 000 ] |
(574) A TÁ-jelentésben az összehasonlítható társaságok kereséséből kitűnik, hogy a LuxOpCo esetében az összes költségre számított árrés vezetne a szokásos piaci ár elve szerinti díjazáshoz. Következésképpen az üzemeltetési költségekre számított árrésre éülő transzferár meghatározási módszer elfogadásával a szóban forgó FA gazdaséfi előnyt nyújt a LuxOpCo-nak, mivel nem megfelelő módon csökkenti az éves adóköteles jövedelmét.
9.2.2.3. Nem megfelelő a transzferárak meghatározási módszerében plafont megállapítani
(575) A Bizottság szerint a plafon beiktatása a transzferár meghatározási módszerbe a LuxOpCo adóalapjának a meghatározása céljából, olyan eredményt ad, amely eltér a megbízható módon becsült piaci eredménytől. Egészen pontosan, e megállapodás alapján a LuxOpCo szokásos piaci ár szerinti díjazása nem haladhatja meg az éves értékesítések 0,55 %-át. A 2006., 2007., 2011., 2012. és 2013. pénzügyi évben, a luxemburgi adóhatóság valóban elfogadta a LuxOpCo adóbevallásait, amelyekben az éves adóköteles jövedelmének plafonja az éves értékesítések 0,55 %-a az üzemeltetési költségek [4-6] %-a helyett.
(576) A Bizottság mindenekelőtt megjegyzi, hogy a TÁ-jelentés nem indokolja e plafon bevezetését. Hasonlóképpen, az Amazon által a vizsgálat keretében átadott transzferárra vonatkozó ex post tanulmányok egyike sem indokolja a plafon meghatározását a transzferárak szempontjából.
(577) Luxemburg és az Amazon állítása szerint szükség van erre a plafonértékre, mert a LuxOpCo-t arra ösztönzi, hogy megtérülő módon kezelje a tevékenységeit (707). Hasonlóképpen azt állítják, hogy e plafon alkalmazása soha nem eredményezte azt, hogy a LuxOpCo adóköteles jövedelme túllépje a szokásos piaci ár szerinti tartományt (708). A Bizottság ezt az érvet sem tudja elfogadni. Azon túl, hogy a plafon meghatározása sosem összehasonlíthatósági elemzés alapján történt, az árrés hibás alkalmazása az üzemeltetési költségekre az összes költség helyett, a LuxOpCo adóalapjának méltánytalan csökkentését eredményezte. A 2006., 2007., 2011., 2012. és 2013. pénzügyi év során végrehajtott csökkentés tehát valószínűleg nem lenne a szokásos piaci ár szerinti tartományban.
(578) Vagyis a szóban forgó FA által elfogadott transzferár képzési módszerbe beiktatott plafon a gazdasági előnyhöz juttatja a LuxOpCo-t, mivel olyan eredményt ad, amely eltér a szokásos piaci ár elve szerint becsült megbízható eredménytől és az adóköteles jövedelmei csökkenését eredményezi.
9.2.2.4. A gazdasági előny meglétének másodlagos megállapítására vonatkozó következtetés
(579) Az előzőekben említett módszertani ellentmondások fennállása, amelyeknek a szóban forgó FA az alapja, azt jelenti, hogy bár a luxemburgi adóhatóság jogosan fogadta el azt a nem alátámasztott és hibás feltételezést, amely szerint a LuxSCS egyedi és értékes funkciókat látott el az immateriális javakkal összefüggésben, a szóban forgó FA gazdasági előnyhöz juttatja a LuxOpCo-t mivel a piacon alapuló megbízható becsült eredménytől eltérő eredményt ad, ami a LuxOpCo adóköteles jövedelmének a csökkenéséhez vezet, azon vállalkozásokhoz képest, amelyek adóköteles nyeresége megfelel a szokásos piaci ár feltételei szerint kialkudott áraknak.
9.3. SZELEKTIVITÁS
(580) Az ítélkezési gyakorlat szerint "az [...] előny szelektivitására vonatkozó feltételt illetően [...] e feltétel értékelése során azt kell meghatározni, hogy adott jogi szabályozás keretén belül a szóban forgó nemzeti intézkedés alkalmas-e arra, hogy "bizonyos vállalkozások[at] vagy bizonyos áruk termelés[ét]" előnyben részesítsen olyan vállalkozásokkal és áruk termelésével szemben, amelyek az említett szabályozás céljára tekintettel hasonló ténybeli és jogi helyzetben vannak, és amelyek ily módon - lényegében hátrányosan megkülönböztetőnek minősíthető - eltérő bánásmódban részesülnek" (709).
(581) Meg kell különböztetni egymástól az előnyre vonatkozó feltételeket és azokat a feltételeket, amelyek a szelektivitással függenek össze annak ellenőrzése érdekben, hogy az előnyt biztosító állami intézkedések közül nem mind állami támogatás, hanem csak azok, amelyek bizonyos vállalkozásoknak, vállalkozási kategóriáknak vagy bizonyos gazdasági ágazatoknak szelektív módon nyújtanak ilyen előnyt. Ebből az következik, hogy a teljesen általános hatályú intézkedések - amelyek előnyt biztosítanak, de nem bizonyos vállalkozásokat vagy bizonyos javak előállítását részesítik előnyben - nem minősülnek állami támogatásnak, mivel nem szelektív jellegűek (710). A szelektivitás felmérésének egyik kulcsfontosságú vetülete annak meghatározása, hogy vajon a vizsgált intézkedés általános hatályú-e vagy éppen ellenkezőleg, csupán bizonyos vállalkozásokra vagy bizonyos gazdasági ágazatokra vonatkozik egy adott tagállamban.
(582) Ebben az összefüggésben a Bíróság megkülönböztette az egyedi támogatási intézkedéseket és a támogatási rendszereket és jelezte, hogy a szelektivitás követelménye a kérdéses támogatáskategóriától függően változik. A Bíróság szerint, "a szelektivitás követelménye attól függően változik, hogy az adott intézkedést általános támogatási rendszerként vagy egyedi támogatásként tervezik megvalósítani. A második esetben a gazdasági előny azonosítása révén elvileg feltételezhető a szelektivitás. Ezzel szemben az általános támogatási rendszer vizsgálata során azonosítani kell, hogy a vizsgált intézkedés, annak megállapítása ellenére, hogy általános hatályú előnyt nyújt, ezt kizárólag néhány vállalkozás vagy tevékenységi ágazat javára teszi" (711). Másképpen fogalmazva, egy adott tagállamban egy olyan vállalkozáscsoport vagy bizonyos gazdasági ágazatok azonosítása, amelyek a kérdéses intézkedés kedvezményezettjei, az összehasonlítható ténybeli és jogi helyzetben lévő gazdasági szereplők kivételével, megfelelő azon rendszerek szelektív jellegének a mérlegelésekor, amelyek legalább potenciálisan általános hatályúak lehetnek. Ezzel szemben amennyiben a támogatásra irányuló egyedi intézkedéseknek csak egyetlen vállalkozás a kedvezményezettje a sajátos helyzete folytán, akkor nem szükséges ilyen elemzés.
9.3.1. A SZELEKTIVITÁS FŐ MEGÁLLAPÍTÁSA
(583) A szóban forgó FA egyedi intézkedés. Egyetlen kedvezményezettje az Amazon.com Inc. és kizárólag a LuxOpCo és a LuxSCS adóügyi helyzetét érinti. Ezt csak a LuxOpCo tudja alkalmazni a luxemburgi adóköteles jövedelmének és társasági jövedelemadó-tartozásának meghatározása céljából és az adóköteles jövedelmének bármely csökkenése egyedül az eredményeiből ered.
(584) mivel a szóban forgó FA egyedi intézkedés, a Bizottság feltételezheti, hogy szelektív jellegű, mivel a 9.2. szakaszban bizonyítást nyert, hogy a LuxOpCo számára előnyt biztosít a kérdéses döntés, mivel olyan transzferár képzési módszert támogat, amely a piacon alapuló megbízható becsült eredménytől eltér, így a LuxOpCo adóköteles jövedelmének a csökkenéséhez, következésképpen a Luxemburgnak fizetendő társasági adója összegének a csökkenéséhez vezet.
9.3.2. A SZELEKTIVITÁS MÁSODLAGOS MEGÁLLAPÍTÁSAI
(585) Bár a Bizottság feltételezheti a szóban forgó FA szelektív jellegét azon az alapon, hogy a LuxOpCo számára egyedi előnyt biztosító intézkedésről van szó, a teljesség érdekében azt is vizsgálat, hogy az FA szelektív jellegű-e a bíróság által meghatározott, a támogatási rendszerekre vonatkozó, három lépésből álló elemzés fényében (712).
(586) Ahhoz, hogy ezzel az elemzéssel valamely nemzeti adórendelkezés szelektívnek minősülhessen, a Bizottságnak először is azonosítania kell az érintett tagállamban alkalmazandó általános vagy normál adórendszert (referencia rendszer), másodszor pedig bizonyítania kell, hogy a szóban forgó adóintézkedés eltér az említett általános rendszertől, amikor különbséget tesz az említett általános rendszer által kitűzött célra tekintettel összehasonlítható ténybeli és jogi helyzetben lévő gazdasági szereplők között (713). A referenciarendszerhez képest kivételt jelentő adóintézkedés akkor indokolható, ha az érintett tagállam bizonyítani tudja, hogy ez az intézkedés közvetlenül az adórendszere alapvető vagy irányadó elveiből fakad (714). Ez esetben az adóintézkedés nem szelektív. A bizonyítás terhe ebben az utolsó szakaszban a tagállamra hárul.
9.3.2.1. Kedvezményes elbánás a társasági adó többi adóalanyához képest
(587) A szóban forgó FA-t az Amazon javára adták ki azért, hogy luxemburgi leányvállalata, a LuxOpCo meg tudja becsülni az éves adóköteles nyereségét a társasági adótartozása kiszámítása céljából, a Luxemburgban érvényes társasági nyereségre vonatkozó általános adószabályok szerint. A Bizottság szerint jelen esetben a referenciarendszer az említett szabályokból áll, vagyis a luxemburgi általános társasági adórendszerből. Tehát ennek a rendszernek a szempontjából kell megállapítani, hogy az FA olyan mentességet biztosít-e, amely kedvezményes elbánást biztosít más vállalkozásokhoz képest, amelyek összehasonlítható ténybeli és jogi helyzetben vannak.
(588) Az ítélkezési gyakorlatból következik, hogy a válasz arra a kérdésre, hogy a szelektivitási elemzés céljából összehasonlítható ténybeli és jogi helyzetben vannak-el vállalkozások, a referenciarendszer céljától függ (715). Az általános társasági adózási rendszer célja Luxemburgban abból áll, hogy az összes adóköteles nyereséget Luxemburgban adóztatja meg. Az említett rendszer szerint az összes honos adóalany a világszinten elért nyeresége után adózik (716), míg a nem honos adóalanyok csak a Luxemburgban elért jövedelmek után. Az adóköteles nyereségnek az említett rendszer szerint történő meghatározása céljából az adóalany könyvelésében feltüntetett nyereségeket használják hivatkozásul, a luxemburgi adórendszer által előírt kiigazítások és csökkentések sérelme nélkül. Végül pedig, az említett rendszer úgy rendelkezik, hogy valamennyi honos és nem honos adóalany adóköteles jövedelmére ugyanazok az adókulcsok vonatkoznak (717).
(589) E cél figyelembevételével a társasági adó összes alanya, akár függetlenül működik a piacon, vagy egy multinacionális társaságcsoport része összehasonlítható ténybeli és jogi helyzetben van a Luxemburgban fizetendő adó megállapítása szempontjából. A luxemburgi adótörvény úgy rendelkezik, hogy a Luxemburgban működő jogalanyok a társasági adó alanyai és "minden gazdasági jogalany közvetlenül a közösségi jövedelemadó hatálya alá vonható". Sem a vállalati forma, sem a szerkezet nem meghatározó tényező a társaságok adóalanyisága szempontjából Luxemburgban. Általában véve a luxemburgi társasági adót a különálló jogalany megközelítés szerint fizetik, vagyis a különböző jogalanyok szintjén és nem csoportszinten, és a szóban forgó FA kizárólag a LuxOpCo adóköteles nyereségére vonatkozik oly módon, hogy az adóköteles jövedelem mindennemű csökkentésének az alapja külön e társaság eredménye. Amennyiben helytálló, hogy a luxemburgi jog a csoportokra különleges rendelkezéseket állapít meg (például adóintegrációs csoportra vonatkozó rendelkezések amint a LuxOpCo-ra, az ASE-re és az AMEU-ra vonatkoznak) (718), akkor ezek célja inkább az egyenlőség megteremtés a nem integrált és az integrált társaságok között, mint kedvezményes elbánás nyújtása a csoportoknak (719). Következésképpen, ha megállapítható, hogy a szóban forgó FA alapján a LuxOpCo-ra szorítkozó adóelbánás ennek az adóalanynak kedvezményes elbánást biztosít, amelyben más adóalany társaságok nem részesülhetnek, akkor ennek alapján az állapítható meg, hogy a szóban forgó FA eltér ettől a rendszertől.
(590) Luxemburg és az Amazon állítása szerint annak megállapításához, hogy a LuxOpCo szelektív előnyben részesült a szóban forgó FA alapján, a luxemburgi adóhatóságok részéről tanúsított kezelését csupán multinacionális csoport részét képező, a luxemburgi adózás hatálya alá tartozó más társaságokkal szembeni bánásmóddal kell összehasonlítani. Azt állítják, hogy a szóban forgó FA a transzferárakra vonatkozik és a multinacionális csoporthoz tartozó társaságok a független társaságoktól eltérő ténybeli és jogi helyzetben vannak, mivel kizárólag ezek a csoportok kénytelenek határokon átnyúló csoporton belüli ügyletek árát meghatározni. Ezt az érvelést kifejtve Luxemburg és az Amazon az LIR 164. cikkének (3) bekezdésére szorítkozó referenciarendszert támogatnak, vagyis a luxemburgi adótörvények azon rendelkezését, amely létrehozta a szokásos piaci ár elvét a vizsgált időszakban a határon átnyúló csoporton belüli ügyletek árának a megállapítása céljából.
(591) A Bizottság nem osztja azt a nézetet, mely szerint a referenciarendszert is korlátozni kellene ebben az esetben.
(592) Először, a multinacionális csoporthoz tartozó társaságoknak nem kell módszeresen igénybe venniük a transzferár képzést az adóköteles jövedelmük meghatározásához. Amikor egy csoporthoz tartozó társaság nem kapcsolódó társaságokkal végez ügyleteket (vagy önálló független társaságokkal, vagy egy másik multinacionális csoporthoz tartozó társaságokkal), az ezeken az ügyleteken elért nyeresége a szokásos piaci ár elve szerint a piacon kialkudott árakat tükrözi, ugyanúgy, ahogyan az egymással ügyletet bonyolító független társaságok esetében. Csak a csoport részét képező társaság által kapcsolódó társaságokkal bonyolított ügyletek esetén kell megbecsülni azokat az árakat, amelyeken ezeket a csoporton belüli ügyleteket számlázza. Vagyis az a tény, hogy egy csoporthoz tartozó társaság kapcsolódó társaságokkal ügyleteket bonyolíthat és adott esetben transzferárakat kell képeznie, nem jelenti azt, hogy egy csoport részét képező társaságok más ténybeli és jogi helyzetben vannak, mint a luxemburgi társasági adónak alávetett más adóalanyok.
(593) Másodszor, a nem kapcsolódó társaságok között kötött ügyletek nyeresége és a kapcsolódó társaságok által kötött csoporton belüli ügyletek nyeresége ugyanúgy adóköteles és ugyanakkora a vonatkozó adókulcsa Luxemburgban. Az, hogy egy nyereség a LIR 164. cikkének (3) bekezdésének a hatálya alá tartozó csoporton belüli ügyletből származik nem jelenti azt, hogy speciális könnyítések vonatkoznak rá vagy hogy más adókulcs alkalmazható. Következésképpen az, hogy másképp kell kiszámolni az adóköteles nyereséget az ellenőrzött ügyletek és a nyílt piaci ügyletek esetében, nincsen jelen esetben hatással a referenciarendszer kiválasztására. Mivel az összes adóalany nyeresége azonos módon adózik, tekintet nélkül az eredetére, a luxemburgi társasági adózási rendszer szerint az összes adóalanyt úgy kell tekinteni, hogy azonos ténybeli és jogi helyzetben van.
(594) Harmadszor, a társasági adó összes alanya, függetlenül attól, hogy a piacon önállóak vagy multinacionális csoportba tartoznak, ugyanazon az alapon - vagyis a nyereség keletkezése alapján - és ugyanazon adókulcsokkal adóznak a luxemburgi társasági adózási rendszer szerint. A referenciarendszernek kizárólag a multinacionális csoportokra történő korlátozása révén a csoporthoz tartozó társaságok és az önálló társaságok között a szerkezetükön alapuló mesterséges megkülönböztetést vezetünk be, mely elemet a luxemburgi társasági adórendszer általában nem vesz figyelembe, amikor a Luxemburg adóhatálya alá tartozó társaságok nyereségeit megadóztatja.
(595) Negyedszer, az LIR 164. cikkének (3) bekezdése szerint a csoporton belüli ügylettel elért nyereség pontosan ugyanúgy határozható meg, mint a nem kapcsolódó társaságok közötti ügyletekből származó nyereség: míg az utóbbi a piacon kialkudott ártól függ, addig az előző a piacnak megfelelő áraktól függ, oly módon, hogy mindkét esetben az adóköteles nyereséget végső soron a piac határozza meg (közvetlenül vagy közvetve). Ennek fényében az LIR 164. cikkének (3) bekezdése annyit jelent, hogy az az eszköz, amely révén biztosítható, hogy a csoportba tartozó társaságok adózási szempontból ugyanúgy viselkedjenek, mint a független társaságok azonos körülmények között, a csoporton belüli árképzés, valamint ügyleti szabályok és feltételek meghatározása terén, annak érdekében, hogy az ezekből az ügyletekből származó adóköteles nyereségük azonos módon és azonos társasági adókulcs szerint adózzon a társaságok nyereségének a közvetlen adózási rendszere szerint. Az LIR 164. cikkének (3) bekezdésének a célja tehát az, hogy összehangolja egy csoport kapcsolódó társaságai között létrejött ügyletek adóügyi kezelését a független társaságok által kötött ügyletekével, hogy az első csoportba tartozó társaságok ne élvezzenek kedvezőbb bánásmódot, mint a második csoportba tartozók, a luxemburgi társasági adózás keretében.
(596) Ötödször, annak az érvnek az elfogadása, mely szerint a referenciarendszernek azon társaságokra kell korlátozódnia, amelyek multinacionális csoport tagjai egyszerűen azért, mert az LIR 164. cikkének (3) bekezdése kizárólag ez utóbbiakra vonatkozik, a tagállamokat arra ösztönözné, hogy olyan adóügyi intézkedéseket fogadjanak el, amelyek láthatólag a multinacionális vállalkozásokat támogatná a független társaságok kárára. A multinacionális csoport részét képező társaságok ugyanazokat a tevékenységeket végezhetik - és végzik - mint a független társaságok és e két társaságtípus versenyezhet - és versenyez - egymással. Mivel a két társaságtípus adóköteles nyeresége ugyanazon társasági adókulcs szerint adózik a luxemburgi társasági adózási rendszer keretében, minden intézkedés, amely az első kategória számára megengedi az adóalap csökkentését, amelyre az említett kulcsot alkalmazzák, a második csoporthoz képest kedvezményes adóelbánást biztosít a társasági adótartozásának a csökkentése formájában, ami torzítja a versenyt és befolyásolja a tagállamok közötti kereskedelmet.
(597) Végül pedig a Bizottság nem osztja Luxemburg és az Amazon azon véleményét, mely szerint korábbi határozataiban megerősítette volna azt hogy a referenciarendszert az integrált társaságokra kell korlátozni. A Bizottság in limine emlékeztet arra, hogy döntéshozatali gyakorlata nem kötődik és minden potenciális támogatásra irányuló intézkedést a saját jellemzői alapján kell mérlegelni, tekintettel az EUMSZ 107. cikke (1) bekezdésének objektív kritériumaira oly módon, hogy amennyiben egy ellentétes döntéshozatali gyakorlat merül fel, az nem befolyásolhatja az e határozatban kimondott megállapítások érvényességét (720). Mindenesetre, az említett döntésekben az állami támogatásnak minősülő nemzeti adórendszerek felépítése olyan volt, hogy már az integrált társaságok különböző kategóriái között különbséget tettek (721). Az említett rendszerek szelektivitásának a megállapításához teljesen fölösleges volt összehasonlítani a kedvezményezettek kezelését a független, önálló társaságok kezelésével. Ez nem jelenti ugyanakkor azt, hogy az említett rendszerek nem voltak szelektívek ebből a szempontból is.
(598) Az Amazon azt is állította, hogy jelen esetben a szelektív jelleg megállapításához a Bizottságnak a szóban forgó FA miatt a LuxOpCo-val szembeni bánásmódot a luxemburgi adóhatóság általánosan FA-ra vonatkozó gyakorlatával és mindenekelőtt az Amazon által kiemelt 97 határozattal, amelyek állítólag a nyereségmegosztás módszerét támogatják (722). A Bizottság elutasítja ezt az érvet, mivel azt jelentené, hogy a referenciarendszer a jelen gyakorlatból állna, egyetlen FA alkategóriára szorítkozna a luxemburgi adóügyi jogszabályok rendelkezései helyett. Ennek az érvnek az elfogadása esetén egy tagállam adóhatósága módszeresen eltérhetne a saját adóügyi jogszabályaitól oly módon, hogy az adóalanyok egy bizonyos kategóriája számára módszeresen kedvezményes adóügyi bánásmódot tartana fenn, nevezetesen azon adóalanyok számára, akik a kérdéses FA típust kérték és megkapták (723). A Bizottság megjegyzi ugyanakkor, hogy az Amzon által említett 7 FA közül egy sem tartalmaz utalást a nyereségmegosztás módszerére vagy az NÁTM-re a kérdéses FA-ban elfogadott transzferár képzési módszerként. E 7 határozatból 78 nyereségrészesedéses kölcsönök adóügyi kezelésére vonatkozik, 6 pedig a portfólió bevételeit befolyásoló kölcsönök kezelésére, vagyis két hibrid pénzügyi eszközre. A Bizottság szerint az Amazon által említett 97 FA közül egy sem hasonlítható össze a szóban forgó FA-val?
(599) Az előzőekben leírt megfontolások alapján a Bizottság megállapítja, hogy a luxemburgi társasági adózási rendszer az alkalmazandó referenciarendszer és nem az LIR 164. cikkének (3) bekezdése. Amint a Bizottság kifejtette a 9.2. szakaszban, a szóban forgó FA olyan transzferár képzési módszert támogat, amely adóköteles nyereséget eredményez a LuxOpCo számára, eltérve a piacon alapuló, szokásos piaci ár elve szerint becsült megbízható eredménytől és amelynek hatására csökken a társasági adózásnál figyelembe vett adóalapja. A független társaságok, a multinacionális csoporthoz tartozó, kizárólag nem kapcsolódó felekkel ügyleteket bonyolító társaságok, valamint a multinacionális csoporthoz tartozó, a csoporton belüli ügyleteikben kizárólag nyílt piaci transzferárakat alkalmazó társaságok ezzel szemben mind ugyanazon nyereségszint alapján adóznak Luxemburgban, ami elvileg tükrözi a szokásos piaci ár feltételei szerint kialkudott árakat. Kimondható tehát, hogy a szóban forgó FA eltér a luxemburgi általános társasági adórendszertől, mivel a LuxOpCo számára kedvezményes adózási bánásmódot biztosít, amelyben nem részesülhetnek a társasági ad hatálya alá tartozó azon egyéb adóalanyok, akiknek az adóköteles nyeresége a szokásos piaci ár feltételei szerint kialkudott árakat tükrözi. Az is megállapítható, hogy az említett FA a LuxOpCo számára szelektív előnyt biztosít a luxemburgi általános társasági adórendszer keretében.
9.3.2.2. Kedvezményes elbánás a multinacionális vállalatcsoporthoz tartozó társaságokra vonatkozó adó alanyaihoz képest
(600) Az előző preambulumbekezdésben foglaltak sérelme nélkül, a Bizottság úgy véli, hogy amennyiben a referenciarendszer az LIR 164. cikkének (3) bekezdésére korlátozódik, és csak egy multinacionális csoporthoz tartozó társaságok tekinthetők azonos ténybeli és jogi helyzetűnek, amint azt Luxemburg és az Amazon állítja, akkor a szóban forgó FA-t úgy kellene tekinteni, hogy a LuxOpCo ezekkel az adóalanyokkal szemben is előnyben részesül.
(601) Abban az időszakban, amikor a szóban forgó FA hatályos volt, úgy tekintették, hogy az LIR 164. cikkének (3) bekezdése állapítja meg a szokásos piaci ár elvét a luxemburgi adójogszabályokban. E rendelkezés értelmében a multinacionális csoporthoz tartozó, kapcsolódó társaságokkal ügyleteket bonyolító társaságoknak a transzferárukat ennek az elvnek a figyelembevételével kell kiszámítaniuk. Amint a Bizottság a 9.2. szakaszban rámutatott, a szóban forgó FA által elfogadott transzferár képzési módszer a LuxOpCo számára olyan adóköteles jövedelmet nyújt, amely nem tükrözi a szokásos piaci ár elve szerint kialkudott árakat. Csökkenti tehát a LuxOpCo által Luxemburgban fizetendő társasági adót azokhoz a multinacionális csoporthoz tartozó társaságokhoz képest, akik a transzferárukat az LIR 164. cikkének (3) bekezdése szerint számolják ki.
(602) Az előző megfontolások fényében a Bizottság megállapította, hogy a 9.2. szakaszban meghatározott előny szelektív jellegű, mert az Amazon számára előnyt biztosít a multinacionális csoporthoz tartozó többi adóalany társasággal szemben, akik csoporton belül kötnek ügyleteket és akiknek az LIR 164. cikkének (3) bekezdése értelmében úgy kell megállapítaniuk a csoporton belüli ügyleteik árait, hogy azok tükrözzék a független felek által a szokásos piaci ár feltételei szerint kialkudott árakat.
9.3.3. IGAZOLÁS HIÁNYA
(603) Sem Luxemburg, sem az Amazon nem fejtett ki indokolást a LuxOpCo-nak nyújtott kedvezményes bánásmódra vonatkozóan, amelyet a szóban forgó FA eredményez. A Bizottság e tekintetben emlékeztet arra, hogy a tagállam feladata, hogy ilyen indokolást benyújtson.
(604) A Bizottság nem talált semmilyen indokolást arra a preferenciális bánásmódra, amelyben a LuxOpCo részesül a vizsgált intézkedés miatt, amely úgy tekinthető, hogy közvetlenül a rendszer működéséhez és hatékonyságához szükséges referenciarendszer (724) vagy az abból adódó mechanizmusok belső, alapvető vagy vezér irányelveiből ered, hogy a Luxemburgban hatályos általános társasági adózási rendszer volna a referenciarendszer, amint az a Bizottság kifejtette vagy az LIR 164. cikkének (3) bekezdése tartalmazza, Luxemburg és az Amazon állítása szerint.
9.3.4. A SZELEKTIVITÁSRA VONATKOZÓ KÖVETKEZTETÉS
(605) Az előzőekben kifejtett megfontolásokból az következik, hogy a 9.2. szakaszban azonosított előny, amelyet a LuxOpCo a szóban forgó FA révén kapott meg, szelektív jellegű.
9.4. KÖVETKEZTETÉS TÁMOGATÁS MEGLÉTÉRŐL
(606) mivel a szóban forgó FA megfelel az EUMSZ 107. cikkének (1) bekezdésében meghatározott valamennyi feltételnek, ezért az említett rendelkezés értelmében állami támogatásnak kell tekinteni. A vizsgált intézkedés azzal a hatással jár, hogy csökkenti a LuxOpCo által a tevékenysége során rendes esetben viselendő terheket oly módon, hogy azt a LuxOpCo számára nyújtott működési támogatásnak kell tekinteni.
9.5. A TÁMOGATÁS KEDVEZMÉNYEZETTJE
(607) A Bizottság úgy véli, hogy a szóban forgó FA a LuxOpCo számára szelektív előnyt biztosít az EUMSZ 107. cikkének (1) bekezdése szerint, mivel csökkenti a jogalany adóköteles nyereségét és következésképpen a befizetendő társasági adóját Luxemburgban. A Bizottság ugyanakkor tudomásul veszi, hogy a LuxOpCo egy multinacionális társaságcsoport, az Amazon csoport tagja.
(608) Több önálló jogalany az állami támogatási szabályok alkalmazásában egyetlen gazdasági egységnek minősülhet. Így ez a gazdasági egység minősül a támogatási intézkedés által érintett, kedvezményezett vállalkozásnak. Amint a Bíróság korábban kifejtette, "[a] versenyjogban a "vállalkozás" fogalom mindenképpen gazdasági egységet jelöl [...] még akkor is, ha ez a gazdasági egység jogilag több - természetes vagy jogi - személyből áll" (725). Annak meghatározására, hogy több gazdálkodó gazdasági egységet alkot-e, a Bíróság a befolyásoló részesedés meglétét vagy a funkcionális, gazdasági és szervezeti kapcsolatokat vizsgálja (726). Jelen esetben a LuxOpCo 100 %-ban a LuxSCS ellenőrzése alatt állt a vizsgált időszakban, a LuxSCS pedig az Amazon csoport Egyesült Államokban működő társaságainak az ellenőrzése alatt állt (727). Továbbá, amint az FA-kérelemből is kitűnik, az Amazon.com, Inc. által ellenőrzött Amazon csoport döntött úgy, hogy a LuxOpCo székhelye Luxemburgban lesz.
(609) Továbbá a transzferárak képzése jellegénél fogva a csoportnak legalább két társaságát érinti, mert az ügyletben részes egyik fél nyereségének a csökkentése növeli a másik fél nyereségét. Jelen esetben a LuxOpCo luxemburgi adóköteles nyereségének a kiszámítása befolyásolja a LuxSCS részére fizetett díjat is, mert e díj összege megegyezik az üzemeltetési költségei [4-6] %-át meghaladó vagy a forgalma 0,55 %-át meghaladó összes nyereséggel, amint azt a luxemburgi adóhatóság a szóban forgó FA-ban elfogadta. A LuxOpCo adókötelezettségének a csökkentése tehát nem csupán e társaság számára előnyös, hanem a LuxSCS számára is. Ráadásul, mivel a LuxSCS-hez rendelt nyereség Luxemburgban nem adóköteles, hanem legjobb esetben átruházott adózás hatálya alá tartozik, ha és amennyiben szétosztják az Egyesült Államokban székhellyel rendelkező partnereknek (728), a szóban forgó FA az egész Amazon csoportnak támogatást nyújt.
(610) Vagyis a luxemburgi adóhatóság által a LuxOpCo-nak nyújtott mindennemű kedvezményes adóügyi bánásmód nem csupán e társaság számára előnyös, hanem az egész Amazon csoport számára, mivel kiegészítő pénzügyi forrásokat biztosít számára. Annak ellenére, hogy az említett csoport több különböző jogi személyből áll és a szóban forgó FA a LuxOpCo és a LuxSCS adóügyi megítélésére vonatkozik, a csoportot egyetlen gazdasági egységként kell tekinteni, amely a vitatott támogatási intézkedés kedvezményezettje (729).
9.6. A TÁMOGATÁS ÖSSZEEGYEZTETHETETLENSÉGE
(611) Az állami támogatás a belső piaccal összeegyeztethetőnek tekintendő, ha az az EUMSZ 107. cikkének (2) bekezdésében (730) felsorolt kategóriák egyikébe tartozik, és a belső piaccal összeegyeztethetőnek tekinthető, ha a Bizottság megállapítja, hogy az EUMSZ 107. cikkének (3) bekezdésében felsorolt kategóriák egyikébe tartozik. Azonban az állami támogatást nyújtó tagállamot terheli a bizonyítási teher annak bebizonyítására, hogy az általa nyújtott állami támogatás az EUMSZ 107. cikkének (2) vagy (3) bekezdése értelmében a belső piaccal összeegyeztethető.
(612) Luxemburg nem hozott fel semmilyen, az említett rendelkezésekben felsorolt összeegyeztethetőségi indokot a szóban forgó FA révén nyújtott állami támogatás tekintetében.
(613) Továbbá a (606) preambulumbekezdésben foglaltak szerint a szóban forgó FA révén nyújtott támogatás működési támogatás. Általános szabályként az ilyen támogatás nem tekinthető összeegyeztethetőnek a belső piaccal az EUMSZ 107. cikkének (3) bekezdése értelmében, mivel nem mozdítja elő egyes gazdasági tevékenységek vagy gazdasági területek fejlődését, emellett az adókedvezmény időben nem korlátozott, nincs tervbe véve a fokozatos csökkentése, és nem áll arányban azzal, ami a kérdéses régiókban valamely sajátos piaci rendellenesség orvoslásához szükséges.
(614) Következésképpen a Luxemburg által a LuxOpCo és az Amazon csoport részére nyújtott állami támogatás nem egyeztethető össze a belső piaccal.
9.7. A TÁMOGATÁS JOGELLENES VOLTA
(615) Az EUMSZ 108. cikkének (3) bekezdése szerint a tagállamoknak tájékoztatniuk kell a Bizottságot minden, a támogatás nyújtására irányuló szándékról, és a tervezett intézkedéseket csak akkor hajthatják végre, miután a Bizottság a vizsgált tervezetekről végleges döntést hozott.
(616) A Bizottság megjegyzi, hogy Luxemburg nem jelentette be a vizsgált támogatási intézkedés nyújtásának szándékát. Következésképpen a szóban forgó FA jogellenes támogatás, amelyet az EUMSZ 108. cikkének (3) bekezdésébe ütköző módon valósítottak meg.
10. VISSZATÉRÍTTETÉS
10.1. VISSZATÉRÍTTETÉSI KÖTELEZETTSÉG
(617) Az (EU) 2015/1589 tanácsi rendelet 16. cikkének (1) bekezdése a Bizottság számára kötelezettségként előírja minden jogellenes és nem összeegyeztethető támogatás visszafizettetésének az elrendelését. Az említett rendelkezés előírja azt is, hogy az érintett tagállamnak meg kell hoznia minden szükséges intézkedést az összeegyeztethetetlennek ítélt jogellenes támogatás visszafizettetése érdekében. Az (EU) 2015/1589 rendelet 16. cikkének (2) bekezdése értelmében a támogatást kamattal együtt kell visszafizettetni, amely attól a naptól esedékes, amikor a jogellenes támogatást a kedvezményezett rendelkezésére bocsátották, addig a napig, amíg ténylegesen vissza nem fizették. A 794/2004/EK bizottsági rendelet (731) részletesen bemutatja az állami támogatások visszafizettetésére alkalmazandó kamatszámítási módszert. Végül pedig az (EU) 2015/1589 rendelet 16. cikkének (3) bekezdése szerint "a visszatérítést késedelem nélkül és az érintett tagállam nemzeti joga szerinti eljárás keretében kell végrehajtani, feltéve, hogy e rendelkezések lehetővé teszik a Bizottság határozatának azonnali és hatékony végrehajtását".
10.2. ÚJ TÁMOGATÁS
(618) Az (EU) 2015/1589 rendelet 17. cikkének megfelelően a Bizottság támogatás-visszatéríttetésre vonatkozó hatásköre tíz éves jogvesztő határidőn belül érvényesíthető. A jogvesztő határidő azon a napon kezdődik, amikor a jogellenes támogatást a kedvezményezettnek egyedi támogatás vagy támogatási program részét képező támogatás formájában odaítélik. A Bizottság vagy a Bizottság kérésére eljáró tagállam jogellenes támogatással kapcsolatos intézkedései megszakítják a jogvesztő határidőt. A jogvesztő határidő minden megszakítástól számítva újra indul. A jogvesztő határidőt fel kell függeszteni, amíg a Bizottság határozata a Bíróság előtt függőben lévő eljárás alá tartozik. Végül pedig minden támogatást, amellyel kapcsolatban a jogvesztő határidő lejárt, létező támogatásnak kell tekinteni.
(619) Az Amazon állítása szerint a szóban forgó FA címén nyújtott valamennyi támogatás létező támogatás, mivel a szóban forgó FA egyedi intézkedés, amelyet több mint tíz évvel azelőtt kapott meg, hogy a Bizottság állami támogatási vizsgálatot indított az említett FA-val kapcsolatban. Az igaz, hogy a szóban forgó FA-t több mint tíz évvel azelőtt, egészen pontosan 2003. november 6-án, fogadták el, hogy a Bizottság megindította a vizsgálatot. Azonban az Amazon állításával ellentétben ez nem jelenti azt, hogy a szóban forgó FA címén nyújtott összes támogatás meglévő támogatás, amely nem fizettethető vissza.
(620) Jelen esetben a szóban forgó FA-ból eredő támogatást éves alapon engedélyezték, azzal a dátummal, amikor a LuxOpCo-nak a társasági adóját be kellett fizetnie Luxemburgban. Sőt, a szóban forgó FA célja az volt, hogy a LuxOpCo egy adott időszakra meg tudja határozni a Luxemburgban befizetendő éves társasági adóját. Az FA olyan transzferár-képzési módszert alkalmaz, amely révén a LuxOpCo ki tudja számolni a transzferárait, amelyek utána meghatározzák az éves adóköteles nyereségét. Utána a LuxOpCo bevallja az éves társasági adóbevallásban a nyereségét, amelyet Luxemburg a vizsgált időszakban minden évben elfogadott. A támogatást tehát évente engedélyezték a szóban forgó FA értelmében, azzal, hogy a luxemburgi adóhatóság elfogadta a bevallást (732).
(621) Jelen esetben ez azt jelenti, hogy csak a 2004. június 24. előtt engedélyezett támogatások létező támogatások, mivel az (EU) 2015/1589 rendelet 17. cikkében meghatározott határidő 2014. június 24-én megszakadt, amikor a Bizottság Luxemburgtól levélben kért tájékoztatást az Amazonnak nyújtott össze FA-ról (733). Amint az Amazon kifejtette, a szóban forgó FA-t valóban 2003-ban kapta meg, de a LuxOpCo 2006 előtt nem vette igénybe az abban szereplő transzferár-képzési módszert a Luxemburgban fizetendő éves társasági adója megállapítása céljából. Következésképpen az FA-t nem alkalmazták a LuxOpCo éves adóköteles nyereségének a kiszámításához és a luxemburgi adóhatóság nem fogadta el az ezen a számításon alapuló adóbevallást a 2004. június 24-ét megelőző egyik pénzügyi évben sem. A Bizottság ugyanakkor emlékeztet arra, hogy a luxemburgi adóhatóság 2004. december 23-i levelében megerősítette a szóban forgó FA-ban elfogadott transzferár-képzési módszer érvényességének a meghosszabbítását, mivel késés jelentkezett az Amazon azon európai tevékenységeinek az átszervezésében, amelyek miatt eredetileg a szóban forgó FA-t kérték.
(622) Vagyis a LuxOpCo és az Amazon csoport számára a szóban forgó FA révén nyújtott összes támogatás tehát új támogatást jelent.
10.3. SEMMILYEN ÁLTALÁNOS JOGELV NEM ELLENTÉTES A VISSZATÉRÍTÉSSEL
(623) Az (EU) 2015/1589 rendelet 16. cikkének (1) bekezdése rendelkezik arról, hogy a Bizottság nem követeli meg a támogatás visszatérítését, amennyiben az ellentétes az uniós jog valamelyik általános elvével.
(624) Luxemburg azzal érvel, hogy a jogbiztonság és a jogos bizalom védelmének az elve ellentétes a visszafizettetéssel, először is azért, mert a Bizottság visszamenőleges hatállyal alkalmaz egy szerinte új, transzferárakra vonatkozó megközelítést, másodszor pedig azért, mert a "Magatartási kódex" csoport (vállalkozások adózása) (734) az OECD káros adóügyi gyakorlatokról szóló fóruma (735) arról biztosították, hogy az LIR 164. cikkének (3) bekezdésén és a körlevélen alapuló feltételes adómegállapítási gyakorlata megfelelt az OECD magatartási kódexének és az OECD transzferárakra vonatkozó irányelveinek.
(625) A jogbiztonság elve az uniós jog egyik általános elve, mely szerint az Unió jogszabályainak és jogi eszközeinek kiszámíthatónak kell lenniük. Az ítélkezési gyakorlat szerint a jogbiztonság követelménye kizárja, hogy a Bizottság határozatlan ideig késlekedhessen jogkörei gyakorlásával (736). A Bíróság azt is kimondta, hogy erre az elvre rendkívüli esetekben, kizárólag azzal az indokkal lehet hivatkozni, hogy a Bizottság részéről látható hiányosság áll fenn és egyértelműen nem tartotta be a gondosságra irányuló kötelezettségét az ellenőrzési hatásköre gyakorlása közben (737). Ugyanakkor abban az esetben, ha egy intézkedést értesítés nélkül engedélyeztek, csupán az, hogy a Bizottság késve rendeli el e támogatás visszafizettetését, nem elegendő önmagában ahhoz, e visszafizettetési határozat jogellenesnek minősüljön a jogbiztonság elve szempontjából (738). Mivel Luxemburg egyáltalán nem jelezte a szóban forgó FA-t a Bizottságnak, és ez más csatornákon sem volt nyilvánosan elérhető, a Bizottság csak akkor szerzett tudomást a létezéséről, amikor Luxemburg 2014. augusztus 4-én válaszolt az információkérésére.
(626) A jogos bizalom védelmének az elvét bármilyen jogi ügyben fel lehet hozni, "amelynek a vádpontja szerint egy [uniós] intézmény megalapozott reményeket keltett" (739). Ugyanakkor jelentős korlátozások vonatkoznak ennek az elvnek a felhozására, amint arról a Bíróság is döntött. Először is, a Bíróság megállapította, hogy senki nem hozhatja fel ezt az elvet "a hivatal által neki nyújtott konkrét biztosítékok" hiányában (740). Másodszor, a tagállamok nem hozhatják fel ezt az elvet abban az esetben, ha elmulasztották értesíteni a Bizottságot a támogatásra irányuló intézkedésről (741). Harmadszor a Bizottság állítólagos hiányossága nem helytálló, mivel a támogatásra irányuló intézkedésről nem értesítették (742), vagyis a hallgatása nem értelmezhető az intézkedés implicit engedélyezésének, amely megalapozott reményeket kelthetett volna (743). Mivel a Bizottság tehát semmilyen konkrét biztosítékot nem nyújtott Luxemburgnak arra vonatkozóan, hogy a szóban forgó FA nem támogatás, és Luxemburg egyáltalán nem értesítette a Bizottságot a szóban forgó FA-ról, Luxemburg nem érvelhet a a jogos bizalom védelmének az elvével.
(627) A Bizottság elutasítja Luxemburgnak azt a későbbi állítását, amely szerint jelen esetben új megközelítést fogadott el a támogatás fennállásának a megállapítására.
(628) Először is, válaszolva egy tagállam által felvázolt érvre, mely szerint a közvetlen adózás a saját adóügyi szuverenitása hatálya alá tartozik, a Bíróság kifejezetten elfogadta egy 1974-ben (744) hozott ítéletben az állami támogatásokra vonatkozó szabályok alkalmazását a közvetlen adózásban. Mivel egy FA nem több az adóügyi szabályok egy bizonyos helyzetben történő értelmezésénél, amelyre az adóalany az adott tagállamnak befizetendő adója meghatározásakor támaszkodhat, az állami támogatásokra vonatkozó szabályok szükségszerűen az FA-kra is alkalmazandók, amint a Bizottság kifejezetten jelezte az állami támogatásokra vonatkozó szabályoknak a vállalkozások közvetlen adózásának körébe tartozó intézkedésekre történő alkalmazásáról szóló 1988-ban kiadott közleményében (az "1988. évi közlemény") (745).
(629) Másodszor, a Bizottság 2002 és 2004 között több olyan határozatot fogadott el, amelyekben arra a következtetésre jutott, hogy különböző tagállamok több adórendszere állami támogatást jelent, mivel bizonyos vállalkozáskategóriák esetében az adóköteles jövedelem meghatározására olyan módszert fogadtak el, amely nem felelt meg a szokásos piaci ár elve szerint becsült megbízható eredménynek, vagy multinacionális csoportok bizonyos vállalkozásainak kedvezett a vállalkozások adózásának az általános szabályai címén (746). A Bíróság kifejezetten elfogadta egy 2006-ban hozott ítéletében, hogy az az elmélet, mely szerint az olyan eredményt adó adóköteles jövedelem meghatározására irányuló módszer amely nem felel meg a szokásos piaci ár elvének, állami támogatás nyújtását teszi lehetővé az egy vagy több kedvezményezettnek (747).
(630) Luxemburg állítása szerint továbbá az Ecofin Tanács, a 2011. május 27-i ülésén kifejezetten megerősítette, hogy a körlevelek elfogadása után nem szükséges értékelni az FA-k luxemburgi gyakorlatát a Magatartási Kódex kritériumai alapján (748), és létrejött egy megállapodás a "Magatartási Kódex" csoportnak ezen az ülésén, amely szerint "nem [volt] szükséges értékelni a Magatartási Kódex kritériumai alapján [vállalatcsoporton belül finanszírozási tevékenységeket folytató társaságokra vonatkozó luxemburgi adóügyi intézkedést]" és ez egyértelműen megerősíti azt, hogy Luxemburg FA-k kiadására irányuló általános gyakorlata jogszerű. Ezek az érvek ugyanakkor nem fogadhatók el annak az állításnak az alátámasztására, mely szerint a jogbiztonság vagy a jogos bizalom védelmének az elve sérült.
(631) Először is, a Magatartási Kódex és az állami támogatásokra vonatkozó szabályok más célokra irányulnak: míg az előbbi a tagállamok közötti káros adóverseny elleni küzdelemre irányul, addig az utóbbiak célja a a tagállamok által bizonyos vállalkozásoknak -elsősorban adócsökkentések formájában - nyújtott kedvezményes bánásmód miatt bekövetkezett versenytorzulások orvoslása.
(632) Másodszor, a Magatartási Kódex nem kötelező erejű jogi eszköz. Egy olyan fórumról van szó, amelynek keretében a tagállamok megvitathatják azokat az intézkedéseket, amelyek a múltban vagy a jelenben erősen befolyásolhatják az Unióban a vállalkozások földrajzi helyzetét. Bár a "Magatartási Kódex" csoport rendelkezik bizonyos mértékű önkényességgel, a Bizottság a maga részéről nem rendelkezik mérlegelési hatáskörrel annak megállapítására, hogy egy adóügyi intézkedést állami támogatásnak kell-e tekinteni, mivel az állami támogatás fogalma objektív.
(633) Harmadszor, nem a Bizottság, hanem az Ecofin Tanács (749) fogadta el a Magatartási Kódexet oly módon, hogy csak akkor kapcsolódik a Bizottsághoz, amikor az állami támogatásokra vonatkozó hatáskörét gyakorolja.
(634) Negyedszer, a Magatartási Kódex általában vizsgálta a csoporton belüli finanszírozásra vonatkozó körleveleket, míg e határozat egy adott társaság javára meghatározott egyetlen FA-ra vonatkozik, a csoporton belüli finanszírozástól teljesen függetlenül. Noha úgy lehetett tekinteni, hogy az említett körlevelek nem adnak lehetőséget káros adóversenyre, ez nem jelenti azt, hogy ugyanez igaz az Amazon számára engedélyezett, transzferárra vonatkozó egyedi FA-ra is.
(635) Vagyis a "Magatartási Kódex" csoport ülésén született megállapodásnem köti a Bizottságot és nem korlátozza az állami támogatások terén a Szerződésben rá ruházott hatáskörei gyakorlásában (750). Ugyanez vonatkozik az OECD fórumon 2011. december 6-án kötött megállapodásokra is, amelyek szerint "[...] a következő 10 rendszert nem kellett tovább vizsgálni [...] Luxemburg - a csoporton belüli finanszírozás előzetes adóügyi elemzése". Az OECD nem uniós intézmény, ráadásul maga az Unió nem tagja ennek a szervezetnek, és a következtetései (751), amelyek nem kötelezőek, nem jelentenek kötelmet az Unió intézményei számára. Továbbá messze áll a konkrét megerősítéstől az, hogy az OECD fórum tartózkodott a csoporton belüli finanszírozás Luxemburg által végzett adóügyi elemzésének a részletes vizsgálatától. Kérdés, hogy levonható-e bármilyen következtetés ebből a nyilatkozatból ami az állami támogatásokra vonatkozó szabályoknak a szóban forgó FA-ra való alkalmazását illeti, amely egy egyedi FA a transzferárakra és nincsen összefüggésben a csoporton belüli finanszírozással.
(636) Az Amazon is felhozza a jogos bizalom védelmének az elvét, és azt állítja, hogy a Bizottság vizsgálata az állami támogatásokra vonatkozó szabályok új értelmezésén alapult (752). A Bizottság a (626) preambulumbekezdésben már kifejtette, hogy ez az állítás miért nélkülöz minden alapot. Ahhoz, hogy a jogos bizalom védelmének az elvére irányuló sérelemmel kapcsolatos állítás megállja a helyét, az említett bizalomnak a Bizottság pontos megerősítések formájában tett korábbi lépéséből kell fakadnia (753). A jogos bizalomnak tehát a Bizottság korábbi magatartásán kell alapulnia, amely például ugyanazon támogatási rendszerről vagy hasonló rendszerről már elfogadott egy határozatot. Az Amazon nem hivatkozott egyetlen ilyen jellegű, a Bizottság által meghozott jogi aktusra sem és kijelentette, hogy "a Bizottság még soha nem adott ki közleményt az állami támogatásokra vonatkozó szabályoknak a transzferárakról szóló egyedi feltételes adómegállapításokra történő alkalmazásáról" (754). A Bizottság ezzel kapcsolatban emlékeztet arra, hogy az állami támogatás fogalma objektív fogalom, olyannyira, hogy bár 2015 előtt nem létezett olyan határozat, amely kimondja, hogy az egyedi FA-k állami támogatások, ebből nem vonható le az a következtetés, hogy ezek az FA-k nem állami támogatások. A Bizottság több olyan határozatot fogadott el, amelyek állami támogatásnak minősítik a szokásos piaci ár elvének nem megfelelő rendszereket (755), valamint olyan határozatokat is elfogadott, amelyek egyedi adóintézkedést minősítettek állami támogatásnak (756).
(637) Az Amazon felhozza az egyenlő bánásmód elvét is, azt állítva, hogy ő az egyetlen az ugyanezen adóügyi bánásmódban részesülő sok vállalkozás közül, akinek vissza kell fizetnie egy jogellenes támogatást (757). Az Unió bírója már megállapította, hogy az a tény hogy más, akár versenytárs vállalkozások állami támogatásban részesülnek semmilyen hatással nincsen egy adott intézkedés támogatássá nyilvánítására (758). Mivel a visszafizettetés logikus következménye egy jogellenes támogatás fennállásának, ezt kell a fortiori alkalmazni a jogellenes állami támogatás megtérítésére is-
(638) Következésképpen semmilyen általános jogelv nem ellentétes a visszatérítéssel.
10.4. A VISSZATÉRÍTÉS MÓDJA
(639) A Bizottság által a belső piaccal ellentétesnek ítélt jogellenes támogatás egy adott állam számára kötelező eltörlésével a cél a korábbi versenyhelyzet visszaállítása a piacon. Ezzel összefüggésben a Bíróság kimondta, hogy ezt a célt akkor lehet elérni, amikor a kedvezményezett visszafizeti a jogellenes támogatásként nyújtott összegeket és ezzel elveszíti azt az előnyt, amelyet versenytársaival szemben élvezett a piacon, és visszaáll a támogatás kifizetése előtti helyzet.
(640) Az uniós jog egyetlen rendelkezése sem írja elő a Bizottság számára, hogy amikor elrendeli a belső piaccal összeegyeztethetetlennek nyilvánított támogatás visszafizetését, számszerűen határozza meg a visszafizetendő támogatás pontos összegét (759). Ellenkezőleg, elegendő, ha a Bizottság határozata olyan információt tartalmaz, amely lehetővé teszi a címzett számára, hogy jelentős nehézség nélkül maga állapítsa meg ezt az összeget (760). Az uniós jog csupán a jogellenes támogatás visszafizetését követeli meg a megelőző állapot visszaállítása céljából, és hogy a visszafizetés a nemzeti jog szabályaival összhangban teljesüljön (761). Ennek megfelelően a Bizottság megelégedhet azzal, hogy kinyilvánítja az adott támogatás visszatérítésére vonatkozó kötelezettséget, majd a nemzeti hatóságokra bízza a visszatérítendő támogatás pontos összegének meghatározását (762).
(641) Egy adóügyi intézkedések formájában nyújtott jogellenes állami támogatás esetén a visszafizettetendő összeget a ténylegesen befizetett adó és az általában alkalmazandó szabály szerint fizetendő összeg összehasonlítása alapján számolják ki. A (542) preambulumbekezdés szerint, a LuxOpCo által a LuxSCS-nek fizetett díjat egy olyan NÁTM alapján kellene megállapítani, amelyben a LuxSCS licencmegállapodásba részes, kevésbé összetett entitás, és a LuxOpCo által fizetett díjat pedig annak ismeretében kellene megállapítani, hogy a LuxSCS a vizsgált fél (763).
(642) A LuxSCS díjazásának tükröznie kellene azt, hogy az immateriális javakra vonatkozóan köztes funkciót lát el: csupán birtokolja a tulajdonjogot és ATI és az A9 birtokában lévő említett eszközöket licencbe adja, azonban a LuxOpCo-nak immateriális jogok frissítésére, fejlesztésére, kezelésére és üzemeltetésére vonatkozó jogokat ad át, hogy a LuxOpCo kezelni tudja az Amazon európai kiskereskedelmi értékesítési tevékenységét. Azt is tükröznie kellene, hogy a LuxSCS valójában csak korlátozott funkciókat lát el, általános ügyviteli szolgáltatások formájában, amelyek célja az immateriális javak tulajdonjogának a fenntartása, melyeket a LuxSCS nevében külső szolgáltatók nyújtanak [lásd a (429) preambulumbekezdést].
(643) Annak a költségalapnak a meghatározásával kapcsolatban, amely megfelelő az árrés alkalmazásához, a Bizottság megjegyzi, hogy a LuxSCS semmilyen értékesítést nem jegyez és nem visel kockázatot az immateriális javakkal kapcsolatban. Vagyis ez egy költségalapú díj, az árrést kizárólag a ténylegesen ellátott funkciókkal kapcsolatban viselt külső költségekre alkalmazzák, azonban a belépési költségeken és a KFM-ből eredő költségeken, amelyeket valójában a LuxSCS csak átad a A9-nek és az ATI-nek, nincsen árrés, ez az, amit a LuxSCS díjának a megállapításához használni kellene (764).
(644) A LuxSCS által viselt költségekre alkalmazott árréssel kapcsolatban, amely feltételezhetően tükrözi a LuxOpCo ellenőrzése alatt álló immateriális javak tulajdonjogának a fenntartásához szükséges funkciókat, a Bizottság úgy véli a 2010. évi FCPT jelentés alaptapasztalatára építve, hogy 5 %-os árrés megfelelő az olyan jellegű, alacsony hozzáadott értékű szolgáltatások esetében, mint amelyeket a LuxSCS nyújt az immateriális javakkal kapcsolatban (765). Mindazonáltal amennyiben a tények és az ügylet speciális körülményei eltérő árrést indokolnak, akkor azt figyelembe kell venni (766). A luxemburgi adóhatóságokat tehát kérik, hogy e határozat átvételétől számítva két hónapon belül nyújtsák be és indokolják az árrés végleges mértékét, amelyet független szolgáltatókkal kötött összehasonlítható ügyletekkel hasonlítanak össze. Amennyiben Luxemburg nem tesz eleget e kérésnek, a Bizottság 5 %-os árrést fog elfogadni a LuxSCS által az immateriális javak tulajdonjogának a fenntartása miatt közvetlenül viselt külső költségekre, feltéve, hogy e költségek a LuxSCS számlájára végzett funkciókat takarnak.
(645) A fentiekre való tekintettel a visszatérítendő összeget a következők szerint kellene meghatározni: i. a LuxOpCo által azon pénzügyi években elért könyv szerinti nyereséget kell venni, amelyekben a szóban forgó FA-t alkalmazta a fizetendő társasági adója meghatározásához; ii. ezt az összeget ki kell vonni a belépési költségek és a KFM-ből eredő költségek, a LuxSCS által viselt külső szolgáltatások költségeinek és az e szolgáltatások költségeire vonatkozó megfelelő árrés összegéből, feltéve, hogy e költségek a LuxSCS által ténylegesen végzett funkciókat tükrözik (767); iii. a kapott összegre a Luxemburgban érvényes rendes társasági adózási rendszert kell alkalmazni, amely magában foglalja a rendes társasági jövedelemadót, a települési adót, a felárakat és a vagyonadót; iv. ebből az összegből ki ekll vonni a LuxOpCo által azokban a pénzügyi években ténylegesen befizetett adót, amelyekben a szóban forgó FA hatályos volt.
(646) Az iii. pont és az iv. pont között a különbséget Luxemburg által a szóban forgó FA révén nyújtott szelektív előny megszüntetése céljából visszafizetendő támogatás összege jelenti.
10.5. AZ A GAZDÁLKODÓ, AMELLYEL A TÁMOGATÁST VISSZA KELL FIZETTETNI
(647) A (607)-(610) preambulumbekezdésben szereplő megfontolások fényében a Bizottság szerint Luxemburgnak elsősorban a LuxOpCo-val vissza kell fizettetnie a jogellenes és összeegyeztethetetlen támogatást, amelyet a szóban forgó FA révén engedélyeztek. Amennyiben a LuxOpCo nem tudja visszafizetni a szóban forgó FA révén kapott teljes összeget, akkor Luxemburgnak a fennmaradó összeget az Amazon csoporttal és/vagy jogutódaival vagy az említett csoport társaságaival kell visszafizettetnie, mivel az Amazon csoportot ellenőrző entitásról van szó, amely a támogatást élvező egyetlen gazdasági egység (lásd a 9.5. szakaszt). Ily módon, a szóban forgó FA által nyújtott jogtalan előny megszűnik és a korábbi piaci helyzet helyreáll a visszafizettetésnek köszönhetően (768).
11. BIZONYÍTÉKOK, AMELYEK ALAPJÁN A BIZOTTSÁG MEGÁLLAPÍTOTTA A TÁMOGATÁS MEGLÉTÉT
(648) Luxemburg azt állította, hogy azon információk egy része, amelyeket a Bizottság a hivatalos vizsgálati eljárás alatt alapul vett, nem volt elérhető a luxemburgi adóhatóság számára a szóban forgó FA elfogadásakor és a Bizottság ezért visszamenőleges ismeretek birtokában volt, amikor az említett FA-t vizsgálta.
(649) A Bizottság megjegyzi, hogy azok az érvek, amelyekre az előny létezésének a megállapítását alapozza, már abban az időben is elérhetőek voltak. Egészen pontosan az FA-kérelemben és a TÁ-jelentésben szereplő funkcionális elemzésről van szó. Az említett dokumentumokban a LuxSCS kifejezetten úgy szerepel, hogy nincsen sem alkalmazottja, sem fizikai jelenléte, és a fő tevékenységei az immateriális javak portfólió társaságára és a KFM-ben részes szerződő félre jellemző tevékenységekre korlátozódnak, amelyhez kizárólag pénzügyi hozzájárulást kellett nyújtania. A LuxOpCo ezzel szemben úgy szerepel, mint európai székhelyfunkciókat ellátó, kockázatokat viselő, valamint stratégiai döntéshozó és az Amazon európai kiskereskedelmi értékesítési tevékenységének a kulcsfontosságú elemeit kezelő társaság. E leírásoknak arra kellett volna késztetniük a luxemburgi adóhatóságot, hogy megkérdőjelezze azt a hibás és megalapozatlan elméletet, mely szerint a LuxSCS egyedi és értékes funkciókat látott el az immateriális javakkal összefüggésben, ami megalapozza a szóban forgó FA-ban elfogadott transzferár-képzési módszert.
(650) Mindenesetre a (620) preambulumbekezdésben foglaltak szerint az a dátum, amikor egy támogatást engedélyeznek egy adóalanynak, egy olyan helyzetben, ahol egy FA állapítja meg az adóköteles jövedelem meghatározására alkalmazandó módszert, azon pénzügyi éveknek felel meg, amikor az adóalany alkalmazza az említett FA-t a saját éves társasági adókötelezettségének a megállapítására, és amikor az adóhatóság elfogad egy olyan bevallást, amelyben az adóköteles jövedelmet az említett módszerrel határozták meg. Vagyis minden olyan információnak, amely utólag megkérdőjelezte az említett FA alapjául szolgáló elméleteket, vagy az FA felülvizsgálatát kellett volna eredményeznie, vagy azt, hogy a luxemburgi adóhatóság elutasítja az FA-ban elfogadott transzferár-képzési módszeren alapuló adóbevallást abban a több mint nyolc éves időszakban, amikor a LuxOpCo ezt a módszert alkalmazta a Luxemburgban fizetendő társasági adója megállapításához.
12. KÖVETKEZTETÉS
(651) Következésképpen a Bizottság megállapítja, hogy Luxemburg az EUMSZ 107. cikkének (1) bekezdését és az EUMSZ 108. cikkének (103) bekezdését megsértve a belső piaccal összeegyeztethetetlen jogellenes állami támogatás nyújtott a LuxOpCo-nak és az Amazon csoportnak a szóban forgó FA révén, és minden évben elfogadta az említett FA-ra épülő társasági adó bevallást. Az (EU) 2015/1589 rendelet 16. cikkével összhangban Luxemburg köteles visszafizettetni az említett támogatást a LuxOpCo-val, és amennyiben a LuxOpCo nem fizeti vissza a támogatás teljes összegét, akkor a fennmaradó összeget az Amazon csoporttal vagy utódaival vagy a csoport társaságaival kell visszafizettetni,
ELFOGADTA EZT A HATÁROZATOT:
1. cikk
Egyrészt a 2003. november 6-i feltételes adómegállapításról szóló határozat, amely révén a Luxemburgi Nagyhercegség jóváhagyta az Amazon.com, Inc. által javasolt transzferárképzési módszert, az Amazon EU S.à.r.l. számára ily módon lehetővé téve, hogy a 2006-2014 közötti időszakban Luxemburgban meghatározza a társasági jövedelmeket terhelő adókötelezettségét, másrészt az említett határozaton alapuló, társasági jövedelmekre vonatkozó éves adóbevallás utólagos elfogadása Luxemburg által jogellenesen végrehajtott állami támogatásnak minősül, amely sérti az Európai Unió működéséről szóló szerződés 108. cikkének (3) bekezdését, és az említett szerződés 107. cikkének (1) bekezdése értelmében összeegyeztethetetlen a belső piaccal.
2. cikk
(1) Luxemburgnak visszafizetteti az Amazon EU S.à.r.l. társasággal az 1. cikkben szereplő nem összeegyeztethető és jogellenes támogatást.
(2) Minden olyan összeget, amely nem fizettethető vissza az Amazon EU S.à.r.l. társasággal az (1) bekezdésben leírt visszatérítettés révén, az Amazon csoporttal vagy valamely utódjával kell visszafizettetni.
(3) A visszatérítendő összegek magukban foglalják a kamatot is, amely az összegeknek a kedvezményezett rendelkezésére bocsátása napjától a tényleges visszatérítés napjáig esedékes.
(4) A kamatokat a 794/2004/EK rendelet V. fejezetével összhangban kamatos kamatként kell kiszámítani.
3. cikk
(1) Az 1. cikkben említett támogatás visszafizettetése haladéktalanul és hatékonyan megtörténik.
(2) Luxemburg biztosítja, hogy a határozat végrehajtása az arról szóló értesítéstől számított négy hónapon belül megtörténjen.
4. cikk
(1) Luxemburg az e határozatról szóló értesítéstől számított két hónapon belül benyújtja a Bizottságnak a támogatás pontos összegének kiszámítására használt módszertannal kapcsolatos információkat.
(2) Amíg az 1. cikkben említett támogatást teljes egészében vissza nem fizetik, Luxemburg folyamatosan tájékoztatja a Bizottságot az e határozat végrehajtásának érdekében meghozott nemzeti intézkedések előrehaladásáról. A Bizottság egyszerű kérésére haladéktalanul benyújtja az e határozatnak való megfelelés érdekében már meghozott és tervezett intézkedésekre vonatkozó valamennyi információt.
5. cikk
Ennek a határozatnak a Luxemburgi Nagyhercegség a címzettje.
Kelt Brüsszelben, 2017. október 4-én.
a Bizottság részéről
Margrethe VESTAGER
a Bizottság tagja
(1) HL C 44., 2015.2.6., 13. o.
(2) Ellenkező megjegyzés hiányában a Bizottság Luxemburg és az Amazon valamennyi határidőhosszabbítási kérelmét elfogadta.
(*1) Bizalmas információ.
(3) A LuxOpCo nevet az Amazon a 2003. október 23-i és 2003. október 31-i FA-kérelmében használta.
(4) A LuxSCS nevet az Amazon a 2003. október 23-i és 2003. október 31-i FA-kérelmében használta.
(5) Több levélváltás történt bizalmas részletekről, amelyekről ebben a szakaszban nem történik külön említés.
(6) HL C 44., 2015.2.6., 30. o.
(7) HL C 44., 2015.2.6., 13. o.
(8) Az Amazon belső dokumentumai: A 2005. január 1-jén megkötött és hatályba lépett Amended and Restated Agreement to share Costs and Risks of Intangible Development (módosított és átfogalmazott megállapodás a költségfelosztásról és az immateriális javak fejlesztéséhez kapcsolódó kockázatokról), a 2009. július 2-án kötött, 2009. január 5-től hatályos módosított és átfogalmazott megállapodás a költségfelosztásról és az immateriális javak fejlesztéséhez kapcsolódó kockázatokról és a 2014. februárban megkötött, 2014. január 1-jétől hatályos, a költségfelosztásról és az immateriális javak fejlesztéséhez kapcsolódó kockázatokról szóló módosított és átfogalmazott megállapodás első módosítása.
(9) A Tanács 659/1999/EK rendelete (1999. március 22.) az Európai Unió működéséről szóló szerződés 108. cikkének alkalmazására vonatkozó részletes szabályok megállapításáról (HL L 83., 1999.3.27., 1. o.). A 659/1999/EK rendeletet 2015. október 14-i hatállyal hatályon kívül helyezte és felváltotta az Európai Unió működéséről szóló szerződés 108. cikkének alkalmazására vonatkozó részletes szabályok megállapításáról szóló, 2015. július 13-i (EU) 2015/1589 tanácsi rendelet (HL L 248., 2015.9.24., 9. o.). A 659/1999/EK rendeletre történő hivatkozásokat az (EU) 2015/1589 rendeletre vonatkozónak kell tekinteni, és a II. mellékletben meghatározott megfelelési táblázat szerint kell olvasni.
(10) Lásd a (13) preambulumbekezdést.
(11) A licencmegállapodást az Amazon 2015. március 5-én nyújtotta be, 4. melléklet (a 2009. január 1-jétől hatályos SZT-licencmegállapodás legutolsó módosításával egyidejűleg).
(12) Az Amazon.com Inc. 2016. évi jelentése, 18. o.
(13) Az Amazon.com Inc. 2016. évi jelentése, 3. o.
(14) Az Amazon.com Inc. 2003. évi jelentése, 5. o.
(15) A rendelések feldolgozása annak a folyamatnak felel meg, amelyet egy vállalat termékmegrendelés beérkezésekor indít el. Ebbe beletartozik a tárolás, a rendelt termék lokalizálása, csomagolása és kiszállítása (közvetlenül, vagy harmadik felek révén).
(16) https://services.amazon.com/fulfillment-by-amazon/[D]s.htm/ref=asus_fba_hnav
(17) Az Amazon.com Inc. 2002. évi jelentése, 2. o. Lásd még a TÁ-jelentés 6. és 7. oldalát.
(18) Amazon per utáni emlékeztető, 81. o., 253. pont.
(19) Az e határozatban végig használt "európai weboldalak" kifejezésbe nem tartozik bele a www.amazon.nl, mivel ezt a weboldalt az e határozattal érintett időszak után indították el.
(20) Az Amazon.com Inc. 2016. évi jelentése, 3. o.
(21) Az Amazon.com Inc. 2016. évi jelentése, 4. és 67. o.
(22) Az e határozatban mindenhol használt "kapcsolódó európai helyi társaságok" kifejezésbe az Amazon.co.uk Ltd., Amazon.fr SARL, Amazon.fr Logistique SAS, Amazon.de GmbH és Amazon Logistik GmbH tartozik, amelyek mindegyike kapcsolódó európai helyi vállalkozás volt 2006. május 1-jén.
(23) TÁ-jelentés, 12. o.
(24) Az Amazon 2015. március 5-i közleménye: 6. melléklet.
(25) Az Amazon 2015. március 5-i közleménye: 6. melléklet.
(26) TÁ-jelentés, 13. o.: "As of the Restructuring Date, LuxSCS' principal activities will be limited to those of an intangible holding company and a participant in the ongoing development of the Intangibles through the CSA. Additionally, LuxSCS will license the Intangibles to LuxOpCo, subject to the Intangibles License, and will receive royalty payments pursuant to this license."
(27) Az Amazon által a luxemburgi adóhatóságnak címzett 2006. április 20-i levél (amelyet az Amazon adótanácsadója írt, [1. tanácsadó]), 2. o.: "EHT [LuxSCS], a wholly owned indirect subsidiary of Amazon.com Inc was created for the purpose of holding and developing intellectual property (by way of financial contribution only). [...] EHT [LuxSCS] has an activity limited to the mere holding of Amazon's EU intellectual property, the shares in AEU and has concluded a limited number of legal agreements necessary for the Luxembourg structure to operate (as described under point 1.2 below). EHT [LuxSCS] will only receive passive income from its subsidiaries (interest and royalties)." E levél 1.2. pontja a (105) bekezdésben említett megállapodásokat írja le.
(28) A LuxSCS éves pénzügyi jelentései a 2005-2013 közötti időszakban. A LuxSCS által a LuxOpCo számára csoporton belül engedélyezett kölcsön mértéke a vizsgált időszak során nőtt, 2013-ban [2-2,5] milliárd EUR volt. A csoport egy másik tagja, amelynek a LuxSCS korlátozott finanszírozást nyújtott, az Amazon Eurasia Holding Sarl volt ([20-30] millió EUR 2013-ban).
(29) License Agreement For Pre-existing Intellectual Property és Assignment Agreement For Pre-existing Intellectual Property (licencmegállapodás az előzőleg már létező szellemi tulajdonról és átruházási megállapodás az előzőleg már létező szellemi tulajdonról), mindkettőt a LuxSCS és az ATI kötötte 2005. január 1-jei dátummal.
(30) Amended and restated agreement to share costs and risks of intangible development (módosított és átfogalmazott megállapodás a költségfelosztásról és az immateriális javak fejlesztéséhez kapcsolódó kockázatokról), amelyet a LuxSCS, az ATI és az A9 kötött 2009. január 5-i dátummal. A KFM előtti költségek megosztásáról szóló 2005. évi megállapodást a LuxSCS és az A9 kötötte egymással és 2004. június 7-én lépett hatályba A KFM módosítására és átfogalmazására először 2009. január 5-i hatállyal került sor, majd 2014. január 1-jei hatállyal ismét módosították és átfogalmazták.
(31) Intellectual Property Assignment and License Agreement (licencmegállapodás és átruházási megállapodás szellemi tulajdonra vonatkozó jogokról) amelyet a LuxSCS, az Amazon.fr SARL, az Amazon.de GmbH és az Amazon.co.uk Ltd. kötött 2006. április 30-i dátummal.
(32) A KFM 1.8. pontja szerint "származékos munkák" ("Derivative works") a KFM egy részes fele által a szellemi tulajdonban megtalálható korábbi eszközből vagy a szellemi tulajdonhoz való hozzáférés illetve e szellemi tulajdon használata révén e fél számára létrehozott összes új munka i ("any and all new works created by or for one Party [to the CSA] from preexisting material contained within, or as a result of access to or use of another Party's intellectual property, [...].").
(33) KFM, 6. szakasz, "License and Ownership". A KFM 6.4. pontjában leírtak szerint az AFM címén az A9 és az ATI által rá átruházott immateriális javakon kívül a LuySCS megtartotta azon immateriális javak jogcímét és tulajdonjogát, amelyekhez hozzájárult.
(34) KFM, 1.13. pont a licenc tárgyáról ("Licensed Purpose").
(35) KFM, 4. szakasz, "Development Cost Allocation" (Fejlesztési költségek megosztása), és 5. szakasz, "Payments" (Kifizetések).
(36) KFM 9.12. pont.
(37) 2009. január 5-én hatályos KFM, 2.3. pont.
(38) A KFM 1.1. szakaszából kiderül, hogy a KFM hatálya alá tartozó, az A9 tulajdonát képező SZT jogok az online kereskedelmet érintő keresés és böngészés technológiáira vonatkozó azon szellemi tulajdonjogokra korlátozódnak, amelyek más módon vannak az A9 tulajdonában vagy birtokában
(39) Nevezetesen az Amazon szoftverplatformjának a technológiáról, az európai weboldalak megjelenéséről, katalógusokról, keresési és böngészési funkciókról, a logisztikai folyamatról, a rendelések kezeléséről, a vevőszolgálatról és a személyre szabási funkciókról van szó. Részletesebben lásd a (174) és azt követő bekezdésekben.
(40) A termékekről és a vevőkről gyűjtött adatokról van szó, elsősorban a vevők véleményéről. a kiadói véleményekről, a termékekre vonatkozó információkról, a vevők nevéről, a vásárlások és más adatok történetéről. Az Amazon 2015. augusztus 21-i közleménye szerint a LuxSCS az Amazon Int'l Sales, Inc. és az Amazon Int'l Marketplace, Inc. által az európai vevőkről összegyűjtött adatok törvényes tulajdonjogához az európai tevékenységek átszervezése keretében jutott hozzá. Ezt követően a vevő adatbázist a LuxOpCo továbbfejlesztette és kezelte.
(41) A védett márkanév a kereskedelmi név, a stílus, a logók az Amazon megjelenítés és az immateriális javak kapcsolódnak hozzá.
(42) A KFM 1.1., 1.4. és 1.11. pontja a következők szerint rendelkezik: "Notwithstanding the foregoing, the parties expressly agree that the [...][Intangibles] does not include any World Wide Web domain names."
(43) Amint azt az Amazon 2015. június 12-i közleményében elmagyarázza, a LuxSCS 2013. december 16-án átadta az Amazon Europe Core S.à r.l. számára a LuxOpCo-ban való részesedését.
(44) TÁ-jelentés, 12. o.
(45) TÁ-jelentés, 30. o.
(46) Az Amazon 2015. március 5-i közleménye, 6. pont és az Amazon belső dokumentuma: az Amazon 2006. április 14-i levele a luxemburgi adóhatóságnak, 2. o.
(47) TÁ-jelentés, 30. o.
(48) TÁ-jelentés, 13. o.
(49) A hivatalos eladó az az entitás, akinek az áruk a birtokában vannak és azokat eladásra kínálja, és aki a héa beszedéséért és befizetéséért felel.
(50) Az Egyesült Királyság Parlamentjének Alsóháza (House of Commons), Report on HMRC's 2011-2012 Accounts (az Egyesült Királyság adó- és vámhatóságának jelentése a 2011-2012 évi elszámolásokról HMRC) - Az Andrew Cecil-től származó írásos bizonyítékok az Amazon EU Sarl-ről (EU-s közpolitikák igazgatója, LuxOpCo, Luxemburg), 2012. november 13.: "Amazon EU Sarl owns the inventory, earns the profits associated with the selling these products to end customers and bears the risk of any loss. From Luxembourg, Amazon EU Sarl processes and settles payments from its European customers.". A következő címen érhető el: https://publications.parliament.uk/pa/cm201213/cmselect/cmpubacc/writev/716/m03.htm.
(51) Az Amazon 2016. március 22-i közleménye, 1. és 2. oldal és E. melléklet.
(52) A LuxOpCo feladata volt a pénztár központi kezelése és az Amazon európai tevékenységeinek likviditási kezelése; lásd az Amazon belső dokumentumát: Luxembourg Headquarters - Overview, 11-17. o. és az Amazon belső dokumentuma: Pre & Post Goldcrest Balance Sheet Analysis, 1. o. és az Amazon belső dokumentuma: Advance Tax Agreement (feltételes adómegállapítás), az Amazon leveleM. [...] részére, 2014. április 2., 11. pont és az Amazon belső dokumentuma: "EU Policies and Procedures Manual", 2006. május 1., 3. o.
(53) Az Amazon 2006. április 14-i levele a luxemburgi adóhatóságnak, 2. o.
(54) Az adóintegrációs rendszerben az anyavállalat adóalany lehet egy vagy több leányvállalatával együtt vállalatcsoportként. A társasági adó szempontjából ez azt jelenti, hogy a leányvállalatokat adózási szempontból az anyavállalatba integrált társaságoknak tekintik. Ahhoz, hogy az adóintegrációs rendszer kedvezményezettje legyen, az anyavállalat tulajdonában kell lennie közvetlenül vagy közvetve a leányvállalat tőkéjének legalább 95 %-a és mind az integráló anyavállalatnak, mind a leányvállalatainak luxemburgi székhelyű tőketársaságoknak kell lenniük, amelyek teljes mértékben a társasági adó alanyai. Az integrációnak legalább öt pénzügyi évre ki kell terjednie (lásd az:LIR 164a. cikkét).
(55) TÁ-jelentés, 12. o.
(56) Az Amazon 2017. március 6-i közleménye, 28a. melléklet.
(57) TÁ-jelentés, 12. o.
(58) Lásd a 2.3.3.3. szakaszt.
(59) Az Amazon belső dokumentumai: Amended and Restated Service Agreement a LuxOpCo és az Amazon.fr SARL között, Amended and Restated Service Agreement a LuxOpCo és az Amazon.fr Logistique SAS között, Amended and Restated Service Agreement a LuxOpCo és az Amazon.co.uk Ltd. között, Amended and Restated Service Agreement a LuxOpCo és az Amazon Logistik GmbH között, és Amended and Restated Service Agreement a LuxOpCo és az Amazon.de GmbH között, valamennyi 2006. május 1-jei dátummal.
(60) Lásd a (109) preambulumbekezdést.
(61) Szolgáltatások nyújtásáról szóló megállapodások 4.1. pont (Fees): "In consideration of [EU Local Affiliate]'s performance of the Services, [LuxOpCo] shall pay [EU Local Affiliate] fees (the "Service Fees") equal to the Applicable Costs (as defined in Exhibit 1) incurred by [EU Local Affiliate] in providing the corresponding Services, plus the Applicable Markup set forth in Exhibit 1. [...]." Az 1. melléklet (Exhibit 1) szerint az "alkalmazandó költségek" az összes üzemeltetési költség összegének felelnek meg, amint azokat az Egyesült Államokban általánosan elfogadott könyvelési elvekkel összhangban elfogadták, amelyek kapcsolódhatnak közvetlenül vagy közvetve a szolgáltatásokhoz, kivéve a kamatköltségeket, a helyi kapcsolódó társaságok által kifizetett osztalékokat, az árfolyamköltségeket illetve minden egyéb olyan költséget, amelyet a közös megállapodás kizár, amennyiben szükséges. Az alkalmazandó árrés az alkalmazandó költségek százalékos aránya, amely 3 % és 8 % között változik, a nyújtott szolgáltatás és a kapcsolódó európai helyi társaság jellemzőitől függően.
(62) A szolgáltatások nyújtásáról szóló megállapodások bekezdéseinek megfelelően a költségek árrését a kapcsolódó európai helyi társaságok által a LuxOpCo számára nyújtott szolgáltatások esetében a szokásos piaci ár szerinti díjazás "átfogó gazdasági elemzése" alapján határozzák meg.
(63) Licencmegállapodás, 1.4. pont: "»European Country" means "(a) the economic, scientific, and political organization known as the European Union consisting, as of the Effective Time [30 April 2006], of Belgium, France, Italy, Luxembourg, Netherlands, Germany, Denmark, Greece, Ireland, United Kingdom, Spain, Portugal, Austria, Finland, Sweden, Cyprus, Czech Republic, Estonia, Hungary, Latvia, Lithuania, Malta, Poland, Slovakia, and Slovenia, and including any and all other countries that may become members of such organization during the Term, and (b) any countries listed as "Applicant countries" or "Other European countries" on the Web page located at http://europa.eu.int/abc/governments/index_en.htm#, or any successors thereto or replacements thereof."
(64) Licencmegállapodás, 2.1.a) pont és 1.5. pont a licenc tárgyáról (Licensed Purpose). A 2.1. pont a) alpontja szerint: "(a) "Exclusive Intellectual Property License Grant". Amazon EHT [LuxSCS] irrevocably grants AEU [LuxOpCo], under all Amazon EHT [LuxSCS] intellectual property rights in or comprising the Amazon EHT [LuxSCS] Intellectual Property, whether existing now or in the future, the following sole and exclusive right and license to the Amazon EHT [LuxSCS] Intellectual Property during the Term, solely for the Licensed Purpose, to: (i) make, use, reproduce, copy, modify, translate, integrate into or extract from a database and create derivative works of Amazon EHT [LuxSCS] Intellectual Property; (ii) publicly perform or display, import, broadcast, transmit, distribute and communicate to the public by any means whatsoever, including but not limited to wire or wireless transmission process, using broadcasting, satellite, cable or network, license, offer to sell, and sell, rent, lease or lend originals and copies of, and otherwise commercially or non-commercially exploit any Amazon EHT [LuxSCS] Intellectual Property (and derivative works thereof); and (iii) sublicense to Affiliates or third parties the foregoing rights, including the right to sublicense to further third parties."
(65) Az Amazon belső dokumentuma: licencmegállapodás, 2.5. pont (License Fee) és A. melléklet.
(66) Ezeknek az immateriális javaknak a megnevezése "Derivative Works" ("származékos munkák") a licencmegállapodásban; az említett megállapodás 1.3. pontja szerint e kifejezésen az AEU [LuxOpCo] által vagy számára az Amazon EHT [LuxSCS] szellemi tulajdonban megtalálható korábbi eszközből [ideértve az immateriális javakat is] vagy az említett szellemi tulajdonhoz való hozzáférés illetve e szellemi tulajdon használata révén létrehozott összes új munka értendő ("any and all new works created by or for AEU [LuxOpCo] from pre-existing material contained within, or as a result of access to or use of the Amazon EHT [Lux SCS] Intellectual Property [including the Intangibles][...].").
(67) Az Amazon belső dokumentuma: licencmegállapodás, 2.1. pont b) alpont: "AEU [LuxOpCo] irrevocably and exclusively assigns and agrees to assign to Amazon EHT [LuxSCS], its successors, and assigns, all right, title, interest and ownership in and to any and all Derivative Works of the Amazon EHT [LuxSCS] Intellectual Property created by or for AEU [LuxOpCo] as provided under Section 2.1(a)."
(68) Licencmegállapodás, 9.2. pont: "(a) AEU [LuxOpCo] shall, at its sole expense, use its best efforts to prevent, investigate, and prosecute any unauthorised use of any Amazon EHT [LuxSCS] Intellectual Property. AEU [LuxOpCo] agrees to promptly inform Amazon EHT [LuxSCS] of any such unauthorised use that comes to the AEU [LuxOpCo]'s attention. To facilitate coordination of enforcement activities, AEU [LuxOpCo] shall consult with Amazon EHT [LuxSCS] before undertaking any actions to prevent such unauthorised use of Amazon EHT [LuxSCS] Intellectual Property. (b) AEU [LuxOpCo] may, at its sole expense, institute and conduct suits to protect its rights under this Agreement against infringement any may retain all recoveries from any such suits." Lásd még a licencmegállapodás, 2.3. pontját (Maintenance) és 9.5. pontját (Compliance, Data Protection).
(69) Az Amazon belső dokumentuma: licencmegállapodás, 3.1. pont:
(70) Licencmegállapodás, 7. pont (No Warranties). "Each party provides its materials and services to the other pursuant to this agreement "as is,""with all faults" and without warranties of any kind, express, implied, statutory or otherwise, including any implied warranties of merchantability, fitness for a particular purpose, reasonable care, workmanlike effort, results, lack of viruses, [Advisor 3] or completeness, all of which each party expressly disclaims, and each party assumes the entire risk as to the results and performance of those services and the materials. There is no warranty of title or noninfringement of any intellectual property rights or any warranty against interference with either party's or any other entity's enjoyment of information provided to it relating to this agreement."
(71) Úgynevezett "third party materials". Például, 2011. februárban a LuxOpCo megszerezte a LoveFilm vállalatcsoport teljes tulajdonjogát, ideértve e vállalatcsoport szellemi tulajdonát is (lásd az Amazon2015. május 4-i közleményét). A vállaltcsoport megszerzését [Q vásárlás] követő integráció keretében az Amazon úgy döntött, hogy a LuxOpCo társaságon belül összpontosítja az összes "digitális tartalomra vonatkozó jogot" ("digital content rights")[...]. A licencmegállapodás 3.2. pontja következőképpen rendelkezik: "Third Party Materials, From time to time during the Term, AEU [LuxOpCo] may license or otherwise acquire rights to or ownership of third party materials, which AEU [LuxOpCo] may use in connection with the Licensed Purpose ("Third Party Materials"). If in connection with obtaining a license to Third Party Materials, AEU [LuxOpCo] acquires the right to sublicense such Third Party Materials to Amazon EHT [LuxSCS], then AEU [LuxOpCo] hereby grants to Amazon EHT [LuxSCS] a royalty free and non-exclusive right and license to use such Third Party Materials during the Term in the same manner as and for the same purposes that such Third Party Materials have been licensed to AEU [LuxOpCo]. If AEU [LuxOpCo] acquires ownership of any Third Party Materials, then AEU [LuxOpCo] hereby grants Amazon EHT [LuxSCS] a royalty free and non-exclusive tight and license to use such Third Party Materials during the Term to the full extent that AEU [LuxOpCo] can use such Third Party Materials as the owner of the Third Party Material."
(72) Az Amazon 2016. január 18-i közleménye: "Both LuxOpCo and ASE rely on the Intangibles in operating their businesses. Inventory risk management, pricing, fulfilment, management and third party registration on Amazon's marketplaces, to name a few, are automated to a very large extent and the required technology is licensed from LuxSCS. As a result of this automation, these functions require limited involvement from LuxOpCo and ASE's employees beyond monitoring and management."
(73) Licencmegállapodás, 2.1. pont a) alpont, Exclusive Intellectual Property License Grant. Lásd a 63. lábjegyzetet.
(74) Szolgáltatások nyújtásáról szóló megállapodások 3.1. pont, Use by Provider
(75) Szolgáltatások nyújtásáról szóló megállapodások 3.2. pont, Ownership by Company
(76) Licencmegállapodás, 4.1. pont, Term.
(77) Licencmegállapodás, 4.2. pont, Immediate Termination upon Notice for Change of Control or Substantial Encumbrance.
(78) Licencmegállapodás, 4.3. pont, Termination After Failure to Cure of Performance.
(79) Luxemburg 2014. november 21-i közleménye, 4. melléklet.
(80) Lásd a (128) preambulumbekezdésben a licencdíj kiszámításához használt fogalmak meghatározását. A módosítást követően "az EU-ban elért, kamatfizetés és adózás előtti eredmény" alatt az EU-ban elért forgalom értendő az EU-ra vonatkozó áruk, alapanyagok és fogyóeszközök költségének, valamint az EU-ra vonatkozó üzemeltetési költségek levonása után, valamint adott esetben a felek megállapodásának megfelelően az AEU üzemeltetési költségekben nem szereplő bizonyos önköltségi kiadások levonása után.
(81) Lásd a 84. lábjegyzetet.
(82) A (102) bekezdésben leírtak szerint az Amazon európai szerkezete, ahogyan az az FA-kérelemben szerepel, és ahogyan azt a szóban forgó FA megerősítette, 2006. május és 2014. június között jött létre. 2014. júniusban ezt szerkezetet módosították.
(83) Az Amazont a 2003. október 31-i levelének 4. oldalán a következőket írta: "A LuxSCS adózási átláthatóságának a sérelme nélkül, a helyi vállalkozási adó hatálya alá kellene tartoznia (MBTL 2. cikk) a nyereségének, amennyiben e nyereség Luxemburgban található állandó létesítmény "kereskedelmi tevékenységéből" származik, az ITL 14-1. cikkének rendelkezései szerint."
(84) Ezt a levelet és a 2003 október 31-i levelet kiegészítették az átszervezésre vonatkozó további információkkal, amelyeket az Amazon által a luxemburgi adóhatóságnak címzett 2004. december 5-i, 2006. április 14-i és 2006. április 20-i levele tartalmazott. A luxemburgi adóhatóság 2004. december 23-i és 2006. április 27-i levelében az Amazon számára megerősítette a következőket: "As the changes discussed in your letter of April 14, 2006 and in the letter of April 20, 2006 by Mr. [...] from [Adviosor 1] will have no effect on the taxation of your group's companies, my letter of November 6, 2003 will remain in force. So, I have no objections to the content of the letters of April 14, 2006 and April 20, 2006 respectively.".
(85) Az Amazon 2003. október 23-i levele, 5. o.
(86) Az Amazon 2003. október 23-i levele, 6. o.
(87) TÁ-jelentés, lásd a (4) bekezdést.
(88) Lásd a TÁ-jelentés 4.1. szakaszát, Overview of Methods.
(89) A 2003. október 31-i levelében az Amazon kifejtette többek között, hogy a "LuxSCS visel majd továbbra is minden kockázatot, ami a szellemi tulajdon birtoklásához kapcsolódik".
(90) TÁ-jelentés, 13. o.
(91) Az Amazon 2003. október 23-i levele, 3. és 4. o. Az igazgatósági pozíciók 8-10 ETP számozásúak és a következő beosztásoknak felelnek meg: Európáért felelős vezérigazgató, Luxemburgért felelős országos igazgató, az ellátási lánc páneurópai igazgatója, a kiváló működés páneurópai igazgatója, műveleti tervezés páneurópai igazgatója, információs technológiák igazgatója, európai pénzügyi műveletek igazgatója.
(*2) Bizalmas információ
(92) TÁ-jelentés, 30. o.
(93) TÁ-jelentés, 13. o.
(94) TÁ-jelentés, 13. o.
(95) TÁ-jelentés, 13. o.
(96) TÁ-jelentés, 13. o.
(97) Az Amazon 2003. október 23-i levele, 4. o.
(98) TÁ-jelentés, 14. o.
(99) TÁ-jelentés, 29. o.
(100) TÁ-jelentés, 30. o.
(101) TÁ-jelentés, 20. és 21. o.
(102) Lásd [...].
(103) Az Amazon 2015. október 28-i közleménye: "Meeting with the Case Team", 8. o.
(104) a megállapodás első évében 7 millió USD és a megállapodás második évében 8 millió USD; itt: az Amazon belső dokumentuma: megállapodás az Amazon és [A] között, 155. o.
(105) a megállapodás második évében elért 7 millió USD-ról a megállapodás ötödik évében 35 millió USD-ra emelkedett; itt: az Amazon belső dokumentuma: megállapodás az Amazon és [A] között, 155. o.
(106) Eredetileg 5 %, majd a negyedik évben és az azutáni években 4 %; itt: az Amazon belső dokumentuma: megállapodás az Amazon és [A] között, 157. o.
(107) TÁ-jelentés, 30. o.
(108) TÁ-jelentés, 28. o.
(109) Az Amadeus adatbázis pénzügyi információkat tartalmaz európai állami és magántulajdonú társaságokról. A Bureau van Dijk vagy BvD kezeli, amely vállalkozásokról és gazdálkodásukról szolgáltat információkat.
(110) Az adótanácsadó a következő országokra korlátozta a keresést: Németország, Ausztria, Belgium, Dánia, Spanyolország, Finnország, Franciaország, Görögország, Olaszország, Luxemburg, Norvégia, Hollandia, Portugália, Svédország és Svájc.
(111) A használt kulcsszavak: Computational, Design, Marketing, Merchandising, Programming, Promotion, Services, Web Design.
(112) Algoriel, Askell, Decade, Seresco SA, Société de Gestion de Terminaux Informatiques, Solutec és Sydelis.
(113) TÁ-jelentés, V. melléklet.
(114) TÁ-jelentés, V. melléklet, 46. o.
(115) TÁ-jelentés, 31. o.
(116) TÁ-jelentés, 31. o.
(117) TÁ-jelentés, 32. o.
(118) TÁ-jelentés, 34. o.
(119) Mivel a LuxSCS társaságot Luxemburgban adózási szempontból átláthatóként kezelik, a LuxOpCo által a LuxSCS részére fizetett díjakat nem a LuxSCS Luxemburgban adóköteles jövedelmeinek tekintik, hanem az üzlettársak Egyesült Államokban adóköteles jövedelmeiként kezelik. Ráadásul 2004. január 1-je óta Luxemburg nem alkalmazott semmilyen forráslevonást a nem luxemburgi székhelyű kedvezményezetteknek az immateriális javak után fizetett díjakra. Következésképpen a LuxSCS nyereségéből Luxemburg semmilyen adót nem von le. Ezzel szemben mivel az Egyesült Államok a LuxSCS társaságot nem tekinti adózási szempontból átláthatónak, hanem inkább egy luxemburgi székhelyű különálló entitásnak tekinti, ezért a LuxSCS üzlettársak adózása a végtelenségig halasztható, amennyiben a LuxSCS nyereségének egyetlen része sem kerül vissza az Egyesült Államokba. A LuxSCS eltérő adóügyi kezelése Luxemburgban (adózási szempontból átlátható) és az Egyesült Államokban (adózási szempontból nem átlátható) tehát az úgynevezett "hibrid aszimmetriának" köszönhető, ami annyit jelent, hogy az adott entitás jellemzői tekintetében Luxemburgban és az Egyesült Államokban különbözőek az adózási szabályok.
(120) A (127) preambulumbekezdésben leírtak szerint.
(121) Ezekbe a támogató szolgáltatásokba beletartozott az általános ügyvitel, a PR kapcsolatok és a csoporton belüli kapcsolatok, a könyvelés és az átvilágítás, a költségvetés elkészítése, a jogi és adóügyi segítségnyújtás, valamint a személyzet képzése és tovább képzése.
(122) Az Amazon 2015. augusztus 21-i közleménye, 7. és 8. o.
(123) [3. tanácsadó] jelentés: "E-commerce in Europe between 2006 and 2013: dynamics and economics", 2017. május 11. A 7. oldalon leírtak szerint: "Online retail is a segment of the e-commerce sector. Online retail focusses on online sales of physical goods by online retailers, i.e., operators purchasing goods, holding them in their inventory and selling these goods online.".
(124) [3. tanácsadó] jelentés, 2017. május 11., preambulum, 7. o.
(125) [3. tanácsadó] jelentés, 2017. május 11., 18. és 67. pont, 8. és 30. o.
(126) [3. tanácsadó] jelentés, 18. pont. A [3. tanácsadó] jelentés 20. pontjában kifejtett magyarázat szerint "[t]he main difference between traditional retailers and online retailers lies in the product distribution channel used: Online retailers sell their products through a website and deliver them to customers using advanced information systems and complex logistics infrastructure without physical stores. Their cost structure reflects the investments in the IT and in shipping and logistics infrastructure and technology; Traditional physical retailers distribute their products in stores, and bear the costs of renting the physical outlets, which are not borne by online retailers".
(127) [3. tanácsadó] jelentés, 2017. május 11., 24. és 25. pont, 11. o.
(128) [3. tanácsadó] jelentés, 2017. május 11., 29. pont, 13. o.
(129) A jelentés szerint az Egyesült Államokról, Németországról, Franciaországról, Spanyolországról és Olaszországról van szó.
(130) [3. tanácsadó] jelentés, 2017. május 11., 11. pont, 5. o.
(131) [3. tanácsadó] jelentés, 2017. május 11., 12. pont, 5. o.
(132) [3. tanácsadó] jelentés, 2017. május 11., 77. pont, 33-34. o.
(133) Lásd az Amazon.com Inc. 2016. évi jelentésének, 3. oldalát: "We serve consumers through our retail websites and focus on selection, price, and convenience".
(134) Az Amazon a fogyóeszközök és tartós fogyasztási cikkek széles választékát kínálja, nevezetesen elektronikai árukat, általános árukat valamint audiovizuális termékeket, amelyek fizikai vagy digitális formában érhetők el, például könyveket, zenét, filmeket, játékokat és szoftvereket. Az Amazon.com Inc. 2016. évi jelentése, 68. o.
(135) A könnyű használat alapja a folyamatos innováció a szoftverfejlesztés, a kereskedelmi technikák és az ügyvitel terén; lásd az Amazon.com Inc. 2006. évi jelentésének, 4. oldalát. Amint azt az Amazon munkavállalóinak a nyilatkozatai is megerősítik, lásd a [Product Management részleg alelnöke - Kiskereskedelem, Amazon Corporate LLC, Egyesült Államok] 2008. június 16-i elektronikus üzenetét, az [International Retail részleg alelnöke, Amazon Corporate LLC, Egyesült Államok, korábban az európai kiskereskedelmi ágazat igazgatója, valamennyi európai kiskereskedelmi művelet felelőse a LuxOpCo-n belül, Luxemburg] tanúvallomásában - 25. dokumentum: "We need to continue to focus on the retail basics: driving down COGS, driving fast track in-stock, category expansion, selection expansion within categories." és az Amazon végleges átiratok (Amazon Final Transcripts): [Vice President Sales International, Amazon Corporate LLC, US, former Head of European Third Party Business (such as Marketplace), LuxOpCo, Luxembourg] [Nemzetközi értékesítés alelnöke, Amazon Corporate LLC, Egyesült Államok,korábban az európai harmadik felek üzletág (pl. Marketplace) vezetője, LuxOpCo, Luxemburg], 2014. november 4., 826:17-18. pont: "You know, we are a very physical business at the end of the day.".
(136) Amazon végleges átiratok: [Vice President International Retail, Amazon Corporate LLC, US, former Head of European Retail Business, responsible for all retail operations in Europe, LuxOpCo, Luxemburg], 2014. november 3., 427:18-23.
(137) Amazon végleges átiratok: [Senior Vice President Product Management - Retail, Amazon Corporate LLC, US]" 2014. november 4., 588:25. pont, 589:1-4. pont.
(138) Amazon per utáni emlékeztető, 18. o., 35. pont és Amazon végleges átiratok: [Vice President International Retail, Amazon Corporate LLC, US, former Head of European Retail Business, responsible for all retail operations in Europe, LuxOpCo, Luxemburg], 2014. november 3., 427:18-23. Amazon végleges átiratok: [Vice President International Retail, Amazon Corporate LLC, US, former Head of European Retail Business, responsible for all retail operations in Europe, LuxOpCo, Luxemburg], 2014. november 3., 427:18-23.
(139) Amazon per utáni emlékeztető, 19. o., 39-41. pont.
(140) Amazon per utáni emlékeztető, 28. o., 71. pont.
(141) A készletbe beletartoznak a megfelelő tartozékok is. Az Amazon számára nagyon fontos a jó tartozékok kínálata, különösen az elektronikus áruk értékesítésében a pozitív árrés elérése érdekében. Lásd az [alelnök és a német piacért felelős igazgató, Amazon Deutschland Services GmbH, München, Németország] tanúvallomását, 2014. június 13., 200. o., 24. és 25. pont, 201. o., 1-7. pont: "I mean, in general, it is life critical for a successful electronic retailer to sell accessories with the device for the simple reason you make no margin on the device or low margin, and you make higher margin on the accessories, with the exception of few others that have managed to make high margin on devices, but the usual stuff is, the money is made on the accessory and it's critical.". A termék megfelelő kiegészítők megfelelő készletével történő kínálás nem lehet csupán egy algoritmus eredménye, ehhez emberi beavatkozásra is szükség van (helyi), lásd az [alelnök és a német piacért felelős igazgató, Amazon Deutschland Services GmbH, München, Németország] tanúvallomását, 2014. június 13., 201. o., 203. o., 8-11. pont, 9-17. pont, 204. o. 3-14. pont: [...].
(142) Lásd az [alelnök és a német piacért felelős igazgató, Amazon Deutschland Services GmbH, München, Németország] tanúvallomását, 2014. június 13., 21. o., 11. és 12. pont: "You need to have something to sell, right?"; lásd még az Amazon végleges átiratokat: [az európai kiskereskedelmi ágazat alelnöke, az Európában folytatott összes kiskereskedelmi tevékenységért felelős személy, a luxemburgi LuxOpCo társaságon belül, korábban a francia piacért felelős igazgató az Amazon.fr SAS társaságnál, Clichy, Franciaország], 2014. november 5., 918:10-18. pont: "One would say that if you don't have a product, you can't sell it. [...] The more you add selection, the more your capacity to generate revenue increases."].
(143) Amazon per utáni emlékeztető, 18. o., 36. pont. [.
(144) Amazon végleges átiratok: [Vice President International Retail, Amazon Corporate LLC, US, former Head of European Retail Business, responsible for all retail operations in Europe, LuxOpCo, Luxemburg], 2014. november 3., 420:3-4.
(145) Amazon per utáni emlékeztető, 30. o., 78. pont.
(146) Tanúvallomás [alelnök és a német piacért felelős igazgató, Amazon Deutschland Services GmbH, München, Németország], 2014. június 13., 42. o., 15-20. pont.
(147) Tanúvallomás [alelnök és a német piacért felelős igazgató, Amazon Deutschland Services GmbH, München, Németország], 2014. június 13., 73. o., 20-25. pont, 74. o., 2-6. pont. A lokalizálás kiemelt jelentőségét az Amazon alkalmazottainak a nyilatkozatai is megerősítették: Tanúvallomás [alelnök és a német piacért felelős igazgató, Amazon Deutschland Services GmbH, München, Németország], 2014. június 13., 95. o., 5. és 6. pont: "Retail is a very local thing, [...]"; Amazon végleges átiratok: [az európai kiskereskedelmi ágazat alelnöke, az Európában folytatott összes kiskereskedelmi tevékenységért felelős személy, a luxemburgi LuxOpCo társaságon belül, korábban a francia piacért felelős igazgató az Amazon.fr SAS társaságnál, Clichy, Franciaország], 2014. november 5., 909:10-17. pont: "[...] important for us to understand is not what is selling somewhere else; it's what local customer needs and wants.".
(148) Tanúvallomás [alelnök és a német piacért felelős igazgató, Amazon Deutschland Services GmbH, München, Németország], 2014. június 13., 43. o., 19-21. pont. Amazon végleges átiratok: [alelnök és a német piacért felelős igazgató, Amazon Deutschland Services GmbH, München, Németország], 2014. november 5., 961:17-23. pont.
(149) Tanúvallomás [alelnök és a német piacért felelős igazgató, Amazon Deutschland Services GmbH, München, Németország], 2014. június 13., 25. o., 19-20. pont.
(150) Amazon végleges átiratok: [Vice President Sales International, Amazon Corporate LLC, US, former Head of European Third Party Business (such as Marketplace), LuxOpCo, Luxemburg], 2014. november 4., 761:19-24. pont.
(151) Amazon végleges átiratok: [Vice President Sales International, Amazon Corporate LLC, US, former Head of European Third Party Business (such as Marketplace), LuxOpCo, Luxemburg], 2014. november 4., 762:1-7. pont, 763:9-10. pont; [Vice President Sales International, Amazon Corporate LLC, US, former Head of European Third Party Business (such as Marketplace), LuxOpCo, Luxemburg] tanúvallomás, 2013. január 17., 23. o. 23-25. pont, 24. o., 1-7. pont: [...].
(152) Amazon végleges átiratok: [Vice President Sales International, Amazon Corporate LLC, US, former Head of European Third Party Business (such as Marketplace), LuxOpCo, Luxemburg], 2014. november 4., 800: 19-23. pont;
(153) Amazon per utáni emlékeztető, 19. o., 38. pont.
(154) Amazon per utáni emlékeztető, 61. o., 182. pont: 2005-ben az Amazon díjszabási technológiája nem volt elégséges a működési igénye szempontjából ahhoz, hogy versenyképes árakat kínáljon és erősen függött az emberi beavatkozástól.
(155) Amazon per utáni emlékeztető, 18. és 19. o., 37. pont.
(156) Lásd az Amazon végleges átiratokat: [alelnök és pénzügyi igazgató, Amazon Corporate LLC, Egyesült Államok], 2014. november 17., 2883:6-1878. pont, 78. o.: "Yes. It's -- I think the emphasis, though, should be on, you know, when we do marketing, this is back during this time frame, and until very recently, that the biggest portion of our marketing was to drive very specific customer transactions. And so it says increase customer traffic to our websites, that would certainly be the largest piece and the way we do that is, you know, specifically by we have an associates program, we also use various online marketing and it's to drive -- if someone searches on a Samsung TV, it's to try to drive them to our, you know, detail page to buy on that transaction. That's what we're attempting to do.".
(157) Ennek a programnak jelentős tőkevonzata volt az Amazon számára. Lásd az Amazon végleges átiratokat: [a Product Management-Retail részleg alelnöke és a Worldwide Operations részleg korábbi alelnöke/vezérigazgatója, Amazon Corporate LLC, Egyesült Államok], 2014. november 14., 2755:1-7. pont: [...]. Az Amazon jelentős összegeket fordít erre a programra, lásd a 7. táblázatot.
(158) Lásd a [Vice President Sales International, Amazon Corporate LLC, US, former Head of European Third Party Business (such as Marketplace), LuxOpCo, Luxemburg] tanúvallomását, 2013. január 17., 175. o., 1-3. pont. A marketing szerveződése központi funkció volt, amelynek célja a forgalomnak az Amazon weboldalaira terelése volt. Lásd még a [Vice President Sales International, Amazon Corporate LLC, US, former Head of European Third Party Business (such as Marketplace), LuxOpCo, Luxemburg] tanúvallomását, 2013. január 17., 174. o.: 10-12. pont; a [Senior Vice President Product Management - Retail, Amazon Corporate LLC, US]tanúvallomását, 2014. szeptember 18., 36: 1 - 3. pont: Amazon végleges átiratok, [az európai kiskereskedelmi ágazat alelnöke, az Európában folytatott összes kiskereskedelmi tevékenységért felelős személy, a luxemburgi LuxOpCo társaságon belül, korábban a francia piacért felelős igazgató az Amazon.fr SAS társaságnál, Clichy, Franciaország], 2014. november 5., 907:1-2. pont: [...]; és Amazon végleges átiratok: [a Technology-Software Development részleg alelnöke, Amazon Web Services, Inc., Egyesült Államok] 2014. november 7., 1532:7-8. pont: Az Amazon szerint a partnerprogram "számos vevő megszerzését [...]" eredményezte.
(159) [Vice President Sales International, Amazon Corporate LLC, US, former Head of European Third Party Business (such as Marketplace), LuxOpCo, Luxemburg], 2013. január 17., 69. o.: 24. és 25. pont, 70. o.: 1 - 6. pont.
(160) [Senior Vice President Product Management - Retail, Amazon Corporate LLC, US] tanúvallomás, 2014. szeptember 18., 117. o., 6-12. pont: [...].
(161) [Senior Vice President Product Management - Retail, Amazon Corporate LLC, US] tanúvallomás, 2014. szeptember 18., 73. o., 25. pont, 74. o., 1-7. pont.
(162) [Senior Vice President Product Management - Retail, Amazon Corporate LLC, US] tanúvallomás, 2014. szeptember 18., 182. o., 1-4. pont.
(163) Tanúvallomás [alelnök és a német piacért felelős igazgató, Amazon Deutschland Services GmbH, München, Németország], 2014. június 13., 105. o., 25. pont, 106. o., 1-15. pont: [...], tanúvallomás [alelnök és a német piacért felelős igazgató, Amazon Deutschland Services GmbH, München, Németország], 2014. június 13., 107. o., 2-5. pont: [...].
(164) Tanúvallomás [alelnök és a német piacért felelős igazgató, Amazon Deutschland Services GmbH, München, Németország], 2014. június 13., 102. o., 4-14. pont. Lásd még a [SeniorVice President Product Management - Retail, Amazon Corporate LLC, US] tanúvallomását, 2014. szeptember 18., 41. o., 22 - 25. pont: [...].
(165) Az Amazon 2016. július 22-i közleménye, 1. o.
(166) Lásd az Amazon "Amazon's Technology-Centric E-tailing-Business" című, 2016. július 22-i közleményének 4. oldalát. Az Amazon a következő példát hozta fel: "By way of illustration, a very large brick-and-mortar retailer might have tens of thousands products for sale: in contrast, Amazon's European websites offered nearly 3.7 million distinct products for sale in 2005 and around [20-30] million in 2013. A very successful brick-and-mortar retailer might process tens of thousands transactions each year: in 2005, Amazon's European websites processed nearly 71 million distinct orders, and that number grew to over [1-1.5] billion in 2013. It would simply not be possible to employ a sufficient number of individuals, for example, to determine the price on millions of unique products - let alone to decide what the in-stock levels should be for those products or individually to process every customer order".
(167) Lásd az Amazon "Amazon's Technology-Centric E-tailing-Business" című, 2016. július 22-i közleményének 4. oldalát.
(168) Lásd az Amazon "Amazon's Technology-Centric E-tailing-Business" című, 2016. július 22-i közleményének 3. oldalát. A következő példát hozták fel: "While some functionality, such as, for example, identity, which allows customers to log on the website, or Item Master Service, which maintains a catalogue of all products sold on Amazon, has been provided since the very first days of Amazon's operations, the underlying technology would have been rewritten entirely (and continuously) over the years. [...] the identity technology used by Amazon in 2010 had little to do with the identity technology used prior to 2005 - the 2005 service has been disassembled and rewritten as a number of smaller, more manageable services that together provide the identity functionality, to adapt the technology to the evolution of the scope of Amazon's operations.".
(169) Lásd az Amazon "Amazon's Technology-Centric E-tailing-Business" című, 2016. július 22-i közleményének 4. oldalát.
(170) Lásd az Amazon "Amazon's Technology-Centric E-tailing-Business" című, 2016. július 22-i közleményének 1. oldalát.
(171) A hardveres technológia fizikai berendezésekből, elsősorban szerverekből áll.
(172) Lásd az Amazon "Amazon's Technology-Centric E-tailing-Business" című, 2016. július 22-i közleményének 2. és 3. oldalát.
(173) A teljes munkaidős egyenérték (ETP) egy teljes munkaidőben dolgozó munkavállaló által teljesített órák számának felel meg.
(174) Az Amazon 2017. január 20-i közleménye, 2-4. o. az Amazon belső dokumentuma: "EU Policies and Procedures Manual", 2006. május 1.
(175) Az Amazon 2017. március 6-i közleménye, 28a. melléklet.
(176) Az Amazon 2017. február 8-i közleménye, 1. és 2. oldal, valamint a [nemzetközi részleg igazgatója Tax and Tax Policy, Amazon Corporate LLC, Egyesült Államok] tanúvallomása, 2014. április 24., 200. o., 23-201. pont, 201. o., 2., 3. pont: [...].
(177) Az Amazon 2017. február 8-i közleményének 1 - 3. oldalán leírtak szerint a LuxSCS és a LuxOpCo hitelnyitási megállapodást kötött 2006. december 29-én a pénztár kezelése céljából. Később a megállapodást módosították és átfogalmazták 2007. március 1-jén, 2009. január 1-jén, 2011. április 1-jén és 2012. január 1-jén.
(178) "Back-to-back-activity: EHT [LuxSCS] will lend its funds to AEU [LuxOpCo] on an interest-bearing basis, and AEU [LuxOpCo] will invest the funds." et "[...] all of the financing transactions existing between EHT [LuxSCS] and AEU [LuxOpCo] will be merged into one single debt instrument, which will have the characteristics of a Credit Facility." Lásd az Amazon 2015. március 5-i közleménye 22. mellékletének 7. oldalát.
(179) Az Amazon 2017. február 8-i közleménye, 2. o.
(180) A LuxOpCo éves elszámolásai a 2006-2013 közötti időszakban.
(181) Az alkalmazandó költségek meghatározása a. lábjegyzetben szerepel61.
(182) A szolgáltatások nyújtásáról szóló megállapodások mindegyike azonos rendelkezéseket tartalmaz az immateriális javak használatára (3. szakasz), a kompenzációra (4. szakasz), a felek jogállására és feladataira (5. szakasz), a titkosságra (6. szakasz), a megállapodás feltételeire és felbontására (7. szakasz), a vis maior esetekre (8. szakasz) és az általános rendelkezésekre (9. szakasz) vonatkozóan. Az 1. mellékletben szereplő alkalmazandó költségek meghatározása valamennyi szolgáltatások nyújtásáról szóló megállapodás esetében azonos.
(183) Szolgáltatások nyújtásáról szóló megállapodások 2.1. pont (General)
(184) Szolgáltatások nyújtásáról szóló megállapodás az Amazon.fr Sarl és a LuxOpCo között, 2.2. pont (Fulfillment Services) és 2.3. pont (Customer and Merchant Services).
(185) Szolgáltatások nyújtásáról szóló megállapodás az Amazon.de GmbH és a LuxOpCo között, 2.2. pont (Customer and Merchant Services) és 2.3. pont (Support Services).
(186) Szolgáltatások nyújtásáról szóló megállapodás az Amazon.fr Logistique SAS és a LuxOpCo között, 2.2. pont (Fulfillment Services).
(187) Szolgáltatások nyújtásáról szóló megállapodás az Amazon Logistik GmbH és a LuxOpCo között, 2.2. pont (Fulfillment Services).
(188) Szolgáltatások nyújtásáról szóló megállapodás az Amazon.co.uk Ltd. és a LuxOpCo között, 2.2. pont (Fulfillment Services), 2.3. pont (Customer and Merchant Services) és 2.4. (Support Services).
(189) Szolgáltatások nyújtásáról szóló megállapodások 5.1. pont (No Agency).
(190) Szolgáltatások nyújtásáról szóló megállapodások 5.1. pont (Provider Obligations).
(191) Szolgáltatások nyújtásáról szóló megállapodások 5. pont (Status and Liabilities of the Parties).
(192) A 2.3.2.1. szakaszban foglaltaknak megfelelően az Amazon a készletet, az árat és a könnyű használatot sorolta fel az online kiskereskedelmi értékesítési tevékenysége kulcsfontosságú mozgatórugói között.
(193) Az Amazon.fr Sarl esetében alkalmazandó árrés [3-3,5] % a vevőszolgálati szolgáltatásokra vonatkozóan és [5-10] % a támogató szolgáltatásokra vonatkozóan. Az Amazon.de GmbH esetében alkalmazandó árrés [3-3,5] % a vevőszolgálati szolgáltatások esetében és [4-4,5] % a támogató szolgáltatásokra vonatkozóan. Az Amazon.fr Logistique SAS esetében alkalmazandó árrés [5-10] % a megrendelés-kezelési szolgáltatásokra vonatkozóan. Az Amazon Logistik GmbH esetében alkalmazandó árrés [5-10] % a megrendelés-kezelési szolgáltatásokra vonatkozóan. Az Amazon.co.uk Ltd. esetében alkalmazott árrés [3-3,5] % a megrendelés-kezelési szolgáltatásokra vonatkozóan, [3-3,5] % a vevőszolgálati szolgáltatásokra vonatkozóan és [4-4,5] % a támogató szolgáltatások esetében.
(194) Az Amazon 2017. június 7-i közleménye, 3. o. "These fees relate to (i) the share of Luxembourg costs allocated to LuxSCS and to (ii) disbursements in relation to the legal protection of the Intangibles owned by LuxSCS such as patent application fees and related disbursements, trademark application fees and related disbursements and fees and disbursements in relation to domain names and IP searches."
(195) A kifizetés hét részletben történt. Az első részlet kifizetésére 2005-ben került sor, ennek összege 73,22 millió USD (52,35 millió EUR) volt.
(196) A KFM 1.10. pontjában "Development Program" alatt "the activities of a Party within the scope and principles set forth under Section 2" értendők. A KFM 2. szakaszának 2.1. pontja szerint a felek a következőkben állapodnak meg: "all research, development, marketing and other activities relating to the Licensed Purpose after the Effective Date are included within the scope of the Development Program. Such activities may include, but are not limited to, all development activities related to maintaining, improving, enhancing, or extending the Amazon Intellectual Property, A9 Intellectual Property and EHT Intellectual Property [together the Intangibles]. All such activities shall be included in the Development Program except to the extent specifically excluded by mutual, written agreement of the Parties."
(197) A KFM 1.9. pontjában "Development Costs" alatt értendők "the costs incurred pursuant to Section 3 related to the performance of activities by a Party under the Development Program, including but not limited to any and all costs incurred by a Party in the course of developing Derivative Works". A fejlesztési költségek meghatározása a 3.3. pont szerint történt.
(198) A KFM 3.2. pontjában foglaltak szerint "Subcontractor's Development Costs" alatt a következők értendők: "Development Costs incurred by a person that participates at a Party's request in the development or improvement of the Amazon Intellectual Property, A 9 Intellectual Property and EHT Intellectual Property [together the Intangibles] (a " Subcontractor ") shall be considered Development Costs of that Party if the Party contracting for such work with such Subcontractor (a) materially participates in the management or control of the Subcontractor, and (b) retains ownership, or receives material rights to use, any intangible property developed by the Subcontractor."
(199) Úgymint az Amazon védett márkanevei, kereskedelmi nevei, domainnevei, stílusa, logói és megjelenítése.
(200) Az Amazon 2017. augusztus 21-i közleménye, 12. melléklet: CSA Annual Summary Reports.
(201) KFM, 4. szakasz és D. melléklet (2009. január 5-én hatályos).
(202) Az Amazon 2017. augusztus 21-i közleménye, 12. melléklet: CSA Annual Summary Reports.
(203) A KFM 4. szakaszának (Development Cost Allocation) megfelelően éves jelentést kellett készíteni a költségek megosztásáról ("Annual Cost Sharing Report") annak meghatározására, hogy a KFM részes felei milyen mértékben járuljanak hozzá évente.a költségek megosztásához. A 2005-2014 közötti időszakban a költségek megosztásáról szóló éves jelentést az Amazon a 2015. augusztus 21-i közleményében nyújtotta be.
(204) A KFM 4. (Development Cost Allocation) és 5. (Payments) szakaszában végzett számítások szerint.
(205) KFM, 4.1. szakasz: "As soon as practical after each Year End, the Parties shall each prepare necessary financial statements and forecasts, and shall jointly reconcile and consolidate such statements and forecasts into an "Annual Cost Sharing Report," containing the information required by this Section 4 and signed by the Parties [...]." A 4. szakasz határozza meg a fejlesztési költségek hozzárendelését.
(206) Az Amazon 2017. február 27-i közleménye, 4-5. o.
(207) KFM, 8.1. pont (Initital Period).
(208) KFM, 8.2. pont, (Immediate Termination upon Notice for Change in Control or Substantial Encumbrance).
(209) KFM, 8.3. pont (Termination After Failure to Cure for Failure of Performance).
(210) Az Amazon 2015. május 4-i közleménye, 2. melléklet.
(211) A 2009. január 5-én hatályos KFM, 2.3. pont: "In connection with this Agreement, each Party shall undertake the functions and risks specified in Exhibit B hereto.".
(212) A 2009. január 5-én hatályos KFM, B. melléklet, Functions and Risks. A B. melléklet a következők szerint rendelkezik: "[t]his list is representative of the functions and risks to be undertaken by the Parties. The Parties do not represent that this is the exclusive statement of functions and risks, and the omission of any function or risk does not imply that the Party does not perform such function or bear such risk."
(213) A KFM-ben "European Territory" alatt a következők értendők: "all the countries included within the meaning of the term "European Country" as defined in Section 1.12 hereof". Az 1.12. szakaszban "European Country""(a) the economic, scientific, and political organization known as the European Union consisting, as of the Effective Date, of Belgium, France, Italy, Luxembourg, Netherlands, Germany, Denmark, Greece, Ireland, United Kingdom, Spain, Portugal, Austria, Finland, Sweden, Cyprus, Czech Republic, Estonia, Hungary, Latvia, Lithuania, Malta, Poland, Slovakia, and Slovenia, and including any and all other countries that may become members of such organization during the Term, and (b) any countries listed as "Applicant countries" or "Other European countries" on the Web page located at http://europa.eu.intlabc/governments/indexen.htm#, or any successors thereto or replacements thereof."
(214) Úgy tűnik, hogy a "kutatási program" kifejezést nem határozták meg a KFM-ben. Ez a kifejezés úgy értelmezendő, hogy szintén a fejlesztési programra utal.
(215) Az Amazon 2017. február 27-i közleménye.
(216) Az Amazon 2017. április 12-i közleménye.
(217) A hiányról szóló értesítés olyan hivatalos levél, amelyben az IRS tájékoztatja az adóalanyt a fennálló adóhátralékáról, valamint az esetleges büntetésekről és kamatokról. Az értesítésben szerepel az adókiigazítás magyarázata, a kiszámítás módja és az adóalany előtt álló lehetőségek. Amennyiben az adóalany vitatja az értékelést, panasszal élhet az Egyesült Államok szövetségi adóügyi bíróságánál.
(218) IRS ítélethozatali beadvány (alperes), 1. o., [dok. 661-1957].
(219) Amazon per utáni emlékeztető, 6 -7. o.
(220) Az IRS beidéztethet minden olyan személyt, aki a vizsgálata szempontjából "esetleg érdekes" információk birtokában van. Ennek a hatáskörnek a birtokában az IRS kötelezhet egy személyt arra, hogy jelenjen meg egy kijelölt helyen és mutassa be a könyvvitelt és dokumentumokat vagy eskü alatt tegyen tanúvallomást. lásd: https://www.irs.gov/pub/irs-wd/0950044.pdf
(221) Az Egyesült Államok szövetségi adóügyi bíróságénak ítélete nem tartalmazza a belépési díjakra és a KFM alapján fizetendő díjakra - amelyekkel a LuxSCS tartozik az Egyesült Államoknak - alkalmazott kiigazítások számszerűsítését.
(222) A szabad piaci összehasonlítható tranzakciók módszere az Egyesült Államokban alkalmazott transzferár módszer, amely az OECD-irányelvekban meghatározott szabad piaci összehasonlítható ár módszerének (CUP módszer) az analógiája.
(223) Amazon végleges átiratok: [Technology - Software Development alelnök, Amazon Corporate LLC, Egyesült Államok, a Kindle volt alelnöke, Amazon Corporate LLC, Egyesült Államok], 2014. november 18., 3549: 10-25. pont; 3550: 1-10., "Volume impacted deal pricing pretty significantly. You can look at the -- you can go through the various contracts across the M.coms and you will find that the larger ones, such as [C] and [A], they have a lower commission rate than the smaller ones such as [D] and [E] and [F], and so that was a reality of what the market forces would require, [...] And so the expectation that became predominant across all of the players in this market segment was that the bigger the sales volume, the lower the commission rate would be, and that found its way into, for example, [A] Amendment 3 is where we went from a single commission structure to a tiered base structure because [A] saw that their sales were doing very well and they predicted them to do very well over the course of the remainder of the agreement and they didn't want to be spending that much because they thought it wasn't competitive with their alternatives. And you saw the same thing in the [C] deal [...]."
(224) KFM, 1.4. pont (Amazon Intellectual Property)
(225) Az Amazon 2016. február 19-i közleménye.
(226) 2010-ben közvetlenül elköltött 33 435 000 EUR.
(227) A LuxSCS által a [Q vásárlás] technológiáért kifizetett teljes összegből (42 928 054 USD), 22 928 054 USD szerepelt immateriális javakként az eszközökben.
(228) A LuxSCS által a [T vásárlás] esetében kifizetett 23 010 000 EUR regisztrálása immateriális javakként történt.
(229) A LuxSCS által az [U vásárlás] esetében kifizetett teljes összegből (70 millió USD), 84 millió EUR került az eszközökbe amortizációként és 0,7 millió EUR marketing célú immateriális javakként.
(230) [0-10 millió] EUR.
(231) Az Amazon 2016. január 12-i közleménye.
(232) Az Amazon 2015. március 19-i közleménye, addendum.
(233) Az Amazon 2016. június 12-i közleménye.
(234) Amazon végleges átiratok: [Technology - Software Development alelnök, Amazon Corporate LLC, Egyesült Államok, a Kindle volt alelnöke, Amazon Corporate LLC, Egyesült Államok], 2014. november 18., 3602: 3-25. pont; 3603:1. pont, "Q M.com or enterprise solutions, in that program Amazon took all of the technologies that it had developed for its own website business [...] and made them available to third-party retailers? [...] Is that correct? A. That's a reasonable description. Q: Okay. And these third parties [...] then used this technology to build and operate their own eCommerce system and website; is that correct? A: That's not quite correct. It was Amazon, my team specifically that took those technologies and assembled them, extended them, customised them and operated the technology day to day on behalf of that retailer. What the retailer would be doing is they would be managing their pricing, their promotions, their merchandising, their marketing, these elements [...] we would be their IT and eCommerce department, but they would be what gets referred to as the merchandising and pricing and marketing department.".
(235) Az Amazon 2016. június 12-i közleménye.
(236) Amazon végleges átiratok: [Technology - Software Development alelnök, Amazon Corporate LLC, Egyesült Államok, a Kindle volt alelnöke, Amazon Corporate LLC, Egyesült Államok], 2014. november 18., 3540: 24. és 25. pont, 3541: 1-25. pont, 3542: 1-25. pont: "Q: [...] And given that these deals involved services and technology, how did Amazon price them? A: Well, the way we priced these deals was essentially looking at them as a wholistic bundle [...]."
(237) Az Amazon 2015. július 31-i és 2016. január 15-i közleménye.
(238) Az Amazon 2015. június 12-i és 2016. január 15-i közleménye.
(239) [A] megállapodás, 4.4. szakasz (Pricing).
(240) Az [A] megállapodás, 14.4.1.1. pontja (Trademarks) a következők szerint rendelkezik: "ACI hereby grants to [A], during the Term, a limited, non-exclusive, non-transferable (except in accordance with Section 22.7) license, which [A] may sublicense only to its Affiliates to use within the Territory such ACI Content and Trademarks supplied by ACI hereunder: (a) only within the Territory; (b) only as is reasonably necessary to perform its obligations under this Agreement; and (c) only for the purposes contemplated under this Agreement." Az [A] megállapodás, 14.4.1.2. pontja (Limited License) a következők szerint rendelkezik: "ACI grants to [A], for a term ending on the earlier of: (a) August 31, 2006; or (b) twelve (12) months following any termination of the Term by [A] pursuant to Section 13.2, or six (6) months following any termination of the Term by [A] pursuant to Section 13.3.2, a limited, temporary, non-exclusive, non-transferable (except in accordance with Section 22.7) license to use the ACI Intellectual Property (excluding Trademarks, URLs and domain names of ACI and its Affiliates), solely as necessary to permit [A] to continue the operation, maintenance and support of the [A] Site (or any successor Web Site, whether hosted by [A] directly or by a Third Party) in the form such exists as of the effective date of any termination of this Agreement as provided above."
(241) [A] megállapodás, 14.4.2. szakasz ([A]).
(242) [A] megállapodás, 11. szakasz (Customer Information and Other Data).
(243) Az [A] megállapodás S. melléklete.
(244) Az Amazon 2016. január 15-i közleménye.
(245) [G] megállapodás, 5.5. szakasz (Pricing of Selected Product Units) és 9.1. pont (Sale of Selected Product Units to Customers Through the ACT Site: Procedure).
(246) [G] megállapodás, 16. szakasz (Proprietary Rights and Licenses, Restrictions).
(247) [G] megállapodás, 13. szakasz (Compensation).
(248) [H] megállapodás, 2.1. szakasz (Mirror Site: Development) és [B] megállapodás, 2.1. szakasz (Mirror Site: Development).
(249) [H] megállapodás, 5.2. szakasz (Existing Customer Information Delivery) és [B] megállapodás, 5.2. szakasz (Existing Customer Information Delivery).
(250) [H] megállapodás, 9.2. szakasz (Licenses) és [B] megállapodás, 10.2. szakas (Licenses).
(251) Az Amazon 2016. június 12-i közleménye.
(252) Az Amazon 2016. január 15-i közleménye.
(253) Az Amazon 2016. január 22-i közleménye.
(254) [...] díjat fog fizetni [...] részére. Mindazonáltal, ha a díj megfizetése után, [...] részére esedékes díjazás, akkor a díjat korrigálják [...].
(255) A licencmegállapodás 9.7. pontja (Binding effect. Assignment) szerint minden félnek joga van az e megállapodásból eredő jogait és kötelezettségeit a másik fél beleegyezése nélkül engedményezni, feltéve, hogy a kedvezményezett társaság az engedményezőhöz kapcsolódik.
(256) A [...] díj.
(257) A [...] által fizetendő [...] díj.
(258) [...] a költségei után [1-10] % -tól [1-10 %] %-ig terjedő hozamot ér el a megosztott szolgáltatások esetében.
(259) A 2014. évi APP kérelem 39 a. bekezdése szerint [...].
(260) 2014. évi FA-kérelem, 2014. április 2., 39a. pont, 11. o.
(261) 2014. évi FA-kérelem, 2014. április 2., 39c. pont, 11. o.
(262) Az LIR 159. cikkének (1) bekezdése a következők szerint rendelkezik: "A közösségi jövedelemadó hatálya alá tartozó helyi adóalanyok az alább felsorolt.közösség jellegű szervezetek, amelyek alapszabály szerinti székhelye vagy központi vezetése a Nagyhercegség területén található." Az LIR 159. cikkének (2) bekezdése a következők szerint rendelkezik: "A közösségek jövedelemadójának alapja az adóalany összes jövedelme".
(263) Az LIR 160. cikke a következők szerint rendelkezik: "A 156. cikk értelmében a belföldön szerzett jövedelmeik után a közösségi jövedelemadó hatálya alá tartoznak a 159. cikkben meghatározott azon közösség jellegű szervezetek, akiknek sem az alapszabály szerinti székhelye, sem központi vezetése nem a Nagyhercegség területén található".
(264) Az LIR 156. cikke a következők szerint rendelkezik: "A nem honos adóalanyok belföldi jövedelmeinek minősül: 1. a kereskedelmi nyereség a 14. és 15. cikk értelmében: a) amennyiben egy stabil létesítmény vagy egy állandó képviselő végzi a Nagyhercegség területén, kivéve azt az esetet, amikor az állandó képviselő nagykereskedő, közvetítő vagy független kereskedelmi képviselő.".
(265) A luxemburgi társasági adó a közösségek jövedelmére kivetett adó, amelynek mértéke 21 % melyen felül a Luxembourg városban letelepedett társaságokat a jövedelmük 6,75 %-ának megfelelő települési iparűzési adó is terheli. A 21 %-os adókulcson felül 5 %-os hozzájárulást kell fizetni a foglalkoztatási alapnak, amelynek kiszámítása az IRC alapján történik. 20012-ben a szolidaritási adó 5 %-ról 7 %-ra növekedett a 2013. pénzügyi évre kiterjedő hatállyal. A 2013. pénzügyi évre vonatkozóan bevezetett változtatásokkal Luxembourg városban a jövedelemadó átlagos mértéke 28,80 %-ról 29,22 %-ra emelkedett. Továbbá a luxemburgi társaságoknak éves vagyonadót is kell fizetniük, amely minden év január 1-jén esedékes és a társaságok globális nettó vagyonának 0,5 %-át teszi ki.
(266) A LIR 164. cikke (3) bekezdésének a finanszírozási társaságokra való alkalmazását a luxemburgi adóhatóság a 2011. január 28-i 164/2. számú körlevélben és a 2011. április 8-i 164/2 a. számú körlevélben pontosította, amelyeket később a hozzájárulásokért felelős igazgató csoporton belüli finanszírozási ügyleteket bonyolító társaságok adóügyi bánásmódjáról szóló 2016. december 27-i LIR 56/1 - 56 a/1.számú körlevele váltott fel.
(267) Lásd a (294) bekezdést.
(268) 164/2. sz. LIR körlevél, 2011. január 28., 2. o.
(269) Luxemburg 1961. december 7. óta tagja az OECD-nek.
(270) Lásd például az 1995. évi OECD-irányelvek előszavának 16. bekezdését: "A tagországok kövessék az irányelveket a transzferárra vonatkozó saját belső gyakorlataikban és az adóalanyok is kövessék ugyanezeket az irányelveket amikor felmérik, hogy a transzferáraik megfelelnek-e adózási szempontból a szokásos piaci ár elvének [...]".
(271) Az OECD 2014. július 15-én tette közzé e modell legfrissebb verzióját.
(272) Ennek alapján a "transzferárak" azok az árak, amelyeken egy vállalkozás az anyagi javait és az immateriális javait átadja, vagy szolgáltatásokat nyújt kapcsolt vállalkozásoknak. 1995., 2010. és 2017. évi OECD-irányelvek, 11. bekezdés.
(273) Lásd az 1995. évi OECD-irányelvek 1.13. bekezdését. Lásd még a 2010. és 2017. évi OECD-irányelvek 1.14. bekezdését.
(274) A különálló jogalany megközelítésének a magyarázata az OECD-irányelvek előszavának (6) bekezdésében szerepel: "A különálló jogalany megközelítésnek a csoporton belüli ügyletekre történő alkalmazásához a csoport különböző tagjait külön kell adóztatni abból ez elgondolásból kiindulva, hogy a csoportban a saját belső ügyleteik keretében szokásos piaci ár mellett működnek. Ugyanakkor egy multinacionális csoport tagjait egyesítő kapcsolatok révén a tagok a csoporton belüli kapcsolataikban speciális feltételeket állapíthatnak meg, amelyek eltérnek azoktól a feltételektől, amelyeket a csoport tagjai alkalmaztak volna akkor, ha független vállalkozásokként működnek szabad piacokon. A különálló jogalany módszerének helyes alkalmazása érdekében az OECD-tagországok megállapodtak abban, hogy elfogadják a szokásos piaci ár elvét, ami várhatóan megszünteti a speciális feltételeknek a nyereség mértékére gyakorolt hatását." Lásd még az 2010. évi OECD-irányelvek 1.6. bekezdését.
(275) Az OECD transzferár-irányelvei a multinacionális vállalkozások és az adóhatóságok számára, 2017, közzétéve 2017. július 10-én. Az OECD Modellegyezményéhez kapcsolódó magyarázatok és iránymutatások azon utólagos módosításai és kiegészítései amelyek nem eredményezik a Modellegyezmény megfogalmazásának a változását, Modellegyezmény cikkeinek az értelmezéséhez alkalmazandók. Ez azzal a ténnyel magyarázható, hogy az OECD magyarázatai és iránymutatásai, ideértve a transzferárakra alkalmazandó 1995. évi és 2010. évi OECD-irányelveket is, az OECD Modellegyezményében meghatározott iránymutatások alkalmazásáról született nemzetközi konszenzus eredményének kell tekinteni. Lásd még az OECD 2010. évi Modellegyezményére vonatkozó megjegyzések (35) bekezdését.
(276) A transzferárakra alkalmazandó OECD-irányelvek a multinacionális vállaltok és az adóhatóságok számára, közzétéve 2010. július 22-én.
(277) A transzferárakra alkalmazandó OECD-irányelvek a multinacionális vállaltok és az adóhatóságok számára, közzétéve 1995. július 13-án. Ezek az irányelvek az OECD 1979. évi "Transzferárak és multinacionális vállalkozások" című jelentésén alapulnak.
(278) A 2017. évi OECD-irányelvek a 8-10. lépésről (Értékteremtésre számított transzferárak kiigazítása) és a 13. lépésről (Transzferár dokumentáció és országonkénti bejelentés) szóló 2015. évi BEPS jelentésben elfogadott változtatásokat és magyarázatokat tükrözik. Ezekbe bele tartoznak a 2013-ban elfogadott védelmi rendszerekre vonatkozó iránymutatások is, amelyek elismerik, hogy a jól felépített védelmi rendszerek alkalmasak az adózási terhek teljesítésének a könnyítésére és jogbiztonság nyújtására az adóalanyok számára. Végül pedig ez a kiadás tartalmaz az OECD-irányelvekban egyéb helyeken történt módosítások átvezetésére vonatkozó kiigazításokat is.
(279) A jelentést 2015. október 5-én tették közzé és az OECD tanácsa 2016. július 23-án hagyta jóvá.
(280) OECD (2015), Értékteremtésre számított transzferárak kiigazítása, 8-10. lépés: 2015. évi zárójelentések, BEPS projekt, A transzferárakra alkalmazandó iránymutatásokról szóló VI. fejezet felülvizsgálata.
(281) OECD (2015), Értékteremtésre számított transzferárak kiigazítása, 8-10. lépés: 2015. évi zárójelentések, BEPS projekt, A transzferárakra alkalmazandó iránymutatásokról szóló VIII. fejezet felülvizsgálata.
(282) 1995. évi OECD-irányelvek, II. fejezet; 2010. és 2017. évi OECD-irányelvek, II. rész.
(283) Az 1995. évi OECD-irányelvek 1.69. bekezdése úgy rendelkezik, hogy "ezekben az esetekben a szokásos piaci ár elvének a tiszteletben tartása mellet olyan megállapodásra kell törekedni, amely valamennyi jelen lévő fél számára kielégítő, tekintettel a sajátos körülményekre, az összes rendelkezésre álló adatra és a számításba vett különböző módszerek megbízhatóságára".
(284) 1995. évi OECD-irányelvek, 1.68. bekezdés; 2010. és 2017. évi OECD-irányelvek, 2.9. bekezdés: E tekintetben a 2010. és 2017. évi OECD-irányelvek 2.9. bekezdése úgy rendelkezik, hogy "ezeket az egyéb módszereket azonban nem szabad az OECD által elismert módszerek helyett alkalmazni akkor, ha az utóbbi jobban megfelel az adott esetre jellemző tényeknek és körülményeknek".
(285) 1995. évi OECD-irányelvek, II. és III: fejezet; 2010. és 2017. évi OECD-irányelvek, II. és III. rész.
(286) Az 1995. évi OECD-irányelvek 3.49. bekezdése szerint: "A hagyományos ügyleti módszerek elsőbbséget élveznek az ügyleti nyereségen alapuló módszerekkel szemben annak megállapításakor, hogy egy transzferár szokásos piaci ár-e, vagyis vannak-e olyan speciális feltételek, amelyek befolyásolták a kapcsolt vállalkozások közötti nyereségelosztást. Jelenleg a tapasztalat azt mutatja, hogy az esetek többségében alkalmazhatók a hagyományos ügyleti módszerek." A 2010. és 2017. évi OECD-irányelvek 2.3. bekezdése szerint: "hasonlóképpen, ha egy adott esetben - a 2.2. bekezdésben foglalt ismérvek figyelembevételével - az összehasonlítható független árak módszerének alkalmazása éppen olyan megbízható, mint egy másik transzferár-képzési módszer használata, akkor az összehasonlítható független árak módszere élvez elsőbbséget."
(287) 1995. évi OECD-irányelvek, 2.7. bekezdés. "Amennyiben lehetséges összehasonlítható független ügyletek felkutatása, az összehasonlítható független árak módszere a legközvetlenebb és a legmegbízhatóbb módja a szokásos piaci ár alapelv alkalmazásának. Következésképpen ilyen esetekben az összehasonlítható független árak módszere előnyt élvez minden egyéb módszerrel szemben." Lásd még a 2010. évi OECD-irányelvek 2.14. bekezdését és a 2017. évi OECD-irányelvek 2.15. bekezdését.
(288) 1995. évi OECD-irányelvek, 2.7. bekezdés. "Követve az I. fejezet alapelveit, egy független ügylet akkor vethető össze egy ellenőrzött ügylettel (azaz akkor minősül összehasonlítható független ügyletnek) az összehasonlítható független árak módszere szempontjából, ha az alábbi két feltétel valamelyike teljesül: a) az összehasonlítandó ügyletek vagy az adott ügyleteket bonyolító vállalkozások közötti különbségek (ha egyáltalán vannak különbségek) egyike sem érintheti lényegesen a szabadpiaci árat, vagy b) viszonylag pontos helyesbítések végezhetők az ilyen különbségek torzító hatásának a kiküszöbölésére." Lásd még a 2010. évi OECD-irányelvek 2.14. bekezdését és a 2017. évi OECD-irányelvek 2.15. bekezdését.
(289) 1995. évi OECD-irányelvek, 3.2. bekezdés; a 2010. évi OECD-irányelvek 2.58. bekezdése és a 2017. évi OECD-irányelvek 2.64. bekezdése.
(290) A 2010. évi OECD-irányelvek 2.80. bekezdésében leírtak szerint az üzemeltetésen kívüli elemeket, úgymint a pénzügyi kiadásokat és hozamokat, valamint a nyereségadókat ki kellene zárni a nyereségmutató számítása során. Rendes esetben a rendkívüli, nem ismétlődő elemeket is ki kellene zárni.
(291) 1995., 2010. és 2017. évi OECD-irányelvek, glosszárium.
(292) A 2010. évi OECD-irányelvek 3.18. bekezdése a következő ajánlást tartalmazza: "A költség és a haszon módszer, a viszonteladási árak módszere vagy az ügyleti nettó nyereségen alapuló módszer II. fejezetben ismertetett alkalmazása során ki kell választani az ügyletben részt vevő felek közül azt, amelyiknek a pénzügyi mutatója (költségekre számított haszna, bruttó nyeresége vagy nettó nyereségmutatója) a vizsgálat tárgyát fogja képezni. A vizsgált fél kiválasztásának összhangban kell állnia az ügylet funkcionális elemzésével. Általános szabály, hogy mindig azt a felet kell vizsgálni, amelynek esetében a transzferár-képzési módszer a legmegbízhatóbb módon alkalmazható, és a legtöbb megbízhatóan összehasonlítható ügylet áll rendelkezésre; ez általában az lesz, aki a legkevésbé összetett funkciókat végzi". Lásd még az 2017. évi OECD-irányelvek 6.198. bekezdését. "A transzferárak vizsgálata esetében, amikor a legmegfelelőbb transzferár-képzési módszer a a viszonteladási ár módszere, a költség és a haszon módszere vagy az ügyleti nettó nyereségen alapuló módszer, gyakran az a fél képezi a vizsgálat tárgyát, aki az ügyletben kevésbé összetett jellemzőket mutat. Számos esetben, a szokásos piaci ár vagy a vizsgált félhez rendelt nyereségrész meghatározható anélkül, hogy az ügylettel összefüggésben használt immateriális javakat értékelni kellene. Ez a helyzet általában akkor áll elő, amikor egyetlen, nem vizsgált fél használja az immateriális javakat."
(293) Az 1995. évi OECD-irányelvek 6.26. bekezdése szerint: "A különösen értékes immateriális jószágot érintő esetekben nehézségekbe ütközhet az összehasonlító, független ügyletek felkutatása. Ezért körülményes lehet a hagyományos módszerek és az ügyleti nettó nyereségen alapuló módszerek alkalmazása, különösen, ha az ügyletben részt vevő mindkét fél birtokol olyan eszközöket, amelyek megkülönböztetik az ügyletet a potenciális versenytársak ügyleteitől. Ilyen esetekben helyénvaló lehet a nyereség-megosztásos módszer, bár alkalmazása során gyakorlati problémák merülhetnek fel." A 2010. évi OECD-irányelvek 2.59. bekezdésében részletesen kifejtettek magyarázat szerint: "Az ügyleti nettó nyereségen alapuló módszer általában nem használható megbízhatóan akkor, ha a felek mindegyikének ügylethez való hozzájárulása értékes és egyedi [...]. Ilyen esetben rendszerint az ügyleti nyereségmegosztás módszere a legmegfelelőbb [...]. Azokban az esetekben viszont, amikor a kapcsolt ügylethez való egyedi hozzájárulás teljes mértékben a felek egyikének tulajdonítható egy egyoldalú módszer (hagyományos módszer vagy ügyleti nettó nyereségen alapuló módszer) is alkalmazható".
(294) 1995., 2010. és 2017. évi OECD-irányelvek, glosszárium.
(295) 1995. évi OECD-irányelvek, 3.7. bekezdés; 2010. évi OECD-irányelvek, 2.109. és 2.115. bekezdés.
(296) 1995. évi OECD-irányelvek, 1.45 - 1.48. bekezdés; 2010. és 2017. évi OECD-irányelvek, 3.55 - 3.62. bekezdés.
(297) Egy adatsorban a kvartilisok a három érték mindegyikét jelentik növekvő sorrendben, amelyek a sort négy egyenlő részre osztják. Más szóval az adatok 25 %-a a 25. percentilisben (vagy "alsó kvartilisben") található. 50 % kisebb vagy egyenlő a második kvartilissel (vagyis a sor közepével) és 75 % kisebb vagy egyenlő a 75. percentilissel (vagy felső kvartilissel).
(298) 1995. évi OECD-irányelvek, 1.48. bekezdés; 2010. és 2017. évi OECD-irányelvek, 3.62. bekezdés.
(299) A 2017. évi OECD-irányelvek VI. fejezete és BEPS 8-10. lépés végleges jelentés, 67-128. o.
(300) 1995. és 2010. évi OECD-irányelvek, 6.14. bekezdés; 2017. évi OECD-irányelvek, 6.112. bekezdés.
(301) A 2017. évi OECD-irányelvek 6.42. bekezdése ezt megerősíti: "A vonatkozó eszközök jogszerű tulajdonának és szerződéses megállapodásainak a meghatározása az elemzés első lépése, ezek meghatározása a szokásos piaci ár elve szerinti díjazás kérdésétől teljesen különálló folyamat. A transzferárak meghatározása céljából egy immateriális jószág tulajdonjoga önmagában semmilyen jogot nem biztosít a vizsgált multinacionális vállalkozáscsoport által ennek az eszköznek az üzemeltetéséből származó jövedelmek in fine megtartására akkor sem, ha eredetileg ezeket a jövedelmeket a törvényes tulajdonos kaphatja a tulajdonjoga alapján vagy a kérdéses immateriális jószág szerződéses üzemeltetése címén. A törvényes tulajdonos által in fine megtartott jövedelmek, vagy a számára átadott jövedelmek az általa gyakorolt funkcióktól, az általa használt eszközöktől, és az általa viselt kockázatoktól függenek, továbbá a multinacionális vállalkozáscsoport többi tagja által nyújtott hozzájárulásoktól, az általuk gyakorolt funkciók, az általuk használt eszközök és az általuk viselt kockázatok figyelembevételével."
(302) A 2017. évi OECD-irányelvek VII. fejezete és BEPS 8-10. lépés végleges jelentés, 155-176. o.
(303) 1995., 2010. és 2017. évi OECD-irányelvek, 7.2. bekezdés.
(304) 1995., 2010. és 2017. évi OECD-irányelvek, 7.29. bekezdés.
(305) 1995., 2010. és 2017. évi OECD-irányelvek, 7.9. és 7.10. bekezdés.
(306) Az EU közös fóruma a transzferárakról, FCPT jelentés: Alacsony hozzáadott értékű csoporton belüli szolgáltatásokra vonatkozó iránymutatások. 2010. február 4-i ülés, a következő címen érhető el: https://ec.europa.eu/taxation_customs/sites/taxation/files/docs/body/jtpf_020_rev3_2009.pdf.
(307) 2010. évi FCPT jelentés, 59. és 60. pont.
(308) 2010. évi FCPT jelentés, 62. pont.
(309) A teljesség érdekében hangsúlyozni kell, hogy a munkaerőköltség, amennyiben közvetlenül összefügg a termeléssel, bele vehető az áru-, alapanyag- és fogyóeszközköltségbe.
(310) Lásd az eljárás megindításáról szóló határozat (38) preambulumbekezdését.
(311) A 17. táblázatban az EBITDA mozaikszó az "earnings before interest, taxes, depreciation and amortisation" (kamat-, adó- és értékcsökkenési ráfordítások nélküli eredmény) kifejezés rövidítése.
(312) A Bizottság 2014. október 7-i határozata az Európai Unió működéséről szóló szerződés 108. cikkének (2) bekezdésében meghatározott eljárás megindításáról, C(2014) 7156 final.
(313) Sorrendben az európai forgalom 0,45 %-a és 0,55 %-a az 1. ábra szerint.
(314) A 659/1999/EU rendelet régi 10. cikkének (2) bekezdése.
(315) 2014. november 21-i közleményének 43. pontjában Luxemburg megemlíti a "Magatartási kódex" (a vállalatok adózása) munkacsoport jelentését, amelyet a Tanácsnak 2011. május 7-én nyújtottak be: "A vállalatcsoporton belül finanszírozási tevékenységeket folytató társaságokra vonatkozó luxemburgi adóintézkedést illetően a "Magatartási Kódex" csoport megvizsgálta a 2011. február 17-i ülésen elfogadott leírást. A Luxemburgi Nagyhercegség tájékoztatta a csoportot arról, hogy a 2011. január 28-i 164/2. körlevél határozza meg azokat a feltételeket, amelyek mellett előre jegyzik az adóügyi megállapodásokat az ügyletek díjazásának a megerősítésével. [...] Tekintettel erre az információra, a csoport elfogadta azt, hogy már nem szükséges ezt az intézkedést értékelni a Magatartási Kódex követelményei alapján".
(316) Luxemburg 2014. november 21-i közleménye, 44. pont: "2011. december 6-i ülésén az OECD káros adóügyi gyakorlatokról szóló fóruma "megállapodott arról, hogy a következő 10 rendszert nem kell újra előzetes adóügyi elemző vizsgálatnak alávetni a Luxemburgban alkalmazott csoporton belüli finanszírozások esetében"."
(317) 2014. november 21-i közleményének 73. pontjában Luxemburg megemlíti a Bizottság által az SA.32225: Kompenzáció a Nedalco kisajátításáért Bergen op Zoomban ügyben 2013. október 2-án hozott határozatot.
(318) A T-219/10. sz., Autogrill España kontra Bizottság ügyben hozott ítélet (ECLI:EU:T:2014:939), 44. és 45. pontja.
(319) 2004. december 5-i levelében az Amazon arról tájékoztatta Luxemburgot, hogy az átalakítás 2006-ban teljesen megvalósul és következésképpen kérte, hogy a szóban forgó FA legyen hatályos e dátumtól kezdve a tevékenység első öt évében. 2004. december 23-án Luxemburg megerősítette, hogy a jelzett határidő nem befolyásolja a 2003. november 6-i megállapodást, amennyiben a 2003. október 23-i kérelem többi feltétele megmarad.
(320) Az Amazon a következő állami támogatásra vonatkozó ügyekre hivatkozik, amelyekben szerinte különleges adóügyi rendelkezés volt a hivatkozás alapja: a Bizottság 2011. január 12-i 2011/282/EU határozata a C45/2007 (ex NN51/2007., ex CP9/2007.) ügyben a külföldi vállalkozásban való részesedésszerzés esetén Spanyolország által az üzleti és cégértékre alkalmazott adózási amortizációról (HL L 135., 2011.5.21., 1. o.); a Bizottság 2006. december 26-i 2007/256/EK határozata az általános adótörvénykönyv 39 CA cikke alapján végrehajtott támogatási rendszerről - Állami támogatás C46/2004 (ex NN65/2004), (86) preambulumbekezdés (HL L 122., 2011.5.11., 76. o.); A Bíróság C-6/12. sz., P Oy ügyben hozott ítéletének 22 - 31. pontja; A Bíróság C-78/08 - C-80/08. sz. Paint Graphos egyesített ügyekben hozott ítéletének 50. pontja.
(321) Hivatkozás történt a Bizottság külföldi vállalkozásban való részesedésszerzés esetén Spanyolország által az üzleti és cégértékre alkalmazott adózási amortizációról C 45/07 (ex NN 51/07, ex CP 9/07) szóló, 2011. január 12-i 2011/282/EU határozatára (HL L 135., 2011.5.21., 1. o.) és a Bizottság 2010. május 26-án a Belgium által az Umicore S.A. javára tranzakciós adómegállapodással nyújtott állami támogatásról (korábban "Union Minière S.A.") (C76/2003. sz. állami támogatás [korábban NN69/2003]) hozott 2011/276/EU határozatára (HL L 122., 2011.5.11., 76. o.), mindenekelőtt a (204) és (223) bekezdésre.
(322) Az Amazon 2015. március 5-i közleménye, 2. melléklet.
(323) Különösen az Amazon 2015. március 5-i közleménye, 43 - 45. és 49. pont. Az Amazon a Bíróság C-106/09 P. és C-107/09 P. sz., Bizottság kontra Gibraltár kormánya és Egyesült Királyság ügyben hozott ítéletének (EU:C:2011:72) 72. és 73. pontjára és az idézett ítélkezési gyakorlatra hivatkozik. a Bíróság C-6/12. sz., P Oy ügyben hozott ítéletének 17 - 19. pontjára; a Törvényszék T-219/10. sz., Autogrill ügyben hozott ítéletének 29. pontjára; és a Bíróság C-88/03. sz., Portugália kontra Bizottság ügyben hozott ítéletének 54. pontjára, valamint az idézett ítélkezési gyakorlatra hivatkozik.
(324) Az Amazon ezt az érvelést azzal szemlélteti, hogy a Luxemburg által kiadott és az ICIJ-ben közzétett FA-kra hivatkozik. Az Amazon 97 ilyen határozatot sorol fel, amelyek véleménye szerint a maradvány nyereség megosztásának módszerén alapulnak és amelyek finanszírozási megállapodások keretében nem egyedi hozamokat, vagyis egy rögzített pénzügyi árrést rendelnek egy luxemburgi entitáshoz, a maradvány nyereséget pedig valamelyik pénzügyi eszköz birtokosához rendelik hozzá.
(325) Az Amazon 2015. március 5-i közleménye, 97. pont.
(326) Az Amazon 2016. január 18-i közleménye, 6. o.
(327) Az Amazon 2015. március 5-i közleménye, 9. pont.
(328) [4. tanácsadó], "Benchmark Company Search for European Management Companies for 2010-2012", 2014. február 5. Az Amazon eljárás indításáról szóló határozattal kapcsolatos észrevételei, 11. melléklet.
(329) Az adótanácsadó a következő országokra korlátozta a keresést: Ausztria, Belgium, Dánia, Finnország, Franciaország, Németország, Görögország, Írország, Olaszország, Luxemburg, Hollandia, Portugália, Spanyolország, Svédország és Egyesült Királyság).
(330) A használt kulcsszavak: management services, business management consultancy services, strategic consulting services, organisational planning services and other related services. Ezzel párhuzamosan a pénzügyi tanácsadó kizárta a nem kapcsolódó szolgáltatásokat (audit, részvények, reklám, továbbértékesítés, kommunikáció, építés, tervezés és fejlesztés, üzemi termelés, informatika, ingatlan és szállítás) nyújtó vállalkozásokat, a partnerségben üzemeltetett vállalkozásokat, a más ágazatban üzemeltetett vállalkozásokat (közhasznú szolgáltatások és energia) valamint azokat a vállalkozásokat, amelyek esetében a minőségi adatok nem voltak elégségesek.
(331) Adix, Axholmen Ab, Becitizen, Consilia Business Management Spa, Icm Intercultural Management Associates, Implement Mp Ab, Nike Consulting Spa, Nsa S.P.A., Pambianco Strategie Di Impresa Srl, Rhapsodies Conseil, X-Pm Transition Partners.
(332) Az összes jövedelem csökkentve az összes költséggel, ahol az összes költség az értékesített áruk összes költségének és és az összes üzemeltetési költségnek az összege.
(333) Az Amazon 2016. január 18-i közleménye, 6. o.
(334) Az Amazon 2015. március 5-i közleménye, 14. melléklet: [2. tanácsadó], "[Advisor 2] roll-forward analysis".
(335) Az Amazon a France Telecom ügyre (a Bizottság a Franciaország részéről a France Télécom részére biztosított állami támogatásról szóló, 2004. augusztus 2-i 2006/621/EK határozata (HL L 257., 2006.9.20., 11. o.) (263) preambulumbekezdés) hivatkozik, amelyben a Bizottság nem kért visszafizetést az intézkedés újító jellege alapján.
(336) Az EPICENTER az Európai Unión belül hat elsőrendű vitacsoportot tömörítő független kezdeményezésnek tekinti magát. E központ célja az uniós politikákról folytatott vita tisztázása és egy szabad társadalom elveinek az előmozdítása tagjai gazdasági szakértelmének az összegyűjtése révén.
(337) Az Amazon 2016. január 18-i közleménye, 8. o. Amint a közleményben is szerepel, "[..] it is highlyhighly unlikely that Lux SCS would have been able to find an independent entity capable or willing enter into a licensing agreement if doing so entailed that the business risk would be supported by that independent entity. Accordingly, Lux SCS was ready to take the risks in relation to the Intangibles, so as to enable LuxOpCo to gain more easily market shares: in the longer term growing revenue for LuxOpCo would mean more revenue for Lux SCS, as licensor. In practical terms, this meant entering into a contractual agreement where the royalty methodology is based on the licensee's being profitable and earning a return on its costs, rather than an arrangement that would create a risk of the licensee being loss making."
(338) Az Amazon 2016. január 18-i közleménye, 11. o.
(339) Az Amazon 2016. január 18-i közleménye. Amint az Amazon azt szintén kifejtette: "Considering those circumstances, it was indeed rational for both parties to agree on a remuneration on the basis that the risks were borne by the licensor and the licensee received a return on costs, as this would incentivize the licensee to grow as quickly as possible, both in terms of geographies and product lines, and to maximize selection (rather than concentrate only on higher margin product lines)."
(340) TÁ-jelentés, 50. o.
(341) Az Amazon 2015. február 15-i közleménye, H. melléklet.
(342) Az Amazon 2016. február 15-i közleménye, 4. o.
(343) Az Algoriel, Decade, Seresco SA és a Société de Gestion de Terminaux Informatiques vállalkozások.
(344) A Solutec vállalkozás.
(345) TÁ-jelentés, 32. o.
(346) 2016. január 18-i közleményének 11. oldalán az Amazon azt is kifejti, hogy "[..] it was logical that the royalty contained a floor based on a percentage of royalties, which incentivized the licensee to maximize revenues (and share in the upside of doing so). The corollary to that was a cap on the licensee's remuneration (based on a higher percentage of revenues) to ensure that the costs of the licensee were efficiently managed and did not increase too far out of line with revenue growth."
(347) Lásd: http://www.amazon.com/Careers-Homepage/b?ie=UTF8&node=239364011.
(348) Az Amazon 2016. július 22-i közleménye: Amazon's Technology-Centric E-tailing-Business, 1. o.
(349) Az e közlemény 5. oldalán leírtak szerint a számítást az [1. tanácsadó] végezte a 2017. évi ex post TÁ-jelentésben. Bruttó áruértékesítésen az Amazon weboldalain keresztül megvalósult összes értékesítés értendő, vagyis mind az Amazon által a saját nevében végrehajtott értékesítések, mind pedig a harmadik felek által a Marketplace segítségével végrehajtott értékesítések.
(350) Az Amazon 2017. május 29-i közleménye: [1. tanácsadó] és [1. tanácsadó]: "Economic analysis of the Transfer Pricing approach adopted in the 2003 ATC", 2017. május 25.
(351) TÁ-jelentés, 25 - 28. o., a [10-15] % és [10-15] % közötti díjat tekintették szokásos piaci árnak. 2017. évi ex post TÁ-jelentés, 12. o. "LuxOpCo's aggregate royalty payments to LuxSCS over the period under review are approximately [5-10] % of net sales (or [3-3.5] % of GMS). This figure is well below the range of royalty rates indicated by the CUP analysis in the [2. tanácsadó] Report, which are based on the agreement between Amazon and [A] and include adjustments to account for other intangibles (customer referrals) licensed by LuxSCS to LuxOpCo but not made available by Amazon to [A]."
(352) 2017. évi ex post TÁ-jelentés, 13. o.: "The tax court relied on Amazon's uncontrolled transactions with its M.com business partners for website technology, external trademark comparables for marketing intangibles, and Amazon's uncontrolled transactions for customer referral fees under the Associates and Syndicated Stores programs for customer information."
(353) 2017. évi ex post TÁ-jelentés, 12-13. o. Az 1. táblázat szerint a díj mértéke a következő díjmértékek összesített értéke: A bruttó áruértékesítésnek a Technológia [3-3,5] %-a, a Marketing immateriális javak [1-1,5] %-a, és a Vevőadatok [0,5-1] %-a. A vevőadatok esetében az Egyesült Államok Szövetségi Adóügyi Bírósága által meghatározott belépési díjat az [1. tanácsadó] átszámolta a technológiára és a marketing célú immateriális javakra vonatkozó értékkel arányos díjmértékre.
(354) 2017. évi ex post TÁ-jelentés, 12-13. o.
(355) 2017. évi ex post TÁ-jelentés, 15-16. o.
(356) 2017. évi ex post TÁ-jelentés, 13. o.: "The license of the Intangibles from LuxSCS to LuxOpCo is different, as the license comes with a commitment by LuxSCS to maintain, update, and enhance those intangibles through ongoing investments under the CSA. Although it is recognized that there is a decay of intangibles over time, these intangibles are replaced by new intangibles from the ongoing investments under the CSA and therefore, no downward adjustment to the royalty paid by LuxOpCo to LuxSCS is necessary."
(357) 2017. évi ex post TÁ-jelentés, 16. o. Ezzel szemben a 217. évi ex post TÁ-jelentés úgy tűnik, hogy figyelmen kívül hagyta az összehasonlítható független ár módszerének alkalmazása során a funkcionális elemzést, miközben ez az elemzés meghatározó tényező az összehasonlíthatósági elemzés során; lásd az 1995. évi OECD-irányelvek 1.20. bekezdését.
(358) 2017. évi ex post TÁ-jelentés, 32. o.
(359) 2017. évi ex post TÁ-jelentés, 30. o.
(360) 2017. évi ex post TÁ-jelentés, 33. o.
(361) 2017. évi ex post TÁ-jelentés, 33. o.
(362) 2017. évi ex post TÁ-jelentés, 33. o.
(363) A Bíróság C-20/15 P. sz., Bizottság kontra World Duty Free ügyben hozott ítéletének (ECLI:EU:C:2016:981) 53. pontja és az idézett ítélkezési gyakorlat.
(364) Lásd a Bíróság C-106/09 P. és C-107/09 P. sz., Bizottság kontra Gibraltár kormánya és Egyesült Királyság ügyben hozott ítéletének (ECLI:EU:C:2011:732) 72. pontját és az idézett ítélkezési gyakorlatot.
(365) A Bíróság C-494/06 P. sz., Bizottság kontra Olaszország és Wam ügyben hozott ítéletének (ECLI:EU:C:2009:272) 54. pontját és az idézett ítélkezési gyakorlatot. Lásd még a C-66/02. sz., Olaszország kontra Bizottság ügyben hozott ítélet (ECLI:EU:C:2005:768) 112. pontját.
(366) A Bíróság C-126/01. sz., GEMO SA.. ügyben hozott ítéletének (ECLI:EU:C:2003:622) 41. pontját és az idézett ítélkezési gyakorlatot.
(367) A Bíróság 730/79. sz., Phillip Morris ügyben hozott ítéletének (ECLI:EU:C:1980:209) 11. pontja. A Törvényszék T-298/97., T-312/97. sz. stb. Alzetta egyesített ügyekben hozott ítélétnek (ECLI:EU:T:2000:151) 80. pontja.
(368) A Bíróság C-172/03 P. sz., Heiser ügyben hozott ítéletének (ECLI:EU:C:2005:130) 55. pontja. Lásd még a Bíróság C-271/13 P. sz., Rousse Industry kontra Bizottság ügyben hozott ítéletének (ECLI:EU:C:2014:175) 44. pontját; a Bíróság C-71/09 P., C-73/09 P. és C-76/09 P. sz. Comitato "Venezia vuole vivere" kontra Bizottság ügyben hozott ítéletének (ECLI:EU:C:2011:368) 136. pontja; a Bíróság C-156/98. sz. Németország kontra Bizottság ügyben hozott ítéletének (ECLI:EU:C:2000:467) 30. pontja és az idézett ítélkezési gyakorlat.
(369) A Bíróság C-15/14 P. sz., Bizottság kontra MOL ügyben hozott ítéletének (ECLI:EU:C:2015:362) 60. pontja. Lásd még a Bíróság C-20/15 P. és C-21/15 P. Bizottság kontra World Duty Free összevont ügyekben hozott ítéletének (ECLI:EU:C:2016:981) 55. pontját és a Bíróság C-270/15 P. sz. Belgium kontra Bizottság ügyben hozott ítéletének (ECLI:EU:C:2016:489) 49. pontját.
(370) A Bíróság C-211/15 P. sz., Orange kontra Bizottság ügyben hozott ítéletének (ECLI:EU:C:2016:798) 53. és 54. pontja.
(371) A Bíróság C-143/99. sz., Adria-Wien Pipeline és Wietersdorfer & Peggauer Zementwerke ügyben hozott ítéletének (EU:C:2001:598) 41. pontja.
(372) A Bíróság 173/73. sz. Olaszország kontra Bizottság ügyben hozott ítéletének (ECLI:EU:C:1974:71) 13. pontja.
(373) Lásd a Bíróság C-66/02. sz., Olaszország kontra Bizottság ügyben hozott ítéleteinek (ECLI:EU:C:2005:768)78. pontját; a Bíróság C-222/04. sz. Cassa di Risparmio di Firenze és társai ügyben hozott ítéletének (ECLI:EU:C:2006:8) 132. pontja; és a Bíróság C-522/13. sz., Ministerio de Defensa és Navantia ügyben hozott ítéletének (ECLI:EU:C:2014:2262) 21-31. pontját.
(374) Lásd a Bíróság C-182/03 és C-217/03. sz. Belgium és Forum -187 ASBL kontra Bizottság egyesített ügyekben hozott ítélet (ECLI:EU:C:2005:266) 95. pontját.
(375) Az a tény, hogy a transzferárak megállapítása a csoporton belüli ügyletek árszabására helyezi a hangsúlyt, egyértelműen kitűnik a transzferárakról szóló 2010. évi OECD-irányelvek 1.6. bekezdéséből: "a szokásos piaci ár elve azt a megközelítést követi, amely az MNE csoport tagjait inkább különálló entitásokként, mintsem egyetlen egyetlen egységes vállalkozás elválaszthatatlan részeiként kezeli. Mivel a "különálló entitás" megközelítés az MNE csoport tagjait úgy kezeli, mintha azok független vállalkozások lennének, a figyelem középpontjába az kerül, hogy milyen az adott tagok közötti ügyletek természete, és hogy azok feltételei vajon eltérnek-e azoktól, amelyeket független felek összehasonlítható körülmények között egy más közötti ügyleteikben érvényesítettek volna. A kapcsolt és független ügyleteknek ez az "összehasonlító elemzésnek" nevezett vizsgálata képezi a szokásos piaci ár elve alkalmazásának a lényegét." A tranzakciós árak csoporton belüli meghatározásával a 2010. évi OECD-irányelvek 1.33. bekezdése is foglalkozik a transzferárra vonatkozóan, mely szerint "a szokásos piaci ár elvének alkalmazása általában egy ellenőrzött ügylet feltételeinek és a független felek között kötött ügyletek feltételeinek összehasonlításán alapul. [...]".
(376) Lásd a Bíróság C-182/03 és C-217/03. sz. Belgium és Forum -187 ASBL kontra Bizottság egyesített ügyekben hozott ítélet (ECLI:EU:C:2005:266) 95. pontját.
(377) Az Amazon 2015. március 5-i közleménye, 27. pont.
(378) 2010. évi OECD-irányelvek, 1.13. bekezdés.
(379) Luxemburg 2014. november 21-i közleménye, 38 - 40. pont.
(380) 173/73. sz. Olaszország/Bizottság ügy, ECLI:EU:C:1974:71.
(381) Lásd a Bíróság C-182/03. és C-217/03. sz. Belgium és Forum -187 ASBL kontra Bizottság egyesített ügyekben hozott ítéletének (ECLI:EU:C:2006:416) 81. pontját; a Bíróság C-106/09 P. és C-107/09 P. sz., Bizottság kontra Gibraltár kormánya és Egyesült Királyság ügyben hozott ítéletét (ECLI:EU:C:2011:732); a Bíróság C-417/10. sz, 3M Italia ügyben hozott ítéletének (ECLI:EU:C:2012:184) 25. pontját és a Bíróság C-529/10. sz. Safilo ügyben hozott végzésének (ECLI:EU:C:2012:18) 18. pontját.
(382) Lásd a (429) preambulumbekezdést.
(383) Lásd az 1995. évi OECD-irányelvek 1.20. bekezdését. Lásd még a 2010. évi OECD-irányelvek 1.42. bekezdését és a 2017. évi OECD-irányelvek 1.51. bekezdését.
(384) A TÁ-jelentés hibásan csak annyit jelez, hogy a maradvány nyereség "may be considered to be attributable to the Intangibles licensed by LuxOpCo from LuxSCS".
(385) 2017. évi ex post TÁ-jelentés, 21. és 32. o.
(386) Az Amazon 2017. június 7-i közleménye.
(387) Következésképpen az Amazon hibát követ el, amikor azt állítja, hogy az immateriális javak üzemeltetésének az ellenőrzése ténylegesen a LuxSCS feladata, mivel ezeket az eszközöket allicenc formájában át lehet adni egy másik vállalkozásnak, mely esetben a LuxOpCo viselné a veszteséget. Lásd a (321) preambulumbekezdést.
(388) Licencmegállapodás 1.5. pont (Licensed Purpose), 2.1. pont a) alont (Exclusive Intellectual Property License Grant), 2.1. pont b) alpont (Derivative Works), 2.3. pont (Maintenance), 4.1. pont (Term) és 9.2. pont (Preventing Infringement).
(389) Licencmegállapodás, 2.1. pont a) alpont (Exclusive Intellectual Property License Grant).
(390) Licencmegállapodás, 9.2. pont (Preventing Infringement). 2017. június -i közleményében az Amazon megerősítette a 9.2. pont ezen értelmezését, lásd a 2. oldalt.
(391) Licencmegállapodás, 9.5. pont (Compliance, Data Protection).
(392) Az licencmegállapodás tárgyát képező licenc azonos a KFM tárgyát képezővel a LuxSCS által elnyert licencek tekintetében. Lásd a KFM 1.13. pontjának a) alpontját.
(393) Amennyiben a származékos munkákat a megállapodás értelmében nem ruházták a LuxSCS-re, a LuxSCS visszavonhatatlan és kizárólagos világszintű licencet kapott, amelyért nem kellett fizetnie, e származékos alkotásokra és nevezetesen joga volt ezeket allicencbe adni az immateriális javak teljes hasznos éltettartamára. Ugyanakkor az összes származékos munka átadása illetve ezekre vonatkozó licenc a LuxOpCo-nál licencbe adva maradt, akinek a licencmegállapodás visszavonhatatlan és kizárólagos jogot biztosított az immateriális javakra valamint a LuxSCS birtokában lévő összes többi szellemi tulajdonjogra is. Licencmegállapodás 1.5. pont (Licensed Purpose), 2.1. pont a) alpont (Exclusive Intellectual Property License Grant), 2.1. pont b) alpont (Derivative Works).
(394) Lásd a (124) preambulumbekezdést.
(395) (124) preambulumbekezdés. Lásd az Amazon 2003. október 31-i közleményét. Lásd még a LuxSCS pénzügyi elszámolásait és az EU-s politikák és eljárások kézikönyvét, amely úgy rendelkezik, hogy a LuxSCS-nek "must never have any employees". 2015. március 19-i közleményében az Amazon jelezte, hogy az Amazon csoport azon munkavállalói, akik részt vesznek az immateriális javak frissítésében és karbantartásában nem a LuxSCS és nem a LuxSCS részét képező entitások alkalmazásában állnak.
(396) A vizsgált időszakban a LuxSCS társaságnak tulajdonrésze volt az Amazon Eurasia Holdings Sarl társaságban is.
(397) Lásd a (104) preambulumbekezdést és a 27. lábjegyzetet.
(398) Lásd a (454)-(455) preambulumbekezdést.
(399) Az Amazon megerősítette, hogy "neither [LuxSCS], not its general partner, Amazon Europe Holding Inc., had an active role in the IP Steering Committee". Lásd az Amazon 2017. június 7-i közleményének 1. oldalát. A (103) preambulumbekezdésben leírtak szerint az Amazon Europe Holding Inc. a LuxSCS egyetlen kezelőjeként is eljárt a vizsgált időszakban.
(400) A LuxSCS egyetlen kezelőjének 2006. április 28-i írásbeli határozat, lásd a 14. táblázatot.
(401) Lásd a (104) és a (218) preambulumbekezdést.
(402) KFM, 1.13. pont (Licensed Purpose), 2.3. pont és B. melléklet, és 9.12. pont (Preventing Infringement). Lásd még a KFM 1. oldalát: "the Parties desire to pool their respective resources from the Effective Date forward, for the purpose of further developing and otherwise enhancing the value of the Amazon Intellectual Property [Intangibles owned by ATI], A9 Intellectual Property [Intangibles owned by A9] and EHT Intellectual Property [Intangibles owned by LuxSCS] (as defined below), and to share the costs and risks of developing and using all such intellectual property rights developed by any Party on the basis of [D]s anticipated to be derived from such intellectual property rights."
(403) Lásd a (213) preambulumbekezdést az [U, Q, R és T vásárlás] beszerzéssel kapcsolatban.
(404) Lásd a (212) - (214) és (218) bekezdést.
(405) Lásd az 199. lábjegyzetet.
(406) Lásd a (199) preambulumbekezdést.
(407) Lásd a (200) preambulumbekezdést.
(408) Amint a 403. lábjegyzetben is szerepel, a felek azért kötötték meg a KFM-et, hogy megosszák az egyéni költségeiket és kockázataikat és ily módon részesüljenek az immateriális javaik közös frissítéséből.
(409) Amint azt a LuxSCS elszámolásai is mutatják, semmi nem jelzi, hogy az A9, ATI vagy az Amazon vállalatcsoport más társaságai díjazásban részesültek volna K&F, az immateriális javak kezelése vagy akár egyéb, a KFM-en kívüli szolgáltatás címén (lásd a 9. táblázatot). Azt tehát e feltételezés, hogy az A9 és az ATI számára a LuxSCS javára végzett összes funkcióért nyújtott átfogó díjazást a KFM állapította meg.
(410) Lásd az 199. lábjegyzetet.
(411) 2010. évi OECD-irányelvek, 9.24. bekezdés: "Tehát a napi kockázatkezelési és kockázatfigyelési teendők végzése nem szükséges a kockázat befolyásolásához (hiszen ezek a tevékenységek kiszervezhetők), a szolgáltató által ellátott napi kockázatelemzési és kockázatfigyelési tevékenységek eredményének az értékelésére való képesség azonban igen (a befolyásolás szükséges szintje és a teljesítményértékelés fajtája az adott kockázat jellegétől függ)." A BEPS végleges jelentés 8-10. lépésében, 63. o., meghatározottak szerint: "Ha egy kapcsolt vállalkozás, amely szerződés szerint a kockázatot viseli nem végez kockázatellenőrzést és pénzügyileg nem képes viselni a kockázatot, "A szokásos piaci ár elvének alkalmazására vonatkozó iránymutatások" fejezetben javasolt keret szerint a kockázatot a multinacionális vállalkozáscsoport egy másik tagja viseli, aki nem végzi ezt az ellenőrzést és pénzügyileg nem képes vállalni a kockázatot. Ezt az ellenőrzési követelményt a fejezet az immateriális javakhoz kapcsolódó kockázatokat viselő felek megállapítására alkalmazza, továbbá annak megállapítására, hogy a multinacionális vállalkozáscsoport melyik tagja végzi valójában a kérdéses immateriális javak frissítése, fejlesztése, karbantartása, védelme és üzemeltetése keretében a kiszervezett funkciók ellenőrzését." Lásd még az 2017. évi OECD-irányelvek 1.65. bekezdését: "A kockázat ellenőrzéséhez az 1.61. bekezdésben meghatározott első két kockázatkezelési elem szükséges, vagyis i. egy kockázatot hordozó lehetőség megragadására, elkerülésére vagy elutasítására irányuló döntés meghozatalának a képessége, és az e döntéshozatali funkció tényleges gyakorlása, ii. az e lehetőséghez kapcsolódó kockázatok kezelésére és szabályaira irányuló döntés meghozatalának a képessége, valamint e döntéshozatali funkció tényleges gyakorlása. Nem szükséges, hogy egy fél napról napra kockázatenyhítést végezzen, amint a kockázatellenőrzésre vonatkozó iii. pontban is szerepel. Ez a mindennapi kockázatenyhítés kiszervezhető az 1.63. bekezdésben található példa szerint. Ugyanakkor a mindennapi kockázatenyhítési tevékenységek kiszervezésekor a kockázat ellenőrzéséhez szükség van a kiszervezett tevékenységek céljainak a meghatározására, a kockázatenyhítési funkcióért felelős szolgáltató igénybe vételére irányuló döntésre, a célok megfelelő betartásának az értékelésére, valamint ezen értékelés és döntéshozatal kivitelezésére irányuló képességre. Az ellenőrzés e meghatározása szerint egy félnek egyszerre kell képesnek lennie és ténylegesen elvégeznie a funkciót, amint az fentebb szerepel, a kockázat-ellenőrzés elvégzésekor."
(412) 2017. évi OECD-irányelvek, 6.53. bekezdés: "Független vállalkozások közötti kiszervezési tranzakció esetén általában kijelölnek egy entitást aki egy immateriális jószág törvényes tulajdonosa nevében e tulajdonos ellenőrzése alatt gyakorolja ennek az eszköznek a frissítésével, fejlesztésével, karbantartásával, védelmével vagy üzemeltetésével összefüggő funkciókat (lásd az 1.65. bekezdést). [...]".
(413) Lásd még a 1995. és 2010. évi OECD-irányelvek 6.14. bekezdését: "Az immateriális javak szokásos piaci áron alapuló árképzésének az összehasonlíthatóság céljából mind a vagyont átadó személy, mind az átvevő szempontjait figyelembe kell vennie. [...] Tekintve, hogy a jogosultnak befektetéseket is kell végeznie, vagy más kiadásokat kell végrehajtania ahhoz, hogy használhassa a licencet, meg kell határozni, hogy egy független vállalkozás kész lenne-e megfizetni az adott összegű licencdíjat figyelembe véve a pótlólagos befektetésektől és a további várhatóan felmerülő kiadásoktól remélt előnyöket." A 6.18. bekezdés a következők szerint rendelkezik: "Fontos figyelembe venni azoknak a szolgáltatásoknak az értékét is, amelyeket a fejlesztő nyújt az átruházással kapcsolatban (például műszaki segítség és az alkalmazottak betanítása). Hasonlóképpen figyelembe kell venni a jogosult által a licencbe adónak - a termékek vagy az eljárások tökéletesítése útján - nyújtott szolgáltatásokat." Lásd még az 2017. évi OECD-irányelvek 6.112. bekezdését.
(414) Lásd a (206) preambulumbekezdést.
(415) A (429) preambulumbekezdésben leírtak szerint.
(416) Amint a licencmegállapodás 2.3. pontjában (maintenance), 9.2. (preventing infringement) pontjában és 9.5. pontjában (compliance, data protection) szerepel, a LuxOpCo kizárólag az immateriális javak karbantartásáért és védelméért volt felelős.
(417) Lásd az Amazon 2015. augusztus 21-i közleményének 5. mellékletér.
(418) Az Amazon 2017. június 7-i közleménye.
(419) Az immateriális jószág használatára helyezett hangsúly egyértelműen kitűnik a 2017. évi OECD-irányelvek 6.71. bekezdéséből, amely a következők szerint rendelkezik: "Lényegében, ha egy immateriális jószág jogos tulajdonosa:
- végzi és ellenőrzi az adott immateriális jószág frissítésével, fejlesztésével, karbantartásával, védelmével és üzemeltetésével kapcsolatos [..] összes funkciót;
- biztosítja összes aktívumot, ideértve az adott immateriális jószág frissítéséhez, fejlesztéséhez, karbantartásához, védelméhez és üzemeltetéséhez szükségesforrásokat is;
- viseli az adott immateriális jószág frissítésével, fejlesztésével, karbantartásával, védelmével és üzemeltetésével kapcsolatos összes kockázatot;
ekkor ex ante joga van az összes várható jövedelemre, amelyet az érintett multinacionális vállalkozáscsoport várhatóan elér ennek az immateriális jószágnak az üzemeltetése révén. Amennyiben az adott multinacionális vállalkozásnak egy vagy több olyan tagja, akik nem jogszerű tulajdonosok, funkciókat végeznek, használják az eszközöket vagy viselik a kockázatokat, amelyek az érintett immateriális jószág frissítéséhez, fejlesztéséhez, karbantartásához, védelméhez és üzemeltetéséhez kötődnek, akkor ezeknek a kapcsolt vállalkozásoknak a szokásos piaci ár szerinti díjazás alapján kompenzációt kell kapniuk e hozzájárulásokért. E díjazás a tényektől és a körülményektől függően az érintett immateriális jószág üzemeltetéséből befolyt bevételek egészét vagy jelentős részét is jelentheti." Lásd még az 1995. évi OECD-irányelvek 1.20. és 1.22. bekezdését, valamint a 2010. OECD-irányelvek 1.42. és 1.44. bekezdését, amelyek egyértelműen az aktívum "használatára" helyezik a hangsúlyt.
(420) Az 1995. évi OECD-irányelvek 2.26. bekezdése szerint "Amennyiben nem bizonyítható, hogy a közvetítő vállalat valós kockázatot visel, vagy pedig olyan gazdasági tevékenységet végez a láncban, amely növeli az áruk rétékét, akkor az árnak minden olyan összetevője, amely állítólagosan a közvetítő vállalat tevékenységének tudható be, nagy valószínűséggel az MNE csoporton belül másnak tulajdonítható, mivel a független vállalkozások általában engednék, hogy ilyen vállalatok osztozzanak az ügyleten elért haszonban." Lásd még a 2010. évi OECD-irányelvek 2.33. bekezdését és a 2017. évi OECD-irányelvek 2.39. bekezdését. A 2017. évi OECD-irányelvek 6.59. bekezdésében szereplő részletes magyarázat szerint "A multinacionális vállalkozáscsoport azon tagjai, akik eszközöket használnak egy immateriális jószág fejlesztése, javítása, karbantartása, védelme vagy üzemeltetése keretében, ezért megfelelő díjazásra jogosultak. A teljesség igénye nélkül szó lehet kutatási, frissítési vagy kereskedelmi tevékenységek (know-how, ügyfélkapcsolatok stb.) keretében használt immateriális javakról, forgóeszközökről vagy finanszírozási eszközökről. A multinacionális vállalkozáscsoport egy tagja részben vagy teljes egészében finanszírozhatja egy immateriális jószág frissítési, fejlesztési, karbantartási és védelmi tevékenységeit, míg egy vagy több másik tag végzi az összes vizsgált funkciót. E finanszírozás releváns előzetes hozamának a felmérése során ilyen körülmények között figyelembe kell venni azt a tényt, hogy a nyalt versenykörülmények közötti ügyletek keretében az a fél aki a tőkét adja de nem ellenőrzi a kockázatokat és nem végez a finanszírozott tevékenységhez vagy a szóban forgó eszközhöz kapcsolódó egyetlen másik funkciót sem, általában nem kap olyan díjazást, mint az a befektető, akinek a helyzete azonos, de fontos funkciókat végez és jelentős kockázatokat ellenőriz a finanszírozott tevékenységgel összefüggésben. [...]."
(421) Lásd az 1995. és 2010. évi OECD-irányelvek 6.27. bekezdését: "Annak értékelésekor, hogy egy immateriális jószágot érintő ügylet feltételei megfelelnek-e a szokásos piaci árelvnek, az összehasonlíthatóság vagy esetleg az egyes felek viszonylagos hozzájárulásának a meghatározását segítendő, megvizsgálható az immateriális jószág kifejlesztése vagy fenntartása során felmerülő költségek összege, természete és gyakorisága [...]"
(422) Lásd a 9. táblázatot.
(423) Lásd a 9. táblázatot.
(424) Lásd a 9. táblázatot és a (474) preambulumbekezdést.
(425) 2006-ban a LuxSCS csak a jegyzett tőkéjével azonos nagyságrendű tőkét adott kölcsön, a csoport társaságainak kölcsönzött összeges ezt követően növekedtek a LuxOpCo-tól kapott díjak révén felhalmozott nyereség függvényében.
(426) A hiteleszközből fennmaradó összeg a 2006-2013 közötti időszakban [1 500 - 2 000] millió euróval nőtt (lásd a (183) bekezdést), míg a LuxOpCo által a LuxSCS részére fizetendő díjak a LuxSCS által az Amazon US részére fizetendő összegeket [1 500 - 2 000] millió euróval meghaladták ([3 000 - 3 500] millió EUR - [1 500 - 2 000] millió EUR, lásd sorrendben a 2. és a 10. táblázatot).
(427) Lásd a 177. és 179. lábjegyzetben a díjak és a hitelnyitás egymás közötti összefüggéseinek a magyarázatát.
(428) 2010. évi OECD-irányelvek, 9.23. és 9.26. bekezdés. Lásd még a 1995. évi OECD-irányelvek 1.25-1.27. bekezdését és a 2017. évi OECD-irányelvek 1.61., 1.65. és 1.70. bekezdését.
(429) 2010. évi OECD-irányelvek, 9.29. bekezdés. Lásd még a 1995. évi OECD-irányelvek 1.26. bekezdését és a 2017. évi OECD-irányelvek 1.64. bekezdését.
(430) 2010. évi OECD-irányelvek, 9.23. bekezdés. Lásd még a 1995. évi OECD-irányelvek 1.25. bekezdését és a 2017. évi OECD-irányelvek 1.61. és 1.65. bekezdését.
(431) A 2010. évi OECD-irányelvek 1.49. bekezdése szerint "Az alkalmazott kockázatmegosztás gazdasági tartalmának vizsgálata során figyelembe kell venni azt is, hogy mi az ilyen megosztás következménye az ilyen ügyletekre. A független ügyletek során általában logikus azon kockázatok nagyobb részét, amely felett az adott fél viszonylag nagyobb befolyással rendelkezik, ehhez a félhez rendelni." Ugyanez az elvárás szerepel az 1995. évi OECD-irányelvek 1.27. bekezdésében, a következő megfogalmazásban: "Tételezzük fel például, hogy "A" társaság szerződést köt termékek gyártására és "B" társasághoz szállítására, és mind a termékelőállítás mértéke, mind pedig a szállítás a "B" társaság belátásán múlik. Ilyen esetben nem valószínű, hogy "A" társaság hajlandó lenne jelentős készletkockázatot magára vállalni, mivel - szemben "B" társasággal - nincs befolyása a készletek szintjére. Természetesen rengeteg olyan kockázat létezik, mint például az általános gazdasági ciklus kockázatai, amelyek felett jellemzően egyik fél sem gyakorol jelentős ellenőrzést, és amelyek ezért a független ügyletekben az ügylet akár egyik, akár másik résztvevőjéhez rendelhetők. Elemzést kell végezni annak megállapítására, hogy a gyakorlatban az egyes felek milyen mértékben viselik ezeket a kockázatokat." Lásd még a 2017. évi OECD-iránymutatások 1.59-1.60. bekezdését.
(432) Az 1995. évi OECD-iránymutatások 1.26. bekezdése tartalmazza ezt a megfontolást, amely a következőket mondja ki: "A szerződéses szabályokkal kapcsolatban meg lehet vizsgálni, hogy a feltüntetett kockázatmegosztás megfelel-e az ügylet gazdasági jellegének. E tekintetben általában a felek magatartását kell meghatározó elemként figyelembe venni a tényleges kockázatmegoszlás meghatározásához." Az 1.39. bekezdés a következők szerint rendelkezik: "az MNE-n belüli szerződések meglehetősen könnyen módosíthatók, szüneteltethetők, meghosszabbíthatók vagy felmondhatók az MNE csoportszintű stratégiájának megfelelően és az ilyen módosítások történhetnek visszamenőleges hatállyal is. Ilyen esetekben a szokásos piaci ár elvének alkalmazásához az adóhatóságoknak el kell dönteniük, hogy mi a szerződéses megállapodások mögötti tényleges tartalom." Lásd még a 2010. évi OECD-iránymutatások 1.67. és 9.14. bekezdését. 2017. évi OECD-irányelvek, 1.88. bekezdés.
(433) Lásd a (321) preambulumbekezdést.
(434) Licencmegállapodás 1.5. pont (Licensed Purpose), 2.1. pont a) alpont (Exclusive Intellectual Property License Grant), 2.1. pont b) alpont (Derivative Works), 2.3. pont (Maintenance), 4.1. pont (Term) és 9.2. pont (Preventing Infringement).
(435) Lásd a (116) preambulumbekezdést és a 13. táblázatot (funkciók és kockázatok). A (116) preambulumbekezdésben foglaltak szerint a LuxOpCo a kizárólagos licence értelmében vállalta, hogy európai területen az immateriális javak frissítésével, fejlesztésével, kezelésével és üzemeltetésével összefüggő valamennyi funkciót ellátja és viseli az e tevékenységekhez kapcsolódó összes kockázatot.
(436) Lásd még a 2010. évi OECD-irányelvek IX. fejezetét, Vállalatok átszervezése, (B) példa: Értékes immateriális javak átadása egy üres cégnek, különösen a 9.192. bekezdésben szereplő következtetés: "A tények és körülmények teljeskörű vizsgálata azt a következtetést támasztja alá, hogy a megállapodás gazdasági tartalma eltér annak formájától. A tények arra utalnak, hogy "Z" társaság valójában nem képes vállalni azokat a kockázatokat, amelyeket a felek által megadott jellemzőkkel és felépítéssel rendelkező megállapodás alapján hozzárendeltek. Ráadásul semmilyen bizonyíték nincs a megállapodás üzleti okaira. Ilyen esetben az 1.65. bekezdés lehetővé teszi az adóhatóságnak a felek által megadott felépítés elutasítását."
(437) A 2010. évi OECD-iránymutatások 9.25. bekezdésében és a 2017. évi OECD-iránymutatások 1.70. bekezdésében szemléltető jellegű példa szerepel egy olyan befektető esetéről, aki egy befektetésekért felelős vagyonkezelőt bíz meg, hogy hajtson végre a nevében befektetéseket.
(438) Lásd a 14. táblázatot.
(439) Lásd a 409. lábjegyzetet, amely átveszi a 2010. évi OECD-irányelvek 9.24. bekezdését.
(440) Lásd a (363) és azt követő preambulumbekezdéseket. "Constant development of the Intangibles is critical to Amazon European business success (or failure). As such, by developing and controlling the Intangibles Lux SCS takes on significant business risk", lásd a 2016. január 18-i Amazon közlemény, 4. oldalát.
(441) Licencmegállapodás, 1.5. pont (Licensed Purpose).
(442) Az Amazon 2017. június 7-i közleménye, 2-3. o.
(443) Lásd a (199) preambulumbekezdést. 2014. január 1-jétől a fejlesztési költségek LuxSCS által viselendő részét aszerint határozták meg, hogy milyen arányt képvisel az európai tevékenységek által generált bruttó nyereség az Amazon bruttó világszintű nyereségéhez viszonyítva (lásd a (204) preambulumbekezdést).
(444) Lásd a (104) preambulumbekezdést.
(445) Lásd a (436) preambulumbekezdést, amely megmutatja, hogy a transzferárak meghatározásakor a felek tényleges magatartása a meghatározó és nem a szerződéses megállapodások.
(446) Lásd a (429) preambulumbekezdést.
(447) Mivel a LuxOpCo kezeli és viseli az immateriális javakhoz és az Amazon európai tevékenységének kezeléséhez fűződő kockázatokat (lásd a 9.2.1.2. szakaszt), neki kell vállalnia a tevékenysége akár pozitív, akár negatív eredményeit, vagyis a veszteséget is, amennyiben nem termel elegendő nyereséget, hogy ki tudja fizetni az immateriális javak utána szokásos piaci árnak megfelelő díjat. A Bizottság a 9.2.1.4. szakaszban leír egy olyan módszert, amellyel meghatározható a LuxSCS számára fizetendő, a vizsgált ügylet gazdasági valóságának jobban megfelelő díj.
(448) Licencmegállapodás, 4.3. pont: "Termination After Failure to Cure for Failure of Performance. If either party fails to perform any of its covenants contained in this Agreement and fails to cure such default within sixty (60) days after receiving a notice from the non-defaulting party, the non-defaulting party may terminate this Agreement immediately by giving written notice to the defaulting party."
(449) A 2017. évi OECD-irányelvek 6.63. bekezdésében leírtak szerint: "A finanszírozás engedélyezéséhez kapcsolódó kockázat feletti ellenőrzés gyakorlásához szükséges mértékű és típusú tevékenységek a befektető által vállalt befektetési kockázatoktól függenek, annak az összegnek és annak a befektetésnek a figyelembevételével, amelyre a finanszírozást felhasználják. Az ellenőrzésre vonatkozó meghatározás szerint, amelyet iránymutatások 1.65. és 1.66. bekezdése említ, a speciális pénzügyi kockázat ellenőrzésének az elvégzéséhez a kockázatot hordozó lehetőségre vonatkozó releváns döntések meghozatalára irányuló képesség szükséges, jelen esetben a finanszírozás engedélyezése, továbbá e döntéshozatali funkciók hatékony gyakorlása. Továbbá, annak a félnek, aki a pénzügyi kockázat ellenőrzését biztosítja, a z 1.65. és 1.66. bekezdésben említett tevékenységeket kell végeznie az e kockázatokhoz kapcsolódó napi kockázatenyhítési tevékenységekkel összefüggésben, amennyiben e kockázatokat kiszervezték és a döntéshozatal megkönnyítéséhez szükséges előkészítő munkához kapcsolódik, amennyiben nem ő maga végzi e tevékenységeket."
(450) Például, az EU Retail Pricing Committee-ben részt vevő LuxOpCo alkalmazottak feladata a tarifákra vonatkozó iránymutatások meghatározása, valamint az összes kiskereskedelmi tarifa jóváhagyása az európai weboldalakon.. Lásd az Amazon belső dokumentumát: "EU Policies and Procedures Manual", 2006. május 1., 5. o.
(451) Amint a (104) preambulumbekezdés is tartalmazza, a LuxSCS jövedelmei kizárólag a leányvállalatok által fizetett díjak és kamatok voltak.
(452) Lásd a (183) preambulumbekezdést és a 177. lábjegyzetet.
(453) Lásd a 12. táblázatot.
(454) 2017. évi ex post TÁ-jelentés, 30. o.
(455) Licencmegállapodás, 1.2. pont: ""Amazon EHT [LuxSCS] Intellectual Property" means: (a) any and all intellectual property rights throughout the world, owned or otherwise held by Amazon EHT [LuxSCS] whether existing under intellectual property, unfair competition or trade secret laws, or under statute or at common law or equity, including but not limited to: (i) copyrights and author's rights (including but not limited to reviews and editorial content), trade secrets, trademarks, patents, inventions, designs, logos, and trade dress, look and feel, "moral rights," mask works, rights of personality, publicity or privacy, rights in associate or vendor information, rights in customer information (including but not limited to customer lists and customer data), and any other intellectual property and proprietary rights (including but not limited to rights in databases, marketing strategies and marketing surveys); (ii) any application or right to apply for any of the rights referred to in this clause; and (iii) any and all renewals, extensions, future equivalents and restorations thereof, now or hereafter in force and effect; (b) any and all intellectual property licensed, transferred or assigned to Amazon EHT [LuxSCS] by any third party or Affiliate; and (c) any and all Derivative Works assigned to Amazon EHT [LuxSCS] pursuant to Section 2.1(b)."
(456) A licencmegállapodás 2.1. a) pontja szerint a LuxOpCo-ra egy kizárólagos és visszavonhatatlan licencet ruháztak át, "solely for the Licensed Purpose, to: (i) make, use, reproduce, copy, modify, translate, integrate into or extract from a database and create derivative works of Amazon EHT [LuxSCS] Intellectual Property; (ii) publicly perform or display, import, broadcast, transmit, distribute and communicate to the public by any means whatsoever, including but not limited to wire or wireless transmission process, using broadcasting, satellite, cable or network, license, offer to sell, and sell, rent, lease or lend originals and copies of, and otherwise commercially or non-commercially exploit any Amazon EHT [LuxSCS] Intellectual Property (and derivative works thereof)". A "licenc tárgya" ("Licensed Purpose") meghatározása az 1.5. pontban szerepel: "(a) operating any and all World Wide Web sites accessed via the European Country code top level domains (including but not limited to.de,.uk, and.fr) for the sale of goods or services where any person or entity (including but not limited to Amazon.com, Inc. or any of its Affiliates) is the seller of record for such goods or services, (b) using Amazon EHT [LuxSCS] Intellectual Property for the purposes of providing World Wide Web services to any third party or Affiliate that contracts for such services with respect to a World Wide Web site that utilizes a European Country code top level domain, and (c) using Amazon EHT [LuxSCS] Intellectual Property within the European Country geographic territory for any other purpose." A licenc tárgya megegyezik a LuxSCS által kapott licencjogok esetében a KFM értelmében meghatározottakkal (KFM 1.13. pont).
(457) Licencmegállapodás, 2.3. pont: "Maintenance. AEU shall abide by regulations and practices in force or use in any European Country in order to safeguard Amazon EHT's [LuxSCS]'s rights in the Amazon EHT [LuxSC] Intellectual Property. AEU [LuxOpCo] shall take all necessary actions to maintain such rights."
(458) Licencmegállapodás, 9.2. pont: "Preventing Infringement. (a) AEU [LuxOpCo] shall, at its sole expense, use its best efforts to prevent, investigate, and prosecute any unauthorized use of any Amazon EHT [LuxSCS] Intellectual Property. AEU [LuxOpCo] agrees to promptly inform Amazon EHT of any such unauthorized use that comes to the AEU's [LuxOpCo's] attention. To facilitate coordination of enforcement activities, AEU [LuxOpCo] shall consult with Amazon EHT [LuxSCS] before undertaking any actions to prevent such unauthorized use of Amazon EHT [LuxSCS] Intellectual Property. (b) AEU [LuxOpCo] may, at its sole expense, institute and conduct suits to protect its rights under this Agreement against infringement and may retain all recoveries from any such suits.".2017. június 7-i levelében az Amazon megerősített, hogy a LuxOpCo aktív szerepet játszik az immateriális javak védelmében Európában: "[...] a licencmegállapodásnak megfelelően a, LuxOpCo-nak mindent el kellett követnie a licencbe adott immateriális javak engedély nélküli használatának a megakadályozására, az ilyen használat vizsgálatára és az elkövetők jogi felelősségre vonására, továbbá eljárás indítására és lefolytatására a licencmegállapodás alapján őt megillető jogok védelme érdekében amennyiben e jogok sérülnek."
(459) Licencmegállapodás, 4.1. pont: "Term. Subject to all necessary government approvals, this Agreement is effective as of the Effective Time and continues in effect for the life of all copyrights or author's rights and patents related to the Amazon EHT Intellectual Property licensed under Section 2.1 of this Agreement and until all proprietary and confidential information and know-how related to Amazon EHT Intellectual Property enters the public domain ("Term")." A 4.2-4.3. bekezdés úgy rendelkezik, hogy a megállapodás csak a következő esetekben mondható fel: i. az ellenőrzés változása vagy nyomós ok, vagy ii. vagy amennyiben a felek egyike nem tud orvosolni egy mulasztást.
(460) Licencmegállapodás 2.1. pont a) alpont (Exclusive Intellectual Property License Grant), 2.1. pont b) alpont (Derivative Works) és 2.4. pont (Ownership).
(461) Licencmegállapodás, 2.1. pont b) alpont, (Derivative works).
(462) A LuxOpCo 2005. június 21-i igazgatósági üléséről szóló beszámoló.
(463) A LuxOpCo 2013. január 29-i, 2013. június 3-i és 2014. december 9-i igazgatósági üléséről szóló beszámoló.
(464) "EU Policies and Procedures Manual", hatályos 2006. május 1-jétől. 21. o.
(465) Az Amazon 2017. június 7-i közleménye. Az IP Steering Committee beszámolóit a Bizottság az Amazon 2016. július 22-i és 2017. április 11-i közleményeivel kapta meg.
(466) Amazon végleges átiratok, [a szellemi tulajdonért felelős alelnök, Legal, Amazon Corporate LLC, Egyesült Államok], 2014. november 20., 4270: 13-25. pont: "Q: [...] the IP steering committee meetings. Was there a procedure for those? [...] A. We would meet annually. I would come in and do a presentation of intellectual property changes, some of the disputes that were ongoing. We would do a review of the foreign filing recommendations, so that would be where we would file an application in the United States, our recommendation as far as whether we should file that outside of the United State, principally - well in Europe for each of those, and we would have a recommendation of yes or no. We would go through these with the business leaders, the technology leaders, and they would approve or reject the ideas or our recommendations.".
(467) A [Product Management-Retail részleg alelnöke és a Worldwide Operations részleg korábbi alelnöke/vezérigazgatója, Amazon Corporate LLC, Egyesült Államok] tanúvallomása, 2014. július 15., 117. o., 8-13. pont. Lásd még a [Senior Vice President Product Management - Retail, Amazon Corporate LLC, US] tanúvallomását, 2014. szeptember 18., 29. o., 9-16. pont. [...], Amazon végleges átiratok: [Vice President Sales International, Amazon Corporate LLC, US, former Head of European Third Party Business (such as Marketplace), LuxOpCo, Luxemburg], 2014. november 4., 823: 1-13. és 17-21. pont: [...].
(468) Lásd az Amazon per utáni emlékeztetőjét, 20. o., 43-46. pont. Lásd még a [Senior Vice President Product Management - Retail, Amazon Corporate LLC, US],tanúvallomását, 2014. szeptember 18., 113. o., 23-25. pont, 114. o., 1-2. pont: [...].
(469) [a Product Management-Retail részleg alelnöke és a Worldwide Operations részleg korábbi alelnöke/vezérigazgatója, Amazon Corporate LLC, Egyesült Államok] tanúvallomása, 2014. július 15., 74. o., 8-13. pont, 77. o., 14-29. pont.
(470) Amazon végleges átiratok: [Vice President Sales International, Amazon Corporate LLC, US, former Head of European Third Party Business (such as Marketplace), LuxOpCo, Luxemburg], 2014. november 4., 824: 12-25. pont, 825: 1-6. pont: "When Amazon decides to launch a program or a product category in Europe that's already been launched in the US, isn't it true that Amazon would start with the technology framework in place in the US and then modify that for the local specifications? A. As much as possible, yes, I think it made a lot of sense and, you know, that's what we did is that if the framework had been built that was -- you know, that we could leverage, it made really good economic sense to leverage that framework and evolve that framework to deal with the local nature of these markets. At the same time, right, again, it's not because you've got a framework that, you know, might work in the US It's like if we don't have the selection we can have whatever framework to do, fulfillment by Amazon or jewelry in that country without the local selection and the low prices there's not that much that will otherwise happen.". Bizonyos termékek esetében az amerikai piacon szerzett tapasztalat hasznos lehet Európában, mint például a Kindle esetében is, mert az amerikai vevők gyorsabban alkalmazkodnak az új technológiákhoz, de ez nem általánosítható, mivel az amerikaiak más márkákat kedvelnek (lásd az [alelnök és a német piacért felelős igazgató, Amazon Deutschland Services GmbH, München, Németország] tanúvallomását, 2014. június 13., 93. o., 9-25. pont). A Kindle elindítása Európában nagy léptékű kezdeményezés volt, amely révén a helyi csoportok biztosítani tudták a tartalmakhoz fűződő jogok betartását és a Kindle értékesítését minden országban (lásd az Amazon per utáni emlékeztetőjét, 109. o., 345. pont).
(471) [Senior Vice President Product Management - Retail, Amazon Corporate LLC, US] tanúvallomás, 2014. szeptember 18., 112. o., 9-20. pont.
(472) [Senior Vice President Product Management - Retail, Amazon Corporate LLC, US] tanúvallomás, 2014. szeptember 18., 112. o., 24-25. pont, 113. o., 1-7. pont, 114. o. 25. pont, 115. o. 1-2. pont.
(473) [Senior Vice President Product Management - Retail, Amazon Corporate LLC, US] tanúvallomás, 2014. szeptember 18., 113. o., 13-19. pont.
(474) Az Amazon 2017. március 6-i közleménye, 28a. melléklet: az Amazon munkavállalóinak listája 1997 óta, alkalmazotti pozíciók száma Luxemburgban, T betűvel kezdődő szakmakóddal.
(475) A lokalizálás és a fordítás céljára a csapat az Amazon európai alkalmazottai által egy Egyesült Államokbeli csapattal együttműködve kidolgozott fordítóprogramot használt. Lásd az Amazon végleges átiratokat: [Vice President Sales International, Amazon Corporate LLC, US, former Head of European Third Party Business (such as Marketplace), LuxOpCo, Luxemburg], 2014. november 4., 830: 9-12. és 17-21. pont, 831: 2-5. pont.
(476) Az Amazon 2016. január 22-i közleménye, 3. o.
(477) Amazon végleges átiratok [Worldwide Application Software első alelnöke, North America MEDIA and Video volt alelnöke/vezérigazgatója], 2014. november 20., 4633: 4-17. pont: "A technical program manager typically comes from a technical background. [...] They oftentimes were software development engineers and in some cases still wrote software actively. Their function as technical program manager was to translate, you know, a functional specification, a very business- and product-focused document, translate it into technical terms that a software developer could then code against."; tanúvallomás [alelnök és a német piacért felelős igazgató, Amazon Deutschland Services GmbH, München, Németország], 2014. június 13., 16. o., 16-19. pont. "So, I tell them what to do and then somebody does it and he comes back and he shows me what he did and I tell him this is what I wanted you to do or not."; és Amazon végleges átiratok [Worldwide Application Software első alelnöke, North America MEDIA and Video volt alelnöke/vezérigazgatója], 2014. november 20., 4620: 17-19. pont: "Q: And a functional specification, you describe what you want consumers to experience. A: Yes".
(478) Tanúvallomás [alelnök és a német piacért felelős igazgató, Amazon Deutschland Services GmbH, München, Németország], 2014. június 13., 59. o., 10-25. pont, 60. o., 2-5. pont: [...].
(479) Az Amazon "Amazon's Technology-Centric E-tailing-Business" című, 2016. július 22-i közleményének 12. oldala és (370) bekezdése.
(480) Az Amazon 2017. április 4-i levele, 6. o.: "Generally, the Vice-President for Retail business (first [Vice President International Retail, Amazon Corporate LLC, US, former Head of European Retail Business, responsible for all retail operations in Europe, LuxOpCo, Luxembourg], then [Az európai kiskereskedelmi ágazat alelnöke, az Európában folytatott összes kiskereskedelmi tevékenységért felelős személy, a luxemburgi LuxOpCo társaságon belül, korábban a francia piacért felelős igazgató az Amazon.fr SAS társaságnál, Clichy, Franciaország]) was collecting and prioritizing the requests from local staff for purposes of channelling the information to the technology teams managed from the US, including in relation to the EFN-related requests. [...][Vice President Sales International, Amazon Corporate LLC, US, former Head of European Third Party Business (such as Marketplace), LuxOpCo, Luxembourg], at the time he was responsible for the European marketplace business, had a similar coordination role (with a small Luxembourg team) with respect to getting US technology teams working on EFN tools for the marketplace business and then supporting local staff and third party sellers regarding the use of the newly developed technology".
(481) Amazon végleges átiratok [alelnök és a német piacért felelős igazgató, Amazon Deutschland Services GmbH, München, Németország], 2014. november 4., 603: 2-4. pont: "It was developed in Europe with the help of central technology teams but mainly in Europe".
(482) Amazon per utáni emlékeztető, 118. o., 315. és 317. pont. [Alelnök és a német piacért felelős igazgató, Amazon Deutschland Services GmbH, München, Németország] tanúvallomása, 2014. június 13., 99. o., 20-22. pont, és [Vice President International Retail, Amazon Corporate LLC, US, former Head of European Retail Business, responsible for all retail operations in Europe,LuxOpCo, Luxemburg] tanúvallomása, 2014. május 7., 63. o., 16-22. pont.
(483) Amazon per utáni emlékeztető, 118-119. o., 316. és 318. pont. Lásd még az Amazon végleges átiratot, [Senior Vice President Product Management - Retail, Amazon Corporate LLC, US], 2014. november 4., 602: 21-25. pont, 603: 1-2. pont: "Yes, same considerations, plus the fact that finally we -- after so many years, we launched two new countries in Europe; that's Italy and Spain. And we were able to launch those countries because of the work that was done on the technology and the logistics, programs called EFN, European Fulfillment Network, which did not exist before."
(484) [Vice President International Retail, Amazon Corporate LLC, US, former Head of European Retail Business, responsible for all retail operations in Europe, LuxOpCo, Luxemburg], 2014. május 7., 46. dok., 4. o.
(485) Amazon per utáni emlékeztető, 119. o., 319-321. pont.
(486) Az Amazon 2016. szeptember 30-i közleményének C-2284-P. melléklete.
(487) [Az Amazon technológia leírása].
(488) [Az Amazon technológia leírása].
(489) [Az Amazon technológia leírása].
(490) [Vice President International Retail, Amazon Corporate LLC, US, former Head of European Retail Business, responsible for all retail operations in Europe, LuxOpCo, Luxemburg], 2014. május 7., 46. dok., 10. o.
(491) Az Amazon belső dokumentuma: EFN 2013, OP1, 7. o.
(492) Amazon per utáni emlékeztető, 120-121. o., 323-330. pont.
(493) Amazon végleges átiratok: [Vice President International Retail, Amazon Corporate LLC, US, former Head of European Retail Business, responsible for all retail operations in Europe, LuxOpCo, Luxemburg], 2014. november 3., 493: 24-25. pont, 494: 1-5. pont.
(494) Amazon per utáni emlékeztető, 120-121. o., 323-330. pont.
(495) Amazon végleges átiratok: [az európai kiskereskedelmi ágazat alelnöke, az Európában folytatott összes kiskereskedelmi tevékenységért felelős személy, a luxemburgi LuxOpCo társaságon belül, korábban a francia piacért felelős igazgató az Amazon.fr SAS társaságnál, Clichy, Franciaország], 2014. november 5., 897: 15-25. pont, 898: 1-4. pont.
(496) Amazon végleges átiratok: Az [alelnök és a német piacért felelős igazgató, Amazon Deutschland Services GmbH, München, Németország] tanúvallomása, 2014. november 5., 984: 6-15. pont.
(497) A Packstation egy automatizált csomagmegőrző hálózat, amelyet a DHL Németország kezel, és a címzett számára lehetővé teszi, hogy a számára alkalmas időben vegye át a küldeményt. Lásd az [alelnök és a német piacért felelős igazgató, Amazon Deutschland Services GmbH, München, Németország] tanúvallomását, 2014. június 13., 125. o., 22-25. pont, 126. o., 2-25. pont, 127. o., 2-6. pont: "So that's why we invented with DHL, something called PAC station, which only three years ago turned into Amazon, in to Abox, Amazon Box. Which also gets implemented in New York. We have Amazon Abox in New York".
(498) Az [alelnök és a német piacért felelős igazgató, Amazon Deutschland Services GmbH, München, Németország] tanúvallomása, 2014. június 13., 57. o., 9-25. pont, 58. o., 1-25. pont, 59. o., 2-9. pont: [...].
(499) Amazon végleges átiratok: [a "Pénzügy" részleg igazgatója, Amazon Instant Video Limited, London, Egyesült Királyság, korábban "Pénzügy" részleg vezető és igazgató, Amazon.co.uk, London, Egyesült Királyság], 2014. november 5., 1130: 10-17. pont.
(500) Lásd az X társaság álláspontját a (338)-(342) bekezdésben.
(501) Az elektronikus kereskedelemben az átváltási ráta a megvalósult értékesítések és a látogatók száma közötti kapcsolat.
(502) Egy rendelés teljesítéséhez kapcsolódó közvetlen és közvetett költségekről van szó, például, arról az időről, amelyet a vevő a keresésre szentel.
(503) Lásd a (337)-(342) bekezdést.
(504) TÁ-jelentés, 26. o. A TÁ-jelentés szerint az átszervezés előtt az AIS kezelte az Amazon európai weboldalakon kínált "kiskereskedelmi értékesítés" ágazatot és az AIM kezelte az európai weboldalakon kínált "harmadik értékesítők" programot.
(505) A korábban létező szellemi tulajdonjogokra vonatkozó licencmegállapodás a LuxSCS és az Amazon Technologies között, amelyet az Amazon nyújtott be 2016. január 12-én.
(506) Licencmegállapodás, 1.2. pont: "Amazon EHT [LuxSCS] Intellectual Property" means: (a) any and all intellectual property rights throughout the world, owned or otherwise held by Amazon EHT [LuxSCS] [...] (including but not limited to customer lists and customer data [...]"; 2.1. szakasz a) pont: "Amazon EHT [LuxSCS] irrevocably grants AEU [LuxOpCo], under all Amazon EHT [LuxSCS] intellectual property rights in or comprising the Amazon EHT [LuxSCS] Intellectual Property, whether existing now or in the future, the following sole and exclusive right and license to the Amazon EHT [LuxSCS] Intellectual Property".
(507) Az Amazon 2015. augusztus 21-i közleménye, 2. o.: "Under the License Agreement, ownership of customer data for all EU sites lies with Lux SCS. As a service to Lux SCS, these data are collected by LuxOpCo for the retail activities".
(508) Licencmegállapodás, 2.3. pont (Maintenance) és 9.5. pont (Compliance, Data Protection). A LuxOpCo feladata mindenekelőtt a) az adatokhoz való hozzáférés korlátozása, b) a hatályos jogszabályoknak megfelelő adatkezelés, c) az adatok kizárólag engedélyezett célra történő felhasználása, d) a dokumentálás, e) olyan módon történő eljárás, hogy legyenek releváns működési és technológiai folyamatok és eljárások a személyes adatokhoz való minden engedély nélküli hozzáférés, ezen adatok elvesztésének, megsemmisülésének, lopásának, felhasználásának vagy egyéb jellegű kiszivárogtatásának a megakadályozására.
(509) TÁ-jelentés, 6-7. és 36. o.
(510) Amazon végleges átiratok [Senior Vice President Product Management - Retail, Amazon Corporate LLC, US], 2014. november 4., 617: 20-25. pont, 618: 1-3. pont.
(511) Amazon per utáni emlékeztető, 75. o., 229-230. pont; lásd még az Amazon végleges átiratokat: [alelnök és a német piacért felelős igazgató, Amazon Deutschland Services GmbH, München, Németország], 2014. november 5., 975: 18-25. pont, 976: 1-6. pont: "So brand name -- I keep hearing that question from journalists. That's why I'm -- I think a brand name doesn't really help you, right. A brand name is a name. I mean what really matters to customers is not the name, it's what you do, right. And you have to have the relevant selection. You have to have the relevant services, right, you have to pay attention to the customer. You have to pay attention to the product that you're selling, right, because every product comes with different characteristics and one thing might be more important here, might be more important there. The brand name itself I think has only become important because we filled it with life."; Az [alelnök és a német piacért felelős igazgató, Amazon Deutschland Services GmbH, München, Németország] tanúvallomása, 2014. június 13., 146. o., 13-25. pont: "Why doesn't brand help you build your business? A. Not at all. Q. Why not I said? A. What helps build your business is not a name, right? You need, you need something behind that name. I mean, Amazon is a name until you fill it with the individual product that is relevant to the customer and build to services. I've been talking about and do all that stuff. I mean, it's, it's not enough to just say we're an online store. I mean, you need to bring it alive, right? So that's what's driving it".
(512) Amazon végleges átiratok [Senior Vice President Product Management - Retail, Amazon Corporate LLC, US], 2014. november 4., 727:25. pont, 728:1-8. pont, 625:4-7. pont, 685:5-9. pont. Amazon végleges átiratok, [alelnök és pénzügyi igazgató, Amazon Corporate LLC, Egyesült Államok], 2014. november 17., 2848:22-25. pont: "They don't really care where they get it from. They just want to get it at the right price, they want it to be convenient. They want to get it quickly. And so those are the attributes that matter to customers."; 2852:11-17. pont: "At the end of the day, you know, I don't think a customer really cares once they have that item that they want and in their home or wherever, where that item came from. The item is the item. What they wanted is they wanted to get it quickly, they wanted to make sure it was at the right price, it was convenient and those are the attributes".
(513) Lásd a 2.3.2.1. szakaszt.
(514) Amazon végleges átiratok [alelnök és a német piacért felelős igazgató, Amazon Deutschland Services GmbH, München, Németország], 2014. november 5., 976: 5-17. pont.
(515) Lásd az Amazon végleges átiratokat: [az európai kiskereskedelmi ágazat alelnöke, az Európában folytatott összes kiskereskedelmi tevékenységért felelős személy, a luxemburgi LuxOpCo társaságon belül, korábban a francia piacért felelős igazgató az Amazon.fr SAS társaságnál, Clichy, Franciaország], 2014. november 5., 905: 1-10. pont: "So did the brand name help? You know, I think that it wasn't helping in the sense of building selection and trying to get vendors to come on board locally. [...]."
(516) Lásd az Amazon végleges átiratokat: [Vice President Sales International, Amazon Corporate LLC, US, former Head of European Third Party Business (such as Marketplace), LuxOpCo, Luxemburg], 2014. november 4., 810: 6-21. pont: "Similar, yeah, with the local -- yeah, so what's important to me like, you know, and the reason IP exists is that what's really important for UK seller or UK customer is that Amazon.co.uk where the customer knows in the UK, the brand name, the customer knows in the UK Amazon.co.uk that's what the customer types to go and visit our site, www.Amazon -- you get it -- Amazon.uk, whatever it is. As it is Amazon.fr, Amazon.de, Amazon.it because they are local brands -- local brand names, you know, for each of these countries. I think that's very important. Q. Okay. A. If you ask my dad, he knows Amazon.fr, you know, not Amazon.com because that's what he types, you know, to go to the France site to buy products in his local market.". Lásd még az Amazon végleges átiratokat [alelnök és a német piacért felelős igazgató, Amazon Deutschland Services GmbH, München, Németország], 2014. november 5., 976: 5-17. pont, amely kifejti, hogy Németországban az Amazon.de már a kezdetektől fogva azt akarta, hogy német munkavállalókat foglalkoztató, német vállalatként kezeljék, amely Németországban kezeli a megrendeléseket és a német vevőkörnek kínál szolgáltatást. Következésképpen Németországban az Amazon nem angol módra, hanem mindig is német módra fejezte ki magát és fejezi ki most is.
(517) Amazon végleges átiratok: Az [alelnök és a német piacért felelős igazgató, Amazon Deutschland Services GmbH, München, Németország] tanúvallomása, 2014. november 5., 1001: 8-18. pont: [...].
(518) Amazon végleges átiratok: [Nemzetközi értékesítés alelnöke, Amazon Corporate LLC, US, korábban az európai harmadik fél üzletág vezetője (például Piactér), LuxOpCo, Luxemburg], 2014. november 4., 772: 8-25. pont: "Yeah, it did not. You know, the brand name, you know, Amazon was clearly a good name in books [...]."
(519) Ez különösen igaz volt Európában, ahol nehezebb volt megmagyarázni a vevőknek, hogy az Amazon nem csak könyveket értékesít. Lásd a [Senior Vice President Product Management - Retail, Amazon Corporate LLC, US] tanúvallomást, 2014. szeptember 18., 42. o., 8-25. pont, 43. o., 1-14. pont.
(520) [Senior Vice President Product Management - Retail, Amazon Corporate LLC, US] tanúvallomás, 2014. szeptember 18., 41. o., 14-21. pont: [...]; Az [alelnök és a német piacért felelős igazgató, Amazon Deutschland Services GmbH, München, Németország] tanúvallomása, 2014. június 13., 106. o., 20-25. pont, 107. o., 2-9. pont: [...].
(521) [Üzletfejlesztés első alelnök, Amazon Corporate LLC, US] tanúvallomása, 2014. július 16., 117. o., 1-7. pont.
(522) Lásd a (132) bekezdést.
(523) A LuxOpCo 2007. április 9-i igazgatósági üléséről szóló beszámoló.
(524) A LuxOpCo 2010. április 12-i és december 13-i igazgatósági üléséről szóló beszámolók.
(525) A LuxOpCo 2010. augusztus 17-i igazgatósági üléséről szóló beszámoló.
(526) A LuxOpCo 2010. augusztus 23-i igazgatósági üléséről szóló beszámoló.
(527) A LuxOpCo 2011. július 22-i igazgatósági üléséről szóló beszámoló.
(528) A LuxOpCo 2007. augusztus 21-i és 2009. október 12-i igazgatósági üléséről szóló beszámolók.
(529) A LuxOpCo 2008. január 9-i igazgatósági üléséről szóló beszámoló.
(530) A LuxOpCo 2013. január 29-i és 2014. január 29-i igazgatósági üléséről szóló beszámolók.
(531) Inter alia, lásd elsősorban az Amazon belső dokumentumot: a LuxOpCo 2008. július 24-i2010. március 18-i, 2011. január 17-i és 2011. április 7-i igazgatósági üléséről szóló beszámolók.
(532) Az Egyesült Királyság Parlamentjének Alsóháza (House of Commons): az állami számvevő bizottság előtt 2012. november 12-én szóban közölt adatok. Cecil tanúvallomás: "All the strategic functions for our business in Europe are based in Luxembourg. That could be our retail business, our third-party-business, our transportation teams, our customer service, HR, finance-". A következő címen érhető el: https://publications.parliament.uk/pa/cm201213/cmselect/cmpubacc/716/121112.htm.
(533) Az Egyesült Királyság Parlamentjének Alsóháza (House of Commons): Jelentés a 2011-2012. évi HMCR elszámolásokról - Amazon EU Sarl [LuxOpCo] társaságtól származó írásos bizonyíték, benyújtotta Andrew Cecil, 2012. november 13.: "Amazon EU Sarl [LuxOpCo] owns the inventory, earns the profits associated with the selling these products to end customers and bears the risk of any loss. From Luxembourg, Amazon EU Sarl processes and settles payments from its European customers." A következő címen érhető el: https://publications.parliament.uk/pa/cm201213/cmselect/cmpubacc/writev/716/m03.htm.
(534) Lásd a 3. ábrát és a (180) bekezdést.
(535) Az Egyesült Királyság Parlamentjének Alsóháza (House of Commons): Jelentés a 2011-2012. évi HMCR elszámolásokról - Amazon EU Sarl társaságtól származó írásos bizonyíték, benyújtotta Andrew Cecil, 2012. november 13.: "Fulfilment and customer service centres located in the UK are operated by Amazon.co.uk Ltd, a UK company. Amazon.co.uk Ltd earns a margin on its operating costs for providing services performed in the UK to group companies, primarily to Amazon EU Sarl. The services provided include fulfilment and logistics services; customer support services; accountancy, tax, legal, human resources, localisation and similar back office services; merchandising and marketing support services; and purchasing assistance." A következő címen érhető el: https://publications.parliament.uk/pa/cm201213/cmselect/cmpubacc/writev/716/m03.htm.
(536) Az Egyesült Királyság Parlamentjének Alsóháza (House of Commons): az állami számvevő bizottság előtt 2012. november 12-én szóban közölt adatok. Cecil tanúvallomás: "The inventory of goods that are in our fulfilment centres across Europe belongs to Amazon EU Sarl [LuxOpCo] and does not belong to the local entities that we may have across Europe."; "Amazon.co.uk is a service company in the UK providing services to Amazon EU Sarl [LuxOpCo] for which it receives payment." A következő címen érhető el: https://publications.parliament.uk/pa/cm201213/cmselect/cmpubacc/716/121112.htm. Lásd még: Az Egyesült Királyság Parlamentjének Alsóháza (House of Commons): Jelentés a 2011-2012. évi HMCR elszámolásokról - Amazon EU Sarl [LuxOpCo] társaságtól származó írásos bizonyíték, benyújtotta Andrew Cecil, 2012. november 13.: "Fulfilment and customer service centres located in the UK are operated by Amazon.co.uk Ltd, a UK company. Amazon.co.uk Ltd earns a margin on its operating costs for providing services performed in the UK to group companies, primarily to Amazon EU Sarl [LuxOpCo]. The services provided include fulfilment and logistics services; customer support services; accountancy, tax, legal, human resources, localisation and similar back office services; merchandising and marketing support services; and purchasing assistance." A következő címen érhető el: https://publications.parliament.uk/pa/cm201213/cmselect/cmpubacc/writev/716/m03.htm.
(537) Lásd az Amazon "Amazon's Technology-Centric E-tailing-Business" című, 2016. július 22-i közleményét.
(538) Lásd az Amazon "Amazon's Technology-Centric E-tailing-Business" című, 2016. július 22-i közleményét.
(539) Amazon per utáni emlékeztető, 2017. évi ex post TÁ-jelentés 34. o., 91. pont.
(540) Lásd a [nemzetközi részleg igazgatója Tax and Tax Policy, Amazon Corporate LLC, Egyesült Államok] tanúvallomását, 2014. április 24., 129. o., 18-25. pont, 130. o., 2., 6-15. pont: [...].
(541) Lásd a [nemzetközi részleg igazgatója Tax and Tax Policy, Amazon Corporate LLC, Egyesült Államok] tanúvallomását, 2014. április 24., 126. o., 9-25. pont, 127. o., 2-25. o., 129. o., 2-5. pont: [...].
(542) Lásd a [Senior Vice President Product Management - Retail, Amazon Corporate LLC, US] elektronikus üzenetét, 2008. június 16. (itt: a [Vice President International Retail, Amazon Corporate LLC, US, former Head of European Retail Business, responsible for all retail operations in Europe" LuxOpCo, Luxemburg] tanúvallomását, 2014. november 3., 25. dok.): [...]; az [alelnök és a német piacért felelős igazgató, Amazon Deutschland Services GmbH, München, Németország] tanúvallomását, 2014. június 13., 61. o., 8-25. pont, 62. o., 2. pont: [...]; és az [alelnök és a német piacért felelős igazgató, Amazon Deutschland Services GmbH, München, Németország] tanúvallomását, 2014. június 13., 32. o., 14-25. pont, 33. o., 2-25. pont, 34. o., 2-12. pont: [...].
(543) [Senior Vice President Product Management - Retail, Amazon Corporate LLC, US] tanúvallomás, 2014. szeptember 18., 41-106. o., 1121-1525. pont, 107. o., 1-3. pont. [...].
(544) [Vice President International Retail, Amazon Corporate LLC, US, former Head of European Retail Business, responsible for all retail operations in Europe, LuxOpCo, Luxemburg], 2014. május 7., 163. o., 25. pont, 164. o., 1-8. pont.
(545) Az Amazon belső dokumentuma: "Amazon Who Is Our Customer DE Customers Report May 2016", 6. o.
(546) Az Amazon belső dokumentuma: "Amazon Who Is Our Customer FR Customers Report June 2016", 5. o.
(547) Lásd az [alelnök és a német piacért felelős igazgató, Amazon Deutschland Services GmbH, München, Németország] tanúvallomását, 2014. június 13., 227. o., 10 -12. pont: [...]; az [alelnök és a német piacért felelős igazgató, Amazon Deutschland Services GmbH, München, Németország] tanúvallomását, 2014. június 13., 228. o., 2-8. pont: [...]; az [alelnök és a német piacért felelős igazgató, Amazon Deutschland Services GmbH, München, Németország] tanúvallomását, 2014. június 13., 228. o., 9-21. pont: [...].
(548) Amazon végleges átiratok: Az [alelnök és a német piacért felelős igazgató, Amazon Deutschland Services GmbH, München, Németország] tanúvallomása, 2014. november 5., 1002: 2-12. pont: "So even within a category, there is no magic key that you can just use to turn and everything works in the category. It's calling vendors. It's sitting down with the people. The majority have local organizations. You need to convince them that this is a good thing in their local context, that you're going to drive sales and efficiencies, that you're going to not only cannibalize their business, but create incremental opportunity of growth for them. It's a very local game".
(549) Lásd az [Amazon Corporate LLC "Pénzügy" részleg alelnöke, Egyesült Államok] által az [Amazon Corporate LLC alelnöke és pénzügyi igazgatója, Egyesült Államok] részére küldött elektronikus üzenetet, 2006. május 2.: "Even though we've established Luxembourg as our European headquarters, we will continue to maintain our European country offices and operations facilities in their current locations throughout Europe. It's important that we maintain our local presence in these countries, as we want each site to reflect the tastes and preferences of our customers in these locations."; Amazon végleges átiratok: [az európai kiskereskedelmi ágazat alelnöke, az Európában folytatott összes kiskereskedelmi tevékenységért felelős személy, a luxemburgi LuxOpCo társaságon belül, korábban a francia piacért felelős igazgató az Amazon.fr SAS társaságnál, Clichy, Franciaország], 2014. november 5., 909:10-17. pont: "Brands are relevant on a national level. Some customers shop some brands in some countries and other brands in other countries, right, so what would be important for us to understand is not what is selling somewhere else, it's what local customer needs and wants. And we had established a list of priority brands we'd have to look to go after and start with that."; és Amazon végleges átiratok: [a "Pénzügy" részleg igazgatója, Amazon Instant Video Limited, London, Egyesült Királyság, korábban "Pénzügy" részleg vezető és igazgató, Amazon.co.uk, London, Egyesült Királyság], 2014. november 5., 1100: 5-10. pont: "Philips, for example, back at this period were very, very small in the UK, quite powerful in Germany. Panasonic, again, on this list, small in the UK, very strong in Germany. So different focus from customers, different focus from competition. So, yeah, they would look different".
(550) Az Amazon eljárás megindításáról szóló határozattal kapcsolatos észrevételei, (101) bekezdés. Lásd még a TÁ-jelentés 13. oldalát és az [alelnök és a német piacért felelős igazgató, Amazon Deutschland Services GmbH, München, Németország] tanúvallomását, 2014. június 13., 209. o. 20-25. pont, 210. o., 2-18. pont: "Germans know how to purchase food for hundreds of years, right? They're not waiting for online store to sell, you know, there's supermarket for them. They're all well fed. They all know how to feed their families. So, if you entered the segment, the selection is one of the most attractive points, because if you picture your store where you buy your noodles, for example, then this store would only have like ten, 50 different kinds of noodles, but I can tell you here in Europe we have 6 000 different kind of noodles. So, when I tasked my team to launch consumer products food, I said please, go build the biggest noodle shelf in Germany, so at least in one area customers can be sure whenever they think about noodles, I go to Amazon because they have all the noodles. They have the organic noodle, they have the Italian handmade, they have the fresh, they have the dry, they have the Japanese rice noodle. They have the import. You know, there's a thousand kinds of noodles."; és az [alelnök és a német piacért felelős igazgató, Amazon Deutschland Services GmbH, München, Németország] tanúvallomását, 2014. június 13., 227. o., 16-25. pont: "People know how to buy shoes, apparel, everything, so it only makes sense to bring something where I believe I can win the customer. I can win the customer with having a larger selection or better customer service, more convenience, that's, that's my main goal, right? And that's different by country, because it's depending on size, on topics and all that stuff and that's more important than the pure when did you launch the tools category.".
(551) Szakértői jelentés [az Interactive MEDIA in Retail Group brit kiskereskedelmi és online kereskedelmi egyesületének elnöke és alapítója, London, Egyesült Királyság], 2014. június 6., (az Amazon által kért jelentés), 3. o.
(552) Szakértői jelentés [az Interactive MEDIA in Retail Group brit kiskereskedelmi és online kereskedelmi egyesületének elnöke és alapítója, London, Egyesült Királyság], 2014. június 6., 36. o., 77-78. pont.
(553) Az [alelnök és a német piacért felelős igazgató, Amazon Deutschland Services GmbH, München, Németország] tanúvallomása, 2014. június 13., 39. o., 21-25. pont: 40. o., 2-3. pont: "I mean it's, when a management is acquiring selection is the core task of this company here, right? I mean, you can't, operating a website, a store with nothing in it is meaningless, right, so all we do here is when the management -- so at that time, it was anything between 100 and 200. Today it would be much more. Q. One hundred to 200 buyers or 100 to 200 employees? Buyers? A. No, buyers. Q. Or employees? A. Selection, people that manipulate selection".
(554) Szakértői jelentés [az Interactive MEDIA in Retail Group brit kiskereskedelmi és online kereskedelmi egyesületének elnöke és alapítója, London, Egyesült Királyság], 2014. június 6., 36. o., 77-78. pont.
(555) A készletek bővítéséért és a záradékok fejlesztéséért felelős értékesítési ügyintézők létszáma ily módon [35-40] %-ról [45-50] %-ra nőtt: [Vice President International Retail, Amazon Corporate LLC, US, former Head of European Retail Business, responsible for all retail operations in Europe, LuxOpCo, Luxemburg] tanúvallomás, 2014. május 7., tanúvallomás - 23. dok., 5. o.
(556) 2005-ben a Franciaországban működő 15 első online kereskedelmi vállalkozásból 11 francia volt (szakértői jelentés [az Interactive MEDIA in Retail Group brit kiskereskedelmi és online kereskedelmi egyesületének elnöke és alapítója, London, Egyesült Királyság], 2014. június 6., 30. o., 66. pont).
(557) Németországhoz hasonlóan a francia jogszabályok is korlátozzák az Amazon lehetőségeit a szokásos árverseny stratégia alkalmazásában. Franciaországban a kiadók kötelesek betartani egy meghatározott kiskereskedelmi árat és a kiskereskedők nem alkalmazhatnak 5 %-nál nagyobb engedményt. E szabályozásból fakadóan, ha a teljes ár, szállítási költséggel együtt magasabb, mint a bolti ár, akkor kicsi az esélye annak, hogy a potenciális vevő a terméket online vásárolja meg.
(558) Amazon végleges átiratok: [az európai kiskereskedelmi ágazat alelnöke, az Európában folytatott összes kiskereskedelmi tevékenységért felelős személy, a luxemburgi LuxOpCo társaságon belül, korábban a francia piacért felelős igazgató az Amazon.fr SAS társaságnál, Clichy, Franciaország], 2014. november 5., 880:16-18. pont; 21-25. pont, 881:1-16. pont.
(559) Amazon végleges átiratok: [az európai kiskereskedelmi ágazat alelnöke, az Európában folytatott összes kiskereskedelmi tevékenységért felelős személy, a luxemburgi LuxOpCo társaságon belül, korábban a francia piacért felelős igazgató az Amazon.fr SAS társaságnál, Clichy, Franciaország], 2014. november 5., 879: 21-25. pont, 880:16-18. pont. A társaság terve szerint "Amazon France [was] not generating sufficient revenue from its operations to support its cost structure and be a viable going concern.". Lásd még az Amazon belső dokumentumát: "Collective Redundancy Program for Amazon.fr SARL".
(560) "Collective Redundancy Program for Amazon.fr SARL", 12. o.
(561) Amazon végleges átiratok: [az európai kiskereskedelmi ágazat alelnöke, az Európában folytatott összes kiskereskedelmi tevékenységért felelős személy, a luxemburgi LuxOpCo társaságon belül, korábban a francia piacért felelős igazgató az Amazon.fr SAS társaságnál, Clichy, Franciaország], 2014. november 5., 881: 20-24. pont: "Honestly, there was a fair chance that it wouldn't.". [Vice President International Retail, Amazon Corporate LLC, US, former Head of European Retail Business, responsible for all retail operations in Europe, LuxOpCo, Luxemburg], 2014. május 7., 160:16-18. pont. "[...] we are very disappointed with France, how hard [it] was to get customers to come shop at Amazon".
(562) Az egyik Amazon alkalmazott kijelentette, hogy az Amazon tevékenységei nem léteznének Franciaországban a készletfejlesztő program nélkül. Lásd az Amazon végleges átiratokat: [az európai kiskereskedelmi ágazat alelnöke, az Európában folytatott összes kiskereskedelmi tevékenységért felelős személy, a luxemburgi LuxOpCo társaságon belül, korábban a francia piacért felelős igazgató az Amazon.fr SAS társaságnál, Clichy, Franciaország], 2014. november 5., 918: 19-22. pont: "I think it wouldn't exist".
(563) Szakértői jelentés [az Interactive MEDIA in Retail Group brit kiskereskedelmi és online kereskedelmi egyesületének elnöke és alapítója, London, Egyesült Királyság], 2014. június 6., 40. o., 87. pont. "As was the case for its earlier launches, the localized efforts of Amazon's employees were crucial in expanding into new product categories. Local employees were familiar with local tastes and had to establish and maintain relationships and work with vendors, negotiate licensing contracts with country copyright owners and organizations, determine local pricing, and more. Amazon [D]ed from having a local workforce who had country specific expertise".
(564) Szakértői jelentés [az Interactive MEDIA in Retail Group brit kiskereskedelmi és online kereskedelmi egyesületének elnöke és alapítója, London, Egyesült Királyság], 2014. június 6., 40. o., 87. pont. "Amazon must source certain products, including media products and digital content, on a country-by country basis." és a[Vice President International Retail, Amazon Corporate LLC, US, former Head of European Retail Business, responsible for all retail operations in Europe, LuxOpCo, Luxemburg] tanúvallomása, 2014. május 7., 35. o., 22-25. pont, "[...] Europe has different laws depending upon the media type and the copyright type. So digital gets way more complicated by - by country basis".
(565) [Baker Foundation Professor of Business Administration a Harvard Business School intézményben, Egyesült Államok] tanúvallomás, 2014. augusztus 18., [Baker Foundation Professor of Business Administration a Harvard Business School intézményben, Egyesült Államok] 7. melléklet, 11. o.
(566) Az [alelnök és a német piacért felelős igazgató, Amazon Deutschland Services GmbH, München, Németország] tanúvallomása, 2014. június 13., 11. o., 5-15. pont: "[...] to me it's much smarter to start a German operation if you have German, knowledgeable people of the German market and not learn everything from scratch."
(567) http://phx.corporate-ir.net/phoenix.zhtml?c=97664&p=irol-newsArticle&ID=233853, 2017.6.7.
(568) Amazon.com Acquires Three Leading Internet Companies http://phx.corporate-ir.net/phoenix.zhtml?c=176060&p=irol-newsArticle&ID=502989.
(569) Amazon végleges átiratok: [Vice President Sales International, Amazon Corporate LLC, US, former Head of European Third Party Business (such as Marketplace), LuxOpCo, Luxemburg], 2014. november 4., 802:1-6. pont: Amazon végleges átiratok: [Vice President International Retail, Amazon Corporate LLC, US, former Head of European Retail Business, responsible for all retail operations in Europe, LuxOpCo, Luxemburg], 2014. november 3., 476:1-13.
(570) Amazon végleges átiratok: [Vice President Sales International, Amazon Corporate LLC, US, former Head of European Third Party Business (such as Marketplace), LuxOpCo, Luxemburg], 2014. november 4., 823:1-10. pont: "[...] a lot of the successes ended up being driven by what we did on a local basis.".
(571) Az Amazon egyik alkalmazottja elmondta, hogy [0-10] évig kellett alkudoznia Németországban, hogy sikerüljön partnerséget kialakítani [beszállító]-val ([alelnök és a német piacért felelős igazgató, Amazon Deutschland Services GmbH, München, Németország] tanúvallomását, 2014. június 13., 26. o., 17 - 25. pont, 27. o., 1. pont) és több év kellett a partnerség kialakításához [beszállító]-val (Amazon végleges átiratok: [Alelnök és a német piacért felelős igazgató, Amazon Deutschland Services GmbH, München, Németország], 2014. november 5., 981: 6-10. pont). Franciaországban az Amazon azt tapasztalta, hogy a beszállítók, úgymint [beszállító] és [beszállító] kevés hajlandóságot mutattak arra, hogy termékeiket rajta keresztül értékesítsék, [...] elvárva, és idő kellett ahhoz, hogy állandó partnerséget tudjon kialakítani (Amazon végleges átiratok: [Az európai kiskereskedelmi ágazat alelnöke, az Európában folytatott összes kiskereskedelmi tevékenységért felelős személy, a luxemburgi LuxOpCo társaságon belül, korábban a francia piacért felelős igazgató az Amazon.fr SAS társaságnál, Clichy, Franciaország], 2014. november 5., 894:19-25:1-9. pont)) Az Egyesült Királyságban az Amazon egyik alkalmazottja arról számolt be, hogy hosszú és nehéz tárgyalásokat folytatott a beszállítókkal, például [beszállító] -val megállapodások megkötése érdekében (Amazon végleges átiratok: [a "Pénzügy" részleg igazgatója, Amazon Instant Video Limited, London, Egyesült Királyság, korábban "Pénzügy" részleg vezető és igazgató, Amazon.co.uk, London, Egyesült Királyság], 2014. november 5., 1100:16-25. pont, 1101: 1-3. pont). Egyébként sok beszállító jobban szerette azt megközelítést amely lehetővé tette a vevőknek, hogy konkrétan megismerjék a termékeiket, ami nehezen megvalósítható egy olyan "minden online" vállalkozás esetében, mint az Amazon. E korlátozás miatt a beszállítók [...] (Amazon végleges átiratok: [a "Pénzügy" részleg igazgatója, Amazon Instant Video Limited, London, Egyesült Királyság, korábban "Pénzügy" részleg vezető és igazgató, Amazon.co.uk, London, Egyesült Királyság], 2014. november 5., 1101: 21-25. pont, 1102: 1. pont).
(572) Az Amazon belső dokumentuma: European Fulfillment Network (EFN), 1. o.: [...].
(573) Amazon végleges átiratok: [Nemzetközi értékesítés alelnöke, Amazon Corporate LLC, US, korábban az európai harmadik fél üzletág vezetője (például Piactér), LuxOpCo, Luxemburg], 2014. november 4., 772: 8-25. pont: "Yeah, it did not. You know, the brand name, you know, Amazon was clearly a good name in books, but you know, my recruiters would call sellers I remember them telling me, look, you know, I have to tell them we're like eBay in order for the sellers to understand that actually, you know, we had an e-marketplace and, you know, pitch them and explain to them you know, which categories they might be able to list.".
(574) Az [alelnök és a német piacért felelős igazgató, Amazon Deutschland Services GmbH, München, Németország] tanúvallomása, 2014. június 13., 123. o., 2-25. pont, 124. o., 2-9. pont.
(575) Amazon végleges átiratok: [Vice President Sales International, Amazon Corporate LLC, US, former Head of European Third Party Business (such as Marketplace), LuxOpCo, Luxemburg], 2014. november 4., 771: 14-25. pont, 776: 11-15. és 24-25. pont, 777: 1-25. pont, 778: 4-9. pont, 779: 12-21. pont: a toborzók munkáját a potenciális értékesítőkkel ebben létfontosságúnak írják le, mert a tények alapján a toborzók azok, akik a munka lényegét végezték az értékesítőkkel annak érdekében, hogy új termékeket indítsanak el és adjanak hozzá a weboldalhoz.
(576) Amazon végleges átiratok: [Nemzetközi értékesítés alelnöke, Amazon Corporate LLC, US, korábban az európai harmadik fél üzletág vezetője (például Piactér), LuxOpCo, Luxemburg], 2014. november 4., 780: 5-25. pont, 781: 1-24. pont. Lásd még az Amazon végleges átiratokat: [Nemzetközi értékesítés alelnöke, Amazon Corporate LLC, US, korábban az európai harmadik fél üzletág vezetője (például Piactér), LuxOpCo, Luxemburg], 2014. november 4., 827: 18-23. pont: "[...] the team in Luxembourg, the onboarding team played a really big role of, like, you know, working and building. So either adding tools, as I talked about, you know, they build a lot of tools, you know, in the process or working with the technology teams that were building".
(577) Amazon végleges átiratok: [Nemzetközi értékesítés alelnöke, Amazon Corporate LLC, US, korábban az európai harmadik fél üzletág vezetője (például Piactér), LuxOpCo, Luxemburg], 2014. november 4., 829: 24-25. pont, 830: 1-12. pont.
(578) Amazon végleges átiratok: [Nemzetközi értékesítés alelnöke, Amazon Corporate LLC, US, korábban az európai harmadik fél üzletág vezetője (például Piactér), LuxOpCo, Luxemburg], 2014. november 4., 782: 3-17. pont.
(579) Az Amazon belső dokumentuma: "3 Year Plan: International Merchant Services", 2009. július, 28. o.
(580) Amazon végleges átiratok: [Nemzetközi értékesítés alelnöke, Amazon Corporate LLC, US, korábban az európai harmadik fél üzletág vezetője (például Piactér), LuxOpCo, Luxemburg], 2014. november 4., 803: 11-25. pont: "[...] new countries like Spain, Italy [...] We're still in this process of calling sellers and building the ecosystems.".
(581) Az Amazon belső dokumentuma: "3 Year Plan: International Merchant Services", 2009. július, 29. o.
(582) Az Amazon belső dokumentuma: "3 Year Plan: International Merchant Services", 2009. július, 2. o.
(583) Amazon végleges átiratok: [Vice President Sales International, Amazon Corporate LLC, US, former Head of European Third Party Business (such as Marketplace), LuxOpCo, Luxemburg], 2014. november 4., 803: 24-25. pont.
(584) Lásd a (168) bekezdést és az Amazon 2017. május 29-i közleményét, 2010. évi ex post TÁ-jelentés, 24-25. o.
(585) Amazon végleges átiratok: [Nemzetközi értékesítés alelnöke, Amazon Corporate LLC, US, korábban az európai harmadik fél üzletág vezetője (például Piactér), LuxOpCo, Luxemburg], 2014. november 4., 808: 1-13. pont: "So clearly we learned in the U.S. that low prices are really important. That's very clear. At the same time, you know, how we implement low prices in the UK or low prices in Germany is very different because obviously the competitiveness of our site in the UK is defined by local retailers and local competition. So the learnings of what might happen with low prices would probably, you know, have learned from the US, maybe, maybe not. But in terms of the actual implementation and how we deal with the local nature of our retail business or third-party business, that I think has to be implemented locally".
(586) [Senior Vice President Product Management - Retail, Amazon Corporate LLC, US] tanúvallomás, 2014. szeptember 18., 41. o., 9. és 10. pont. Lásd még az Amazon végleges átiratokat: [az európai kiskereskedelmi ágazat alelnöke, az Európában folytatott összes kiskereskedelmi tevékenységért felelős személy, a luxemburgi LuxOpCo társaságon belül, korábban a francia piacért felelős igazgató az Amazon.fr SAS társaságnál, Clichy, Franciaország], 2014. november 5., 909:22-25. pont; 910: 1-2. pont: "Pricing is totally local. Pricing is driven at Amazon by our willingness to be the bestvalue for customers in the country you operate, and to be the best value for customers in the country you operate, you essentially match your competition prices and your competitors are local".
(587) Amazon per utáni emlékeztető, 31. o., 79. pont.
(588) A Bizottság, az Amazon és Luxemburg közötti ülés Redline beszámolója 2016. május 26., 3. o.
(589) Az Amazon belső dokumentuma: "EU Policies and Procedures Manual", 2006. május 1., 5. o.
(590) Az Amazon belső dokumentuma: "EU Policies and Procedures Manual", 2006. május 1., 5. o.
(591) Az Amazon 2017. március 14-i és 2017. április 4-i közleménye.
(592) Amazon végleges átiratok: [Nemzetközi értékesítés alelnöke, Amazon Corporate LLC, US, korábban az európai harmadik fél üzletág vezetője (például Piactér), LuxOpCo, Luxemburg], 2014. november 4., 831: 5-10. pont.
(593) Amazon végleges átiratok: Az [alelnök és a német piacért felelős igazgató, Amazon Deutschland Services GmbH, München, Németország] tanúvallomása, 2014. november 5., 984: 5-25. pont.
(594) Az [alelnök és a német piacért felelős igazgató, Amazon Deutschland Services GmbH, München, Németország] tanúvallomása, 2014. június 13., 50. o., 6-13. pont.
(595) Az [alelnök és a német piacért felelős igazgató, Amazon Deutschland Services GmbH, München, Németország] tanúvallomása, 2014. június 13., 52. o., 8-15. pont.
(596) Amazon végleges átiratok: [az európai kiskereskedelmi ágazat alelnöke, az Európában folytatott összes kiskereskedelmi tevékenységért felelős személy, a luxemburgi LuxOpCo társaságon belül, korábban a francia piacért felelős igazgató az Amazon.fr SAS társaságnál, Clichy, Franciaország], 2014. november 5., 939:23-25. pont; 940: 1-2. pont.
(597) Amazon végleges átiratok: [a "Pénzügy" részleg igazgatója, Amazon Instant Video Limited, London, Egyesült Királyság, korábban "Pénzügy" részleg vezető és igazgató, Amazon.co.uk, London, Egyesült Királyság], 2014. november 5., 1104: 6-25. pont, 1105: 1-2. pont.
(598) Az Amazon belső dokumentuma: "Amazon Who Is Our Customer DE Customers Report May 2016", 6. o. Lásd még az [alelnök és a német piacért felelős igazgató, Amazon Deutschland Services GmbH, München, Németország] tanúvallomását, 2014. június 13., 49. o., 18-25. pont: az Amazon német vevői esetében az a tény, hogy az "Amazon működik", vagyis betartja amit ígér fontosabb, mint az ár, az amerikai vevők viszont pont ellentétesen gondolkodnak, számukra az ár a legfontosabb tényező. "If you ask a German customer today why do you love Amazon, they would say because it works, and you can find many studies showing you exactly that and price would come somewhere ranked third, a second, third at best, depending on the category. Where in the U.S., people would say Amazon has great prices, right?". Lásd még az [alelnök és a német piacért felelős igazgató, Amazon Deutschland Services GmbH, München, Németország] tanúvallomását, 2014. június 13., 151. o., 10-14. pont: az Amazon egy kereskedője Németországban soha nem tenné előre az árat, mert az kevésbé fontos. "In the U.S. at that time you would show a commercial based on price, right, Amazon attractive prices. And I said that in Germany that would be meaningless, because our largest category would not have attractive prices [...]".
(599) Az Amazon belső dokumentuma: "Amazon Who Is Our Customer FR Customers Report June 2016", 5. és 6. o.
(600) Amazon végleges átiratok [alelnök és a német piacért felelős igazgató, Amazon Deutschland Services GmbH, München, Németország], 2014. november 5., 1046: 1-6. pont: "So my -- part of my team's job is to make sure that the customer finds the relevant content on the website. That would mean we would be adding pictures and product description. We would work on customer reviews and -- that are visible changes on the website".
(601) Az [alelnök és a német piacért felelős igazgató, Amazon Deutschland Services GmbH, München, Németország] tanúvallomása, 2014. június 13., 34. o., 12-23. pont: "To translate a legal text by Google, you need an individual to put it in correct wording again and that's the same thing that we do on our website, that we present to our customer, and consistency of presentation is very important in my store because, you know, the detail pages need to look the same. The language, you can't call color, color on this page and something else on the next page, so you need to have people that make sure you use consistent German terminology, otherwise the customer is completely lost.".
(602) Amazon végleges átiratok [eCommerce platform alelnök], 2014. október 24., 215: 8-23. pont: [...].
(603) Amazon végleges átiratok: [Vice President International Retail, Amazon Corporate LLC, US, former Head of European Retail Business, responsible for all retail operations in Europe, LuxOpCo, Luxemburg], 2014. november 3., 493: 8-25. pont, 494: 1-5. pont: [...].
(604) Amazon végleges átiratok: [Vice President International Retail, Amazon Corporate LLC, US, former Head of European Retail Business, responsible for all retail operations in Europe, LuxOpCo, Luxemburg], 2014. november 3., 503: 24 és 25., 504:1 - 25. pont: [...].
(605) Az [alelnök és a német piacért felelős igazgató, Amazon Deutschland Services GmbH, München, Németország] tanúvallomása, 2014. június 13., 35. o., 5-18. pont: [...].
(606) Amazon végleges átiratok: Az [alelnök és a német piacért felelős igazgató, Amazon Deutschland Services GmbH, München, Németország] tanúvallomása, 2014. november 5., 976: 6-17. pont: "And to a certain extent, you can hear, we phonetically used the U.S. expression of the brand name so we're not saying Amazon.de but we say Amazon.de, because we didn't want customers in Germany for a minute to think about that this is a U.S. store, right. It's a German store with German people, fulfilled out of Germany, where you reach German customer service. You work with all the things that you're familiar in Germany. You find all the product that is relevant to you in Germany, and that is very, very different from France, UK, from the U.S".
(607) Az [alelnök és a német piacért felelős igazgató, Amazon Deutschland Services GmbH, München, Németország] tanúvallomása, 2014. június 13., 49. o., 7-18. pont.
(608) Az [alelnök és a német piacért felelős igazgató, Amazon Deutschland Services GmbH, München, Németország] tanúvallomása, 2014. június 13., 148. o., 16-20. pont.
(609) Amazon per utáni emlékeztető 31. o., 80. pont. Lásd még [a Product Management-Retail részleg alelnöke és a Worldwide Operations részleg korábbi alelnöke/vezérigazgatója, Amazon Corporate LLC, Egyesült Államok] tanúvallomását, 2014. július 15., 25. o., 18-23. pont: "So because the networks are different, you would want to have supply chain people that understand the individual network. Supply chain people in the US for the US network; supply chain people to understand the European network; supply chain people to understand the European network.".
(610) Amazon végleges átiratok [alelnök és a német piacért felelős igazgató, Amazon Deutschland Services GmbH, München, Németország], 2014. november 4., 588: 11-20. pont: "Yes. There isn't and there wasn't a European transportation carrier, so we had to deal with Royal Mail in the UK, Deutsche Post in Germany, and with LaPoste in France. At that time we had to deal with Royal Mail, and Deutsche Post or LaPoste. There was not much alternative. Some small couriers were starting to grow, but we had to negotiate with the quality of service, the type of the support, and the type of delivery with the three big players in those three countries.".
(611) A [Product Management-Retail részleg alelnöke és a Worldwide Operations részleg korábbi alelnöke/vezérigazgatója, Amazon Corporate LLC, Egyesült Államok] tanúvallomása, 2014. július 15., 37. o., 2-7. pont, 55. o., 22-25. pont, 126. o., 24-25. pont, 127. o., 1-8. pont: "The physical process in the UK and Germany had been designed by, principally by a German team. And that process just was totally different from the one that was principally Crisplant-based".
(612) A [Product Management-Retail részleg alelnöke és a Worldwide Operations részleg korábbi alelnöke/vezérigazgatója, Amazon Corporate LLC, Egyesült Államok] tanúvallomása, 2014. július 15., 56. o., 13-15. pont. "So they were -- those two were very different, even though the physical processes was the same in both plants.".
(613) A [Product Management-Retail részleg alelnöke és a Worldwide Operations részleg korábbi alelnöke/vezérigazgatója, Amazon Corporate LLC, Egyesült Államok] tanúvallomása, 2014. július 15., 54. o., 20-23. pont.
(614) A [Product Management-Retail részleg alelnöke és a Worldwide Operations részleg korábbi alelnöke/vezérigazgatója, Amazon Corporate LLC, Egyesült Államok] tanúvallomása, 2014. július 15., 58. o., 9-12. pont.
(615) Az [alelnök és a német piacért felelős igazgató, Amazon Deutschland Services GmbH, München, Németország] tanúvallomása, 2014. június 13., 64. o., 25. pont, 65. o., 2-10. pont: "So, I did not decide the color of the walls or which equipment to put into the operations. What I delivered, the most relevant input factor, which was the expected number of articles, ASINs that we're planning to sell. That's what determines the size and the equipment, but then operations figures out the layout of the building and when and where to build it, so I do not pick the land. I do not build the building, but I tell them I'm gonna sell washing machines, which makes a huge difference in the shelving than selling books".
(616) Az [alelnök és a német piacért felelős igazgató, Amazon Deutschland Services GmbH, München, Németország] tanúvallomása, 2014. június 13., 110. o., 22-25. pont, 111. o., 2-9. pont: "[...] I would deliver forecasts based on what selection growth and additions I would expect and then they would determine how many square meters, [...]", 176. o., 19-25. pont, 177. o., 2-4. pont, 178. o., 2-7. pont: "[...] I'm setting the biggest guidance by saying we going to sell washing machines or books and then everything follows that strain, and the cost and the margin calculation would be highly determined on that input".
(617) Németországban az Amazon arra kérte a kiskereskedelmi értékesítési csapatát, hogy a beszállítókkal közösen határozza meg az áruik feladásának és átvételéne a leghatékonyabb módját. Az [alelnök és a német piacért felelős igazgató, Amazon Deutschland Services GmbH, München, Németország] tanúvallomása, 2014. június 13., 166. o., 2-25. pont, 137. o., 16-23. pont. "So, this is the team that I, for example, sent to the inbox to make their life more efficient because I have the relation to the vendor and can change the vendor behaviour [...]" és "So, this would be people from, from my retail team that would be on the dock engineering the inbound, right? Like, if you sign up vendors you want to, you want to teach them how to deliver so that our fulfilment center can efficiently handle the product".
(618) Amazon végleges átiratok: [a "Pénzügy" részleg igazgatója, Amazon Instant Video Limited, London, Egyesült Királyság, korábban "Pénzügy" részleg vezető és igazgató, Amazon.co.uk, London, Egyesült Királyság], 2014. november 5., 1108: 25. pont, 1109: 1-19. pont.
(619) Az [alelnök és a német piacért felelős igazgató, Amazon Deutschland Services GmbH, München, Németország] tanúvallomása, 2014. június 13., 88. o., 13-25. pont, 89. o., 2-13. pont: "That's just a small piece of innovation. No, innovation is not always inventing Kindle. Innovation is make a process work for specific customer behavior that is existing".
(620) Az Amazon 2017. február 8-i közleményének 2. oldala a LuxOpCo finanszírozásáról és annak céljáról, valamint a (183) preambulumbekezdés.
(621) Amennyiben egyik vagy másik funkciót a kapcsolódó európai társaságokra bízták, akkor e társaságok a költség-plusz módszer szerinti díjazásban részesültek. A LuxOpCo viselte tehát az e funkciókhoz kapcsolódó költségeket.
(622) 2013-ban nagyságrendileg [400-500] millió EUR körül.
(623) Lásd a (343) preambulumbekezdést.
(624) Lásd a 6. táblázatot.
(625) Lásd az 5. táblázatot: szállítási költségek továbbszámlázása és Prime előfizetés. Bár a Prime a szolgáltatások szélesebb palettáját kínálja az egyszerű ingyenes szállításnál, prudens módon úgy tekintették az immateriális javakat érintő költségkategóriák elemzésénél, hogy a Prime-tagságokból származó bevételek teljes mértékben a szállítási költségeket fedezték.
(626) Lásd a (339) preambulumbekezdést.
(627) Lásd a (205) és a (206) preambulumbekezdést.
(628) Lásd a (428) bekezdést, valamint a 3. és a 6. táblázatot. Az 1995. és 2010. évi OECD-iránymutatások 6.36-6.39. bekezdése olyan helyzeteket vázol fel, amelyekben egy társaság nem tulajdonosa azoknak a márkaneveknek vagy kereskedelmi neveknek, amelyek reklámozásáról gondoskodik. E körülmények között egy vállalkozás marketingtevékenységekből származó jövőbeli nyereségek elosztására irányuló képessége az e márkanevekhez vagy kereskedelmi elnevezésekhez fűződő jogainak a jellegétől függ. Ebben az értelemben a reklámra és kedvezményre fordított kiadások fontos szerepet játszhatnak egy márkanév értékének a megőrzésében. A 6.36. bekezdés a következő példát mutatja be: "Ha a forgalmazó ténylegesen maga viseli a marketingtevékenysége költségeit (azaz nincs megállapodás arra vonatkozóan, hogy a tulajdonos megtéríti a ráfordításokat), akkor az a kérdés merül fel, hogy a forgalmazó milyen mértékben részesedhet az ilyen tevékenységekből származó esetleges haszonból. Független üzletkötések során az a fél, aki nem tulajdonosa a marketing célú immateriális jószágnak, de tevékenységével hozzájárul az immateriális jószág értékének növekedéséhez, jogosulttá válhat az ilyen marketing célú tevékenység jövőbeni hasznára, de ez alapvetően az adott fél szerződésben rögzített jogainak tartalmától függ. Például egy forgalmazó képes lehet forgalma és piaci részesedése révén hasznot húzni a védjegy értékének növelését célzó befektetéseiből, ha hosszú távú kizárólagos forgalmazási jogokkal bír a védjeggyel ellátott termékre. Ilyen esetekben a forgalmazó nyereségrészesedését annak alapján kell meghatározni, hogy egy független forgalmazó hasonló körülmények között milyen haszonra tenne szert. Bizonyos esetekben a forgalmazónak rendkívüli marketingköltségei merülhetnek fel azokon a költségeken felül, amiket egy hasonló jogokkal rendelkező független forgalmazó viselne saját forgalmazási tevékenysége érdekében. Egy független forgalmazó ilyen esetben többletjövedelemre tarthat igényt a védjegy tulajdonosával szemben, például a termék beszerzési árának csökkentése vagy a jogdíj mértékének mérséklése révén." Lásd még az 2017. évi OECD-iránymutatások VI. fejezetének mellékletét. "Példák az immateriális javakra vonatkozó irányelvekre", 10. példa.
(629) Amint a (434) preambulumbekezdés is tartalmazza, a LuxSCS lényeges jövedelmei kizárólag a LuxOpCo által fizetett díjak voltak.
(630) Az Amazon 2017. május 29-i közleménye, 2017. évi ex post TÁ-jelentés, 29. o.
(631) Licencmegállapodás, 7. pont (No warranties).
(632) TÁ-jelentés, 14. o. A 2017. évi ex post TÁ-jelentés 23. oldalán leírtak szerint: "A key aspect of the European business was the effective management of the inventory which is comprised of millions of individual items purchased from third-party vendors for resale".
(633) A 2010. évi OECD-irányelvek 9.12. bekezdésében leírtak szerint: "Az adóhatóságnak [...] jogában áll megkérdőjelezni a kapcsolt vállalkozások szerződésben állított kockázat-megosztását, amennyiben az nem áll összhangban az ügylet gazdasági tartalmával. Ezért a kapcsolt vállalkozások közötti kockázatmegosztásnak és a kockázatmegosztás transzferár-képzéssel kapcsolatos következményeinek a vizsgálata során nemcsak a szerződéses feltételeket kell szemügyre venni, hanem a következő kérdéseket is meg kell vizsgálni:
- A kapcsolt vállalkozások magatartása megfelel-e a kockázatok szerződés szerinti megosztásának? [...]
- A kockázatok kapcsolt ügyletben alkalmazott megosztása megfelel-e a szokásos piaci ár elvének? ([...])
- Milyen következményekkel jár a kockázatmegosztás? ([...])".
(634) 2009. január 5-én hatályos KFM, 2.3. bekezdés és melléklet, és B. melléklet (Functions and Risks).
(635) Lásd a 4. táblázatban a LuxOpCo forgóeszközeivel összefüggésben az értékkorrekciók és a felhalmozott tartalékok részletes bemutatását.
(636) 2017. évi ex post TÁ-jelentés, 29. o.
(637) 1995., 2010. és 2017. évi OECD-irányelvek, 7.14. bekezdés.
(638) Lásd a 272. lábjegyzetet.
(639) Az a kérdés, hogy vajon egy díjazás, amely a csoport egyik kapcsolódó társasága által egy másiknak nyújtott szolgáltatásért jár, megfelel-e a tények és speciális körülmények elemzésének és nevezetesen hogy vajon e csoporton belüli "kockázatkezelési" szolgáltatások előnyt (vagy várható előnyt) jelentettek-e a LuxOpCo számára. 1995., 2010. és 2017. évi OECD-irányelvek, 7.29. bekezdés.
(640) Az Amazon 2017. február 27-i közleménye, 12. o.
(641) Az Amazon 2017. február 27-i közleménye, 13. o.
(642) Az Amazon 2017. február 27-i közleménye, 32-9. melléklet.
(643) Az Amazon 2017. február 27-i közleménye, 13. o.
(644) A (163) preambulumbekezdésben leírtak szerint.
(645) E kockázatokat azonban nem minősítették nagyfokú fenyegetésnek az Amazon 2017. február 27-i közleményében.
(646) Licencmegállapodás, 9.2. pont (Preventing Infringement).
(647) KFM, 9.12. pont (Preventing Infringement).
(648) Lásd a 2010. évi OECD-iránymutatások 2.2. bekezdését: "[a] transzferár-képzési módszer kiválasztásának célja mindig az adott esetnek leginkább megfelelő módszer megtalálása." Lásd az 1995. évi OECD-irányelvek 1.42. bekezdését.
(649) Lásd még a 1995. évi OECD-irányelvek 3.49. és 3.50. bekezdését. A hagyományos tranzakciós modellek előnyben részesítése az OECD 2010. évi elveinek 2.3. bekezdésében is megmaradt.
(650) Az Amazon 2015. május 4-i közleménye, 3-4. oldal, valamint az Amazon 2015. július 31-i közleménye, 2-3. o.
(651) Lásd a 1995. évi OECD-iránymutatások I. fejezetének C. szakaszát és a 2010. évi OECD-iránymutatások I. fejezetének D.1.2. szakaszát. Az 1995. évi OECD-iránymutatások 1.17. bekezdése e tekintetben a következő iránymutatást adja: "Mint azt fentebb említettük, az ilyen összehasonlítások elvégzésekor figyelembe kell venni az összehasonlított ügyletek vagy vállalkozások közötti lényeges különbségeket. A tényleges összemérhetőség fokának a megállapítása és aztán a független feltételek (vagy azok tartományának) meghatározásához szükséges helyesbítések elvégzése érdekében össze kell hasonlítani az ügyletek vagy vállalkozások azon jellemzőit, amelyek független ügyletek során befolyásolnák a feltételeket. A fontos jellemzők közé tartozhatnak az értékesített termékek vagy nyújtott szolgáltatások tulajdonságai, a felek által végzett tevékenységek (figyelembe véve a felhasznált eszközöket és a vállalt kockázatokat), a szerződéses feltételek, a felek gazdasági körülményei és a felek által követett üzleti stratégia. [...]". Ezt az öt "jellemzőt" általában öt összehasonlíthatósági tényezőnek hívják. Lásd még a 2010. és 2017. évi OECD-irányelvek 1.36. bekezdését.
(652) Lásd a 2.1.2.3. szakaszt.
(653) 1995. évi OECD-iránymutatások, 1.19. bekezdés: "A következő jellemzők figyelembevétele lehet fontos: [...] az immateriális javak esetében az ügylet formája (például licenc vagy vásárlás koncessziója), az eszköz típusa (pl. szabadalom, gyártó márkaneve vagy know-how), a védelem időtartama és mértéke, valamint a szóban forgó eszköz használatából várt haszon".
(654) Lásd a (220) preambulumbekezdést, amely az Amazon által felhozott okokat tartalmazza annak magyarázatára, hogy a az M.com-megállapodások keretében licenc alatt átruházott SZT mennyiben tér el a licencmegállapodás keretében licenc alatt átruházott immateriális javaktól. Lásd még a (223) preambulumbekezdést az [A] megállapodásra vonatkozóan. Amint a 2015. július 31-i Amazon közlemény részletesen kifejti: "Customer data is never licensed out to third parties. Moreover, third-party use under license of the Amazon trademarks and the Amazon logo in Europe is limited to marketing and similar materials that have been approved in advance by LuxOpCo. These limited licenses are revocable, royalty-free, non-transferable and non-assignable."
(655) Ugyanez érvényes a [G] megállapodásra, míg, más megállapodások elnvezeése [...] a [H] és [B] esetében, valamint [...] az [I] esetében.
(656) A (309) preambulumbekezdésben leírtak szerint Luxemburg azt is állította, hogy e megállapodások, köztük az [A] megállapodás, nem használható fel az összehasonlítható független ár módszere szerinti elemzéshez, mivel e megállapodás olyan vállalkozási módot tükröz, amely távol áll a LuxSCS és a LuxOpCo között létrehozott modelltől.
(657) Lásd a (253) preambulumbekezdést.
(658) Lásd még az 1995. évi OECD-irányelvek 1.15. bekezdését és a 2010. és 2017. évi OECD-irányelvek 1.33. bekezdését.
(659) Az Amazon 2017. május 29-i közleménye, 5. o.
(660) Amazon végleges átiratok: [Technology - Software Development alelnök, Amazon Corporate LLC, Egyesült Államok, a Kindle volt alelnöke, Amazon Corporate LLC, Egyesült Államok], tanúvallomás a 2014. november 18-i perben, 35413540: 24-25. bekezdés, 3541:1-25. bekezdés, 3542: 1-25. pont: "Q: [...] And given that these deals involved services and technology, how did Amazon price them? A: Well, the way we priced these deals was essentially looking at them as a wholistic bundle [...]".
(661) Amint a (210) preambulumbekezdésben is szerepel, ezt később az Egyesült Államok Szövetségi Adóügyi Bírósága elismerte.
(662) Lásd a (144) preambulumbekezdést.
(663) Lásd az Amazon tanúvallomását a 2014. november 18-i utolsó perben [Technology - Software Development alelnök, Amazon Corporate LLC, Egyesült Államok, a Kindle volt alelnöke, Amazon Corporate LLC, Egyesült Államok], 3549:9 - 3550:1. o., 3549: 10-25. pont; 3550: 1-10. pont: "Volume impacted deal pricing pretty significantly. You can look at the -- you can go through the various contracts across the M.coms and you will find that the larger ones, such as [C] and [A], they have a lower commission rate than the smaller ones such as [D] and [E] and [F], and so that was a reality of what the market forces would require, [...] And so the expectation that became predominant across all of the players in this market segment was that the bigger the sales volume, the lower the commission rate would be, and that found its way into, for example, [A] Amendment 3 is where we went from a single commission structure to a tiered base structure because [A] saw that their sales were doing very well and they predicted them to do very well over the course of the remainder of the agreement and they didn't want to be spending that much because they thought it wasn't competitive with their alternatives. And you saw the same thing in the [C] deal [...]".
(664) Az Amazon 2015. március 20-i közleménye, 129. bek., 41. o.
(665) Lásd a (322) preambulumbekezdést. Az 1995. évi OECD-irányelvek 1.53. bekezdésében leírtak szerint. "Az a körülmény hogy egy olyan vállalkozás szenved el veszteségeket, amely MNE csoportjának nyereséges tagjaival üzletel, azt sugallhatja az adóalanyoknak vagy az adóhatóságoknak, hogy a transzferárak vizsgálatot érdemelnek. Előfordulhat, hogy a veszteséges vállalkozás nem részesül a tevékenységükből származó hasznokhoz mérten megfelelő díjazásban azon MNE csoport részéről, amelynek tagja." Lásd még a 2010. évi OECD-irányelvek 1.71. bekezdését és a 2017. évi OECD-irányelvek 1.130. bekezdését.
(666) Lásd a (153) preambulumbekezdést.
(667) Az Amazon 2017. május 29-i közleménye.
(668) Lásd a (210) preambulumbekezdést.
(669) A (210) preambulumbekezdésben leírtak szerint az Egyesült Államok szövetségi adóügyi bírósága elismerte, hogy az [A] megállapodás értelmében az Amazon olyan különböző kiegészítő szolgáltatásokat nyújtott [A] részére, amelyek nem kapcsolódtak az immateriális javakhoz.
(670) A 2017. évi ex post TÁ-jelentés hibásan vonja le azt a következtetést, hogy "the license of the Intangibles from LuxSCS to LuxOpCo [...] comes with a commitment by LuxSCS to maintain, update, and enhance those intangibles through ongoing investments under the CSA". Amint a 2.1.2.3. szakaszban szerepel, a LuxOpCo saját számlájára veszi át ezt a kötelezettséget ("commitment"), mivel visszavonhatatlan és kizárólagos licencet kapott a LuxSCS birtokában lévő immateriális javak frissítésére, fejlesztésére és üzemeltetésére.
(671) Lásd az (529) preambulumbekezdést.
(672) Lásd a (153) preambulumbekezdést.
(673) Lásd a (256) preambulumbekezdést.
(674) TÁ-jelentés, 31. o.
(675) Lásd még a 2017. évi ex post TÁ-jelentés, 19. oldalát: "For the party that does not make a unique and valuable contribution, like any other one-sided method, the TNMM tends to mathematically give the same effect as a residual profit split method as only a remuneration for the routine functions can be allocated and no residual profit can be attributed to that party. The TNMM is under the circumstances of the case, the most appropriate method for an ex-post analysis of the outcomes of the royalty transaction given that other available methods do not provide a more reliable basis for testing the transaction."
(676) A (301) preambulumbekezdésben leírtak szerint Luxemburg az eljárás megindításáról szóló határozatra vonatkozó észrevételeiben kifejtette, hogy a szóban forgó FA az NÁTM-en alapuló transzferár képzési módszert fogad el. A luxemburgi adóhatóság szerint az NÁTM mint megfelelő transzferár módszer elfogadása jelen esetre a transzferárakra vonatkozó jelentésben foglalt funkcionális elemzést vette figyelembe.
(677) Csak akkor kell kiválasztani egy vizsgált felet, ha a költség és haszon módszerét, a viszonteladási árak módszerét vagy az NÁTM-et alkalmazzák - lásd a 2010. évi és 20017. évi OECD-irányelvek 3.18. bekezdését. Ez a követelmény szerepel az 1995. évi OECD-irányelvek 2.38., 3.26. és 3.43. bekezdésében is.
(678) Lásd még a 2010. évi OECD-irányelvek 2.59. és 9.79. bekezdését.
(679) 2010. évi OECD-irányelvek, 2.59. bekezdés: "Az ügyleti nettó nyereségen alapuló módszer általában nem használható megbízhatóan akkor, ha a felek mindegyikének ügylethez való hozzájárulása értékes és egyedi [...]. Ilyen esetben rendszerint az ügyleti nyereségmegosztás módszere a legmegfelelőbb [...]. Azokban az esetekben viszont, amikor a kapcsolt ügylethez való egyedi hozzájárulás teljes mértékben a felek egyikének tulajdonítható egy egyoldalú módszer (hagyományos módszer vagy ügyleti nettó nyereségen alapuló módszer) is alkalmazható". Lásd még az 2017. évi OECD-irányelvek 2.65. bekezdését.
(680) TÁ-jelentés, 30-31. o.
(681) A 2017. évi OECD-irányelvek 6.42. bekezdésében leírtak szerint: "[...] Ily módon egy belső fejlesztésű immateriális jószág esetében ha a törvény szerinti tulajdonos semmilyen funkciót nem végez, semmilyen eszközt nem használ és semmilyen releváns kockázatot nem visel és amennyiben csak e tulajdon birtokosaként jár el, a törvényes tulajdonosnak nincsen in fine joga az érintett immateriális jószág üzemeltetéséből a multinacionális vállalkozáscsoport által elért bevételek semmilyen részére sem."
(682) Az Amazon 2015. március 20-i közleménye, 91. bek., 30. o.
(683) Az 2017. évi OECD-irányelvek 6.89. bekezdésében leírtak szerint: "Az immateriális javak vagy immateriális javakra vonatkozó jogok transzferére irányuló ügyletek keretében mindenképpen körültekintően azonosítani kell a kapcsolt vállalkozások által egymásnak átadott immateriális javak vagy immateriális javakra vonatkozó jogok jellegét. Amennyiben az átadott jogok korlátozás alá esnek, lényeges meghatározni e korlátozások jellegét és az átadott jogok hatályát. E tekintetben meg kell jegyezni, hogy az ügyletek esetében elfogadott minősítések egyáltalán nem meghatározóak a transzferárak elemzése szempontjából. Ily módon, X országban egy szabadalom üzemeltetésére irányuló kizárólagos jog átadása esetében az adóalany azon döntése, mely szerint az ügyletet vagy az összes szabadalmi jog X országban történő értékesítésévé vagy a világszintű licencjogok egy részének örök és kizárólagos licenckoncessziójává minősíti, semmilyen módon nem befolyásolja a szokásos piaci ár megállapítását, ha egyik vagy másik esetben az az ügylet, amelynek az árát megállapították az X országban szabadalom üzemeltetésére irányuló kizárólagos jogok átadása a maradvány hasznos élettartam alatt. Következésképpen a funkcionális elemzés révén meg kell tudni pontosan határozni az immateriális javakra vonatkozó átruházott jogokat."
(684) A (189)-(192) bekezdés szerint a kapcsolódó európai társaságok a LuxOpCo-nak támogató szolgáltatásokat nyújtanak és e szolgáltatásokért a viszonteladási árak módszere szerint kapnak díjazást.
(685) TÁ-jelentés, 13. o.
(686) TÁ-jelentés, 13. és 30. o.
(687) A Bizottság megjegyzi, hogy e gyengeségeket amelyekre már a TÁ-jelentés is rámutatott, és a szóban forgó FA jóváhagyott, mind a 2014. évi tanulmány [lásd a (324) bekezdést] mind pedig a 2017. évi TÁ-jelentés [lásd a (386) -(387) bekezdést] átvette. (387) Ez utóbbi dokumentumban a LuxOpCo funkcióit korlátozott értékűnek és általános jellegűnek mutatták be. A LuxOpCo kockázatait pedig alacsonynak minősítették. Az eszközökre vonatkozóan a 2017. évi ex post TÁ-jelentésben az is világosan szerepel, hogy a LuxOpCo "does not own, manage or control any IP rights". E tekintetben a jelentés zsákutcába jut arra vonatkozóan, hogy a LuxOpCo volt az immateriális javak kizárólagos és visszavonhatatlan címzettje e javak teljes hasznos élettartamára az európai piacon, a licencmegállapodással rá ruházott jogok értelmébe, valamint tovább frissíti, fejleszti és kezeli az immateriális javakat saját számlájára és saját kockázatára. A 9.2.1.2. szakasz szerint ebben az esetben pontatlan leírásról és a LuxOpCo funkcióinak, eszközeinek és kockázatainak szemmel látható alulértékeléséről van szó. Lásd a 2017. évi ex post TÁ-jelentés, 31-32. oldalát:
(688) Erre vonatkozóan lásd a 2010. évi OECD-irányelvek 2.87. bekezdését, amely a következők szerint rendelkezik: "A nevezőt úgy kell megválasztani, hogy a mutató megfelelően kifejezze a vizsgált fél vizsgált ügyletben ellátott funkcióinak - felhasznált eszközök és vállalt kockázatok figyelembevételével meghatározott - értékét." Lásd még az 2017. évi OECD-irányelvek 2.93. bekezdését.
(689) AZ OECD titkárságának 2010. júliusi dokumentuma a transzferár-szabási módszerekről, 17. bekezdés.
(690) Az 1995. évi OECD-irányelvek 8.8. bekezdésében leírtak szerint: "A CCA-hoz való hozzájárulásokat az különbözteti meg az eszközök vagy szolgáltatások egyszerű csoporton belüli átruházásától, hogy a résztvevők által szándékolt ellenérték részben vagy egészben megegyezik az egyes résztvevők által az erőforrások és a szakértelem összevonásától várt haszonnal. A független vállalkozások akkor kötnek ilyen megállapodásokat a költségek és kockázatok megosztására, amikor olyan közös szükségelt merül fel, amelyből a vállalkozások kölcsönösen hasznot húznak. Például független körülmények között működő vállalkozások esetleg meg kívánják osztani a kockázatokat (pl. fejlett technológiai kutatások), hogy minimalizáljanak egy tevékenységből eredő potenciális veszteséget, megállapodhatnak a költségek megosztásában vagy közös fejlesztésében, hogy méretgazdaságosságból eredő megtakarításokat érjenek el, vagy esetleg a különböző egyedi erősségek és szakmai tapasztalatok összevonása útján javítsák a hatékonyságot és termelékenységet." Lásd még a 2010. évi OECD-irányelvek 8.8. bekezdését és a 2017. évi OECD-irányelvek 8.12. bekezdését.
(691) 2015. október 28-i"Role of European Entities" című közleménye 2. oldalán és "Meeting with the Case Team" című közleménye 4. oldalán az Amazon azt állítja, hogy a LuxSCS tartja karban és fejleszti az immateriális javakat a megfelelő beruházások megvalósítása révén ("significant investments"). Vagyis amint a Bizottság a 9.2.1.1. szakaszban kifejtette, a LuxSCS valójában nem tölt be semmilyen hozzáadott érték szerepet az immateriális javak fejlesztésével összefüggésben. A KFM-re hivatkozva az Amazon azt sugallja, hogy az A9 és az ATI által az Egyesült Államokban végzett fejlesztési tevékenységeket releváns LuxSCS funkcióként kell tekinteni a vizsgált tranzakció mérlegelése esetében. Ugyanakkor a (427) bekezdésben leírtak szerint az A9 és az ATI ezeket a tevékenységeket a saját számlájára végezte és ily módon, amint az FA alapján készült éves jelentésekből is kiderül, maga a LuxSCS nem járul hozzá az FA teljesítése keretében a frissítéshez. Ha egy vagy több, az FA értelmében rá háruló funkciót ellátott volna, e tevékenység megjelent volna a költségek összesítésében. Az A9 és az ATI is kap díjazást fejlesztési költségek révén az immateriális javakkal kapcsolatban végzett tevékenységeiért.
(692) Lásd a (206) preambulumbekezdést.
(693) Az 1995. és 2010. évi OECD-irányelvek 6.18. bekezdésében leírtak szerint: "Fontos figyelembe venni azoknak a szolgáltatásoknak az értékét is, amelyeket a fejlesztő nyújt az átruházással kapcsolatban (például műszaki segítség és az alkalmazottak betanítása). Hasonlóképpen figyelembe kell venni a jogosult által a licencbe adónak - a termékek vagy az eljárások tökéletesítése útján - nyújtott szolgáltatásokat." Lásd még az 2017. évi OECD-irányelvek 6.75. bekezdését: "A B. szakaszban szereplő irányelveket kell használni az immateriális javak fejlesztéséhez, karbantartásához, védelméhez és üzemeltetéséhez kapcsolódó különböző helyzetekben. Lényeges megfontolás minden egyes esetben, hogy a kapcsolt vállalkozások azon immateriális javak frissítéséhez, fejlesztéséhez, karbantartásához, védelméhez vagy üzemeltetéséhez hozzájárulva amelynek a vizsgált multinacionális vállalkozáscsoport egy másik tagja a törvényes tulajdonosa, jogosultak-e az általuk végzett funkciók, az általuk viselt kockázatok és az általuk használt eszközök címén szokásos piaci ár szerinti díjazásra. [...]."
(694) Amint a Bizottság fentebb, a 2.5. szakaszban már kifejtette, mind a luxemburgi jogszabályok, mind pedig az OECD szabályok azt tartalmazzák, hogy a LuxOpCo által csoporton belül nyújtott összes szolgáltatás révén a LuxOpCo-nak nem csupán tovább kellene tudni számlázni a költségeit a LuxSCS-nek, hanem a felmerült költségeken túl szokásos piaci ár szerinti díjazást is kapnia kellene.
(695) Az NÁTM-nek a LuxSCS-re mint vizsgált félre történő alkalmazása során az 1995. évi és 2010. évi OECD-irányelvek 7.36. bekezdése nyújthat támpontot: ez a bekezdés kimondja, hogy "Ha egy kapcsolt vállalkozás a szolgáltatásnyújtásban csak ügynökként vagy közvetítőként vesz részt, a költség és a haszon módszer alkalmazása során fontos, hogy a hozam vagy a haszon az ügynöki feleljen meg, semmint magának a szolgáltatásnyújtásnak. Ilyen esetben nem feltétlenül helyes a szokásos piaci árat a szolgáltatás költségeire számított haszon segítségével meghatározni, hanem inkább magára az ügynöki funkció költségeire kell az árrést felszámítani [...]. Például egy kapcsolt vállalkozás viselheti a csoporttagok nevében bérelt reklámfelület bérleti költségeit, azaz olyan költségeket, amelyeket a csoporttagok közvetlenül viseltek volna, ha független felek lettek volna. Ilyen esetben akár helyes is lehet, ha az ilyen költségeket haszon nélkül hárítják át a csoporton belüli kedvezményezettekre, és csak azokra a költségekre alkalmazzák az árrést, amelyek a közvetítőnél merültek fel az ügynöki funkció teljesítése során." Lásd még az 2017. évi OECD-irányelvek 7.34. bekezdését. Lásd a (242) és (263) bekezdést.
(696) Lásd a (264) preambulumbekezdést.
(697) Lásd a (429) preambulumbekezdést.
(698) 1995., 2010. és 2017. évi OECD-irányelvek, glosszárium.
(699) Lásd a (522) preambulumbekezdést és a 650. lábjegyzetet.
(700) 2017. évi OECD-irányelvek, 2.100. bekezdés: "Amennyiben a szokásos piaci ár elvének megfelel az árrés nélküli költségek áthárítása, a második kérdés az összehasonlíthatóságot és a szokásos piaci ár szerinti tartomány meghatározását érinti. Mivel azt kell összehasonlítani ami összehasonlítható, ha az árrés nélkül áthárított költségek ki vannak zárva az adóalany nettó nyereségmutatójának a nevezőjéből, akkor ugyanazokat a költségkategóriákat ki kell zárni az összehasonlítható szereplő nettó nyereségmutatójának a nevezőjéből is. A gyakorlatban összehasonlíthatósági problémák akkor merülhetnek fel, amikor korlátozottak a rendelkezésre álló információk az összehasonlítható szereplők költségeinek a bontásáról."
(701) Lásd a (258) preambulumbekezdést.
(702) Lásd a 2010. évi OECD-irányelvek 2.121. bekezdését.
(703) Lásd a (148) preambulumbekezdést.
(704) Lásd a (353) preambulumbekezdést.
(705) Lásd az 3. táblázatot. a LuxOpCo 2006 - 2013 közötti pénzügyi évekre vonatkozó eredménykimutatása, amelyből kitűnik, hogy az áruk, alapanyagok és fogyóeszközök költsége módszeresen közel [70-75] % -t teszi ki a LuxOpCo összes költségének.
(706) TÁ-jelentés, V. melléklet.
(707) Luxemburg és az Amazon jelezték azt is, hogy a küszöb bevezetésének a célja a LuxOpCo védelme volt, mivel az összehasonlítható társaságok 2003-ban veszteségesek voltak és a küszöbérték mechanizmus pozitív díjazást biztosított. Azon túl, hogy a küszöbérték kérdése soha nem merült fel (csupán a plafonértéké), valamint a küszöb szükségessége alig függ össze a plafonével, ez az érvelés nem túl meggyőző. Valójában a díjszámítási módszer (vagyis a LuxOpCo megtérülése) azt írja elő, hogy amennyiben a LuxOpCo megtérülése az uniós értékesítések 0,45 %-a alá csökken, akkor ki kell igazítani, hogy elérje az uniós bevétel vagy kamatfizetés és adózás előtti eredmény 0,45 %-át, aszerint, hogy melyik az alacsonyabb. Következésképpen abban az esetben, ha a forgalom pozitív de a LuxOpCo veszteséges, vagyis ha az uniós kamatfizetés és adózás előtti eredmény negatív, akkor az úgynevezett "küszöb" mechanizmus Amazon és Luxemburg által történő alkalmazása az alacsonyabb érték kiválasztásához vezet, vagyis jelen esetben a negatív uniós kamatfizetés és adózás előtti eredmény kiválasztásához. A LuxOpCo-t továbbá nem védi a veszteségek ellen a szóban forgó FA-ban meghatározott díjszabási mechanizmus sem. Mivel a díjfizetés, vagyis a LuxSCS díjazása a díjszabási módszer szerint soha nem lehet kevesebb nullánál, ezért nulla lesz, míg az esetleges veszteségeket a LuxOpCo viseli.
(708) Lásd a (304) és (354) preambulumbekezdést.
(709) A Bíróság C-20/15 P. és C-21/15 P. sz. Bizottság kontra World Duty Free Group SA és társai egyesített ügyekben hozott ítélet, (ECLI:EU:C:2016:981), 54. pontja és az idézett ítélkezési gyakorlat.
(710) A Bíróság C-20/15 P. és C-21/15 P. sz. Bizottság kontra World Duty Free Group és társai egyesített ügyekben hozott ítéletének (ECLI:EU:C:2016:981) 56. pontja és a C6/12. sz. P Oy ügyben hozott ítéletének (ECLI:EU:C:2013:525)18. pontja.
(711) A Bíróság C-15/14 P. sz., Bizottság kontra MOL ügyben hozott ítéletének (ECLI:EU:C:2015:362) 60. pontja. Lásd még a Bíróság C-20/15 P. és C-21/15 P. sz. Bizottság kontra World Duty Free Group és társai ügyben hozott ítéletének ECLI:EU:C:2016:981 55. pontját, a Bíróság C-211/15 P. sz. Orange kontra Bizottság ügyben hozott ítéletének (ECLI:EU:C:2016:798) 53. és 54. pontját, valamint a Bíróság C-270/15 P. sz. Belgium kontra Bizottság ügyben hozott ítéletének (ECLI:EU:C:2016:489) 49. pontját.
(712) A Bíróság C-78/08 - C-80/08. sz. Paint Graphos és társai egyesített ügyekben hozott ítélete (ECLI:EU:C:2009:417).
(713) A Bíróság C-20/15 P. és C-21/15 P. sz. Bizottság kontra World Duty Free Group SA és társai egyesített ügyekben hozott ítélet, (ECLI:EU:C:2016:981), 57. pontja és az idézett ítélkezési gyakorlat.
(714) A Bíróság C-78/08 - C-80/08. sz. Paint Graphos és társai egyesített ügyekben hozott ítéletének, (ECLI:EU:C:2009:417) 65. pontja.
(715) A Bíróság C-106/09 P és C-107/09 P. sz. Bizottság kontra Gibraltár kormánya és Egyesült Királyság egyesített ügyekben hozott ítélet (EU:C:2011:732) 75. pontja. Lásd még a Bíróság C-20/15 P. és C-21/15 P. sz. Bizottság kontra World Duty Free Group és társai egyesített ügyekben hozott ítéletének (ECLI:EU:C:2016:981) 54. pontját.
(716) Lásd a (239) preambulumbekezdést.
(717) Lásd a (240) preambulumbekezdést. Például a mentességet élvező jövedelmeket termelő eszközök kamatkiadásai vagy a tiszteletdíjak, amelyek nem tartoznak a társaság rendes ügyvitelébe.
(718) Az LIR 164a. cikke. Lásd még a 240. lábjegyzetet. Egy adóintegrációs csoport adóintegrálása a társaságok csoportját egyetlen adóalannyá vonja össze (nem integrált).
(719) Az adóintegrálás egy társaságcsoportot egyetlen adóalannyá von össze. Ez az eszköz alkalmas azoknak a hátrányoknak a felszámolására, amelyek a társaságcsoportokat sújtják az egyedi társaságokkal szemben, a jövedelmek adóztatása szempontjából. Az integráció nem támogatás akkor, ha az integrációt követően egy társaságcsoport nem élvez kedvezőbb bánásmódot mint egy egyedi társaság.
(720) A Bíróság C-138/09. sz., Todaro Nunziatina & C. ügyben hozott ítéletének (ECLI:EU:C:2010:291) 21. pontja.
(721) Például a Bizottság 2002. október 16-án a C 49/2001 (korábbi NN 46/2000) - Koordinációs központok- Luxemburg által nyújtott állami támogatásról hozott határozatában (HL L 170., 2003.7.9., 20. o.), (54) preambulumbekezdés, az adókedvezmény alanya csak egy "koordinációs központ volt, amely egy helyi, de multinacionális jellegű tőketársaság és amelynek a tevékenysége kizárólag egyetlen, külföldi multinacionális vállalatcsoport társsaságainak vagy vállalatainak történő szolgáltatásnyújtásból áll". Hasonlóképpen a Bizottság 2003. május 13-án a Franciaország által az általános negyedeknek és logisztikai központoknak nyújtott állami támogatásról hozott határozatában (HL L 23., 2004.1.28., 1. o.), a (66) preambulumbekezdés szerint: "a rendszer nyeresége kizárólag azokra az általános részlegekre és a logisztikai központokra vonatkozik, amelyek szolgáltatásaik túlnyomó részét Franciaországon kívüli társvállalatoknak nyújtják". Végül pedig a a Bizottság 2003. június 24-én a Belgium által ruling adórendszer formájában az US Foreign Sales Corporations számára nyújtott állami támogatásról szóló ügyben hozott határozata (HL L 23., 2004.1.28., 14. o.), 57. bekezdés: "Az FSC belga tevékenységeire alkalmazandó ruling rendszer egy olyan speciális rendszer, amelyet kizárólag az FSC fiókvállalatok és leányvállalatok használnak".
(722) Az Amazon 2015. március 5-i közleménye, 2. melléklet.
(723) A Bizottság egyszer már megállapította, hogy az ilyen gyakorlat állami támogatásnak minősül, a Belgium által alkalmazott, a többletnyereség adómentességét célzó SA.37667 (2015/C) (korábbi 2015/NN) számú állami támogatási programról szóló, 2016. január 11-i (EU) 2016/1699 határozatában (HL L 260., 2016.9.27., 61. o.).
(724) A Bíróság C-78/08 - C-80/08. sz. Paint Graphos és társai egyesített ügyekben hozott ítéletének, (ECLI:EU:C:2009:417) 69. pontja.
(725) A 170/83. sz., Hydrotherm-ügyben hozott ítélet (ECLI:EU:C:1984:271) 11. pontja. Lásd még a T-137/02. sz., Pollmeier Malchow kontra Bizottság ügyben hozott ítélet (ECLI:EU:T:2008:304) 50. pontját.
(726) A C-480/09 P. sz., Acea Electrabel Produzione SpA kontra Bizottság ügyben hozott ítélet (ECLI:EU:C:2010:787) 47-55. pontja és a C-222/04. sz., Cassa di Risparmio di Firenze SpA és társai ügyben hozott ítélet (ECLI:EU:C:2006:8) 112. pontja.
(727) Az Amazon csoport vállalati szerkezetének részletes magyarázatát az 1. ábra tartalmazza.
(728) Lásd az 119. lábjegyzetet. Az Egyesült Államok adótörvénye úgy rendelkezik, hogy a székhellyel rendelkező társaságok a világszinten elért jövedelmük alapján, ideértve a külföldön elért jövedelmet is, valamint - más országok gyakorlatával szemben - a leányvállalataik jövedelme alapján adóznak. Ugyanakkor a külföldi leányvállalatok adózása a általában halasztva történik mindaddig, amíg a jövedelmet osztalékként vagy más formában szét nem osztják az amerikai részvényesek között. Ha és amennyiben a LuxSCS nyereségét vagy annak egy részét az Egyesült Államokban székhellyel rendelkező partnerek között osztják szét, akkor a világszinten elért jövedelmek adózási rendszere szerint adóznak, mint minden egyéb rendes adózott nyereségelosztásnál, amelyet külföldi ellenőrzés alatt álló társaság hajt végre.
(729) Lásd hasonlóképpen a 323/82. sz., Intermills-ügyben hozott ítélet (ECLI:EU:C:1984:345) 11. pontját. Lásd még a C-182/03. és C-217/03. sz. Belgium és Forum 187 ASBL kontra Bizottság egyesített ügyekben hozott ítélet (ECLI:EU:C:2005:266) 102. pontját: "a Bizottság helyesen vélte úgy, hogy az adóköteles jövedelmek megállapítására vonatkozó szabályok a csoportoknak és a hozzájuk tartozó koordinációs központoknak kedvezményt jelentenek".
(730) Az EUMSZ 107. cikkének (2) bekezdésében meghatározott eltérések az egyéni fogyasztóknak nyújtott szociális támogatásokra, a természeti csapások vagy más rendkívüli események által okozott károk orvoslására,valamint a Német Szövetségi Köztársaság bizonyos régióinak gazdasága számára nyújtott támogatásokra vonatkoznak, mely kategóriák közül egyik sem releváns jelen esetben.
(731) A Bizottság 794/2004/EK rendelete (2004. április 21.) az Európai Unió működéséről szóló szerződés 108. cikkének alkalmazására vonatkozó részletes szabályok megállapításáról szóló (EU) 2015/1589 tanácsi rendelet végrehajtásáról (HL L 140., 2004.4.30., 1. o.).
(732) A C-182/03. és C-217/03. sz. Belgium és Forum 187 ASBL kontra Bizottság egyesített ügyekben hozott ítélet (EU:C:2006:416). A Törvényszék ugyanezt az érvelést fejtette ki a T-427/04. és T-17/05. sz. Franciaország és France Télécom kontra Bizottság egyesített ügyekben (EU:T:2009:474), amelyekben a France Télécom mentességet kapott és a Bizottság megállapította, hogy a támogatást évente nyújtották. Vagyis: az esedékes és az elengedett adó közötti különbséget éves alapon számították ki, és az többek között a helyi önkormányzatok által évente megszavazott adó mértékétől függött. A Törvényszék elismerte ennek a következtetésnek a helytállóságát.
(733) Lásd az (1) preambulumbekezdést.
(734) Luxemburg eljárás indításáról szóló határozattal kapcsolatos észrevételei, 42-43. pont.
(735) Luxemburg eljárás indításáról szóló határozattal kapcsolatos észrevételei, 44. pont.
(736) A Bíróság C-74/00. sz., Falck és Acciaierie di Bolzano kontra Bizottság ügyben hozott ítéletének (ECLI:EU:C:2002:524) 140. pontja
(737) A Bíróság C-408/04 P. sz., Bizottság kontra Salzinger ügyben hozott ítéletének (ECLI:EU:C:2008:236) 100-107. pontja.
(738) Ugyanennek az ítéletnek a 106. pontja.
(739) Az említett Forum187 ügy 147. pontja. A Bíróság Van den Bergh en Jurgens és Van Dijk Food Products Lopik kontra Bizottság ügyben hozott ítélete, EBHT [1987], 1155. o., 44. pont.
(740) Ugyanott.
(741) A C-471/09 P - C-473/09 P. sz. Territorio Histórico de Vizcaya - Diputación Foral de Vizcaya és társai kontra Bizottság egyesített ügyekben hozott ítélet (ECLI:EU:C:2011:521) 64. pontja: "Ezzel kapcsolatban emlékeztetni kell arra, hogy az a tagállam, amelyiknek a hatóságai az EKSZ 88. cikkében előírt eljárási szabályokat megsértve engedélyeztek egy támogatást, elvileg nem hivatkozhat a kedvezményezettek jogos bizalmára, hogy kivonja magát a Bizottság által a támogatás visszafizettetésének elrendeléséről hozott határozat végrehajtása érdekében kötelező intézkedések meghozatala alól. Egy ilyen lehetőség elfogadása az EKSZ 87. és 88. cikkének rendelkezéseit megfosztaná minden tényleges hatályuktól, amennyiben a nemzeti hatóságok ily módon a saját jogellenes magatartásukra alapozva meghiúsíthatnák a Bizottság által az EKSZ e rendelkezései értelmében hozott döntések végrehajtását." Ugyanebben a szellemben lásd még a Bíróság C-465/09 - C-470/09. sz. Diputación Foral de Vizcaya és társai kontra Bizottság egyesített ügyekben hozott ítéletének (ECLI:EU:C:2011:372) 150. pontját és a C-372/97. sz. Olaszország kontra Bizottság ügyben hozott ítéletének (ECLI:EU:C:2003:275), 112. pontját.
(742) Az említett Territorio Histórico de Vizcaya ügy 68. pontja. Lásd még a Bíróság C-183/02 P és C-187/02 P. sz. Demesa és Territorio Histórico de Álava kontra Bizottság egyesített ügyekben hozott ítélet (ECLI:EU:C:2004:701) 52. pontját.
(743) Az említett Territorio Histórico de Vizcaya ügy 76. pontja.
(744) A 173/-73. sz. Olaszország kontra Bizottság ügy (ECLI:EU:C:1974:71) 13. pontja.
(745) A Bizottság közleménye az állami támogatásokra vonatkozó szabályoknak a vállalkozások közvetlen adózásának körébe tartozó intézkedésekre történő alkalmazásáról (HL C 384., 1998.12.10., 3. o.), 22. pont: "Ha a mindennapi gyakorlatban értelmezni kell az adóügyi szabályokat, akkor ezek nem tehetik lehetővé a vállalkozások önkényes kezelését. Elvileg minden olyan közigazgatási döntés, amely nem felel meg az egyedi vállalkozások támogatását célzó általában alkalmazandó adóügyi szabályoknak, azzal jár, hogy állami támogatást feltételeznek és részletes elemzésnek kell alávetni. Az "administrative rulings" mint az általános szabályok értelmezését célzó eljárások elvileg nem engedik meg támogatás feltételezését. A hivatalok döntéseinek a homályossága és az a mozgástér, amellyel esetenként rendelkezhetnek ugyanakkor azt a feltételezést erősítik, hogy legalább is bizonyos esetekben ilyen hatással járnak. Ez nem akadályozza meg a tagállamokat abban, hogy jogbiztonságot és kiszámíthatóságot biztosítsanak az adóalanyoknak az általános adószabályok alkalmazásával kapcsolatban".
(746) Lásd többek között a Bizottság 2002. augusztus 22-én a Spanyol Királyság által a "Biscaye-i koordinációs központoknak" nyújtott állami támogatásról szóló ügyben hozott 2003/81/EK határozata C 48/2001. sz (korábbi NN 43/2000) (HL L 31., 2003.2.6., 26. o.), a Bizottság 2002. szeptember 5-én a Németország által koordinációs ellenőrző központoknak nyújtott állami támogatásról szóló ügyben hozott 2003/512/EK határozata (HL L 177., 2003.2.6., 17. o.), a Bizottság 2002. október 16-án a C 49/2001 (ex NN 46/2000) Luxemburg által a Luxemburgban működő koordinációs központoknak nyújtott állami támogatásról szóló ügyben hozott 2003/501/EK határozata (HL L 170., 2003.7.9., 20. o.), a Bizottság 2003. február 13-án a Belgium által a Belgiumban működő koordinációs központoknak nyújtott állami támogatásról szóló ügyben hozott határozata (HL L 282., 2003.10.30., 25. o.), a Bizottság 2003. február 17-én a Hollandia által nemzetközi finanszírozási tevékenységekhez nyújtott állami támogatásról szóló ügyben hozott 2003/515/EK határozata (HL L 180., 2003.7.18., 52. o.). A Bizottság 2003. május 13-án a Franciaország által az általános negyedeknek és logisztikai központoknak nyújtott állami támogatásról szóló ügyben hozott 2004/76/EK határozata (HL L 23., 2004.1.28., 1. o.), és a Bizottság 2003. június 24-én a Belgium által ruling adórendszer formájában az US Foreign Sales Corporations számára nyújtott állami támogatásról szóló ügyben hozott 2004/77/EK határozata (HL C 23., 2004.2.6., 14. o.).
(747) Lásd még a Bíróság C-182/03 és C-217/03. sz. Belgium és Forum 187 ASBL kontra Bizottság egyesített ügyekben hozott ítéletét (ECLI:EU:C:2006:416).
(748) Luxemburg eljárás indításáról szóló határozattal kapcsolatos észrevételei, 43. pont. Luxemburg a "Magatartási kódex" csoport Ecofin Tanácsnak címzett jelentésének 19. pontját idézi (vállalkozások adózása), amely a következőket tartalmazza: "A vállalatcsoporton belül finanszírozási tevékenységeket folytató társaságokra vonatkozó luxemburgi adóintézkedést illetően a "Magatartási Kódex" Csoport megvizsgálta a 2011. február 17-i ülésen elfogadott leírást. -A Luxemburgi Nagyhercegség tájékoztatta a csoportot arról, hogy a 2011. január 28-i 164/2. körlevél határozza meg azokat a feltételeket, amelyek mellett előre jegyzik az adóügyi megállapodásokat az ügyletek díjazásának a megerősítésével. -A 2011. április 11-i ülésen a Luxemburgi Nagyhercegség tájékoztatta a csoportot arról, hogy a 2011. április 8-i 164/2a. körlevél pontosan meghatározza, hogy a 162/2. körlevél hatálybalépése előtt közölt előzetes megerősítések 2011. december 31. után már nem érvényesek. Tekintettel erre az információra, a csoport elfogadta azt, hogy már nem szükséges ezt az intézkedést értékelni a Magatartási Kódex követelményei alapján" [Luxemburg által benyújtott szabad fordítás].
(749) Az Ecofin Tanács 1997. december 1-jei következtetései az adópolitikáról (HL C 2., 1998.1.6., 1. o.). Lásd még a következő linken elérhető dokumentumokat is: http://ec.europa.eu/taxation_customs/taxation/company_tax/harmful_tax_practices/#code_conduct.
(750) Lásd erre vonatkozóan Léger főügyész következtetéseit a Bíróság C-217/03. sz. Belgium és Forum 187 ASBL kontra Bizottság ügyben hozott ítéletében, (ECLI:EU:C:2006:89) 376. pont.
(751) Az 1960. december 14-i OECD-re vonatkozó egyezmény 1. kiegészítő jegyzőkönyvében az egyezmény aláírói megállapodtak abban, hogy az Európai Bizottság részt vesz az OECD munkájában. Az Európai Bizottság képviselői az OECD tagokkal együtt részt vesznek a szervezet munkaprogramjáról folytatott vitákban és kiveszik részüket az egész szervezet és különböző szervei munkájából. Noha a részvétele jelentősen túlmutat egy megfigyelő szerepén, az Európai Bizottságnak nincsen szavazati joga és hivatalosan nem vesz részt az elfogadásra a tanács elé terjesztett jogi eszközök elfogadásában.
(752) Lásd a (326) preambulumbekezdést.
(753) A Törvényszék T-290/97. sz. Mehobas Dordtselaan kontra Bizottság ügyben hozott ítéletének (ECLI:EU:T:2000:8) 59. pontja és a Bíróság C-182/03 és C-217/03. sz. Belgium és Forum 187 ASBL kontra Bizottság egyesített ügyekben hozott ítéletének (ECLI:EU:C:2006:416) 147. pontja.
(754) Az Amazon eljárás indításáról szóló határozattal kapcsolatos észrevételei, 178. pont.
(755) Lásd a 742. lábjegyzetet.
(756) Lásd például a Bizottság 1999. február 24-i, 1999/718/EK határozatát a Spanyolország által a Daewoo Electronics Manufacturing España SA (Demesa) számára nyújtott állami támogatásról (HL L 292., 1999.11.13., 1. o.), a Bizottság 1999. április 21-i 2000/735/EK határozatát a Philips és a Rabobank között kötött "technolease megállapodás" holland adóhatóságok általi kezeléséről (HL L 297., 2000.11.24., 13. o.), a Bizottság 1999. december 22-i 2000/795/EK határozatát a Spanyolország által a Ramondín SA és a Ramondín Cápsulas SA számára nyújtott állami támogatásról (HL L 318., 2000.12.16., 36. o.), a Bizottság 2004. augusztus 2-i 2005/709/EK határozatát a Franciaország által a France Télécom számára nyújtott állami támogatásról (HL L 269., 2005.10.14., 30. o.), a Bizottság 2007. december 11-i 2008/551/EK határozatát a C 12/07. sz. (korábbi N 799/06), a Szlovák Köztársaság által a Glunz&Jensen s.r.o. társaság részére tervezett állami támogatásról (HL L 178., 2008.7.5., 38. o.), a Bizottság 2008. június 4-i 2008/734/EK határozatát a C 57/07. sz. (korábbi N 843/06) a Szlovák Köztársaság által az Alas Slovakia, s.r.o. részére tervezett állami támogatásról (HL L 248., 2008.9.17., 19. o.), és a 2011/276/EU határozatát.
(757) Lásd a (326) preambulumbekezdést.
(758) A Törvényszék T-214/95. sz. Het Vlaamse Gewest (Flamand régió) kontra Bizottság ügyben (ECLI:EU:T:1998:77) hozott ítéletének 54. pontja.
(759) Noha itt arról van szó, hogy a "visszafizettetés lehetetlen" és nem arról, hogy "nehéz a támogatás összegét számszerűsíteni".
(760) Lásd a Bíróság C-441/06. sz., Bizottság kontra Franciaország ügyben hozott ítéletének (ECLI:EU:C:2007:616) 29. pontját és az idézett ítélkezési gyakorlatot.
(761) Lásd még a Bíróság T-427/03 és T-17/03. sz. Franciaország és France Télécom kontra Bizottság egyesített ügyekben hozott ítélet (ECLI:EU:T:2009:474) 297. pontját.
(762) Lásd még a Bíróság T-427/03 és T-17/03. sz. Franciaország és France Télécom kontra Bizottság egyesített ügyekben hozott ítélet (ECLI:EU:T:2009:474) 299. pontját.
(763) Lásd az (549) preambulumbekezdést.
(764) Lásd az (551) és az (552) preambulumbekezdést.
(765) Lásd az (558) preambulumbekezdést.
(766) 2010. évi FCPT jelentés, 63. pont.
(767) (429) preambulumbekezdés. Az 1995. évi OECD-irányelvek 7.33. bekezdésében leírtak szerint. "[...] Egy szokásos piaci ár szerinti ügylet esetében egy független vállalkozás rendes esetben arra törekszik, hogy a szolgáltatásait nyereség elérésével számlázza és nem nyújtja csupán önköltségi áron a szolgátatásait [...]". A LuxSCS így a költségek árrésén túl az említett költségeket is visszakapja.
(768) A 9.5. szakasz és a (607) preambulumbekezdés szerint a luxemburgi adóhatóság a LuxOpCo számára előnyös adóügyi bánásmódot engedélyezett. Ezért a LuxOpCo az első kedvezményezett, akivel Luxemburgnak vissza kell fizettetnie a támogatást. Ha az e kedvezményezettel történő visszafizettetés nem jár a jogosulatlan előny megszűnésével, akkor ki kell terjeszteni a visszafizettetést az Amazon csoportra, mert a támogatásnak az egész csoport, mint egyetlen gazdasági egység volt a kedvezményezettje. Ezzel kapcsolatban lásd a Törvényszék T-415/05., T-416/05. és T-423/05. sz. Görögország kontra Belgium egyesített ügyekben hozott ítélet (ECLI:EU:T:2010:386) 126. pontját.
Lábjegyzetek:
[1] A dokumentum eredetije megtekinthető CELEX: 32018D0859 - https://eur-lex.europa.eu/legal-content/HU/ALL/?uri=CELEX:32018D0859&locale=hu