3/2022. (VIII. 8.) KIM utasítás
a Kulturális és Innovációs Minisztérium Szervezeti és Működési Szabályzatáról
A kormányzati igazgatásról szóló 2018. évi CXXV. törvény 19. § (4) bekezdésében meghatározott hatáskörömben eljárva - a jogalkotásról szóló 2010. évi CXXX. törvény 23. § (4) bekezdés c) pontjában foglaltakra figyelemmel - a következő utasítást adom ki:
1. § A Kulturális és Innovációs Minisztérium (a továbbiakban: minisztérium) Szervezeti és Működési Szabályzatát (a továbbiakban: Szabályzat) az 1. mellékletben foglaltak szerint határozom meg.
2. § Ez az utasítás a közzétételét követő napon lép hatályba.
3. § (1)[1]
(2)[2]
Csák János s. k.,
kultúráért és innovációért felelős miniszter
Jóváhagyom:
Orbán Viktor s. k.,
miniszterelnök
1. melléklet a 3/2022. (VIII. 8.) KIM utasításhoz
A Kulturális és Innovációs Minisztérium Szervezeti és Működési Szabályzata
I. FEJEZET
ÁLTALÁNOS RENDELKEZÉSEK
1. A Kulturális és Innovációs Minisztérium jogállása és alapadatai
1. § (1) A minisztérium önálló jogi személyiséggel rendelkező, a Kormány irányítása alatt álló különös hatáskörű központi kormányzati igazgatási szerv, amely - gazdálkodását tekintve - gazdasági szervezettel rendelkező központi költségvetési szerv.
(2) A minisztérium alapadatai a következők:
a) megnevezése: Kulturális és Innovációs Minisztérium,
b) rövidítése: KIM,
c) angol megnevezése: Ministry of Culture and Innovation,
d) német megnevezése: Ministerium für Kultur und Innovation,
e) francia megnevezése: Ministère de la Culture et de l'Innovation,
f) székhelye: 1054 Budapest, Szemere utca 6.,
g) telephelyei:
ga) 1055 Budapest, Honvéd utca 13-15.,
gb) 1055 Budapest, Szalay utca 10-14.,
gc)[3]
h) postacíme: 1054 Budapest, Szemere utca 6.,
i) postafiók címe: 1884 Budapest, Pf. 1,
j) központi ügyfélszolgálatának címe: 1055 Budapest, Szalay u. 10-14.,
k) vezetője (fejezet felügyeletét ellátó szerv vezetője): kultúráért és innovációért felelős miniszter (a továbbiakban: miniszter),[4]
l) alapítója: Országgyűlés,
m) alapítás dátuma: a jogfolytonosság alapján 1848. április 11.,
n) alapító okirat kelte, száma: 2022. június 27., KIHÁT/421/2/2022.,
o) jogállása: költségvetési törvény által meghatározott, a központi költségvetésben fejezetet alkotó, központi költségvetési szerv,
p) számlavezetője: Magyar Államkincstár (a továbbiakban: Kincstár),
q) előirányzat-felhasználási keretszámla száma: 10032000-01425190-00000000,
r) adóigazgatási azonosító száma: 15309271-2-41,
s) PIR törzsszáma: 309271,
t) szakágazata: 841103 Minisztériumok tevékenysége,
u) kormányzati funkciója: 011120 kormányzati igazgatási tevékenység.
(3) Az állami feladatként ellátott alaptevékenységek körét a minisztérium alapító okirata határozza meg. A minisztérium vállalkozási tevékenységet nem végez.
(4) Az alapfeladatok ellátásának forrása: Magyarország központi költségvetésének XX. fejezete.
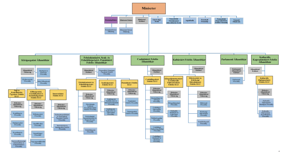
2. A minisztérium szervezete
2. § (1) A minisztérium önálló szervezeti egységei: a kabinet, a titkárság és a főosztály.
(2) Nem önálló szervezeti egység az osztály.
3. § (1) A minisztérium szervezeti felépítését az 1. függelék tartalmazza.
(2) A minisztérium szervezeti egységeinek feladatait a 2. függelék tartalmazza.
(3) A minisztérium szervezeti egységeinek felsorolását a 3. függelék tartalmazza.
(4) A 4. függelék tartalmazza
a) a miniszter által irányított, felügyelt költségvetési szerveket, valamint ezek tekintetében a miniszter által átruházott hatáskörben eljáró felsővezető, továbbá a hatáskör gyakorlásával összefüggésben közreműködő vezető, illetve szervezeti egység megnevezését,
b) a minisztérium alapítói joggyakorlása alatt lévő alapítványokat, közalapítványokat, valamint a miniszter által átruházott hatáskörben eljáró felsővezető, illetve a hatáskör gyakorlásával összefüggésben közreműködő vezető megnevezését.[5]
(5) Az egyes ágazatok tekintetében a közigazgatási hatósági döntések, valamint az egyéb intézkedések kiadmányozási rendjét az 5. függelék tartalmazza.
(6) A 6. függelék tartalmazza
a) a minisztérium hivatali szervezete tekintetében a miniszteri munkáltatói jogkör gyakorlására, továbbá
b) - a középirányító szerv közreműködésével irányított intézmények kivételével - a miniszter irányítása, felügyelete alá tartozó intézmények vezetői tekintetében a miniszter által átruházott hatáskörben eljáró felsővezető vagy vezetői álláshelyet betöltő kormánytisztviselő által gyakorolt munkáltatói jogkörökre
vonatkozó részletes szabályokat.
(7) A minisztérium hivatali szervezetét érintő munkáltatói jogok felsorolásának, átruházásának és gyakorlásának részletes szabályait - a miniszter által gyakorolt 6. függelék szerinti munkáltatói jogok kivételével - a minisztérium közszolgálati szabályzata tartalmazza.
(8) A minisztériumban alkalmazandó iratminták a minisztérium belső honlapján kerülnek közzétételre.
II. FEJEZET
A MINISZTÉRIUM VEZETÉSE
3. A miniszter
4. § (1) A miniszter a Kormány általános politikájának keretei között vezeti a minisztériumot.
(2) A miniszter a minisztérium vezetőjeként különösen
1. meghatározza a minisztérium szervezeti felépítését és működésének főbb szabályait,
2. meghatározza a miniszteri programot, meghatározza és jóváhagyja a minisztérium jogalkotási, illetve intézményi munkatervét és az ágazati célkitűzéseket,
3. jóváhagyja a minisztérium éves költségvetését és zárszámadási javaslatát,
4. jogszabályban meghatározott körben előterjesztést tesz a köztársasági elnöknek, és ellenjegyzi a köztársasági elnöki határozatot,
5. meghatározza a személyzeti és munkaügyi tevékenység alapelveit, a jogszabályok, a közjogi szervezetszabályozó eszközök minisztériumi előkészítésének, egyeztetésének rendjét, a gazdálkodás, az ellenőrzés, a munkavégzés, az ügyintézés, az iratkezelés és a titokvédelem előírásait,
6. megállapítja az irányítás és a felügyelet rendjét,
7. gyakorolja a jogszabályban meghatározott alapítói jogokat, ennek keretében a pénzügyminiszterrel egyetértésben határoz az irányítása alatt működő intézmény alapításáról, átszervezéséről, megszüntetéséről,
8. jóváhagyja az irányítása, felügyelete alatt álló központi hivatalok, költségvetési intézmények szervezeti és működési szabályzatát a középirányító szerv közreműködésével irányított szervek kivételével,
9. gyakorolja a felügyeleti, tulajdonosi jogokat,
10. kitüntetéseket, címeket és díjakat adományoz, illetve von meg,
11. a jogszabályban meghatározottak szerint
a) gyakorolja a Nemzeti Kulturális Alaphoz kapcsolódó jogköröket,
b) együttműködik a Magyar Tudományos Akadémiával (a továbbiakban: MTA), valamint a Magyar Művészeti Akadémiával (a továbbiakban: MMA),
12. irányítja a jogszabályban irányítása alá rendelt központi hivatalokat és a minisztérium alá tartozó költségvetési szerveket,
12a. irányítja a Nobel-díjas Iroda tevékenységét,[6]
12b. irányítja a Nemzetközi Felsőoktatási Akkreditációs Iroda tevékenységét,[7]
13. a nemzeti felsőoktatásról szóló 2011. évi CCIV. törvény (a továbbiakban: Nftv.) szerinti fenntartói irányítási jogkörében kiadja, illetve módosítja az állami felsőoktatási intézmények alapító (megszüntető) okiratait,
14. gyakorolja az Nftv. szerint őt megillető, az állami felsőoktatási intézmény rektora és kancellárja megbízása, felmentése kezdeményezésével és gazdasági vezetőivel kapcsolatos fenntartói jogköröket,
15. az Nftv.-ben foglaltak alapján az állami hatáskörök ellátásában közreműködő testületek vonatkozásában előterjesztői, delegálási jogot gyakorol, a miniszterelnök intézkedését kezdeményezi a Magyar Felsőoktatási Akkreditációs Bizottság tagjainak megbízása, a főiskolai tanárok kinevezése vonatkozásában, továbbá a köztársasági elnök intézkedését kezdeményezi az egyetemi tanárok kinevezése vonatkozásában,[8]
16. gyakorolja az irányítása alá tartozó központi hivatalok és azok területi szervei vezetői felett, valamint a jogszabályban meghatározott információbiztonsági felügyelő tekintetében a kinevezés (kirendelés) és felmentés tekintetében a munkáltatói jogokat,
17. ellátja a szakképzésről szóló törvényben a Kormány ágazatért felelős tagja számára meghatározott feladatokat,
18. dönt a szakképzésért felelős miniszter által alapított szakképzési centrum és a részeként működő szakképző intézmények alapításáról, megszüntetéséről,
19. megbízza a szakképzésért felelős miniszter által alapított szakképzési centrum főigazgatóját és kancellárját, illetve dönt megbízásuk visszavonásáról,
20. díjat, kitüntetést alapíthat az országos vagy nemzetközi jelentőségű eseményeken kiemelkedő teljesítményt nyújtó, szakképző intézményi tanulók jutalmazása, elismerése céljából,
21. felkéri a Szakképzési és Innovációs Tanács elnökét és tagjait,
22. a kulturális diplomáciáért és a külföldi magyar kulturális intézetekért való felelőssége keretében a Kormány feladatkörében érintett tagjával együttműködve irányítja a kulturális diplomáciai tevékenységet, valamint a Kormány által létrehozott tanácsadó testület bevonásával irányítja a külföldi magyar kulturális intézeteket,
22a. ellátja a felnőttképzésről szóló 2013. évi LXXVII. törvényben (a továbbiakban: Fktv.) és a Kormány tagjainak feladat- és hatásköréről szóló kormányrendeletben a felnőttképzés tekintetében a Kormány ágazatért felelős tagja számára meghatározott feladatokat;[9]
23. jogszabály szerint felel az UNESCO Magyar Nemzeti Bizottság működtetéséért,
24. jóváhagyja a Szakmai Vezetői Értekezlet döntéseit.
25. ellátja a mozgóképről szóló 2004. évi II. törvényben (a továbbiakban: Mktv.) és a Kormány tagjainak feladat-és hatásköréről szóló kormányrendeletben a mozgóképszakma tekintetében a Kormány ágazatért felelős tagja számára meghatározott feladatokat.[10]
(3) A miniszter gyakorolja a tulajdonosi, alapítói, felügyeleti, közreműködői jogokat a jogszabály vagy megállapodás alapján a minisztérium tulajdonosi joggyakorlása alá tartozó gazdasági társaságok, valamint a minisztérium alapítói joggyakorlása alá tartozó alapítványok, közalapítványok felett.
(4) A miniszter a fejezet felügyeletét ellátó szerv vezetőjeként gyakorolja és ellátja a jogszabályban részére meghatározott hatásköröket és feladatokat.
(5) A miniszter - ha jogszabály másként nem rendelkezik - az e Szabályzatban foglalt minisztériumi irányítási rendtől, valamint a háttérintézményi irányítási, felügyeleti, továbbá tulajdonosi, alapítói joggyakorlási rendtől írásbeli utasításával eltérhet, illetve az irányítási jogköröket és az ezek gyakorlása körében történő kiadmányozást magához vonhatja.
5. § A miniszter irányítja[11]
a) a közigazgatási államtitkár,
b) a parlamenti államtitkár,
c) a felsőoktatásért, szak- és felnőttképzésért, fiatalokért felelős államtitkár,
d) a családokért felelős államtitkár,
e) a kultúráért felelős államtitkár,
f) a kulturális kapcsolatokért felelős államtitkár,
g) a Miniszteri Kabinet vezetőjének (a továbbiakban: miniszter kabinetfőnöke),
h) a Nemzetközi Kapcsolatokért Felelős Főosztály vezetőjének,
i) a sajtófőnök,
j) a Protokoll Főosztály vezetőjének,
k) a Nobel-díjas Iroda vezetőjének,
l) a Nemzetközi Felsőoktatási Akkreditációs Iroda vezetőjének,
m) a Nemzeti Filmiroda vezetőjének,
n) a kormánybiztos, valamint
o) a miniszteri biztosok
tevékenységét.
6. § A miniszter munkájának és feladatainak ellátása érdekében kabinet és titkárság működik.
7. § (1) A minisztert akadályoztatása vagy távolléte esetén - a kormányzati igazgatásról szóló 2018. évi CXXV. törvény (a továbbiakban: Kit.) 21. §-ában meghatározott rendelkezéseknek megfelelően - jogszabály, kormányhatározat vagy e Szabályzat eltérő rendelkezése hiányában, a miniszter utasításai szerint eljárva a miniszter általános helyettesítését ellátó, valamint az Országgyűlés munkájával összefüggő miniszteri hatáskörök tekintetében a parlamenti államtitkár helyettesíti.
(2) A miniszter a parlamenti államtitkárt miniszterhelyettesnek jelöli ki.
(3) A miniszter és a parlamenti államtitkár egyidejű akadályoztatása vagy távolléte esetén, a miniszter iránymutatása szerint eljárva a minisztert[12]
a) a kultúrával összefüggő miniszteri hatáskörök tekintetében a kultúráért felelős államtitkár; a kulturális diplomáciával és a külföldi magyar kulturális intézetekkel kapcsolatos miniszteri hatáskörök tekintetében a kulturális kapcsolatokért felelős államtitkár,[13]
b) a szakképzéssel, a felnőttképzéssel, a felsőoktatással, a gyermek- és ifjúságpolitikával összefüggő miniszteri hatáskörök tekintetében a felsőoktatásért, szak- és felnőttképzésért, fiatalokért felelős államtitkár,
c) a családpolitikával összefüggő miniszteri hatáskörök tekintetében a családokért felelős államtitkár,
d) a kormányzati tudománypolitikával, a tudománypolitika koordinációjával összefüggő miniszteri hatáskörök tekintetében a közigazgatási államtitkár,
e) a nemzetközi és európai uniós ügyekkel összefüggő miniszteri hatáskörök tekintetében a területért felelős politikai vagy szakmai felsővezető, az adott esemény vagy ügy szintjének megfelelően,
f) a miniszter 6. függelék szerinti munkáltatói jogainak gyakorlása során - a (4) bekezdés c) pontjában foglalt ügyek kivételével - a közigazgatási államtitkár
helyettesíti.
(4) A miniszter nem helyettesíthető
a) a miniszteri rendelet, a miniszter által kiadott normatív utasítás, illetve a más miniszternek a miniszterrel egyetértésben kiadandó rendeletéhez adott egyetértési nyilatkozat aláírásában,
b) a miniszter irányítása, fenntartói joggyakorlása alatt működő intézmény
ba) alapításával, átalakításával, megszüntetésével,
bb) szervezeti és működési szabályzatának kiadásával, módosításával - a középirányító szerv közreműködésével irányított szervek kivételével -
kapcsolatos döntések meghozatalában,
c) a miniszter 6. függelék I. alcímében foglalt táblázat 1., 2. pontja, valamint II. alcímében foglalt táblázat 1., 2., 4. pontja szerinti munkáltatói jogainak gyakorlása során,
d) a Magyarország állami kitüntetéseinek adományozására a miniszterelnöknek adott javaslat megtétele tekintetében,
e) a miniszterelnöknek és a köztársasági elnöknek címzett ügyiratok aláírásában,
f) a miniszter által adományozható elismerés oklevelének aláírásában.
(5) A minisztert akadályoztatása vagy távolléte esetén a Kormány ülésén a parlamenti államtitkár, egyidejű akadályoztatásuk vagy távollétük esetén a miniszter által egyedileg kijelölt államtitkár helyettesíti.
(6) A miniszter az Országgyűlés munkájával összefüggő miniszteri hatáskörök gyakorlása tekintetében -az(1) bekezdés a) pontjától eltérően - egyedileg a minisztérium más államtitkárát is kijelölheti.
4. A közigazgatási államtitkár
8. § (1) A közigazgatási államtitkár vezeti a minisztérium hivatali szervezetét, ennek keretében gyakorolja a Kit. 25. § (1) bekezdése szerinti - a minisztérium szervezetéhez tartozó kormánytisztviselők, politikai szolgálati jogviszonyban álló személyek és felsővezetők feletti igazgatási irányítás gyakorlásával összefüggő - hatásköröket.
(2) A közigazgatási államtitkár feladatkörében gyakorolja a Kit. 4. §-ában meghatározott irányítási jogokat.
9. § (1) A közigazgatási államtitkár
a) gyakorolja a munkáltatói jogokat a minisztérium állományába tartozó foglalkoztatottak felett a minisztérium közszolgálati szabályzatában foglaltak szerint,
b) a miniszternek aláírás céljából történő felterjesztés előtt jóváhagyja a jogszabályok és a közjogi szervezetszabályozó eszközök tervezetét,
c) döntések, jogszabályok, szabályzatok, valamint intézkedések kiadását kezdeményezheti az arra jogosult vezetőnél,
d) gondoskodik az alárendeltségébe tartozó helyettes államtitkárok, illetve szervezeti egységek tekintetében a miniszter, államtitkár irányítási jogkörében hozott döntéseinek végrehajtásáról, valamint a szakmaterülettől független közigazgatási koordinációs kérdésekben a helyettes államtitkárokat közvetlenül irányítja és ellenőrzi,
e) az illetékes államtitkár útján kezdeményezi az államtitkárok, a nem közvetlen alárendeltségébe tartozó helyettes államtitkárok szakmai irányítási jogkörébe tartozó döntések meghozatalát, azok végrehajtásának ellenőrzését.
(2) A közigazgatási államtitkár irányítja a minisztérium egységes szempontok alapján történő jogszabály-előkészítési tevékenységét és a közigazgatási feladatok ellátását.
10. § (1) A közigazgatási államtitkár a minisztériumi szervezeti egységek összehangolt működésével kapcsolatos feladatkörében
a) előkészíti a minisztérium szervezeti és működési szabályzatát,
b) javaslatot tesz a minisztérium jogalkotási, illetve intézményi munkatervére, valamint folyamatosan figyelemmel kíséri a jogalkotási, illetve intézményi munkatervi feladatok teljesítését, továbbá összehangolja a miniszter Kormány munkatervéhez tett javaslatainak az előkészítését,
c) ellenőrzi a jogszabályokban, a közjogi szervezetszabályozó eszközökben, a jogalkotási, illetve intézményi munkatervben és a miniszteri döntésekben meghatározott feladatok végrehajtását,
d) nyilvántartja a Kormány határozataiban és munkatervében előírt határidős feladatokat, és ellenőrzi végrehajtásukat, valamint a végrehajtásról tájékoztatja a minisztériumi vezetőket,
e) nyomon követi a minisztérium beszerzési és közbeszerzési terveinek összeállítását, folyamatosan figyelemmel kíséri azok teljesítését,[14]
f) felelős a minisztérium utazási és fogadási tervének összeállításáért és annak érdemi nyomonkövetéséért,
g) segíti a kormánybiztos, szükség szerint miniszteri biztos munkáját, ahhoz jogi, igazgatási, szervezési támogatást nyújt,
h) a feladatellátáshoz szükséges kormányzati és minisztériumi vezetői döntésekről rendszeresen tájékoztatja a helyettes államtitkárokat és az önálló szervezeti egységek vezetőit,
i) felel a kormányzati döntés-előkészítés keretében a más szervektől beérkező előterjesztések, jelentések, jogszabályok és közjogi szervezetszabályozó eszközök tervezetei észrevételezésének és véleményezésének összehangolásáért, ellenőrzi az észrevételezési és véleményezési határidők megtartását,
j) felel a minisztérium szervezeti egységeinek a kormányüléssel, kabinetek üléseivel, valamint a közigazgatási államtitkári értekezlettel kapcsolatos feladatai összehangolásáért,
k) koordinálja azoknak a munkacsoportoknak a működését, amelynek vezetésével a miniszter normatív utasításban megbízta,
l) felelős a minisztérium és a Közbeszerzési és Ellátási Főigazgatóság (a továbbiakban: KEF) közötti kapcsolattartásért és ennek keretében a minisztérium érdekeinek képviseletéért,
m) koordinálja az államtitkárok - 15. § a) pont ad) alpontjában meghatározott - feladatainak végrehajtását,
n) koordinálja a Digitális Jólét Programban a minisztérium szakpolitikai felelősségébe tartozó feladatok előkészítését, megvalósítását és nyomon követését.
(2) A közigazgatási államtitkár a minisztériumi szervezeti egységek tevékenységéhez kapcsolódó igazgatási feladatkörében[15]
a) meghatározza a működés pénzügyi feltételeit, biztosítja a minisztériumi munkarend, ügyintézés és iratkezelés, valamint a gazdálkodás szabályainak megtartását,
b) folyamatosan figyelemmel kíséri, hogy a minisztérium személyzeti ügyei és a szervezet működése összhangban van-e a belső szabályzatokkal, a munkáltatói jogok gyakorlásának rendjével,
c) koordinálja a személyzeti ügyek intézését, felelős a minisztérium humánerőforrás-gazdálkodásáért,
d) a vonatkozó jogszabályokra figyelemmel javaslatot tesz a minisztérium személyi juttatásainak, létszám-, bér- és jutalmazási kereteinek, valamint a béralapot terhelő egyéb kifizetéseknek a meghatározására,
e) ellátja a költségvetési gazdálkodási, pénzügyi, elemzési, tervezési, vagyongazdálkodási dokumentációs tevékenységeket,
f) koordinálja a külső források megszerzésével kapcsolatos feladatokat és a megítélt támogatások felhasználásának folyamatát,
g) gondoskodik az Erasmus+ program hazai végrehajtása tekintetében a nemzeti hatósági feladatok ellátásáról,
h) gondoskodik a Kreatív Európa program Kultúra alprogramja hazai végrehajtásának szakmai felügyeletéről,
i) gondoskodik az Európai Szolidaritási Testület, valamint az Európai Szociális Alap Plusz (ESZA+) foglalkoztatási és társadalmi innovációs ága (EaSI) tekintetében a tárcaszintű koordinációs és szakmai feladatok megvalósításáról,
j) figyelemmel kíséri a minisztérium hivatalos statisztikai tevékenységével kapcsolatos feladatok ellátását.
(3) A közigazgatási államtitkár
a) a kormányzati döntés-előkészítéssel összefüggő feladatkörben részt vesz a közigazgatási államtitkári értekezleten,
b) biztosítja a miniszteri döntésekhez szükséges információk, háttéranyagok észszerű időben történő összeállítását, valamint a miniszteri döntésekből eredő feladatok megvalósulását,
c) megkéri a jogszabályban előírt esetekben a vezetői álláshelyre történő kinevezések kapcsán a kormányzati személyügyi igazgatásra kijelölt szerv előzetes egyetértési nyilatkozatát.
d) a gazdasági társaságokkal kapcsolatos tulajdonosi jogok gyakorlásának rendjéről szóló utasításban foglaltak szerint gyakorolja a hatáskörébe tartozó tulajdonosi jogokat.[16]
(4) A közigazgatási államtitkár gondoskodik a minisztérium minden szintjén érvényesülő belső kontrollrendszer kialakításáról, működtetéséről, fejlesztéséről, ennek keretében a belső ellenőrzés megfelelő működtetéséről, továbbá a külső ellenőrzések koordinációjáról.
(5) A közigazgatási államtitkár gyakorolja a költségvetési szervek belső kontrollrendszeréről és belső ellenőrzéséről szóló kormányrendeletben
a) a miniszterhez,
b) a miniszterhez mint a fejezetet irányító szerv vezetőjéhez,
c) a miniszterhez mint a költségvetési szerv vezetőjéhez
telepített jogköröket.
(6) A közigazgatási államtitkár mint a minisztérium hivatali szervezetének vezetője gondoskodik
a) a minisztériumi szervezet a rá vonatkozó szabályoknak, a miniszter és a Kormány által meghatározott célkitűzéseknek, értékeknek és elveknek megfelelő működtetéséről (integritás),
b) a szervezet integritásának biztosítására irányuló, a belső kontrollrendszerbe illeszkedő vezetési és irányítási rendszer kialakításáról és működtetéséről (integritásirányítási rendszer),
c) az integritás tanácsadó kijelöléséről és tevékenysége irányításáról,
d) a szervezet működésével összefüggő visszaélésekre, szabálytalanságokra és korrupciós kockázatokra vonatkozó bejelentések fogadását és kivizsgálását működtető mechanizmusról.
e) a minisztériumban foglalkoztatott vagy szolgáltatási szerződés keretében alkalmazott adatvédelmi tisztviselő és helyettes adatvédelmi tisztviselő kijelöléséről a természetes személyeknek a személyes adatok kezelése tekintetében történő védelméről és az ilyen adatok szabad áramlásáról, valamint a 95/46/EK irányelv hatályon kívül helyezéséről szóló, 2016. április 27-i (EU) 2016/679 európai parlamenti és tanácsi rendelet (általános adatvédelmi rendelet) (a továbbiakban: GDPR) 37. cikk (6) bekezdése alapján.[17]
11. § A közigazgatási államtitkár irányítja[18]
a) a jogi és koordinációs ügyekért felelős helyettes államtitkár,
b) a költségvetési, gazdálkodási és személyügyekért felelős helyettes államtitkár,
c) az innovációért felelős helyettes államtitkár,
d) a Belső Ellenőrzési Főosztály vezetőjének,
e) a Stratégiai és Elemzési Főosztály vezetőjének,
f) a Közbeszerzési Főosztály vezetőjének
tevékenységét.
12. § (1) A közigazgatási államtitkár munkájának és feladatainak ellátása érdekében titkárság működik.
(2) A közigazgatási államtitkár irányítja titkársága vezetőjének tevékenységét.
(3) A Közigazgatási Államtitkári Titkárság vezetője közvetlenül irányítja az UNESCO Magyar Nemzeti Bizottság Titkársága vezetőjének tevékenységét.[19]
13. § A közigazgatási államtitkárt - ha nem a minisztert helyettesítő jogkörében jár el - akadályoztatása vagy távolléte esetén a jogi és koordinációs ügyekért felelős helyettes államtitkár, annak akadályoztatása esetén a költségvetési, gazdálkodási és személyügyekért felelős helyettes államtitkár helyettesíti.[20]
5. Az államtitkárok
5.1. Általános rendelkezések
14. § A minisztériumban
a) parlamenti államtitkár,
b) felsőoktatásért, szak- és felnőttképzésért, fiatalokért felelős államtitkár,[21]
c) családokért felelős államtitkár,
d) kultúráért felelős államtitkár
e) kulturális kapcsolatokért felelős államtitkár[22]
működik.
15. § Az államtitkárok
1. a Szabályzatban meghatározott helyettes államtitkárok, valamint főosztályok tekintetében szakmai, politikai irányítási feladatkörükben eljárva gyakorolják a Kit. 4. §-a szerinti hatásköröket, amely hatáskörükben
a) részt vesznek az ágazat szakmai, politikai és fejlesztéspolitikai elveinek és stratégiáinak meghatározásában,
b) eljárnak az ágazat szakpolitikai ügyeiben, meghozzák a miniszteri döntést nem igénylő szakpolitikai döntéseket, szükség esetén közvetlenül intézkednek vagy a miniszternél intézkedést kezdeményeznek,
c) a miniszternek aláírás céljából történő felterjesztés előtt jóváhagyják a jogszabályok és a közjogi szervezetszabályozó eszközök tervezetét,
d) meghatározzák az ágazati költségvetési javaslat kidolgozásának alapelveit, és irányítják az ágazati költségvetés tervezésének, a költségvetés végrehajtásának és a költségvetési beszámoló elkészítésének feladatait, továbbá gondoskodnak a költségvetési tervjavaslatok szakmai tartalmának meghatározásáról, az egyes szakmai programok számszaki megalapozásáról,
e) részt vesznek az ágazattal kapcsolatos európai uniós és nemzetközi feladatok ellátásában,
f) részt vesznek az ágazati jogszabályok szakmai előkészítésében, illetve a közvetlen irányításuk alá tartozó szervezeti egységek tekintetében gondoskodnak a feladat ellátásáról,
g) kialakítják az ágazati gazdasági és gazdálkodási stratégiát,
h) gondoskodnak szakpolitikájuk kidolgozása és végrehajtása során a társadalmi felzárkózási szempontok érvényesítéséről,
2. intézik a miniszter által számukra meghatározott egyedi feladatokat, ezen belül koncepciót és megoldási javaslatokat dolgoznak ki, kialakítják és képviselik a minisztériumi álláspontot,
3. ágazatukat érintően javaslatot tesznek az európai uniós társfinanszírozású programok éves fejlesztési kereteinek, felhívásainak és szükség esetén operatív programjainak a tartalmára, módosítására, és azokat megküldik a Parlamenti Államtitkári Titkárság számára,
4. a miniszter utasításainak megfelelően ellátják a minisztérium sajtóképviseletét,
5. javaslatot tesznek a minisztérium jogalkotási, illetve intézményi munkatervének fő célkitűzéseire és tartalmára,
6. közreműködnek a miniszter döntéseinek közpolitikai megalapozásában és azok végrehajtásában,
7. a miniszter utasításainak megfelelően részt vesznek az érdekegyeztetésben és a miniszter által meghatározott minisztériumközi bizottságok munkájában,
8. javaslatot tesznek a miniszter számára stratégiai partnerségi megállapodások megkötésére,
9. javaslatot tesznek a minisztériumi szervezet kialakítására és módosítására,
10. javaslatot tesznek a miniszter számára díjak, kitüntetések adományozására,
11. a parlamenti államtitkár megkeresésére soron kívül tájékoztatást adnak parlamenti ügyekben,
12. ellátják mindazokat a feladatokat, amelyekkel a miniszter állandó vagy eseti jelleggel őket megbízza,
13. egymással előzetesen egyeztetnek, ha a fővárosi és vármegyei kormányhivatalok (a továbbiakban: kormányhivatalok) szakmai irányítása vagy a Magyar Államkincstárról szóló 310/2017. (X. 31.) Korm. rendelet [a továbbiakban: 310/2017. (X. 31.) Korm. rendelet] 14. § (1) bekezdése szerinti hatáskörök gyakorlása (a továbbiakban: a Kincstár szakmai irányítása) keretében kiadott utasítások, körlevelek és egyéb intézkedések más államtitkár hatáskörét is érintik,[23]
14. minden szerdán írásban tájékoztatják a minisztert - napi bontásban - a következő heti államtitkári programjaikról,
15. koordinálják az ágazatot érintő ellenőrzési vizsgálatokat [Állami Számvevőszék (a továbbiakban: ÁSZ), Kormányzati Ellenőrzési Hivatal (a továbbiakban: KEHI), belső ellenőrzés], ezek vonatkozásában nyilvántartást vezetnek, valamint nyomon követik az ellenőrzési jelentésekben szereplő javaslatok és az intézkedési tervi feladatok végrehajtását.
16. a gazdasági társaságokkal kapcsolatos tulajdonosi jogok gyakorlásának rendjéről szóló utasításban foglaltak szerint gyakorolják a hatáskörükbe tartozó tulajdonosi jogokat.[24]
5.2. A parlamenti államtitkár
16. § A parlamenti államtitkár
a) miniszterhelyettesként ellátja a miniszter általános helyettesítését,
b) eljár a feladatkörébe tartozó ügyekben, valamint - jogszabály vagy közjogi szervezetszabályozó eszköz eltérő rendelkezése hiányában - a minisztert helyettesítő feladatkörével összefüggő, illetve a miniszter által rá átruházott ügyekben,
c) gondoskodik a minisztérium országgyűlési munkájának szervezéséről és összehangolásáról, az Országgyűlés, a pártok képviselőcsoportjai, a pártokhoz nem tartozó képviselők és a minisztérium közötti információs összeköttetésről,
d) közreműködik a minisztériumhoz tartozó ágazatok fő szakmai, politikai elveinek és stratégiáinak meghatározásában,
e) a miniszter által kijelölt ügyekben ellátja a minisztériumhoz tartozó ágazatok közötti koordinációs feladatokat,
f) koordinálja a minisztérium Országgyűléssel kapcsolatos feladatainak ellátását,
g) intézkedést kezdeményezhet az államtitkároknál, illetve akadályoztatásuk vagy távollétük esetén a helyettes államtitkároknál.
17. § A parlamenti államtitkár közvetlenül irányítja a Parlamenti Főosztály vezetője tevékenységét.[25]
18. § (1) A parlamenti államtitkár munkájának és feladatainak ellátása érdekében kabinet és titkárság működik.
(2) A parlamenti államtitkár irányítja a kabinetje vezetőjének (a továbbiakban: kabinetfőnök) a tevékenységét.
(3) A kabinetfőnök irányítja a titkárság és a Parlamenti és Online Kommunikációért Felelős Osztály vezetőinek a tevékenységét.
19. § (1) A parlamenti államtitkárt - ha nem a minisztert helyettesítő jogkörében jár el - akadályoztatása vagy távolléte esetén a minisztérium Országgyűléssel kapcsolatos feladatainak ellátásával kapcsolatban a kultúráért felelős államtitkár, általános ügyekben a kabinetfőnök vagy az általa kijelölt személy helyettesíti.
(2) A parlamenti államtitkár helyettesítését - a minisztert helyettesítő jogköre kivételével - a tisztség betöltetlensége esetén a miniszter által kijelölt felsővezető látja el.
5.3. A felsőoktatásért, szak- és felnőttképzésért, fiatalokért felelős államtitkár[26]
20. § A felsőoktatásért, szak- és felnőttképzésért, fiatalokért felelős államtitkár[27]
1. felel az ágazatot érintő jogszabályok szakmai előkészítéséért, módosításuk kezdeményezéséért, illetve azok végrehajtásáért, közreműködik a nemzetközi tárgyalásokra előterjesztendő anyagok előkészítésében,
2. felelős a terület tárcaközi szakmai kapcsolatainak működtetéséért és a társadalmi, valamint érdekképviseleti szervezetekkel való kapcsolattartásért,
3. közreműködik az illetékességébe tartozó ügyekben az ágazatokkal kapcsolatos hazai pályázati tervezési feladatokban,
4. gondoskodik az ágazati-szakmai stratégiák előkészítéséről,
5. felterjeszti a miniszter részére a támogatásra javasolt projekteket,
6. irányítja az ágazatot érintő végrehajtási feladatok ellátását, koordinálja és felügyeli a támogatói okiratokban és szerződésekben foglalt átfogó és konkrét célok megvalósulását,
7. a hatáskörrel rendelkező minisztériummal együttműködve részt vesz a Kormány felsőoktatási koncepcióinak, stratégiáinak és programjainak kialakításában,
8. szakmai, politikai irányítást gyakorol
a) a társadalmi esélyegyenlőség felsőoktatásban való érvényesítése,
b) a felsőoktatási ágazat működése, hazai és európai uniós forrásokból történő fejlesztése,
c) a felsőoktatási, valamint az ágazati költségvetési, gazdasági stratégia tervezése,
d) a felsőoktatási ágazat területén a nemzetközi két- és többoldalú kapcsolatok és az európai uniós tagsággal, valamint az UNESCO-ban betöltött tagsággal összefüggő szakmai feladatok,
e) a külföldi oklevelek és szakképzettségek elismerése,
f) a nemzeti felsőoktatás,
g) a minisztérium irányítása alá tartozó állami felsőoktatási intézmények fenntartói irányításából eredő feladatok koordinálása,
h) a felsőoktatási törvényességi felügyeleti, törvényességi ellenőrzési és a felsőoktatási ágazatot érintő személyügyi javaslatokkal kapcsolatos döntések előkészítése,
i) a felsőoktatásban a közalkalmazotti jogviszonnyal összefüggő igazgatási feladatok ellátása,
j) a külhoni magyarok felsőoktatása
tekintetében,
9. felel az állam által létrehozott közfeladatot ellátó közérdekű vagyonkezelő alapítványokkal és a fenntartásukban működő felsőoktatási intézményekkel kapcsolatos feladatok ellátásáért,
10. felel a 9. pont szerinti vagyonkezelői alapítvány alapítói jogainak gyakorlása körébe tartozó ügyekért, különösen az alapítványi alapítói okirat, az alapítvány felügyelőbizottsága ügyrendjének, befektetési szabályzatának, valamint az alapítói jogok gyakorlójának jóváhagyását igénylő egyéb alapítványi dokumentumok jóváhagyásra előkészítéséért,
11. dönt - a Kormány adott ágazatért felelős tagjának egyetértésével - a felsőoktatási intézménnyel közösen kidolgozott technikumi szakmai programok alapján szervezett évfolyamok engedélyezéséről,
12. irányítja a felnőttképzési szakterületnek a felnőttképzési szakértői tevékenységgel, az egész életen át tartó tanulással, a munkaerőpiaci előrejelző rendszerrel és a pályakövetéssel, egyéni tanulási számla rendszerével, valamint a mikrotanúsítványok hazai keretrendszerével kapcsolatos munkáját,
13. képviseli a minisztériumot a felnőttképzéssel kapcsolatos feladatok tekintetében külső szervezetekkel történő egyeztetéseken (minisztériumok, gazdasági kamara, kormányhivatal stb.),
14. irányítja és támogatja a felnőttképzésért felelős miniszter törvény szerinti feladatainak ellátását, illetve közreműködik a miniszter felnőttképzési és a felnőttképzési célú képzési támogatásokkal összefüggő kormányzati politikájával kapcsolatos feladatainak ellátásában,
15. kijelöli az egyes európai uniós társfinanszírozású felnőttképzési programok, a nemzetgazdasági szempontból kiemelt jelentőségű képzések pályáztatásával kapcsolatos szakpolitikai feladatok koncepcionális irányait, valamint szakpolitikai felelősi feladatait, továbbá kidolgozza a minisztériumnak az Fktv. hatálya alá tartozó oktatás, képzés fejlesztésével kapcsolatos feladatainak és a képzési tartalommal rendelkező, a 2021-2027 európai uniós programozási időszak fejlesztéseinek irányát,
16. eljár a képzés nemzetgazdasági szempontból kiemelt jelentőségűvé minősítésének feltételeivel, eljárásával, módjával és az együttműködési megállapodásokkal kapcsolatos ügykörökben,
17. ellátja a felnőttképzési államigazgatási szerv szakmai irányításával, illetve felügyeletével kapcsolatos feladatokat,
18. szakmai, politikai irányítást gyakorol az ifjúságpolitikai feladatok ellátásában,
19. koordinálja a határon túli fiatalokkal való együttműködés rendszerét,
20. ellátja az ifjúságpolitikával összefüggően az önkéntességgel kapcsolatos feladatokat,
21. ellátja az Új Nemzedék Jövőjéért ifjúságpolitikai keretprogramból fakadó feladatait, amelynek ellátásához és az ifjúsági szolgáltatások szervezetrendszerének működtetéséhez az Erzsébet Ifjúsági Alap Nonprofit Közhasznú Korlátolt Felelősségű Társaság és a minisztérium tulajdonosi joggyakorlása alatt álló Nemzeti Tehetség Központ Közhasznú Nonprofit Korlátolt Felelősségű Társaság szolgáltatásait veszi igénybe,
22. irányítja a tehetségüggyel kapcsolatos feladatokat,
23. ellátja a Nemzeti Tehetség Programmal összefüggő feladatokat,
24. ellátja a Nemzeti Tehetségügyi Koordinációs Fórum elnöki feladatait,
25. részt vesz a 2020 utáni európai uniós programozási időszak fejlesztési programjainak tervezésében, valamint a legmagasabb szintű nemzeti tervezési dokumentum (Partnerségi Megállapodás) kidolgozásában, különös tekintettel az ifjúságügyi vonatkozású programrészekre és azok szakpolitikai célokkal való összhangjának biztosítására.
21. § (1) A felsőoktatásért, szak- és felnőttképzésért, fiatalokért felelős államtitkár ellátja a következő - a felsőoktatás-politikai döntések meghozatala szempontjából illetékességgel rendelkező - testületekkel kapcsolatos, jogszabályban vagy közjogi szervezetszabályozó eszköz útján meghatározott miniszteri feladatokat:[28]
a) Külhoni Magyar Oktatási Tanács,
b) Felsőoktatási Kerekasztal,
c) Felsőoktatási Érdekegyeztető Tanács.
(2) A felsőoktatásért, szak- és felnőttképzésért, fiatalokért felelős államtitkár ellátja
a) a Nemzeti Önkéntes Tanács, valamint
b) a Nemzeti Tehetségügyi Koordinációs Fórum
elnöki feladatait.
(3) A felsőoktatásért, szak- és felnőttképzésért, fiatalokért felelős államtitkár jogszabály felhatalmazása alapján közreműködik az irányítói, felügyeleti jogok gyakorlásában, illetve kapcsolatot tart
a) a felsőoktatási intézmények rektoraival, kancellárjaival,
b) a Magyar Rektori Konferenciával,
c) a Magyar Felsőoktatási Akkreditációs Bizottsággal,
d) a Klebelsberg Központtal,[29]
e) az MTA-val,
f) az Oktatási Hivatallal,
g) a Duális Képzési Tanáccsal, valamint
h)[30]
22. § A felsőoktatásért, szak- és felnőttképzésért, fiatalokért felelős államtitkár irányítja[31]
a) a felsőoktatásért és felnőttképzésért felelős helyettes államtitkár,
b) a szakképzésért felelős helyettes államtitkár,
c) a fiatalokért felelős helyettes államtitkár és
d) a Nemzetközi Stratégiai Ügyekért Felelős Főosztály vezetőjének
tevékenységét.
23. § (1) A felsőoktatásért, szak- és felnőttképzésért, fiatalokért felelős államtitkár munkájának és feladatainak ellátása érdekében kabinet és titkárság működik.[32]
(2) A felsőoktatásért, szak- és felnőttképzésért, fiatalokért felelős államtitkár irányítja a kabinetfőnök tevékenységét. A kabinetfőnök irányítja a titkárság vezetőjének tevékenységét.
24. § (1) A felsőoktatásért, szak- és felnőttképzésért, fiatalokért felelős államtitkárt - ha nem a minisztert helyettesítő jogkörében jár el - akadályoztatása vagy távolléte esetén[33]
a) felsőoktatásért és felnőttképzésért való felelőssége körében a felsőoktatásért és felnőttképzésért felelős helyettes államtitkár,
b) szakképzésért való felelőssége körében a szakképzésért felelős helyettes államtitkár,
c) fiatalokért való felelőssége körében a fiatalokért felelős helyettes államtitkár,
d) általános, illetve egyéb államtitkári hatáskörök tekintetében a kabinetfőnök
helyettesíti.
(2) A felsőoktatásért, szak- és felnőttképzésért, fiatalokért felelős államtitkár hatáskörét a tisztség betöltetlensége esetén a miniszter által kijelölt felsővezető gyakorolja.
5.4. A családokért felelős államtitkár
25. § (1) A családokért felelős államtitkár
1. közreműködik az általa irányított szervezeti egységek fő szakmai, politikai elveinek és stratégiáinak meghatározásában,
2. felel az irányítása alá tartozó szervezeti egységek zavartalan működéséért,
3.[34]
4. szakmai, politikai irányítást gyakorol a gyermek- és családpolitikai feladatok ellátásában,
5. ellátja az örökbefogadás rendszerével kapcsolatos kormányzati feladatokat,
6.[35]
7. előkészíti a családok támogatásával, a család- és népesedéspolitikai eszközök kialakításával és működtetésével, a gyermeket vállaló és nevelő szülők támogatásával, a munka és a család összeegyeztetésének és összekapcsolásának biztosításával, valamint a nemzedékek közötti együttműködés erősítésével összefüggő jogszabályokat,[36]
7a. szakmai irányítást gyakorol a kapcsolati erőszak áldozatait segítő ellátórendszer felett, és előkészíti a kapcsolati erőszakkal érintett csoportokat célzó jogszabályokat,[37]
8. kidolgozza a családtámogatások rendszerét,
9. ellátja az idősbarát közgondolkodás terjesztésével, az idősek aktivitásának növelésével, valamint a nemzedékek közötti együttműködés erősítésével összefüggő feladatokat,[38]
10. ellátja a családbarát közgondolkodás támogatásával kapcsolatos feladatokat,
11. együttműködik az egészségügyért felelős miniszter munkaszervezetével a Kormány meddőségkezelési programja ügyében,
12. felel - az egészségügyért felelős miniszter munkaszervezetével együttműködve - a családbarát szülészetek kialakításáért,
13. koordinálja az idősek érdekeit szolgáló nemzetközi egyezmények végrehajtását,
14. koordinálja a nők és férfiak társadalmi egyenlőségének előmozdításával kapcsolatos feladatokat, és figyelemmel kíséri a női jogok érvényesülését,
15. az egészségbiztosításért felelős miniszter munkaszervezetével együttműködve ellátja a szociális biztonsági tárgyú uniós és nemzetközi feladatokat,[39]
16. előkészíti a csecsemőgondozási díjjal és a gyermekgondozási díjjal kapcsolatos jogszabályokat, intézkedéseket és programokat,
17. közreműködik - az egészségbiztosításért felelős miniszter munkaszervezetével együttműködve - a táppénzzel kapcsolatos jogszabályok, intézkedések és programok előkészítésében,[40]
18. közreműködik az emberkereskedelem elleni küzdelemről szóló stratégia végrehajtásában,
19.[41]
20. figyelemmel kíséri a gyermeki jogok érvényesülését,
21. közreműködik a kora gyermekkori intervenció koordinációjával kapcsolatos feladatok ellátásában,
22. felel - az egészségügyért felelős miniszter munkaszervezetével együttműködve - az 1-es típusú diabétesszel élő gyermekek ellátásának alakításáért,
23. ellátja az önkéntességgel kapcsolatos feladatokat,
24.[42]
25.[43]
26.[44]
27.[45]
28. felel a gyermekek napközbeni ellátásának rendszeréért,
29. a gyermekek és az ifjúság védelméért felelős miniszter munkaszervezetével együttműködve előkészíti a gyermekek napközbeni ellátásával kapcsolatos jogszabályokat,
30. kidolgozza a családtámogatások rendszerét - ideértve a csecsemőgondozási díjat és a gyermekgondozási díjat is -,
31.[46]
32. közreműködik a családbarát közgondolkodás támogatásával kapcsolatos feladatok ellátásában,
33. kezdeményezi a szakmai irányítása alá tartozó intézmények és egyéb szervezetek vezető tisztségviselőinek kinevezését,[47]
34. a lakáspolitikáért felelős miniszter munkaszervezetével, valamint a lakáscélú állami támogatásokért felelős miniszter munkaszervezetével együttműködve közreműködik a Kormány otthonteremtési programjának alakításában,[48]
35. gyakorolja a Kincstár felett a felelősségi körébe tartozó, családokat megillető támogatásokkal kapcsolatos feladatköreivel összefüggésben a 310/2017. (X. 31.) Korm. rendelet 14. § (1) bekezdés c) pontjában meghatározott hatásköröket és feladatokat,
36.[49]
37. koordinálja a családügyi terület nemzetközi kapcsolatait, mind a kétoldalú együttműködések, mind a kormányközi, nemzetközi szervezetekkel történő együttműködések tekintetében, és gondoskodik a kormányzati képviselet biztosításának megszervezéséről,
38. kapcsolatot tart és együttműködik más minisztériumok felsővezetőivel, nemzetközi szervezetekkel, a magyarországi külképviseletekkel, a külföldi magyar külképviseletekkel,[50]
39. az európai uniós és nemzetközi feladatai körében közreműködik a családügyi ágazatot érintő feladatok ellátásában, valamint az európai uniós és egyéb nemzetközi szervezeti tagságból következő feladatok megvalósításában.
40. az érintett szakterületekkel együttműködve meghatározza, végrehajtja és nyomon követi Magyarország 2021-2030 közötti, nemek közötti egyenlőséget célzó nemzeti stratégiáját,[51]
41. részt vesz a 2020 utáni európai uniós programozási időszak fejlesztési programjainak tervezésében, valamint a legmagasabb szintű nemzeti tervezési dokumentum (Partnerségi Megállapodás) kidolgozásában, különös tekintettel a családügyi vonatkozású programrészekre és azok szakpolitikai célokkal való összhangjának biztosítására,[52]
42. szakpolitikai felelősként ellátja a 2014-2020 programozási időszakban az egyes európai uniós alapokból származó támogatások felhasználásának rendjéről szóló 272/2014. (XI. 5.) Korm. rendelet [a továbbiakban: 272/2014. (XI. 5.) Korm. rendelet], továbbá a 2021-2027 programozási időszakban az egyes európai uniós alapokból származó támogatások felhasználásának rendjéről szóló 256/2021. (V. 18.) Korm. rendelet [a továbbiakban: 256/2021. (V. 18.) Korm. rendelet] szerinti szakpolitikai felelős hatáskörébe utalt feladatokat.[53]
(2) A családokért felelős államtitkár ellátja
a) az Emberi Jogi Munkacsoportról szóló 1039/2012. (II. 22.) Korm. határozat alapján létrejött Emberi Jogi Munkacsoport
aa) Idősek Jogaiért Felelős Tematikus Munkacsoportjának,
ab) Nők Jogaiért Felelős Tematikus Munkacsoportjának,
ac) Gyermekek Jogaiért Felelős Tematikus Munkacsoportjának
elnöki,
b)[54]
c)[55]
d) az Idősek Tanácsának alelnöki
feladatait.
26. § A családokért felelős államtitkár közvetlenül irányítja a családügyekért felelős helyettes államtitkár tevékenységét.[56]
27. § (1) A családokért felelős államtitkár munkájának és feladatainak ellátása érdekében kabinet és titkárság működik.
(2) A családokért felelős államtitkár közvetlenül irányítja a kabinetfőnök tevékenységét. A kabinetfőnök irányítja a titkárság vezetőjének tevékenységét.
28. § (1) A családokért felelős államtitkárt - ha nem a minisztert helyettesítő jogkörében jár el - akadályoztatása vagy távolléte esetén a szakterületi feladatok tekintetében az általa irányított helyettes államtitkár, egyéb ügyekben a kabinetfőnök helyettesíti.[57]
(2) A családokért felelős államtitkár hatáskörét a tisztség betöltetlensége esetén a miniszter által kijelölt felsővezető gyakorolja.
5.5. A kultúráért felelős államtitkár
29. § (1) A kultúráért felelős államtitkár szakmai, politikai irányítást gyakorol
a) a muzeális intézményekről, a könyvtárakról, a közművelődésről és a levéltárakról és maradandó értékű iratokról, kép- és hangarchívumokról, a művészettámogatásról, a kultúra finanszírozásáról szóló jogszabályok előkészítése,
b) az új kulturális értékek, kezdeményezések létrehozásával, a muzeális intézményekben, könyvtárakban, levéltárakban, valamint a kép- és hangarchívumokban őrzött nemzeti és egyetemes tárgyi és szellemi kulturális örökség és érték (a továbbiakban együtt: kulturális örökség) megóvásával, tudományos feltárásával és közkinccsé tételével, valamint a művészeti alkotómunka és előadó-tevékenység állami támogatásával kapcsolatos kérdésekkel összefüggő állami feladatok ellátása,
c) az előadó-művészeti és az alkotóművészeti - ide nem értve a nemzeti filmipar fejlesztésének feladatait -terület irányítása, az ezzel kapcsolatos feladatok ellátása és a miniszter irányítói jogkörében ellátott feladatokban való közreműködés,
d) a kulturális kapcsolatokért felelős államtitkárral együttműködve a magyar kultúra külföldi terjesztésére irányuló tevékenység fejlesztésének irányelvei és programjai meghatározása, ezek végrehajtásának megszervezése, összehangolása, más népek, nemzetek kultúrája magyarországi megismerésének elősegítése, a határokon túl élő magyarok kultúrájának támogatása,[58]
e) a kulturális ágazat területén a nemzetközi két- és többoldalú kapcsolatok és az európai uniós tagsággal, valamint az UNESCO-tagsággal összefüggő szakmai feladatok,
f) a kulturális ágazatot érintő európai uniós és hazai fejlesztések előkészítése, megvalósítása és monitoringja,
g) a kulturális stratégiai ügyekből, kapcsolatokból eredő feladatok,[59]
h) a kulturális kapcsolatokért felelős államtitkárral együttműködve a kultúrát érintő nemzetközi ügyek[60]
tekintetében.
(2) A kultúráért felelős államtitkár a miniszter és az MMA elnöke jogszabályból fakadó együttműködési kötelezettségének érvényesítése érdekében kapcsolatot tart az MMA főtitkárával, valamint az MTA főtitkárával.
(3) A kultúráért felelős államtitkár - az 5. függelékben foglaltakra figyelemmel - ellátja a műteremlakások bérletére vonatkozó egyes szabályokról szóló 15/1995. (XII. 29.) MKM rendeletben a miniszter számára meghatározott feladatokat.[61]
30. § A kultúráért felelős államtitkár irányítja
a) a közgyűjteményekért és kulturális fejlesztésekért felelős helyettes államtitkár,
b) a művészetért és közösségi művelődésért felelős helyettes államtitkár,
c)[62]
tevékenységét.
31. § (1) A kultúráért felelős államtitkár munkájának és feladatainak ellátása érdekében kabinet és titkárság működik.
(2) A kultúráért felelős államtitkár irányítja a kabinetfőnök tevékenységét. A kabinetfőnök irányítja a titkárság vezetőjének és a Kultúrafinanszírozási Osztály vezetőjének tevékenységét.[63]
32. § (1) A kultúráért felelős államtitkárt - ha nem a minisztert helyettesítő jogkörében jár el - akadályoztatása vagy távolléte esetén
a) szakmai ügyekben a feladatkörében a közgyűjteményekért és kulturális fejlesztésekért felelős helyettes államtitkár, a művészetért és közösségi művelődésért felelős helyettes államtitkár,[64]
b) az a) pontban nem említett ügyekben a kabinetfőnök helyettesíti.
(2) A közgyűjteményekért és kulturális fejlesztésekért felelős helyettes államtitkár, a művészetért és közösségi művelődésért felelős helyettes államtitkár akadályoztatása vagy távolléte esetén a kultúráért felelős államtitkárt a kultúráért felelős államtitkár kabinetfőnöke helyettesíti.[65]
(3) A kultúráért felelős államtitkár hatáskörét a tisztség betöltetlensége esetén a miniszter által kijelölt felsővezető gyakorolja.
5.6. A kulturális kapcsolatokért felelős államtitkár[66]
32/A. § (1) A kulturális kapcsolatokért felelős államtitkár[67]
a) a kultúráért felelős államtitkárral együttműködve részt vesz a kulturális ágazatot érintő hazai és nemzetközi kulturális kapcsolatok alakításában és fejlesztésében,
b) a kultúráért felelős államtitkárral együttműködve a magyar kultúra hazai és nemzetközi megjelenésére és népszerűsítésére vonatkozó kommunikációs stratégiát alakít ki, és azt megvalósítja,
c) a kultúráért felelős államtitkárral együttműködve építi és fejleszti a kulturális országimázst, együttműködik a Magyar Turisztikai Ügynökséggel, kapcsolatot tart a turizmus szakmai szervezeteivel és intézményeivel,
d) a kulturális és a gazdasági ágazat közötti társadalmi felelősségvállalásra épülő együttműködéseket alakít ki,
e) a kultúráért felelős államtitkárral együttműködve meghatározza a magyar kultúra külföldi terjesztésére irányuló tevékenység fejlesztésének irányelveit és programjait, megszervezi és összehangolja ezek végrehajtását, elősegíti a nemzetek kultúrája magyarországi megismerését, támogatja a határon túli magyarság kultúráját,
f) a kultúráért felelős államtitkárral együttműködve ellátja a kulturális ágazat területén a nemzetközi két- és többoldalú kapcsolatok és az európai uniós tagsággal, valamint az UNESCO-tagsággal összefüggő koordinációs feladatokat,
g) ellátja a kulturális nemzetközi és kulturális diplomáciai stratégiai ügyekből, kapcsolatokból eredő feladatokat, és eljár a kultúrát érintő nemzetközi ügyekben,
h) szakmai, politikai irányítást gyakorol a kulturális diplomácia és a külföldi magyar intézetek tekintetében,
i) megvalósítja a miniszter által meghatározott kiemelt ügyeket és projekteket.
(2) A kulturális kapcsolatokért felelős államtitkár
a) az (1) bekezdésben meghatározott feladatai ellátása során véleményezi a 4. függelék I. pontjában foglalt táblázat 10-12., 15., 17., 20., 24. sorában szereplő kulturális ágazathoz tartozó intézményekkel kapcsolatos, miniszteri hatáskörben előkészített vezetői döntéseket,
b) kapcsolatot tart az a) pont szerinti intézmények vezetőivel.
32/B. § A kulturális kapcsolatokért felelős államtitkár irányítja a kulturális diplomáciáért felelős helyettes államtitkár tevékenységét.[68]
32/C. § (1) A kulturális kapcsolatokért felelős államtitkár munkájának és feladatainak ellátása érdekében kabinet működik.[69]
(2) A kulturális kapcsolatokért felelős államtitkár irányítja a kabinetfőnök tevékenységét.
32/D. § (1) A kulturális kapcsolatokért felelős államtitkárt - ha nem a minisztert helyettesítő jogkörében jár el - akadályoztatása vagy távolléte esetén a kulturális diplomáciát érintő ügyekben a kulturális diplomáciáért felelős helyettes államtitkár helyettesíti, a kulturális diplomáciát érintő ügyek kivételével a kabinetfőnök helyettesíti. A kulturális kapcsolatokért felelős államtitkár és a kulturális diplomáciáért felelős helyettes államtitkár együttes távolléte vagy akadályoztatása esetén a kulturális kapcsolatokért felelős államtitkár kabinetfőnöke helyettesíti.[70]
(2) A kulturális kapcsolatokért felelős államtitkár hatáskörét a tisztség betöltetlensége esetén a miniszter által kijelölt felsővezető gyakorolja.
6. A miniszter kabinetfőnöke
33. § (1) A Miniszteri Kabinetet a miniszter kabinetfőnöke vezeti, akinek a tevékenységét a miniszter irányítja.
(2) A miniszter kabinetfőnöke
a) közvetlen kapcsolatot tart a minisztérium vezető munkatársaival és a miniszter tanácsadó testületeivel,
b) részt vesz a minisztérium feladatkiadási, utókövetési, számonkérési és határidő-figyelési rendszerének kialakításában, működtetésében, irányításában, figyelemmel kíséri a minisztériumi ügyintézést,
c) információt kérhet a felsővezetőktől és a szervezeti egységek vezetőitől,
d) intézkedést kezdeményezhet az államtitkároknál, illetve akadályoztatásuk vagy távollétük esetén a helyettes államtitkároknál,
e) véleményt nyilváníthat a fejezeti és igazgatási előirányzatok felhasználásakor a tervezett kötelezettségvállalások megalapozottságáról, és javaslatot tehet a teljesítés elfogadása tekintetében.
(3) A miniszter kabinetfőnöke
a) meghatározza a Miniszteri Kabinet munkarendjét, közvetlenül vezeti a Miniszteri Kabinetet, irányítja a Miniszteri Kabinet osztályvezetőinek, tagjainak, különösen az ágazati tanácsadóknak a munkáját,
b) irányítja a Miniszteri Titkárság tevékenységét.
c) irányítja az Erzsébet-táborok Osztálya vezetőjének tevékenységét, és felel a Kormány gyermektáboroztatási programjának alakításáért.[71]
d) irányítja az Intézményi Kommunikációs Osztály és a Miniszteri Kommunikációs Osztály vezetőjének tevékenységét.[72]
(4) A miniszter kabinetfőnöke
a) a Miniszteri Kabinet közreműködésével ellátja a miniszter által meghatározott feladatokat,
b) részt vesz a Kormány politikai döntéseinek az előkészítésében, közreműködik a Kormány általános politikája megvalósításának stratégiai irányításában,
c) részt vesz a miniszteri döntések előkészítésében, előzetes politikai egyeztetésében, előzetesen állást foglal a döntéstervezetek társadalompolitikai megalapozottságáról,
d) a miniszter utasítása alapján eseti jelleggel ellátja a minisztérium képviseletét meghatározott ügyekben,
e) összehangolja a miniszter programjainak szervezését, közszereplésekre, szakmai, hazai és nemzetközi programokra való felkészítését,
f) szignálásra, aláírásra előkészíti a miniszterhez érkező iratokat, beadványokat,
g) a miniszterhez érkezett írásbeli megkeresések esetében előzetesen állást foglal a válaszadás módjáról, a miniszteri szintű válaszadás szükségességéről, áttekinti és értékeli a miniszteri válaszok tervezetét,
h) szakmailag előkészíti a miniszteri szintű értekezleteket, és jóváhagyja azok napirendjét,
i) szervezi a miniszter hatáskörébe tartozó ügyek előkészítését, véleményezi a tervezett és végrehajtott intézkedéseket,
j) gondoskodik a miniszteri keretre beérkező kérelmek miniszteri döntésre történő előkészítéséről,
k) közreműködik a minisztérium stratégiai és operatív kommunikációs tevékenységének összehangolásában.[73]
(5) A miniszter kabinetfőnökét akadályoztatása vagy távolléte esetén a Miniszteri Kabinet általa írásban kijelölt munkatársa helyettesíti.
7. A helyettes államtitkárok
7.1. Általános rendelkezések
34. § A minisztériumban
a) jogi és koordinációs ügyekért felelős helyettes államtitkár,
b) költségvetési, gazdálkodási és személyügyekért felelős helyettes államtitkár,
c) felsőoktatásért és felnőttképzésért felelős helyettes államtitkár,[74]
d) szakképzésért felelős helyettes államtitkár,
e) innovációért felelős helyettes államtitkár,
f)[75]
g) családügyekért felelős helyettes államtitkár,
h) fiatalokért felelős helyettes államtitkár,
i) közgyűjteményekért és kulturális fejlesztésekért felelős helyettes államtitkár,
j) művészetért és közösségi művelődésért felelős helyettes államtitkár,
k) kulturális diplomáciáért felelős helyettes államtitkár
működik.
35. § (1) A helyettes államtitkár az általa irányított önálló szervezeti egységek feladatkörébe tartozó, valamint a miniszter által meghatározott egyéb ügyekben gondoskodik a minisztérium szakmai álláspontjának kialakításáról, és képviseli azt.
(2) A helyettes államtitkár közvetlenül irányítja a közvetlen alárendeltségébe tartozó önálló szervezeti egységek vezetőinek tevékenységét, ellenőrzi a szakterületén a miniszter irányítása vagy felügyelete alá tartozó szervek, illetve intézmények feladatainak végrehajtását, rendszeresen beszámoltatja ezek vezetőit, és meghatározza a tevékenységük irányát.
(3) A helyettes államtitkár feladat- és hatáskörei elsősorban a következők:
1. feladatkörében, illetve megbízás alapján képviseli a minisztériumot,
2. szakterületén - a minisztérium ágazati célkitűzései és jogalkotási, illetve intézményi munkaterve alapján, időszerű feladataival összhangban - gondoskodik a feladatok meghatározásáról, számontartásáról, végrehajtásáról, programok, koncepciók kidolgozásáról, megvalósításáról, meghatározza az ehhez szükséges feltételeket,
3. gondoskodik a felelősségi körébe tartozó jogszabályok, döntések szakmai előkészítéséről,
4. az irányítása alá tartozó területeken irányítja és ellenőrzi a jogszabályok, a közjogi szervezetszabályozó eszközök, valamint a miniszter és az államtitkár döntéseinek végrehajtását, és ennek érdekében kezdeményezi a szükséges intézkedéseket,
5. ellátja mindazokat a feladatokat, amelyekkel a miniszter, illetve az államtitkár állandó vagy eseti jelleggel megbízza,
6. feladatkörében részt vesz a szakmai, politikai és fejlesztéspolitikai elvek és stratégiák meghatározásában és az ágazati informatikai rendszerek kialakításával, működtetésével kapcsolatos feladatok ellátásában,
7. irányítja a közvetlen alárendeltségébe tartozó szervezeti egységek tevékenységét, az általa közvetlenül felügyelt szakterületet, javaslatot tesz az ott felmerült problémák megoldására, meghatározza az aktuális feladatokat, és ellenőrzi a feladatok végrehajtását, a tevékenységét irányító államtitkár útján kezdeményezi más államtitkárok, a közigazgatási államtitkár, a helyettes államtitkárok irányítási jogkörébe tartozó döntések meghozatalát, feladatok előkészítését, azok végrehajtásának ellenőrzését,
8. a 7. pontban foglaltaktól eltérően, döntést nem igénylő kérdésekben állásfoglalás kialakítása céljából más helyettes államtitkár irányítása alá tartozó szervezeti egységet megkereshet, az irányítási jogkört gyakorló helyettes államtitkár egyidejű tájékoztatása mellett,
9. ellátja a fejezet költségvetésének tervezésével, a fejezet költségvetési beszámolójának készítésével és végrehajtásával, valamint az igazgatási költségvetés készítésével és beszámolójának végrehajtásával kapcsolatos, jogszabályban és közjogi szervezetszabályozó eszközben meghatározott - feladatkörébe tartozó - feladatokat, részt vesz a költségvetési tervjavaslatok szakmai tartalmának meghatározásában, az egyes szakmai programok számszaki megalapozásában,
10. a hatáskörébe tartozó feladatok előkészítése kapcsán gondoskodik a civil társadalmi, szakmai kapcsolatok működtetéséről,
11. szakterülete tekintetében ellátja a miniszter által irányított, felügyelt intézményekkel kapcsolatosan a miniszteri munkáltatói jogkörök gyakorlásával összefüggő tájékoztatási, kiértesítési feladatokat,
12. együttműködik a közigazgatási államtitkárral a minisztérium belső kontrollrendszerének kialakításában és működtetésében, valamint a belső kontrollrendszer alrendszerét képző integritásirányítási rendszer kialakításában és működtetésében,[76]
13. a szakterülete tekintetében ellátja a vámmentes vámeljárás végrehajtásának részletes szabályairól szóló 12/2016. (IV. 29.) NGM rendelet szerinti, a vámmentes vámkezelésre jogosító engedély kiadásához kapcsolódóan a miniszterhez telepített tájékoztatási feladatokat,
14. szakterületén biztosítja a statisztikai adatgyűjtéssel, adatszolgáltatással, a statisztikai rendszer működtetésével kapcsolatos feladatok ellátását.
15. felelős a hivatalos statisztikai tevékenysége körébe tartozó adatfelvételek tervezéséért, a statisztikai adat-előállításért, illetve az éves statisztikai adatszolgáltatási kötelezettség szakterületi teljesítéséért.[77]
16. a gazdasági társaságokkal kapcsolatos tulajdonosi jogok gyakorlásának rendjéről szóló utasításban foglaltak szerint gyakorolja a hatáskörébe tartozó tulajdonosi jogokat.[78]
(4) A helyettes államtitkár hatáskörét a tisztség betöltetlensége esetén a felette irányítási jogkört gyakorló államtitkár által kijelölt felsővezető vagy szervezeti egység vezetője gyakorolja.
7.2. A jogi és koordinációs ügyekért felelős helyettes államtitkár
36. § (1) A jogi és koordinációs ügyekért felelős helyettes államtitkár
a) a közigazgatási államtitkár részére felterjeszti
aa) a minisztérium által előkészített előterjesztéseket, jelentéseket,
ab) a miniszter által kiadandó rendeletek tervezeteit,
ac) a miniszterrel egyetértésben kiadandó más miniszteri rendelethez adott egyetértési nyilatkozatok tervezeteit,
ad) a miniszter vagy a közigazgatási államtitkár által kiadandó közjogi szervezetszabályozó eszközök tervezeteit,
b) az a) pontban meghatározott dokumentumok esetében - azok felterjesztését megelőzően - vizsgálja és érvényesíti az irányadó tartalmi és formai követelményeknek való megfelelést,
c) koordinálja a minisztérium szervezeti és működési szabályzatának előkészítését,
d) koordinálja a minisztériumi jogalkotási munkaterv előkészítését,
e) érvényesíti a szakmai irányítási jogkörben hozott döntések végrehajtását, valamint a minisztériumi szervezeti egységek összehangolt működése, az érintett minisztériumokkal történő egyeztetés körében ellátja a jogszabályok egységes szempontok alapján történő előkészítését,
f) segíti a kormánybiztos munkáját, ahhoz jogi támogatást nyújt,
g) gondoskodik a szakmai vezetői értekezlet szakmai előkészítéséről és lebonyolításáról, valamint a más tárcáktól érkező előterjesztések tárcán belüli egyeztetéséről, egységes minisztériumi vélemény kialakításáról, kiadmányozásáról és továbbításáról,[79]
h) nyilvántartja a jogszabályokban, a közjogi szervezetszabályozó eszközökben, a Kormány ülésein és munkatervében, a jogalkotási munkatervben és a miniszteri, közigazgatási államtitkári döntésekben előírt határidős feladatok végrehajtását, erre irányuló egyedi döntés esetén ellátja azokat, miniszteri döntés hiányában véleményeltérés esetén - a közigazgatási államtitkár döntése alapján - kijelöli a feladatokat végrehajtó szervezeti egységeket és határidőket, valamint figyelemmel kíséri a feladatok végrehajtását,
i) ellátja a közérdekű adatigénylések teljesítésével kapcsolatos koordinációs feladatokat,
j) közreműködik a minisztérium ügyfélkapcsolati, illetve lakossági tájékoztatási feladatainak ellátásában.
k) figyelemmel kíséri a minisztérium informatikai, nyilvántartó és szolgáltató rendszereinek hiteles, megbízható és biztonságos üzemeltetését,[80]
l) irányítja a minisztérium iratkezelési tevékenységét, a minősített adatok védelmével kapcsolatos feladatok ellátását,[81]
m) gondoskodik a minisztérium iratkezelési szabályzatának elkészítéséről és karbantartásáról,[82]
n) gondoskodik a minisztérium belső informatikai feladatainak ellátásáról, elősegíti a minisztérium ágazati informatikai feladatainak ellátását,[83]
o) gondoskodik a minisztérium feladatkörét érintően az informatikai szakterületet érintő szabályzatok elkészítéséről,[84]
p) gondoskodik a minisztérium feladatkörét érintően a biztonsági ügyeletre, az ágazati honvédelmi és katasztrófavédelmi feladatokra vonatkozó szabályok, az ágazati létfontosságú rendszerek és létesítmények kijelölésére vonatkozó jogszabályok szakmai javaslatának elkészítéséről és a kapcsolódó feladatok ellátásáról,[85]
q) irányítja a minisztérium honvédelmi és katasztrófavédelmi feladatainak ellátását.[86]
(2) A jogi és koordinációs ügyekért felelős helyettes államtitkár irányítja a jogi képviseleti feladatok ellátását.
37. § A jogi és koordinációs ügyekért felelős helyettes államtitkár irányítja
a) a Kodifikációs Főosztály vezetőjének,
b) a Koordinációs Főosztály vezetőjének,
c) a Perképviseleti Főosztály vezetőjének,
d) a Szervezetbiztonsági, Informatikai és Dokumentációs Főosztály vezetőjének[87]
tevékenységét.
38. § (1)A jogi és koordinációs ügyekért felelős helyettes államtitkár munkájának és feladatainak ellátása érdekében titkárság működik.[88]
(2) A jogi és koordinációs ügyekért felelős helyettes államtitkár irányítja a titkársága vezetőjének tevékenységét.
39. § A jogi és koordinációs ügyekért felelős helyettes államtitkárt - ha nem a közigazgatási államtitkárt helyettesítő jogkörében jár el - akadályoztatása vagy távolléte esetén a Kodifikációs Főosztály vezetője, együttes távollétük vagy akadályoztatásuk esetén a Koordinációs főosztály vezetője, együttes távollétük vagy akadályoztatásuk esetén a Perképviseleti Főosztály vezetője, együttes távollétük vagy akadályoztatásuk esetén a Szervezetbiztonsági, Informatikai és Dokumentációs Főosztály vezetője helyettesíti.[89]
7.3. A költségvetési, gazdálkodási és személyügyekért felelős helyettes államtitkár
40. § (1) A költségvetési, gazdálkodási és személyügyekért felelős helyettes államtitkár az Áht. 10. § (4) bekezdése szerinti gazdasági vezetője a minisztériumnak, az általa irányított szervezeti egységek a minisztérium gazdasági szervezetének tekintendők.
(2) A költségvetési, gazdálkodási és személyügyekért felelős helyettes államtitkár
a) felelős a költségvetési gazdálkodás szabályszerűségéért,
b) irányítja a szervezeti egységek fejezeti és a minisztérium irányítása, illetve fenntartói irányítása alá tartozó intézményi költségvetés-tervezéssel kapcsolatos tevékenységét,[90]
c) gondoskodik a fejezeti költségvetési gazdálkodással összefüggő feladatok ellátásáról,[91]
d) ellátja a minisztérium irányítása alá tartozó költségvetési szervek gazdálkodási felügyeletét,
e)[92]
f)[93]
g) koordinálja a minisztérium éves nemzetközi utazási és fogadási tervének összeállítását, és ellátja a minisztérium ideiglenes külföldi kiküldetéseinek szervezésével összefüggő feladatokat,
h)[94]
i) a minisztérium irányítása, felügyelete alá tartozó költségvetési szervek esetében felügyeli a vagyongazdálkodással összefüggő ágazati feladatokat,[95]
j) felelős a minisztérium államivagyon-kezeléséhez kapcsolódó feladatok szabályszerű és hatékony ellátásáért, irányítja a minisztérium vagyongazdálkodási tevékenységét,
k) irányítja a minisztérium személyügyi politikájának megvalósítását,
l) irányítja a miniszter feladatkörébe tartozó ágazati és egyéb személyzeti döntések előkészítését,
m) irányítja a minisztérium személyi állománya kiválasztásával, jogviszonyának létrehozásával, módosításával és megszüntetésével összefüggő, valamint a miniszter által irányított, felügyelt intézményekkel kapcsolatos személyügyi feladatok ellátását, illetve ezen intézmények személyügyi tevékenységének összehangolását.
(3) A költségvetési, gazdálkodási és személyügyekért felelős helyettes államtitkár irányítja a minisztérium igazgatási, gazdálkodási költségvetés-tervezéssel kapcsolatos tevékenységét.
(4) A költségvetési, gazdálkodási és személyügyekért felelős helyettes államtitkár gondoskodik a minisztérium államivagyon-kezeléséhez kapcsolódó analitikus és főkönyvi nyilvántartási feladatok szabályszerű és hatékony ellátásáról.
41. § A költségvetési, gazdálkodási és személyügyekért felelős helyettes államtitkár irányítja
a) a Gazdálkodási Főosztály,
b) a Költségvetési Főosztály,
c)[96]
d) a Személyügyi Főosztály,
e) a Vagyongazdálkodási Főosztály
vezetőjének tevékenységét.
42. § (1) A költségvetési, gazdálkodási és személyügyekért felelős helyettes államtitkár munkájának és feladatainak ellátása érdekében titkárság működik.
(2) A költségvetési, gazdálkodási és személyügyekért felelős helyettes államtitkár irányítja a titkársága vezetőjének tevékenységét.
43. § A költségvetési, gazdálkodási és személyügyekért felelős helyettes államtitkárt akadályoztatása vagy távolléte esetén szakmai ügyekben a közvetlen irányítása alá tartozó, a szakterület szerint illetékes főosztályvezető, egyéb esetekben a titkárságvezetője helyettesíti.[97]
7.4. A felsőoktatásért és felnőttképzésért felelős helyettes államtitkár[98]
44. § A felsőoktatásért és felnőttképzésért felelős helyettes államtitkár[99]
1. előkészíti
a) a felsőoktatásra,
b) a külföldi bizonyítványok, oklevelek és szakképzettségek elismerésére,
c) az államilag elismert nyelvvizsgáztatásra és a külföldön kiállított nyelvvizsga-bizonyítványok elismerésére,
d) a külhoni magyarok felsőoktatására
e) a felnőttképzésre[100]
vonatkozó jogszabályok és módosítások tervezetét, valamint felügyeli azok végrehajtását,
2. gondoskodik a felsőoktatás irányításáról, e tekintetben különösen
a) ellátja a felsőoktatási ágazat törvényben vagy más jogszabályban meghatározott ágazatirányítói feladatait, ágazatirányítói monitoring rendszert, vezetői információs rendszert működtet,
b) kidolgozza a felsőoktatási ágazat fejlesztési irányait, koordinálja azok megvalósítását, ellátja a felsőoktatási ágazattal kapcsolatos hazai pályázati tervezési feladatokat, részt vesz az európai uniós források felhasználásával megvalósuló fejlesztések programterveinek kialakításában,
c) gondoskodik a felsőoktatási ágazati-szakmai stratégiák előkészítéséről,
d) felelős a felsőoktatási stratégiai és a felsőoktatási költségvetési intézkedések közötti összhang kialakításáért, továbbá azok végrehajtásáért, kialakítja a felsőoktatás finanszírozásának, gazdálkodásának kereteit, kidolgozza és végrehajtja az állammal köthető keretmegállapodásokat, közfeladat-finanszírozási szerződéseket, felügyeli azok teljesítését,
e) részt vesz a felsőoktatási intézmények együttműködésével megvalósuló tudományos innovációs parkokkal, nemzeti laborokkal, kiválósági központokkal kapcsolatos feladatok koordinációjában,
f) koordinálja a felsőoktatást érintő értékteremtő, közösségfejlesztő, harmadik missziós kezdeményezéseket,
g) gondoskodik a külhoni felsőoktatási stratégia kidolgozásról, koordinálja annak megvalósítását, és ellátja a külhoni felsőoktatással összefüggő egyéb feladatokat,
h) elemzi és értékeli a felsőoktatásra vonatkozó piaci igényeket, gondoskodik a munkaerőpiaci, kutatás-fejlesztési és egyéb szolgáltatási igényekhez illeszkedő kapacitáselosztásról, illetve fejlesztési koordinációról,
i) koordinálja a felsőoktatási ágazat tehetséggondozási feladatait,
3. felel a felsőoktatási intézmények fenntartóival, valamint a felsőoktatási intézményekkel való kapcsolattartásért, segíti a fenntartók és felsőoktatási intézmények más ágazatokat érintő kormányzati koordinációját, az alábbiak vonatkozásában:
a) közfeladatot ellátó közérdekű vagyonkezelő alapítványok és fenntartott felsőoktatási intézményeik,
b) a miniszter hatáskörébe tartozó állami felsőoktatási intézmények,
c) egyházi fenntartók és egyházi felsőoktatási intézmények,
d) magán felsőoktatási intézmény fenntartói és magán felsőoktatási intézmények,
4. felel a felsőoktatási intézményt fenntartó, az állam által létrehozott, közfeladatot ellátó közérdekű vagyonkezelő alapítványok és a fenntartott felsőoktatási intézményeikkel kapcsolatos feladatok ellátásáért,
5. meghatározza a magyar állami ösztöndíjrendszer igénybevételének kereteit, ellátja az "Ösztöndíjprogram Keresztény Fiataloknak" elnevezésű ösztöndíjprogrammal kapcsolatos, jogszabályban meghatározott feladatokat,
6. felügyeli a hallgatói, valamint a képzési és felnőttképzési hitelrendszer működtetését,[101]
7. együttműködik más tárcákkal és szakterületekkel az oktatás más ágazatait - így különösen a köznevelést és a szakképzést - érintő feladatokban, felelős más társadalmi szervezetekkel való kapcsolattartásért,[102]
8. közreműködik a feladatkörébe tartozó nemzetközi szerződések és a nemzetközi szerződésnek nem minősülő tárcamegállapodások előkészítésében,
9. közreműködik a felsőoktatás képviseletében az Európai Unió intézményeinél, a külkapcsolatokban és a nemzetközi szervezetekben, különösen:
a) irányítja a felsőoktatást érintő nemzetközi szervezetekben való tagságból eredő kötelezettségekkel, a nemzetközi felsőoktatási szakmai együttműködéssel összefüggő ágazati feladatok ellátását,
b) közreműködik a nemzetközi tárgyalásokra előterjesztendő anyagok előkészítésében, részt vesz a Magyarország európai uniós tagságával kapcsolatos feladatok ellátásában,
c) közreműködik az Európai Unió aktuális tervezési időszakára vonatkozóan a felsőoktatási ágazatot érintő feladatok, a felsőoktatási ágazattal kapcsolatos európai uniós pályázati tevékenység ellátásában,
10. közreműködik a miniszter hatáskörébe tartozó állami felsőoktatási intézmények feletti fenntartói irányításban, valamint a 4. függelék szerint gyakorolja a fenntartói jogokat,
11. ellátja a Felsőoktatási Érdekegyeztető Tanács Titkárságának működtetésével kapcsolatos feladatokat, működteti a Nemzeti Bologna Bizottságot,
12. közreműködik a felsőoktatási információs rendszerrel összefüggő szakmai feladatok ellátásában, felelős a felsőoktatási kompetenciaméréssel kapcsolatos kormányzati feladatok ellátásáért,
13. ellátja a Modern Városok Program keretében az irányítása alá tartozó szervezeti egységek közreműködésével a szakterületéhez kapcsolódó, valamint a felelősségi körébe utalt konkrét projektekhez és támogatási programokhoz kapcsolódó tervezési, előkészítési, koordinációs, ellenőrzési, beszámoltatási és adatszolgáltatási feladatokat,
14. együttműködik a Magyar Felsőoktatási Akkreditációs Bizottsággal, az Országos Doktori Tanáccsal, a Duális Képzési Tanáccsal, Hallgatói Önkormányzatok Országos Konferenciájával, Doktoranduszok Országos Szövetségével, valamint az Oktatási Hivatallal, illetve kapcsolatot tart a Magyar Rektori Konferenciával és a Klebelsberg Központtal,[103]
15. együttműködik az innovációért felelős helyettes államtitkárral, ennek keretében egyetértési jogkört gyakorol az innovációs szakterület felsőoktatási szakterületet érintő ügyeiben, valamint a Kooperatív Doktori Program működtetésével kapcsolatos feladatok ellátásában,
16. részt vesz az innovációért felelős helyettes államtitkárral és a Nemzeti Kutatási, Fejlesztési és Innovációs Hivatallal a Nemzeti Kutatási, Fejlesztési és Innovációs Alap tervezésével és felhasználásával kapcsolatos feladatok ellátásában és éves programstratégiájának kidolgozásában,
17. véleményezi a Nemzeti Kutatási, Fejlesztési és Innovációs Alap éves programstratégiájában nevesített, a felsőoktatási intézményi kiválóságot támogató, valamint a nemzeti felsőoktatási kiválóság ösztöndíjat biztosító, a Nemzeti Kutatási, Fejlesztési és Innovációs Hivatal által az Innovációért Felelős Helyettes Államtitkári Titkársággal együttműködésben előkészített, felsőoktatást is érintő pályázatokat, valamint az azok keretében támogatásra javasolt projekteket és ösztöndíjakat,
18. támogatja az orvos- és egészségtudományi képzést folytató felsőoktatási intézmények érdekeinek képviseletét, és ellátja az Orvosképző Egyetemek Tanácsának üléseivel kapcsolatos szakmai feladatokat,
19. ágazatirányítói jogkörében alapítói jogokat gyakorol a Tempus Közalapítvány, a Magyar-Amerikai Fulbright Alapítvány Oktatási-kulturális csereprogramok megvalósítására, Közalapítvány a Budapesti Német Nyelvű Egyetemért, Osztrák-Magyar Tudományos és Oktatási Kooperációs Akció Alapítvány kapcsán,
20. a felsőoktatási feladatok vonatkozásában szakmailag irányítja az Oktatási Hivatal munkáját,
21. gondoskodik a felsőoktatási intézmények tudományos teljesítményének nyomon követéséről, értékeléséről.
22. irányítja a felnőttképzésért felelős szervezeti egységnek a felnőttképzési szakértői tevékenységgel, az egész életen át tartó tanulással, a munkaerőpiaci előrejelző rendszerrel és a pályakövetéssel kapcsolatos munkáját,[104]
23. kijelöli a felnőttképzéssel és a felnőttképzési célú képzési támogatásokkal kapcsolatos jogalkotás koncepcionális irányait, valamint irányítja a felnőttképzéshez és a felnőttképzési célú képzési támogatásokhoz kapcsolódó jogszabályok előkészítését,[105]
24. dönt - a szakképzési szakterület egyetértésével - a benyújtott programkövetelmény-javaslatok nyilvántartásba vételéről, azok módosításáról és törléséről, gondoskodik a programkövetelmények és a programkövetelmények nyilvántartásának a felnőttképzés adatszolgáltatási rendszerén keresztül történő közzétételéről,[106]
25. a szakképzési szakterülettel együttműködésben felülvizsgálja a programkövetelmények nyilvántartását,[107]
26. ellátja, illetve koordinálja a Nemzeti Szakképzési és Felnőttképzési Hivatal, valamint az IKK innovatív Képzéstámogató Központ Zártkörűen Működő Részvénytársaság felnőttképzési feladataival kapcsolatban a szakmai irányítással, szakpolitikai felügyelettel kapcsolatos feladatokat, valamint[108]
27. gondoskodik az egyéni tanulási számla rendszerének, valamint a mikrotanúsítványok hazai keretrendszerének kialakításáról, működtetéséről.[109]
45. § A felsőoktatásért és felnőttképzésért felelős helyettes államtitkár irányítja[110]
a) a Felsőoktatás Szakmai Koordinációjáért Felelős Főosztály,
b) a Felsőoktatási Ágazatirányítási és Finanszírozási Főosztály, valamint
c) a Felnőttképzési Főosztály
vezetőjének tevékenységét.
46. § (1) A felsőoktatásért és felnőttképzésért felelős helyettes államtitkár munkájának és feladatainak ellátása érdekében titkárság működik.[111]
(2) A felsőoktatásért és felnőttképzésért felelős helyettes államtitkár irányítja a titkársága vezetőjének tevékenységét.[112]
47. § A felsőoktatásért és felnőttképzésért felelős helyettes államtitkárt - ha nem a felsőoktatásért, szak- és felnőttképzésért, fiatalokért felelős államtitkárt helyettesítő jogkörében jár el - akadályoztatása vagy távolléte esetén a titkársága vezetője, annak akadályoztatása vagy távolléte esetén a Felsőoktatási Ágazatirányítási és Finanszírozási Főosztály vezetője helyettesíti.[113]
7.5. A szakképzésért felelős helyettes államtitkár
48. § (1) A szakképzésért felelős helyettes államtitkár
1. közreműködik a Kormány beruházásösztönző programjaival kapcsolatos feladatok ellátásában,
2. ellátja a foglalkoztatási programokkal kapcsolatos elkülönített állami pénzalap GFA képzési alaprész működtetésének elvi irányítását, felhasználásának szakmai irányításával, elemzési, tervezési tevékenységével kapcsolatos feladatokat,
3. részt vesz a foglalkoztatási programokkal kapcsolatos elkülönített állami pénzalap képzési alaprészéből és az európai uniós forrásokból nyújtható szakképzési támogatásokkal kapcsolatos stratégiai elvek, valamint a támogatások nyújtásával kapcsolatos feltételrendszer kialakításában,
4. gyakorolja a Nemzeti Szakképzési és Felnőttképzési Hivatal irányításával, illetve felügyeletével kapcsolatos hatáskört, jóváhagyja a Nemzeti Szakképzési és Felnőttképzési Hivatal intézményi munkatervét és a végrehajtásáról szóló szakmai beszámolóját,
5. irányítja a szakképzéssel összefüggő feladatok ellátásáért felelős szervezeti egységek munkáját,
6. kijelöli a szakképzésről szóló törvény hatálya alá tartozó oktatással, képzéssel, valamint a szakképző intézmények fenntartásával kapcsolatos jogalkotás koncepcionális irányait,
7. irányítja a szakképzésről szóló törvény hatálya alá tartozó oktatáshoz, képzéshez, a képzési támogatásokhoz kapcsolódó törvények végrehajtási jogszabályainak előkészítését,
8. képviseli a minisztériumot a szakképzéssel kapcsolatos feladatok tekintetében külső szervezetekkel történő egyeztetéseken (minisztériumok, gazdasági kamarák, kormányhivatal stb.),
9. irányítja gazdasági kamarák szakképzési feladatainak ellenőrzését,
10. kidolgozza a minisztériumnak a szakképzésről szóló törvény hatálya alá tartozó oktatás, képzés fejlesztésével kapcsolatos feladatainak, továbbá a 2021-2027 európai uniós programozási időszak fejlesztéseinek irányát,
11. kezdeményezi a szakképzésért felelős miniszter által alapított szakképzési centrum és a részeként működő szakképző intézmények alapítását, megszüntetését, illetve dönt az átalakításukról,
12. dönt a szakképzésért felelős miniszter által alapított szakképzési centrumok és a szakképzési centrumok részeként működő szakképző intézmények feletti fenntartói jogkörbe tartozó - a Nemzeti Szakképzési és Felnőttképzési Hivatal és a szakképzésről szóló törvény végrehajtásáról szóló 12/2020. (II. 7.) Korm. rendelet (a továbbiakban: Szkr.) 78. § (1) bekezdés b) pontja szerinti főigazgató és kancellár irányítói szervi hatásköreit nem érintő - ügyekben,[114]
13. irányítja az irányítása alá tartozó szervezeti egységek pályaorientációval és pályakövetéssel kapcsolatos munkáját,
14. közreműködik a miniszter kormányzati politikával kapcsolatos feladatainak ellátásában,
15. meghatározza az irányítása alá tartozó szervezeti egységek munkatervét,
16. közreműködik a hátrányos helyzetűek integrációját elősegítő szakképzési programok, pályázatok kidolgozásában,
17. javaslatot tesz a képzési szakterület vonatkozásában a gazdaságfejlesztési, energetikai és regionális programok keretein belül végrehajtott programokra,
18. ellátja a Szakképzési Innovációs Tanács elnöki feladatait,
19. ellátja a Modern Városok Program keretében az irányítása alá tartozó szervezeti egységek közreműködésével a szakterületéhez kapcsolódó, valamint a felelősségi körébe utalt konkrét projektekhez és támogatási programokhoz kapcsolódó tervezési, előkészítési, koordinációs, ellenőrzési, beszámoltatási és adatszolgáltatási feladatokat,
20. a szakképzési rendszer fejlesztése céljából engedélyezi a szakképzés kísérleti jelleggel a szakképzésről szóló törvénytől eltérő feltételekkel történő megszervezését,
21. együttműködési megállapodást köt a szakképzésről szóló 2019. évi LXXX. törvény (a továbbiakban: Szkt.) 109. § (3) bekezdése és 119. § (5) bekezdése szerinti fenntartókkal, személyekkel,
22. ellátja az európai uniós társfinanszírozású szakképzési programok szakpolitikai felelősi feladatait,[115]
23.[116]
24. ellátja, illetve koordinálja a Nemzeti Szakképzési és Felnőttképzési Hivatal, valamint az IKK Innovatív Képzéstámogató Központ Zártkörűen Működő Részvénytársaság szakképzési feladataival kapcsolatban a szakmai irányítással, szakpolitikai felügyelettel kapcsolatos feladatokat,
25. kapcsolatot tart az Oktatási Hivatallal és a Klebelsberg Központtal,
26. ellátja az oklevél- és bizonyítványnyomtatványokkal, valamint az ezek alapjául szolgáló nyomtatvánnyal kapcsolatos feladatokat,
27. gyakorolja a miniszter egyetértési jogkörét a szakképző intézmény igazgatójának megbízására vonatkozóan,[117]
28. dönt a szakmai vizsga lefolytatásával kapcsolatos hatósági eljárásokban 2025. december 31-éig,
29. gondoskodik a szakmai vizsga központi és interaktív vizsgatevékenysége tartalmának és dokumentumainak meghatározásáról az ágazatért felelős miniszterek bevonásával, meghatározza az interaktív vizsgatevékenység országos központi vizsganapjait - az ágazatért felelős minisztériumok egyetértésével -, és közzéteszi a szakképzési tájékoztatási és információs központ keretében működtetett honlapon,
30.[118]
31.[119]
32. dönt a magyar szakképző intézmény külföldön történő alapításának, Magyarországon működő magyar szakképző intézmény intézményegysége számára a szakképzés külföldön történő folytatásának engedélyezéséről,
33. dönt a külföldi vizsgázó szakmai vizsgájának a vizsgaidőszaktól eltérő időben történő letételének engedélyezése tárgyában,
34. gondoskodik az országos szakmai tanulmányi verseny versenyfelhívásának a Hivatalos Értesítőben történő közzétételéről,
35. egyetértési jogot gyakorol a felnőttképzési szakterülethez benyújtott programkövetelmény-javaslatok nyilvántartásba vételével, azok módosításával és törlésével kapcsolatos javaslatokkal összefüggésben,[120]
36. együttműködik a felnőttképzési szakterülettel a programkövetelmények nyilvántartásának minden év november 30-ig történő felülvizsgálatával összefüggésben,[121]
37. kiadmányozza és közzéteszi a képzési és kimeneti követelményeket, valamint módosításukat, törlésüket,[122]
38.[123]
39. elbírálja a Nemzeti Szakképzési és Felnőttképzési Hivatal szakképzést érintő fegyelmi ügyekben hozott elsőfokú határozata ellen benyújtott fellebbezést,
40. szükség esetén hatósági ellenőrzést kezdeményez a szakképző intézmények tekintetében a kormányhivatalnál, illetve a duális képzőhelyek szakképzésialapfeladat-ellátásának tekintetében a területileg illetékes gazdasági kamaránál,[124]
41. jóváhagyja a kamarai gyakorlati oktatói képzési és vizsgakövetelményeket,
42. közzéteszi a külső értékelési kézikönyvet,
43. dönt a szakma megszerzéséhez szükséges kompetenciák tekintetében történő orientációs fejlesztésre irányuló, előkészítő évfolyamra vonatkozó szakmai program elfogadásáról,
44. dönt a szakképzésért felelős miniszter által alapított szakképzési centrum ágazati képzőközpontban és tudásközpontban való részesedésszerzésének engedélyezéséről,
45. jóváhagyja az ágazati készségtanácsok ügyrendjét,
46. jóváhagyja a Szakképzési Innovációs Tanács ügyrendjét,
47. közzéteszi az oktatók háromévente történő értékelésének módszertanára vonatkozó javaslatot,
48. közzéteszi az oktatók továbbképzéséhez elérhető képzések listáját a szakképzési tájékoztatási és információs központ keretében működtetett honlapon,
49. felkéri az ágazati készségtanácsok tagjait.
(2) A szakképzésért felelős helyettes államtitkár irányítja
a) a Szakképzési Szabályozási és Intézményirányítási Főosztály,
b) a Szakképzési Fejlesztési és Támogatási Főosztály
vezetőjének tevékenységét.
49. § (1) A szakképzésért felelős helyettes államtitkár munkáját és feladatainak ellátását titkárság segíti.
(2) A szakképzésért felelős helyettes államtitkár irányítja a titkársága vezetőjének tevékenységét.
50. § A szakképzésért felelős helyettes államtitkárt - ha nem a felsőoktatásért, szak- és felnőttképzésért, fiatalokért államtitkárt helyettesítő jogkörében jár el - akadályoztatása esetén, vagy ha a helyettes államtitkári tisztség nincs betöltve, a Szakképzési Szabályozási és Intézményirányítási Főosztály vezetője, együttes akadályoztatásuk esetén a Szakképzési Fejlesztési és Támogatási Főosztály vezetője helyettesíti.[125]
7.6. Az innovációért felelős helyettes államtitkár
51. § (1) Az innovációért felelős helyettes államtitkár[126]
1. részt vesz a kutatás-fejlesztési és innovációs tevékenységet ösztönző közvetett, adórendszeren belüli támogatási konstrukciók kialakításában, ellátja ezek hazai és nemzetközi összehasonlító értékelésével kapcsolatos feladatokat,
2. irányítja a kutatás-fejlesztési és innovációs ösztönzést célzó eszközrendszer kialakítását elősegítő programok kidolgozását, és részt vesz az ehhez kapcsolódó szabályozási feladatok ellátásában,
3. biztosítja a gazdaságfejlesztést ösztönző K+F+I tevékenységek összehangolását az általános K+F+I tevékenységekkel,
4. részt vesz a Kormány iparfejlesztési koncepciójának és programjának kidolgozásában, különös tekintettel a kutatás-fejlesztés és innováció elősegítésére,
5. részt vesz a tudásalapú iparágak és ágazati értékláncok fejlesztését szolgáló stratégiai programok kidolgozásában,
6. ellátja a 272/2014. (XI. 5.) Korm. rendelet, továbbá a 256/2021. (V. 18.) Korm. rendelet, valamint a Magyarország Helyreállítási és Ellenállóképességi Terve végrehajtásának alapvető szabályairól és felelős intézményeiről szóló 373/2022. (IX. 30.) Korm. rendelet szerinti szakpolitikai felelős hatáskörébe utalt feladatokat,
7. képviseli a minisztériumot az innovációval és tudománypolitikával kapcsolatos belső és külső egyeztetéseken,
8. az érintett szakterületekkel együttműködve meghatározza és végrehajtja Magyarország 2019-2030 közötti KKV stratégiáját,
9. az érintett szakterületekkel együttműködve meghatározza és végrehajtja Magyarország 2021-2030 közötti kutatás-fejlesztési és innovációs stratégiáját,
10. felel az ágazatot érintő jogszabályok szakmai előkészítéséért, módosításuk kezdeményezéséért, illetve azok végrehajtásáért,
11. közreműködik az illetékességébe tartozó ügyekben az ágazattal kapcsolatos hazai pályázati tervezési feladatokban, valamint a szakterületet érintő európai uniós és nemzetközi tárgyalásokra előterjesztendő anyagok előkészítésében,
12. kezdeményezi, koordinálja és az érintett szakterületekkel együttműködve kidolgozza a K+F+I tevékenységeket ösztönző közvetett, adórendszeren belüli támogatási konstrukciókat, továbbá ellátja ezek hazai és nemzetközi összehasonlító értékelésével kapcsolatos feladatokat,
13. kidolgozza az innovációpolitika stratégiai irányait, koordinálja az ezek érdekében tett kormányzati tevékenységeket,
14. gondoskodik az ágazati-szakmai stratégiák előkészítéséről, végrehajtásáról, nyomon követéséről és értékeléséről, különös tekintettel Magyarország K+F+I stratégiájára, valamint intelligens szakosodási stratégiájára,
15. részt vesz a Kormány felsőoktatási és tudománypolitikai koncepcióinak, stratégiáinak és programjainak kialakításában és végrehajtásában,
16. közreműködik a Kormány iparfejlesztési koncepciójának, valamint a tudásalapú iparágak, ágazati értékláncok fejlesztését szolgáló, gazdaságfejlesztést ösztönző stratégiai programoknak a kidolgozásában, biztosítja azok összehangolását az innovációs szakterület stratégiáival és programjaival,
17. a tudásgazdaság fejlesztésének hatékony ösztönzése érdekében kezdeményezi és irányítja a K+F+I-t támogató programok kialakítását, különös tekintettel az európai uniós támogatásból, illetve a hazai költségvetési forrásból származó kutatási és innovációs források felhasználására, az Európai Unió Kohéziós és Strukturális alapjaiból finanszírozott innovációs programok bevezetésére és működtetésére, illetve az azok érdekében készülő stratégiák és elemzések elkészítésére,
18. az innovációs ökoszisztéma szereplőinek innovációs és szellemi tulajdonvédelmi tudatosságát erősítő programokat dolgoz ki, és koordinálja azok megvalósítását,
19. a kutatás-fejlesztési és innovációs szakterület tekintetében ellátja a 272/2014. (XI. 5.) Korm. rendelet és a 256/2021. (V. 18.) Korm. rendelet szerinti szakpolitikai felelős hatáskörébe utalt feladatokat, részt vesz a programok értékelési és monitoring tevékenységében,
20. részt vesz a 2020 utáni európai uniós programozási időszak fejlesztési programjainak tervezésében, valamint a legmagasabb szintű nemzeti tervezési dokumentum (Partnerségi Megállapodás) kidolgozásában, kidolgozza a K+F+I vonatkozású programrészeket, és biztosítja azok szakpolitikai célokkal való összhangját, elkészíti a 2021-2027 közötti európai uniós tervezési időszak innovációt és kutatás-fejlesztést támogató konstrukcióinak szakmai koncepcióját, részt vesz a programok értékelési és monitoring tevékenységében,
21. gondoskodik az ágazati-szakmai stratégiák előkészítéséről,
22. a miniszter iránymutatása alapján rendelkezik a Nemzet Kutatási, Fejlesztési és Innovációs Alap (a továbbiakban: NKFI Alap) felett, felelős az NKFI Alappal kapcsolatos szakpolitikai és stratégiai tervezésért, beszámolásáért, a finanszírozás feltételeinek szakmai biztosításáért,
23. közreműködik a hatáskörébe tartozó ügyekben az ágazattal kapcsolatos tervezési feladatokban,
24. koordinálja és felügyeli a szakterületet érintő végrehajtási feladatok ellátását, koordinálja és felügyeli a támogatási szerződésekben foglalt átfogó és konkrét célok megvalósulását,
25. részt vesz a K+F+I tevékenységet ösztönző közvetett, adórendszeren belüli támogatási konstrukciók kialakításában, ellátja ezek hazai és nemzetközi összehasonlító értékelésével kapcsolatos feladatokat,
26. kezdeményezi és irányítja a K+F+I ösztönzését célzó eszközrendszer kialakítását, és részt vesz az ehhez kapcsolódó szabályozási feladatok ellátásában,
27. felelős a terület tárcaközi szakmai kapcsolatainak működtetéséért és a társadalmi szervezetekkel való kapcsolattartásért,
28. gondoskodik a gazdaságfejlesztést ösztönző K+F+I tevékenységek ösztönzéséről,
29. részt vesz a Kormány iparfejlesztési koncepciójának és programjának kidolgozásában, különös tekintettel a kutatás-fejlesztés és innováció elősegítésére,
30. részt vesz a tudásalapú iparágak és ágazati értékláncok fejlesztését szolgáló stratégiai programok kidolgozásában,
31. koordinálja a Nemzeti Kutatási, Fejlesztési és Innovációs Hivatal (a továbbiakban: NKFIH) feletti irányítással és a Szellemi Tulajdon Nemzeti Hivatala (a továbbiakban: SZTNH) feletti szakpolitikai felügyelettel kapcsolatos feladatokat,
32. közreműködik a duális felsőoktatás-fejlesztéssel, -tervezéssel és módszertannal kapcsolatos feladatok ellátásában,
33. koordinálja a Nemzeti Tudománypolitikai Tanács, valamint a Kutatási Kiválósági Tanács működésével és munkájával kapcsolatban a minisztérium feladatait,
34. részt vesz a Nemzeti Laboratóriumok irányításában,
35. kezdeményezi a nemzeti K+F+I területeken a szemléletváltó stratégiai projektek elindítását,
36. gondoskodik a Tudományos és Innovációs Parkok (Science Park) tervezéséről és előkészítéséről, majd azok tevékenységének koordinálásáról,
37. ellátja a Modern Városok Program keretében az irányítása alá tartozó szervezeti egységek közreműködésével a szakterületéhez kapcsolódó, valamint a felelősségi körébe utalt konkrét projektekhez és támogatási programokhoz kapcsolódó tervezési, előkészítési, koordinációs, ellenőrzési, beszámoltatási és adatszolgáltatási feladatokat,
38. együttműködik a felsőoktatásért és felnőttképzésért felelős helyettes államtitkárral az NKFI Alap éves programstratégiájában nevesített, a felsőoktatási intézményi kiválóságot támogató, valamint a nemzeti felsőoktatási kiválóság ösztöndíjat biztosító, az NKFIH által előkészített, felsőoktatást is érintő pályázatokkal, valamint az azok keretében támogatásra javasolt projektekkel és ösztöndíjakkal kapcsolatos szakmai feladatok ellátásában.[127]
(2) Az innovációért felelős helyettes államtitkár irányítja
a) a Tudománypolitikáért és Nemzetközi Ügyekért Felelős Főosztály,[128]
b) az Innovációért és Startupokért Felelős Főosztály
vezetőjének tevékenységét.
52. § (1) Az innovációért felelős helyettes államtitkár munkájának és feladatainak ellátása érdekében titkárság működik.
(2) Az innovációért felelős helyettes államtitkár irányítja titkársága vezetőjének tevékenységét.
(3) Az innovációért felelős helyettes államtitkárt - ha nem a minisztert helyettesítő jogkörében jár el - akadályoztatása vagy távolléte esetén az Innovációért Felelős Helyettes Államtitkári Titkárság vezetője helyettesíti. Az Innovációért Felelős Helyettes Államtitkári Titkárság vezetője akadályoztatása esetén, vagy ha a tisztség nincs betöltve, a helyettes államtitkárt az irányítása alá tartozó önálló szervezeti egységek vezetői közül az általa kijelölt főosztályvezető helyettesíti.[129]
7.7.[130]
53. §[131]
54. §[132]
7.8. A családügyekért felelős helyettes államtitkár
55. § A családügyekért felelős helyettes államtitkár
1. eljár a miniszter által rá átruházott ügyekben,
2. a feladatkörébe tartozó kérdésekben képviseli a minisztert a hazai és külföldi kormányzati, valamint egyéb intézmények, testületek, érdekvédelmi és érdekegyeztető fórumok munkájában, tájékoztatást ad az őket érintő kormányzati tervekről, döntésekről, állásfoglalásokról,
3. felelős az általa irányított területre vonatkozó jogszabályok, stratégiai dokumentumok, programok és pályázatok szakmai előkészítéséért, kidolgozásáért, módosításuk kezdeményezéséért és azok végrehajtásáért, e feladata során együttműködik a jogi és koordinációs ügyekért felelős helyettes államtitkárral, valamint a költségvetési, gazdálkodási és személyügyekért felelős helyettes államtitkárral, továbbá a Miniszterelnöki Kormányirodával,[133]
4. felelős a Kormány tagjainak feladat- és hatásköréről szóló 182/2022. (V. 24.) Korm. rendelet (a továbbiakban: Statútum) 128. § 5. és 6. pontjában rögzített feladatok vonatkozásában a minisztériumközi kapcsolatok működtetéséért és a más szervezeti egységekkel való kapcsolattartásért, a stratégiai és a költségvetési intézkedések kidolgozásában történő közreműködésért, továbbá azok végrehajtásáért,
5. kidolgozza a családpolitikával, időspolitikával, valamint a nőpolitikával kapcsolatos szakkérdéseket, fejlesztési koncepciókat, irányítja, összehangolja és fejleszti a családpolitikai eszközök rendszerét,
6. gondoskodik a gyermekek és az ifjúság védelméért felelős miniszterrel együttműködve a gyermekek napközbeni ellátásával kapcsolatos jogszabályok szakmai előkészítéséről, módosításuk kezdeményezéséről, illetve azok végrehajtásáról,
7. figyelemmel kíséri a gyermeki jogok érvényesülését,
8. közreműködik a Kormány meddőségkezelési programjának kidolgozásában,
9. együttműködik az 1-es típusú diabétesszel élő gyermekek ellátásának alakításában,
10. gondoskodik az örökbefogadás rendszerével kapcsolatos jogszabályok szakmai előkészítéséről, módosításuk kezdeményezéséről, illetve azok végrehajtásáról,
11. közreműködik a népesedéspolitikával kapcsolatos szakmai feladatok ellátásában,
12. közreműködik a családbarát szülészeti rendszer megvalósításában,
13. feladatkörében gondoskodik a fejezeti költségvetési gazdálkodással összefüggő felügyeleti feladatok ellátásáról,
14. a családokért felelős államtitkár kijelölése alapján ellátja az Idősek Tanácsa titkári feladatait,
15. koordinálja a demenciával kapcsolatos szakmai feladatok ellátását,
16. a családokért felelős államtitkár akadályoztatása vagy távolléte esetén ellátja a 25. § (2) bekezdés a) pontja szerinti elnöki feladatokat,
17. gondoskodik a kapcsolati erőszak áldozatait fogadó intézményekkel kapcsolatos jogszabályok és közjogi szervezetszabályozó eszközök szakmai javaslatainak előkészítéséről, módosításuk kezdeményezéséről, illetve azok végrehajtásáról,
18. előkészíti a csecsemőgondozási díjjal és a gyermekgondozási díjjal kapcsolatos jogszabályokat, intézkedéseket és programokat,
19. az egészségbiztosításért felelős miniszterrel együttműködve közreműködik a táppénzzel kapcsolatos jogszabályok, intézkedések és programok előkészítésében,[134]
20. a miniszter szakmai irányító hatáskörében eljár az alábbi intézmények tekintetében:
a) Kincstár,
b) Szociális és Gyermekvédelmi Főigazgatóság és az általa fenntartott Országos Gyermekvédelmi Szakszolgálat,
21. közreműködik a Kopp Mária Intézet a Népesedésért és a Családokért, valamint a Családbarát Magyarország Központ Nonprofit Közhasznú Korlátolt Felelősségű Társaság szakmai irányítási feladatainak ellátásában,
22. kapcsolatot tart a feladatkörét érintő intézmények, szakmai szervezetek vezetőivel,
23. gondoskodik a feladatkörét érintő európai uniós fejlesztéspolitikai stratégiai tervezés megvalósulásáról, az európai uniós finanszírozású projektek, programok és pályázatok szakmai megvalósításának nyomon követéséről,
24. felügyeli az otthonteremtés és a lakhatás támogatásával kapcsolatos kormányzati döntések előkészítését,
25. kapcsolatot tart és együttműködik a családpolitikával kapcsolatos szakkérdésekben a vállalati társadalmi felelősségvállalással összefüggő feladatokkal kapcsolatos kormányzati döntések előkészítésében az ESG Akkreditációs Bizottság és a Nemzeti ESG Tanács tagjaként,[135]
26. az adópolitikáért felelős miniszter által vezetett minisztérium hatáskörrel rendelkező szervezeti egységeivel együttműködve közreműködik a családokat megillető adó- és járulékkedvezményekkel kapcsolatos jogszabályok, intézkedések kidolgozásában és végrehajtásában,
27. előkészíti a Családvédelmi Akcióterv és az Otthonteremtési Akcióterv keretében elérhető támogatásokkal összefüggő jogszabályokat, intézkedéseket és programokat,
28.[136]
29. kapcsolatot tart és együttműködik más minisztériumok felsővezetőivel, nemzetközi szervezetekkel, a magyarországi külképviseletekkel, a külföldi magyar külképviseletekkel,[137]
30. gondoskodik a családügyi terület tevékenységéhez köthetően a más országokban történő változások, fejlemények nemzetközi monitorozásáról.
31. miniszteri delegálás útján ellátja "A nők szerepének erősítése a családban és a társadalomban 2021-2030" című akcióterv munkacsoportjának elnöki feladatait.[138]
56. § A családügyekért felelős helyettes államtitkár közvetlenül irányítja
a) a Gyermekügyi és Idősügyi Főosztály,
b) a Családügyi Támogatási Főosztály,
c) az Örökbefogadási Főosztály,[139]
d) a Családügyi Fejlesztéspolitikai Főosztály,
e) a Családügyi Stratégiai és Elemzési Főosztály
vezetőjének tevékenységét.
57. § (1) A családügyekért felelős helyettes államtitkár munkájának és feladatainak ellátása érdekében titkárság működik.
(2) A családügyekért felelős helyettes államtitkár közvetlenül irányítja titkárságvezetőjének tevékenységét.
58. § A családügyekért felelős helyettes államtitkárt - ha nem a családokért felelős államtitkárt helyettesítő jogkörében jár el - akadályoztatása vagy távolléte esetén szakmai ügyekben a közvetlen irányítása alá tartozó, a szakterület szerint illetékes főosztályvezető, egyéb esetekben a titkárságvezetője helyettesíti.
7.9. A fiatalokért felelős helyettes államtitkár
59. § A fiatalokért felelős helyettes államtitkár
a) a feladatkörébe tartozó kérdésekben képviseli a minisztériumot a hazai és külföldi kormányzati, valamint egyéb intézmények, testületek, érdekvédelmi és érdekegyeztető fórumok munkájában, tájékoztatást ad az őket érintő kormányzati tervekről, döntésekről, állásfoglalásokról,
b) felelős az általa irányított területre vonatkozó jogszabályok szakmai előkészítéséért, módosításuk kezdeményezéséért és azok végrehajtásáért, a terület minisztériumközi kapcsolatainak működtetéséért és a más szervezeti egységekkel való kapcsolattartásért, a stratégiai és a költségvetési intézkedések kidolgozásában történő közreműködésért, továbbá azok végrehajtásáért,
c) kapcsolatot tart a feladatkörét érintő intézményekkel, szakmai szervezetekkel,
d) a jogszabályi keretek között működteti a Gyermek- és Ifjúsági Alapprogram Tanácsát,
e) együttműködik a Magyar Ifjúsági Konferenciával a hazai és külhoni ifjúsági szervezetek közötti párbeszéd és a határon átnyúló programok elősegítése érdekében,
f) együttműködik a Nemzeti Ifjúsági Tanáccsal a hazai ifjúsági szervezetek és a Kormány közötti szakmai párbeszéd elősegítése, valamint a magyar fiatalok európai és világszintű képviselete érdekében,
g) ellátja a Nemzeti Önkéntes Tanács alelnöki feladatait,
h) közreműködik a fiatalok digitális védelmét ellátó kormányzati programok tervezésében és megvalósításában,
i) közreműködik a fiatalok fizikai és mentális egészségének védelmét célzó programok és szolgáltatások tervezésében és megvalósításában,
j) közvetít a diák- és ifjúsági érdekképviseleti szervek és a kormányzati szervek között a fiatalok sajátos érdekeinek hatékonyabb érvényesítése érdekében,
k) a köznevelésért felelős miniszter irányítása alá tartozó szervezeti egységekkel együttműködésben részt vesz az Országos Diákparlamenttel, valamint az Országos Diáktanáccsal összefüggő kormányzati feladatok végrehajtásában,
l) a külpolitikáért felelős miniszter által vezetett minisztériummal együttműködésben koordinálja az ENSZ Ifjúsági Küldött programmal kapcsolatos feladatokat,
m) közreműködik a Nemzeti Tehetség Programmal összefüggő kormányzati programok végrehajtásában, valamint azok népszerűsítésében,
n) az Erzsébet-táborok kivételével közreműködik a Kormány vagy a Kormány háttérintézménye által szervezett ifjúsági táborok szakmai koncepciójának kialakításában,
o) szakmai észrevételeket tehet a társadalmi és civil kapcsolatok fejlesztéséért felelős miniszternek a Nemzeti Együttműködési Alap Új nemzedékek jövőjéért kollégium által kiírt ifjúsági pályázatok szakmai tartalmával kapcsolatban,
p) koordinálja a Nemzeti Tehetség Programmal összefüggő feladatok megvalósulását,
q) feladatkörében együttműködik a Nemzeti Tehetség Központ Közhasznú Nonprofit Korlátolt Felelősségű Társasággal.
r) felel az ifjúságpolitika kialakításáért.[140]
60. § A fiatalokért felelős helyettes államtitkár közvetlenül irányítja
a) a Fiatalokért Felelős Főosztály,
b) a Tehetségekért Felelős Főosztály
vezetőjének tevékenységét.
61. § (1) A fiatalokért felelős helyettes államtitkár munkájának segítése és feladatainak ellátása érdekében titkárság működik.
(2) A fiatalokért felelős helyettes államtitkár közvetlenül irányítja titkárságvezetőjének tevékenységét.
62. § A fiatalokért felelős helyettes államtitkárt akadályoztatása vagy távolléte esetén - ha nem a felsőoktatásért, szak- és felnőttképzésért, fiatalokért felelős államtitkárt helyettesítő jogkörében jár el - szakmai ügyekben érintettségtől függően a Fiatalokért Felelős Főosztály vagy a Tehetségekért Felelős Főosztály vezetője, egyéb esetekben a titkárságvezetője helyettesíti.[141]
7.10. A közgyűjteményekért és kulturális fejlesztésekért felelős helyettes államtitkár
63. § A közgyűjteményekért és kulturális fejlesztésekért felelős helyettes államtitkár a feladatkörébe tartozó szakterületen
a) koordinálja a miniszter kultúráért való felelősségi körébe tartozó feladatainak ellátásához szükséges szakmai munkát,
b) összehangolja a kulturális ágazatot érintő civil, társadalmi, szakmai kapcsolatokat,
c) koordinálja az ágazat szakpolitikai felelősségébe tartozó, hazai és európai uniós forrásból megvalósuló fejlesztéseket, részt vesz az Interreg monitoring bizottságokban,[142]
d) a kultúráért felelős államtitkár irányítása alá tartozó területeken ellátja a 35. §-ban meghatározott feladatokat.
64. § A közgyűjteményekért és kulturális fejlesztésekért felelős helyettes államtitkár felelős
a) az általa irányított területre vonatkozó jogszabályok szakmai előkészítéséért, módosításuk kezdeményezéséért és azok végrehajtásáért, a terület minisztériumközi kapcsolatainak működtetéséért és a más szervezeti egységekkel való kapcsolattartásért, a stratégiai és a költségvetési intézkedések kidolgozásában történő közreműködésért, továbbá azok végrehajtásáért,
b) a közgyűjteményi területek országos illetőségű szakmai, érdekvédelmi szervezeteivel és a helyi önkormányzatok szövetségeivel való kapcsolattartásért,
c) a szakemberek képzése és továbbképzése tárgykörében a szakterületet érintő képzési formák korszerűsítésének, új képzési formák megteremtésének összehangolásáért.
d) a hazai költségvetési forrásból megvalósuló kulturális beruházások előkészítésének, tervezésének, megvalósításának figyelemmel kíséréséért, koordinációjáért, az érintett projektgazdákkal, intézményekkel és a társminisztériumokkal való együttműködésért,
e) a Modern Városok Program keretében szakterülete vonatkozásában a szakpolitikai feladatok ellátásáért a felelősségi körébe utalt konkrét projektek tekintetében, ennek keretében irányítja a kapcsolódó koordinációs, ellenőrzési, beszámoltatási és adatszolgáltatási feladatok ellátását,[143]
f) az európai uniós forrásból megvalósuló, a kulturális ágazat szakpolitikai felelősségébe tartozó konstrukciók szakmai koncepciójának és a felhívások tartalmának kidolgozásáért, a konstrukciók nyomon követéséért,
g) az Európa Tanács Kulturális Útvonalakkal kapcsolatos feladatok irányításáért és felügyeletéért, valamint a kulturális turizmus szakmai szereplőivel való kapcsolattartásért,[144]
h) a kultúráért felelős államtitkár felhatalmazása alapján képviseli az ágazatot a feladatköréhez kapcsolódó bizottságokban és egyéb testületekben, munkacsoportokban, közreműködik az ellenőrzéshez kapcsolódó fórumokon való ágazati részvétel megszervezésében,
i) ösztönzi a kulturális területre vonatkozó tudományos kutatásokat, figyelemmel kíséri a kulturális intézmény-és szervezetrendszer társadalompolitikai céljainak teljesülését, helyzetének alakulását,
j) feladatkörében - szakmai javaslattétel, véleményezés útján - részt vesz az éves költségvetéssel és a minisztérium éves munkatervének összeállításával kapcsolatos teendők ellátásában.
k) a kulturális ágazat stratégiai irányainak meghatározásában, a kapcsolódó feladatok irányításában való közreműködésért,[145]
l) az ágazati rendszerek fejlesztésében, ágazati fejlesztési koncepciók kidolgozásában való közreműködésért, e feladatkörében irányítja a hozzá tartozó szervezeti egységek tevékenységét.[146]
65. § A közgyűjteményekért és kulturális fejlesztésekért felelős helyettes államtitkár irányítja
a) a Közgyűjteményi Főosztály,[147]
b)[148]
c) a Kulturális Stratégiai és Fejlesztési Főosztály[149]
vezetőjének tevékenységét.
66. § (1) A közgyűjteményekért és kulturális fejlesztésekért felelős helyettes államtitkár munkájának és feladatainak ellátása érdekében titkárság működik.
(2) A közgyűjteményekért és kulturális fejlesztésekért felelős helyettes államtitkár irányítja a titkársága vezetőjének tevékenységét.
67. § A közgyűjteményekért és kulturális fejlesztésekért felelős helyettes államtitkárt - ha nem a kultúráért felelős államtitkárt helyettesítő jogkörében jár el - akadályoztatása vagy távolléte esetén a közvetlen irányítása alá tartozó, általa a helyettesítésre esetileg írásban kijelölt vagy eseti kijelölés hiányában a szakterület szerint illetékes főosztályvezető helyettesíti.
7.11. A művészetért és közösségi művelődésért felelős helyettes államtitkár
68. § A művészetért és közösségi művelődésért felelős helyettes államtitkár a feladatkörébe tartozó szakmai területeken
a) összehangolja a kulturális ágazatot érintő civil, társadalmi, szakmai kapcsolatokat,
b) a kultúráért felelős államtitkár irányítása alá tartozó területeken ellátja a 35. §-ban meghatározott feladatokat.
69. § A művészetért és közösségi művelődésért felelős helyettes államtitkár felelős a feladatkörébe tartozó szakmai területeken
a) az általa irányított területre vonatkozó jogszabályok szakmai előkészítéséért, módosításuk kezdeményezéséért és azok végrehajtásáért, a terület tárcaközi kapcsolatainak működtetéséért és a más szervezeti egységekkel való kapcsolattartásért, a stratégiai és a költségvetési intézkedések kidolgozásáért, továbbá azok végrehajtásáért,
b) az előadó-művészeti és közművelődési területek országos illetőségű szakmai, érdekvédelmi szervezeteivel és a helyi önkormányzatok szövetségeivel való kapcsolattartásért,
c) MMA-val, MTA-val és a felsőoktatási intézményekkel való kapcsolattartásért,
d) a kulturális kapcsolatokért felelős államtitkárral együttműködve a kortárs művek nemzetközi megismertetésének elősegítéséért, illetve a nemzetközi kortárs művészet magyarországi bemutatásának koordinálásáért, a külföldön működő magyar kulturális intézetek szakmai támogatásáért, a határokon túli magyar kultúra szakmai támogatásáért,[150]
e) a kultúráért felelős államtitkár felhatalmazása alapján a feladatköréhez kapcsolódó bizottságokban és egyéb testületekben, munkacsoportokban az ágazat képviseletéért, illetve az ellenőrzéshez kapcsolódó fórumokon való ágazati részvétel megszervezéséért,
f) a kulturális területre vonatkozó tudományos kutatások ösztönzéséért, a kulturális intézmény- és szervezetrendszer társadalompolitikai céljainak teljesülésének, helyzete alakulásának figyelemmel kíséréséért,
g) feladatkörében - szakmai javaslattétel, véleményezés útján - az éves költségvetéssel és a minisztérium éves munkatervének összeállításával kapcsolatos teendők ellátásáért,
h)[151]
i)[152]
70. § A művészetért és közösségi művelődésért felelős helyettes államtitkár irányítja[153]
a) a Művészeti Főosztály,
b) a Közösségi Művelődési Főosztály,
c) a Portfóliókezelő Főosztály" (vezetőjének tevékenységét.)[154]
vezetőjének tevékenységét.
71. § (1) A művészetért és közösségi művelődésért felelős helyettes államtitkár munkájának és feladatainak ellátása érdekében titkárság működik.
(2) A művészetért és közösségi művelődésért felelős helyettes államtitkár irányítja a titkársága vezetőjének tevékenységét.
72. § A művészetért és közösségi művelődésért felelős helyettes államtitkárt - ha nem a kultúráért felelős államtitkárt helyettesítő jogkörében jár el - akadályoztatása vagy távolléte esetén az általa egyedileg írásban kijelölt, közvetlen irányítása alá tartozó főosztályvezető vagy a titkárságvezetője helyettesíti.
7.12. A kulturális diplomáciáért felelős helyettes államtitkár
73. § (1) A kulturális diplomáciáért felelős helyettes államtitkár a feladatkörébe tartozó szakmai területeken
1. fenntartja és fejleszti a minisztérium nemzetközi kulturális kapcsolatrendszerét,
2. közreműködik a minisztérium két- és többoldalú nemzetközi kulturális kapcsolatainak a minisztérium érdekeinek megfelelő alakításában,
3. irányítja a kulturális diplomáciai stratégia kidolgozását és végrehajtását,
4. irányítja a külföldi magyar intézetek, a kulturális feladatokért felelős diplomaták tevékenységét, ennek keretében jóváhagyja az intézetek szakmai munkatársainak munkaköri leírását, és részt vesz az intézetvezetők munkateljesítményének értékelésében,
5. a Külgazdasági és Külügyminisztériummal együttműködve rendszeres kapcsolatot tart magyar külképviseletekkel, illetve a Magyarországon működő Diplomáciai Testülettel, valamint a határon túli magyarok szakmai szervezeteivel,
6. közreműködik a kormány- és tárcaközi kulturális egyezmények, munkatervek és megállapodások, valamint más két- és többoldalú együttműködési dokumentumok létrehozásában,
7. irányítja a külpolitikai érdekek mentén az összmagyar kulturális értékek és kapcsolatok ápolását, fejlesztését,
8. meghatározza a tudatos, értékorientált Magyarország-kép építését,
9. a miniszter és a kulturális kapcsolatokért felelős államtitkár által átruházott hatáskörben dönt a külföldi magyar intézetekben külszolgálatot teljesítő kulturális tanácsosok és kulturális attasék kinevezéséről, illetve közreműködik a kulturális feladatokat ellátó diplomaták kinevezésében,[155]
10. irányítja a külföldi magyar intézetekkel, valamint a kulturális feladatokat ellátó diplomatákkal kapcsolatos szakmai feladatokat, az intézeti szakmai munkatársak pályáztatását, felkészítését,
11. irányítja a magyar kultúra célzott megjelenése érdekében a kulturális évadok és koncentrált kulturális megjelenések koncepciójának kidolgozását, szervezését és lebonyolítását külföldön,
12. gondoskodik a külföldi magyar intézetek megfelelő színvonalú szakmai programjainak kiajánlásáról,
13. képviseli Magyarországot az Európai Uniós Nemzeti Kulturális Intézetek (EUNIC) központjában,
14. felügyeli a kulturális intézetek szakmai kommunikációját, és gondoskodik a minisztérium kulturális diplomácia termékenységének hazai bemutatásáról, ezen célok érdekében irányítja a culture.hu honlap működését,
15.[156]
16. kapcsolatot tart a hazai kulturális intézményekkel, ennek keretében tájékozódik a nemzetközi relevanciával is bíró ügyeikről,
17. miniszteri delegálás útján szakmailag felügyeli a Nemzetközi Kapcsolatokért Felelős Főosztály tevékenységét, véleményezi a miniszteri döntésre felterjesztett javaslatait.[157]
(2) A kulturális diplomáciáért felelős helyettes államtitkár irányítja
a) a Kulturális Diplomáciai Stratégiai Főosztály,
b) a Kulturális Diplomáciai Koordinációs Főosztály
vezetőjének tevékenységét.
74. § (1) A kulturális diplomáciáért felelős helyettes államtitkár munkájának és feladatainak ellátása érdekében titkárság működik.
(2) A kulturális diplomáciáért felelős helyettes államtitkár irányítja a titkársága vezetőjének tevékenységét.
(3)[158]
75. § A kulturális diplomáciáért felelős helyettes államtitkárt akadályoztatása vagy távolléte esetén szakmai ügyekben az irányítása alá tartozó szakmai főosztályok kijelölt vezetője vagy a Kulturális Diplomáciáért Felelős Helyettes Államtitkári Titkárság vezetője helyettesíti.[159]
8. A miniszteri biztos
76. § (1) A minisztériumban működő miniszteri biztosok tevékenységét - a kinevezésükre vonatkozó miniszteri utasításnak megfelelően - a miniszter irányítja.
(2) A miniszteri biztos - megbízatásának keretei között - felel a feladatkörébe tartozó jogszabálytervezetek és vezetői döntések szakmai előkészítéséért és végrehajtásáért, összehangolja az abban közreműködő szervezeti egységek munkáját, ellenőrzi a kiadott feladatok végrehajtását.
(3) A miniszteri biztos tevékenységének ellátása során egyeztet a feladatköre szerint illetékes felsővezetőkkel.
8/A. A kormánybiztos[160]
76/A. § (1) A kormánybiztos - a kinevezéséről szóló kormányhatározat keretei között és a miniszterelnök utasításainak megfelelően - felel a rábízott feladatok ellátásáért.[161]
(2) A kormánybiztos - ha tevékenységét a kinevezéséről szóló kormányhatározat alapján titkárság segíti -közvetlenül irányítja a titkársága vezetőjének tevékenységét.
9. A felsővezető titkárságának vezetője
77. § (1) A felsővezető hatáskörébe tartozó feladatok adminisztratív és koordinációs előkészítését, valamint e Szabályzat szerint a felsővezető hatáskörébe tartozó feladatok folyamatos ellátását - ha e Szabályzat így rendelkezik - a felsővezető titkársága (e § vonatkozásában a továbbiakban: Titkárság) biztosítja.
(2) A Titkárságot vezető (e § alkalmazásában a továbbiakban: Titkárságvezető) tevékenységét - ha e Szabályzat eltérően nem rendelkezik - az(1) bekezdés szerinti felsővezető irányítja.
(3) A Titkárságvezető meghatározza a Titkárság munkatervét, elkészíti az ügyrendjét, szervezi és ellenőrzi a feladatok végrehajtását. A Titkárság ügyrendjét - a (6) bekezdésben foglalt kivétellel - a közigazgatási államtitkár jóváhagyja.
(4) A Titkárságvezető
a) gondoskodik a beérkező iratok feldolgozásáról, a felsővezető döntése esetén annak intézéséről, továbbításáról, a titkársági ügyviteli munka megszervezéséről, a vezető hivatalos programjának szervezéséről és nyilvántartásáról, figyelemmel kíséri a vezető által kiadott feladatok határidőben történő végrehajtását,
b) részt vesz a szakmai anyagok előkészítésében, egyeztetésében, szakterületén koordinálja azok előkészítését, továbbá érdemi ügyintézői feladatokat lát el,
c) szervezi, koordinálja a felsővezető által tartott értekezleteket, és gondoskodik az értekezletek technikai lebonyolításával kapcsolatos feladatokról,
d) ellátja mindazon ügyeket, amelyeket a felsővezető állandó vagy eseti jelleggel a feladat- és hatáskörébe utal,
e) ellátja a Titkárság feladatköréhez kapcsolódó, az a)-d) pontban nem említett egyéb ügyeket.
(5) A Titkárságvezetőt a feladat- és hatáskörébe utalt ügyekben - akadályoztatása vagy távolléte esetén - felsővezető irányítása alatt álló főosztályvezető vagy a Titkárság eseti jelleggel vagy a Titkárság ügyrendjében állandó jelleggel kijelölt kormánytisztviselője vagy - államtitkár Titkársága esetén - politikai tanácsadója, politikai főtanácsadója helyettesíti.[162]
(6) A közigazgatási államtitkár titkárságvezetője feladatkörében a 33. § (2) bekezdésében foglalt feladatokat is ellátja.
(7) Ha e Szabályzat alapján a minisztériumban működő felsővezető munkáját kabinet is segíti, akkor a felsővezető titkársága ellátja az (1)-(4) bekezdésben meghatározott feladatokat, valamint elősegíti a felsővezető kabinetfőnöke meghatározott feladatainak ellátását.
10. Az államtitkár kabinetjének vezetője
78. § (1) Ha e Szabályzat alapján a minisztériumban működő államtitkár munkáját kabinet segíti, akkor az államtitkár kabinetjének vezetője (kabinetfőnök)
a) közreműködik az államtitkári döntések előkészítésében, kormányzati megalapozásuk elősegítésében, valamint végrehajtásuk ellenőrzésében,
b) közvetlenül vezeti az államtitkár kabinetjét,
c) feladatai hatékony végrehajtása érdekében folyamatos és közvetlen kapcsolatot tart a minisztérium vezető munkatársaival és a miniszter tanácsadó testületeivel,
d) segíti az államtitkárt a közvetlen irányítása alá tartozó szervezeti egységekkel kapcsolatos feladatai ellátásában,
e) közreműködik az államtitkár programjainak szervezésében,
f) részt vesz az államtitkári döntések előkészítésében, előzetes politikai egyeztetésében, előzetesen állást foglal a döntéstervezetek társadalompolitikai megalapozottságáról,
g) gyakorolja a munkáltatói jogokat a Kit. 218. § (3) bekezdése alapján az államtitkári kabinet állományába tartozó kormánytisztviselők, valamint az államtitkár titkárságát vezető osztályvezető felett,
h) gondoskodik az államtitkár irányítása alá tartozó helyettes államtitkárok és szervezeti egységek, valamint háttérintézményei egységes, egyeztetett véleményének összeállításáról és megküldéséről a minisztériumban előkészített és a más szervek által előkészített tervezetek minisztériumon belül történő egyeztetése során,
i) gondoskodik az államtitkár irányítása alá tartozó szervezeti egysége által előkészített előterjesztések belső egyeztetéséről, illetve az előterjesztés döntéshozó fórumra történő benyújtása kezdeményezéséről,
j) ellátja mindazon ügyeket, amelyeket az államtitkár állandó vagy eseti jelleggel a feladat- és hatáskörébe utal.
(2) A munkáltatói jogokat a kabinetfőnök felett az államtitkár gyakorolja a Kit. 217. § (2) bekezdése alapján.
(3) Az államtitkár kabinetfőnökét akadályoztatása vagy távolléte esetén - ha nem az államtitkárt helyettesítő jogkörében jár el - a felsővezető titkárságának vezetője helyettesíti.
III. FEJEZET
A MINISZTÉRIUM SZERVEZETI EGYSÉGEI
11. Az önálló szervezeti egység
79. § (1) Az önálló szervezeti egység ellátja a 2. függelékben, valamint a szervezeti egység vezetőjének tevékenységét irányító vezető által meghatározott feladatokat.
(2) Az önálló szervezeti egység a feladatkörébe tartozó ügyekben aláírásra előkészíti az alapvető jogok biztosától érkezett megkeresésre adandó válaszlevél tervezetét.
(3) Az önálló szervezeti egység létszámát és a szervezeti egységen belül működő osztályok létszámát a szervezeti egység vezetőjének tevékenységét irányító vezető határozza meg.
12. A szervezeti egységek vezetői
80. § (1) Az önálló szervezeti egység vezetője a jogszabályoknak és a szakmai követelményeknek megfelelően - az e Szabályzat szerint az irányítást gyakorló felsővezetőtől és más felsővezetőtől, illetve a miniszteri kabinetfőnöktől kapott utasítás és iránymutatás alapján - vezeti az önálló szervezeti egység munkáját, és felelős az önálló szervezeti egység feladatainak ellátásáért.
(2) Az önálló szervezeti egység vezetője - az (1) bekezdésben meghatározottakkal összefüggésben - elkészíti az önálló szervezeti egység ügyrendjét, szervezi és ellenőrzi az önálló szervezeti egységhez tartozó feladatok végrehajtását. A minisztérium Közszolgálati Szabályzatának eltérő rendelkezése hiányában az ügyrend melléklete tartalmazza az önálló szervezeti egység álláshelyein ellátandó feladatok meghatározását is.[163]
(3) Az önálló szervezeti egység vezetője dönt az önálló szervezeti egység feladat- és hatáskörébe utalt ügyekben, ha jogszabály, e Szabályzat vagy az irányítást gyakorló felsővezető eltérően nem rendelkezik.
81. § (1) Az önálló szervezeti egység vezetőjének helyettese
a) az önálló szervezeti egység ügyrendjében meghatározottak, valamint a főosztályvezető utasítása szerint helyettesíti a főosztályvezetőt,
b) az általa vezetett osztály tekintetében ellátja az osztályvezetői feladatokat.
(2) Az önálló szervezeti egység vezetőjének helyettese az önálló szervezeti egység ügyrendjében meghatározott munkamegosztás szerint részt vesz a szervezeti egység feladatai elvégzésének irányításában és ellenőrzésében.
82. § (1) Az osztályvezető az önálló szervezeti egység ügyrendje, valamint az önálló szervezeti egység vezetője utasítása szerint irányítja és ellenőrzi a vezetése alatt álló osztály munkáját. Az osztályvezető felelős az osztály feladatainak teljesítéséért.
(2) Az osztályvezetőt akadályoztatása vagy távolléte esetén az önálló szervezeti egység ügyrendjében meghatározottak szerint az önálló szervezeti egység másik osztályának vezetője vagy az osztály munkatársai közül az általa kijelölt kormánytisztviselő vagy - a Miniszteri Kabinet és államtitkári titkárság esetén - politikai tanácsadó, politikai főtanácsadó helyettesíti.
(3) Az osztályvezető
a) ellenőrzi az osztályon készített tervezeteket, koordinálja az irányítása alá tartozók munkáját, és ellenőrzi a folyamatban lévő ügyek intézését,
b) eljár mindazon ügyben, amellyel a főosztályvezető megbízza,
c) vezetői rendelkezés, illetve az ügyrend alapján helyettesítheti a főosztályvezetőt,
d) javaslatot tesz a főosztályvezetőnek az osztályán dolgozók illetményemelésére, jutalmazására, kitüntetésére, valamint más, a főosztályvezető hatáskörébe tartozó munkáltatói jogkörök gyakorlására.
IV. FEJEZET
A MINISZTÉRIUMI TÁJÉKOZTATÁS ÉS DÖNTÉS-ELŐKÉSZÍTÉS FÓRUMAI
13. Miniszteri értekezlet
83. § (1) A miniszteri értekezlet a minisztérium legfőbb döntés-előkészítő szerve.
(2) A miniszteri értekezlet a miniszter vezetésével hetente áttekinti a minisztérium operatív feladatainak ellátását.
(3) A miniszteri értekezlet javaslatot tesz
a) intézkedés tételére,
b) intézkedés elfogadására,
c) egyeztetés megindítására,
d) szükség esetén a közigazgatási egyeztetés során képviselendő minisztériumi álláspontra.
(4) A miniszteri értekezlet vizsgálja az intézkedések megvalósulását.
(5) A miniszteri értekezlet során a miniszter tájékoztatást ad a kormányülésen elhangzottakról és az azokkal kapcsolatos feladatokról.
(6) A miniszteri értekezletre a miniszter eltérő rendelkezése hiányában a kormányülést követően kerül sor. A miniszteri értekezlet pontos időpontjáról az érintettek írásban tájékoztatást kapnak.
(7) A miniszteri értekezletet a miniszter vezeti.
(8) A miniszteri értekezlet előkészítése és a napirendjének összeállítása a Miniszteri Kabinet feladata.
(9) A miniszteri értekezlet állandó résztvevői a miniszter, a közigazgatási államtitkár, az államtitkárok, a miniszter kabinetfőnöke, a miniszter kabinetfőnöke helyettesítését ellátó kabinetmunkatárs és a sajtófőnök. A miniszteri értekezletre más személyeket a miniszter hív meg.[164]
(10) A miniszteri értekezlet résztvevőinek tájékoztatása, javaslata alapján a miniszter döntéseket hoz és iránymutatásokat ad.
(11) A miniszteri értekezleten meghatározott feladatokról, iránymutatásokról a Miniszteri Kabinet emlékeztetőt készít, amelyet az értekezlet résztvevői, valamint a feladatok végrehajtására kötelezett felelősök rendelkezésére bocsát.
14. Az államtitkári vezetői értekezlet
84. § (1) Az államtitkári vezetői értekezlet
a) a közigazgatási államtitkár vezetésével áttekinti a közigazgatási államtitkár és a közigazgatási államtitkár irányítása alá tartozó helyettes államtitkárok feladat- és hatáskörébe tartozó,
b) az államtitkár vezetésével áttekinti az államtitkár és az államtitkár irányítása alá tartozó helyettes államtitkárok feladat- és hatáskörébe tartozó
feladatok ellátását.
(2) Az államtitkári vezetői értekezletet a közigazgatási államtitkár vagy az államtitkár által kijelölt szervezeti egység készíti elő.
(3) Az államtitkári vezetői értekezleten a közigazgatási államtitkár vagy az államtitkár a miniszteri értekezleten elhangzottakról tájékoztatót tart.
(4) Az államtitkári vezetői értekezlet résztvevői
a) a közigazgatási államtitkár és a közigazgatási államtitkár irányítása alá tartozó helyettes államtitkárok, valamint a Miniszteri Kabinet munkatársa,
b) az államtitkár és az államtitkár irányítása alá tartozó helyettes államtitkárok, valamint a Miniszteri Kabinet szakterület szerint érintett munkatársa,
c) a közigazgatási államtitkár titkárságvezetője.
(5) Az államtitkári vezetői értekezletre más személyeket a közigazgatási államtitkár vagy az államtitkár hív meg.
(6) A közigazgatási államtitkár vagy az államtitkár a résztvevők tájékoztatása, javaslata alapján döntéseket hoz vagy iránymutatásokat ad.
(7) A közigazgatási államtitkár vagy az államtitkár által kijelölt szervezeti egység vezetője gondoskodik arról, hogy az államtitkári vezetői értekezleten meghatározott feladatokról, iránymutatásokról emlékeztető készüljön, amelyet az értekezlet résztvevői és a feladatok végrehajtására kötelezett felelősök rendelkezésére bocsát, valamint tájékoztatásul megküldi a közigazgatási államtitkárnak és a miniszter kabinetfőnökének.
15. Szakmai vezetői értekezlet
85. § (1) A szakmai vezetői értekezlet a közigazgatási államtitkár vezetésével áttekinti az egyes ágazati szakmai feladatok ellátását, valamint megtárgyalja a kormány- és egyéb előterjesztések, jelentések és a miniszteri rendeletek tervezeteit.
(2) A szakmai vezetői értekezletre hetente, a közigazgatási államtitkár által meghatározott időpontban kerül sor.
(3) A szakmai vezetői értekezletet a közigazgatási államtitkár vezeti, aki a résztvevők tájékoztatása, javaslata alapján döntéseket hoz vagy iránymutatásokat ad.
(4) A szakmai vezetői értekezlet résztvevői a minisztérium valamennyi a jogi és koordinációs ügyekért felelős helyettes államtitkár, a költségvetési, gazdálkodási és személyügyekért felelős helyettes államtitkár, valamint a közigazgatási államtitkár által meghívott személyek. A résztvevőket és a meghívottakat szervezetszerű helyettesük helyettesítheti.[165]
(5) A szakmai vezetői értekezletet a jogi és koordinációs ügyekért felelős helyettes államtitkár készíti elő. A jogi és koordinációs ügyekért felelős helyettes államtitkár gondoskodik továbbá emlékeztető készítéséről, valamint arról, hogy a szakmai vezetői értekezleten meghatározott feladatokról, iránymutatásokról a feladatok végrehajtására kötelezett felelősök tájékoztatást kapjanak.[166]
(6) A szakmai vezetői értekezlet által hozott döntéseket a jogi és koordinációs ügyekért felelős helyettes államtitkár a miniszter részére megküldi jóváhagyás céljából.[167]
16. A vezetői felkészítő és tájékoztató értekezlet
86. § (1) A kormányülést, a kabinetek üléseit és a közigazgatási államtitkári értekezletet megelőző felkészítésre a kormányzati döntéshozatali fórum adott ülésén részt vevő felsővezető által meghatározott rendben kerül sor. A miniszter és a parlamenti államtitkár szóbeli felkészítése esetén legalább helyettes államtitkár, távolléte esetén főosztályvezető, továbbá indokolt esetben szakértő részvétele szükséges.
(2) A kormányülés, a kabinetülés, valamint a közigazgatási államtitkári értekezlet napirendje a beérkezését követően továbbításra kerül a miniszter, a közigazgatási államtitkár, továbbá valamennyi felsővezető részére. A napirendek megküldéséről a jogi és koordinációs ügyekért felelős helyettes államtitkár gondoskodik.
(3) A miniszter, a parlamenti államtitkár és a közigazgatási államtitkár számára a felkészítő elkészítéséről a jogi és koordinációs ügyekért felelős helyettes államtitkár gondoskodik. Ennek elkészítéséhez a jogi és koordinációs ügyekért felelős helyettes államtitkár kijelöli a szakmai véleményt adó helyettes államtitkárt. A szakmai véleményt tartalmazó feljegyzést a jogi és koordinációs ügyekért felelős helyettes államtitkár részére a kijelölésben megadott határidőig kell eljuttatni.
(4) A (3) bekezdéstől eltérően a minisztérium valamely szakterülete által előkészített, (2) bekezdés szerinti napirenden szereplő előterjesztés vagy jelentés esetén a felkészítő elkészítéséről - az (5) bekezdés szerinti határidőben -a kérdéses előterjesztést vagy jelentést előkészítő szakterület gondoskodik.
(5) A jogi és koordinációs ügyekért felelős helyettes államtitkár döntése alapján - különös szakértelmet igénylő előterjesztések, jelentések esetén - az általa meghatározott határidőre a felkészítőt az érintett szakmai szervezeti egység készíti el. A felkészítőt ebben az esetben is a jogi és koordinációs ügyekért felelős helyettes államtitkár részére kell megküldeni, aki gondoskodik a miniszter, a parlamenti államtitkár, valamint a közigazgatási államtitkár részére történő eljuttatásáról.
(6) A jogi és koordinációs ügyekért felelős helyettes államtitkár szükség esetén gondoskodik a kormányzati döntéshozó fórumok előtti szóbeli felkészítő megszervezéséről, az általa meghatározott időben. Az érintett szakmai szervezeti egység döntésre jogosult vezetője köteles részt venni a felkészítőn, akadályoztatása esetén gondoskodni a helyettesítéséről.
(7) Ha a felkészítésre nem a minisztérium székhelyén vagy telephelyén kerül sor, annak megszervezéséről a helyszínt kiválasztó felsővezető által irányított szervezeti egységek kötelesek gondoskodni.[168]
17. A projektkoordináló munkabizottság
87. § (1) A miniszter a több államtitkár feladatkörét érintő, politikai vezetői döntést igénylő eseti feladat elvégzésére projektkoordináló munkabizottságot hozhat létre.
(2) A miniszter határozza meg a projektkoordináló munkabizottság feladatát, valamint kijelöli
a) a projektkoordináló munkabizottság vezetőjét,
b) a feladat ellátásáért felelős államtitkárokat és
c) a Miniszteri Kabinet részéről a projektkoordináló munkabizottság munkájában részt vevő személyt vagy személyeket.
(3) A projektkoordináló munkabizottság tagját a helyettesítésére egyébként jogosult személy helyettesítheti.
18. A munkacsoport
88. § A miniszter a Kit. 30. §-ában foglaltak szerint hozhat létre munkacsoportot.
V. FEJEZET
A MINISZTÉRIUM MŰKÖDÉSÉVEL KAPCSOLATOS EGYES RENDELKEZÉSEK
19. Kiadmányozás
89. § A kiadmányozási jog
a) a miniszter hatáskörében vagy feladatkörében hozott érdemi döntése aláírására,
b) - ha e Szabályzat így rendelkezik - a miniszter hatáskörébe vagy kizárólagos feladatkörébe tartozó döntés előkészítésére és a miniszter nevében történő aláírására vagy
c) a feladatkör ellátására jogosult és köteles személy e körben történő döntésének meghozatalára
ad felhatalmazást.
90. § (1) A miniszter kiadmányozza
a) a kormány-előterjesztést és a Kormányhoz benyújtandó jelentést,
b) a törvényjavaslat, országgyűlési határozati javaslat országgyűlési tárgyalása során a benyújtandó dokumentumokat a 91. § (1) bekezdés b) pontjában foglalt kivétellel, továbbá az Országgyűlés elé beterjesztendő törvényjavaslattal, határozati javaslattal kapcsolatos benyújtó levelet,
c) a miniszteri rendeletet, a miniszterrel egyetértésben kiadandó miniszteri rendelethez adott egyetértési nyilatkozatot, a közjogi szervezetszabályozó eszközt,
d) a köztársasági elnöknek, az Országgyűlés tisztségviselőinek, továbbá a más országok politikai vezetőinek címzett ügyiratot,
e) a nemzetközi szervezetek és intézmények számára, valamint a külképviseletek vezetőinek címzett ügyiratokat,
f) - e Szabályzat eltérő rendelkezése hiányában - a Kormány tagjainak szóló ügyiratot,
g) a miniszter irányítása alatt működő intézmény alapításával, átalakításával, megszüntetésével - a középirányító szerv közreműködésével irányított szervek kivételével -, szervezeti és működési szabályzatának kiadásával, módosításával kapcsolatos döntéseket,
h) a 6. függelék szerint a miniszter jogkörébe tartozó munkáltatói jogok gyakorlása során keletkezett ügyiratokat,
i) az e Szabályzatban meghatározott kivételekkel a kamarák feletti törvényességi felügyeleti jogkörben tett intézkedést,
j) a jogszabály által a miniszter hatáskörébe utalt és át nem ruházott ügyben hozott döntést.
k) a Nobel-díjas iroda vezetőjének és a Nemzetközi Felsőoktatási Akkreditációs Iroda vezetőjének akadályoztatása vagy távolléte esetén a kiadmányozási jogkörébe tartozó, intézkedést igénylő ügyekben keletkezett ügyiratokat.[169]
(2) Az (1) bekezdés a)-c) pontjában meghatározott iratokat a közigazgatási államtitkár terjeszti elő kiadmányozásra.
(3) A miniszter akadályoztatása vagy távolléte esetén a kiadmányozási jogkörébe tartozó, intézkedést igénylő ügyekben - a 7. § (4) és (5) bekezdése szerinti ügyiratok kivételével, valamint a (6) bekezdésben foglalt eltéréssel -helyettesítés keretében a parlamenti államtitkár, a miniszter és a parlamenti államtitkár egyidejű akadályoztatása vagy távolléte esetén helyettesítés keretében a közigazgatási államtitkár intézkedik és kiadmányoz.
(4) A miniszter akadályoztatása vagy távolléte esetén a miniszter 6. függelék szerinti munkáltatói jogainak gyakorlása körébe tartozó, intézkedést igénylő ügyekben - a 7. § (4) bekezdés c) pontjában foglaltak kivételével - helyettesítés keretében a közigazgatási államtitkár intézkedik és kiadmányoz.
(5) A miniszter - ha jogszabály másként nem rendelkezik - az e Szabályzatban foglalt kiadmányozási rendtől írásbeli utasításával eltérhet.
91. § (1) A közigazgatási államtitkár kiadmányozza
a) a munkáltatói jogköreinek gyakorlása során keletkezett személyügyi tárgyú ügyiratokat,
b) a törvényjavaslat országgyűlési tárgyalása során benyújtandó támogatott módosító javaslatok listáját,
c) az alapvető jogok biztosának - több ágazati államtitkár feladatkörét érintő - írásbeli megkeresésére adott válaszleveleket,
d) a miniszteri rendelet kihirdetéséhez szükséges, miniszteri egyetértő nyilatkozatot kérő levelet,
e) a feladatkörébe tartozó egyéb ügyiratokat,
f) az ÁSZ és a KEHI elnökének címzett ügyiratokat, ha a megkeresés több ágazati államtitkár feladatkörét érinti,
g) a minisztériumhoz benyújtott panaszok és közérdekű bejelentések vizsgálatának befejezését követően a megtett intézkedésről vagy annak mellőzéséről szóló értesítést, ha a megkeresés különböző ágazatok szakterületeit érinti.
(2) A közigazgatási államtitkár akadályoztatása vagy távolléte esetén a kiadmányozási jogkörébe tartozó, intézkedést igénylő ügyekben - helyettesítés keretében - az e Szabályzat szerint a helyettesítését ellátó helyettes államtitkár vagy a közigazgatási államtitkár titkárságvezetője intézkedik és kiadmányoz.
(3) A közigazgatási államtitkár kiadmányozási jogát helyettes államtitkári jogállású személyre vagy titkárságvezetőjére ruházhatja át.
92. § (1) A szakterület szerint illetékes államtitkár gyakorolja a kiadmányozási jogot
a) a feladatkörébe tartozó ügyekben a miniszter, illetve a közigazgatási államtitkár kiadmányozási jogkörébe tartozó ügyek kivételével,
b) feladatkörében az Alkotmánybíróság elnökének és tagjainak, a Kúria elnökének, az Országos Bírósági Hivatal elnökének, a legfőbb ügyésznek, - ha a megkeresés más ágazati államtitkár feladatkörét nem érinti -az ÁSZ és a KEHI elnökének, a Nemzeti Adatvédelmi és Információszabadság Hatóság (a továbbiakban: NAIH) elnökének címzett ügyiratok, valamint - a parlamenti államtitkár egyidejű tájékoztatása mellett -az országgyűlési képviselő írásbeli megkeresésére adott válaszlevelek tekintetében,
c) az alapvető jogok biztosának írásbeli megkeresésére adott válaszlevelek tekintetében, ha a megkeresés más ágazati államtitkár feladatkörét nem érinti,
d) az 5. függelékben részére meghatározott ügyekben,
e) - a jogi és koordinációs ügyekért felelős helyettes államtitkár véleményének kikérésével - az államháztartásról szóló törvény végrehajtásáról szóló kormányrendelet szerinti fenntartói nyilatkozatok tekintetében.
(2) Az államtitkár akadályoztatása vagy távolléte esetén a kiadmányozási jogkörébe tartozó, intézkedést igénylő ügyekben - helyettesítés keretében - az e Szabályzat szerint a helyettesítését ellátó helyettes államtitkár, az államtitkár kabinetfőnöke, titkárságvezetője vagy főosztályvezető intézkedik és kiadmányoz.
93. § A parlamenti államtitkár gyakorolja a kiadmányozási jogot - a szakterületért felelős államtitkárok javaslata alapján - a médiaszolgáltatásokról és a tömegkommunikációról szóló 2010. évi CLXXXV. törvény szerinti, a minisztérium vagy annak jogelődje által alapított sajtótermékek nyilvántartásával kapcsolatos eljárásokban.
94. § (1) A helyettes államtitkár gyakorolja a kiadmányozási jogot
a) a feladatkörébe tartozó ügyekben a miniszter, a parlamenti államtitkár, a közigazgatási államtitkár, valamint a szakterület szerint illetékes államtitkárok kiadmányozási jogkörébe tartozó ügyek kivételével,
b) az 5. függelékben részére meghatározott ügyekben,
c) a szakterületét érintően, a minisztériumhoz benyújtott panaszok és közérdekű bejelentések vizsgálatának befejezését követően a megtett intézkedésről vagy annak mellőzéséről szóló értesítés tekintetében.
(2) A helyettes államtitkár akadályoztatása vagy távolléte esetén a kiadmányozási jogkörébe tartozó, intézkedést igénylő ügyekben - helyettesítés keretében - az e Szabályzat szerint a helyettesítését ellátó vezető intézkedik és kiadmányoz.
(3) A helyettes államtitkár a kiadmányozási jogát főosztályvezetőre ruházhatja át.
95. § (1) A költségvetési, gazdálkodási és személyügyekért felelős helyettes államtitkár gyakorolja a kiadmányozási jogot a minisztérium tulajdonában, vagyonkezelésében, használatában, valamint az egyéb - jogszabályon vagy jogügyleten alapuló - dologi jogának hatálya alatt álló ingatlanok és ingóságok ügyében, így különösen az ingatlanokkal és ingóságokkal összefüggő egy- vagy többoldalú jognyilatkozatok megtételében.
(2) A költségvetési, gazdálkodási és személyügyekért felelős helyettes államtitkár gyakorolja a kiadmányozási jogot a Nemzeti Földalapról szóló 2010. évi LXXXVII. törvény 20. § (3) bekezdése, az állami vagyonnal való gazdálkodásról szóló 254/2007. (X. 4.) Korm. rendelet 8. § (3) bekezdése, 12. § (7) bekezdése, valamint 25. § (3) bekezdése szerinti egyetértések, továbbá 52. § (1) bekezdése szerinti elhelyezési tervek jóváhagyása során.[170]
(3) A költségvetési, gazdálkodási és személyügyekért felelős helyettes államtitkár gyakorolja a kiadmányozási jogot a miniszter feladat- és hatáskörébe tartozó, hazai forrásokból, továbbá európai uniós programokból finanszírozott támogatási szerződésekhez, támogatói okiratokhoz kapcsolódó biztosítéki szerződések (így különösen az ingatlan jelzálogszerződések, kezességvállalást tartalmazó szerződések) kapcsán, továbbá kiadmányozza a biztosítéki szerződésekhez kapcsolódó egyoldalú jognyilatkozatokat.
(4) A szakterületért felelős helyettes államtitkár gyakorolja a kiadmányozási jogot az államháztartásról szóló törvény végrehajtásáról szóló 368/2011. (XII. 31.) Korm. rendelet 102/D. § (6) bekezdésében megjelölt, a pályázatokkal összefüggésben felmerülő kifogások elbírálásával kapcsolatos jogkörök tekintetében, ha a kifogással érintett eljárásban nem vett részt. Ettől eltérő esetekben a kiadmányozási jogot a jogi és koordinációs ügyekért felelős helyettes államtitkár - a szakterület előkészítése alapján - gyakorolja.[171]
(5) A jogi és koordinációs ügyekért felelős helyettes államtitkár gyakorolja a kiadmányozási jogot a Magyarország címerének és zászlajának használatáról, valamint állami kitüntetéseiről szóló 2011. évi CCII. törvény 10. § (1) bekezdésében meghatározott, a címert, zászlót tartalmazó védjegy, vagy ilyen formatervezési minta oltalmának megadásához szükséges engedélyezéssel kapcsolatos véleményezési jogkör tekintetében.
(6) A közigazgatási államtitkár gyakorolja a kiadmányozási jogot a miniszter feladat- és hatáskörét érintően a nemzetbiztonsági ellenőrzés alá eső személyek meghatározásáról szóló rendelet hatálya alá tartozó foglalkoztatottak, valamint a minisztérium tulajdonosi joggyakorlása alatt álló gazdasági társaságok vezető tisztségviselői, felügyelő bizottságának tagjai jogviszonyának létrehozását megelőző nemzetbiztonsági ellenőrzés kezdeményezése, valamint a jogviszony megszűnése esetén a nemzetbiztonsági szolgálat főigazgatójának szóló értesítés kiadása tekintetében.
96. § (1) Az önálló szervezeti egység vezetője gyakorolja a kiadmányozási jogot
a) a hatáskörébe tartozó olyan ügyekben, amelyekben az nincs a miniszter, a parlamenti államtitkár, a közigazgatási államtitkár, államtitkár vagy helyettes államtitkár részére fenntartva,
b) az 5. függelékben részére meghatározott ügyekben.
(2) Az önálló szervezeti egység vezetőjének akadályoztatása vagy távolléte esetén a kiadmányozási jogkörébe tartozó, intézkedést igénylő ügyben - helyettesítés keretében - az önálló szervezeti egység ügyrendjében meghatározott osztályvezető, illetve kormánytisztviselő vagy - a Miniszteri Kabinet és államtitkári titkárság esetén - politikai tanácsadó, politikai főtanácsadó intézkedik és kiadmányoz.
(3) Az önálló szervezeti egység vezetője a szervezeti egységén belüli egyéb kiadmányozási jog gyakorlását az ügyrendben vagy írásbeli meghatalmazásban szabályozza.
97. § A közigazgatási hatósági döntések kiadmányozását
a) az egyes ágazatok tekintetében az 5. függelékben meghatározott vezető,
b) az 5. függelék rendelkezése hiányában a miniszter nevében eljárva a szakterület szerint illetékes helyettes államtitkár
látja el.
98. § A 4. függelék I. pontja szerinti, a miniszter által irányított, felügyelt költségvetési szervek irányításával, felügyeletével kapcsolatos jogkörök gyakorlása körében történő kiadmányozást
a) a miniszter kiadmányozási jogkörébe tartozó ügyek,
b) a hatósági jogkörök és az5. függelék szerinti egyéb jogkörök,
c) a 6. függelék II. alcíme szerinti munkáltatói jogkörök, továbbá
d) az államháztartásról szóló törvény végrehajtásáról szóló kormányrendelet szerinti fenntartói nyilatkozatok
tekintetében történő kiadmányozás kivételével a 4. függelék I. pontjában meghatározott felsővezető látja el.
99. §[172]
100. § (1) A miniszter, illetve - ha a kiadmányozásra más személy jogosult - a kiadmányozásra jogosult személy, valamint a feladatkör ellátására jogosult és köteles személy a döntését az előkészítés ellenőrzése után, a kapott információk alapján, feladat- és hatáskörében eljárva, határidőben hozza meg.
(2) A kiadmányozási jog gyakorlásának részletes szabályait a szervezeti egység vezetője az ügyrendben határozza meg oly módon, hogy a jogszerűségi és a szakszerűségi követelmények érvényesülése mellett biztosítva legyen a gyors ügyintézés.
101. § Gazdálkodási jellegű vagy ilyen kihatású ügyekben a kiadmányozási, illetve a kötelezettségvállalási, utalványozási, ellenjegyzési, érvényesítői jog a megfelelő szabályzatokban foglaltak megtartásával gyakorolható.
102. § Az ügyiratot átmeneti vagy központi irattárba - a szervezeti egység vezetőjével történt engedélyeztetést követően -az ügyintéző helyezheti. Az irattárba helyezés tényét a szervezeti egység ezzel megbízott munkatársa rögzíti az iktató rendszerben.
103. § A nemzetközi és európai uniós ügyek kivételével a minisztériumközi bizottságokban, vegyes bizottságokban a minisztérium képviseletére kijelölt munkatárs a bizottsági tagságból eredő ügyekben aláírási joggal rendelkezik, a munkahelyi vezető folyamatos tájékoztatása mellett.
20. Az utasítási jog gyakorlásának szabályai
104. § (1) A minisztériumon belül a vezetői utasítások írásbeliek és szóbeliek lehetnek.
(2) Az írott formában megjelenő normatív jellegű utasítások előkészítése a (3) bekezdésben foglaltak szerint történik.
(3) A miniszteri utasítások kiadását a tárgykör szerint illetékes szervezeti egység vezetője készíti elő.
(4) A (3) bekezdés szerint előkészített utasítás tervezetét miniszteri aláírásra történő felterjesztés érdekében meg kell küldeni a jogi és koordinációs ügyekért felelős helyettes államtitkár részére.
(5) A miniszteri, közigazgatási államtitkári belső utasítások nyilvántartásáról a jogi és koordinációs ügyekért felelős helyettes államtitkár gondoskodik.[173]
(6) A belső miniszteri és belső közigazgatási államtitkári utasítás a minisztérium belső honlapján történő közzététellel válik érvényessé.[174]
21. A jogalkotási, illetve az intézményi munkaterv készítése
105. § (1) A minisztérium fő jogszabály-előkészítési és kormányzati döntés-előkészítési feladatait - a Kormány munkatervéhez igazodva - a félévenként összeállított minisztériumi jogalkotási munkaterv foglalja össze.
(2) A jogalkotási munkaterv tervezetét féléves időszakra a jogi és koordinációs ügyekért felelős helyettes államtitkár készíti elő. A terv tartalmazza a Kormány munkatervében, valamint a jogszabályokban szereplő minisztériumi kötelezettségeket, az Országgyűlés, az Alkotmánybíróság és a Kormány határozataiból, a tagállami státuszból származó, továbbá nemzetközi kötelezettségvállalással összefüggő egyéb, valamint a minisztériumi belső kezdeményezésű feladatokat. A végleges javaslatot a jogi és koordinációs ügyekért felelős helyettes államtitkár a közigazgatási államtitkár útján terjeszti fel jóváhagyásra a miniszternek. A jogalkotási munkatervet a miniszter hagyja jóvá.
(3) Ha a jogalkotási munkatervben szereplő feladat teljesítése az előírt határidőben nem lehetséges, a szakmai előkészítésért feladatkörénél fogva elsődlegesen felelős szervezeti egység vezetője a felügyeletet ellátó helyettes államtitkárt, a jogi és koordinációs ügyekért felelős helyettes államtitkárt és a közigazgatási államtitkárt - a megjelölt határidő lejárta előtt - köteles tájékoztatni. A jogalkotási munkatervben foglalt határidők egyszeri alkalommal történő halasztását - a halasztás szakmai indokát megjelölő, erre irányuló írásbeli kérés alapján -a közigazgatási államtitkár engedélyezheti.
(4) Az intézményi munkaterv a minisztériumi szervezeti célokat, programokat és intézkedéseket, azok teljesítési határidőit, a teljesítésükhöz szükséges feltételeket, valamint a teljesítésükért felelősöket tartalmazza.
(5) Az intézményi munkaterv tervezetének egyéves időszakra történő előkészítéséről a közigazgatási államtitkár és a parlamenti államtitkár gondoskodik. Az intézményi munkatervet a miniszter hagyja jóvá.
(6) A jogalkotási, illetve az intézményi munkaterv előkészítése során figyelemmel kell lenni a két munkaterv közötti összhang megteremtésére, valamint arra, hogy a jogalkotási munkaterv is az intézményi célok megvalósítását szolgálja.
(7) A szervezeti egységek a minisztériumi jogalkotási, illetve intézményi munkaterv alapján elkészítik saját munkatervüket, amelyet a szervezeti egységet irányító felsővezető hagyja jóvá.
22. A hivatali egyeztetés rendje
22.1. A más szervek által előkészített tervezetek minisztériumon belül történő egyeztetési rendje
106. § (1) A kormányzati döntés-előkészítés során a minisztérium egységes álláspontot alakít ki.
(2) A más szervek előterjesztés-, jelentés-, illetve jogszabálytervezeteinek (a továbbiakban együtt: tervezet) véleményezése során az egységes hivatali álláspont érvényesülése érdekében a beérkező tervezetet véleményezési határidő megjelölésével a jogi és koordinációs ügyekért felelős helyettes államtitkár - elektronikus úton - eljuttatja a parlamenti államtitkár által kijelölt szervezeti egységen túl a feladatkörében érintett[175]
a) államtitkári kabineteknek,
b) közigazgatási államtitkárnak,
c) költségvetési, gazdálkodási és személyügyekért felelős helyettes államtitkárnak, valamint
d) szervezeti egység, intézmény vezetőjének tevékenységét közvetlenül irányító helyettes államtitkár titkárságának annak feltüntetésével, hogy a tervezetet egyidejűleg mely további szervezeti egységek részére küldte meg.
(3) A (2) bekezdés szerinti tervezetek - tájékoztatásul - elektronikus úton minden esetben megküldésre kerülnek a miniszter, az államtitkárok és a miniszteri kabinetfőnök és az általuk kijelölt személy részére.
(4) A (2) bekezdésben véleményező szervezeti egységek és az intézmények észrevételeit összefoglalva és egyeztetve a jogi és koordinációs ügyekért felelős helyettes államtitkár részére juttatják el a számukra megadott határidőn belül.[176]
(5)[177]
(6) A jogi és koordinációs ügyekért felelős helyettes államtitkár a (4) bekezdés szerinti észrevételek figyelembevételével gondoskodik a minisztérium véleményét összefoglaló válaszlevél tervezetének elkészítéséről.[178]
(7) Véleménykülönbség esetén a jogi és koordinációs ügyekért felelős helyettes államtitkár gondoskodik egyeztetés kezdeményezéséről. Ha a véleményeltérés ezt követően is fennáll, a minisztérium véleményét összefoglaló válaszlevél tartalmáról a jogi és koordinációs ügyekért felelős helyettes államtitkár javaslata alapján a közigazgatási államtitkár dönt. A döntési javaslatban ismertetni kell a helyettes államtitkárok, önállóan véleményező szervezeti egységek álláspontját.
(7a) A Miniszterelnöki Kormányiroda által előzetes egyeztetés keretében megküldött tervezetek esetében a véleményezési határidő a Miniszterelnöki Kormányiroda által megadott határidőt megelőző munkanap vége. Az érintettek a tervezettel egyetértenek, ha válaszuk e határidőig nem érkezik meg, javaslatot nem tesznek.[179]
(8) Ha a válaszadási határidő bármely okból nem tartható, akkor erről és a válaszlevél várható elkészülési időpontjáról rövid úton tájékoztatni kell a véleményt kérő szervet. Az esetlegesen késedelmesen elkészült válaszlevelet munkapéldányként kell megküldeni a véleményt kérő szerv részére.
(9) Ha az érintettek - a (7a) bekezdésben megjelölt előzetes egyeztetés kivételével - a jogi és koordinációs ügyekért felelős helyettes államtitkár által jelzett, egyéb véleményezési eljárás során határidőben nem adnak véleményt, úgy kell tekinteni, hogy a tervezetre észrevételt nem tesznek.[180]
(10) Az észrevételek alapján, illetve a szükséges egyeztetés után elkészített válaszlevél tervezetét a jogi és koordinációs ügyekért felelős helyettes államtitkár írja alá. A minisztériumi véleménynek a címzett részére történő megküldéséről a jogi és koordinációs ügyekért felelős helyettes államtitkár gondoskodik.
(11) Ha az előterjesztést küldő szerv a beérkezett észrevételek tárgyában szóbeli egyeztetést tart, a minisztériumot az észrevételt megfogalmazó helyettes államtitkár vagy az általa irányított szervezeti egység képviseli. A képviselet tekintetében fennálló véleménykülönbség esetén a jogi és koordinációs ügyekért felelős helyettes államtitkár jelöli ki a képviselő szervezeti egységet.
22.2. A minisztériumban előkészített tervezetek minisztériumon belül történő egyeztetési rendje
107. § (1) A jogszabály, közjogi szervezetszabályozó eszköz, valamint a jelentés (e fejezet alkalmazásában a továbbiakban együtt: tervezet) egyeztetésére kizárólag a miniszter koncepcionális iránymutatást tartalmazó utasítása alapján kerülhet sor.[181]
(1a) Az (1) bekezdés szerinti koncepcionális iránymutatást tartalmazó utasítás kiadása céljából a tervezet koncepcióját - és ha már rendelkezésre áll, a tervezetet - a Miniszteri Értekezletre kell benyújtani és ezzel egyidejűleg a közigazgatási államtitkár részére megküldeni.[182]
(2) A tervezetet (ideértve a kommunikációs záradék tervezetét) - az (1) bekezdés szerinti utasításnak megfelelően - az előkészítésért felelős szervezeti egység (a továbbiakban: előkészítő) - a feladatkörrel rendelkező szervezeti egységek bevonásával - készíti el.[183]
(3) A tervezet a jogalkotásról szóló 2010. évi CXXX. törvény (a továbbiakban: Jat.) előírásainak való megfeleléséért, a hatásvizsgálati lap, valamint a társadalmi egyeztetés lefolytatásához szükséges tartalmi összefoglaló elkészítéséért az előkészítő felel.[184]
(4) A tervezetet a szakterületért felelős helyettes államtitkár jóváhagyását követően az előkészítő belső egyeztetés lefolytatása céljából megküldi a jogi és koordinációs ügyekért felelős helyettes államtitkárnak, aki véleményezés céljából megküldi azt[185]
a) a miniszteri kabinetnek,
b) a közigazgatási államtitkárnak,
c) az államtitkári kabineteknek,
d) a költségvetési, gazdálkodási és személyügyekért felelős helyettes államtitkárnak, valamint
e) - különös tekintettel a kommunikációs záradék áttekintése és szükség szerinti kiegészítése, módosítása érdekében - a sajtófőnöknek.[186]
(4a) A belső egyeztetés időtartama legalább 3 munkanap. Az előkészítő ennél hosszabb határidőt is megjelölhet.[187]
(4b) Ha az érintettek a jogi és koordinációs ügyekért felelős helyettes államtitkár által jelzett határidőben nem adnak véleményt, úgy kell tekinteni, hogy a tervezetre észrevételt nem tesznek.[188]
(4c) A jogi és koordinációs ügyekért felelős helyettes államtitkár[189]
a) a belső egyeztetés során beérkezett észrevételeket haladéktalanul, illetve
b) a tervezet Jat.-nak, valamint jelen Szabályzatnak történő megfelelőségére vonatkozó észrevételeit határidőben megküldi az előkészítőnek.
(5) Ha a belső egyeztetésre küldött tervezet tartalmát illetően az előkészítő és az érintett szervezeti egységek között érdemi véleményeltérés van, azt két- vagy többoldalú megbeszélés útján kell egyeztetni az előkészítésért felelős felsővezető tájékoztatása mellett.[190]
(6) Az (1)-(5) bekezdés szerint a minisztériumban előkészített tervezetek minisztériumon belül történő egyeztetési rendjétől eltérő eljárás kezdeményezése kizárólag - a jogi és koordinációs ügyekért felelős helyettes államtitkár útján - a közigazgatási államtitkár jóváhagyásával lehetséges.[191]
(7)[192]
(8) Az előkészítő a (4)-(5) bekezdésben foglalt belső egyeztetést követően a szakterületért felelős helyettes államtitkár útján - a szakmai vezetői értekezlet napját megelőzően legalább két munkanappal - a a jogi és koordinációs ügyekért felelős helyettes államtitkár részére történő megküldéssel intézkedik az egyeztetett tervezetnek a szakmai vezetői értekezletre történő benyújtása iránt.[193]
(9) A felelős szakterület által készített és a közigazgatási államtitkár által jóváhagyott tervezetet az előkészítő megküldi a sajtófőnök részére a kommunikációs terv véglegezése és jóváhagyása érdekében.[194]
(10) A miniszteri értekezlet dönt a tervezetben foglaltakról, ha[195]
a) az politikai döntést igényel, vagy[196]
b) azt a közigazgatási államtitkár miniszteri értekezleten történő tárgyalás céljából felterjeszti.[197]
(11) A tervezet jóváhagyását követően a jogi és koordinációs ügyekért felelős helyettes államtitkár gondoskodik annak előzetes véleményezés céljából történő megküldéséről.[198]
(12) A jogi és koordinációs ügyekért felelős helyettes államtitkár gondoskodik az előkészítő - előzetes véleményezés eredményéről történő - tájékoztatásáról.
108. § (1) Ha az előzetes véleményezés eredménye alapján a tervezet közigazgatási egyeztetésre bocsátása engedélyezésre kerül, a közigazgatási egyeztetésre bocsátásról a jogi és koordinációs ügyekért felelős helyettes államtitkár gondoskodik. A közigazgatási egyeztetéssel egyidejűleg a jogi és koordinációs ügyekért felelős helyettes államtitkár gondoskodik a tervezet - közvetlen véleményezés esetén az előkészítő által megjelölt - érintett civil, szakmai szervezetek részére társadalmi egyeztetés céljából történő megküldéséről, a (4) bekezdésben foglaltakra figyelemmel.[199]
(2) A beérkezett vélemények értékeléséről az előkészítő, valamint a jogi és koordinációs ügyekért felelős helyettes államtitkár gondoskodik. Az elfogadott észrevételek átvezetéséről az előkészítő gondoskodik.[200]
(3) A minisztériumok közötti véleményeltérés egyeztetését először ügyintézői, majd főosztályvezetői szinten kell megkísérelni. Ebben az esetben az egyeztetésben történő részvételről az előkészítő, valamint a jogi és koordinációs ügyekért felelős helyettes államtitkár gondoskodik. Ha az egyeztetés eredménytelen volt, azt helyettes államtitkári, államtitkári, közigazgatási államtitkári, végül miniszteri szinten kell folytatni. Ennek kezdeményezéséről, szükség esetén a szóbeli egyeztetés megszervezéséről a jogi és koordinációs ügyekért felelős helyettes államtitkár, valamint az előkészítő gondoskodik.[201]
(4) A jogszabályok előkészítésében való társadalmi részvételről szóló 2010. évi CXXXI. törvény szerinti társadalmi egyeztetés lefolytatásának részletszabályait a közigazgatási államtitkár belső utasítása tartalmazza.[202]
109. § (1) Az igazságügyért felelős miniszter - miniszteri rendelet kihirdetéséhez szükséges - egyetértő nyilatkozatának beszerzéséről a jogi és koordinációs ügyekért felelős helyettes államtitkár gondoskodik.
(2) A miniszteri rendelet aláírattatásáról a közigazgatási államtitkár titkárságán keresztül a jogi és koordinációs ügyekért felelős helyettes államtitkár gondoskodik.
(3) Ha a miniszteri rendelet kihirdetéséhez jogszabály alapján más miniszter egyetértése szükséges, annak beszerzéséről a jogi és koordinációs ügyekért felelős helyettes államtitkár gondoskodik.
(4) Az aláírt miniszteri rendelet kihirdetése iránt a jogi és koordinációs ügyekért felelős helyettes államtitkár intézkedik.
110. § (1) A tervezetnek a kormányzati döntéshozatalt előkészítő fórumok, illetve a Kormány általi megtárgyalása céljából a Miniszterelnöki Kormányiroda részére történő benyújtásáról a jogi és koordinációs ügyekért felelős helyettes államtitkár gondoskodik.[203]
(2) A kormányzati döntéshozatalt előkészítő testületek értekezleteire, illetve a kormányülésre történő felkészítés megszervezéséről a jogi és koordinációs ügyekért felelős helyettes államtitkár gondoskodik.
(3) A tervezettel kapcsolatos sajtóközleményre vonatkozó javaslatnak a kormányszóvivő részére történő eljuttatásáról - miniszteri jóváhagyással - a sajtófőnök gondoskodik.[204]
111. § (1) A törvénytervezetet és az országgyűlési határozattervezetet tartalmazó kormány-előterjesztés alapján a törvényjavaslat, országgyűlési határozati javaslat - ideértve a beszámolót és a tájékoztatót is - (a továbbiakban együtt: javaslat) kormányülést követő véglegezéséről, az esetleg szükséges javítások, módosítások átvezetéséről a jogi és koordinációs ügyekért felelős helyettes államtitkár - az előkészítő bevonásával - gondoskodik.[205]
(2) Az Országgyűléshez történő benyújtással kapcsolatos feladatok ellátásáról - a Parlamenti Főosztály tájékoztatása mellett - a jogi és koordinációs ügyekért felelős helyettes államtitkár gondoskodik.
(3) A miniszteri nyitóbeszéd és a zárszó elkészítéséért az előkészítő felelős. A szükséges koordináció elvégzéséről a parlamenti államtitkár gondoskodik.
(4) A parlamenti államtitkár az egységes minisztériumi álláspont kialakítása érdekében gondoskodik a javaslathoz benyújtott képviselői, bizottsági módosító javaslatokkal összefüggésben a területért felelős államtitkár, a közigazgatási államtitkár, az előkészítésért felelős más felsővezető, az előkészítő, valamint a jogi és koordinációs ügyekért felelős helyettes államtitkár tájékoztatásáról. A jogi és koordinációs ügyekért felelős helyettes államtitkár - a minisztériumi álláspont kialakítását követően, az előkészítő bevonásával - gondoskodik a Kormány döntését megalapozó kormányelőterjesztés elkészítéséről.[206]
(5) Az Országgyűlés bizottságainak ülésein a minisztérium képviseletét a miniszter, illetve a minisztert helyettesítő jogkörében az államtitkár látja el. Az államtitkárt akadályoztatása vagy távolléte esetén - kijelölés alapján -a helyettes államtitkár vagy a minisztérium állományába tartozó, állásfoglalásra jogosult, vezetői megbízatással rendelkező szakmai vezető helyettesíti.
(6) Az egyes házszabályi rendelkezésekről szóló 10/2014. (II. 24.) OGY határozat 46. § (1) bekezdése szerinti tájékoztatás összeállításáról - az előkészítő bevonásával - a jogi és koordinációs ügyekért felelős helyettes államtitkár gondoskodik, a tájékoztatás Miniszterelnöki Kormányirodára történő eljuttatásáról - a közigazgatási államtitkár jóváhagyását követően -a parlamenti államtitkár gondoskodik.[207]
(7) Az egységes javaslattervezet elkészítéséről a jogi és koordinációs ügyekért felelős helyettes államtitkár gondoskodik, a javaslattervezetet a miniszter ellenjegyzi. Az egységes javaslattervezet benyújtásának koordinálásáról a parlamenti államtitkár gondoskodik.
(8) A zárószavazás előtti módosító javaslat elkészítéséről a jogi és koordinációs ügyekért felelős helyettes államtitkár gondoskodik az előkészítő bevonásával, a javaslatok címzettekhez történő eljuttatásáról a parlamenti államtitkár gondoskodik.
112. § (1) A nem kormány-előterjesztésben előkészített közjogi szervezetszabályozó eszközök tekintetében a 108-109. §-ban foglalt rendelkezéseket kell megfelelően alkalmazni.
(2) A minisztérium belső szabályzatainak elkészítését, valamint szakmai vezetői értekezletre való előkészítését az előkészítő, belső egyeztetését a 107. § (4)-(4c) bekezdésével összhangban a jogi és koordinációs ügyekért felelős helyettes államtitkár végzi. A belső szabályzatokat az előkészítő a szakmai vezetői értekezletre történő benyújtás érdekében - a szakmai vezetői értekezlet napját megelőzően legalább két munkanappal - megküldi a jogi és koordinációs ügyekért felelős helyettes államtitkár részére. A szabályzatok belső egyeztetésének kezdeményezését, valamint szakmai vezetői értekezletre történő benyújtását az illetékes helyettes államtitkár, közvetlenül a miniszter alá rendelt szervezeti egység esetében pedig a szervezeti egység vezetője engedélyezi.[208]
(3) A belső szabályzatoknak a minisztérium belső honlapján történő megjelentetése kötelező. A Hivatalos Értesítőben közzétett belső szabályzatok minisztérium belső honlapján történő megjelentetését a jogi és koordinációs ügyekért felelős helyettes államtitkár kezdeményezi a sajtófőnöknél. A miniszter vagy a közigazgatási államtitkár által jóváhagyott, de a Hivatalos Értesítőben közzé nem tett belső szabályzatok belső honlapon történő közzétételét az előkészítő kezdeményezi a sajtófőnöknél.[209]
(4) A minisztérium belső szabályzatait szükség szerint, de legalább évente felül kell vizsgálni.
23. Az egyeztetés rendje stratégiai ügyekben
113. § Az államtitkár, a közigazgatási államtitkár, a miniszteri biztos, a miniszter által irányított kormánybiztos a kormányzati politikát, a minisztérium feladat- és hatáskörét érintő kiemelt stratégiai ügyben történő egyeztetésről
a) az egyeztetést megelőzően legalább három nappal írásban bejelentést tesz a miniszternek, és
b) az egyeztetést követő három napon belül írásban összefoglalót készít a miniszternek az egyeztetésen történtekről és annak eredményéről.
24. Ügyintézési határidő
114. § (1) Az ügyek intézése a vonatkozó jogszabályok, a Kormány ügyrendje és a felettes vezető által előírt határidőben történik.
(2) Az ügyintézési határidő az általános közigazgatási rendtartásról szóló 2016. évi CL. törvény hatálya alá tartozó ügyekre vonatkozóan az irányadó anyagi és eljárási szabályokban meghatározott határidő.
(3) Jogszabályban előírt ügyintézési határidő hiányában az ügyek intézésére a vezető által a feladatok kiadása során megállapított egyedi ügyintézési határidő az irányadó.
(4) A határidőket naptári napban (kivételesen órában) kell meghatározni. A határidő számításának kezdő napja a minisztériumban történő érkeztetés, ennek hiányában az első iktatás napja, befejező napja pedig a regisztrált továbbítás napja.
(5) Az ügyintéző feladatainak ütemezése során úgy jár el, hogy a vezetői jóváhagyás a határidő lejárta előtt, észszerű időben beszerezhető legyen.
(6) Ha a beadvány az előírt határidő alatt érdemben nem intézhető el, akkor az ügyintéző a késedelem okáról és az ügyintézés várható időpontjáról felettesét tájékoztatja. Ilyen esetben az illetékes helyettes államtitkár vagy a közigazgatási államtitkár a továbbiakra nézve döntést hoz, útmutatást ad, amelyről az ügyben érintetteket (ügyfeleket) haladéktalanul tájékoztatni kell.
25. Az ügyintézés általános szabályai
115. § (1) A szervezeti egység dolgozója köteles a tudomására jutott hivatalos információt ahhoz az érintett szervezeti egységhez eljuttatni, amelynek arra feladata elvégzéséhez szüksége van, illetve amely szükség esetén az információ alapján hivatalból köteles eljárást kezdeményezni.
(2) A miniszter, az államtitkárok, a közigazgatási államtitkár, a helyettes államtitkárok, a miniszteri kabinetfőnök, a titkárságvezetők és a főosztályvezetők, ha jogszabály másként nem rendelkezik,
a) a feladat- és hatáskörük gyakorlását az alárendeltségükbe tartozó vezetőre írásban eseti jelleggel vagy visszavonásig átruházhatják,
b) az alárendeltségükbe tartozó személyektől bármely ügyet magukhoz vonhatnak,
c) az ügyek intézésére - a jogszabályok keretei között - szükség szerint érdemi és eljárási utasítást adhatnak,
d) a jogszabályok keretei között megsemmisíthetik vagy megváltoztathatják az alárendeltségükbe tartozó szervezeti egység bármely vezetője, ügyintézője által hozott döntést, illetve a döntés megsemmisítését, megváltoztatását az illetékes vezetőnél kezdeményezhetik.
(3) Az ügyintézésért felelős az eljárás során a következőket látja el:
a) áttanulmányozza az ügyre vonatkozó iratokat és más információt tartalmazó anyagokat, szükség szerint intézkedik az ügyben előzőleg keletkezett iratok pótlólagos összegyűjtéséről, csatolásáról,
b) ha az ügyben más szervezeti egység álláspontjának bekérése szükséges, erről indokolt esetben felettesét külön tájékoztatja, az egyeztetést az illetékessel szóban, szükség szerint írásban elvégzi,
c) az ügyben folytatott jelentősebb tárgyalásról, értekezletről, megbeszélésről, szóbeli megállapodásról, egyeztetésről feljegyzést készít és azt az ügyiratban elhelyezi, fontosabb ügyeknél a lényeges vezetői utasításokat - indokolt esetben - az ügyiratra, illetve az ügyet kísérő lapon külön feljegyzi,
d) az országgyűlési bizottsági üléseken történtekről rövid összefoglalót készít, melynek felsővezetők rendelkezésére bocsátásáról a parlamenti államtitkár gondoskodik,
e) megállapításait, javaslatát az ügyiratban röviden összegzi és elkészíti a kiadmány tervezetét,
f) az ügyiratot kiadmányozza vagy továbbítja a kiadmányozásra jogosulthoz,
g) az előadói ívre feljegyzi a kezelői és kiadói utasításokat.
(4) A kiadmányozásra előkészített ügyiratokat - ha a közvetlen vezető másként nem rendelkezett - szolgálati úton kell felterjeszteni a kiadmányozásra jogosulthoz. A miniszter által kiadmányozásra kerülő ügyiratokat, a miniszternek címzett előterjesztéseket, jelentéseket, feljegyzéseket ellenkező miniszteri rendelkezés hiányában a szervezeti egység közvetlen irányítását ellátó helyettes államtitkár, a közigazgatási államtitkár, a szakterületért felelős ágazati államtitkár, illetve az államtitkár titkárságvezetője útján kell felterjeszteni.
(5) A miniszterhez címzett
a) hivatalos megkereséseket a miniszter, a miniszteri kabinetfőnök vagy a miniszter által megbízott munkatárs szignálja ki az illetékes államtitkárnak, illetve a közigazgatási államtitkárnak,
b) egyedi ügyekben érkezett beadványokra az a) pontban foglaltak az irányadóak azzal, hogy a szignálás az illetékes államtitkárnak, közigazgatási államtitkárnak, helyettes államtitkárnak szól.
(6) Az államtitkárok, a közigazgatási államtitkár és a helyettes államtitkárok nevére érkező ügyiratokat a címzettek hatáskörükben szignálják ki az általuk irányított felsővezetőknek, illetve az illetékes szervezeti egységek vezetőjének, vagy keresik meg a válaszadásra feladatköre szerint illetékes államtitkárt. A közvetlenül a szervezeti egységhez címzett ügyiratokkal kapcsolatos teendőket - ha az ügyiratot kiszignáló felsővezető annak helyben való iktatását nem rendelte el, iktatás után - a főosztályvezetők saját hatáskörükben végzik.
26. Együttműködési kötelezettség, csoportos munkavégzés
116. § (1) A minisztérium valamennyi vezetője, szervezeti egysége és munkatársa köteles a minisztériumi feladatok végrehajtásában együttműködni. Az egyeztetésért, illetve azért, hogy a feladat ellátásában a többi érintett szervezeti egység álláspontja összehangoltan érvényesüljön, az a minisztériumi szervezeti egység felelős, amelynek az ügy intézése a feladatkörébe tartozik, vagy akit erre a miniszter kijelölt.
(2) A miniszter az összetett megközelítést és több szakterület szoros együttműködését igénylő feladat elvégzése érdekében a feladatkörükben érintett vezetők és tárgykör szerint illetékes ügyintézők hatékony együttműködésével megvalósuló csoportos munkavégzést rendelhet el.
27. Az alapvető jogok biztosával és a Nemzeti Adatvédelmi és Információszabadság Hatóság elnökével való kapcsolattartás
117. § (1) Az alapvető jogok biztosa, illetve a NAIH elnöke által végzett vizsgálatot a minisztérium önálló szervezeti egységeinek elő kell segíteniük.
(2) A jogi és koordinációs ügyekért felelős helyettes államtitkár által az érintett minisztériumi szervezeti egységek bevonásával előkészített, a NAIH elnökének megkeresésére, jelentésére és ajánlására adott válasz tervezetét a válaszadásra nyitva álló határidő lejártát legalább három munkanappal megelőzően kell aláírásra felterjeszteni.
(3) Az érintett minisztériumi szervezeti egységek által előkészített, az alapvető jogok biztosának megkeresésére, jelentésére és ajánlására adott válasz tervezetét a válaszadásra nyitva álló határidő lejártát legalább három munkanappal megelőzően kell aláírásra felterjeszteni.
28. Az adatvédelmi tisztviselő és a helyettes adatvédelmi tisztviselő[210]
118. § (1) Az adatvédelmi tisztviselő ellátja a GDPR 39. cikkében rögzített feladatokat. Az adatvédelmi tisztviselő betegsége, szabadsága, egyéb távolléte, átmeneti vagy tartós akadályoztatása esetén az adatvédelmi tisztviselő feladatait a helyettes adatvédelmi tisztviselő látja el.[211]
(2) A 10. § (6) bekezdés e) pontja szerint a feladatát kijelölés alapján ellátó adatvédelmi tisztviselő és helyettes adatvédelmi tisztviselő a GDPR 38. cikk (3) bekezdése szerint feladatkörében önállóan jár el, a szervezeti egység vezetője által nem utasítható, tevékenységéről kizárólag a miniszter, illetve a közigazgatási államtitkár részére tartozik beszámolni. A szolgáltatási szerződés keretében kijelölt és eljáró adatvédelmi tisztviselő és helyettes adatvédelmi tisztviselő a szerződés tartalma és jelen Szabályzatban foglalt eltérések figyelembevételével látja el feladatát.
28/A. Az integritás tanácsadó[212]
118/A. § Az integritás tanácsadó - a 10. § (6) bekezdésében foglaltakra figyelemmel - az államigazgatási szervek integritásirányítási rendszeréről és az érdekérvényesítők fogadásának rendjéről szóló 50/2013. (II. 25.) Korm. rendelet szerint meghatározott feladatkörében önállóan jár el, a szervezeti egység vezetője által nem utasítható, tevékenységéről kizárólag a közigazgatási államtitkár részére tartozik beszámolni, ugyanakkor intézkedés esetén - amennyiben az a feladatellátását nem veszélyezteti, akadályozza - a szervezeti egység vezetőjét tájékoztatni köteles.[213]
29. A minisztérium képviselete
119. § (1) A minisztériumot a miniszter képviseli. A miniszter akadályoztatása vagy távolléte esetén a képviselet rendjére e Szabályzatnak a miniszter helyettesítésének rendjére irányadó rendelkezései az irányadók, az államtitkárok egyidejű akadályoztatása esetén a minisztériumot a miniszter kabinetfőnöke képviseli.
(2) A képviseleti kapcsolatok irányától függően a munkamegosztási rend a következő:
a) a kormány-, illetve minisztériumközi bizottságokban az adott bizottság szintjének és feladatkörének megfelelően a miniszter kijelölése alapján a parlamenti államtitkár, a közigazgatási államtitkár vagy a miniszteri kabinetfőnök, illetve a szakterület szerint érintetten az államtitkár vagy az általuk kijelölt helyettes államtitkár, illetve személy képviseli a minisztériumot,
b) a minisztériumokkal, a központi kormányzati igazgatási, valamint az érdekképviseleti szervekkel való kapcsolattartásban az adott témakör fontosságának és jellegének megfelelően a miniszter, a miniszteri kabinetfőnök, a közigazgatási államtitkár, a szakterület szerint érintett államtitkár, a feladatkörével összefüggésben érintett helyettes államtitkár, illetve az érintett főosztályvezető a kapcsolattartás rendje szerint képviseli a minisztériumot,
c) a minisztériumoknál, a központi kormányzati igazgatási és egyéb szerveknél megtartott értekezleteken és tárgyalásokon a minisztérium képviseletére a miniszter vagy a miniszteri kabinetfőnök, illetve a szakterület szerint érintett államtitkár, továbbá annak titkárságvezetője által kijelölt személy, ennek hiányában a téma szerint érintett helyettes államtitkár, a szervezeti egység vezetője vagy az általa kijelölt személy jogosult, aki az értekezlet tárgya szerint - e Szabályzat előírásai alapján - érintett,
d) az önkormányzati szervekkel való kapcsolattartásban a miniszteri kabinetfőnök, az államtitkárok titkárságvezetői, a szakterület szerint érintett helyettes államtitkárok és szervezeti egység vezetői, illetve az általuk megbízott kormánytisztviselők vagy - a Miniszteri Kabinet és államtitkári titkárság esetén -politikai tanácsadók, politikai főtanácsadók képviselik a minisztériumot.
(3) A minisztériumnak a polgári peres és bírósági polgári nemperes, valamint a közigazgatási peres, nemperes és egyéb közigazgatási bírósági, valamint egyéb hatósági eljárásokban történő jogi képviseletét a jogszabályi keretek között a jogi és koordinációs ügyekért felelős helyettes államtitkár által meghatalmazott, a Perképviseleti Főosztály kamarai jogtanácsosai, vagy a Perképviseleti Főosztály képviseleti joggal bíró más jogászai látják el.
(4) A hatósági döntések elleni bírósági felülvizsgálati ügyekben a döntéshozatalban részt vevő főosztály vezetője által kijelölt személy a Perképviseleti Főosztály megkeresésére közreműködik a képviselet ellátásához szükséges felkészülésben.
(5) A minisztérium jogi képviseletére különösen indokolt esetben ügyvéddel, vagy ügyvédi irodával - a Perképviseleti Főosztály előzetes szakmai véleményének kikérésével - a közigazgatási államtitkár előzetes jóváhagyását követően köthető szerződés. A jelen bekezdés alapján kötött szerződés esetében a jogi képviselő részére a meghatalmazást jogi és koordinációs ügyekért felelős helyettes államtitkár kiadmányozza.
(6) Az Országgyűlés bizottsága előtti képviseletre a 111. § (5) bekezdésében foglaltak az irányadók.
(7) Az Országgyűlés bizottságai előtti képviselet módjáról a képviseletet ellátó vezetők listájával a parlamenti államtitkárt legkésőbb az ülés napján reggel 8 óráig tájékoztatni kell.
120. § (1) A nemzetközi programokon és a protokolleseményeken a minisztérium képviseletére a 119. § (1) bekezdésében meghatározott rendelkezések az irányadók.
(2) Ha a nemzetközi programokon és a protokolleseményeken való részvételre a minisztérium több felsővezetője jogosult, akkor - a Nemzetközi Kapcsolatokért Felelős Főosztály javaslata alapján - a miniszter határozza meg a minisztérium képviseletének rendjét ezeken az eseményeken, és jelöli ki a részt vevő személyt.
121. § (1) A minisztériumnak a külső gazdálkodó vagy civil szervezetek által szervezett képzéseken előadói minőségben történő képviseletét, illetve az ilyen képzéseken történő, a minisztérium által fizetett hallgatói részvételt a közigazgatási államtitkár engedélyezi.[214]
(2) A szakterületért felelős államtitkár előzetes jóváhagyása szükséges a minisztérium főosztályvezetőinek - e jogviszonyukkal összefüggő -[215]
a) sajtónyilvános rendezvényen, eseményen történő részvételéhez, a miniszter által közvetlenül irányított főosztályok főosztályvezetőinek kivételével, illetve
b) nyilatkozattételéhez.
30. A sajtó tájékoztatásával kapcsolatos eljárás
122. § (1) A sajtó tájékoztatásáról a sajtófőnök gondoskodik. E Szabályzat eltérő rendelkezése hiányában a sajtó részére tájékoztatást a miniszter, a közigazgatási államtitkár, az államtitkárok, a helyettes államtitkárok és a miniszter által erre kijelölt munkatársak adhatnak. A sajtófőnök koordinálja a minisztérium ágazati felsővezetőinek sajtószerepléseit.[216]
(2) Az (1) bekezdésben foglaltaktól eltérően a sajtófőnök a miniszter jóváhagyásával gondoskodhat egyedi esetekben nyilatkozattételre külön jogosult személy kijelöléséről is a sajtó tájékoztatása céljából.[217]
(3) Nyilatkozatot - felsővezető eltérő döntése hiányában - csak és a sajtófőnök tudomásával (sajtónyilvános esemény) vagy előzetes engedélyével (szervezett sajtómegjelenés) lehet adni.[218]
(4) Az (1) bekezdésben foglaltakat nem kell alkalmazni a szakmai folyóiratok számára készített, szakmai vagy egyébként ismeretterjesztési, tudományos célból készült írásos anyagok tekintetében.
(5) A sajtó útján nyilvánosságra hozandó közlemény kiadásáról a sajtófőnök gondoskodik a feladatkör szerint illetékes államtitkár vagy helyettes államtitkár előterjesztését követően. Minisztert érintő esetben a sajtófőnök kéri a miniszter jóváhagyását.[219]
(6) A minisztériumra vonatkozó javaslatokra és bírálatokra a sajtónyilvános választ a feladatköre szerint érintett főosztályvezető, a miniszter irányítása vagy felügyelete alatt álló szervek tekintetében pedig a szerv vezetője haladéktalanul készíti elő. A válaszoknak a sajtóhoz történő eljuttatásáról a sajtófőnök gondoskodik az (5) bekezdés szerinti eljárásrendben. Minisztert érintő esetben a sajtófőnök kéri a miniszter jóváhagyását. A sajtófőnök feladatai ellátása körében a minisztérium érintett szervezeti egységeitől, valamint a 4. függelékben foglalt, a miniszter irányítása vagy felügyelete alatt álló háttérintézményektől a sajtó tájékoztatásának céljára - rövid határidővel - közvetlenül információt kérhet.[220]
(7) A sajtófőnökkel - a szakterület szerint illetékes államtitkári titkárságra kihelyezett sajtó- és kommunikációs feladatokat ellátó munkatársakon keresztül - kapcsolatba kell lépni, illetve tájékoztatni kell, ha bármely szervezeti egységtől, felsővezetőtől, szakértőtől újságíró vagy bármely sajtóorgánum szerkesztősége háttér-információt, nyilatkozatot, konkrét ügyben reagálást kér, vagy ha a minisztérium tervezett intézkedése a lakosság valamely csoportjának életviszonyára kihatással van. Közvetlen megkeresés esetén tájékoztatni kell az újságírót, hogy kérését előzetesen szükséges egyeztetni a kommunikációs igazgatóval. Az egyeztetésre a nyilatkozattétel előtt kerül sor.[221]
(8) Megkeresés esetében a sajtófőnök gondoskodik arról, hogy a minisztérium vezetői soron kívül tájékoztatást kaphassanak, valamint arról, hogy a vezetői döntésről a megkeresett szervezeti egység soron kívül értesüljön. Rendkívüli nyilatkozattétel esetén - a szakterület szerint illetékes államtitkári titkárságra kihelyezett sajtó- és kommunikációs feladatokat ellátó munkatársakon keresztül - soron kívül tájékoztatni kell a minisztert a nyilatkozattétel tartalmának lehető legalaposabb ismertetése mellett.[222]
(9) Ha a hírközlő szerveken keresztül a sajtófőnök vagy az államtitkári titkárság jut olyan információhoz, amelynek ismeretében azonnal intézkednie kell, akkor a miniszteri kabinetfőnök vagy a sajtófőnök értesíti a minisztert, a parlamenti államtitkárt vagy távollétükben a minisztériumban tartózkodó legmagasabb szintű felsővezetőt.[223]
(10) A nyilatkozónak hosszabb, elemző nyilatkozattétel, írásbeli interjú esetén joga van kérni a publikálni kívánt anyag megtekintését. A szöveg visszaküldés előtti ellenőrzéséről a miniszter jóváhagyása mellett a sajtófőnök gondoskodik. A sajtó számára csak az ellenőrzött anyag kerülhet visszaküldésre.[224]
(11) A miniszter és a sajtófőnök a közvéleményt érintő minisztériumi döntésekről, illetve ezek előkészületeiről tájékoztatást kap.[225]
(12) A minisztérium közleményeit kizárólag a sajtófőnökkel történt előzetes egyeztetés alapján, a minisztérium fejlécével ellátva lehet kiadni. Minisztert érintő esetben a sajtófőnök kéri a miniszter jóváhagyását.[226]
(13) A sajtótájékoztatók zökkenőmentes lebonyolítása, szakmai előkészítése érdekében a sajtótájékoztató tartalmáról két héttel, a résztvevők pontos köréről három nappal az esemény előtt értesíteni kell a minisztert és a sajtófőnököt. A sajtóanyagot 48 órával az eseményt megelőzően kell megküldeni a miniszter és a sajtófőnök részére.[227]
(14) A sajtófőnök közvetlen kapcsolatot tart és feladatai ellátása körében együttműködik az újságírókkal, a médiatartalom-szolgáltatókkal és a kormányzati kommunikációs szervezetekkel, így különösen a Miniszterelnöki Kabinetiroda munkatársaival.[228]
(15) A sajtófőnök közreműködik a 4. függelékben foglalt, a miniszter irányítása vagy felügyelete alatt álló háttérintézmények egyedi üggyel, ügycsoporttal kapcsolatban végzett kommunikációs tevékenységében.[229]
30/A. A minisztérium nemzetközi ügyeket érintő együttműködésének általános eljárásrendje[230]
122/A. § (1) Nemzetközi szervezetek testületeiben, nemzetközi egyezmények, szerződések és megállapodások alapján működő testületekben nemzetközi választott, illetve vezetői tisztség betöltésére - a szakmai szempontokon túl, a tisztségből eredő feladatok munkaidő- és költségvonzatainak mérlegelésével - a Nemzetközi Kapcsolatokért Felelős Főosztály tesz javaslatot a miniszter számára az érintett szakterület bevonásával.[231]
(2) A minisztériumi felsővezetői és vezetői szintű nemzetközi tárgyalások előkészítése, megszervezése, valamint az azokról szóló emlékeztető elkészítése a felsővezető, illetve vezető által kijelölt, közvetlen vagy közvetett irányítása alá tartozó szervezeti egység feladata. A felsővezetők nemzetközi tárgyalásairól a minisztert és a Nemzetközi Kapcsolatokért Felelős Főosztályt az előkészítő szervezeti egység a tárgyalást megelőzően legalább 5 munkanappal tájékoztatja.
(3) A Magyarországon, illetve külföldön megrendezésre kerülő, hazai vagy külföldi szervezésű, illetve hazai vagy külföldi részvétellel zajló nemzetközi rendezvényeken, konferenciákon, protokolláris eseményeken és a budapesti Diplomáciai Testülettől érkező meghívásokon a minisztériumi részvételt - a (4) bekezdésben foglaltak kivételével - a Nemzetközi Kapcsolatokért Felelős Főosztály koordinálja.
(4) A (3) bekezdéstől eltérően az egyes szakmai államtitkárságok által elnyert (pl. közvetlen uniós forrásból megvalósuló projektek lebonyolításához kapcsolódó) nemzetközi szakmai rendezvények esetében a kapcsolódó előkészítési és lebonyolítási feladatokat az egyes szakmai államtitkárságok erre kijelölt tagjai végzik, szükség esetén a Nemzetközi Kapcsolatokért Felelős Főosztály párhuzamos tájékoztatásával.
(5) A minisztérium nemzetközi ügyeket érintő együttműködésének eljárásrendjére (a továbbiakban: nemzetközi eljárásrend) vonatkozó részletszabályokat - normatív utasítás hiányában - a Nemzetközi Kapcsolatokért Felelős Főosztály vezetője a minisztérium szervezeti egységei részére megküldött körlevél útján határozza meg.
(6) A Nemzetközi Kapcsolatokért Felelős Főosztály vezetője rendszeresen beszámol a miniszter részére a nemzetközi eljárásrend betartásáról.
31. A külföldi kiküldetések engedélyezésének rendje
123. § A külföldi kiküldetéseket az ideiglenes külföldi kiküldetésre vonatkozó belső szabályzatban kijelölt felsővezető engedélyezi és rendeli el.
VI. FEJEZET
ZÁRÓ RENDELKEZÉSEK
124. § (1) A minisztériumban alkalmazandó szabályzatokat a Jat. vonatkozó rendelkezéseinek figyelembevételével a miniszter vagy a közigazgatási államtitkár által kiadott normatív utasításban kell szabályozni, amennyiben a szabályozás tárgya alapján ez indokolt, vagy a normatív utasítás kiadásának kötelezettségét jogszabály előírja.
(2)[232]
(3)[233]
125. § (1) Az önálló szervezeti egységek vezetői e Szabályzat végrehajtására, így különösen az egyes osztályok feladatkörének meghatározására ügyrendet készítenek.
(2) Az ügyrendet az önálló szervezeti egység vezetője írja alá, és jóváhagyásra közigazgatási államtitkár elé terjeszti.
126. § Ahol e Szabályzat átruházott hatáskörben történő feladatellátást említ, a hatáskör gyakorlására e Szabályzat alapján kerül sor.
127. § E Szabályzat alkalmazásában felsővezető a miniszter, az államtitkár, a közigazgatási államtitkár és a helyettes államtitkár.
1. függelék[234]
Kulturális és Innovációs Minisztérium

2. függelék
A minisztérium szervezeti egységeinek feladatai
1. A MINISZTER IRÁNYÍTÁSA ALÁ TARTOZÓ SZERVEZETI EGYSÉGEK
1.1. Miniszteri Kabinet
1.1.1. A Miniszteri Kabinet általános feladatai körében
1) részt vesz a miniszteri döntések előkészítésében, előzetes politikai egyeztetésében, közreműködik a minisztériumhoz tartozó ágazatok politikai arculatának kialakításában, formálásában, a miniszter és az államtitkárok politikai döntéseinek, továbbá a Kormány általános politikájának megvalósításához kapcsolódó miniszteri feladatok előkészítésében, végrehajtásában és azok ellenőrzésében,
2) eljár a miniszter által meghatározott ügyekben,
3) folyamatosan figyelemmel kíséri a miniszteri programokat, javaslatot tesz a meghívások tekintetében, az ágazatoktól kért és kapott szakmai anyagok alapján,
4) folyamatosan figyelemmel kíséri a heti miniszteri programokat, szükség esetén az egyes egyeztetésekhez, megbeszéléshez, találkozókhoz megfelelő anyagokat készít,
5) felterjeszti a miniszter részére az előkészített állami és szakmai kitüntetésben, díjban és elismerésben részesülő személyekre vonatkozó javaslatokat,
6) munkakapcsolatot tart az államtitkári kabinetfőnökökkel és titkárságokkal, a helyettes államtitkárok titkárságával és a közigazgatási államtitkár titkárságvezetőjével, szükség esetén munkakapcsolatba lép a minisztérium szervezeti egységeivel, háttérintézményeivel és a Kormány más szerveivel,
7) tájékoztatást kérhet a jogalkotási, illetve az intézményi munkaterv megvalósításáról, az aktuális hazai és európai uniós finanszírozású programokról,
8) a miniszter döntése szerint részt vesz az egyes szervezeti egységek feladatainak tervezésében, előkészítésében, végrehajtásában és ellenőrzésében,
9) felsővezető meghívására részt vesz a minisztérium vezetői értekezletein, a miniszter által meghatározott módon figyelemmel kíséri a minisztérium gazdálkodását,
10) az e Szabályzatban meghatározott esetek kivételével a szakterületért felelős államtitkári titkárságok útján megkeresett szervezeti egységek közreműködésével irányítja a miniszteri válaszadást igénylő megkeresések választervezeteinek elkészítését,
11) egyezteti és jóváhagyatja a miniszterrel a miniszteri programokat, a jóváhagyást követően elindítja a szervezést az illetékes szervezeti egységgel.
1.1.2. A Miniszteri Kabinet ezen felül segíti a minisztert feladatai ellátásában, ennek során elsősorban támogatja a koordinációs, előkészítő, ellenőrző és adminisztratív feladatok ellátása útján.
1.1.3. A Miniszteri Kabinet funkcionális feladatainak ellátása körében
1) ellátja a miniszter titkársági feladatait az1.2.pont szerint,
2) a miniszteri kiadmányozásra előkészített dokumentumokat véleményezi,
3) a miniszter megbízásából tervezett és végrehajtott intézkedéseket véleményezi,
4) ellátja a minisztérium feladatkörébe tartozó elismerések adományozásával kapcsolatos előkészítő munkát,
5) javaslatot tesz a miniszter által adományozható elismerésekről szóló miniszteri rendelet módosítására,
6) a miniszterhez érkezett írásbeli megkeresések esetében áttekinti és értékeli a miniszteri válaszok tervezetét,
7) elkészíti a miniszter utasítása alapján az egyedi ügyekre adandó miniszteri válaszokat, irányelveket, melyek elkészítését a miniszter nem ágazati előkészítésre szignál ki,
8) ellátja a miniszter által rábízott feladatokat.
1.1.4. A Miniszteri Kabinet koordinációs feladatainak ellátása körében
1) részt vesz a miniszter által meghatározott egyes feladatokat érintő projektek és programok koordinálásában,
2) a miniszter megbízásából nyomon követi az általa kiadott feladatok végrehajtását,
3) a miniszter megbízásából egyeztet a miniszterrel kapcsolatfelvételt kezdeményező természetes és jogi személyekkel, szervezetek képviselőivel, és ellátja az ezen ügyekhez kapcsolódó feladatokat,
4) egységesíti és formailag ellenőrzi a szakmai államtitkárok irányítása alá tartozó szervezeti egységek által összeállított állami és szakmai kitüntetésekben, díjban és elismerésben részesülő személyekre vonatkozó javaslatokat.
1.1.5. A Miniszteri Kabineten belül az Erzsébet-táborok Osztálya működik.[235]
1.1.5.1. Az Erzsébet-táborok Osztálya
1) ellátja az Erzsébet-táborokkal kapcsolatos koordinációs, pénzügyi tárgyú, kodifikációs és funkcionális feladatokat, továbbá
2) közreműködik a Kormány gyermektáboroztatási programjának alakításában.
1.1.6. A Miniszteri Kabinet sajtó- és kommunikációs feladatai körében[236]
1) előkészíti és szervezi a minisztérium sajtómegjelenéseit, sajtóközleményeit, sajtótájékoztatóit, írásbeli interjú esetén ellenőrzi a publikálni kívánt anyagot,
2) előkészíti és szervezi a miniszter sajtónyilvános eseményeinek sajtófeladatait,
3) a minisztérium teljes sajtókommunikációjára vonatkozóan intézi a miniszteri jóváhagyásokat,
4) jóváhagyja a kormány-előterjesztések kommunikációs záradékát, elősegíti a minisztériumhoz tartozó bármely ágazatot érintő új jogszabályok megismerését és társadalmi elfogadtatását,
5) részt vesz tervezett sajtó-/kommunikációs kampányokban és a minisztérium döntéseinek társadalmi elfogadtatásában,
6) közreműködik a Protokoll Főosztály feladatkörébe rendelt brandépítés folyamatának elősegítésében,
7) szakmailag irányítja az ágazati államtitkári titkárságokra kihelyezett sajtófeladatokat ellátó munkatársak tevékenységét, begyűjti az államtitkárok sajtómegkereséseinek, sajtómegjelenéseinek, sajtónyilvános eseményeinek, sajtótájékoztatóinak, sajtóközleményeinek, sajtóválaszainak tervezeteit,
8) előkészíti, és szükség szerint aktualizálja a szervezeten belüli információ és kommunikáció rendjéről és a miniszter irányítása alá tartozó intézmények nyilatkozati rendjéről szóló szabályzatot,
9) elkészíti a minisztérium heti, havi és éves kommunikációs tervét az államtitkári titkárságokon dolgozó sajtófeladatokat ellátó munkatársak bevonásával,
10) koordinálja a miniszter irányítása és felügyelete alá tartozó intézmények sajtó- és kommunikációs munkáját,
11) koordinálja és jóváhagyja a minisztérium vezetőinek sajtószereplését, szükség esetén gondoskodik a minisztérium sajtóközleményeinek kiadásáról,
12) válaszol a sajtó megkereséseire a szakterületért felelős államtitkár útján megkeresett szervezeti egységek közreműködésével,
13) az államtitkárok kérésére vagy saját hatáskörben kezdeményezi a sajtóval kapcsolatos helyreigazításokat,
14) biztosítja a minisztérium vezetőinek a napi sajtószemlét,
15) sajtó- és kommunikációs ügyekben felel a Miniszterelnöki Kabinetirodával való kapcsolattartásért,
16) előkészíti - a szakterületért felelős államtitkárok javaslata alapján - a médiaszolgáltatásokról és a tömegkommunikációról szóló 2010. évi CLXXXV. törvény szerinti, a minisztérium vagy annak jogelődje által alapított sajtótermékek nyilvántartásával kapcsolatos eljárásokban az adatszolgáltatás teljesítését,
17) a sajtófőnök vagy az általa megbízott munkatárs részt vesz a vezetői (államtitkári, helyettes államtitkári) értekezleteken,
18) képviseli a médiumok különböző felületein a tárcavéleményt, előkészíti az ezekkel kapcsolatos sajtóközleményeket, eseti tájékoztató anyagokat készít a sajtó részére, sajtóközleményeket készít a tárca parlamenti szerepléseinek bemutatásáról,
19) folyamatos kapcsolatot tart a médiaszereplőkkel, valamint a miniszter irányítása alá tartozó intézmények sajtófeladatokat ellátó szervezeti egységeivel,
20) ellátja a minisztériumi portálok szerkesztésével, működtetésével és fenntartásával kapcsolatos feladatokat, és ellátja a minisztériumi közösségi oldalak szerkesztésével kapcsolatos feladatokat,
21) biztosítja egyes minisztériumi események audiovizuális rögzítését és megjelentetését, és gondoskodik egyes kiemelt minisztériumi események online közvetítéséről,
22) koordinálja a közérdekű adatok kormányzati portálon való közzétételét,
23) koordinálja és ellenőrzi az ágazati államtitkárok irányítása alá tartozó vezetők és munkatársak sajtószerepléseit.
1.2. A Miniszteri Titkárság
1) továbbítja a miniszter által meghatározott feladatokkal kapcsolatos iratokat, nyilvántartja a határidőket, ellenőrzi a feladatok végrehajtását,[237]
2) kezeli a miniszteri naptárat, szervezi a miniszter programját, közreműködik az ahhoz kapcsolódó anyagok előkészítésében,
3) tájékoztatja az államtitkárokat a miniszter programjairól,
4) segíti a minisztert irányítási feladatainak ellátásában,
5) kapcsolatot tart a minisztérium, a háttérintézményei és a többi kormányzati szervezet államtitkáraival, helyettes államtitkáraival, egyéb szervezeteivel, apparátusával, a miniszter rendelkezése szerint a Budapestre akkreditált diplomácia testületekkel és Magyarország külképviseleteivel,
6) ellátja a miniszter által rábízott egyéb feladatokat.
1.3. A Protokoll Főosztály[238]
1) előkészíti és megszervezi a miniszter protokolláris programjait, rendezvényeit,
2) előkészíti, és az ágazati államtitkárok által irányított szervezeti egységek bevonásával szervezi a miniszter által adományozható elismerésekkel kapcsolatos rendezvényeket, ünnepségeket, amennyiben a miniszter részt vesz a rendezvényen, eseményen,
3) együttműködik a Nemzetközi Kapcsolatokért Felelős Főosztállyal a Magyarországon megrendezésre kerülő miniszteri szintű többoldalú tanácskozások, konferenciák, illetve a nemzetközi szervezetek magyarországi üléseinek minisztert érintő protokolláris teendői kapcsán,
4) a Nemzetközi Kapcsolatokért Felelős Főosztállyal közösen ellátja a miniszter külföldi látogatásainak, rendezvényeinek protokolláris teendőit,
5) a 3) és 4) ponthoz kapcsolódóan kezeli a protokollajándék-raktárt, és a miniszter számára biztosítja a szükséges protokollajándékokat,
6) ellátja a miniszter napi munkájához szükséges és a miniszteri sajtóprogramokhoz kapcsolódó protokolláris teendőket.
1.4.[239]
1.5. Nemzetközi Kapcsolatokért Felelős Főosztály
1.5.1. A Nemzetközi Kapcsolatokért Felelős Főosztály kodifikációs feladatai körében
1) ellátja a két- és többoldalú nemzetközi szerződésekkel, ezen belül a nemzetközi egyezmények, tárcamegállapodások létrehozásával, módosításával, felbontásával kapcsolatos feladatokat,
2) figyelemmel kíséri az Európai Unió Hivatalos Lapjában megjelenő uniós jogszabályokat, és azokról az érintett főosztályokat tájékoztatja,[240]
3) véleményezi az elfogadott európai uniós jogszabályokból és az európai uniós együttműködés egyéb jogi eszközeiből fakadó hazai feladatok meghatározásának (intézményfejlesztési, jogalkotási) vezetői döntésre való előkészítésében,[241]
4) az ágazatok illetékes szervezeti egységeinek bevonásával koordinálja a multilaterális nemzetközi szerződésekhez való csatlakozás szakmai és jogi előkészítését, figyelemmel kíséri a szerződések végrehajtását.
1.5.2. A Nemzetközi Kapcsolatokért Felelős Főosztály koordinációs feladatai körében
1) részt vesz a nemzetközi két- és többoldalú tárgyalásokon és a nemzetközi kormányközi szervezetekben, valamint a kormányközi vegyes bizottságokban, valamint összehangolja és koordinálja az érdekek érvényesítését,
2) ellátja a minisztérium nemzetközi regionális együttműködésekben végzett munkájának és az ott vállalt, minisztériumot érintő feladatok végrehajtásának koordinációját,
3)[242]
4) összefogja és koordinálja a tárca szervezeti egységeinek európai uniós tevékenységét,
5) ellátja az EKTB működésével összefüggő, valamint az EKTB-ben történő tárcaképviselethez kapcsolódó feladatokat,
6) koordinálja, egyezteti és képviseli az európai uniós döntéshozatalban való részvételhez a magyar álláspontot,
7) teljesíti az EU intézményei felé teljesítendő jelentéstételi és adatszolgáltatási kötelezettséget,
8) előkészíti a minisztérium állami vezetői szintű európai uniós tárgyalásait, koordinálja a szakmai háttéranyagok, javaslatok összeállítását,
9) koordinálja és összeállítja más kormányzati szervek európai uniós tárgyalásaihoz a minisztériumot érintő javaslatokat,
10) ellátja a minisztériumhoz tartozó uniós ágazati politikák területén egyéb tanácsi döntés-előkészítő bizottságok, valamint egyéb bizottsági munkacsoportokban szakértők delegálásával kapcsolatos koordinációs feladatokat, folyamatosan nyomon követi e bizottságokba delegált szakértők tevékenységét,
11) kapcsolatot tart Magyarország EU mellett működő Állandó Képviseletére a tárca által delegált szakdiplomatákkal,
12) kezeli az uniós intézményektől érkezett hivatalos megkereséseket, az érdekeltek bevonásával előkészíti, egyezteti a válaszleveleket, gondoskodik azok hivatalos úton történő megküldéséről,
13) koordinálja a nemzetközi szervezetekben és egyes regionális együttműködésekben betöltött tagsággal összefüggő - más főosztály feladatkörébe nem tartozó - feladatok ellátását, koordinálja a szakterületek képviseletét az üléseken, bizottságokban, szükség esetén képviseli a minisztériumot.[243]
1.5.3. A Nemzetközi Kapcsolatokért Felelős Főosztály funkcionális feladatai körében és a 122/A. §-ban meghatározottakra figyelemmel[244]
1) előkészíti a miniszter két- és többoldalú nemzetközi tárgyalásait, javaslatokat állít össze más kormányzati szervek nemzetközi tárgyalásaihoz, elkészíti a tárgyalásokból adódó intézkedési terveket; kijelöli az érintett főosztályokkal folytatott egyeztetés alapján az ezekből eredő feladatok minisztériumon belüli felelőseit, valamint ellenőrzi ezen feladatok végrehajtását, és arról beszámolót készít a minisztérium vezetése részére,[245]
2) felhatalmazás alapján képviseli a minisztériumot a nemzetközi két- és többoldalú, valamint európai uniós tárgyalásokon, a nemzetközi kormányközi szervezetekben és vegyes bizottságokban,
3) közreműködik a nemzetközi szervezetek minisztériumi felelősségi körbe tartozó témáinak előkészítésében, a tárgyalási mandátumok kialakításában, egyeztetésében,
4) kapcsolatot tart a tárcát érintő átfogó nemzetközi ügyekben a Külgazdasági és Külügyminisztériummal, a külföldi társminisztériumokkal, a magyar külképviseletekkel, a hazánkba akkreditált külképviseletekkel és diplomáciai testületekkel, illetve a külföldi szakmai körök szervezeteivel,
5) közreműködik a minisztérium nemzetközi kapcsolatainak ápolásával és fejlesztésével összefüggő, valamint a határon túli magyar közösségekkel és a szomszédos országokkal fenntartott kapcsolatok fejlesztésében,
6) a Kommunikációs és Protokoll Főosztállyal együttműködve ellátja a miniszter által Magyarországra meghívott külföldi személyek és diplomáciai küldöttségek, valamint a miniszter által egyéb okból magas szintűnek minősített külföldi delegációk érkezésével és távozásával kapcsolatos protokolláris feladatokat,[246]
7) szükség esetén részt vesz a szakfőosztályok nemzetközi feladatainak ellátásában,[247]
8) felel a tárca feladat- és hatáskörébe tartozó nemzetközi szerződések nyilvántartásáért,
9) közreműködik a minisztérium éves költségvetésében szereplő nemzetközi tagdíjakra vonatkozó előirányzat tervezésével és végrehajtásával kapcsolatos feladatok ellátásában.
10) a Kommunikációs és Protokoll Főosztállyal közösen ellátja a miniszter külföldi látogatásainak, rendezvényeinek protokolláris teendőit.[248]
1.6. Kormánybiztosi Titkárság[249]
1) A Kormánybiztosi Titkárság - a kinevező határozat, utasítás vagy megbízás, illetve a Szabályzat eltérő rendelkezése hiányában - ellátja a Kit. szerinti kormánybiztosi titkársági feladatokat.
2) A Kormánybiztosi Titkárság - a kinevező határozat, utasítás vagy megbízás, illetve a Szabályzat eltérő rendelkezése hiányában - biztosítja a minisztériumban működő kormánybiztos munkájához kapcsolódó jogi, szakmai, adminisztratív és koordinációs feladatok folyamatos támogatását.[250]
3) A Kormánybiztosi Titkárság vezetőjének és ügyrendben kijelölt helyettesének a Szabályzat szerinti vezetői feladatkörének ellátását nem érinti a kormánybiztos azon joga, hogy a munkáját segítő munkatárs részére közvetlenül utasítást adjon.
1.7. Miniszteri biztosi Titkárság[251]
1) A Miniszteri biztosi Titkárság - a kinevező utasítás vagy megbízás, illetve a Szabályzat eltérő rendelkezése hiányában - ellátja a Kit. szerinti miniszteri biztosi titkársági feladatokat.
2) A Miniszteri biztosi Titkárság - a kinevező utasítás vagy megbízás, illetve a Szabályzat eltérő rendelkezése hiányában - biztosítja miniszteri biztos munkájához kapcsolódó jogi, szakmai, adminisztratív és koordinációs feladatok folyamatos támogatását.[252]
3) A Miniszteri biztosi Titkárság vezetőjének és ügyrendben kijelölt helyettesének a Szabályzat szerinti vezetői feladatkörének ellátását nem érinti a miniszteri biztos azon joga, hogy a munkáját segítő munkatárs részére közvetlenül utasítást adjon.
1.8. Nobel-díjas Iroda[253]
1.8.1. A Nobel-díjas Iroda[254]
1) stratégiai kérdésekben véleményt formál, és javaslatot tesz tudománypolitikai kérdésekben a miniszter részére,
2) közreműködik és támogatja a minisztert a tudománypolitika és innováció területén a kutatási támogatások rendszerének kialakításában és a kutatási forrásokhoz kapcsolódó operatív feladatok koordinálásában,
3) kapcsolatot tart a Kutatási Kiválósági Tanáccsal a minisztérium feladatkörét érintő ügyekben,
4) figyelemmel kíséri az egyes kiemelt kutatóintézeti és felsőoktatási, valamint tudományos és kutatási ügyeket, fejlesztéseket,
5) részt vesz a szakmai anyagok előkészítésében, közreműködik a döntések előkészítésében, valamint előzetes politikai egyeztetésében.
1.9. Nemzetközi Felsőoktatási Akkreditációs Iroda[255]
1.9.1. A Nemzetközi Felsőoktatási Akkreditációs Iroda küldetése a hazai felsőoktatás versenyképességének erősítése az európai és nemzetközi minőséghitelesítési, akkreditációs térben.[256]
1.9.2. A Nemzetközi Felsőoktatási Akkreditációs Iroda feladatai körében
1) a felsőoktatási intézmények számára közvetíti, ismertté teszi az európai és nemzetközi akkreditációs rendszerekben sikeres általános és szakterületi értékelési gyakorlatokat,
2) a nemzetközi akkreditáció szerepét tudatosítja a felsőoktatási képzés és kutatás összehangolt rendszerében,
3) erősíti a hazai felsőoktatás nemzetközi ismertségét, elismertségét, a nemzetközi felsőoktatási térben akkreditációs értékelésekkel is elismert helyét,
4) követi a nemzetközi akkreditációs trendeket, szem előtt tartva a kidolgozás vagy bevezetés alatt lévő rendszerek irányelveit és ezek lehetséges hatását a hazai felsőoktatásra.
1.9.3. A Nemzetközi Felsőoktatási Akkreditációs Iroda nemzetközi akkreditációs kérdésekben folyamatosan egyeztet az érintettekkel, követi az Európai Felsőoktatási Térség és az Európán kívüli akkreditációs változásokat, támogatja a független, kiválóság alapú, nemzetközileg elismert értékelés meghonosítását, és a nemzetközi akkreditációs rendszereken keresztül is erősíti és képviseli a hazai felsőoktatás értékeinek és hagyományainak elismerését.
1.10. Nemzeti Filmiroda[257]
1.10.1. A mozgóképszakmai hatóságként feladatkörébe tartozó hatósági és az Mktv.-ben meghatározott nem hatósági ügyek, feladatok tekintetében a Nemzeti Filmiroda vezetője nem utasítható. A Nemzeti Filmiroda hatósági tevékenysége során minden más szervtől független.
1.10.2. A Nemzeti Filmiroda feladatai körében
1) ellátja a mozgóképszakmai hatósági feladatokat, lefolytatja a mozgóképszakmai általános hatósági felügyeleti eljárásokat, vezeti a mozgóképszakmai hatósági nyilvántartásokat;
2) képviseli a feladat- és hatáskörébe tartozó ügyekben a mozgóképszakmai hatóságot a nemzetközi szervezetekben, részt vesz az európai és nemzetközi mozgóképszakmai szervezetek munkájában;
3) igazolást állít ki az európai és nemzetközi szervezetek által igényelt, a Nemzeti Filmiroda nyilvántartásában szereplő, mozgóképszakmai területre vonatkozó magyarországi adatokról;
4) ellátja a két- és többoldalú nemzetközi koprodukciós szerződésekben megállapított feladatokat;
5) megkeresi a hatáskörrel és illetékességgel rendelkező adóigazgatási szervet, illetve bejelentést, feljelentést tesz, amennyiben olyan körülményt észlel, amely alapján valamely támogatott esetében felmerül az Mktv. hatálya alá tartozó támogatás felhasználásával kapcsolatos olyan jogszabálysértés alapos gyanúja, amely az állami költségvetés megkárosításához vezethet;
6) véleményezi a feladatkörét érintő kérdésekben a más szervek által közigazgatási egyeztetésre megküldött jogszabályok és előterjesztések tervezeteit;
7) ellátja a főosztály titkársági, iktatási, postázási és szervezési feladatait;
8) közreműködik a főosztály feladatkörét érintő, az ellenőrző szervezetek jelentéseiben megfogalmazott megállapításokkal, intézkedési javaslatok végrehajtásával kapcsolatos feladatok ellátásában.
1.10.3. A Nemzeti Filmiroda hatósági és nyilvántartási feladatai körében
1) lefolytatja a filmalkotások és mozielőzetesek korhatár-besorolásával kapcsolatos hatósági eljárásokat;
2) felkéri és összehívja az eljáró Korhatár Bizottságot, kapcsolatot tart a Korhatár Bizottságba tagot delegáló szervezetekkel. Megszervezi az eljáró Korhatár Bizottság ülését, ellátja az ülésekkel kapcsolatos adminisztratív feladatokat;
3) lefolytatja a művészi értékük vagy kulturális jelentőségük miatt támogatásra érdemes filmalkotások "art" minősítésével kapcsolatos hatósági eljárásokat;
4) lefolytatja a művészi értékük miatt támogatásra érdemes vagy kulturális követelmények teljesítése alapján támogatásra jogosult filmalkotásokat terjesztő mozik, illetve mozitermek "art" besorolásával kapcsolatos hatósági eljárásokat;
5) közhiteles nyilvántartásokat vezet a mozgóképszakmai szervezetekről és természetes személyekről, a moziüzemeltetési tevékenységet folytató természetes, illetve jogi személyekről, a forgalmazói tevékenységet folytató természetes, illetve jogi személyekről, a támogatásra jogosult filmalkotásokról és a támogatásban nem részesülő filmalkotásokról, a terjesztésre kerülő filmalkotásokról, valamint az "art" besorolású filmalkotásokról, továbbá az "art" mozikról, illetve mozitermekről, ellátja a nyilvántartásba vétellel, a nyilvántartásból való törléssel és a nyilvántartás adataiban való változás bejegyzésével kapcsolatos hatósági feladatokat;
6) lefolytatja az Mktv. szerinti támogatást igénylő filmalkotásoknak a magyar részvételi arányok szerinti besorolására irányuló hatósági eljárásokat;
7) ellenőrzi és igazolja a filmalkotás kulturális követelményeknek való megfelelése tényét;
8) ellenőrzi, megállapítja és igazolja a közvetett és közvetlen állami támogatás igénybevételére vonatkozó jogosultságot;
9) kiállítja a társasági adóról és osztalékadóról szóló törvény szerinti támogatási igazolást;
10) ellátja a mozgóképszakmai statisztikai feladatokat;
11) lefolytatja a mozgóképszakmai feladat- és hatáskörében hatósági ellenőrzés alapján - az Mktv. szerinti jogkövetkezmények alkalmazása érdekében - megindított hatósági eljárást, valamint a hivatalból vagy kérelemre megindított általános hatósági felügyeleti eljárást;
12) eljár az Mktv.-ben meghatározott szervezetek eseti, illetve - a törvényben meghatározott időközönként történő - rendszeres megkeresése tárgyában;
13) hatósági bizonyítványt állít ki a mozgóképszakmai hatósági nyilvántartásaiban szereplő adatokról;
14) kiadja a nemzetközi egyezményekben meghatározott koprodukciós igazolásokat;
15) ellátja az elektronikus ügyintézéssel kapcsolatos és hatáskörébe utalt feladatokat, ügyfélszolgálatot működtet, és ennek keretében ellátja a bejövő küldemények átvételét, érkeztetését, szkennelését, illetve a kimenő levelek postai feladását.
1.10.4. A Nemzeti Filmiroda ellenőrzési feladatai körében
1) elvégzi a közvetlen filmgyártási költség megállapításához szükséges ellenőrzéseket, ennek keretében a filmszakmai követelmények teljesítéséhez kapcsolódó ellenőrzést és a pénzügyi teljesítéshez kapcsolódó számszaki ellenőrzést végez;
2) közreműködik a filmalkotásokkal összefüggő támogatási jogosultság megállapítására irányuló eljárásban, az adóigazolás kiállítására irányuló eljárásban és a gyártási ellenőrzés során;
3) ellenőrzi a filmalkotások hirdetési tevékenysége, terjesztése előfeltételeként előírt, a jogszabályokban meghatározott követelmények teljesülését;
4) ellenőrzi a korhatárjelölés feltüntetését a korhatár-besorolás tárgyában hozott határozat jogerőre emelkedését megelőzően, illetve azt követően;
5) ellenőrzi az "art" mozik, mozitermek minősítési követelményeknek való megfelelését;
6) ellenőrzi a terjesztésre kerülő filmalkotások kulturális követelményeknek való megfelelését;
7) a lefolytatott hatósági ellenőrzés alapján javaslatot tesz a szükséges intézkedésekre, illetve kezdeményezi a szükséges hatósági eljárás megindítását és jogkövetkezmények alkalmazását;
8) elvégzi a támogatott filmalkotásoknak a nyújtott támogatásokra vonatkozó jogszabályokban, a támogatások ellenőrzésére vonatkozó szabályzatban és a támogatási szerződésben rögzítettek szerinti ellenőrzését, ennek keretében a filmszakmai követelmények teljesítéséhez kapcsolódó ellenőrzést és a pénzügyi teljesítéshez kapcsolódó számszaki ellenőrzést végez.
2. A KÖZIGAZGATÁSI ÁLLAMTITKÁR ÁLTAL IRÁNYÍTOTT SZERVEZETI EGYSÉGEK
2.1. Közigazgatási Államtitkári Titkárság
2.1.1. A Közigazgatási Államtitkári Titkárság az 1. melléklet 77. §-ában meghatározott feladatain túl koordinációs feladatai körében
1) folyamatosan figyelemmel kíséri a jogalkotási, illetve az intézményi munkatervi feladatok teljesítését,
2) figyelemmel kíséri a jogszabályokban, a közjogi szervezetszabályozó eszközökben, a jogalkotási, illetve az intézményi munkatervben és a miniszteri döntésekben meghatározott feladatok végrehajtását, továbbá a Kormány határozataiban és munkatervében előírt határidős feladatok végrehajtását, valamint a végrehajtásról tájékoztatja a minisztériumi vezetőket,
3) a közigazgatási államtitkár kijelölése esetén koordinálja a komplex megközelítést igénylő, több szervezeti egység feladatkörét érintő egyedi ügyek intézését,
4) közreműködik a közigazgatási államtitkár feladat- és hatáskörét érintő közjogi szervezetszabályozó eszközök, illetve jogszabálytervezetek szakmai előkészítésében,
5) javaslatot tesz a közigazgatási államtitkárnak a Kormány részére készült előterjesztések, továbbá a miniszteri rendeletek tervezeteit érintő álláspont kialakítására,
6) koordinálja a közigazgatási államtitkár közvetlen irányítása alá tartozó helyettes államtitkárok és szervezeti egységek munkáját,
7) kapcsolatot tart a minisztérium szakmai vezetőivel, szükség szerint jelentést, beszámolót kér munkájukról.
8)[258]
9)[259]
10)[260]
2.1.2. A Közigazgatási Államtitkári Titkárság funkcionális feladatkörében
1) közreműködik a közigazgatási államtitkár részére készített háttéranyagok, felkészítők, köszöntők elkészítésében, az érintett ágazatok bevonásával,
2) figyelemmel kíséri a minisztérium belső működése szempontjából releváns jogszabályi változásokat, szükség szerint szabályozási javaslattal él a módosítást igénylő belső szabályzat előkészítésért felelős szervezeti egység felé,
3) közreműködik azoknak az ügyeknek az ellátásban, amelyeket a közigazgatási államtitkár kiemelt ügynek nyilvánít,
4) ellátja mindazon ügyeket, amelyeket a közigazgatási államtitkár vagy a közigazgatási államtitkár titkárságvezetője állandó vagy eseti jelleggel a feladat- és hatáskörébe utal.
2.1.3. A Közigazgatási Államtitkári Titkárság vezetője irányítja
1) a Titkársági, Ügyirat-kezelési és Szervezési Osztály és
2) az UNESCO Magyar Nemzeti Bizottság Titkárság
tevékenységét.
2.1.3.1. Titkársági, Ügyirat-kezelési és Szervezési Osztály
1) kezeli a közigazgatási államtitkárhoz beérkező dokumentumokat, ügyiratokat, nyilvántartja a közigazgatási államtitkár által előírt határidőket, ellenőrzi a feladatok végrehajtását, amelyről tájékoztatja a közigazgatási államtitkár titkárságvezetőjét,
2) elvégzi a közigazgatási államtitkár részére kiadmányozásra, jóváhagyásra előkészített dokumentumok formai, nyelvtani és nyelvhelyességi ellenőrzését,
3) kezeli a közigazgatási államtitkári naptárat, szervezi a közigazgatási államtitkár programját, közreműködik az ahhoz kapcsolódó anyagok előkészítésében,
4) kapcsolatot tart a minisztérium, a háttérintézményei és a többi kormányzati szervezet államtitkáraival, helyettes államtitkáraival, egyéb szervezeteivel, apparátusával,
5) ellátja a közigazgatási államtitkár hivatali közéleti tevékenységének szervezését és közreműködik a szakmai, adminisztratív munkájának segítésében,
6) nyilvántartja, előkészíti, összehívja és megszervezi a közigazgatási államtitkár feladatkörébe tartozó egyeztetéseket, felsővezetői értekezleteket,
7) továbbítja a közigazgatási államtitkár egyedi utasításait, az általa kiadott feladatokkal kapcsolatos iratokat az érintetteknek,
8) ellátja a titkársági, iktatási és postázási feladatokat,
9) ellátja a közigazgatási államtitkár által rábízott egyéb feladatokat.
2.1.3.2. UNESCO Magyar Nemzeti Bizottság Titkársága
Az UNESCO Magyar Nemzeti Bizottság Titkársága ellátja az UNESCO Magyar Nemzeti Bizottság egyes titkársági feladatait, melynek keretében:
1) kapcsolatot tart az UNESCO szerveivel, más tagországok UNESCO nemzeti bizottságaival, a hazai és nemzetközi, az UNESCO kompetencia területén működő kormányzati és nem kormányzati szervezetekkel,
2) közreműködik az UNESCO programjainak kidolgozásában és végrehajtásában,
3) részt vesz az UNESCO tagságból következő hazai és nemzetközi szakmai programok és konferenciák szervezésében, azokon képviseli a tárcát,
4) aktív együttműködést folytat az UNESCO tagságból eredő kötelezettséggel érintett társtárcák képviselőivel,
5) feladatkörében együttműködik a minisztérium érintett szervezeti egységeivel.
2.2. Belső Ellenőrzési Főosztály
2.2.1. A Belső Ellenőrzési Főosztály kodifikációs feladatai körében előkészíti a belső ellenőrzéssel kapcsolatos szabályzatokat.
2.2.2. A Belső Ellenőrzési Főosztály funkcionális feladatai körében a belső ellenőrzési kézikönyv alapján ellenőrzési tevékenységet végez, amely kiterjed
1) a minisztérium minden tevékenységére, különösen a költségvetési bevételek és kiadások tervezésének, felhasználásának és elszámolásának, valamint az eszközökkel és forrásokkal való gazdálkodásnak a vizsgálatára, valamint a minisztérium felelősségi körébe tartozó európai uniós források felhasználásával kapcsolatos feladatok ellátásának vizsgálatára,
2) a miniszter által irányított és felügyelt költségvetési szervek tevékenységére, különösen a költségvetési bevételek és kiadások tervezésének, felhasználásának és elszámolásának, valamint az eszközökkel és forrásokkal való gazdálkodásnak a vizsgálatára,
3) a minisztérium által nyújtott költségvetési támogatások felhasználásának vizsgálatára a kedvezményezetteknél és a lebonyolító szerveknél,
4) a minisztérium tulajdonosi joggyakorlása alatt álló gazdasági társaságok tevékenységének vizsgálatára.[261]
2.2.3. A Belső Ellenőrzési Főosztály bizonyosságot adó tevékenysége körében szabályszerűségi, pénzügyi, rendszer-, teljesítmény- és informatikai ellenőrzéseket végez, amelyek során
1) elemzi, vizsgálja és értékeli a belső kontrollrendszerek kiépítésének, működésének jogszabályoknak és szabályzatoknak való megfelelését, valamint működésének gazdaságosságát, hatékonyságát és eredményességét,
2) elemzi, vizsgálja a rendelkezésre álló erőforrásokkal való gazdálkodást, a vagyon megóvását és gyarapítását, valamint az elszámolások megfelelőségét, a beszámolók valódiságát,
3) a vizsgált folyamatokkal kapcsolatban megállapításokat, következtetéseket és javaslatokat fogalmaz meg a kockázati tényezők, hiányosságok megszüntetése, kiküszöbölése vagy csökkentése, a szabálytalanságok megelőzése, illetve feltárása érdekében, valamint a működés eredményességének növelése és a belső kontrollrendszerek javítása, továbbfejlesztése érdekében,
4) nyilvántartja és nyomon követi a belső ellenőrzési jelentések alapján tett intézkedéseket.
2.2.4. A Belső Ellenőrzési Főosztály tanácsadó tevékenysége keretében a közigazgatási államtitkár felkérésére elemzéseket és értékeléseket végez, javaslatokat fogalmaz meg, konzultációkat folytat a belső kontrollrendszer működésének javítása érdekében,
2.2.5. A Belső Ellenőrzési Főosztály egyéb tevékenysége keretében
1) ellátja a miniszter által irányított gazdasági szervezettel nem rendelkező költségvetési szervek belső ellenőrzését, valamint a miniszter által irányított költségvetési szervek belső ellenőrzési tevékenységének szakmai felügyeletét,
2) koordinálja a miniszter által irányított költségvetési szervek belső ellenőrzési tevékenységét, elkészíti az összefoglaló éves ellenőrzési tervet és az összefoglaló éves ellenőrzési jelentést,
3) ellátja a minisztériumot érintő külső ellenőrzések - így az ÁSZ és a KEHI által történő ellenőrzések -koordinációját, figyelemmel kíséri a felsorolt ellenőrző szervek ellenőrzései során javasolt intézkedések realizálását, és éves bontásban nyilvántartást vezet a külső ellenőrzések javaslatai alapján készült intézkedési tervek végrehajtásáról,
4) a közigazgatási államtitkár kezdeményezésére soron kívüli ellenőrzést végez.
2.3.[262]
2.4. A Közbeszerzési Főosztály
1) előkészíti a minisztérium Közbeszerzési és Beszerzési Szabályzatát,
2) felméri és összesíti az önálló szervezeti egységek éves visszterhes beszerzési igényeit, és összeállítja a minisztérium éves közbeszerzési tervét, valamint annak módosítását,
3) közbeszerzési szempontból vizsgálja és véleményezi a részére megküldött szerződéseket és szabályzatokat, a minisztérium szervezeti egységeinek megkeresése alapján közbeszerzési jogi és szakmai állásfoglalásokat készít,
4) ellátja a közbeszerzési törvényben és végrehajtási rendeleteiben meghatározott ajánlatkérői feladatokat,
5) nyilvántartja a minisztérium közbeszerzési eljárásait, valamint a közbeszerzési törvény végrehajtási rendeletei által szabályozott beszerzéseket,
6) közbeszerzési szempontból vizsgálja a minisztérium közbeszerzési kötelezettséggel nem érintett visszterhes beszerzéseit,
7) bonyolítja és koordinálja a minisztérium közbeszerzési eljárásait,
8) a közigazgatási államtitkár erre irányuló döntése esetén ellátja a minisztérium felügyelete alá tartozó költségvetési szervek nagy értékű közbeszerzési eljárásaival kapcsolatos előzetes vagy utólagos ellenőrzési feladatokat,
9) ellátja a központosított közbeszerzési rendszerrel kapcsolatos feladatokat,
10) a külön jogszabályban meghatározott előírások szerint kezdeményezi a közbeszerzések előzetes engedélyezési és ellenőrzési eljárását, valamint ennek keretében kapcsolatot tart a Miniszterelnökséggel vagy az ellenőrzést végző más szervezettel,
11) gondoskodik
a) a Nemzeti Kommunikációs Hivatalról és a kormányzati kommunikációs beszerzésekről szóló 162/2020. (IV. 30.) Korm. rendelet szerinti feladatok ellátásáról,
b) a Nemzeti Hírközlési és Informatikai Tanácsról, valamint a Digitális Kormányzati Ügynökség Zártkörűen Működő Részvénytársaság és a kormányzati informatikai beszerzések központosított közbeszerzési rendszeréről szóló 301/2018. (XII. 27.) Korm. rendelet szerinti feladatok ellátásáról,
c) a kormányzati képzési és oktatási beszerzésekről szóló 396/2023. (VIII. 24.) Korm. rendelet szerinti feladatok ellátásáról.[263]
12) gondoskodik a büntetés-végrehajtási szervezet részéről a központi államigazgatási szervek és a rendvédelmi szervek irányában fennálló ellátási kötelezettségekről, a termékek és szolgáltatások átadás-átvételének és azok ellentételezésének rendjéről szóló 44/2011. (III. 23.) Korm. rendelet által előírt ajánlatkérési feladatok év eleji, illetve év közbeni ellátásáról, valamint az e kormányrendelet végrehajtásához kapcsolódóan kiadott 9/2011. (III. 23.) BM rendeletben felsorolt termékek vonatkozásában a beszerzési igények felméréséről, az e rendeletek hatálya alá tartozó beszerzések nyomon követéséről, a büntetés-végrehajtás központi ellátó szerve által kijelölt gazdasági társasággal történő ellátási szerződés megkötéséről,
13) koordinálja és ellenőrzi a minisztérium háttérintézményei részére történő kiemelt jelentőségű közbeszerzéseket,
14) gondoskodik a kormányzat közbeszerzési politikájának a minisztérium közbeszerzési területére történő lebontásáról, ennek megfelelő egységes elvek érvényre juttatásáról a közbeszerzésekben,
15) folytatja a közbeszerzést végzők képzését, útmutatók készítését,
16) ellátja a Közbeszerzési Döntőbizottság előtti eljárásban a minisztérium képviseletét,
17) támogatja a miniszter tulajdonosi joggyakorlása alá tartozó gazdasági társaságok és irányítása alá tartozó háttérintézmények beruházásainak sikeres megvalósításához szükséges folyamatok koordinálását, stratégiai összehangolását, részt vesz a kidolgozott beruházási programok megvalósulásának nyomon követésében és a kapcsolódó közbeszerzési eljárások felügyeletében.
2.5. Stratégiai és Elemzési Főosztály[264]
2.5.1. A Stratégiai és Elemzési Főosztály feladatai körében
1) támogatja az államtitkárt fő szakmai, politikai elveinek és stratégiáinak meghatározásában, illetve szükség szerint részt vesz a döntési alternatívák kidolgozásában;
2) felelős az államtitkár, illetve felkérés esetén a miniszter részére különböző szakpolitikai területeken háttértanulmányok és elemzések elkészítéséért;
3) kapcsolatot tart az államtitkár feladatkörét érintő szakmai, tudományos, önkormányzati, gazdasági, civil szervezetekkel, valamint háttérintézményekkel, és kidolgozza az együttműködés, kapcsolattartás keretrendszerét;
4) figyelemmel kíséri a kormányzati és nem kormányzati kutatóintézetekkel együttműködésben folytatott stratégiai és társadalompolitikai kutatási tevékenységet;
5) beszédelemekkel, háttéranyagokkal, felkészítőkkel, statisztikai, nemzetközi és egyéb adatokkal segíti az államtitkár, valamint a miniszter munkáját;
6) előzetesen véleményezi a közigazgatási egyeztetésre megküldött, valamint a kormányzati döntéshozó testületek és a Kormány üléseire benyújtani tervezett előterjesztéseket, és figyelemmel kíséri az azokkal kapcsolatos döntéseket;
7) funkcionális feladatai körében javaslatot tesz az államtitkár fejezeti kezelésű előirányzatainak felhasználására, gondoskodik a főosztály feladatkörébe tartozó előirányzatok szerződésekkel történő lekötéséről, és ellenőrzi azok szakmai felhasználását;
8) feladatköre ellátásához kapcsolódóan tájékoztatást és információt kérhet az érintett szervezeti egységektől, társminisztériumoktól, háttérintézményektől, szakmai és egyéb szervezetektől;
9) vezetője vagy képviselője útján - állandó meghívottként - részt vesz a szakmai vezetői értekezleten, illetve a kormányzati döntéshozatali fórumokhoz kapcsolódó egyeztetéseken;
10) biztosítja a minisztérium felelősségi területéhez kapcsolódó közvetlen irányítású európai uniós programokban a magyar részvételt, valamint koordinálja a hazai megvalósítást szolgáló feladatok ellátását, ezen feladat keretében
a) ellátja az Erasmus+ program hazai végrehajtása tekintetében a nemzeti hatósági feladatokat az érintett tárcák, valamint a program hazai megvalósításáért felelős Tempus Közalapítvány (Nemzeti Iroda) bevonásával, továbbá ellátja a minisztérium feladat- és hatáskörébe tartozó szakmai feladatokat, és részt vesz a programbizottságban,
b) ellátja a Kreatív Európa program Kultúra alprogramja hazai végrehajtásának szakmai felügyeletét, koordinálja a programmal kapcsolatos minisztériumi feladatokat, képviseli Magyarországot a kapcsolódó programbizottságban, továbbá szakmailag irányítja a program hazai megvalósításáért felelős Kreatív Európa Nonprofit Korlátolt Felelősségű Társaság (Kreatív Európa Iroda) munkáját a Nemzeti Filmintézet Közhasznú Nonprofit Zártkörűen Működő Részvénytársasággal együttműködve,
c) ellátja az Európai Szolidaritási Testület, valamint az Európai Szociális Alap Plusz (ESZA+) foglalkoztatási és társadalmi innovációs ága (EaSI) tekintetében a tárcaszintű koordinációs és szakmai feladatokat, képviseli Magyarországot a kapcsolódó programbizottságban és a programhoz kapcsolódó egyéb hivatalos eseményeken, továbbá ellátja az EaSI nemzeti kontaktpont feladatait, és szakmailag irányítja az EaSI nemzeti kompetenciaközpont munkáját,
d) figyelemmel kíséri a hazai társadalmi innovációs ökoszisztéma kialakítását és működését, ellátja a hazai társadalmi innovációs kezdeményezések validációs feladatait, együttműködik a társadalmi innovációs szervezeti, partnerségi kapcsolatok kialakításában, hálózatosodásában, továbbá társadalmi innovációra irányuló kezdeményezéseket tehet,
e) figyelemmel kíséri a Horizon Europe program előrehaladását, szorosan együttműködik a program hazai megvalósításáért felelős NKFIH-val;
11) irányítja és koordinálja a minisztérium hivatalos statisztikai tevékenységét, melynek keretében
a) felel az Országos Statisztikai Adatfelvételi Programmal (a továbbiakban: OSAP) kapcsolatos minisztériumi feladatok ellátásáért, ideértve a minisztérium adatszolgáltatási feladatainak teljesítését is. Ennek érdekében bekéri az érintett szervezeti egységektől, továbbá a miniszter irányítása, tulajdonosi joggyakorlása alá tartozó költségvetési szervektől és gazdasági társaságoktól a szükséges adatszolgáltatásokat, jelentéseket, statisztikákat,
b) a hivatalos statisztikai feladatokat érintően felel a Központi Statisztikai Hivatallal (a továbbiakban: KSH) és a hivatalos statisztikai szolgálat többi szervezetével való egycsatornás kapcsolattartásért,
c) támogatja a hivatalos statisztikai tevékenység fejlesztését, a vonatkozó jogszabályoknak és a Nemzeti Statisztika Gyakorlati Kódexében megfogalmazott követelményeknek való megfelelését, a pártatlanságának és objektivitásának felügyeletét, a statisztikai szempontok érvényre jutását;
12) részt vehet a különböző forrásból támogatott, a minisztérium szakpolitikai felelősségébe tartozó pályázati konstrukciók szakmai koncepciójának és a felhívások tartalmának kidolgozásáért felelős munkacsoport munkájában, továbbá részt vehet a felhívások véleményezésében.
3. A JOGI ÉS KOORDINÁCIÓS ÜGYEKÉRT FELELŐS HELYETTES ÁLLAMTITKÁR ÁLTAL IRÁNYÍTOTT SZERVEZETI EGYSÉGEK
3.1. Jogi és Koordinációs Ügyekért Felelős Helyettes Államtitkári Titkárság[265]
3.1.1. A Jogi és Koordinációs Ügyekért Felelős Helyettes Államtitkári Titkárság[266]
1) ellátja az 1. melléklet 77. §-ában meghatározott feladatokat,
2) szervezi a szakmai vezetői értekezletet, melynek keretében javaslatot tesz a napirendre, az értekezlet jóváhagyott napirendjét a kapcsolódó ülésanyagokkal együtt megküldi a résztvevők részére,
3) a szakmai vezetői értekezletre benyújtásra kerülő kormány-előterjesztések, jelentések tervezetei, miniszteri rendeletek tervezetei, valamint egyéb döntés-előkészítő anyagok kapcsán a jogi és koordinációs ügyekért felelős helyettes államtitkárral együttműködve írásos szakmai álláspontot alakít ki, ennek során vizsgálja az irányadó tartalmi és formai követelményeknek való megfelelést, javaslatokat tesz azok egységes érvényesítése érdekében,
4) a szakmai vezetői értekezletről emlékeztetőt készít, intézkedik annak jóváhagyása iránt, nyomon követi az értekezleten kiadott feladatok végrehajtását.
3.1./A.[267]
3.2. Kodifikációs Főosztály
3.2.1. A Kodifikációs Főosztály kodifikációs feladatai körében
1) részt vesz a minisztérium jogszabály-előkészítési feladatkörébe tartozó jogszabályok tervezetének (a 3.2.1. pont alkalmazásában a továbbiakban: jogszabálytervezet) előkészítésében az erre vonatkozó munkamegosztás szerint,[268]
2) véleményt nyilvánít a szakmai szervezeti egységek által elkészített tervezetekről, előterjesztésekről, jelentésekről, érvényesíti a jogszabályalkotásra vonatkozó formai és alkotmányossági követelmények teljesülését,
3) közigazgatási egyeztetésre előkészíti a jogszabálytervezeteket, kormányelőterjesztés-tervezeteket,
4) az érintett szakmailag felelős szervezeti egységekkel együtt értékeli a beérkezett véleményeket, ügyintézői, osztályvezetői, illetve főosztályvezetői szinten egyeztet, illetve javaslatot tesz a felsővezetői szintű egyeztetésre,
5) szükség esetén - Jogi és Koordinációs Ügyekért Felelős Helyettes Államtitkári Titkárság közreműködésével - megszervezi a jogszabálytervezet, kormány-előterjesztés szóbeli egyeztetését,[269]
6) az érintett szakmai szervezeti egységekkel együtt részt vesz a jogszabálytervezetek egyeztetésén,
7) aláírásra előkészíti a jogszabálytervezeteket, kormány-előterjesztéseket,
8) kijelölés alapján - az érintett szakmai szervezeti egység kormánytisztviselője mellett - részt vesz az Országgyűlés elé benyújtott törvényjavaslatok bizottsági vitájában, továbbá az érintett szakmai szervezeti egységekkel együtt ellátja a törvényjavaslatokhoz benyújtásra kerülő módosító javaslatokkal kapcsolatos jogi feladatokat,
9) intézkedik az elfogadott miniszteri rendelet kihirdetése iránt, ellenőrzi a kihirdetett jogszabályok helyességét,
10) előkészíti a minisztérium szervezeti és működési szabályzatát, kezdeményezi és előkészíti annak módosítását, intézkedik annak közzététele iránt,[270]
11) véleményezi a minisztérium egyéb belső szabályzatainak, illetve azok módosításának tervezetét, intézkedik azok és egyéb közlemények, felhívások közzététele iránt,[271]
12) véleményezi az Európai Bíróságnak a minisztériumhoz tartozó szakterületekkel összefüggő ítéleteit, jogeseteit, az érintett szakmai szervezeti egységekkel együtt meghatározza, ellátja az ebből fakadó jogalkotási feladatokat.
3.2.2. A Kodifikációs Főosztály egyedi közhatalmi aktusokkal kapcsolatos feladatai körében
1) kötelező jogi kontrollt gyakorol a szakterületet érintő miniszteri határozatok tervezetei esetén,
2) felkérésre véleményezi a szakmai szervezeti egységek feladatkörébe tartozó, jogi szakértelmet is igénylő, az 1) pont alá nem tartozó döntések tervezetét,
3)[272]
4) a szakmai főosztályok felkérésére jogi szempontból véleményezi az alapvető jogok biztosának írt választervezeteket.
3.2.3. A Kodifikációs Főosztály funkcionális feladatai körében
1) megkeresésre kodifikációs szempontból véleményt ad a minisztérium irányítása, illetve felügyelete alá tartozó költségvetési szervek, valamint gazdasági társaságok, alapítványok és közalapítványok számára,[273]
2) véleményezi a miniszter által irányított, felügyelt intézmények alapításával, átalakításával, megszüntetésével kapcsolatos okiratokat, továbbá - a középirányító szerv közreműködésével irányított szervek kivételével -azok szervezeti és működési szabályzatának tervezeteit.
3.2.4. A Kodifikációs Főosztály egyéb feladatai körében[274]
1) ellátja a minisztérium jogszabály-előkészítési feladatkörébe tartozó jogszabálytervezetek, kormányelőterjesztés-tervezetek társadalmi és közigazgatási egyeztetésével kapcsolatos feladatokat,
2) külön szabályzatban foglalt munkamegosztás szerint figyelemmel kíséri a minisztérium honlapján és belső honlapján kötelezően megjelenítendő jogi jellegű tartalmakat, és javaslatot tesz e tartalmak frissítésére,
3) előkészíti az uniós jogszabályok tekintetében a jogharmonizációs javaslatokat, azok elfogadását követően folyamatosan nyomon követi az átültetést igénylő európai uniós jogszabályokkal kapcsolatos jogharmonizációs kötelezettségek teljesítését, ideértve
a) a belső szabályozási lépések határidőben történő teljesítésének folyamatos monitorozását,
b) a jogharmonizációs javaslatok szükség szerinti felülvizsgálatát,
4) a szakmai főosztályok közreműködésével előkészíti a minisztériumi jogalkotási munkaterv tervezetét,
5) a szakmai főosztályok bevonásával elkészíti a választervezeteket az Alkotmánybíróságtól érkezett megkeresésekre.
3.3. Perképviseleti Főosztály
3.3.1. A Perképviseleti Főosztály funkcionális feladatai körében
1) megkeresésre jogi véleményt ad a minisztérium irányítása, illetve felügyelete alá tartozó költségvetési szervek, valamint gazdasági társaságok, alapítványok és közalapítványok számára,
2) a szakmai szervezeti egységek megkeresésére jogi véleményt ad az általuk előkészített a minisztérium szerződésmintáitól eltérő szerződések, egyéb megállapodások tervezetére,
3) elvégzi minden olyan munkáltatói intézkedés előzetes véleményezését, amellyel szemben a jogszabály jogorvoslati jogot biztosít,
4) ellátja:[275]
a) - az érintett szakmai szervezeti egységek bevonásával - a minisztériumnak a 119. § (3) bekezdése szerinti jogi képviseletét,
b) a követeléskezeléshez kapcsolódóan a minisztérium mint hitelező jogi képviseletét peres, nemperes és egyéb hatósági eljárásokban,
5) elkészíti a minisztérium által használt szerződésmintákat, szükség esetén aktualizálásukat,
6) jogi szempontból felülvizsgálja és jogi megfelelőségét tanúsítja, a fejezeti költségvetés terhére vagy javára kötendő szerződéstervezeteket, így különösen a támogatási szerződéseket, támogatói okiratokat, lebonyolítói, kezelői és az előirányzatok átcsoportosítására irányuló megállapodásokat,[276]
7) jogi szempontból felülvizsgálja és jogi megfelelőségét tanúsítja a Kulturális és Innovációs Minisztérium Igazgatása terhére vagy javára kötendő szerződések tervezeteit,
8) jogi szempontból felülvizsgálja és jogi megfelelőségét tanúsítja azon fejezetek közötti megállapodásoknak, amelyek nem fejezeti költségvetési keret terhére vagy javára történnek.
9) a szakmai főosztályok bevonásával elkészíti a választervezeteket az Alkotmánybíróságtól és az ügyészségtől érkezett megkeresésekre,[277]
10) közreműködik a munkájával funkcionálisan összefüggő feladatokat ellátó, a feladatellátását segítő, a minisztérium által megbízott ügyvédekkel, ügyvédi irodákkal való kapcsolattartásban,[278]
11) ellátja a minisztérium ingatlan-nyilvántartást érintő ügyeivel kapcsolatos okiratok megszerkesztését és ellenjegyzését, az ügyvédi tevékenységről szóló 2017. évi LXXVIII. törvény alapján.[279]
12) a külön szabályzatokban foglaltak szerint állást foglal a közérdekű adatok megismerésére irányuló kérelmek teljesíthetősége tekintetében, valamint előkészíti a közérdekű adatigénylésekre megküldendő válaszokat, a nyilvánosságra hozatal szempontjából ellenőrzi a minisztérium honlapján kötelezően közzéteendő közérdekű adatköröket,[280]
13) előkészíti a közérdekű adatok közzétételi szabályzatát, valamint a személyes adatok védelméről és a közérdekű adatok megismerésének rendjéről szóló szabályzatot, kezdeményezi és előkészíti azok módosítását.[281]
3.4. Koordinációs Főosztály
3.4.1. A Koordinációs Főosztály koordinációs feladatkörében[282]
1) nyilvántartja a jogszabályokban, a közjogi szervezetszabályozó eszközökben, a Kormány ülésein és munkatervében, a minisztérium jogalkotási munkatervében és a miniszteri, közigazgatási államtitkári döntésekben előírt határidős feladatok végrehajtását, miniszteri döntés hiányában javaslatot tesz a feladatokat végrehajtó szervezeti egységekre és határidőkre, valamint figyelemmel kíséri a feladatok végrehajtását,
2) szervezi az Országgyűlés és a Kormány döntéseiből, határozataiból a minisztériumra háruló feladatok végrehajtását, e feladatokat az ügykör szerint felelős szervezeti egységek között elosztja, vita esetén az első helyi felelőst kijelöli, és a feladatelosztást a minisztérium vezetőihez, illetve az érintettekhez eljuttatja,
3) gondoskodik a Miniszterelnöki Kormányirodának a lejárt határidejű kormányhatározatokból adódó, továbbá a kormányzati döntéshozatali fórumok ülésein nem határozati formában kiadott feladatok koordinációjáról, monitoringjáról és az esetlegesen felmerülő akadályokról igény szerint jelentést tesz,
4) a minisztérium vezetése és az érintett vezetők részére megküldi az Országgyűléstől, a Kormánytól, más állami szervektől vagy minisztériumoktól érkező emlékeztetőket, jelentéseket, összefoglalókat, intézkedési terveket, szükség esetén felhívja a figyelmet az intézkedési kötelezettségre,
5) koordinálja a minisztériumoktól vagy jogalkotásra feljogosított központi államigazgatási szervektől érkező tervezetek minisztériumon belüli egyeztetését, amelynek keretében elkészíti az egységes minisztériumi véleményt, intézkedik annak aláírása iránt és kiküldi azt, az esetleges egyeztetéseken képviseli a minisztériumi véleményt, vagy gondoskodik a minisztériumi vélemény képviseletének megszervezéséről,
6) koordinálja a minisztériumoktól vagy jogalkotásra feljogosított központi államigazgatási szervektől érkező jogharmonizációs javaslat minisztériumon belüli egyeztetését, amelynek keretében elkészíti az egységes minisztériumi véleményt, intézkedik annak aláírása iránt és kiküldi azt, az esetleges egyeztetéseken gondoskodik a minisztériumi vélemény képviseletének megszervezéséről,
7) gondoskodik a minisztériumnak szóló szakmai, illetve utóegyeztetésre vonatkozó meghívóknak az érintett szervezeti egységek részére történő továbbításáról, és ennek keretében gondoskodik az egyeztetésen a minisztérium képviseletének megszervezéséről,
8) kapcsolatot tart a Miniszterelnöki Kormányirodával a kormányzati döntéshozatali fórumok előkészítésével kapcsolatosan,
9) megküldi az érintettek részére a kormányzati döntéshozatali fórumok napirendjét; szervezi, koordinálja a napirendi pontokban szereplő előterjesztésekkel kapcsolatos vezetői felkészítők készítését, a beérkezett anyagokat az ülésen részt vevő állami vezető részére eljuttatja,
10) gondoskodik a kormányzati döntéshozatali fórumok napirendjén szereplő előterjesztések, jelentések kapcsán felkészítő feljegyzések elkészítéséről, illetve beszerzéséről, valamint az elkészült felkészítők állami vezetők részére történő eljuttatásáról,
11) kijelöli a kormányzati döntéshozatali fórumok napirendjén szereplő előterjesztések, jelentések kapcsán a felkészítő anyagok előkészítéséért felelős szervezeti egységet,
12) gondoskodik a KSH által a közigazgatási államtitkári értekezleten átadott összefoglaló megküldéséről a minisztérium vezetői részére,
13) koordinálja a más minisztériumtól érkező együttes előterjesztések miniszteri aláírásra történő előkészítését, amelynek keretében elkészíti az egységes minisztériumi véleményt, intézkedik annak miniszteri aláírásra történő felterjesztése iránt,
14) gondoskodik a kormányzati döntéshozatali fórumok döntései alapján a más minisztériumok felelősségi körébe tartozó ülésanyagnak miniszterelnöki aláírásra történő felterjesztést megelőző visszamutatásáról az érintett ágazatok részére,
15) a miniszterelnöki aláírásra történő felterjesztést megelőző visszamutatás során kijelöli a feladat végrehajtásáért felelős szervezeti egységet,
16) a véleményezésre és kormányzati döntéshozatali fórumok általi megtárgyalás céljából megküldött, minősített adatot tartalmazó előterjesztéseket és ülésanyagokat szignálja a véleményezésre kijelölt szervezeti egységre,
17) a kormányzati döntéshozatali fórumok napirendjén szereplő, minősített adatot tartalmazó ülésanyagok vonatkozásában - titkos ügykezelő útján - lehetőséget biztosít a kijelölt szervezeti egység betekintésre jogosult képviselője részére a minősített adatot tartalmazó előterjesztésekbe, jelentésekbe történő betekintésre,
18) ellátja a magyar és a nemzetiségi utónévjegyzékkel kapcsolatos koordinációs feladatokat.
3.4.2. A Koordinációs Főosztály ügyfélszolgálati feladatai körében[283]
1) elektronikus levelezés útján, a szakterületek által az ügyfélszolgálat rendelkezésére bocsátott írásbeli kiadvány, tájékoztató anyag alapján információt nyújt a minisztérium hatáskörébe tartozó ellátásokról, szolgáltatásokról, intézkedésekről, az igénybe vehető lehetőségekről, azok eljárási rendjéről,
2) koordinálja a személyesen leadott állampolgári megkereséseket, leveleket, szükség esetén petíciókat,
3) koordinálja a panaszok és a közérdekű bejelentések ügyintézését,
4) szükség esetén közvetlen segítséget nyújt az állampolgárok ügyeinek intézéséhez,
5) jelentést készít a miniszter és a felsővezetők számára az ügyfélforgalom alakulásáról és a beérkező írásbeli megkeresések számáról,
6) a minisztérium jogalkotási tevékenysége szempontjából releváns tényekről, adatokról közvetlenül tájékoztatja a minisztérium vezetését és az érintett szervezeti egységeket,
7) koordinálja a szakmai szervezeti egységek saját ügyfélszolgálati tevékenységét, e feladatkörében eljárva adatszolgáltatást, illetve egyedi ügyekben tájékoztatást kérhet,
8) a lakosságtól érkező jogalkotási javaslatokat - a Kodifikációs Főosztály szakmai véleményével kiegészítve -eljuttatja a feladatkörrel rendelkező szervezeti egységhez,
9) közvetlen kapcsolatot tart fenn a társminisztériumok ügyfélkapcsolati, illetve lakossági tájékoztatási feladatokat ellátó szervezeti egységével,
10) megválaszolja a más szakmai szervezeti egység hatáskörébe nem eső írásbeli megkereséseket.
3.4.3. A Koordinációs Főosztály egyéb feladatai körében ellátja az Integrált Jogalkotási Rendszerrel összefüggő koordinációs és monitoring feladatokat.[284]
3.5. Szervezetbiztonsági, Informatikai és Dokumentációs Főosztály[285]
3.5.1. A Szervezetbiztonsági, Informatikai és Dokumentációs Főosztály kodifikációs feladatai körében
1) elkészíti és folyamatosan karbantartja a minisztérium feladatkörét érintően az informatikai biztonsági szabályzatot,
2) elkészíti és folyamatosan karbantartja a minisztérium egyedi iratkezelési szabályzatát, annak mellékleteit és az irattári tervet,
3) elkészíti a minisztérium minősített adatok védelméről szóló biztonsági szabályzatát,
4) kidolgozza a minisztérium feladatkörét érintően a biztonsági ügyeletre, az ágazati honvédelmi és katasztrófavédelmi feladatokra vonatkozó szabályok, valamint a nemzetbiztonsági ellenőrzés alá eső személyek meghatározására, továbbá az ágazati létfontosságú rendszerek és létesítmények kijelölésére vonatkozó jogszabályok szakmai javaslatát,
5) vizsgálja a 4) pont szerinti jogszabályok szakmai megalapozottságát, hatását és figyelemmel kíséri hatályosulásukat.
3.5.2. A Szervezetbiztonsági, Informatikai és Dokumentációs Főosztály koordinációs és funkcionális feladatai körében
1) ellátja a minisztérium kezelésében lévő informatikai rendszerek üzemeltetésével kapcsolatos műveleteket, részt vesz azok fejlesztésében,
2) ellátja a Magyarország kiberbiztonságáról szóló 2024. évi LXIX. törvény szerinti elektronikus információs rendszer biztonságáért felelős személy feladatait,[286]
3) elvégzi a minisztérium biztonsági szintbe és a minisztérium tulajdonában lévő elektronikus információs rendszerek biztonsági osztályba sorolását és annak rendszeres felülvizsgálatát,
4) kapcsolatot tart a Nemzeti Kiberbiztonsági Intézettel,[287]
5) kidolgozza és döntésre előterjeszti az elektronikus információbiztonság kialakítására, annak megfelelő elérésére, illetve fenntartására vonatkozó terveket és szabályokat, informatikai biztonsági szempontból véleményezi a minisztérium által használt informatikai rendszereket érintő szerződéseket,
6) ellátja a minisztérium által üzemeltetett, illetve a minisztérium adatait feldolgozó informatikai rendszerek informatikai biztonságával összefüggő felügyeleti tevékenységet, ellenőrzi az informatikai biztonsági előírások betartását,
7) közreműködik az ágazati létfontosságú rendszerek és létesítmények azonosítására, kijelölésére és védelmére vonatkozó feladatok ellátásában,
8) közreműködik a minisztérium által felhasznált informatikai rendszerek és szolgáltatások működéséhez és továbbfejlesztéséhez szükséges tervszerű eszközgazdálkodásban,
9) ellátja, koordinálja és ellenőrzi a minisztérium nyílt iratkezelési és titkos ügyiratkezelési feladatait, megszervezi és szakmailag ellenőrzi a hivatali iratállomány selejtezését,
10)[288]
11) kapcsolatot tart a központosított informatikai és elektronikus hírközlési szolgáltatásokról szóló 341/2024. (XI. 14.) Korm. rendelet szerinti központi szolgáltatóval,[289]
12) a köziratokról, a közlevéltárakról és a magánlevéltári anyag védelméről szóló törvényben foglaltaknak megfelelően végrehajtja a minisztériumban keletkezett maradandó értékű iratok levéltári átadását, illetve a szükséges selejtezést,
13) koordinálja a dokumentáció kezelésével kapcsolatos postai és egyéb szerződésekkel összefüggő feladatokat,
14) nyilvántartást vezet a minisztériumban használatban lévő bélyegzőkről,
15) működteti a minisztériumban a TÜK irodákat,
16) a minisztériumban és egyes telephelyein működteti az irattárakat,
17) rendszeresen ellenőrzi a nyílt iratok kezelését és irattározását a minisztériumban,
18) rendszeresen ellenőrzi a titkos ügyiratkezelést a minisztériumban és a miniszter közvetlen irányítása alá tartozó szerveknél,
19) ellátja a minisztérium használatában lévő elektronikus iratkezelő rendszer(ek) szakmai felügyeletét,
20) megszervezi és biztosítja a minisztérium épületei közötti ügyirat-, illetve irattovábbítást, valamint gondoskodik az iratok postai úton történő továbbításáról,
21) ellátja a minősített iratok kezelésével kapcsolatos teendőket, ennek keretében gondoskodik a minisztérium minősített adatvédelmével kapcsolatos személyi, fizikai, elektronikus feladatok ellátásáról, kidolgozza az ezek végrehajtásához szükséges követelményrendszereket, elkészíti és aktualizálja a minisztérium biztonsági szabályzatát, továbbá felügyeli a minisztérium ezzel kapcsolatos tevékenységét,
22) biztosítja a hatáskörébe tartozó, a minisztérium épületeibe belépésre jogosító igazolványok kezelését, ellátja a kapcsolódó nyilvántartási rendszerek alkalmazásgazdai műveleteit,
23) az ágazatok bevonásával ellátja a minisztérium minősített időszaki honvédelmi és katasztrófavédelmi tervezési műveleteit,
24) működteti a minisztérium biztonsági ügyeletét,
25) kapcsolatot tart az Alkotmányvédelmi Hivatallal, a Készenléti Rendőrséggel és a KEF biztonsági szakterületével,
26) koordinálja a Nemzeti Veszélyhelyzet-kezelési Központtal, illetve egyéb védekezési munkabizottságokkal kapcsolatos feladatok ellátását,
27) biztonsági szempontból véleményezi a minisztérium biztonsági helyzetét érintő előterjesztéseket, szabályozási és fejlesztési javaslatokat, koordinálja azok végrehajtását, részt vesz az ilyen tárgyú fejlesztési programok megvalósításának ellenőrzésében,
28) ellátja a minisztérium hivatali kapu és ügyfélkapu hozzáférésével kapcsolatos feladatokat,
29) biztosítja a Nemzeti Infokommunikációs Szolgáltató Zártkörűen Működő Részvénytársaság (a továbbiakban: NISZ) által biztosított kormányzati hitelesítés szolgáltatás keretében az elektronikus aláíráshoz szükséges tanúsítványokkal és az ezekhez kapcsolódó minősített időbélyegzés szolgáltatással összefüggő ügyintézést,
30) ellátja és koordinálja a minisztérium honvédelmi, védelmi igazgatási és katasztrófavédelmi feladatait,
31) elkészíti és karbantartja a Riasztási-berendelési Tervet,
32) végzi a nemzetbiztonsági ellenőrzésekhez kapcsolódó feladatokat és a titkos adatkezelést,
33) kapcsolatot tart a KEF és a NISZ munkatársaival a minisztérium és a KEF, illetve a NISZ közötti szolgáltatási megállapodás feltételeinek és folyamatainak betartása és betartatása érdekében,
34) biztosítja az igénybe vehető szolgáltatások nyújtásához szükséges információkat, engedélyezi az ellátottak igényeit és a KEF, illetve a NISZ felé továbbítja azokat.
3.5.3. A Szervezetbiztonsági, Informatikai és Dokumentációs Főosztály vezetője
1) a minisztérium információtechnológiáért felelős vezetője,
2) a minisztériumnak a minősített adat védelméről szóló 2009. évi CLV. törvény alapján kinevezett biztonsági vezetőjeként a miniszter nevében és megbízásából eljárva utasítási joggal gyakorolja a miniszternek a minősített adat védelmére vonatkozó jogosítványait.
4. A KÖLTSÉGVETÉSI, GAZDÁLKODÁSI ÉS SZEMÉLYÜGYEKÉRT FELELŐS HELYETTES ÁLLAMTITKÁR ÁLTAL IRÁNYÍTOTT SZERVEZETI EGYSÉGEK
4.1. A Költségvetési, Gazdálkodási és Személyügyekért Felelős Helyettes Államtitkári Titkárság
4.1.1. A Költségvetési, Gazdálkodási és Személyügyekért Felelős Helyettes Államtitkári Titkárság ellátja az 1. melléklet 77. §-ában meghatározott feladatokat.
4.2. Gazdálkodási Főosztály
4.2.1. A Gazdálkodási Főosztály kodifikációs feladatai körében előkészíti és aktualizálja a gazdálkodással kapcsolatos szabályzatokat.
4.2.2. A Gazdálkodási Főosztály koordinációs feladatai körében
1)[290]
2) közreműködik a Perképviseleti Főosztállyal a feladatkörében szükségessé váló szerződések, megállapodások előkészítésében,
3) közreműködik a folyamatba épített vezetői ellenőrzési rendszer összehangolásában, a szabálytalanságok kezelésének rendje és a kockázatkezelési rend kialakításában.
4.2.3. A Gazdálkodási Főosztály funkcionális feladatai körében
1) ellátja a Kulturális és Innovációs Minisztérium Igazgatása cím éves intézményi költségvetés tervezését, a hatáskörébe tartozó előirányzatok módosítását,
2) pénzügyileg bonyolítja a Kulturális és Innovációs Minisztérium Igazgatása és az átcsoportosított fejezeti kezelésű előirányzatok és egyéb forrásból származó pénzeszközök felhasználását,[291]
3) ellátja a kötelezettségvállalások pénzügyi ellenjegyzését, nyilvántartását és a pénzügyi teljesítések utalványozását, ellenjegyzését, érvényesítését,
4) nyilvántartja a kötelezettségvállalásokat,[292]
5) ellátja a pénzkezelési feladatokat (készpénzkezelés, valutakezelés, deviza-, forint- és kártyafedezeti kincstári bankszámlák, cafetéria elemek kezelése és nyilvántartása),
6) biztosítja az adatszolgáltatást a jogszabályokban előírt beszámolási kötelezettség teljesítéséhez,
7) teljesíti a jogszabályi előírások alapján a likviditási, pénzellátási és egyéb adatszolgáltatásokat,
8) üzemelteti a házipénztárakat (forint és valuta),
9) elkészíti az adóbevallásokat (általános forgalmi adó, rehabilitációs hozzájárulás, cégautó adó, személyi jövedelemadó),
10) ellátja az értékesítéssel, szolgáltatással kapcsolatos számlázási feladatokat, illetve kezdeményezi a követelések behajtását,
11) igényli és nyilvántartja a VIP-kártyákat és intézményi kártyákat,
12) vezeti a szállítói és vevői analitikus nyilvántartásokat,
13) kapcsolatot tart a szakmai szervezeti egységekkel,
14) adatot és információt szolgáltat az ellenőrzésre jogosult - különös tekintettel a minisztérium belső ellenőrzését ellátó szervezeti egységre és az ÁSZ-ra - szervezeteknek, illetve biztosítja az Igazgatás gazdálkodására vonatkozó dokumentumokba való betekintést,
15) vezeti és egyezteti a főkönyvi és analitikus nyilvántartásokat,
16) teljesíti a jogszabályokban előírt beszámolási kötelezettséget (éves beszámoló),
17) teljesíti az időközi költségvetési jelentéseket,
18) nyilvántartja és leltározza a minisztérium vagyonkezelésében lévő eszközöket,
19)[293]
20) gondoskodik az éves beszámoló leltárral való alátámasztásáról,
21) ellátja a lakáskölcsön-állomány név szerinti analitikus és főkönyvi nyilvántartását,
22) teljesíti a vagyongazdálkodással összefüggő adatszolgáltatási, statisztikai kötelezettségeket,
23) lebonyolítja a kezelésében lévő eszközök hasznosítását, selejtezését,
24) ellátja a havi, negyedéves és éves zárlati teendőket,
25) teljesíti a rendszeres személyi juttatásokhoz kapcsolódó, jogszabályban előírt adatszolgáltatási kötelezettségeket,
26) számfejti a nem rendszeres és külső személyi juttatásokat, teljesíti azok kincstári számlavezető rendszerben történő átutalását, nyilvántartja a távolléteket, teljesíti a rendszeres kifizetések átutalását,[294]
27) elvégzi a bérgazdálkodási feladatokat, adatot szolgáltat az intézményi költségvetés és beszámoló személyi juttatások és létszámadatainak összeállításához,
28) végzi a különböző jogviszonyban foglalkoztatottakat (így különösen az ösztöndíjasokat) megillető juttatások elszámolását, teljesíti az ezzel összefüggő adatszolgáltatásokat,
29) közreműködve a Kincstárral végzi a társadalombiztosítási, nyugdíj- és egészségpénztári, adóval összefüggő bevallások, adatszolgáltatások teljesítését,
30) koordinálja a foglalkoztatottakat megillető cafetéria juttatások választását, gondoskodik a foglalkoztatottakat megillető cafetéria juttatások havi feladásáról az illetményszámfejtő hely részére és annak kifizetéséről,
31)[295]
32) folyamatosan kapcsolatot tart és egyeztet a Kincstár Illetményszámfejtési Irodájával,
33)[296]
34)[297]
35) a miniszter tulajdonosi joggyakorlása alá tartozó gazdasági társaságok vonatkozásában ellátja a központi kezelésű előirányzat kezelésével, előirányzat-módosításával, gazdálkodásával, valamint az adatszolgáltatási kötelezettségek teljesítésével kapcsolatos feladatokat,
36) a miniszter tulajdonosi joggyakorlása alá tartozó gazdasági társaságok vonatkozásában végzi a központi kezelésű előirányzat, valamint a minisztérium mint tulajdonosi joggyakorló szervezet beszámolási és könyvvezetési feladatait,
37)[298]
38)[299]
39) az ideiglenes külföldi kiküldetési terv alapján ellátja a külföldi kiküldetésekkel kapcsolatos pénzügyi feladatokat, végzi az elszámolásokat,[300]
40)[301]
41)[302]
42) koordinálja a minisztérium éves nemzetközi ideiglenes külföldi kiküldetési tervének összeállításával és felülvizsgálatával kapcsolatos feladatokat,[303]
43) közreműködik a miniszter, az államtitkárok, a helyettes államtitkárok és az irányításuk alá tartozó szervezeti egységek munkatársai hivatalos utazásainak szervezésében, valamint a felsőszintű vezetők fogadásával, nemzetközi rendezvények hazai kivitelezésével kapcsolatos feladatok ellátásával összefüggésben végzi a pénzügyi elszámolásokat,
44)[304]
4.2.4.[305]
4.3. Költségvetési Főosztály
4.3.1. A Költségvetési Főosztály koordinációs feladatai körében véleményezi a költségvetést érintő jogszabályok tervezeteit, közreműködik a fejezet által kezdeményezett - feladatkörébe tartozó - jogszabályok előkészítésében.
4.3.2. A Költségvetési Főosztály funkcionális feladatai körében
1) ellátja a fejezet éves költségvetési tervjavaslatának elkészítésével kapcsolatos feladatokat,
2) a költségvetési törvényjavaslat előkészítése során elkészíti az elemző számításokat, elősegíti a mindenkori költségvetési és pénzügy-politikai irányelvek érvényesítését,
3) ellátja a fejezet éves zárszámadási törvényjavaslatának elkészítésével kapcsolatos feladatokat,
4) jogszabályi előírások alapján, illetve hivatali kezdeményezéssel összeállítja a fejezeti kezelésű előirányzatok felhasználásával kapcsolatos szabályokat, ellátja a főosztály tevékenységi körébe tartozó költségvetési vonatkozású szabályozási feladatokat,
5)[306]
6) részt vesz a fejezet gazdálkodását érintő minisztériumközi egyeztetéseken,
7) figyelemmel kíséri az intézmények tartozásállományának alakulását,
8) gazdasági-pénzügyi szempontból véleményezi a szakmai főosztályok által elkészített, valamint a külső szervek által egyeztetésre megküldött előterjesztéseket és jogszabálytervezeteket,
9) ellátja a fejezet gazdálkodását érintő adatszolgáltatási kötelezettségek teljesítésével kapcsolatos feladatokat,
10) ellátja a fejezeti kezelésű előirányzatokkal történő gazdálkodás keretében a kötelezettségvállalás pénzügyi ellenjegyzési feladatait,
11) a belső szabályzatok által meghatározott - összeférhetetlenséget kizáró - hatáskörök szerint utalványozási, ellenjegyzési, érvényesítői jogkört gyakorol, a Kincstár által a Kulturális és Innovációs Minisztérium fejezet részére megnyitott számlák esetében a Kincstárhoz bejelentett módon aláírási jogosultsággal rendelkezik,
12) feladatainak ellátása során kapcsolatot tart külső szervezetekkel, minisztériumi szervezeti egységekkel, irányított irányított, felügyelt intézményekkel,[307]
13) kidolgozza a fejezet számviteli politikáját, számlarendjét, vizsgálja és figyelemmel kíséri a szabályozás hatását,
14) végzi a fejezeti kezelésű előirányzatok éves költségvetési maradvány elszámolását, végzi a fejezeti szintű összesítést és a jóváhagyással összefüggő feladatokat,
15) működteti a fejezeti kezelésű előirányzatok pénzügyi információs rendszerét, a fejezeti nyilvántartó programokat,
16) összeállítja a fejezeti kezelésű előirányzatokra vonatkozó, jogszabályban előírt adatszolgáltatásokat,
17) végzi a fejezeti kezelésű előirányzatok terhére vállalt kötelezettségek teljesítési (pénzügyi, előirányzatátadási) feladatait,
18) ellátja a fejezeti kezelésű előirányzatokkal kapcsolatos évközi számviteli pénzellátási feladatokat, illetve az erre vonatkozó pénzügyi-szakmai irányítási teendőket, kezeli és ellenőrzi a számviteli-gazdálkodási adatszolgáltatásokat, ennek keretében elkészíti és nyomon követi a fejezeti kezelésű előirányzatok, bevételek és kiadások várható alakulása havi és negyedéves adatszolgáltatási kötelezettségeit és egyéb eseti adatszolgáltatási kötelezettségekkel összefüggő feladatokat, végzi a fejezeti szintű összesítést,
19) ellátja a fejezeti kezelésű előirányzatokkal kapcsolatos főkönyvi és analitikus könyvelést,
20) elkészíti a fejezeti kezelésű előirányzatok elemi költségvetését, az időközi mérleg- és költségvetési jelentéseket, valamint az éves költségvetési beszámolót,
21) naprakész nyilvántartást vezet (a fejezeti nyilvántartó rendszer működtetésével) az érvényes kötelezettségvállalásokról és azok teljesítéséről, meghatározott időközönként, illetve szükség esetén egyeztetést végez az előirányzatot kezelő szakmai szervezeti egységekkel,[308]
22) végzi a fejezeti kezelésű előirányzatok keretnyitási-finanszírozási feladatait, koordinálja a szakmai szervezeti egységek előirányzat-finanszírozási tervi adatszolgáltatását, összeállítja az időszaki adatszolgáltatási kötelezettségeket és továbbítja a Kincstár felé,
23) kezeli a fejezeti kezelésű előirányzat-felhasználási keretszámlákat és a fejezet egyéb kincstári számláit,
24) feldolgozza a fejezeti számlákhoz kapcsolódó banki bizonylatokat és végrehajtja a főkönyvi könyvelést,
25) kezeli és karbantartja a törzsadattári nyilvántartást, koordinálja a fejezeti címrend változásával, nyilvántartásával kapcsolatos feladatokat,
26) nyilvántartja a fejezeti kezelésű előirányzatok éven túli kötelezettségvállalásait,
27) a szakmai szervezeti egységek bevonásával irányítja a fejezethez tartozó intézmények tervező munkáját,[309]
28) nyilvántartja a fejezethez tartozó intézmények előirányzatait, előirányzat-módosításait,
29) értesíti az intézményeket a jóváhagyott költségvetési előirányzataikról a részletes, elemi költségvetés összeállítása érdekében,
30) ellátja a központilag előírt költségvetési gazdálkodással kapcsolatos felméréseket, ellenőrzi az intézmények adatszolgáltatásait, összesíti azokat az előírások szerint,
31) koordinációs munkakapcsolatot tart az intézmények gazdasági vezetőivel az előirányzat-nyilvántartás, a keretnyitás, a pénzellátás végrehajtása, egyeztetése érdekében, szükség esetén pénzügyi-szakmai konzultációkat szervez,
32) végzi a nem intézményi és középirányítói hatáskörbe tartozó előirányzat-módosítási feladatok végrehajtását az intézményi szektorra vonatkozóan,
33) felügyeli az intézmények jóváhagyott költségvetésének szabályszerű végrehajtását és végzi a minisztérium felügyeleti jogköréből adódó előirányzat-gazdálkodási (előirányzat-nyitási, -módosítási, -átcsoportosítási) feladatokat,
34) koordinálja az intézmények éves költségvetési maradvány elszámoltatását, valamint a maradvány felhasználáshoz kapcsolódó eseti adatszolgáltatást.
35) ellátja az alapító okiratok elkészítésével, módosításával kapcsolatos egyeztetési feladatokat, továbbá előkészíti az alapító okiratokat miniszteri jóváhagyásra[310]
a) a miniszter által irányított, felügyelt háttérintézmények tekintetében a feladatkör szerint illetékes szakmai szervezeti egység által - a háttérintézmény bevonásával - összeállított tervezet alapján,
b) a középirányító szerv közreműködésével irányított háttérintézmények esetében a középirányító szerv által az illetékes szakmai szervezeti egység közreműködésével összeállított tervezet alapján,
36) miniszteri jóváhagyást követően kezdeményezi az alapító okiratok, illetve módosításaik törzskönyvi nyilvántartásba vételét.[311]
4.4.[312]
4.5. Személyügyi Főosztály
4.5.1. A Személyügyi Főosztály kodifikációs feladatai körében előkészíti a vonatkozó, hatályos munkajogi előírások és a humánerőforrások fejlesztésével kapcsolatos jogszabályi előírások minisztériumban történő végrehajtása érdekében szükséges belső szabályzatokat.
4.5.2. A Személyügyi Főosztály koordinációs feladatai körében
1) koordinálja a minisztérium személyügyi, humánerőforrás-fejlesztési, valamint képzési politikája megvalósításának végrehajtását,
2) gondoskodik a minisztériumi vezetők személyzeti döntéseinek előkészítéséről.
4.5.3. A Személyügyi Főosztály funkcionális feladatai körében
1) a minisztérium irányítása, felügyelete alá tartozó költségvetési szervek emberierőforrás-gazdálkodási feladatainak ellátásához szakmai, módszertani segítséget nyújt,
2) ellátja a fegyelmi ügyekkel kapcsolatos feladatokat, továbbítja a periratok előkészítéséhez szükséges dokumentumokat,
3) ellátja a munkajogi tárgyú egyedi megkeresésekkel kapcsolatos koordinációs és ügyintézési feladatokat, megválaszolja a jogszabályok alkalmazásával kapcsolatos leveleket,
4) ellátja a minisztérium teljes állományát érintő munkaügyi feladatokat,
5) ellátja a miniszterelnök és a miniszter kinevezési jogkörébe tartozó kormánytisztviselők, politikai tanácsadók, politikai főtanácsadók, költségvetési szervek vezetői, gazdasági vezetői, valamint ahol jogszabály előírja, a vezető helyettesei, valamint az államtitkárok és a helyettes államtitkárok kinevezési és egyéb munkáltatói jogkörébe tartozó minisztériumi kormánytisztviselők, politikai tanácsadók, politikai főtanácsadók alkalmazásával, foglalkoztatásával kapcsolatos munkaügyi feladatokat,[313]
6) gondoskodik a minisztérium miniszteri biztosainak, kormánybiztosainak kinevezésével és megbízásuk megszüntetésével összefüggő koordinációs feladatok ellátásáról,[314]
7) kiállítja a munkáltatói igazolásokat, előkészíti engedélyezésre a fizetés nélküli szabadságokat,
8) végzi a munkaügyi tevékenység körébe tartozó nyilvántartási, adatszolgáltatási feladatokat, biztosítja a jogszerű adatkezelést,
9) kezeli a személyi anyagokat,
10) elkészíti az ÁSZ, a KEHI és az Európai Támogatásokat Auditáló Főigazgatóság (EUTAF) ellenőrzésekhez kapcsolódó adatszolgáltatásokat,
11) működteti a Szolgáltatási és Ellátási Alapadat Tár (SZEAT) rendszert,
12) kapcsolatot tart a Gazdálkodási Főosztállyal,[315]
13) heti létszámtáblákat készít, vezeti az üres álláshelyekről szóló kimutatásokat,
14) ellátja az egyes vagyonnyilatkozat-tételi kötelezettségekről szóló 2007. évi CLII. törvényben a vagyonnyilatkozatok őrzésével összefüggésben meghatározott feladatokat a minisztérium tulajdonosi joggyakorlása alatt álló gazdasági társaságok vezető tisztségviselői és felügyelő bizottsági tagjai, valamint a minisztérium alapítói joggyakorlása alatt álló alapítványok, közalapítványok kuratóriumi és felügyelőbizottsági tagjai kivételével,[316]
15) részt vesz a cafetériával összefüggő egyes előkészítő feladatokban,
16) felhatalmazás alapján képviseli a munkáltatót az érdekegyeztetések során,
17) részt vesz a szakszervezetekkel történő egyeztetéseken,
18) koordinálja a felsővezetők nyelvi képzésekben való részvételét,
19) ellátja a foglalkoztatottakat érintő szociális ügyeket, kegyeleti feladatokat, működteti a lakástámogatási és szociális bizottságot,
20) ellátja a lakáskölcsönök nyújtásával kapcsolatos koordinációs feladatokat,
21) koordinálja a foglalkoztatottakkal kapcsolatos szociális és jóléti feladatokat,
22) közreműködik a minisztérium esélyegyenlőségi tervének előkészítésében és karbantartásában,
23) ellátja az elektronikus személyügyi dokumentumok ügyintézésével kapcsolatos feladatokat,
24) ellátja a foglalkoztatottak tekintetében a munkavédelemhez kapcsolódó feladatokat,
25) működteti a vezetői és nem vezetői álláshelyekre vonatkozóan a minisztériumban a toborzás, kiválasztás rendszerét, valamint lefolytatja a kilépő (exit) interjúkat,[317]
26) figyelemmel kíséri az üres álláshelyek alakulását, felveszi a kapcsolatot az érintett szervezeti egységek vezetőivel a megüresedő és üres álláshelyek mielőbbi betöltése érdekében,
27) végzi a teljesítményértékeléssel kapcsolatos humánpolitikai feladatokat,
28) tervezi és szervezi a kormánytisztviselők közigazgatási és szakmai továbbképzését, a vezetőképzést,
29) elkészíti a minisztérium éves képzési tervét,[318]
30) a feladatkörébe tartozó háttérintézmény vezetői vonatkozásában bejelenti a személyi változásokat a Kincstár részére,[319]
31) koordinálja a tanulmányok folytatásával kapcsolatos feladatokat, előkészíti és nyilvántartja a tanulmányi szerződéseket,
32) végzi a közigazgatási vizsgákkal összefüggő tervezési és szervezési feladatokat, felhatalmazás alapján ellátja a minisztérium képviseletét a képzési feladatokkal összefüggésben,
33) részt vesz az ösztöndíjas programok minisztériumon belüli koordinációjában,
34) koordinálja a minisztériumba jelentkező szakmai gyakorlatos hallgatókkal kapcsolatos teendőket,
35) összeférhetetlenség vizsgálata a foglalkoztatottak vonatkozásában,
36) intézkedik a kormányzati személyügyi igazgatásra kijelölt szerv vezetőjének előzetes engedélye beszerzésével kapcsolatban, amely a központi hivatalok vezetői álláshelyeinek betöltésére javasolt személyek kinevezéséhez szükséges,
37) koordinálja a miniszter kinevezési jogkörébe tartozó, a közalkalmazottak jogállásáról szóló 1992. évi XXXIII. törvény és a munka törvénykönyvéről szóló 2012. évi I. törvény hatálya alá tartozó költségvetési szervek vezetőinek és gazdasági vezetőinek pályáztatási eljárását - együttműködve az érintett szakterületekkel,
38) ellátja a költségvetési szervek integritás tanácsadói kijelölésével kapcsolatos feladatokat.
39) a szakterületek által előkészített célfeladat-megállapodásokat munkaügyi szempontból véleményezi, és a célfeladatokról nyilvántartást vezet,[320]
40) ellátja a rendkívüli munkaidő elrendelésének előkészítésével kapcsolatos feladatokat a kezdeményező szakterületekkel együttműködve,[321]
41) ellátja a miniszter kinevezési jogkörébe tartozó, a közalkalmazottak jogállásáról szóló 1992. évi XXXIII. törvény, a munka törvénykönyvéről szóló 2012. évi I. törvény hatálya alá tartozó költségvetési szervek vezetőinek és gazdasági vezetőinek, valamint a kormányzati igazgatásról szóló 2018. évi CXXV. törvény hatálya alá tartozó költségvetési szervek vezetőinek rendes, illetve rendkívüli szabadsága engedélyezését.[322]
4.5.4. A Személyügyi Főosztály egyéb feladatai körében felhatalmazás alapján képviseli a tárcát, munkabizottságokban vesz részt.
4.6. Vagyongazdálkodási Főosztály
4.6.1. A Vagyongazdálkodási Főosztály kodifikációs feladatai körében előkészíti a feladatkörébe utalt tevékenységek végzésére vonatkozó szabályzatokat, továbbá ellenőrzi az abban szereplő előírások betartását.
4.6.2. A Vagyongazdálkodási Főosztály funkcionális feladatai körében
1) a minisztérium vagyonkezelésében álló ingatlanokkal kapcsolatosan ellátja a vagyonkezelőt jogszabály vagy szerződés alapján terhelő feladatokat,
2) kialakítja és feldolgozza a fejezeti vagyonkataszter adatbázisát,
3) a Központi Állami Beruházás Ellenőrzési Rendszerrel kapcsolatban ellátja a minisztérium háttérintézményeivel mint adatszolgáltatásra kötelezettekkel kapcsolatos koordinációs, kapcsolattartási és ellenőrzési feladatokat,
4) a minisztérium vagyonkezelésében álló ingatlanvagyonnal kapcsolatos feladatai ellátása során keletkező valamennyi dokumentumot - különösen a helyszíni szemléről készült jegyzőkönyvet, birtokbavételi adatlapot, aláírt lezárt szerződéseket - 8 munkanapon belül átadja a Gazdálkodási Főosztály részére,
5) ellátja a miniszter által irányított, felügyelt költségvetési szervek működésének vagyongazdálkodási, vagyonjogi szempontok alapján történő ellenőrzését,
6) kiadmányozásra előkészíti a költségvetési, gazdálkodási és személyügyekért felelős helyettes államtitkár részére a miniszter által irányított, felügyelt költségvetési szervek vonatkozásában az állami vagyonra vonatkozó jogszabályok által előírt egyetértéseket és döntéseket, ideértve az elhelyezési terveket is,[323]
7) megkeresésre szakmai véleményt ad a minisztérium irányítása alatt lévő központi költségvetési szervek számára.
4.6.3. A Vagyongazdálkodási Főosztály operatív feladatai körében, az ehhez szükséges jogi, szabályozási, szerződéses, valamint humánerőforrás és pénzügyi feltételek rendelkezésre állása esetén igény szerint ellátja azon rekreációs célú ingatlanok üzemeltetési feladatait, amelyek tekintetében a minisztérium kijelölő okirattal és üzemeltetői feladatellátási kötelezettséggel rendelkezik.[324]
4./A. AZ INNOVÁCIÓÉRT FELELŐS HELYETTES ÁLLAMTITKÁR ÁLTAL IRÁNYÍTOTT SZERVEZETI EGYSÉGEK[325]
4./A.1. Az Innovációért Felelős Helyettes Államtitkári Titkárság
4./A.1.1. Az Innovációért Felelős Helyettes Államtitkári Titkárság segíti az innovációért felelős helyettes államtitkár tevékenységének az ellátását, ennek keretében ellátja az 1. melléklet 77. §-ában rögzített titkársági feladatokat.
4./A.1.2. Az Innovációért Felelős Helyettes Államtitkári Titkárság
1) szervezi a helyettes államtitkár hatáskörébe tartozó ügyek előkészítését, véleményezi az intézkedéseket, ellátja az ügyviteli feladatokat,
2) figyelemmel kíséri és koordinálja a helyettes államtitkár felügyelete alá tartozó szervezeti egységek tevékenységét,
3)[326]
4./A.2. Tudománypolitikáért és Nemzetközi Ügyekért Felelős Főosztály
4./A.2.1. A Tudománypolitikáért és Nemzetközi Ügyekért Felelős Főosztály funkcionális feladatai körében
1) kidolgozza a tudománypolitikát érintő stratégiákat, szakmai anyagokat, és elemzéseket készít, elemzi a tudománypolitika területén működő szervezetek működését, teljesítményét, javaslatot tesz azok innovatív tevékenységét ösztönző rugalmas és hatékony intézkedések kialakítására,
2) közreműködik a kutatás-fejlesztési és innovációs szakpolitikát általánosan érintő kormányzati koncepciók és stratégiák kidolgozásában,
3) részt vesz a Magyar Tudományos Akadémiával való együttműködés megvalósításából fakadó operatív és stratégiai feladatok ellátásában,
4) részt vesz az ELI lézeres kutatási infrastruktúrával kapcsolatos minisztériumi feladatok ellátásában és koordinációjában,
5) kapcsolatot tart és a tudománypolitika igazgatását érintő feladatkörében együttműködik a Magyar Kutatási Hálózattal (a továbbiakban: HUN-REN),
6) közreműködik a nem közvetlen gazdasági haszon elérésére irányuló tudományos kutatások - így különösen az alapkutatások - költségvetési és európai uniós forrásai felhasználásának szakmai koordinálásában,
7) végrehajtja a Kormány tudomány-, technológia- és innovációpolitikai stratégiájának megvalósításával kapcsolatosan a felsőoktatásra háruló feladatokat,
8) gondoskodik a kutatás-fejlesztési és innovációs szakpolitikához kapcsolódó szabályozási rendszer felülvizsgálatáról, és szükség szerint kezdeményezi módosítását,
9) a tudománypolitikáért felelős szervezetekkel együttműködve közreműködik a tudománypolitikát és annak elért eredményeit érintő elemzések készítésében, a stratégiák és szakmai anyagok kidolgozásában, véleményezésében,
10) ellátja a Nemzeti Laboratóriumokkal kapcsolatos feladatokat,
11) kapcsolatot tart az Országos Tudományos Diákköri Tanáccsal,
12)[327]
13) közreműködik az NKFI Alap előirányzatainak tervezésében, valamint az NKFI Alap programstratégiájával kapcsolatos minisztériumi feladatok ellátásában,
14) ellátja a Nemzeti Tudománypolitikai Tanács, valamint a Kutatási Kiválósági Tanács működésével és munkájával kapcsolatos minisztériumi feladatokat,
15) részt vesz a 2021-2027 közötti európai uniós tervezési időszak innovációt és kutatás-fejlesztést támogató konstrukcióinak szakmai koncepciójának előkészítésében, a tárcaálláspont kialakításában, valamint a programok értékelési és monitoring tevékenységében,
16) előkészíti a hatáskörébe tartozó szakmai díjak alapítását, támogatását, valamint ellátja a szakterület által adományozható díjakkal kapcsolatos feladatokat,
17) nemzetközi és hazai tudományos konferenciákat, szakmai műhelybeszélgetéseket, workshopokat szervez,
18) elemzi a Nemzeti Tudománypolitikai Tanács elé terjesztendő javaslatokat,
19) ellátja a Kooperatív Doktori Program működtetésének szakmai felügyeletét, az NKFIH-val együttműködve közreműködik a programmegvalósítással kapcsolatos szakpolitikai feladatok végrehajtásában,
20) a kormányzati kutatás-fejlesztési és innovációs szakpolitika megvalósításának érdekében - az NKFIH-val együttműködve - ellátja a tudományos és technológiai szakdiplomata hálózat kialakításával, működtetésével és szakmai irányításával kapcsolatos minisztériumi feladatokat,
21) közreműködik és szakpolitikai iránymutatást ad az EKTB 31. Tudomány és kutatás szakértői csoport munkájában,
22) innovációpolitikai szempontok szerepeltetése érdekében javaslatokat fogalmaz meg a duális felsőoktatás fejlesztése érdekében, a Duális Képzési Tanács munkaprogramjának kialakításához,
23)[328]
4./A.2.2. A Tudománypolitikáért és Nemzetközi Ügyekért Felelős Főosztály koordinációs feladatai körében
1) elkészíti a tudományos, kutatási témájú kormány-előterjesztéseket,
2) véleményezi az állam-, kormány- és tárcaközi tudományos, kutatási és innovációs témájú szerződéstervezeteket,
3) segíti az innovációért felelős helyettes államtitkár kapcsolattartását a szakterület intézményeivel, koordinálja, elemzi a partnerszervezetek által jelzett javaslatokat, előkészíti a vezetői döntéseket,
4) folyamatos kapcsolatot tart a minisztérium társfőosztályaival, és figyelemmel kíséri a szakterületet érintő stratégiák, programok, projektek kidolgozását, azokra javaslatokat, észrevételeket tesz, figyelemmel kíséri a jogszabálytervezetek tudománypolitikára gyakorolt hatását.
4./A.2.3. A Tudománypolitikáért és Nemzetközi Ügyekért Felelős Főosztály a kutatás-fejlesztés és innováció területén folyó európai uniós és nemzetközi együttműködéssel kapcsolatos szakpolitikai feladatai körében
1) kapcsolatot tart a Külgazdasági és Külügyminisztérium útján a magyar külképviseletekkel, különös tekintettel a tudományos és technológiai szakdiplomata hálózatra,
2) a kormányzati kutatás-fejlesztési és innovációs szakpolitika megvalósításának érdekében - az NKFIH-val együttműködve - ellátja a tudományos és technológiai szakdiplomata hálózat kialakításával, működtetésével és szakmai irányításával kapcsolatos minisztériumi feladatokat,
3) ellátja a helyettes államtitkár irányítása alá tartozó szervezeti egységek kutatás-fejlesztés és innováció területén folyó európai uniós és nemzetközi együttműködésével kapcsolatos szakmai feladatokat, beleértve az Európai Unió Versenyképességi Tanácsa kutatási üléseinek előkészítését,
4) az Innovációért és Startupokért Felelős Főosztállyal együttműködve szakpolitikai feladatkörét érintően szükség szerint képviseli a minisztériumot a gazdasági vegyes bizottságok ülésein, hazai és nemzetközi tárgyalásokon, rendezvényeken, valamint kezdeményezi, előkészíti és véleményezi szakpolitikai szempontból a kiemelt tudományos szereplőkkel történő együttműködési megállapodások aláírását,
5) ellátja a minisztérium képviseletét az Európai Bizottság innovatív ágazatokat érintő tanácsadó testületeiben,
6) a helyettes államtitkár feladatkörének megfelelő témákban részt vesz a Magyar OECD Nemzeti Bizottság munkájában,
7) a minisztérium képviselőjeként részt vesz az OECD egyes, a helyettes államtitkár feladatköréhez kapcsolódó testületeinek munkájában, különös tekintettel az OECD Kutatási és Technológiai Szakpolitikáért Felelős Bizottságra (Committee for Scientific and Technological Policy, CSTP) és munkacsoportjaira (az ülés témájától függően és megbízás alapján ellátja a nemzeti képviseletet),
8) a helyettes államtitkár feladatkörét érintő témákban részt vesz a kétoldalú tárcaközi megállapodások, a kétoldalú nemzetközi megállapodások tervezetének kidolgozásában, véleményezésében, egyeztetésében, véleményezi Magyarország képviselete kapcsán az illetékes nemzetközi fórumokhoz beterjesztésre kerülő beadványokat, ellátja a helyettes államtitkár feladat- és hatáskörébe tartozó nemzetközi témák véleményezését az Innovációért és Startupokért Felelős Főosztállyal, valamint az NKFIH-val együttműködve,
9) részt vesz a helyettes államtitkár feladatkörét érintő bilaterális nemzetközi tárgyalásokban, feladat- és hatáskörében javaslatot tesz az állam- és kormányközi, tartományi és regionális szintű kapcsolatfelvételre.
4./A.3. Innovációért és Startupokért Felelős Főosztály
4./A.3.1. Az Innovációért és Startupokért Felelős Főosztály funkcionális feladatai körében
1) kidolgozza a kutatás-fejlesztési és innovációs szakpolitikát érintő javaslatokat, stratégiákat, és kiemelt szakpolitikai partnereivel együttműködve részt vesz az innovációpolitikát érintő tanulmányok, elemzések, szakmai anyagok kidolgozásában, véleményezésében,
2) elemzi a hazai vállalatok innovációs teljesítményeit, javaslatot tesz azok innovatív tevékenységét ösztönző rugalmas és hatékony intézkedések kialakítására, valamint közreműködik a gazdaság digitális átalakítását célzó programok tervezésében és végrehajtásában,
3) összegyűjti és elemzi a költségvetési kutatóhelyek és felsőoktatási intézmények által a tudományos kutatásról, fejlesztésről és innovációról szóló 2014. évi LXXVI. törvény rendelkezései alapján készített, a kutatóhelyen létrehozott szellemi alkotásokra vonatkozó hasznosítási célok megvalósításáról szóló éves beszámolókat,
4) javaslatokat tesz az újonnan megjelenő üzleti modellek adaptációjára, az ipari startup ökoszisztémát, az ipari innovációs- és infokommunikációs infrastruktúrát fejlesztő programok indítására, a már működő innovációs gazdaságfejlesztési programok továbbfejlesztésére; folyamatosan nyomon követi a stratégia szerinti feladatok végrehajtását,
5) ellátja az NKFIH szakpolitikai irányításával kapcsolatos feladatokat, ellátja az NKFI Alap előirányzatainak tervezését, és koordinálja az NKFI Alap programstratégiájával kapcsolatos minisztériumi feladatokat,
6) szakmai javaslatot tesz a szellemi tulajdon védelmével kapcsolatos szabályozás fejlesztésére, a hazai szellemi alkotások tekintetében tett, az iparjogvédelmi aktivitás növelésére irányuló intézkedések, valamint a technológiatranszfert ösztönző környezet kialakítására. E körben egyeztet a szabályozással érintett tárcákkal, valamint az SZTNH-val,
7) ellátja az SZTNH feletti szakpolitikai felügyelettel kapcsolatos operatív feladatokat, beszámolóra, jelentéstételre kötelez, emellett szakmailag támogatja a tevékenység törvényességi, szakszerűségi, hatékonysági ellenőrzését; szakmai együttműködést végez a nemzetközi, regionális és európai uniós ügyekben,
8) közreműködik a hazai és nemzetközi versenyképességi trendek, folyamatok elemzéséről, előrejelzéséről készülő dokumentumok kidolgozásában és véleményezésében,
9) előkészíti a hatáskörébe tartozó szakmai díjak alapítását, valamint támogatását,
10) az innovatív vállalkozások versenyképességének javítása, megjelenési és kapcsolatépítési lehetőségük elősegítése, a széles körű nemzetközi láthatóság érdekében szakmai javaslatot tesz hazai, nemzetközi rendezvények megvalósítására és nemzetközi kiállításokon, rendezvényeken történő részvételre, azokon történő megjelenésre, valamint az illetékes társfőosztályok bevonásával gondoskodik a szükséges forrás biztosításáról és végrehajtja azokat,
11) a minisztérium képviselőjeként közreműködik a technológiai platformok munkájával összefüggő feladatok ellátásában,
12) a minisztérium képviselőjeként részt vesz az NKFIH által elindított Egyetemi Innovációs Ökoszisztéma program szakmai támogató tevékenységében,
13) nemzetközi és hazai kutatás-fejlesztési és innovációs konferenciákat, szakmai műhelybeszélgetéseket, workshopokat szervez,
14) szakmai iránymutatást nyújt a kutatás-fejlesztési minősítési rendszer működtetésére vonatkozóan, nyomon követi annak eredményességét, javaslatot tesz a szabályozásának fejlesztésére és e körben egyeztet a szabályozással érintett SZTNH-val,
15) részt vesz a gazdasági vegyes bizottságok üléseinek előkészítésében, szükség esetén képviseli a minisztériumot,
16) véleményezi és kezeli a szakpolitikai relevanciájú, államigazgatáson kívülről érkező megkereséseket,
17) nemzetközi és európai uniós ügyekben tárcaálláspontot fogalmaz meg az előzetes döntéshozatali kérelmek kapcsán az iparjogvédelmi és szerzői jogi szakterületen,
18) ellátja az Iparjogvédelmi Szakértői Testület munkájával összefüggő feladatokat,
19)[329]
20) ellátja a Tudományos és Innovációs Parkokkal (Science Parkok) összefüggő feladatokat,
21) ellátja a 2021-2027 közötti európai uniós tervezési időszak innovációt és kutatás-fejlesztést támogató konstrukcióinak szakmai koncepciójának előkészítésével, a tárcaálláspont kialakításával, valamint a programok értékelési és monitoring tevékenységével kapcsolatos feladatokat,
22) ellátja a Magyar Formatervezési Díjjal kapcsolatos, a kormányzati tudománypolitikáért felelős miniszter hatáskörébe tartozó feladatokat.
4./A.3.2. Az Innovációért és Startupokért Felelős Főosztály koordinációs feladatai körében
1) segíti a helyettes államtitkár kapcsolattartását az innovációt megvalósító vállalkozásokkal, szervezetekkel, koordinálja, elemzi a nagy partneri szervezetek, kamarák, szakmai szövetségek (pl. Magyar Kereskedelmi és Iparkamara, Magyar Innovációs Szövetség), vállalkozások által jelzett javaslatokat, előkészíti a vezetői döntéseket,
2) koordinálja, elemzi az NKFIH és a kapcsolódó testületek, civil szervezetek által jelzett javaslatokat, észrevételeket, stratégiai partnerségi megállapodást kezdeményez a jogszabályok előkészítésében való társadalmi részvételről szóló 2010. évi CXXXI. törvényben foglaltaknak megfelelően, az NKFIH irányításával kapcsolatos szakmai vezetői döntésekhez javaslatokat tesz, a vezetői döntéseket előkészíti,
3) koordinálja, elemzi az SZTNH és a kapcsolódó civil szervezetek által jelzett javaslatokat, észrevételeket, stratégiai partnerségi megállapodást kezdeményez a társadalmi részvételről szóló törvényben foglaltaknak megfelelően, az SZTNH felügyeletével kapcsolatos szakmai vezetői döntésekhez javaslatokat tesz,
4) az innovációt érintő feladatkörében folyamatos kapcsolatot tart a minisztérium társfőosztályaival, és figyelemmel kíséri a vállalkozásokat érintő stratégiák, programok, projektek kidolgozását, azokra javaslatokat, észrevételeket tesz, figyelemmel kíséri a jogszabálytervezetek innovációpolitikára gyakorolt hatását,
5) kapcsolatot tart és funkcionális feladatköreihez kapcsolódóan együttműködik a digitális ökoszisztémát alkotó szereplőkkel, intézményekkel.
5. A PARLAMENTI ÁLLAMTITKÁR IRÁNYÍTÁSA ALÁ TARTOZÓ SZERVEZETI EGYSÉGEK
5.1. Parlamenti Államtitkári Kabinet
5.1.1. A Parlamenti Államtitkári Kabinet az 1. melléklet 78. §-ában meghatározott feladatokon túl
1) közreműködik az Országgyűlés képviselőcsoportjaival (a képviselőcsoportok kabinetjeivel) történő kapcsolattartás megszervezésében,
2) elősegíti a parlamenti államtitkár parlamenti, érdekegyeztetési, döntés-előkészítő tevékenységét,
3) kezeli a parlamenti államtitkárhoz érkezett megkereséseket,
4) elősegíti a parlamenti államtitkár sajtó- és kommunikációs feladatainak az ellátását,
5) közreműködik a parlamenti államtitkár eseti jellegű feladatainak az ellátásában.
5.1.2. A Parlamenti Államtitkári Kabineten működő Parlamenti és Online Kommunikációért Felelős Osztály ellátja a parlamenti államtitkár irányítása alá tartozó szervezeti egységek működésével összefüggő kommunikációs feladatokat. E feladatkörében eljárva
1) részt vesz az államtitkár kommunikációs felkészítéséhez kapcsolódó szakmai háttéranyagok előkészítésében,
2) követi a kormányzati és az országgyűlési döntéshozatalt, és koordinálja az abból adódó kommunikációs feladatokat,
3) közreműködik a napirenden kívüli felszólalásokra adott államtitkári válaszok, interpellációk és azonnali kérdések elkészítésében,
4) kapcsolatot tart a Parlamenti Sajtóirodával,
5) kapcsolatot tart a minisztérium szervezeti egységeivel, háttérintézményeivel, eredménykommunikációs adatokat, háttéranyagokat kérhet tőlük,
6) kommunikációs kérdésekben szükség szerint együttműködik a kormányzati kommunikációs feladatokat ellátó szervezeti egységgel,
7) ellátja az államtitkár honlapjának, közösségi oldalainak szerkesztésével, működtetésével és fenntartásával kapcsolatos feladatokat,
8) biztosítja az államtitkári események audiovizuális rögzítését és megjelentetését, az egyes kiemelt államtitkári események online közvetítését,
9) ellátja az online tájékoztató és interaktív felületek közzétételéből fakadó feladatokat,
10) gondoskodik az államtitkári közszereplések és rendezvények megszervezéséről, az államtitkár sajtótájékoztatóinak, sajtómegjelenéseinek a megszervezéséről,
11) kapcsolatot tart a sajtó munkatársaival,
12) folyamatosan egyeztet az egyes sajtómegjelenésekkel kapcsolatban a Kommunikációs és Protokoll Főosztállyal,[330]
13) biztosítja az államtitkár munkájához kapcsolódó adminisztratív és koordinációs feladatok előkészítését és folyamatos ellátását,
14) közreműködik a kommunikációval kapcsolatos, a parlamenti államtitkár által meghatározott egyéb feladatokban.
5.1.3. A Parlamenti Államtitkári Kabineten működő Parlamenti Államtitkári Titkárság ellátja az 1. melléklet 77. §-ában meghatározott feladatokat.
5.2. Parlamenti Főosztály
5.2.1. A Parlamenti Főosztály feladatai körében
1) támogatja a miniszter és az államtitkárok országgyűlési munkáját, felel az országgyűlési munka előkészítéséért,
2) ellátja a minisztérium feladatkörébe tartozó törvényjavaslatok, határozati javaslatok, beszámolók, tájékoztatók benyújtásával, tárgyalásával kapcsolatos szervezési és operatív feladatokat,
3) az Országgyűléshez benyújtott előterjesztésekkel kapcsolatban
a) a szakterülettel együttműködve előkészíti a parlamenti expozé szövegét,
b) koordinálja a szakfőosztályoktól érkező módosító javaslat igényeket,
c) koordinálja a Kormány nevében a törvényjavaslat egységes javaslattervezetének, előterjesztői tájékoztatójának, zárószavazást előkészítő módosító javaslatának, az elfogadott törvény kihirdetésre kerülő, egységes szerkezetű szövegjavaslatának az Országgyűlésről szóló 2012. évi XXXVI. törvényben és az egyes házszabályi rendelkezésekről szóló 10/2014. (II. 24.) OGY határozatban foglalt határidőre történő elkészítését, címzettekhez történő eljuttatását, valamint a megszavazott törvényszöveg Magyar Közlönynek való megküldését,[331]
4) gondoskodik a plenáris ülések minisztériumot érintő napirendi anyagainak elkészíttetéséről, a szakértők részvételének biztosításáról,
5) tájékoztatja a minisztert, az államtitkárokat, valamint az érintett vezetőket az Országgyűlés plenáris ülésének napirendjéről, az ott elhangzottakról, a minisztérium feladatkörét érintő képviselői hozzászólásokról és indítványokról, a miniszteri vagy államtitkári intézkedést igénylő felszólalásokról,
6) felel az Országgyűlés és a minisztérium közötti információs összeköttetésért, az Országgyűlés állandó, eseti és vizsgálóbizottságaival, albizottságaival, az országgyűlési képviselőcsoportokkal és a képviselőkkel történő kapcsolattartásért, a bizottsági üléseken való szakértői képviselet szervezéséért,
7) felel az Országgyűlés hivatali szerveivel, a kormányzati koordinációt ellátó szerveivel, valamint az egyes minisztériumok parlamenti szervezeti egységeivel való kapcsolattartásért,
8) gondoskodik a napirenden kívüli felszólalások, az interpellációk, kérdések, azonnali kérdések, írásbeli választ igénylő kérdések válaszainak elkészíttetéséről, a válaszadáshoz szükséges információk beszerzéséről, a szakmai és közéleti szempontoknak megfelelő választervezetek elkészítéséről, valamint ezekhez kapcsolódóan a miniszter, illetve az államtitkárok felkészítéséről,
9) gondoskodik a miniszter, illetve az államtitkárok részvételéről az Országgyűlés plenáris és bizottsági ülésein,
10) gondoskodik az Országgyűlés plenáris ülésein, illetve a bizottsági üléseken rendszeresen részt vevő minisztériumi munkatársak állandó és eseti országgyűlési belépőjéről,
11) intézkedik az Országgyűlés állandó, al- és ideiglenes bizottságai ülésein a minisztérium képviseletét ellátó személyek részvétele érdekében,
12) tájékoztatást ad az Országgyűlés plenáris ülésein, az állandó, al- és ideiglenes bizottságok ülésein elhangzott, minisztériumot érintő témákról,
13) igény szerint tájékoztatást ad a Házszabályról és az ügyrendi javaslatokról, valamint az Országgyűlés működésével kapcsolatos egyéb kérdésekről,
14) az országgyűlési ülésszakok ideje alatt hetente tájékoztatást készít a miniszter, a parlamenti államtitkár és a közigazgatási államtitkár részére az Országgyűléshez benyújtásra váró, az Országgyűléshez újonnan benyújtott, valamint az országgyűlési tárgyalás alatt álló - a minisztériumot érintő - törvényjavaslatokról, országgyűlési határozati javaslatokról és azok tárgyalási menetrendjéről,
15) az egyes ülésszakokat követően tájékoztatást ad az ülésszak alatt kifejtett minisztériumi tevékenységről,
16) gondoskodik a bizottságok tagjai, továbbá a képviselőcsoportok tárca feladatkörét érintő tájékoztatásának megszervezéséről,
17) az államtitkári titkárságoktól parlamenti ügyekben szükség szerint tájékoztatást kérhet,
18) vezetője vagy az általa megbízott munkatárs részt vehet a vezetői (miniszteri, államtitkári, helyettes államtitkári) értekezleteken,
19) kezeli az országgyűlési képviselői megkereséseket.
5.3.[332]
6. A FELSŐOKTATÁSÉRT, SZAK- ÉS FELNŐTTKÉPZÉSÉRT, FIATALOKÉRT FELELŐS ÁLLAMTITKÁR ÁLTAL IRÁNYÍTOTT SZERVEZETI EGYSÉGEK[333]
6.1. Felsőoktatásért, Szak- és Felnőttképzésért, Fiatalokért Felelős Államtitkári Kabinet[334]
6.1.1. Az Innovációért, Felsőoktatásért, Szakképzésért és Felnőttképzésért Felelős Államtitkári Kabinet segíti a felsőoktatásért, szak-és felnőttképzésért, fiatalokért felelős államtitkár jogszabályban és közjogi szervezetszabályozó eszközben meghatározott tevékenységének az ellátását, továbbá ellátja az 1. melléklet 78. §-ában meghatározott feladatokat.[335]
6.1.2. A Felsőoktatásért, Szak- és Felnőttképzésért, Fiatalokért Felelős Államtitkári Kabineten működő Felsőoktatásért, Szak- és Felnőttképzésért, Fiatalokért Felelős Államtitkári Titkárság segíti a felsőoktatásért, szak-és felnőttképzésért, fiatalokért felelős államtitkár jogszabályban és közjogi szervezetszabályozó eszközben meghatározott tevékenységének az ellátását, továbbá ellátja az 1. melléklet 77. §-ában meghatározott feladatokat.[336]
6.1./A. Nemzetközi Stratégiai Ügyekért Felelős Főosztály[337]
6.1./A.1. A Nemzetközi Stratégiai Ügyekért Felelős Főosztály koordinációs feladatai körében
1) képviseli a minisztériumot előkészíti egyes felsőoktatási, innovációs, tudománypolitikai, szakképzési és felnőttképzési stratégiai ügyekkel kapcsolatos feladatok tekintetében külső szervezetekkel történő egyeztetéseken (közigazgatási szervek, gazdasági kamara stb.);
2) figyelemmel kíséri egyes felsőoktatási, innovációs, szakképzési és felnőttképzési stratégiai ügyekhez kapcsolódó, Magyarország és az Európai Unió között fennálló vitákat;
3) figyelemmel kíséri egyes felsőoktatási, innovációs, szakképzési és felnőttképzési stratégiai ügyekhez kapcsolódó külhoni fejlesztéseket;
4) közreműködik a felsőoktatás, szakképzés, innováció nemzetköziesítési programjának megvalósításában.
6.1./A.2. A Nemzetközi Stratégiai Ügyekért Felelős Főosztály funkcionális feladatai körében[338]
1) elemzi egyes felsőoktatási, innovációs, szakképzési és felnőttképzési stratégiai ügyek megvalósíthatóságával kapcsolatos erőforrásigényeket és az ezzel kapcsolatos trendeket;
2) az elemzések alapján módszertani fejlesztéseket kezdeményez és felügyel, illetve figyelemmel kíséri és segíti ezen projektek előrehaladását, működésük tapasztalatairól elemzéseket készít.
6.1./A.3. A Nemzetközi Stratégiai Ügyekért Felelős Főosztály európai uniós és nemzetközi feladatai körében[339]
1) közreműködik a nemzetköziesítés, globális partnerség programok (kiemelten: Pannónia, CEEPUS-V4, Hu-rizon, HUN-REN, Create, OECD) tervezésével és szakmai irányításával, a projektek előrehaladásának nyomon követésével, valamint a fenntartással kapcsolatos feladatokban;
2) közreműködik a 2024-es európai uniós magyar elnökség felsőoktatást, innovációt, szakképzést és felnőttképzést érintő feladataiban;
3) közreműködik egyes felsőoktatási, innovációs, szakképzési és felnőttképzési stratégiai ügyekhez kapcsolódó európai uniós és nemzetközi stratégiai feladatok ellátásában.
6.2. A Felsőoktatásért és Felnőttképzésért Felelős Helyettes Államtitkár irányítása alá tartozó szervezeti egységek[340]
6.2.1. Felsőoktatásért és Felnőttképzésért Felelős Helyettes Államtitkári Titkárság[341]
6.2.1.1. A Felsőoktatásért és Felnőttképzésért Felelős Helyettes Államtitkári Titkárság az 1. melléklet 77. §-ában meghatározott általános feladatain túl, egyéb feladatai körében[342]
1) ellátja a Felsőoktatási Érdekegyeztető Tanács titkárságának működtetésével kapcsolatos feladatokat,
2) működteti a Nemzeti Bologna Bizottságot, koordinálja a bolognai folyamatban való magyar részvétellel kapcsolatos feladatok végrehajtását,
3) kapcsolatot tart a Magyar Felsőoktatási Akkreditációs Bizottsággal, az Országos Doktori Tanáccsal, a Duális Képzési Tanáccsal, Hallgatói Önkormányzatok Országos Konferenciájával, Doktoranduszok Országos Szövetségével, valamint az Oktatási Hivatallal és a Klebelsberg Központtal,[343]
4) ellátja a Magyar Képesítési Keretrendszerrel kapcsolatos, felsőoktatást érintő feladatokat,
5) előkészíti a minisztérium intézményi munkatervére vonatkozó, a felsőoktatási ágazatot érintő javaslatokat, valamint - az előbbiek alapján - a felsőoktatási ágazat egyeztetett féléves munkatervét, figyelemmel kíséri a munkatervben foglalt, a jogszabályok szerinti, a minisztérium vezetői értekezletein meghatározott, valamint a felsőoktatásért, szak-és felnőttképzésért, fiatalokért felsőoktatásért felelős államtitkár által egyedileg meghatározott feladatok végrehajtását,[344]
6) koordinálja a felsőoktatási szakterületre érkező előterjesztések, jogszabálytervezetek véleményezését, és az érintett szervezeti egységektől határidőben beérkezett vélemények alapján elkészíti és továbbítja az egységes felsőoktatási ágazati álláspontot tartalmazó választervezetet,
7) ellátja a Kormány ügyrendjében nevesített, a kormányzati döntéshozatalt előkészítő testületek értekezleteinek, valamint a kormányülések napirendjeivel kapcsolatos vezetői felkészítésből adódó feladatokat a felsőoktatásért és felnőttképzésért felelős helyettes államtitkár irányítása alá tartozó szervezeti egységek kompetenciájába tartozó ügyekben,[345]
8) közreműködik a felsőoktatásért és felnőttképzésért felelős helyettes államtitkár irányítása alá tartozó szervezeti egységek által előkészített jogszabálytervezetek, kormány-előterjesztések koncepciójának, tervezetének egyeztetésében,[346]
9) a Digitális Jólét Programban és a Magyarország Digitális Oktatási Stratégiájában meghatározott, a felsőoktatási szakterületet érintő részfeladatok megvalósításában, közreműködik a felsőoktatási feladatok ellátásának koordinációjában,
10) részt vesz a felsőoktatást népszerűsítő tevékenységek szervezésében,
11) figyelemmel kíséri és koordinálja a kormányhatározatban kiadott feladatok végrehajtását.
6.2.2. Felsőoktatás Szakmai Koordinációjáért Felelős Főosztály[347]
6.2.2.1. A Felsőoktatás Szakmai Koordinációjáért Felelős Főosztály koordinációs feladatai körében
1) ellátja a képzéssel, duális képzéssel, doktori képzéssel kapcsolatos feladatokat, így különösen
a) felel a képzésfejlesztési stratégia kialakításáért, folyamatos felülvizsgálatáért,
b) előkészíti a képzések létesítési eljárásával kapcsolatos miniszteri döntéseket, közreműködik a szaklétesítési és szakindítási eljárás folyamatos felülvizsgálatában, rugalmasabbá tételében,
c) részt vesz a Magyar Képesítési Keretrendszerrel kapcsolatos felsőoktatási feladatok előkészítésében, végrehajtásában,
d) irányítja a duális és kooperatív felsőoktatás-fejlesztéssel, -tervezéssel és módszertannal kapcsolatos tevékenységeket,
e) kapcsolatot tart a duális képzésben részt vevő felekkel, részt vesz a felsőfokú duális képzést népszerűsítő szakmai feladatokban, közreműködik a duális képzéssel kapcsolatos döntések meghozatalában,
f) módszertani fejlesztéseket, mintaprojekteket kezdeményez és felügyel a duális szakképzés fejlesztése érdekében, figyelemmel kíséri és segíti a projektek előrehaladását, működési tapasztalatokról elemzést készít,
g)[348]
h) végzi a felsőoktatási tudományos képzéssel (doktori képzés) kapcsolatos döntések előkészítését,
i) együttműködik a Magyar Felsőoktatási Akkreditációs Bizottsággal, az Országos Doktori Tanáccsal, Doktoranduszok Országos Szövetségével, valamint az Oktatási Hivatallal és a Klebelsberg Központtal,[349]
j) közreműködik a Felsőoktatási Ágazatirányítási és Finanszírozási Főosztállyal együttműködésben a miniszter által az éves állami ösztöndíjas doktori keretszám intézmények közötti megoszlásának megállapításában,
k) ellátja az Országos Doktori Tanács ügyrendjének jóváhagyásával kapcsolatos feladatokat,
l) közreműködik a Kooperatív Doktori Program működtetésével kapcsolatos feladatok ellátásában, kapcsolatot tart az innovációért felelős helyettes államtitkár irányítása alá tartozó szervezeti egységekkel,
m) közreműködik a felsőoktatási intézmények tudományos teljesítményének nyomon követésében, értékelésében, és koordinálja a főosztályok ezzel kapcsolatos feladatait,
n) kidolgozza a nemzetiségi képzés erősítésére vonatkozó javaslatokat,
2) ellátja a külhoni képzéssel kapcsolatos feladatokat, így különösen
a) közreműködik a külhoni felsőoktatási stratégia kidolgozásában, megvalósításának koordinációjában, valamint ellátja a külhoni felsőoktatással összefüggő egyéb feladatokat,
b) javaslatot tesz a külhoni felsőoktatási feladatokkal összefüggő jogszabályok módosítására, valamint a Felsőoktatási Ágazatirányítási és Finanszírozási Főosztállyal együttműködve javaslatot tesz a magyarországi felsőoktatási intézmények külhoni felsőoktatási tevékenységének támogatására,
c) a Felsőoktatási Ágazatirányítási és Finanszírozási Főosztállyal együttműködve előkészíti a külhoni székhelyen kívüli képzési helyek felsőoktatási felvételi-meghirdetéseit,[350]
d) kapcsolatot tart a külhoni felsőoktatási intézményekkel, közreműködik a külhoni felsőoktatási intézmények partneri kapcsolatainak kialakításában a külhoni és magyar gazdasági szereplőkkel,
e) kapcsolatot tart a külhoni felsőoktatás-fejlesztésre tekintettel folytatott székhelyen kívüli képzésekkel rendelkező magyarországi felsőoktatási intézményekkel, és ösztönzi a külhoni és a magyarországi felsőoktatási intézményeknek a külhoni felsőoktatás fejlesztése érdekében történő együttműködését,
f) részt vesz a külhoni felsőoktatási pályázatok előkészítésében, együttműködik a Tempus Közalapítvánnyal a külhoni felsőoktatási stratégia és pályázatok kapcsán,
g) a Felsőoktatási Ágazatirányítási és Finanszírozási Főosztállyal együttműködve javaslatot tesz a magyarországi felsőoktatási intézmények külhoni felsőoktatási tevékenységének támogatására,
h) ellenőrzi a külhoni felsőoktatási támogatások szakmai felhasználását,
3) végzi a felsőoktatási intézmények nemzetköziesítésével, a nemzetközi és európai uniós ügyekkel kapcsolatos feladatokat, így különösen
a) közreműködik a nemzetközi tárgyalásokra előterjesztendő anyagok előkészítésében, részt vesz Magyarország európai uniós tagságával kapcsolatos feladatok ellátásában,
b) az európai uniós és nemzetközi feladatai körében közreműködik a felsőoktatási ágazatot érintő feladatok ellátásában, valamint az európai uniós és egyéb nemzetközi szervezeti tagságból következő feladatok megvalósításában,
c) ellátja az oktatási-képzési koordinációs munkacsoport titkársági feladatait, a munkacsoport tagjaival megosztva, rotációs rendszerben,
d) közreműködik a felsőoktatást érintő hazai, európai uniós és nemzetközi stratégiai és fejlesztési programok szakmai feladatainak ellátásában,
e) ellátja a hazai és nemzetközi felsőoktatási mobilitással, valamint a felsőoktatás nemzetköziesítésével kapcsolatos ágazati feladatokat,
f) részt vesz a felsőoktatást érintő európai uniós fejlesztéspolitikával kapcsolatos egyeztetéseken,
g) javaslatot dolgoz ki a nemzetközi hallgatói létszám növelésére,
h) támogatja a nemzetközi képzési együttműködések kialakítását, javaslatot tesz az ösztönző szabályozási keretrendszer kialakítására és folyamatos felülvizsgálatára,
i) részt vesz külföldi felsőoktatási campusok létrehozásában,
j) részt vesz a magyar felsőoktatás nemzetközi marketingstratégiájának kidolgozásában,
4) ellátja a feladatkörébe tartozó ösztöndíjakkal kapcsolatos feladatokat, így különösen
a) részt vesz a Klebelsberg Képzési Ösztöndíjjal kapcsolatos szakmai feladatok ellátásában,
b) részt vesz a felsőoktatásban részt vevő hallgatók számára biztosítható juttatások rendszerének kidolgozásában, közreműködik azok rendszeres felülvizsgálatában,
c) ellátja a Bursa Hungarica Felsőoktatási Önkormányzati Ösztöndíjrendszerrel kapcsolatos szakterületi feladatokat,
d) részt vesz az "Ösztöndíjprogram Keresztény Fiataloknak" elnevezésű ösztöndíjprogrammal kapcsolatos, jogszabályban meghatározott feladatok ellátásában,
e) előkészíti a Törőcsik Mari-ösztöndíjjal, a Vásáry Tamás-ösztöndíjjal, a Dózsa Imre-ösztöndíjjal kapcsolatos pályázati döntéseket,
f) együttműködik a Stipendium Hungaricum és a Stipendium Peregrinum ösztöndíjprogramok kapcsán az illetékes szakterületekkel,
5) ellátja a felsőoktatási tehetséggondozással kapcsolatos feladatokat, így különösen[351]
a) ellátja a felsőoktatási ágazat tehetséggondozási feladatainak koordinációját,
b) javaslatot tesz a Felsőoktatási Ágazatirányítási és Finanszírozási Főosztállyal együttműködésben a felsőoktatási intézmény keretében működő szakkollégiumokra vonatkozó jogszabályok módosítására, a szakkollégiumi rendszer fejlesztésére,
c) részt vesz a nemzeti felsőoktatási kiválóság és tehetséggondozás rendszerével kapcsolatos ágazati feladatok elvégzésében, koordinálja a kapcsolódó ösztöndíjprogramokat, javaslatot tesz azok szabályozására,
6) koordinálja a felsőoktatási intézmények harmadik missziós tevékenységével kapcsolatos feladatokat, így különösen
a) részt vesz a felsőoktatást érintő értékteremtő, közösségfejlesztő, harmadik missziós kezdeményezések koordinációjában,
b) javaslatot dolgoz ki a felsőoktatás és a kulturális élet közötti kapcsolatok erősítésére, a felsőoktatási sportélet fejlesztésére,
c) támogatja és koordinálja a hallgatói önkéntességgel megvalósuló programokat,
d) részt vesz a hátrányos helyzetű hallgatók felsőoktatásba történő bekerülését segítő programok, valamint speciális mentorprogramok kidolgozásában,
7) részt vesz a "hallgatói ügyekkel" kapcsolatos feladatok ellátásában, így különösen
a) részt vesz a felsőoktatási szakterületet érintő, esélyegyenlőséggel kapcsolatos feladatokban,[352]
b) javaslatot fogalmaz meg a hallgatói szolgáltatások fejlesztésével kapcsolatban, támogatja a "zöld egyetem"-programot,
c) kapcsolatot tart a hallgatói érdekképviseleti szervezetekkel, közreműködik a hallgatói kommunikációs platformok kialakításában, hallgatói rendezvények szervezésében,
d) közreműködik a hallgatói lemorzsolódás csökkenését támogató mentorprogramok kialakításában, széles körű elérhetőségében,
8) figyelemmel kíséri a felsőoktatási intézményekben folyó felnőttképzési tevékenységet, a Felnőttképzési Főosztály bevonásával együttműködési programokat kezdeményez az intézmények és a felnőttképzésben részt vevők között,
9) részt vesz a felsőoktatási és a felsőoktatást érintő programok előkészítésével, nyomon követésével és értékelésével kapcsolatos szakmai feladatok ellátásában,
10) koordinálja és végzi a felsőoktatás digitalizációjával kapcsolatos ágazati feladatokat,
11) közreműködik az Elektronikus Információszolgáltatás (EISZ) Nemzeti Program megvalósításával, valamint a digitális felsőoktatási tananyagok és egyéb tudományos tartalmak elérhetővé tételével kapcsolatos minisztériumi szakmai feladatok ellátásában, a képzések digitális transzformációjának elősegítésében, a képzési tartalom tekintetében a Felsőoktatási Ágazatirányítási és Finanszírozási Főosztállyal együttműködve,
12) közreműködik a főosztályt érintő intézményfejlesztési tervek tematikus tartalmának vizsgálatában, különös tekintettel az intézményfejlesztési tervekben foglalt képzési tervekre,
13) ellátja a felsőoktatási szakterületet érintő, fogyatékossággal élő hallgatókkal kapcsolatos feladatokat,[353]
14) az innovációért felelős helyettes államtitkár irányítása alá tartozó illetékes főosztályokkal együttműködésben ellátja a felsőoktatási innovációval és kutatás-fejlesztéssel kapcsolatos feladatokat, így különösen
a) részt vesz a felsőoktatási intézmények együttműködésével megvalósuló tudományos innovációs parkokkal, nemzeti laborokkal, kiválósági központokkal kapcsolatos kormányzati koordinációs feladatokban,
b) részt vesz az innovációért felelős helyettes államtitkárral és az NKFIH-val az NKFI Alap tervezésével és felhasználásával kapcsolatos feladatok ellátásában és éves programstratégiájának kidolgozásában,
c) véleményezi az NKFI Alap éves programstratégiájában nevesített, a felsőoktatási intézményi kiválóságot támogató, valamint a nemzeti felsőoktatási kiválóság ösztöndíjat biztosító, az NKFIH által az Innovációért Felelős Helyettes Államtitkári Titkársággal együttműködésben előkészített, felsőoktatást is érintő pályázatokat, valamint az azok keretében támogatásra javasolt projekteket és ösztöndíjakat,
d) előkészíti az innovációs szakterület felsőoktatási szakterületet érintő ügyeivel kapcsolatos döntéseket,
15) közreműködik a Magyar Tudomány Ünnepe felsőoktatási programjainak koordinálásában,
16) a közfeladat-finanszírozási szerződésekben vállalt kötelezettségek teljesítése érdekében együttműködik a Felsőoktatási Ágazatirányítási és Finanszírozási Főosztállyal,
17) kapcsolatot tart a felsőoktatási intézményekkel és fenntartóikkal a főosztály feladatkörébe tartozó ügyekben,
18) részt vesz a felsőoktatási és a felsőoktatást érintő programok előkészítésével, nyomon követésével és értékelésével kapcsolatos szakmai feladatok ellátásában,
19)[354]
20) együttműködik a stratégiai döntések előkészítését segítő, hatásait vizsgáló, a stratégiai tervezést támogató felmérések, adatgyűjtések, elemzések készítésében,
21) részt vesz a felsőoktatásért és felnőttképzésért felelős helyettes államtitkár irányítása alá tartozó szervezeti egységek által előkészített jogszabálytervezetek, kormány-előterjesztések koncepciójának, tervezetének az államtitkár irányítása alá tartozó szervezeti egységek közötti egyeztetésében, feladatkörébe tartozó ügyekben Felsőoktatási Ágazatirányítási és Finanszírozási Főosztállyal együttműködve kormányelőterjesztés-tervezetet készít.
22) ellátja a képzések létesítési eljárásával kapcsolatos miniszteri döntések előkészítésével járó feladatokat;[355]
23) ellátja a felvételi eljárással kapcsolatos feladatokat, így különösen[356]
a) ellátja a felsőoktatási intézmények felvételi eljárásával kapcsolatos minisztériumi feladatokat,
b) előkészíti a külhoni székhelyen kívüli képzési helyek felsőoktatási felvételi meghirdetéseit,
c) előkészíti a felsőoktatási felvételi eljárással kapcsolatos miniszteri döntéseket,
d) előkészíti a felsőoktatás és a szakképzés közötti felsőoktatási felvételi eljárással kapcsolatos együttműködést;
24) végzi a képzéssel, a külhoni képzéssel és hallgatói ügyekkel kapcsolatos funkcionális feladatokat, így különösen[357]
a) előkészíti a képzések létesítési eljárásával kapcsolatos miniszteri döntéseket,
b) ellátja a felsőoktatásban az oklevelek, végzettségek és szakképzettségek elismerésével kapcsolatos igazgatási feladatokat;
25) ellátja a felsőoktatási fejlesztéssekkel és minőségpolitikával kapcsolatos feladatokat, így különösen[358]
a) az illetékességébe tartozó ügyekben ellátja a felsőoktatási ágazattal kapcsolatos hazai pályázati tervezési feladatokat,
b) biztosítja az Európai Unió által társfinanszírozott forrásokkal, valamint az egyéb forrásból támogatott programokkal való összhangot,
c) részt vesz az európai uniós források felhasználásával megvalósuló fejlesztések programterveinek kialakításában;
26) koordinálja a felsőoktatási stratégia és fejlesztési programok kialakítását, megvalósítását és nyomon követését.[359]
6.2.2.2. A Felsőoktatás Szakmai Koordinációjáért Felelős Főosztály funkcionális feladatai körében
1) szakmai véleményt ad a hallgatói jogok és kötelezettségek teljesítésével összefüggő megkeresésekkel kapcsolatban,
2) közreműködik a feladatait érintő felsőoktatási stratégiai és fejlesztési programok kialakításában, megvalósításában és nyomon követésében, valamint részt vesz a felsőoktatás digitalizációjához kapcsolódó szakmai feladatok ellátásában,
3) részt vesz a felsőoktatásért és felnőttképzésért felelős helyettes államtitkárhoz tartozó fejezeti kezelésű előirányzatok felhasználási irányainak meghatározásában.
6.2.2.3. A Felsőoktatás Szakmai Koordinációjáért Felelős Főosztály egyedi közhatalmi aktusokkal kapcsolatos feladatai körében
1) előkészíti az 5. függelék I. pont A) alpontjában foglalt táblázatban feladataként megjelölt hatósági döntéseket, és
2) előkészíti az 5. függelék I. pont B) alpontjában foglalt táblázatban feladataként megjelölt döntéseket.
6.2.3. Felsőoktatási Ágazatirányítási és Finanszírozási Főosztály[360]
6.2.3.1. A Felsőoktatási Ágazatirányítási és Finanszírozási Főosztály koordinációs feladatai körében
1) előkészíti a felsőoktatási ágazati jogszabályok és módosításaik tervezetét, koordinálja a jogszabályok és módosításaik tervezetének egyeztetését, a felsőoktatásért és felnőttképzésért felelős helyettes államtitkár feladatkörébe tartozó ügyekben - az érintett főosztályok szakmai együttműködésével - kormányelőterjesztéstervezetet készít,
2) részt vesz a felsőoktatási ágazat fejlesztési irányainak kidolgozásában,
3) ellátja a felsőoktatási ágazati irányítással kapcsolatos feladatokat, így különösen
a) kapcsolatot tart a felsőoktatási intézményekkel és a felsőoktatási intézmények fenntartóival,
b) ellátja a nem állami felsőoktatási intézmények feletti törvényességi ellenőrzést,
c) koordinálja a felsőoktatási intézmények fenntartói, valamint a felsőoktatási intézmények együttműködéseit,
d) részt vesz a modellváltáshoz kapcsolódó jógyakorlatok disszeminációjában,
e) előkészíti a felsőoktatási ágazat működését javító javaslatokat,
f) állásfoglalást, iránymutatást készít elő a felsőoktatási intézmények és a fenntartóik működésével kapcsolatban,
g) végzi a felsőoktatási szereplők bevonásával tartott szakmai fórumok előkészítését,
h) közreműködik a felsőoktatási minőségpolitikával kapcsolatos ágazati feladatokban, segíti a felsőoktatási intézmények belső minőségbiztosításának fejlesztését,
i) az orvosképzés színvonala emelésének, és e körben a gyakorlatorientált egészségügyi képzés megteremtésének szem előtt tartásával támogatja az orvos- és egészségtudományi képzést folytató felsőoktatási intézmények érdekeinek képviseletét, és ellátja az Orvosképző Egyetemek Tanácsának üléseivel kapcsolatos szakmai feladatokat,
j) ellátja a felsőoktatási intézményfejlesztési tervekkel kapcsolatos véleményezési, igazgatási és koordinációs feladatokat,
k) vizsgálja az ágazati irányítás és a felsőoktatási intézmények fenntartói együttműködésének lehetőségét, figyelemmel a keretmegállapodások, közfeladat-finanszírozási szerződések megvalósulásának nyomon követésére, a keretmegállapodások, közfeladat-finanszírozási szerződések módosítására, új keretmegállapodások, közfeladatfinanszírozási szerződések megkötésére,
l) közreműködik a felsőoktatási intézmények tudományos teljesítményének nyomon követésében,
m) ellátja a felsőoktatási intézmények fenntartásában működő köznevelési és szakképzési intézmények működésével, feladatellátásával összefüggő ágazatirányítói feladatokat,
n) javaslatot tesz a felsőoktatási intézmények és a köznevelési intézmények, valamint szakképző intézmények együttműködési lehetőségeire, valamint partner- és mentorprogramok kialakítására,
o) együttműködik más tárcákkal és szakterületekkel az oktatás más ágazatait - így különösen a köznevelést, a szakképzést és a felnőttképzést - érintő feladatokban,
p) részt vesz a hallgatói hitelrendszerrel kapcsolatos ágazati feladatok ellátásában,
4) koordinálja a felsőoktatási ágazat fejlesztési irányainak kidolgozását,
5)[361]
6) közreműködik a felsőoktatási ágazat teljesítmény- és minőségelvű fejlesztésében, az ezzel kapcsolatos feladatok közül ellátja különösen
a) a teljesítmény és minőségelvű felsőoktatás értékelését és az ehhez kapcsolódó feladatok koordinációját,
b) az adatgyűjtések, adatszolgáltatások koordinációját, értékelését,
c) az értékelési, elemzési, kontrolling, monitoring és riporting feladatokat a felsőoktatási ágazat vonatkozásában,
d) a felsőoktatási ágazatirányítói vezetői információs rendszer kialakítását, működtetését,
e) a keretmegállapodásban, közfeladat-finanszírozási szerződésben rögzített indikátorok nyomon követését, a kiemelt ágazati célokhoz kapcsolódó indikátorok irányainak kijelölését,
f) a keretmegállapodásokkal és a közfeladat-finanszírozási szerződésekkel kapcsolatos szerződésmenedzsmentfeladatokat,
g) a közfeladat-finanszírozási szerződésekkel kapcsolatos elszámolási feladatok koordinációját, végrehajtását,
h) a minőség- és teljesítményindikátor-értékek nyilvántartásával kapcsolatos feladatokat,
i) a szakmai és módszertani támogatói feladatokat,
7) ellátja a felsőoktatási ágazat finanszírozásához kapcsolódó feladatokat, koordinálja a főosztályok ezzel kapcsolatos feladatait,
8) közreműködik a feladatait érintő felsőoktatási stratégiai és fejlesztési programok kialakításában, megvalósításában és nyomon követésében, valamint részt vesz a felsőoktatás digitalizációjához kapcsolódó szakmai feladatok ellátásában,
9) ellátja az állami felsőoktatási intézmények fenntartói irányításából eredő, törvényben meghatározott feladatokat, kapcsolatot tart az állami felsőoktatási intézmények működtetésével kapcsolatos ügyekben,
10) ellátja a felsőoktatás területén adományozható köztársasági elnöki, valamint miniszteri kitüntetésekkel és egyéb oktatási elismerésekkel kapcsolatos adminisztrációs feladatokat,
11) kapcsolatot tart a felsőoktatási intézményekkel és fenntartóikkal a főosztály feladatkörébe tartozó ügyekben,
12) ellátja a felsőoktatási intézmények fejlesztéseinek, beruházásainak ágazati koordinációját.
6.2.3.2. A Felsőoktatási Ágazatirányítási és Finanszírozási Főosztály funkcionális feladatai körében
1) a felsőoktatási ágazat irányításával kapcsolatos feladatok körében
a) ellátja az állam által létrehozott közfeladatot ellátó közérdekű vagyonkezelő alapítványok által fenntartott felsőoktatási intézményekkel kapcsolatos, valamint az előirányzatok tervezésével, felhasználásával és beszámoltatásával kapcsolatos, a főosztály feladatkörébe tartozó feladatokat,
b) koordinálja a felsőoktatási intézményt fenntartó állam által alapított közfeladatot ellátó közérdekű vagyonkezelő alapítvány alapítói jogai gyakorlásának körébe eső ügyeket,
c) részt vesz a felsőoktatási intézményt fenntartó, a miniszter alapítói jogkörébe tartozó közfeladatot ellátó közérdekű vagyonkezelő alapítvány alapító okiratának előkészítésében,
d) véleményezi az állam által létrehozott, a miniszter alapítói jogkörébe tartozó közfeladatot ellátó közérdekű vagyonkezelő alapítvány felügyelőbizottságának ügyrendjét, befektetési szabályzatát, valamint az alapítói jogok gyakorlójának jóváhagyását igénylő egyéb alapítványi dokumentumokat,
e) előkészíti az állami felsőoktatási intézmények által fenntartott köznevelési és szakképző intézményekkel kapcsolatos fenntartói döntéseket,
f) előkészíti a felsőoktatási intézmények fenntartásában működő köznevelési és szakképző intézményekkel kapcsolatos felsőoktatási ágazatirányítói döntéseket,
g) előkészíti a felsőoktatás szervezetét érintő, a köztársasági elnök és a miniszterelnök hatáskörébe tartozó kinevezéseket és felmentéseket, a magasabb vezetői megbízásokat és felmentéseket,
h) kapcsolatot tart a felsőoktatási intézmények fenntartóival, és részt vesz a fenntartók más ágazatokat érintő kormányzati koordinációjában,
i) a minisztérium vagyongazdálkodási szakterületének bevonásával előkészíti a felsőoktatási vagyongazdálkodási döntéseket,
2) ellátja az állami felsőoktatási intézmények fenntartói irányításából fakadó feladatokat, fenntartói jogokat gyakorolja, így különösen
a) jóváhagyásra előkészíti a miniszter hatáskörébe tartozó állami felsőoktatási intézmények rektorainak, kancellárjainak vezetői illetményére és munkaköri leírására vonatkozó javaslatot, ellátja a munkáltatói jogok gyakorlásából fakadó adminisztrációs feladatokat,
b) előkészíti az állami felsőoktatási intézmény belső ellenőrzési vezetője megbízásának és a megbízás visszavonásának a fenntartó előzetes egyetértésével összefüggő feladatait,
c) koordinálja és felügyeli a kötelezően közzéteendő közérdekű adatok közzétételét,
d) előkészíti az állami felsőoktatási intézmények alapító (megszüntető) okiratait és az alapító okiratok módosítását, ellenőrzi a szervezeti és működési szabályzataikat,
e) elkészíti az állami felsőoktatási intézmények, háttérintézmények esetleges átszervezésére vonatkozó részletes átszervezési feladat- és ütemtervet az érintett szakterületek bevonásával,
f) szakmailag előkészíti és koordinálja a vagyongazdálkodással összefüggő feladatokat,
g) ellátja a konzisztóriumokkal kapcsolatos ágazati feladatokat,
h) előkészíti az iskolaszövetkezetben tagként részt vevő állami felsőoktatási intézmény esetén az iskolaszövetkezet alapszabályának jóváhagyását, valamint tagsághoz való fenntartói hozzájárulást,
3) végzi a felsőoktatási ágazat finanszírozásával és képzési költségekkel kapcsolatos feladatokat, így különösen
a) az egyházi, a közfeladatot ellátó közérdekű vagyonkezelő alapítvány által fenntartott és a magán felsőoktatási intézmények tekintetében ellátja a költségvetési törvényben meghatározott állami oktatási célú támogatások tervezésével, folyósításával, nyilvántartásával kapcsolatos pénzügyi feladatokat,
b) részt vesz a felsőoktatás finanszírozásának, gazdálkodásának keretei kidolgozásában, részt vesz az állammal köthető keretmegállapodások és közfeladat-finanszírozási szerződések megkötésében, végrehajtásában és azok teljesítésének felügyeletében,
c) koordinálja a felsőoktatási intézmények támogatásával kapcsolatos keretmegállapodások, közfeladatfinanszírozási szerződések megkötését,
d) ellátja a felsőoktatási intézmények költségvetésének tervezésével és beszámoltatásával, a nem állami felsőoktatási intézmények finanszírozásával, a felsőoktatási intézmények finanszírozásának szabályozásával kapcsolatos feladatokat,
e) ellátja a felsőoktatási fejezeti kezelésű előirányzatok tervezésével, felhasználásával és beszámoltatásával kapcsolatos pénzügyi feladatokat, és az előirányzatok kezeléséből eredő egyéb feladatokat,
f) szakmapolitikai prioritások meghatározása útján koordinálja a felsőoktatási ágazat költségvetési tervezését,
g) ellátja a felsőoktatásért és felnőttképzésért felelős helyettes államtitkár irányítása alatt álló szervezeti egységek feladatkörébe tartozó költségvetés-tervezési feladatokat, előkészíti a fejezeti kezelésű előirányzatok felhasználásával kapcsolatos pénzügyi intézkedéseket, közreműködik azok végrehajtásában,
h) közreműködik a felsőoktatási intézményben folytatott képzés költségének jóváhagyásában,
4) a felsőoktatási ágazat teljesítmény- és minőségelvű fejlesztése érdekében ellátja az ágazatirányítói monitoring rendszer, a vezetői információs rendszer működtetését, ennek keretében a felsőoktatási statisztikai adatgyűjtéssel, elemzéssel kapcsolatos feladatokat, így különösen
a) közreműködik az állami felsőoktatási intézmény működése, gazdálkodása ellenőrzése céljából az intézmény tanulmányi, gazdálkodási, illetve egyéb nyilvántartási adatainak ellenőrzésében,
b) közreműködik a felsőoktatásra vonatkozó piaci igények elemzésében és értékelésében, részt vesz a munkaerőpiaci, illetve a kutatás-fejlesztési és egyéb szolgáltatási igényekhez illeszkedő kapacitáselosztásban, illetve fejlesztési koordinációban,
c) összefogja és koordinálja a felsőoktatási terület ágazati és fenntartói irányítást érintő statisztikai, adatgyűjtési és információs rendszereinek működtetését,
d) megszervezi és végrehajtja az OSAP-nak megfelelő ágazati és fenntartói irányítást érintő felsőoktatási adatgyűjtéseket, adatellenőrzést, adatfeldolgozást és adatszolgáltatást, egyeztetve az oktatási ágazat más főosztályaival, összeállítja, megszerkeszti az adatgyűjtésekről szóló statisztikai tájékoztatókat, felügyeli az oktatási ágazat statisztikai nyilvántartásait,
e) a felsőoktatási szakterületek részére biztosítja az eseti és rendszeres elemzésekhez szükséges pénzügyi, gazdálkodási jellegű adatokat, elsődleges elemzéseket, prognózisokat készít,
f) a felsőoktatási ágazati statisztika fejlesztése körében karbantartja az ágazati és fenntartói irányítást érintő statisztikai kérdőíveket, a statisztikai fogalomrendszereket, részt vesz a statisztikák harmonizációját és nemzetközileg összehasonlítható indikátorok fejlesztését célzó hazai programokban,
g) kialakítja az állami felsőoktatási intézmények vezetőinek rendszeres adatszolgáltatási rendszerét, az érkező adatszolgáltatásokat feldolgozza és elemzi,
h) koordinálja a felsőoktatási szakterület pénzügyi-gazdálkodási jellegű statisztikai, adatgyűjtési és információs rendszereinek működését,
i) közreműködik a stratégiai döntések előkészítését szolgáló, hatásait vizsgáló, a stratégiai tervezést támogató felmérések, adatgyűjtések, elemzések elkészítésében,
j) az Oktatási Hivatallal kapcsolatot tart és együttműködik a statisztikák, adatszolgáltatások kezelésében, elemzésében,
5) ellátja a felvételi eljárással kapcsolatos feladatokat, így különösen[362]
a) felel az állami ösztöndíjas képzésekre felvehető hallgatói létszám gazdasági, társadalmi igényeknek megfelelő meghatározásáért,
b) a közfeladat-finanszírozási szerződésekben vállalt kötelezettségek teljesítése és a felvételi eljárás összhangjának megteremtése érdekében együttműködik a Felsőoktatás Szakmai Koordinációjáért Felelős Főosztállyal,
6) ellátja a felvételi eljárással kapcsolatos feladatokat, így különösen
a) felelős a felsőoktatási intézmények felvételi eljárásával kapcsolatos minisztériumi, feladatok ellátásáért, az állami ösztöndíjas képzésekre felvehető hallgatói létszám gazdasági, társadalmi igényeknek megfelelő meghatározásáért,
b) előkészíti a külhoni székhelyen kívüli képzési helyek felsőoktatási felvételi meghirdetéseit,
c) előkészíti a felsőoktatási felvételi eljárással kapcsolatos miniszteri döntéseket,
d) előkészíti a felsőoktatás és a szakképzés közötti felsőoktatási felvételi eljárással kapcsolatos együttműködést,
e) a közfeladat-finanszírozási szerződésekben vállalt kötelezettségek teljesítése és a felvételi eljárás összhangjának megteremtése érdekében együttműködik a Felsőoktatás Szakmai Koordinációjáért Felelős Főosztállyal,
7)[363]
8)[364]
9) előkészíti a felsőoktatási ágazat működtetésében szerepet vállaló, miniszteri alapítói joggyakorlás alá tartozó alapítványok és közalapítványok alapító okiratainak módosítását,
10) ellátja a Modern Városok Program keretében a szakterületéhez kapcsolódó tervezési, előkészítési, koordinációs, ellenőrzési, beszámoltatási és adatszolgáltatási feladatokat,
11) végrehajtja az Országos Beruházás Monitoring Rendszerbe történő adatszolgáltatást, ennek keretében a felsőoktatási beruházásokkal kapcsolatosan meghatározza a felsőoktatási intézmények adatszolgáltatási rendjét, és koordinálja annak végrehajtását,
12) ellátja az Országos Kollégiumfejlesztési Stratégia végrehajtásával és a kollégiumfejlesztések koordinálásával kapcsolatos feladatokat.
6.2.3.3. A Felsőoktatási Ágazatirányítási és Finanszírozási Főosztály egyedi közhatalmi aktusokkal kapcsolatos feladatai körében előkészíti az 5. függelék I. pont A) alpontjában foglalt táblázatban feladataként megjelölt hatósági döntéseket.[365]
6.2.4. A Felnőttképzési Főosztály[366]
6.2.4.1. A Felnőttképzési Főosztály kodifikációs feladatai körében
1) előkészíti a felnőttképzéshez és a képzési támogatásokhoz kapcsolódó törvényeket, valamint azok végrehajtási jogszabályait (kormányrendeletek, miniszteri rendeletek),
2) közreműködik a felnőttképzést érintő jogszabályok (az oktatási nyilvántartásról szóló törvény, a szakképzésről szóló törvény, a nemzeti köznevelésről szóló törvény, a nemzeti felsőoktatásról szóló törvény és a végrehajtási rendeleteik) módosításában, véleményezésében,
3) véleményezi a képzésekkel - oktatással, projektekkel, az európai uniós források tervezésével, programozással és a programok végrehajtásával - kapcsolatos jogszabálytervezeteket, előterjesztéseket.
6.2.4.2. A Felnőttképzési Főosztály koordinációs feladatai körében
1) képviseli a minisztériumot a felnőttképzéssel és a felnőttképzési célú képzési támogatásokkal kapcsolatos feladatok tekintetében külső szervezetekkel történő egyeztetéseken (minisztériumok, gazdasági kamara, kormányhivatal, ágazati készségtanácsok, vállalatok stb.),
2) ellátja a felnőttképzésben az egységes minőségirányítási rendszer előkészítésével kapcsolatos feladatokat,
3) kapcsolatot tart a felnőttképzésben érintett minisztériumokkal, a felnőttképzést folytató intézményekkel, a gazdasági kamarákkal, a Pest Vármegyei Kormányhivatal Szakképzési és Felnőttképzési Főosztályával,
4) ellátja a felnőttképzési rendszer stratégiai megújításának nyomon követésével kapcsolatos feladatokat,
5) közreműködik az egész életen át tartó tanulás stratégiájának megvalósításában,
6) javaslatot tesz a statisztikai rendszer folyamatos korszerűsítésére, az európai uniós, a hazai programok nyomon követéséhez szükséges indikátorrendszer igényeinek figyelembevételével,
7) ellátja a felnőttképzési államigazgatási szerv szakmai irányításával, illetve felügyeletével kapcsolatos feladatokat.
6.2.4.3. A Felnőttképzési Főosztály funkcionális feladatai körében
1) közreműködik a Digitális Jólét Programban és a Digitális Oktatási Stratégiában meghatározott feladatok megvalósításában,
2) javaslatot készít a felnőttképzés finanszírozására,
3) elemzi a felnőttképzők igénybevételének és feltételrendszere alakulásának helyzetét,
4) módszertani fejlesztéseket és mintaprojekteket kezdeményez és felügyel, figyelemmel kíséri és segíti a projektek előrehaladását, működésük tapasztalatairól elemzéseket készít,
5) ellátja a felnőttképzők infrastrukturális fejlesztéseihez kapcsolódó tervezési, előkészítési, koordinációs, beszámolási feladatokat,
6) részt vesz a felnőttképzés területén létrejövő K+F+I programok megalkotásában és a megvalósításukkal kapcsolatos feladatokban,
7) ellátja a minisztérium felnőttképzés-fejlesztéssel kapcsolatos feladatait, részt vesz a kutatás-fejlesztést szolgáló minisztériumi programok, stratégiák kidolgozásában, részt vesz a fejlesztésekhez szükséges források tervezésében, a felnőttképzés-fejlesztési stratégiák készítésében,
8) közreműködik a leghatékonyabb ösztönzési, támogatási, stratégiai módszerek kidolgozásában a felnőttek képzésének előmozdítása érdekében,
9) javaslatot tesz a felnőttképzési célú alaprész vagy európai uniós forrás terhére megvalósítandó felnőttképzési programokra,
10) egyetértési jogot gyakorol a felnőttképzési célú alaprész felhasználására vonatkozó irányelvekkel, valamint a felnőttképzési célú alaprész éves felhasználására vonatkozó tervezéssel kapcsolatban,
11) javaslatot készít a felnőttképzési célú foglalkoztatási alaprész forrás- és felhasználási rendszerének fejlesztésére,
12) kapcsolatot tart a felnőttképzési államigazgatási szervvel.
6.2.4.4. A Felnőttképzési Főosztály európai uniós és nemzetközi feladatai körében
1) közreműködik az európai uniós forrásokból támogatott felnőttképzési programok tervezésével és szakmai irányításával, a projektek előrehaladásának nyomon követésével, valamint a fenntartással kapcsolatos feladatok ellátásában,
2) ellátja a felnőttképzési európai uniós társfinanszírozású felnőttképzési programok szakpolitikai felelősi feladatait,
3) ellátja az európai uniós forrásokból támogatott - a 2007-2013 és 2014-2020 programozási időszakban megvalósuló - felnőttképzési programok tervezésével és szakmai irányításával, a projektek előrehaladásának nyomon követésével, valamint a fenntartással kapcsolatos feladatokat,
4) részt vesz az operatív programok felnőttképzés fejlesztését szolgáló prioritásai megvalósításának nyomon követésében,
5) együttműködik az irányító hatósággal a felnőttképzési felhívások szakmai koncepciójának kialakítása során, figyelembe véve az összefüggő fejlesztéseket,
6) részt vesz a felnőttképzési projektek megvalósításával összefüggő egyeztetéseken, a megvalósulást érintő egyeztetésekről, kötelezettségvállalásokról tájékoztatást nyújt az adott projektre vonatkozóan döntési jogkörrel rendelkező szereplő részére a projekt előrehaladásával, a felmerült problémák jellegével és a kezelésükre javasolt intézkedésekkel kapcsolatban,
7) ellátja a felnőttképzés európai uniós és nemzetközi kapcsolataiból fakadó feladatokat, előkészíti a felnőttképzés területén az európai uniós és nemzetközi vonatkozású szakmai anyagokat.
6.2.4.5. A Felnőttképzési Főosztály egyéb feladatai körében
1) elkészíti az Országgyűlésből érkező, a feladat- és hatáskörébe tartozó területet érintő szóbeli és írásbeli kérdésekre, valamint interpellációkra vonatkozó válaszokat,
2) választ ad a minisztériumhoz érkezett felnőttképzési támogatási jogi tárgyú beadványokra,
3) gondoskodik a szakképesítések tekintetében a programkövetelmények jóváhagyásáról és kiadásáról a szakképzési szakterület egyetértése mellett: lefolytatja a benyújtott programkövetelmény-javaslatok nyilvántartásba vételi eljárását, illetve az ezek módosítására vagy törlésére irányuló eljárást, ennek során végzést hoz, valamint előkészíti döntésre az ezzel kapcsolatos határozatokat, vezeti a programkövetelmények elektronikus nyilvántartását, előkészíti a programkövetelmények és azok nyilvántartásának a felnőttképzés adatszolgáltatási rendszerén keresztül történő közzétételét,
4) a szakképzési szakterülettel együttműködésben felülvizsgálja a programkövetelmények nyilvántartását.
6.2.5.[367]
6.3. A szakképzésért felelős helyettes államtitkár által irányított szervezeti egységek
6.3.1. Szakképzésért Felelős Helyettes Államtitkári Titkárság
6.3.1.1. A Szakképzésért Felelős Helyettes Államtitkári Titkárság segíti a szakképzésért felelős helyettes államtitkár tevékenységének az ellátását, ennek keretében ellátja az 1. melléklet 77. §-ában rögzített titkársági feladatokat.
6.3.1.2. A Szakképzésért Felelős Helyettes Államtitkári Titkárság funkcionális feladatai körében
1) szervezi a helyettes államtitkár hatáskörében tartott ügyek előkészítését, véleményezi az intézkedéseket, ellátja az ügyviteli feladatokat,
2) figyelemmel kíséri és koordinálja a helyettes államtitkár felügyelete alá tartozó szervezeti egységek tevékenységét, ügyintézését.
6.3.2. Szakképzési Szabályozási és Intézményirányítási Főosztály
6.3.2.1. A Szakképzési Szabályozási és Intézményirányítási Főosztály kodifikációs feladatai körében
1) előkészíti a szakképzéshez kapcsolódó törvényt, valamint annak végrehajtási jogszabályait (kormányrendeletek, miniszteri rendeletek),
2) közreműködik a szakképzést érintő jogszabályok (a köznevelési törvény, felsőoktatási törvény, Fktv., szociális hozzájárulási adóról szóló törvény, Magyarország költségvetéséről szóló törvény és a végrehajtási rendeleteik) módosításában,[368]
3) gondoskodik a szakmák tekintetében a képzési és a kimeneti követelmények előkészítéséről és kiadásáról,[369]
4) egyetértési jogosultságának gyakorlása keretében véleményezi a benyújtott programkövetelmény-javaslatok nyilvántartásba vételére, módosítására vagy törlésére irányuló javaslatokat, továbbá együttműködik a felnőttképzési szakterülettel a programkövetelmények minden év november 30-ig történő felülvizsgálatával összefüggésben,[370]
5)[371]
6) gondoskodik a külső értékelési kézikönyv, valamint az oktatók háromévente történő értékelési módszertanának elkészítéséről, és előkészíti azt jóváhagyásra.
6.3.2.2. A Szakképzési Szabályozási és Intézményirányítási Főosztály koordinációs feladatai körében
1) képviseli a minisztériumot a szakképzéssel kapcsolatos feladatok tekintetében külső szervezetekkel történő egyeztetéseken (minisztériumok, gazdasági kamara, kormányhivatal stb.),
2) koordinálja a kormányrendeletben kiadott szakmajegyzékben szereplő szakmák, valamint ezek szakmai tartalmának folyamatos fejlesztését és korszerűsítését,[372]
3)[373]
4) kidolgozza a szakképzésben alkalmazott oklevél- és bizonyítványnyomtatványt, valamint az azok kiállításának alapjául szolgáló nyomtatványt, továbbá gondoskodik a szakmajegyzékben meghatározott szakmákhoz, valamint a szakképzésről szóló törvény szerinti részszakmákhoz, szakképesítésekhez alkalmazandó bizonyítványok és nyomtatványok előállításához és forgalmazásához szükséges minisztériumi engedélyek és az elkészítésükre jogosult nyomda minisztériumi kijelölésének előkészítéséről,
5) gondoskodik a jogosulatlanul megszerzett, a kitöltetlen, elveszett oklevél- és bizonyítványnyomtatvány, valamint ezek kiállításának alapjául szolgáló nyomtatvány érvénytelenítéséről, és az érvénytelenített okmány személyes adatot nem tartalmazó azonosító adatainak közzétételéről,[374]
6) ellátja a szakképzésben az egységes minőségirányítási rendszer előkészítésével kapcsolatos feladatokat,
7) kapcsolatot tart a szakképzésről szóló törvényben a Kormány ágazatért felelős tagja számára meghatározott feladatokat ellátó minisztériumi szervezeti egységekkel, a szakképzést folytató intézmények fenntartóival, a gazdasági kamarákkal, együttműködik a köznevelési, a felsőoktatási és a felnőttképzési szakterülettel, az Oktatási Hivatallal, a Kincstárral, valamint a kormányhivatal oktatási főosztályaival,[375]
8) előkészíti és vizsgálja a minisztérium által a gazdasági kamaráknak átadott szakképzési feladatok ellátását,
9) közreműködik a szakképzési stratégia nyomon követésével kapcsolatos feladatok ellátásában,
10) a szakképzési hatáskörök tekintetében ellátja a szakképzési államigazgatási szerv szakmai irányításával, illetve felügyeletével kapcsolatos jogszabályban meghatározott hatásköröket,
11) ellátja a szakképzésért felelős miniszter által alapított és fenntartott szakképzési centrumok, és azok részeként működő szakképző intézmények feladatellátásának irányításával, felügyeletével kapcsolatos azon fenntartói feladatokat, amelyeket jogszabály nem rendel a szakképzési intézményfenntartó központhoz,
12) ellátja a szakképzési intézményfenntartó központ feladatellátásának irányításával, felügyeletével kapcsolatos feladatokat,
13) megszervezi a szakmai vizsga központi és interaktív vizsgatevékenysége tartalmának és dokumentumainak meghatározását, az ágazatért felelős miniszterek bevonásával, és jóváhagyja azokat,
14) a Nemzeti Szakképzési és Felnőttképzési Hivatal bevonásával elkészíti az interaktív vizsgatevékenység országos központi vizsganapjait tartalmazó naptárat, beszerzi a Kormány ágazatért felelős tagjainak egyetértését, és jóváhagyást követően gondoskodik a szakképzési tájékoztatási és információs központ keretében működtetett honlapon való közzétételről,
15) szükség esetén előkészíti a hatósági ellenőrzés kezdeményezését a szakképző intézmények tekintetében a kormányhivatalnál, illetve a duális képzőhelyek szakképzési alapfeladat-ellátásának tekintetében a területileg illetékes gazdasági kamaránál.[376]
6.3.2.3. A Szakképzési Szabályozási és Intézményirányítási Főosztály funkcionális feladatai körében
1) előkészíti a miniszter nevében, az Szkt. 109. § (3) bekezdése alapján megkötendő együttműködési megállapodásokat, ellátja azok formai és tartalmi fejlesztését, továbbá nyilvántartást vezet a megkötött együttműködési megállapodásokról,
2) közreműködik a szakképzésért felelős miniszter által alapított szakképzési centrumok és azok részeként működő szakképző intézmények alapításával és megszüntetésével, valamint átalakításával kapcsolatos döntések előkészítésében,
3) előkészíti és nyilvántartja a szakképzésért felelős miniszter által alapított szakképzési centrumok főigazgatói és kancellárjai megbízásával és megbízásuk visszavonásával kapcsolatos döntéseket,
4) előkészíti a döntést a szakképzésért felelős miniszter által alapított szakképzési centrumok és a szakképzési centrumok részeként működő szakképző intézmények feletti fenntartói jogkörbe tartozó, vagy a fenntartói irányítási hatáskör átadása vagy átvétele döntés-előkészítésével kapcsolatos - a Nemzeti Szakképzési és Felnőttképzési Hivatal irányítói szervi hatásköreit nem érintő - ügyekben,[377]
5) előkészíti a szakképző intézmények igazgatóinak megbízásához a miniszter egyetértési jogkörében hozott döntését,[378]
6) előkészíti a gazdasági kamarák, illetve az ágazatért felelős miniszterek javaslata alapján az országos szakmai tanulmányi versenyek versenyfelhívását a Hivatalos Értesítőben történő közzététel céljából,[379]
7) gyakorolja a miniszternek a szakmai tankönyvek tankönyvminősítési eljárásával kapcsolatos jogkörét,[380]
8) a szakképzési államigazgatási szerven keresztül működteti a szakmai vizsgák, képesítő vizsgák lebonyolításának és az adatszolgáltatásnak az informatikai támogatását és a szakmai vizsgán, valamint a képesítő vizsgán kiadott bizonyítványok központi elektronikus nyilvántartását,
9) közreműködik a Digitális Jólét Programban és a Digitális Oktatási Stratégiában meghatározott feladatok megvalósításában,
10) részt vesz a szakképzésért felelős miniszter által alapított szakképzési centrumok és az azok részeként működő szakképző intézmények finanszírozásának tervezésében,
11) elemzi a szakképzési intézményrendszer igénybevételének és feltételrendszere alakulásának helyzetét,
12) lefolytatja a hatósági eljárást, előkészíti a döntést a kifutó rendszerű szakmai vizsgával kapcsolatban az Szkt. 125. § (9) bekezdése szerint,
13) előkészíti a felsőoktatási intézménnyel közösen kidolgozott technikumi szakmai programok alapján szervezett évfolyamok engedélyezésével kapcsolatos jóváhagyásokat,[381]
14)[382]
15) a magyar szakképző intézmény külföldön történő alapításának, Magyarországon működő magyar szakképző intézmény intézményegysége számára a szakképzés külföldön történő folytatásának engedélyezése tárgyában a döntést előkészíti,
16) a külföldi vizsgázó szakmai vizsgájának a vizsgaidőszaktól eltérő időben történő letételének engedélyezése tárgyában a döntést előkészíti,
17) lefolytatja a másodfokú eljárást a Nemzeti Szakképzési és Felnőttképzési Hivatal fegyelmi ügyekben hozott elsőfokú határozata ellen benyújtott fellebbezés ügyében,
18) előkészíti a kamarai gyakorlati oktatói képzés és vizsga képzési és vizsgakövetelményeinek jóváhagyását,[383]
19) ellátja a szakképzés nemzetközi kapcsolataiból fakadó feladatokat, előkészíti a szakképzés területén a nemzetközi vonatkozású szakmai anyagokat,
20) az OECD-vel összefüggésben:
a) ellátja az OECD-tagsággal összefüggő, a szakképzésért felelős helyettes államtitkár felelősségébe tartozó feladatokat (felmérésekben való részvétel, jelentések készítése),
b) képviseli a szakterületet az OECD ülésein, illetve szakmai bizottságaiban: PIAAC Irányítótestület (PIAAC BPC), Szakképzési Szakértői Munkacsoport (GNE VET) és a minisztérium feladat- és hatáskörébe tartozó alárendelt munkacsoportok,[384]
21) az Európai Unióval összefüggésben
a) ellátja a szakképzési képviseletet az Oktatás és Képzés, Foglalkoztatási, Versenyképességi, Európa 2020 EKTB szakértői munkacsoportokban,
b) közreműködik a Foglalkoztatási, Szociális, Egészségügyi és Fogyasztóvédelmi Tanács (EPSCO), valamint az Oktatási, Ifjúsági és Sport Tanács (EYSC) üléseinek, a kormánydelegáció mandátumának egyeztetésében a szakképzés vonatkozásában, közreműködik az Európai Tanács (EiT) - felelősségi körébe tartozó - témáinak előkészítésében, a tárgyalási mandátumok kialakításában, egyeztetésében,
c) ellátja az OIKST munkáját előkészítő tanácsi formációkban való minisztériumi képviseletet, különös tekintettel az Oktatási Tanácsi Munkacsoportban (Education Committee) folyó tárgyalásokra,
d) közreműködik az Európai Bizottság ESZA Bizottságának (ESF Committee) munkájában,
e) közreműködik az Európai Bizottság Foglalkoztatási Bizottságának (Employment Committee) munkájában, a Foglalkoztatási Bizottság által tárgyalt anyagok feldolgozásában, véleményezésében, a magyar álláspont kialakításában a szakképzés vonatkozásában,
f) részt vesz az Európai Szakképzés-fejlesztési Központ (CEDEFOP) Igazgatótestületének munkájában,
g) részt vesz az Európai Képzési Alapítvány (ETF) Igazgatótestületének munkájában,
h) ellátja az Európai Bizottság Szakképzési Főigazgatók (DGVT) informális vezetői testületében a magyar főigazgatói szerepkörből adódó feladatokat,
i) részt vesz az Európai Bizottság Oktatás és Képzés 2020 munkaprogramjának szakértői munkacsoportjainak munkájában,
j) ellátja a Refernet Nemzeti Képviselő feladataival járó kötelezettségeket,
k) ellátja az EURES és az ESCO (European Classification) magyarországi rendszere működtetésének a szakképesítéseket érintő feladatait,
l) koordinálja az Európai Tanács szakképzést érintő ajánlásainak végrehajtását,
m) közreműködik az Európai Unió átfogó, vonatkozó stratégiáinak (Európai Zöld Megállapodás, Emberközpontú gazdaság) hazai végrehajtásával, az Európai Bizottság, az ILO, az UNESCO iránymutatásaival és ajánlásaival kapcsolatos szakképzési stratégiák és jelentések, intézkedési tervek kidolgozásában, és részt vesz az ezzel összefüggő tárcaközi munkában,
22) közreműködik a Gazdasági Vegyes Bizottságok munkáját előkészítő feladatokban, és ellátja a szakképzés bilaterális kapcsolatainak fejlesztését,
23) ellátja a minisztérium és a Német-Magyar Ipari és Kereskedelmi Kamara közötti együttműködésből származó feladatokat,
24) együttműködik az Amerikai Kereskedelmi Kamarával és más bilaterális szervezetekkel a szakképzést érintő feladatokban,
25) ellátja az Európa Tanács Idegennyelvi Központjának (ECML) Irányítótestületi feladatait.
26) ellátja a szakképzési statisztikai adatgyűjtéssel, elemzéssel kapcsolatos feladatokat, így különösen[385]
a) megszervezi és végrehajtja az OSAP-nak megfelelő ágazati és fenntartói irányítást érintő szakképzési adatgyűjtéseket, adatellenőrzést, adatfeldolgozást és adatszolgáltatást, egyeztetve az oktatási ágazat más főosztályaival, szakterületeivel,
b) a szakképzési ágazati statisztika fejlesztése körében karbantartja az ágazati és fenntartói irányítást érintő statisztikai kérdőíveket, a statisztikai fogalomrendszereket, részt vesz a statisztikák harmonizációját és nemzetközileg összehasonlítható indikátorok fejlesztését célzó hazai programokban,
c) az Oktatási Hivatallal kapcsolatot tart, és együttműködik a statisztikák, adatszolgáltatások kezelésében, elemzésében.
6.3.2.4. A Szakképzési Szabályozási és Intézményirányítási Főosztály egyéb feladatai körében
1) elkészíti az Országgyűlésből érkező, a főosztály feladat- és hatáskörébe tartozó területet érintő szóbeli és írásbeli kérdésekre, valamint interpellációkra vonatkozó válaszokat,
2) választ ad a minisztériumhoz érkezett szakképzési szabályozási tárgyú beadványokra.
6.3.3. Szakképzési Fejlesztési és Támogatási Főosztály
6.3.3.1. A Szakképzési Fejlesztési és Támogatási Főosztály kodifikációs feladatai körében közreműködik a szakképzést, a szakképzési támogatási rendszert érintő jogszabályok szakmai előkészítésében, véleményezésében.
6.3.3.2. A Szakképzési Fejlesztési és Támogatási Főosztály koordinációs feladatai körében
1) képviseli a minisztériumot a szakképzés-stratégiai, szakképzés-fejlesztési, digitális módszertani és a kapcsolódó nemzetközi feladatok tekintetében külső szervezetekkel történő egyeztetéseken (minisztériumok, kamarák, nemzetközi gazdasági kamarák, kormányhivatal, ágazati készségtanácsok, ágazati képző központok, vállalatok stb.),
2) kapcsolatot tart a minisztériumokkal, a szakképzést folytató intézményekkel, gazdasági kamarákkal, a köznevelési és a felsőoktatási szakterülettel a szakképzéssel összefüggő szakmai fejlesztések és feladatok tekintetében,
3) javaslatot tesz a statisztikai rendszer folyamatos korszerűsítésére, a programok nyomon követéséhez szükséges indikátorrendszer igényeinek figyelembevételével,
4) előkészíti és vizsgálja a minisztérium által a gazdasági és szakmai kamaráknak átadott szakképzési feladatok ellátását,
5) feladatkörét érintően részt vesz az állami szakképzési államigazgatási szerv szakmai irányításával, illetve felügyeletével kapcsolatos feladatok ellátásában,
6) ellátja a Szakképzési Innovációs Tanács titkársági feladatait, előkészíti a Szakképzési Innovációs Tanács ügyrendjével kapcsolatos jóváhagyást, előkészíti a tagi felkéréseket,
7) ellátja az ágazati készségtanácsok működésével kapcsolatos minisztériumi feladatokat előkészíti az ágazati készségtanácsok ügyrendjével kapcsolatos jóváhagyást, előkészíti a tagi és elnöki felkéréseket,
8) gondoskodik az oktatók továbbképzéséhez elérhető képzések listájának a szakképzési tájékoztatási és információs központ keretében működtetett honlapon történő közzétételről,
9) ellátja az európai uniós forrásokból támogatott szakképzési programok - és a 2014-2020 programozási időszak tekintetében a felnőttképzési programok - tervezésével és szakmai irányításával, a projektek előrehaladásának nyomon követésével, valamint a fenntartással kapcsolatos feladatokat,
10) részt vesz az operatív programok szakképzésfejlesztést - és a 2014-2020 programozási időszakban megvalósuló egyes felnőttképzés fejlesztését - szolgáló prioritásai megvalósításának nyomon követésében,
11) együttműködik az irányító hatóságokkal az éves fejlesztési keretek, szakmai koncepciók, felhívások szakmai tartalmának kialakítása során, figyelembe véve az összefüggő fejlesztéseket és az ágazati stratégiai célokat,
12) részt vesz a projektek tervezésével, megvalósításával összefüggő egyeztetéseken, tájékoztatást nyújt a projekt előrehaladásával, a felmerült problémák jellegével és a kezelésükre javasolt intézkedésekkel kapcsolatban,
13) a 2014-2020 programozási időszak GINOP-6. és VEKOP 8. prioritás kiemelt projektjeiben általa végzett szakmai minőségbiztosítási feladatok megvalósításához igénybe vett támogatás rendeltetésszerű felhasználását bizonyító dokumentumokat hiánytalanul megőrzi papír alapon és elektronikusan, a támogatási szerződésekben meghatározott időpontig megfelelően tárolja,
14) az európai uniós forrásból támogatott fejlesztési programokkal kapcsolatos feladatai ellátása körében rendszeresen egyeztet a Szakképzési Szabályozási és Intézményirányítási Főosztállyal,
15) véleményezi a projektekkel, az európai uniós források tervezésével, programozással és a programok végrehajtásával kapcsolatos jogszabálytervezeteket, előterjesztéseket.
6.3.3.3. A Szakképzési Fejlesztési és Támogatási Főosztály funkcionális feladatai körében
1) módszertani fejlesztéseket és mintaprojekteket kezdeményez és felügyel a duális szakképzés és az ágazati képző központok fejlesztése érdekében, figyelemmel kíséri és segíti a projektek előrehaladását, működésük tapasztalatairól elemzéseket készít,
2) ellátja a Modern Városok Program keretében a szakpolitikai felelős hatáskörébe utalt feladatokat,
3) ellátja a szakképzési centrumok tartalmi és infrastrukturális fejlesztéseihez kapcsolódó tervezési, előkészítési, koordinációs, beszámolási feladatokat,
4) részt vesz a szakképzés területén létrejövő K+F+I programok megalkotásában és a megvalósításukkal kapcsolatos feladatokban,
5) ellátja a minisztérium szakképzés-fejlesztéssel kapcsolatos feladatait, részt vesz a kutatás-fejlesztést szolgáló tárcaprogramok, stratégiák kidolgozásában, részt vesz a fejlesztésekhez szükséges források tervezésében, a szakképzés-fejlesztési stratégiák készítésében,
6) a szakképzés területén közreműködik a leghatékonyabb ösztönzési, támogatási, stratégiai módszerek kidolgozásában,
7) irányelveket dolgoz ki, javaslatokat tesz a foglalkoztatási programokkal kapcsolatos elkülönített állami pénzalap a képzési alaprészének felhasználási, rendszerére és annak fejlesztésére,
8) javaslatot tesz a képzési alaprész, a fejezeti kezelési előirányzatok terhére megvalósítandó szakképzési programokra,
9) ellátja a képzési alaprész kezelésének szakmai feladatait, kapcsolatot tart az alapkezelő szervvel,
10) előkészíti a képzési alaprész terhére nyújtott támogatásról szóló döntést, intézkedik a szakképzési államigazgatási szerv felé vagy saját hatáskörben eljár a kötelezettségvállalás érdekében, szükség szerint részt vesz a kötelezettségvállalási dokumentumok előkészítésében, intézkedik a támogatási összeg folyósítása érdekében, kezeli a támogatásokat, kiállítja vagy előkészíti a teljesítésigazolásokat,
11) segíti és felügyeli a szakképzési államigazgatási szervnek a képzési alaprésszel kapcsolatos feladatellátását,
12) tervezi és ellenőrzi a képzési alaprész éves felhasználását,
13) elemzéseket készít a képzési alaprész felhasználásáról,
14) ellátja a szakmai kezelésébe tartozó fejezeti kezelésű előirányzatokkal kapcsolatos költségvetés-tervezési, támogatások biztosítására, kezelésére vonatkozó szakmai feladatokat,
15) előkészíti a szakma megszerzéséhez szükséges kompetenciák tekintetében történő orientációs fejlesztésre irányuló előkészítő évfolyamra vonatkozó szakmai program elfogadására irányuló döntéseket,
16) előkészíti a szakképzési centrum ágazati képzőközpontban és tudásközpontban való részesedésszerzésével kapcsolatos engedélyeket,
17)[386]
18) az európai uniós társfinanszírozású fejlesztési projektekkel kapcsolatos feladatkörében
a) közreműködik az Európai Unió által biztosított forrásokkal - pl. az Európai Szociális Alappal, az Európai Szociális Alap Plusszal, az Európai Regionális Fejlesztési Alappal, a Helyreállítási és Ellenállóképességi Eszközzel és az Európai Stratégiai Befektetési Alappal - összefüggő tárcaközi, szakpolitikai tervezési munkákban,
b) részt vesz a fejlesztési programok végrehajtásának és a célkitűzések elérésének nyomon követésében,
c) a szakmai felügyelete alá tartozó kiemelt projektek tekintetében figyelemmel kíséri a kiemelt jelentőségű szakmai eredménytermékek, a projektszinten rögzített szakmai elvárások, számszerűsíthető célok, mérföldkövek teljesülését, szükség esetén beavatkozást kezdeményez.
6.3.3.4. A Szakképzési Fejlesztési és Támogatási Főosztály egyéb feladatai körében
1) elkészíti az Országgyűlésből érkező, a főosztály feladat- és hatáskörébe tartozó területet érintő szóbeli és írásbeli kérdésekre, valamint interpellációkra vonatkozó válaszokat,
2) választ ad a minisztériumhoz érkezett, a főosztály feladat- és hatáskörébe tartozó területet érintő beadványokra.
6.4. A fiatalokért felelős helyettes államtitkár által irányított szervezeti egységek[387]
6.4.1. Fiatalokért Felelős Helyettes Államtitkári Titkárság
6.4.1.1. A Fiatalokért Felelős Helyettes Államtitkári Titkárság ellátja az 1. melléklet 77. §-ában meghatározott feladatokat.
6.4.2. Fiatalokért Felelős Főosztály
6.4.2.1. A Fiatalokért Felelős Főosztály kodifikációs feladatai körében
1) előkészíti a fiatalokat érintő jogszabályok és közjogi szervezetszabályozó eszközök szakmai javaslatát,
2) vizsgálja a fiatalokat érintő jogszabályok szakmai megalapozottságát, hatását, és figyelemmel kíséri hatályosulásukat,
3) előkészíti a közérdekű önkéntes tevékenységgel kapcsolatos jogszabályok és közjogi szervezetszabályozó eszközök szakmai javaslatát.
6.4.2.2. A Fiatalokért Felelős Főosztály koordinációs feladatai körében koordinálja
1) a több ágazatot érintő ifjúságpolitikai programok kialakítását és végrehajtását,
2) a Kárpát-medencében és a Diaszpórában élő magyar fiatalokkal és az ifjúsági szervezetekkel való együttműködés rendszerét, és kidolgozza fejlesztésének szakmai irányait,
3) az Új Nemzedék Jövőjéért ifjúságpolitikai keretprogramból fakadó feladatokat az Erzsébet Ifjúsági Alap Nonprofit Közhasznú Korlátolt Felelősségű Társaság közreműködésével.
6.4.2.3. A Fiatalokért Felelős Főosztály nemzetközi feladatai körében
1) közreműködik
a) Magyarország európai uniós tagságából, valamint a visegrádi országok együttműködéséből és egyéb nemzetközi tagságokból eredő ifjúságügyi feladatok ellátásában és koordinációjában,
b) az egységes hazai álláspont kialakításában, képviseletében, illetve összehangolásában,
c) a nemzetközi szervek tájékoztatását szolgáló jelentések előkészítésében és
d) az adatszolgáltatással kapcsolatos feladatok ellátásában,
2) közreműködik az Európa Tanács Ifjúsági Irányító Testületeiben (CDEJ, CMJ) való részvételben és a képviselet ellátásában, valamint együttműködik az Európai Unió és az Európa Tanács megállapodásaként létrejött Ifjúsági Partnerség kezdeményezéssel,
3) közreműködik a két- és többoldalú államközi szerződésekből, vegyes bizottsági megállapodásokból eredő ifjúságügyi feladatok ellátásában,
4) részt vesz az Európai Unió Oktatás, Ifjúság, Kultúra és Sport Tanácsa üléseinek előkészítésében, valamint közreműködik az ifjúsági területre vonatkozó tagállami mandátum kidolgozásában és egyeztetésében,
5) ellátja az önkéntességgel kapcsolatos, európai uniós tagságból és egyéb nemzetközi kötelezettségekből adódó feladatokat,
6) biztosítja a nemzetközi kapcsolatok területén az önkéntességgel foglalkozó ENSZ, Európa Tanács és európai uniós bizottságokban a képviseletet,
7) szakmai támogatást nyújt a Stratégiai és Elemzési Főosztálynak az Erasmus+ és az Európai Szolidaritási Testület végrehajtásával kapcsolatban.
6.4.2.4. A Fiatalokért Felelős Főosztály funkcionális feladatai körében
1) a költségvetés előkészítése során részt vesz az ifjúságpolitikai és a közérdekű önkéntes tevékenységgel kapcsolatos költségvetési előirányzatok tervezésében, kidolgozza azok szakmai tartalmát, és figyelemmel kíséri felhasználásukat,
2) közreműködik a költségvetési fejezetben szereplő és a fiatalokért felelős helyettes államtitkár szakmai felügyelete alá tartozó fejezeti kezelésű előirányzatok tekintetében a fejezeti kezelésű előirányzatokkal és a központi kezelésű előirányzatokkal kapcsolatos eljárási rendről és hatáskörökről szóló szabályozásban meghatározott feladatokban.
6.4.2.5. A Fiatalokért Felelős Főosztály egyéb feladatai körében
1) érvényesíti a Nemzeti Ifjúsági Stratégiában megállapított és elfogadott elveket, cselekvési célkitűzéseket és az azokhoz rendelt megvalósítási koncepciókat, valamint - rendszeres időközönként - javaslatot tesz a Nemzeti Ifjúsági Stratégia megerősítésére vagy felülvizsgálatára,
2) ellátja a Nemzeti Önkéntes Stratégia kialakításával és végrehajtásával kapcsolatos szakmai és koordinációs feladatokat,
3) programokat dolgoz ki az önkéntes tevékenység támogatására, továbbá ellátja a felsőoktatásért, szak- és felnőttképzésért, fiatalokért felelős államtitkára családokért felelős államtitkár feladatkörébe tartozó, önkéntességgel kapcsolatos egyéb feladatokat,
4) meghatározza az ifjúságpolitikához tartozó területek szakmai felügyeleti rendszerét és az e területekhez tartozó tevékenységek gyakorlásához szükséges képesítési rendszert és követelményeket,
5) ellátja az ifjúságot segítő telefonos lelkisegély-szolgálatok működésével kapcsolatos kötelezettségeket,
6) a helyi önkormányzatokért felelős miniszter által vezetett minisztériummal együttműködve támogatja az önkormányzati ifjúsági referensi hálózat tevékenységét,
7) közreműködik az ifjúsági célú pályázatok szakmai tartalmának kialakításában és a döntés előkészítésében, valamint közreműködik az ifjúsági célú pályázatokkal kapcsolatos egyéb feladatok tekintetében a kijelölt támogatáskezelő szervezettel,
8) részt vesz a Gyermek és Ifjúsági Alapprogram Tanácsával kapcsolatos minisztériumi feladatok ellátásában,
9) előkészíti a módszertani fejlesztéseket és tevékenységeket, különösen a helyi ifjúsági munka fejlesztése, az ifjúsági szervezetek és szolgáltatók kapacitásának bővítése, valamint a fiatalok társadalmi aktivitásának fejlesztése érdekében,
10) közreműködik a fiatalok élethelyzetére, körülményeinek alakulására, az ifjúságpolitikai intézkedések hatásainak kimutatására szolgáló kvantitatív és kvalitatív kutatások meghatározásában és koordinációjában,
11) részt vesz a szakterületéhez illeszkedő szakmapolitikai fejlesztési koncepciókkal kapcsolatos feladatok ellátásában,
12) a jövő nemzedékek érdekében kapcsolatot tart a környezetvédelemért felelős miniszter irányítása alá tartozó szervezeti egységekkel,
13) a szülőföldön való boldogulás elősegítése érdekében kapcsolatot tart az illetékes más szakterületekkel.
6.4.2.6. A Fiatalokért Felelős Főosztály egyedi közhatalmi aktusokkal kapcsolatos feladatai körében ellátja a közérdekű önkéntes tevékenységről szóló törvényben foglalt hatósági feladatokat, és vezeti az abban meghatározott hatósági nyilvántartást.
6.4.3. Tehetségekért Felelős Főosztály
6.4.3.1. A Tehetségekért Felelős Főosztály kodifikációs feladatai körében
1) előkészíti a Nemzeti Tehetség Programmal kapcsolatos feladatokat érintő jogszabályok és közjogi szervezetszabályozó eszközök szakmai javaslatát,
2) vizsgálja a hatáskörébe tartozó jogszabályok szakmai megalapozottságát, hatását, és figyelemmel kíséri hatályosulásukat.
6.4.3.2. A Tehetségekért Felelős Főosztály funkcionális feladatai körében
1) ellátja a Nemzeti Tehetség Program, a Köbüki tehetséggondozó tanári ösztöndíj program, valamint a Tanítsunk Magyarországért program megvalósításával összefüggő minisztériumi feladatokat,
2) koordinálja és előkészíti a Tehetségügyi Koordinációs Fórum munkáját, a Fórum titkári pozícióját a Tehetségekért Felelős Főosztály vezetője tölti be,
3) nyomon követi a Nemzeti Tehetség Program szakmai megvalósulását, valamint végzi az egyedi támogatások szakmai és pénzügyi beszámoltatását,
4) feladatkörében részt vesz a Nemzeti Tehetség Program pályázati programjainak szakmai elbírálásában, valamint a döntés előkészítésében,
5) feladatkörében együttműködik a Nemzeti Tehetség Központ Közhasznú Nonprofit Korlátolt Felelősségű Társasággal, valamint a kijelölt lebonyolító szervezettel, nyomon követi szakmai feladataik megvalósítását, részt vesz a kapcsolattartásban,
6) egyeztet a tehetségügyi kérdésekben a tárcák között,
7) részt vesz a tehetséggondozáshoz kapcsolódó hazai és európai programok tematikus egységbe foglalásában, valamint a tárcák, továbbá a civil szereplők közötti együttműködési folyamatokban,
8) koordinálja a Nemzeti Tehetség Program feladataihoz kapcsolódó kommunikációs kampánnyal összefüggő feladatokat,
9) előkészíti a Nemzeti Tehetség Program 2 éves cselekvési programjainak végrehajtásáról készült beszámoló dokumentációját,
10) biztosítja a Nemzeti Tehetség Program keretében az esélyegyenlőség megvalósulásának kereteit,
11) részt vesz a szakterületéhez illeszkedő szakmapolitikai fejlesztési koncepciókkal kapcsolatos feladatok ellátásában.
6.5.
7. A CSALÁDOKÉRT FELELŐS ÁLLAMTITKÁR ÁLTAL IRÁNYÍTOTT SZERVEZETI EGYSÉGEK
7.1. Családokért Felelős Államtitkári Kabinet
7.1.1. A Családokért Felelős Államtitkári Kabinet az 1. melléklet 78. §-ában meghatározott feladatokon túl
1) közreműködik a családokért felelős államtitkári döntések előkészítésében, előzetes egyeztetésében,[388]
2) közreműködik az családokért felelős államtitkári feladatok előkészítésében, végrehajtásában és ellenőrzésében,
3) a családokért felelős államtitkár felkérése alapján tanácsadási, egyeztetési és koordinációs feladatokat lát el,
4) családokért felelős államtitkári döntés alapján tájékoztatást kérhet a családokért felelős államtitkár által irányított szervezeti egységek feladatairól,
5)[389]
6) támogatja a családokért felelős államtitkár szervezeti és szervezeten kívüli kommunikációját,[390]
7) közreműködik a Miniszteri Kabinettel a családokért felelős államtitkár feladat- és hatásköréhez kapcsolódó sajtó- és kommunikációs feladatok ellátásában,
8) a Miniszteri Kabinettel közreműködve koordinálja a családokért felelős államtitkár feladat- és hatásköréhez kapcsolódó miniszteri elismeréseket, valamint állami kitüntetéseket,
9)[391]
10)[392]
11) a Parlamenti Főosztály tájékoztatása alapján figyelemmel kíséri az Országgyűléshez benyújtott, családügyi feladatkört érintő jogszabálytervezeteket, határozati javaslatokat, jelentéseket, beszámolókat, tájékoztatókat, a kormányzat intézkedését igénylő bizottsági és képviselői javaslatokat,[393]
12) elősegíti a családokért felelős államtitkár parlamenti, érdekegyeztetési, döntés-előkészítő tevékenységét,
13)[394]
7.1.2. A Családokért Felelős Államtitkári Kabineten működő Családokért Felelős Államtitkári Titkárság ellátja az 1. melléklet 77. §-ában rögzített titkársági feladatokat.
7.1.3. Családokért Felelős Államtitkári Titkárság biztosítja a családokért felelős államtitkár munkájához kapcsolódó adminisztratív és koordinációs feladatok előkészítését és folyamatos ellátását, továbbá mindazon ügyek vitelét, melyet a családokért felelős államtitkár számára meghatároz, így különösen
1) segíti a családokért felelős államtitkár igazgatási feladatait,
2)[395]
3) gondoskodik az állampolgári megkeresések megválaszolásáról,[396]
4) közreműködik a családokért felelős államtitkár által meghatározott feladatok ellenőrzésében, illetve azok végrehajtásában, e jogkörében eljárva a kijelölt felelősöktől tájékoztatást kérhet, valamint a feladatvégzésre biztosított határidőt nyilvántartja.
7.1.4. A Családokért Felelős Államtitkári Titkárság funkcionális feladatai tekintetében
1) előkészíti és koordinálja a családokért felelős államtitkár belföldi és külföldi programjait és útjait együttműködésben a Családügyi Kormányközi Ügyek Osztállyal, valamint gondoskodik a családokért felelős államtitkár programjainak megvalósításában részt vevők megfelelő tájékoztatásáról,
2) koordinálja a programokhoz kapcsolódó háttéranyagok elkészítését,
3) koordinálja, nyilvántartja és döntésre előkészíti a családokért felelős államtitkárnak címzett felkéréseket, programjavaslatokat,
4) koordinálja, nyilvántartja és döntésre előkészíti a családokért felelős államtitkár által kezdeményezett találkozó-kezdeményezéseket és más kapcsolatfelvételeket,
5) elkészíti a Statútum 128. § 5-6. pontjában rögzített feladatok ellátásáért felelős szervezeti egységekhez kapcsolódó protokoll- és egyéb rendezvények programtervét,
6) előkészíti és megszervezi a Statútum 128. § 5-6. pontjában rögzített feladatok ellátásáért felelős szervezeti egységek hazai és nemzetközi protokolláris programjait, egyéb rendezvényeit,
7) előkészíti és szervezi a Statútum 128. § 5-6. pontjában rögzített feladatok ellátásáért felelős szervezeti egységek által adományozható elismerésekkel kapcsolatos rendezvényeket, ünnepségeket együttműködésben az illetékes szakterülettel,
8) az utazási és protokollterv alapján koordinálja és ellenőrzi a Statútum 128. § 5-6. pontjában rögzített feladatok ellátásáért felelős szervezeti egységek hazai protokollszerepléseit,
9) intézi a Magyarországon megrendezett, a Statútum 128. § 5-6. pontjában rögzített feladatok ellátásáért felelős szervezeti egységeket érintő többoldalú tanácskozások, konferenciák, illetve a nemzetközi szervezetek magyarországi üléseinek protokolláris és szervezési teendőit,
10) ellátja a Statútum 128. § 5-6. pontjában rögzített feladatok ellátásáért felelős állami vezetők külföldi látogatásainak, rendezvényeinek protokolláris és szervezési teendőit a Családügyi Kormányközi Ügyek Osztállyal együttműködve.
7.2. A családügyekért felelős helyettes államtitkár által irányított szervezeti egységek
7.2.1. Családügyekért Felelős Helyettes Államtitkári Titkárság
7.2.1.1. A Családügyekért Felelős Helyettes Államtitkári Titkárság ellátja az 1. melléklet 77. §-ában meghatározott általános feladatokat, továbbá egyéb feladatai körében[397]
1) közreműködik a nők és a családok mentális egészségfejlesztése, egészségnevelése, egészségvédelme stratégiai irányainak meghatározásában, az ezekkel kapcsolatos prevenciós programok, cselekvési tervek és stratégiák kidolgozásában, valamint részt vesz a társadalom mozgósításában,
2) közreműködik a gyermekvállalással és -gondozással kapcsolatos lakossági szűrővizsgálatok koordinálásában,
3) közreműködik a gyermekvállalással és -gondozással kapcsolatos népegészségügyi problémák tudományos kutatásának tervezésében, együttműködik az egészségproblémák hátterének feltárásában,
4) közreműködik a családbarát szülészeti rendszer megvalósításában,
5) közreműködik a népesedéspolitikával kapcsolatos szakmai feladatok ellátásában,
6) közreműködik az európai uniós tagságból, valamint az egyéb nemzetközi kötelezettségekből adódó, nőpolitikával kapcsolatos feladatok ellátásában,
7) rendszeres időközönként közreműködik az ENSZ CEDAW Egyezményében és annak ajánlásaiban foglaltak teljesítéséről, valamint az ENSZ Nők IV. Világkonferenciája célkitűzéseinek megvalósulásáról szóló jelentések elkészítésében,
8) közreműködik az ENSZ CEDAW Egyezményben foglaltakkal összefüggésben a magyar államot érintő panaszos ügyek megoldásában,
9) az európai uniós és nemzetközi feladatai körében közreműködik a családügyi ágazatot érintő feladatok - ezen belül kiemelten a nők és férfiak társadalmi egyenlőségének előmozdítását tartalmazó nyelvezetek véleményezése -ellátásában, valamint az európai uniós és egyéb nemzetközi szervezeti tagságból következő feladatok megvalósításában, ezen belül közreműködik a Magyarország európai uniós tagságából adódó jogszabályelőkészítési feladatok ellátásában, valamint részt vesz az elfogadott európai uniós jogszabályokból és az európai uniós együttműködés egyéb jogi eszközeiből fakadó hazai feladatok meghatározásának vezetői döntésre való előkészítésében,
10) részt vesz a kétoldalú tárcaközi megállapodások, a kétoldalú nemzetközi megállapodások tervezetének kidolgozásában, véleményezésében, egyeztetésében,
11) ellátja a családokért felelős államtitkár feladat- és hatáskörébe tartozó nemzetközi dokumentumok véleményezését a szakmai főosztályokkal együttműködve,
12) részt vesz a szakterületet érintő nemzetközi tárgyalásokban, feladat- és hatáskörében javaslatot tesz az állami és kormányközi, tartományi és regionális szintű kapcsolatfelvételre, koordinálja a családügyi ágazat feladat- és hatáskörébe tartozó nemzetközi szervezetekben való tagságból eredő kötelezettségek és feladatok ellátását, ideértve a minisztériumi, illetve kormányzati álláspont kialakítását, képviseletét, valamint a nemzetközi szerződések végrehajtásából eredő tagállami kötelezettségek monitorozásával összefüggésben a nemzetközi szervezetekben hazánkat érintő megállapítások, elmarasztalások, a hazánkkal szemben megfogalmazott ajánlások, elvárások megfelelő kezeléséhez szükséges lépések előkészítését,
13) javaslatot tesz a szakterületi vezetők utazási és nemzetközi tárgyalási programtervéhez, és közreműködik a feladatok végrehajtásában,
14) ellátja a családügyi területhez köthetően a más országokban történő változások, fejlemények nemzetközi monitorozását,
15) a családügyi ágazatot érintő feladatok vonatkozásában kapcsolatot tart és együttműködik más minisztériumokkal - különösen a Külgazdasági és Külügyminisztériummal és az Igazságügyi Minisztériummal -, nemzetközi szervezetekkel, a magyarországi külképviseletekkel, a külföldi magyar külképviseletekkel,
16) a nőpolitikai kérdésekhez kapcsolódó koordinatív, tervezési és stratégiai feladatai körében
a) kidolgozza a nőpolitika alapjául szolgáló stratégiai dokumentumokat,
b) cselekvési és szakmai programokat dolgoz ki, valamint figyelemmel kíséri azok végrehajtását,
c) közreműködik a vonatkozó szakmapolitikai fejlesztési koncepciók kidolgozásában,
d) koordinálja a nőpolitikához kapcsolódó, több ágazatot, szakterületet érintő programok és koncepciók kialakítását és végrehajtását,
e) közreműködik az Emberi Jogi Munkacsoport Nők Jogaiért Felelős Tematikus Munkacsoportjának tevékenységében,
17) elemzési, kutatás-koordinációs és információs fejlesztési feladatkörében
a) koordinálja a nőpolitikai terület információs fejlesztéseit, azok nyomon követését,
b) összefogja és koordinálja a nőpolitikai terület statisztikai, adatgyűjtési és információs rendszereinek működtetését,
c) közreműködik az európai uniós összehasonlításokat, illetve szakmapolitikai értékeléseket lehetővé tevő indikátorok kidolgozásában,
18) közreműködik a nőpolitikával kapcsolatos, európai uniós és hazai pályázatokkal összefüggő, koordinációs, pályáztatási, értékelési, szervezési feladatokban,
19) kialakítja a nőpolitikai célok érvényesülését elősegítő nemzetközi források felhasználásának szakmai tartalmát, részt vesz a nemzetközi finanszírozású programok szakmai monitorozásában,
20) közreműködik a Családügyi Támogatási Főosztállyal együttműködve a meddőségkezelési szakmai koncepció kidolgozásában, a program megvalósulásának nyomon követésében,
21) közreműködik a családbarát szülészeti rendszer kialakításában,
22) közreműködik az 1-es típusú diabétesszel élő gyermekek ellátásának alakításában.
7.2.2. Gyermekügyi és Idősügyi Főosztály
7.2.2.1. A Gyermekügyi és Idősügyi Főosztály kodifikációs feladatai körében
1) előkészíti a gyermekek napközbeni ellátására, a kora gyermekkori intervenció koordinációjára vonatkozó jogszabályokat és közjogi szervezetszabályozó eszközöket,
2) előkészíti a bölcsődei ellátást nyújtó intézményekben a pedagógus munkakörben foglalkoztatottak tekintetében a pedagógusok előmeneteli és illetményrendszerének szabályozását,
3) előkészíti a kapcsolati erőszak áldozatait fogadó intézményekkel kapcsolatos jogszabályokat és közjogi szervezetszabályozó eszközöket,
4) előkészíti az idősügyre vonatkozó jogszabályokat és közjogi szervezetszabályozó eszközöket,
5) vizsgálja az 1)-4) alpont szerinti jogszabályok szakmai megalapozottságát, hatását, és figyelemmel kíséri hatályosulásukat.
7.2.2.2. A Gyermekügyi és Idősügyi Főosztály koordinációs feladatai körében
1) koordinálja a feladat- és hatáskörébe tartozó szakfeladatokhoz kapcsolódó, több tárcát, ágazatot, szakterületet érintő programok és koncepciók kialakítását és végrehajtását,
2) közreműködik a kora gyermekkori intervencióval kapcsolatos feladatok ellátásában.
7.2.2.3. A Gyermekügyi és Idősügyi Főosztály egyedi közhatalmi aktusokkal kapcsolatos feladatai körében
1) gyakorolja a szakmai irányítói és a felügyeleti szerv jogait a gyermekek napközbeni ellátásával kapcsolatos ügyekben,
2) előkészíti a szakhatósági állásfoglalásokat a szociális és a gyermekjóléti szolgáltatások közül a gyermekek napközbeni ellátása területi lefedettségét figyelembe vevő finanszírozási rendszerbe történő befogadás szakkérdésében,
3) az érintett szervezeti egységekkel együttesen, a feladat- és hatáskörébe tartozó feladatok tekintetében
a) előkészíti a kormányhivatalok számára az éves ellenőrzési terv kiemelt területeinek meghatározását, valamint a kormányhivatalok által készített éves beszámolójelentések értékelését,
b) részt vesz a kormányhivataloknál lefolytatott törvényességi, szakszerűségi és hatékonysági ellenőrzésekben, illetve kezdeményezheti ezek lefolytatását.
7.2.2.4. A Gyermekügyi és Idősügyi Főosztály európai uniós és nemzetközi feladatai körében
1) közreműködik a gyermekek napközbeni ellátásával, továbbá a kora gyermekkori intervenció koordinációjával kapcsolatos feladatok ellátásában,
2) ellátja a kapcsolati erőszak áldozatait fogadó intézményekkel kapcsolatban, az európai uniós tagságból és egyéb nemzetközi kötelezettségekből adódó feladatokat,
3) közreműködik az időspolitikával kapcsolatos feladatok ellátásában, szükség esetén ellátja a szakterület képviseletét a bizottsági üléseken,
4)[398]
5) közreműködik az időspolitikával kapcsolatos európai uniós és egyéb nemzetközi szervektől érkező és a kétoldalú kapcsolatokból adódó megkeresésekhez fűződő szakmai feladatokban.
7.2.2.5. A Gyermekügyi és Idősügyi Főosztály funkcionális feladatai körében a költségvetés előkészítése során részt vesz a gyermekek napközbeni ellátásával, a kora gyermekkori intervenció koordinációjával, a kapcsolati erőszak és az emberkereskedelem áldozatait befogadó intézményekkel, valamint idősüggyel kapcsolatos fejezeti és ágazati előirányzatokra és a finanszírozásukra vonatkozó költségvetési javaslatok összeállításában, kidolgozza azok szakmai tartalmát, és figyelemmel kíséri azok felhasználását.[399]
7.2.2.6. A Gyermekügyi és Idősügyi Főosztály egyéb feladatai körében
1) cselekvési és szakmai programokat, modellkísérleti programokat működtet a Családbarát Magyarország Központtal együttműködésben, valamint figyelemmel kíséri azok végrehajtását, és szükség esetén részt vesz az ellenőrzésben,
2) programokat dolgoz ki a munkahelyi és családi kötelezettségek összehangolásának elősegítése érdekében, ellátja a gyermekek napközbeni ellátását érintő pályáztatási, értékelési feladatokat,
3) ellátja a miniszternek a gyermekek napközbeni ellátásával, a kora gyermekkori intervenció koordinációjával kapcsolatos, más közigazgatási szerv, illetve a miniszter irányítása alá tartozó más szervezeti egység feladat-és hatáskörébe nem tartozó feladatait,
4) ellátja a miniszternek a gyermekek napközbeni ellátása esetén, valamint a kapcsolati erőszak elleni fellépéssel összefüggésben a módszertani szervezetek kijelölésével és egyedi támogatás nyújtásával kapcsolatos feladatait,[400]
5) részt vesz a gyermekek napközbeni ellátásához kapcsolódó érdekképviseletet ellátó szervezetekkel való kapcsolattartásban,
6) eljár a bölcsődei dajka, a bölcsődei szolgáltatást nyújtó személy és a napközbeni gyermekfelügyelet szolgáltatást nyújtó személyek képzéséhez szükséges Egységes Képzési Program jóváhagyásának előkészítése tekintetében,
7) eljár a bölcsődei dajka, a bölcsődei szolgáltatást nyújtó személy és a napközbeni gyermekfelügyelet szolgáltatást nyújtó személyek részére szervezett tanfolyamok pályáztatásával, szervezésével, elindításának bejelentésével, vizsgáztatásával, ellenőrzésével kapcsolatos feladatok előkészítése tekintetében,
8) eljár a bölcsődei nevelés, gondozás országos alapprogramja jóváhagyása előkészítésének tekintetében,
9) a minisztert megillető hatáskörben a gyermekek napközbeni ellátása tekintetében a befogadási eljárással kapcsolatosan előkészíti a naptári évre vonatkozó kapacitást a közleményben való közzétételhez,
10) előkészíti a minisztert megillető hatáskörben a gyermekek napközbeni ellátása tekintetében adatlapok, formanyomtatványok rendszeresítését a szolgáltatók engedélyezése és finanszírozása ügyében,
11) eljár a minisztert megillető hatáskörben a gyermekek napközbeni ellátása tekintetében a szakmai irányító és a felügyeleti jogkört ellátó hatáskörökben a működést engedélyező szervként eljáró kormányhivatalok tekintetében,
12) előkészíti a minisztert megillető hatáskörben a gyermekek napközbeni ellátása tekintetében indokolt esetben a szolgáltató, intézmény, ellátotti létszám, férőhelyszám befogadásának szükségességéről való döntést az államháztartásért felelős miniszterrel egyetértésben,
13) ellátja a minisztert megillető hatáskörben a gyermekek napközbeni ellátása tekintetében a Kincstár nyilvántartásokkal kapcsolatos feladatainak szakmai irányítását,
14) ellátja a minisztert megillető hatáskörben a Család, Esélyteremtő és Önkéntes Házak működtetésével kapcsolatos feladatokat,
15) a gyermekek napközbeni ellátásával, a kora gyermekkori intervenció koordinációjával kapcsolatban
a) közreműködik a vonatkozó szakmapolitikai fejlesztési koncepciók kidolgozásában,
b) közreműködik az európai uniós és hazai pályázatokkal összefüggő szakmai tartalmak kidolgozásában,
c) részt vesz a kormányzati döntések előkészítésében, elemzi e döntések hatásait,
d) ellátja a Kincstárnak a gyermekek napközbeni ellátásának nyilvántartásával kapcsolatos feladatellátása szakmai irányításával kapcsolatos feladatokat,
e) ellátja a szakmapolitikai irányok, fejlesztési koncepciók, cselekvési és szakmai programok kialakítását, valamint azok monitorozását,
f) előkészíti a gyermekek napközbeni ellátásával, a kora gyermekkori intervenció koordinációjával kapcsolatos döntéseket,
g) közreműködik a gyermekek napközbeni ellátásával kapcsolatos, azok támogatását, átalakítását, fejlesztését célzó szakmai tartalmak kialakításában, működési feltételeinek megteremtésében,
h) módszertani feladatai körében a gyermekek napközbeni ellátása területén a módszertani feladatellátásra kijelölt szervezet és szükség szerint az érintett szakmai főosztályok bevonásával módszertani anyagokat dolgoz ki,
i) részt vesz a minőségfejlesztési stratégia, a standardok, a szolgáltatási protokollok, valamint a szakmai ellenőrzés módszertanának és eljárásrendjének kidolgozásában,
j) közreműködik az intézményi ellenőrzések és nyilvántartások eredményeinek szakmai elemzésében és feldolgozásában,
k) új szolgáltatási formák és szakmai módszerek bevezetése érdekében modellkísérleteket szorgalmaz,
l) figyelemmel kíséri az ellátórendszert érintő tudományos kutatómunka eredményeit, elősegíti azok elterjesztését és gyakorlati alkalmazását,
m) közreműködik az európai uniós és hazai pályázatokkal összefüggő koordinációs, pályáztatási, értékelési feladatokban,
16) feladatkörében együttműködik a következő szervezetekkel: Szociális és Gyermekvédelmi Főigazgatóság (a továbbiakban: SZGYF), Slachta Margit Nemzeti Szociálpolitikai Intézet, Családbarát Magyarország Központ, Kincstár, valamint Kopp Mária Intézet a Népesedésért és a Családokért,
17) közreműködik a feladat- és hatáskörét érintő statisztikai rendszer működtetésében,
18) meghatározza a gyermekek napközbeni ellátása körébe tartozó tevékenységek gyakorlásához szükséges képesítési rendszert és követelményeket,
19) a gyermekek napközbeni ellátása területén a módszertani feladatellátásra kijelölt szervezet bevonásával a szolgáltatást nyújtó személyek és a bölcsődei dajka képesítési előírásait meghatározó miniszteri rendeletben előírt tanfolyam tekintetében képzéstervezési, képzésszervezési, képzésfejlesztési (Egységes Képzési Program elkészítése, módosítása és tananyagfejlesztése), képzésellenőrzési, valamint nyilvántartási feladatokat lát el,
20) ellátja a gyermekek napközbeni ellátása feladatellátásának szakmai irányításával kapcsolatos feladatokat,
21) ellátja a kapcsolati erőszak áldozatai számára ellátást, szolgáltatást biztosító intézmények és az Országos Kríziskezelő és Információs Telefonszolgálat szakmai irányításával kapcsolatos feladatokat,[401]
22) közreműködik az emberkereskedelem megelőzésével és visszaszorításával kapcsolatos feladatok ellátásában, melynek keretében szakmailag koordinálja az emberkereskedelem áldozatait befogadó védett szállást,
23) részt vesz a szakterületéhez illeszkedő szakmapolitikai fejlesztési koncepciókkal kapcsolatos feladatok ellátásában,
24) véleményezi az előzetes és közigazgatási egyeztetésre megküldött, valamint a kormányzati döntéshozó testületek, a Kormány és az Országgyűlés üléseire benyújtott előterjesztéseket, és figyelemmel kíséri az azokkal kapcsolatos döntéseket,
25) koordinálja az Idősügyi Nemzeti Stratégia végrehajtásával kapcsolatos kormányzati feladatok végrehajtását,[402]
26) ellátja az Idősbarát Önkormányzat Díjjal kapcsolatos pályáztatási, értékelési és szervezési feladatokat,[403]
27) ellátja az Idősek Tanácsa működtetésével és az Idősek Világnapja központi rendezvényével kapcsolatos feladatokat,[404]
28) ellátja a miniszternek az idősek helyzetével kapcsolatos, más közigazgatási szerv, illetve a miniszter alá tartozó más szervezeti egység feladat- és hatáskörébe nem tartozó feladatait,[405]
29) részt vesz az időskorúak társadalmi integrációját, az aktív és méltó időskor gyakorlatának megvalósítását segítő idősbarát programok kidolgozásában, megvalósításában,[406]
30) elősegíti az időskor és az idősödés pozitív társadalmi szemléletű megközelítését,[407]
31) elősegíti az idősek családon belüli és társadalmon belüli szerepvállalásának elismerését,[408]
32) erősíti a családok és helyi közösségek idősek iránti szolidaritását, megbecsülését, felelősségvállalását,[409]
33) feladatkörében közreműködik a generációk közötti együttműködés, tapasztalatátadás fejlesztéséhez kapcsolódó javaslatok kidolgozásában,[410]
34) részt vesz az idősek életkörülményeit befolyásoló kormányzati döntések előkészítésében, az idősbarát társadalom kialakításában,[411]
35) az érintett minisztériumokkal és szervekkel együttműködve, a hatáskörébe tartozó idősügyi feladatok tekintetében,[412]
a) közreműködik az idősekre vonatkozó népegészségügyi tárgyú stratégiák, programok, cselekvési tervek kidolgozásában,
b) közreműködik az Emberi Jogi Munkacsoport Idősek Jogaiért Felelős Tematikus Munkacsoportjának tevékenységében.
7.2.3. Családügyi Támogatási Főosztály
7.2.3.1. A Családügyi Támogatási Főosztály kodifikációs feladatai körében
1) előkészíti a családtámogatásokhoz - ideértve a csecsemőgondozási díjat és a gyermekgondozási díjat is -és egyéb, családpolitikához kapcsolódó jogszabályokat és közjogi szervezetszabályozó eszközöket,
2) előkészíti a családpolitikai eszközök kialakítását érintő jogszabályokat és közjogi szervezetszabályozó eszközöket,
3) vizsgálja az 1) és 2) pont szerinti jogszabályok szakmai megalapozottságát, hatását, és figyelemmel kíséri hatályosulásukat, szükség esetén javaslatot tesz azok módosítására,
4) közreműködik a táppénzzel kapcsolatos jogszabályok, intézkedések és programok előkészítésében.
7.2.3.2. A Családügyi Támogatási Főosztály pénzügyi feladatai körében
1) ellátja és koordinálja a családokért felelős államtitkár felügyelete alá tartozó intézményi és igazgatási szakmai keretek és fejezeti kezelésű költségvetési előirányzatok felhasználására irányuló döntéshozatalt és a döntések végrehajtását, továbbá gondoskodik az előirányzatok felhasználásának kötelezettségvállalási és teljesítésigazolási feladatairól,[413]
2) ellátja az ágazati kommunikációs kampányhoz kapcsolódó szakmai feladatokat és azok szakmai pénzügyi lebonyolítását, továbbá a rendezvény és médiaügynökségi kapcsolattartást,
3) ellátja az Idősbarát Önkormányzat Díjjal kapcsolatos pályáztatási, értékelési és szervezési pénzügyi feladatokat, valamint az Idősek Tanácsa működtetésével és az Idősek Világnapja központi rendezvény szervezésével kapcsolatos pénzügyi feladatokat,
4) a költségvetés előkészítése során koordinálja az előirányzatokra és a finanszírozásukra vonatkozó költségvetési javaslatok összeállítását az érintett szervezeti egységek javaslatai alapján,[414]
5) gondoskodik az Erzsébet-táborokkal kapcsolatos jogszabályok szakmai előkészítéséről, módosításuk kezdeményezéséről, illetve azok végrehajtásáról, valamint a táborok működéséhez és fejlesztéséhez szükséges költségvetési források biztosításáról,[415]
6) közreműködik a támogatás biztosításához szükséges kötelezettségvállalási dokumentumok elkészítésében, támogatási szerződések, támogatói okiratok, megállapodások megkötésében, valamint azok módosításában, a támogatás pénzügyi teljesítésében, valamint a támogatás felhasználásáról szóló szakmai és pénzügyi beszámoló ellenőrzésében, helyszíni ellenőrzés lebonyolításában,
7) a szakmai javaslatoknak megfelelően koordinálja az ágazati fejezeti kezelésű előirányzatokhoz és igazgatási szakmai keretekhez kapcsolódó támogatási, vállalkozási és megbízási szerződéseket, valamint azok módosítását,
8) közreműködik a családokért felelős államtitkár feladatköréhez kapcsolódó gazdasági társaságok, költségvetési szervek, háttérintézmények és egyéb szervezetek működtetésével kapcsolatos feladatellátásban, utasítások előkészítésében, illetve tervezési, gazdálkodási, elszámoltatási, adatszolgáltatási műveleteivel összefüggő feladatok végrehajtásában,
9) közreműködik a költségvetés és a zárszámadás elkészítésében,
10) koordinálja az ágazati pályázatok kiírását és pénzügyi lebonyolítását,[416]
11) gondoskodik a családügyi ágazat szakmai felügyelete alá tartozó fejezeti kezelésű előirányzatok felhasználása tekintetében adattábla vezetéséről, az aktuális szabad keret naprakész nyilvántartásáról,
12) lefolytatja a feladatkörébe tartozó fejezeti kezelésű előirányzatokon rendelkezésre álló források szakszerű felhasználása érdekében szükségessé váló szakmai és célszerűségi ellenőrzéseket.
7.2.3.3. A Családügyi Támogatási Főosztály koordinációs feladatkörében
1) koordinálja a 7.2.3.1. pontban felsorolt szakfeladatokhoz kapcsolódó, több ágazatot, szakterületet érintő programok és koncepciók kialakítását és végrehajtását,
2) szükség esetén egyedi ügyekben ellenőrzést folytat, illetve tájékoztatást kér az irányított, felügyelt intézmények, szervezetek szakmai tevékenységével, a fenntartói döntések végrehajtásával összefüggő feladatok teljesítésével, valamint a fejlesztések végrehajtásával kapcsolatosan.
7.2.3.4. A Családügyi Támogatási Főosztály egyedi közhatalmi aktusokkal kapcsolatos feladatai körében
1) gyakorolja a felügyeleti szerv jogait a családtámogatási ellátásokkal kapcsolatos ügyekben,
2) az érintett szervezeti egységekkel együttesen, a feladat- és hatáskörébe tartozó feladatok tekintetében
a) előkészíti a kormányhivatalok számára az éves ellenőrzési terv kiemelt területeinek meghatározását, valamint a kormányhivatalok által készített éves beszámolójelentések értékelését,
b) részt vesz a kormányhivataloknál lefolytatott törvényességi, szakszerűségi és hatékonysági ellenőrzésekben, valamint a Kincstárnál lefolytatott törvényességi és szakszerűségi ellenőrzésekben, illetve kezdeményezheti ezek lefolytatását,
c) a kormányhivatalok szakmai munkájának elősegítése érdekében közreműködik a családtámogatásokkal kapcsolatos jogszabályok szakmai szabályainak egységes érvényesülésével összefüggésben kiadott jogi aktusok kidolgozásában.
7.2.3.5. A Családügyi Támogatási Főosztály európai uniós és nemzetközi feladatai körében közreműködik az európai uniós tagságból, valamint az egyéb nemzetközi kötelezettségekből adódó, családpolitikával és családtámogatásokkal kapcsolatos feladatok ellátásában.
7.2.3.6. A Családügyi Támogatási Főosztály funkcionális feladatai körében közreműködik a költségvetés előkészítésében, ennek keretében részt vesz a családpolitikával kapcsolatos költségvetési előirányzatok tervezésében, és kidolgozza azok szakmai tartalmát.
7.2.3.7. A Családügyi Támogatási Főosztály egyéb feladatai körében
1) előkészíti a Kincstár szakmai irányítása keretében a minisztert megillető hatásköröket a családtámogatások tekintetében [310/2017. (X. 31.) Korm. rendelet 14. § (1) bekezdése],
2) cselekvési és szakmai programokat, modellkísérleti programokat működtet a Családbarát Magyarország Központtal együttműködésben, valamint figyelemmel kíséri azok végrehajtását, és szükség esetén részt vesz az ellenőrzésben,
3) programokat dolgoz ki a munkahelyi és családi kötelezettségek összehangolásának elősegítése érdekében, ellátja a Családbarát Munkahely címmel járó, valamint az 1-es típusú diabétesszel élő gyermekek és családjaik életkörülményeinek javításáról szóló 1634/2019. (XI. 14.) Korm. határozatban foglalt, a gyermekdiabétesz-centrumok fejlesztésére szolgáló, illetve civil szervezeteknek az 1-es típusú diabétesszel kapcsolatos tájékoztatási feladatokban való részvételét szolgáló pályázati programmal kapcsolatos pályáztatási, értékelési és szervezési feladatokat a kijelölt támogatáskezelővel, illetve az egészségügyért felelős miniszter által vezetett minisztériummal együttműködésben,[417]
4) részt vesz a családok életkörülményeit befolyásoló kormányzati döntések előkészítésében,
5) elemzi a kormányzati döntések családpolitikai hatásait,
6) ellátja a miniszternek a családtámogatásokkal kapcsolatos, más közigazgatási szerv, illetve a miniszter alá tartozó más szervezeti egység feladat- és hatáskörébe nem tartozó feladatait,
7) részt vesz a családok érdekképviseletét ellátó szervezetekkel való kapcsolattartásban,
8) a családügyi kérdésekhez kapcsolódó koordinatív, tervezési és stratégiai feladatai körében
a) kidolgozza a családpolitika alapjául szolgáló stratégiai dokumentumokat,
b) cselekvési és szakmai programokat dolgoz ki, valamint figyelemmel kíséri azok végrehajtását,
c) közreműködik a vonatkozó szakmapolitikai fejlesztési koncepciók kidolgozásában,
d) koordinálja a családpolitikához kapcsolódó, több ágazatot, szakterületet érintő programok és koncepciók kialakítását és végrehajtását,
9) elemzési, kutatás-koordinációs és információs fejlesztési feladatkörében
a) koordinálja a családpolitikai terület információs fejlesztéseit, azok nyomon követését,
b) összefogja és koordinálja a családpolitikai terület statisztikai, adatgyűjtési és információs rendszereinek működtetését,
c) közreműködik az európai uniós összehasonlításokat, illetve szakmapolitikai értékeléseket lehetővé tevő indikátorok kidolgozásában,
10) közreműködik a családpolitikával kapcsolatos, európai uniós és hazai pályázatokkal összefüggő, koordinációs, pályáztatási, értékelési, szervezési feladatokban,
11) közreműködik a családbarát szülészet szakmai koncepció kidolgozásában, a program megvalósulásának nyomon követésében,[418]
12) kommunikációs feladatai körében kampányokat tervez és folytat a családbarát közgondolkodás népszerűsítése érdekében a Gyermekügyi és Idősügyi Főosztály, az Örökbefogadási Főosztály, valamint a Családbarát Magyarország Központ közreműködésével,[419]
13) kialakítja a családpolitikai célok érvényesülését elősegítő nemzetközi források felhasználásának szakmai tartalmát, részt vesz a nemzetközi finanszírozású programok szakmai monitorozásában,
14) feladatkörében együttműködik a következő szervezetekkel: Családbarát Magyarország Központ, Kopp Mária Intézet a Népesedésért és Családokért,
15) ellátja a családtámogatásokkal kapcsolatos szakmapolitikai irányok, fejlesztési koncepciók, cselekvési és szakmai programok kialakítását, valamint azok monitorozását,
16) közreműködik a feladat- és hatáskörét érintő statisztikai rendszer működtetésében,
17) a nemzetstratégiai célokhoz kapcsolódva - a miniszterelnök általános helyettesének irányítása alá tartozó szervezeti egységekkel együttműködve - kapcsolatot tart a családok védelmével foglalkozó határon túli szervezetekkel, és elősegíti a magyar családok és az érdekeiket védő szervezetek közötti együttműködést,
18) a szakmai felügyelettel kapcsolatos feladatai körében segíti a szakfőosztályok tevékenységét, szakmai javaslatainak megtételét, szakmai előkészítő tevékenységét e szervezeti egységekkel közösen végzi,
19) részt vesz a családügyekért felelős helyettes államtitkár által átruházott hatáskörben ellátott szakmai felügyeleti, irányítási és tulajdonosi joggyakorlási feladatkörökkel érintett háttérintézményekkel és gazdasági társaságokkal kapcsolatos vagyongazdálkodási feladatok ellátásában,
20) ellátja a minisztert megillető hatásköröket a családtámogatásokkal kapcsolatos feladatkörükben eljáró kormányhivatalok tekintetében [223/1998. (XII. 30.) Korm. rendelet 1/C. § (2) bekezdése],
21)[420]
22) összeállítja a családügyekért felelős helyettes államtitkár által irányított szakterülethez kapcsolódó fejezeti előirányzatra és a finanszírozására vonatkozó költségvetési javaslatokat a Gyermekügyi és Idősügyi Főosztály, a Családügyi Stratégiai és Elemzési Főosztály valamint az Örökbefogadási Főosztály bevonásával, figyelemmel kíséri azok felhasználását,[421]
23) részt vesz a Családbarát Magyarország országos programsorozat és kommunikációs kampány szakmai koncepciójának kidolgozásában, részt vesz a Közbeszerzési Főosztály által koordinált közbeszerzési eljárásban, és a komplex kommunikációs rendezvényszervezési feladatok ellátása érdekében egyedi megrendeléseket készít elő, közreműködik a teljesítésigazolások szakmai előkészítésében,[422]
24) nyilvántartást vezet a 23) alpontban foglaltakhoz kapcsolódó megrendelésekről és a vonatkozó keretösszegek alakulásáról,[423]
25) együttműködik a Nemzeti Kommunikációs Hivatallal a 23) alpontban foglalt eljárással kapcsolatos szakmai kérdésekben,[424]
26) gondoskodik a Statútum 128. § 5-6. pontjában rögzített feladatok ellátásáért felelős szervezeti egységek vonatkozásában a kormányzat közbeszerzési politikájának és az ágazat egységes elveinek érvényre juttatásáról a közbeszerzési értékhatár alatti beszerzésekben, valamint közbeszerzésekben, összeállítja a családügyi ágazat tekintetében az éves közbeszerzési, kommunikációs, vagy rendezvényszervezésre vonatkozó tervet,[425]
27) felügyeli az ágazathoz tartozó háttérintézmények előirányzat-gazdálkodását,
28) ellátja a családügyekért felelős helyettes államtitkár szakmai felügyelete alá tartozó fejezeti kezelésű előirányzatok felhasználásával kapcsolatosan a miniszter által meghatározott kontrolling feladatokat,
29) véleményezi az előzetes és közigazgatási egyeztetésre megküldött, valamint a kormányzati döntéshozó testületek, a Kormány és az Országgyűlés üléseire benyújtott előterjesztéseket, és figyelemmel kíséri az azokkal kapcsolatos döntéseket.
7.2.4. Örökbefogadási Főosztály[426]
7.2.4.1. Az Örökbefogadási Főosztály kodifikációs feladatai körében[427]
1) előkészíti az örökbefogadás rendszeréhez kapcsolódó jogszabályokat és közjogi szervezetszabályozó eszközöket,[428]
2) vizsgálja az 1) pont szerinti jogszabályok szakmai megalapozottságát, hatását, és figyelemmel kíséri hatályosulásukat.
7.2.4.2. Az Örökbefogadási Főosztály koordinációs feladatai körében[429]
1) koordinálja a feladat- és hatáskörébe tartozó szakfeladatokhoz kapcsolódó, több tárcát, ágazatot, szakterületet érintő programok és koncepciók kialakítását és végrehajtását, valamint az örökbefogadás hatékony működése és fejlesztése érdekében szakmai kapcsolatot tart az Országos Gyermekvédelmi Szakszolgálattal és a területi gyermekvédelmi szakszolgálatok örökbefogadási csoportjaival,
2)[430]
3)[431]
4)[432]
5)[433]
6)[434]
7) közreműködik a gyermeki jogokat érintő koncepciók kidolgozásában.
7.2.4.3. Az Örökbefogadási Főosztály egyedi közhatalmi aktusokkal kapcsolatos feladatai körében[435]
1) gyakorolja a szakmai irányítói és a felügyeleti szerv jogait az örökbefogadással kapcsolatos ügyekben,
2) előkészíti az örökbefogadást elősegítő és az örökbefogadás utánkövetését végző közhasznú szervezetek tevékenységének működési engedélyezésére vonatkozó hatósági döntéseket,
3) előkészíti az egyedül örökbefogadó személyek örökbefogadásra való alkalmasságának megállapításához történő hozzájárulásról szóló nyilatkozatot [Gyvt. 101. § (6) bekezdése],
4) az érintett szervezeti egységekkel együttesen, a feladat- és hatáskörébe tartozó feladatok tekintetében
a) előkészíti a kormányhivatalok számára az éves ellenőrzési terv kiemelt területeinek meghatározását, valamint a kormányhivatalok által készített éves beszámolójelentések értékelését,
b) részt vesz a kormányhivataloknál lefolytatott törvényességi, szakszerűségi és hatékonysági ellenőrzésekben, illetve kezdeményezheti ezek lefolytatását, valamint témaellenőrzést végez.
7.2.4.4. Az Örökbefogadási Főosztály európai uniós és nemzetközi feladatai körében[436]
1) közreműködik az ENSZ Gyermekek Jogairól Szóló Egyezményben foglaltak megvalósulásáról szóló jelentések elkészítésében,
2) közreműködik az európai uniós tagságból, valamint az egyéb nemzetközi kötelezettségekből adódó, nőpolitikával kapcsolatos feladatok ellátásában,
3) rendszeres időközönként közreműködik az ENSZ CEDAW Egyezményében és annak ajánlásaiban foglaltak teljesítéséről, valamint az ENSZ Nők IV. Világkonferenciája célkitűzéseinek megvalósulásáról szóló jelentések elkészítésében,
4) közreműködik az ENSZ CEDAW Egyezményben foglaltakkal összefüggésben a magyar államot érintő panaszos ügyek megoldásában,
5) ellátja a gyermekeknek a nemzetközi örökbefogadások terén való védelméről és az ilyen ügyekben történő együttműködésről szóló, Hágában, 1993. május 29. napján kelt Egyezmény kihirdetéséről szóló 2005. évi LXXX. törvény végrehajtásával kapcsolatos központi hatósági feladatokat,
6)[437]
7)[438]
8)[439]
9)[440]
10)[441]
11)[442]
12)[443]
7.2.4.5. Az Örökbefogadási Főosztály funkcionális feladatai körében a költségvetés előkészítése során részt vesz az örökbefogadás rendszerével kapcsolatos előirányzatokra és a finanszírozásukra vonatkozó költségvetési javaslatok összeállításában, kidolgozza azok szakmai tartalmát, és figyelemmel kíséri azok felhasználását.[444]
7.2.4.6. Az Örökbefogadási Főosztály egyéb feladatai körében[445]
1)[446]
2)[447]
3)[448]
4)[449]
5) figyelemmel kíséri a gyermeki jogok érvényesülését, valamint eljár a gyermeki jogok hazai érvényesülése érdekében,
6) a gyermeki jogok hatékonyabb érvényesülése céljából kapcsolatot tart és együttműködik az ENSZ Gyermekalapja (UNICEF) Magyar Bizottságával,
7) a gyermeki jogok hatékonyabb érvényesítése, a gyermekbarát igazságszolgáltatás fejlesztése, a rossz bánásmód elleni védelem hatékonyabbá tétele, valamint a családban való nevelkedés előmozdítása céljából együttműködik az SZGYF-fel és az egyéb érintett szakmai szervezetekkel, intézményekkel,
8) közreműködik az Emberi Jogi Munkacsoport Gyermekek Jogaiért Felelős Tematikus Munkacsoportjának tevékenységében,
9)[450]
10)[451]
11)[452]
12)[453]
13)[454]
14)[455]
15)[456]
16) közreműködik az örökbefogadással kapcsolatos szakmapolitikai irányok, fejlesztési koncepciók, cselekvési és szakmai programok kidolgozásában, valamint azok monitorozásában,
17) ellátja az örökbefogadással kapcsolatos, európai uniós és hazai pályázatokkal összefüggő koordinációs, pályáztatási, értékelési és szervezési feladatokat,
18) részt vesz az örökbefogadás rendszerének kialakításában, működési feltételeinek megteremtésében,
19) ellátja az országos örökbefogadás elősegítéséről való gondoskodás keretében az országos örökbefogadást elősegítő szerv feladatait a Gyermekeink védelmében elnevezésű informatikai rendszer örökbefogadási alrendszerének alkalmazásával,
20) ellátja a kormányhivatalok, valamint a Kincstár Gyermekeink védelmében elnevezésű informatikai rendszer örökbefogadási alrendszerével kapcsolatos feladatellátásának szakmai irányítását és az azzal összefüggő feladatokat,
21) ellátja az örökbefogadással kapcsolatos képzésfejlesztési (Egységes Képzési Program elkészítése, módosítása és tananyagfejlesztése), képzésellenőrzési és nyilvántartási feladatokat,
22) ellátja a minisztériumnak az örökbefogadással kapcsolatos, más közigazgatási szerv, illetve a minisztérium más szervezeti egységének feladat- és hatáskörébe nem tartozó feladatait,
23) részt vesz az örökbefogadáshoz kapcsolódó érdekképviseletet ellátó szervezetekkel való kapcsolattartásban,
24) feladatkörében együttműködik a következő szervezetekkel: Szociális és Gyermekvédelmi Főigazgatóság, Slachta Margit Nemzeti Szociálpolitikai Intézet, Családbarát Magyarország Központ, Kincstár, valamint Kopp Mária Intézet a Népesedésért és a Családokért,
25) közreműködik a feladat- és hatáskörét érintő statisztikai rendszer működtetésében,
26) véleményezi az előzetes és közigazgatási egyeztetésre megküldött, valamint a kormányzati döntéshozó testületek, a Kormány és az Országgyűlés üléseire benyújtott előterjesztéseket, és figyelemmel kíséri az azokkal kapcsolatos döntéseket.
7.2.4.7. Az Örökbefogadási Főosztály vezetője kiadmányozza az országos örökbefogadást elősegítő szerv feladatainak ellátásával, a Gyermekeink védelmében elnevezésű informatikai rendszer örökbefogadási alrendszerének alkalmazásával és a nemzetközi örökbefogadások terén a központi hatósági feladatok ellátásával kapcsolatos iratokat.[457]
7.2.5. Családügyi Fejlesztéspolitikai Főosztály
7.2.5.1. A Családügyi Fejlesztéspolitikai Főosztály az európai uniós fejlesztési programok tekintetében összehangolja és koordinálja az ágazat szakmai területeinek az európai uniós stratégiai tervezéssel, az éves fejlesztési keretek és felhívások előkészítésével, a nyomon követéssel és értékeléssel kapcsolatos feladatellátását.
7.2.5.2. A Családügyi Fejlesztéspolitikai Főosztály az Európai Unió aktuális fejlesztéspolitikai programozási időszakával kapcsolatos feladatai körében
1) az európai uniós fejlesztési programok tekintetében összehangolja az ágazat szakmai területeinek az európai uniós stratégiai tervezéssel, az éves fejlesztési keretek és felhívások előkészítésével, a nyomon követéssel és értékeléssel kapcsolatos feladatellátását,
2) részt vesz az az európai uniós források felhasználásáért felelős miniszter irányítása alá tartozó szervezeti egységek által kezdeményezett egyeztetéseken és megbeszéléseken, illetve előzetesen tájékoztatja az európai uniós források felhasználásáért felelős miniszter irányítása alá tartozó illetékes szervezeti egységet a feladatkörével kapcsolatos megbeszélésekről,
3) előkészíti, szakmai véleményezésre küldi és vezetői jóváhagyásra továbbítja a stratégiai tervdokumentumait és tervezeteit,
4) aktívan részt vesz az Európai Unió aktuális programozási időszakára vonatkozó előkészületekben, a kapcsolódó dokumentum- és jogszabálytervezetek család- és ifjúságügyi ágazati álláspontjainak kialakításában,
5) elvégzi a szakpolitikai területek stratégiai tervezési feladatait, különös tekintettel a Kormány általános politikájával való összhangra,
6) közreműködik az Európai Bizottsággal folytatandó stratégiák előkészítésében és megvalósításában, valamint az Európai Unió adott programozási időszakában megvalósítandó stratégiai tervdokumentumok elfogadását célzó magas szintű tárgyalások előkészítésében, a vonatkozó mandátum kialakításában,
7) közreműködik a stratégiai kérdésekben döntések előkészítését segítő, hatásait vizsgáló, a stratégiai tervezést támogató felmérések, adatgyűjtések, elemzések készítésében,
8) előkészíti az Európai Unió adott tervezési időszakára vonatkozó ágazati javaslatokat, és véleményezésre, más szakpolitikákkal való összehangolás céljából koordinálja azokat,
9) közreműködik az értékelések lefolytatásában, illetve kezdeményezi értékelések lefolytatását, valamint bevonja az illetékes szakmai főosztályt, a saját hatáskörben végzett, az európai uniós finanszírozású programokra, pályázatokra, felhívásokra és kiemelt projektre vonatkozó értékelések előkészítésébe és véleményezésébe,
10) közreműködik az éves fejlesztési keretek, pályázati felhívások, illetve felhívásokkal kapcsolatos mandátumok előkészítésében,
11) előkészíti az Európai Unió adott programozási időszakára vonatkozó ágazati javaslatokat, és véleményezésre, más szakpolitikákkal való összehangolás céljából megküldi az európai uniós források felhasználásáért felelős miniszter illetékes szervezeti egysége részére, továbbá közreműködik az operatív programok előkészítésében, megvalósításában.
7.2.5.3. A Családügyi Fejlesztéspolitikai Főosztály az éves fejlesztési keretek és felhívások, valamint az azokkal kapcsolatos mandátumok előkészítésével, a nyomon követéssel és értékeléssel kapcsolatos feladatai körében
1) javaslataival és véleményével közreműködik az integrált szakmai monitoring rendszer és értékelési rendszer kialakításában,
2) javaslataival és véleményével közreműködik a szakmai koncepciók és felhívások kialakításában,
3) folyamatosan kapcsolatot tart az Irányító Hatóságokkal, valamint a Nemzeti Hatósággal az előkészítés és megvalósítás alatt álló felhívások és projektek előrehaladásával kapcsolatosan,
4) közvetít az Irányító Hatóságok, valamint a Nemzeti Hatóság és a szakmai főosztályok között a felhívások megfelelő szintű szakmai megvalósulásának érdekében,
5) részt vesz a feladat- és hatáskörébe tartozó, európai uniós finanszírozású projektek, programok és pályázatok szakmai megvalósításának nyomon követésében, és előre meghatározott adattartalommal, rendszeres időközönként tájékoztatást küld az az európai uniós források felhasználásáért felelős miniszter irányítása alá tartozó, illetékes szervezeti egységek számára,
6) közreműködik az európai uniós források felhasználásáért felelős miniszter irányítása alá tartozó, illetékes szervezeti egységek által kezdeményezett értékelések lefolytatásában, illetve kezdeményezi, az illetékes szervezeti egységnél értékelések lefolytatását, valamint bevonja az illetékes szervezeti egységet a saját hatáskörben végzett, az európai uniós finanszírozású programokra, pályázatokra, felhívásokra és kiemelt projektre vonatkozó értékelések előkészítésébe és véleményezésébe,
7) tájékoztatja az az európai uniós források felhasználásáért felelős miniszter irányítása alá tartozó illetékes szervezeti egységeket a feladat- és hatáskörébe tartozó, európai uniós finanszírozású programok, projektek és felhívások vonatkozásában az Európai Bizottsággal folyó egyeztetésekről, előzetesen egyeztetést folytat a napirendről és a mandátumról,
8) a Statútum 128. § 5-6. pontjában rögzített feladatok tekintetében részt vesz a szakpolitikai felelős által ellátandó feladatok végrehajtásában,
9) részt vesz a Helyreállítási és Ellenállóképességi Eszköz (a továbbiakban: RRF terv) kidolgozásában,
10) koordinálja az RRF terv nemzeti forrásainak felhasználásához kapcsolódó "A Demográfia és köznevelés komponens" megvalósításához szükséges tervezési és végrehajtási feladatokat, együttműködve a köznevelésért felelős miniszter irányítása alá tartozó, illetékes szervezeti egységekkel és a Nemzeti Hatósággal.
7.2.5.4. A Családügyi Fejlesztéspolitikai Főosztály egyéb fejlesztéspolitikai feladati körében javaslatokat dolgoz ki a vállalati társadalmi felelősségvállalással összefüggő ágazati feladatok megvalósításához, szakmai háttéranyagok elkészítésével segíti a családügyekért felelős helyettes államtitkár munkáját az ESG Akkreditációs Bizottság és a Nemzeti ESG Tanács munkájában az ESG beszámoló minimumkövetelményeinek meghatározása során.[458]
7.2.6. Családügyi Stratégiai és Elemzési Főosztály
7.2.6.1. A Családügyi Stratégiai és Elemzési Főosztály kodifikációs feladatai körében
1) előkészíti a családok támogatásaihoz, a népesedéspolitikához kapcsolódó jogszabályok és közjogi szervezetszabályozó eszközök szakmai javaslatát, kidolgozza és előkészíti a szakmai feladatkörébe tartozó előterjesztéseket és jelentéseket, melynek során együttműködik a jogi és koordinációs ügyekért felelős helyettes államtitkár illetékes szervezeti egységével,
2) vizsgálja az 1) pont szerinti jogszabályok szakmai megalapozottságát, hatását, valamint figyelemmel kíséri hatályosulásukat,
3) előkészíti az otthonteremtés és a lakhatás támogatásával kapcsolatos kormányzati döntéseket,
4) az adópolitikáért felelős miniszter által vezetett minisztérium hatáskörrel rendelkező szervezeti egységeivel együttműködve közreműködik a családokat megillető adó-, illeték- és járulékkedvezményekkel kapcsolatos jogszabályok, intézkedések kidolgozásában és végrehajtásában,[459]
5) előkészíti a családvédelmi akciótervek és az otthonteremtési akciótervek keretében elérhető támogatásokkal összefüggő jogszabályokat, intézkedéseket és programokat.[460]
7.2.6.2. A Családügyi Stratégiai és Elemzési Főosztály európai uniós és nemzetközi feladatai körében közreműködik az európai uniós tagságból, valamint az egyéb nemzetközi kötelezettségekből adódó, népesedéspolitikával kapcsolatos feladatok ellátásában.
7.2.6.3. A Családügyi Stratégiai és Elemzési Főosztály elemzési feladatai körében - a Kopp Mária Intézet a Népesedésért és a Családokért (a továbbiakban: KINCS) szükség szerinti bevonásával -[461]
1) gondoskodik a nemzetközi, valamint a magyar családpolitikai, illetve népesedéspolitikai rendszerek területén végzett kutatások, jó gyakorlatok elemzéséről, döntést előkészítő tanulmányok készítéséről,[462]
2) nemzetközi összehasonlító adatokat, információkat gyűjt, célzottan feldolgoz egy-egy vizsgálandó helyzetet az ellátástípus, szolgáltatás, ország, közpolitikai struktúra nemzetközi kontextusának ismertetése, értékelése és a magyar viszonyok nemzetközi értelmezése céljából,
3) figyelemmel kíséri és időszakosan összefoglalja a népesedéspolitikát, valamint a családpolitikát érintő nemzetközi és hazai tudományos szakirodalmat, cikkeket,[463]
4) koordinálja az ágazatot érintő szakmapolitikai koncepciók, programok közvetlenül, illetve a KINCS működése keretében megvalósuló kutatási megalapozását,[464]
5) elemzi a kormányzati döntések család- és népesedéspolitikai hatásait,
6) a népesedési kérdésekhez kapcsolódó elemzési, kutatás-koordinációs és információs fejlesztési feladatkörében
a) koordinálja a népesedéspolitikai terület információs fejlesztéseit, azok nyomon követését,
b) összefogja és koordinálja a népesedéspolitikai terület statisztikai, adatgyűjtési és információs rendszereinek működtetését,
c) közreműködik az európai uniós összehasonlításokat, illetve szakmapolitikai értékeléseket lehetővé tevő indikátorok kidolgozásában,
7) az ágazatot érintő döntések előkészítését segítő, a döntések hatásait vizsgáló, a stratégiai tervezést támogató kutatásokat, felméréseket, adatgyűjtéseket, elemzéseket kezdeményez és koordinál,
8) koordinálja a család- és népesedéspolitikához kapcsolódó, több ágazatot, szakterületet érintő programok és koncepciók kialakítását és végrehajtását.
7.2.6.4. A Családügyi Stratégiai és Elemzési Főosztály stratégiai feladatai körében
1) ellátja az ágazat szakmai stratégiaalkotási, tervezési feladatait a szakmai szervezeti egységek bevonásával,[465]
2) meghatározza az ágazat stratégiai céljait,
3) javaslatokat dolgoz ki az ágazat stratégiai célkitűzéseinek megvalósítására,
4) monitorozza az ágazat stratégiai célkitűzéseinek megvalósulását,
5) közreműködik az ágazat szakmapolitikai irányainak, fejlesztési koncepcióinak, cselekvési és szakmai programjainak kialakításában, valamint azok monitorozásában,
6) szakmai háttéranyagok elkészítésével segíti a családokért felelős államtitkár és a családügyekért felelős helyettes államtitkár munkáját az értekezletek és programok vonatkozásában,
7) a népesedési kérdésekhez kapcsolódó koordinatív, tervezési és stratégiai feladatai körében
a) kidolgozza a népesedéspolitika alapjául szolgáló stratégiai dokumentumokat,
b) részt vesz a vonatkozó szakmapolitikai fejlesztési koncepciók kidolgozásában,
c) koordinálja a népesedéspolitikához kapcsolódó, több ágazatot, szakterületet érintő programok és koncepciók kialakítását és végrehajtását,
8) bekapcsolódik az otthonteremtés és a lakhatás támogatását célzó stratégiai dokumentumok, programok, koncepciók és előterjesztések kidolgozásába,
9) a 8) alpontban foglalt feladatköre vonatkozásában ellátja a Lakás- és Ingatlanpiaci Tanácsadó Testület titkársági feladatait, melynek keretében részt vesz a Testület munkájában, és közreműködik az ülések megszervezésében.[466]
7.2.6.5. A Családügyi Stratégiai és Elemzési Főosztály koordinációs feladatai körében az ágazat szakmai érintettsége szempontjából véleményezi az előzetes és közigazgatási egyeztetésre megküldött, valamint a kormányzati döntéshozó testületek, a Kormány és az Országgyűlés üléseire benyújtott előterjesztéseket, és figyelemmel kíséri az azokkal kapcsolatos döntéseket.
7.2.6.6. A Családügyi Stratégiai és Elemzési Főosztály egyéb feladatai körében gondoskodik a családokért felelős államtitkárhoz, a családügyekért felelős helyettes államtitkárhoz vagy közvetlenül a főosztályhoz érkezett, a feladatkörébe tartozó állampolgári levelek és közérdekű, illetve más szakmai megkeresések tekintetében a válaszlevelek elkészítéséről, illetve előkészítéséről.
7.3.[467]
8. A KULTÚRÁÉRT FELELŐS ÁLLAMTITKÁR ÁLTAL IRÁNYÍTOTT SZERVEZETI EGYSÉGEK
8.1. Kultúráért Felelős Államtitkári Kabinet
8.1.1. A Kultúráért Felelős Államtitkári Kabinet ellátja az 1. melléklet 77. §-ában meghatározott feladatokat.
8.1.2. A Kultúráért Felelős Államtitkári Kabinet kodifikációs feladatai körében
1) részt vesz a kultúráért felelős államtitkár szakmai, politikai irányítási jogkörébe tartozó szakterületek feladatkörébe tartozó jogszabályok és közjogi szervezetszabályozó eszközök szakmai javaslatának előkészítésében, valamint az egyéb jogszabályok és közjogi szervezetszabályozó eszközök tervezetének véleményezésében,
2) az érintett szakmai szervezeti egységekkel együtt részt vesz a kulturális ágazatot érintő jogszabálytervezetek egyeztetésén.
8.1.3. A Kultúráért Felelős Államtitkári Kabinet koordinációs feladatai körében
1) közreműködik a Nemzeti Kulturális Alap miniszteri keretével kapcsolatos döntések előkészítésében,
2) részt vesz az ágazati államtitkári vezetői értekezlet tartalmi előkészítésében és az államtitkár titkárságvezetője közreműködésével ellátja a lebonyolítással kapcsolatos feladatokat.
3) koordinálja az ágazati jogszabályok és közjogi szervezetszabályozó eszközök szakmai javaslatának kidolgozását, továbbá feladatkörében javaslatot tesz a jogszabályok, közjogi szervezetszabályozó eszközök deregulációjára,[468]
4) koordinálja a kulturális ágazathoz beérkező és a kulturális ágazat által előkészített előterjesztések, jogszabálytervezetek véleményeztetését, és az érintett szervezeti egységektől határidőben beérkezett vélemények alapján elkészíti és továbbítja az egységes kulturális ágazati álláspontot tartalmazó választervezetet,[469]
5) koordinálja a több szervezeti egységet érintő és különböző szakmai szempontok összehangolását is igénylő feladatok végrehajtását, segíti az államtitkárt,[470]
6) koordinálja a kormányzati döntéshozatal fórumainak ágazatot érintő napirendi pontjaival, a felsővezetők felkészítésével kapcsolatos feladatokat,[471]
7) koordinálja az ágazat által előkészített előterjesztések, jelentések és egyéb döntés-előkészítő anyagok minisztériumi döntés-előkészítő fórumaira történő benyújtását,[472]
8) részt vesz a minisztérium szervezeti és működési szabályzatának előkészítésében, módosításában, véleményezi az egyéb, a minisztérium működésére vonatkozó szabályzatokat,[473]
9) koordinálja a kultúráért felelős államtitkárnak a minisztérium jogalkotási, illetve intézményi munkatervére vonatkozó ágazati javaslatait, illetve - az előbbiek alapján - az ágazat féléves munkatervét, figyelemmel kíséri a munkatervben foglalt, továbbá a jogszabályokban, illetve a döntés-előkészítő vagy döntéshozó fórumokon meghatározott, ágazatot érintő feladatok végrehajtását.[474]
8.1.4. A Kultúráért Felelős Államtitkári Kabinet egyéb feladatai körében
1) közreműködik a kulturális ágazat politikai arculatának kialakításában, az államtitkár politikai döntéseinek, a Kormány általános politikájának megvalósításához kapcsolódó államtitkári program végrehajtásának előkészítésében,
2) a miniszter és az MMA elnöke jogszabályból fakadó együttműködési kötelezettségének érvényesítése érdekében közreműködik az MMA főtitkárával való folyamatos kapcsolattartásban,
3) közreműködik az MTA főtitkárával való folyamatos kapcsolattartásban,
4) ellátja a Kulturális Ágazati Érdekegyeztető Tanács és a Kulturális Ágazati Szakmapolitikai Tanács, valamint a Nemzeti Kulturális Tanács titkárságának működtetésével kapcsolatos feladatokat, szervezi az üléseket,[475]
5) együttműködik a sajtófőnökkel a sajtó tájékoztatásával kapcsolatos eljárás során, valamint a Parlamenti Főosztállyal,[476]
6) végrehajtja a kultúráért felelős államtitkár által meghatározott, stratégiai fontosságú és különböző szakpolitikai szempontok összehangolását is igénylő feladatokat a közgyűjteményekért és kulturális fejlesztésekért felelős helyettes államtitkár, a művészetért és közösségi művelődésért felelős helyettes államtitkár és a kulturális diplomáciáért felelős helyettes államtitkár irányítása alatt működő szervezeti egységek és szükség esetén a funkcionális területek bevonása, az érintett szervezeti egységek közötti közvetítés útján,[477]
7) részt vesz a tárcaközi, az ágazat és háttérintézményei és egyéb szervezetek közötti szakmai kapcsolatok ápolására irányuló feladatok ellátásában.
8) felelős az Ágazati Értéktár Bizottság (a továbbiakban: ÁÉB) működtetéséért, valamint a titkársági feladatok ellátásáért,[478]
9) megszervezi és végrehajtja az OSAP-nak megfelelő kulturális ágazati adatgyűjtéseket, adatellenőrzést, adatfeldolgozást és adatszolgáltatást, egyeztetve a kulturális ágazat többi szervezeti egységével, összeállítja és közzéteszi az adatgyűjtésekről szóló statisztikai összesítőket, működteti a kulturális ágazat OSAP-nak megfelelő statisztikai nyilvántartásait,[479]
10) a kulturális ágazati statisztika fejlesztése körében karbantartja a statisztikai kérdőíveket, valamint a statisztikai fogalomrendszereket, összefogja a statisztikák harmonizációját és nemzetközileg összehasonlítható indikátorok fejlesztését célzó hazai programokat,[480]
11) koordinálja és végzi a kulturális ágazat hazai és nemzetközi, rendszeres és eseti statisztikai adatszolgáltatásait.[481]
8.1.5. A Kultúráért Felelős Államtitkári Kabinet funkcionális feladatai körében
1) a kultúráért felelős államtitkár felhatalmazása alapján képviseli az ágazatot a feladatköréhez kapcsolódó bizottságokban és egyéb testületekben, munkacsoportokban, közreműködik az ellenőrzéshez kapcsolódó fórumokon való ágazati részvétel megszervezésében,
2) szakmai javaslattétel, véleményezés útján részt vesz az éves költségvetéssel és a minisztérium éves munkatervének összeállításával kapcsolatos teendők ellátásában.
3) a kulturális szakértői tevékenységgel kapcsolatos ügyekben vezeti a kulturális szakértői névjegyzéket.[482]
8.1.6. A Kultúráért Felelős Államtitkári Kabineten működő Kultúráért Felelős Államtitkári Titkárság ellátja az 1. melléklet 77. §-ában meghatározott feladatokat.
8.1.7. A Kultúráért Felelős Államtitkári Titkárság koordinációs feladatai körében
1) előkészíti az ágazati államtitkári vezetői értekezletet és ellátja a lebonyolításával kapcsolatos feladatokat,
2) segíti az államtitkár irányítása alá tartozó szervezeti egységek igazgatási, jogi, gazdálkodási és humánpolitikai feladatainak ellátását,
3) gondoskodik az államtitkár hatáskörébe tartozó feladatok adminisztratív és koordinációs előkészítéséről, továbbá érdemi ügyintézői feladatokat lát el ezek kapcsán,
4) kezeli az államtitkár naptárát, szervezi az államtitkár programját, közreműködik az ahhoz kapcsolódó anyagok előkészítésében,
5) tájékoztatja a helyettes államtitkárokat az államtitkár programjairól.
8.1.8. A Kultúráért Felelős Államtitkári Kabineten belül Kultúrafinanszírozási Osztály működik.[483]
8.1.8.1. A Kultúrafinanszírozási Osztály koordinációs feladati körében
1) koordinálja a kultúráért felelős államtitkár feladatkörében a költségvetés-tervezéssel, a zárszámadással, a vonatkozó adatszolgáltatással kapcsolatos feladatok végrehajtását,
2) az érintett szervezeti egységek bevonásával ellátja a kultúráért felelős államtitkár részére a pénzügyi jellegű döntésekkel kapcsolatos előkészítési feladatokat.
8.1.8.2. A Kultúrafinanszírozási Osztály funkcionális feladatai körében
1) közreműködik a kultúráért felelős államtitkár által a minisztérium nevében vállalt kötelezettség dokumentumának (megállapodás, jognyilatkozat) előkészítésében, az elszámolással kapcsolatos feladatok ellátásában,
2) költségvetési elemzéseket, hatásvizsgálatokat készít az ágazati irányítás támogatása érdekében a költségvetési tervezés során az ágazati javaslatok és egyéb ágazati felsővezetői döntések megalapozásához, az érintett szervezeti egységek bevonásával,
3) szakmailag támogatja a kulturális ágazat szervezeti egységeit feladataik és pénzügyi-költségvetési feladataik vonatkozásában.
8.1.8.3. A Kultúrafinanszírozási Osztály egyéb feladatai körében
1) előkészíti a kulturális ágazat felügyelete alá tartozó fejezeti kezelésű előirányzatokkal kapcsolatos pénzügyi intézkedéseket, gondoskodik azok végrehajtásáról,
2) végzi a kulturális ágazat felügyelete alá tartozó fejezeti kezelésű előirányzatok terhére folyósított támogatások esetében a támogatói okiratok, szerződések előkészítésével kapcsolatos feladatokat,
3) végzi a kulturális ágazat felügyelete alá tartozó fejezeti kezelésű előirányzatok terhére folyósított támogatások elszámolásával kapcsolatos pénzügyi feladatokat, kivéve, ha a megállapodás másként rendelkezik,
4) biztosítja a folyamatos adatszolgáltatást a kulturális támogatásokhoz kapcsolódó pénzügyi kérdésekben a kultúráért felelős államtitkár irányítása alá tartozó helyettes államtitkárok és szervezeti egységeik részére.
8.2. A közgyűjteményekért és kulturális fejlesztésekért felelős helyettes államtitkár által irányított szervezeti egységek
8.2.1. Közgyűjteményekért és Kulturális Fejlesztésekért Felelős Helyettes Államtitkári Titkárság
8.2.1.1. A Közgyűjteményekért és Kulturális Fejlesztésekért Felelős Helyettes Államtitkári Titkárság ellátja az 1. melléklet 77. §-ában meghatározott feladatokat.
8.2.1.2. A Közgyűjteményekért és Kulturális Fejlesztésekért Felelős Helyettes Államtitkári Titkárság koordinációs feladatai körében[484]
1) kapcsolatot tart a turizmus szakmai szervezeteivel és intézményeivel,
2) koordinálja a közgyűjteményekért és kulturális fejlesztésekért felelős helyettes államtitkár felelősségi körében a jogszabályok és közjogi szervezetszabályozó eszközök szakmai javaslatának előkészítését.
8.2.1.3.[485]
8.2.2. Közgyűjteményi Főosztály[486]
8.2.2.1. A Közgyűjteményi Főosztály kodifikációs feladatai körében[487]
1) előkészíti a közgyűjteményi intézményekkel, valamint az ezen intézményekben őrzött kulturális javakkal, továbbá a szellemi kulturális örökséggel kapcsolatos jogszabályok és közjogi szervezetszabályozó eszközök szakmai javaslatait,[488]
2) a jogszabálytervezetek véleményezése során javaslatokat tesz a szakterületen folyó tevékenységek szakpolitikailag megalapozott szabályozására,
3) feladatkörében javaslatot tesz a jogszabályok, közjogi szervezetszabályozó eszközök deregulációjára,
4) közreműködik a múzeumok régészeti tevékenységével kapcsolatos jogszabályok és közjogi szervezetszabályozó eszközök előkészítésében.
5) előkészíti a muzeális intézményekkel, könyvtárakkal, levéltárakkal, kép- és hangarchívumokkal (ezen alcím alkalmazásában a továbbiakban együtt: közgyűjtemények), ezek tevékenységével, valamint a maradandó értékű köziratokkal kapcsolatos jogszabályok és közjogi szervezetszabályozó eszközök szakmai javaslatát.[489]
8.2.2.2. A Közgyűjteményi Főosztály koordinációs feladatai körében[490]
1) összehangolja a közgyűjteményi intézmények szakmai, javaslatot tesz a feladatellátás fejlesztésére,[491]
2) részt vesz a közgyűjteményi intézményekben őrzött kulturális javak digitalizálásának, hosszú távú megőrzésének koordinálásában, ennek keretében[492]
a) a közgyűjteményi intézmények vonatkozásában közreműködik a Közgyűjteményi Digitalizálási Stratégia megvalósításának koordinálásában,[493]
b) a közgyűjteményi intézmények vonatkozásában előkészíti és koordinálja a kulturális értékek digitalizálásával kapcsolatos stratégiai és fejlesztési tervek elkészítését a kulturális alapellátás kiterjesztése érdekében,[494]
3) koordinálja a muzeális intézmények régészeti tevékenységéhez kapcsolódó stratégiai dokumentumok elkészítését,
4) gondoskodik a közgyűjteményi intézmények tevékenységével kapcsolatos feladatok tárcaszintű és tárcaközi koordinációjáról,[495]
5) kapcsolatot tart közgyűjteményi intézmények tevékenységével összefüggésben az érintett felsőoktatási intézményekkel, valamint az MTA-val és az MMA-val,[496]
6) a szakterület szempontjait képviselve kapcsolatot tart fenn a felsőfokú, valamint tudományos szakemberképzést és továbbképzést ellátó intézményekkel, valamint az érintett hazai és nemzetközi szakmaitársadalmi szervezetekkel, testületekkel, közös jogkezelő szervezetekkel.[497]
8.2.2.3. A Közgyűjteményi Főosztály funkcionális feladatai körében[498]
1) kialakítja a szakterület fejlesztési terveinek koncepcionális alapjait, kormányzati szintű stratégiai terveket, ajánlásokat dolgoz ki,
2) részt vesz a szakterületet érintő kormányzati és ágazati szintű stratégiai tervek, ajánlások értékelésében,
3) részt vesz a kulturális javak digitalizálását és közzétételét szolgáló állami szerepvállalás rendszerének kialakításában és gondozásában, ennek keretében különösen
a) előkészíti és koordinálja a kulturális értékek digitalizációjával kapcsolatos stratégiai és fejlesztési tervek elkészítését,
b) előmozdítja a digitális kultúra szakmai kiadványai, oktatási, képzési, kutatási, tudományos tevékenysége, műhelyei, rendezvényei, hazai és nemzetközi konferenciái, archiválása, a közgyűjteményekben őrzött kulturális örökség digitalizálása, valamint a határon túli magyar kulturális javak digitalizálásának támogatását,
4) ellátja a közgyűjteményekkel kapcsolatos ágazati irányítási feladatokat, különösen a feladatkörébe tartozó szakterület intézményeinek működtetésére vonatkozó szakmai alapelvek, minőségi kritériumok meghatározását és azok érvényesítését,
5) ellátja a 4. függelék I. pontjában foglalt táblázatban meghatározott, tárca fenntartású muzeális, könyvtári és levéltári intézmények szakpolitikai irányításával és felügyeletével összefüggő feladatokat, ennek részeként
a) a közgyűjteményekben őrzött kulturális javak megőrzésével, nyilvántartásával, kezelésével, kutathatóságával, közzétételével összefüggő feladatokat,
b) muzeális intézmények esetében a kulturális javak gyűjteményi revíziójához kapcsolódóan, a muzeális intézmény fenntartójának feladatkörében végzi a revíziós jegyzőkönyvek jóváhagyását, véleményezését,
c) előkészíti a nemzeti könyvtár, az országos szakkönyvtár és az állami egyetemi könyvtár gyűjtőköri szabályzatára vonatkozó előzetes miniszteri véleményt,
d) előkészíti a települési könyvtár átszervezése vagy megszüntetése esetén kért miniszteri véleményt,
e) előkészíti a vármegyei könyvtárak és a Budapest Főváros Önkormányzata által fenntartott könyvtár stratégiai tervére, munkatervére és beszámolójára, minőségpolitikai nyilatkozatára vonatkozó előzetes miniszteri véleményt,
f) ellenőrzi a nyilvános könyvtári alapkövetelmények és alapfeladatok teljesítését,
g) előkészíti a vármegyei könyvtárak és a Budapest Főváros Önkormányzata által fenntartott könyvtár alapító okiratára, szervezeti és működési szabályzatára vonatkozó miniszteri véleményt,
h) előkészíti a vármegyei könyvtár igazgatójának és a Budapest Főváros Önkormányzata által fenntartott könyvtár főigazgatójának megbízásához és megbízása visszavonásához szükséges előzetes miniszteri egyetértést,
i) részt vesz az Országos Széchényi Könyvtár és a Magyar Nemzeti Levéltár irányításával kapcsolatos feladatok ellátásában, szakpolitikai szempontokat képviselve a köznevelési, felsőoktatási és egyházi fenntartású könyvtárak és levéltárak irányításában,
j) javaslatot tesz a nemzeti könyvtár, az országos szakkönyvtár és az állami egyetemi könyvtár kiemelt feladatainak teljesítéséről szóló beszámoló elfogadására,
6) ellátja a vármegyei hatókörű városi könyvtárak állami feladatainak felügyeletét,
7) működteti az Országos Dokumentumellátási Rendszert (a továbbiakban: ODR), javaslatot tesz az ODR működtetésére rendelkezésre álló éves források felhasználására, a szolgáltatási rendszer fejlesztésére, előkészíti az ODR-ben szolgáltató könyvtárak vezetője kinevezésével, alapító okiratával, szervezeti és működési szabályzatával kapcsolatos miniszteri véleményt,
8) részt vesz a Magyar Nemzeti Múzeum Közgyűjteményi Központ Országos Muzeológiai Módszertani és Információs Központja és a Szabadtéri Néprajzi Múzeum Múzeumi Oktatási és Módszertani Központja szakpolitikai irányítási feladatainak ellátásában,[499]
9) részt vesz a közgyűjtemények tevékenységével összefüggő szakmai és képesítési követelmények kialakításában, a szakemberek képzésében és továbbképzése tárgykörében ellátja a szakterületi feladatokat, kezdeményezi a képzések módosítását, a szakmai és képesítési követelmények kialakítását,
10) javaslatot tesz a szakterületet érintő képzési formák korszerűsítésére, újak megteremtésére, ellátja a szakképzésről szóló törvényben a Kormány ágazatért felelős tagja számára meghatározott, szakterületével összefüggő feladatokat,
11) részt vesz a közgyűjteményeket érintő ágazati statisztikai adatszolgáltatás előkészítésében,
12) részt vesz az államháztartásról szóló törvény szerinti kiállítási garanciával megvalósuló kiállítások előkészítésében,
13) felügyeli a muzeális intézményekben őrzött kulturális javakra irányuló komplex állományvédelmi tevékenységet (Múzeumi Állományvédelmi Program),
14) döntésre előkészíti az állami tulajdonban lévő, jogszabály alapján védett vagy hatósági eljárás során védetté nyilvánított kulturális javak vagyonkezelőjének kijelölésére vonatkozó ügyeket,
15) az állami vagyonnal való gazdálkodásról szóló 254/2007. (X. 4.) Korm. rendelet 8. § (4) bekezdése szerinti ügyekben előkészíti a kulturális javak vagyonkezelői jogának átadásához szükséges előzetes miniszteri egyetértést,
16) előkészíti a nem saját fenntartásban lévő országos múzeum vezetőjének megbízásához és annak visszavonásához szükséges előzetes miniszteri egyetértést,
17) ellátja a vármegyei hatókörű városi múzeumok felügyeletét, ennek részeként
a) előkészíti a vármegyei hatókörű városi múzeum vezetőjének megbízásához és annak visszavonásához szükséges előzetes miniszteri egyetértést,
b) előkészíti a vármegyei hatókörű városi múzeum stratégiai tervére, valamint munkatervére és beszámolójára vonatkozó előzetes miniszteri véleményt,
18) előkészíti a területi múzeum vezetőjének megbízásához szükséges előzetes miniszteri véleményt,
19) előkészíti a tematikus múzeum vezetőjének megbízásához szükséges előzetes miniszteri véleményt,
20) közreműködik a fenntartásában működő múzeum vezetőjének megbízásához szükséges pályázati eljárás lefolytatásában,
21) a Személyügyi Főosztállyal együttműködve előkészíti a fenntartásában működő múzeum gazdasági vezetőjének megbízásához szükséges miniszteri döntést,
22) előkészíti a fenntartásában működő múzeum vezetője helyettesének, valamint gazdasági vezetője helyettesének megbízásához szükséges miniszteri egyetértést,
23) részt vesz a feladatkörébe tartozó szakterület állami elismeréseinek odaítélésében, különösen javaslatot tesz a miniszter által adományozható könyvtári, levéltári, múzeumi szakmai elismerés alapítására, módosítására, közreműködik a miniszter által alapított szakmai elismerés adományozása folyamatában, koordinálja a javaslattevő bizottság feladatait,
24) részt vesz a "Minősített Könyvtár" cím, valamint a "Könyvtári Minőségi Díj" odaítélésére irányuló eljárásban,
25) működteti a Könyvtári és a Levéltári Akkreditációs Szakbizottságokat, előkészíti a Levéltári Akkreditációs Szakbizottságok tagjaira vonatkozó javaslatokat,
26) részt vesz a közgyűjteményeket érintő beruházások szakmai előkészítésében,
27) előkészíti a közgyűjteményi intézmény leltárában szereplő, korlátozottan forgalomképes kulturális javak elidegenítéséhez szükséges miniszteri engedélyt,
28) kiadja a muzeális intézmény nyilvántartásában szereplő kulturális javak nem muzeális intézmény részére vagy külföldre történő kölcsönadásához szükséges miniszteri hozzájárulást,
29) előkészíti a muzeális intézmény nyilvántartásában szereplő kulturális javak leltárból való selejtezésére, leltárból való törlésére vonatkozó miniszteri engedélyt,
30) irányítja a Múzeumi Szakfelügyelet működését, átruházott jogkörben eljárva jóváhagyja annak ellenőrzési tervét és beszámolóját,
31) irányítja a Levéltári Szakfelügyelet működését, átruházott jogkörben eljárva jóváhagyja annak ellenőrzési tervét és beszámolóját,
32) irányítja a Könyvtári Szakfelügyelet működését, átruházott jogkörben eljárva jóváhagyja annak ellenőrzési tervét és beszámolóját,
33) felügyeli a múzeumok régészeti örökséggel, régészeti leletanyaggal kapcsolatos tevékenységét, ellenőrzi a feltárt régészeti leletanyag feldolgozásának helyzetét, figyelemmel kíséri a múzeumok leletbefogadási tevékenységének folyamatát, közreműködik a felmerülő problémák kezelésében, véleményezi a múzeumok feltárási munkatervét és beszámolóit,
34) részt vesz a levéltári szakterület irányításával, felügyeletével, valamint működtetésével kapcsolatos állami feladatok ellátásában, különösen
a) előkészíti a közlevéltárak vezetőinek foglalkoztatásához kapcsolódó miniszteri véleményt,
b) előkészíti a Budapest Főváros Önkormányzata által fenntartott levéltár alapító okiratának, szervezeti és működési szabályzatának elfogadásához és módosításához szükséges miniszteri előzetes egyetértést,
c) előkészíti Budapest Főváros Önkormányzata által fenntartott levéltár munkatervének és beszámolójának elfogadása során szükséges miniszteri véleményt,
d) részt vesz a levéltári állományvédelemmel összefüggő ágazati feladatok végrehajtásában,
e) ellátja a bécsi, moszkvai, isztambuli és vatikáni Magyar Levéltári Kirendeltség szakmai felügyeletével összefüggő feladatokat,
35) részt vesz a minisztérium éves munkatervének elkészítésében,
36) képviseli a szakterület szempontjait a szerzői jogi feladatok ellátásában,
37) lefolytatja
a) a közlevéltárak létesítésére, illetve megszüntetésére, valamint a magánlevéltárak nyilvános magánlevéltárként történő bejegyzésére, illetve a bejegyzés törlésére,
b) a nem selejtezhető köziratok közlevéltárba adási határidejének meghosszabbítására,
c) a bűnjelként az állam tulajdonába került védett kulturális javak elhelyezése érdekében a megfelelő kezelő szerv kijelöléséhez adott egyetértésre,
d) a levéltári anyagot érintő iratcseréről szóló szerződés engedélyezésére,
e) egységes iratkezelési szabályzatok kiadásakor az egyetértési jog gyakorlására,
f) közlevéltárban foglalkoztatottak esetében a magyar állampolgársági követelmény alóli mentesítésre,
g) a megszűnő közlevéltár levéltári anyagának más közlevéltárban történő elhelyezésére
vonatkozó egyedi eljárásokat.
8.2.2.4. A Közgyűjteményi Főosztály adminisztrációs és pénzügyi feladatai körében[500]
1) ellátja a feladatkörébe tartozó költségvetés-tervezési feladatokat, előkészíti a fejezeti kezelésű előirányzatok felhasználásával kapcsolatos pénzügyi intézkedéseket, közreműködik azok végrehajtásában,
2) ellátja a feladatkörébe tartozó szakterületek állami támogatásával összefüggő szakmai feladatokat,[501]
3) feladatkörében részt vesz az ÁSZ, KEHI és egyéb állami szervek által végzett vizsgálatokkal összefüggő adatszolgáltatási tevékenységben,[502]
4) vezeti a muzeális intézmények működési engedélyeinek nyilvántartását.
5) előkészíti a kulturális örökség digitalizálására vonatkozó központosított előirányzatok felhasználásának szabályozását,[503]
6) koordinálja a könyvtári területre vonatkozó központosított előirányzatok (érdekeltségnövelő támogatás) elosztását.[504]
8.2.2.5. A Közgyűjteményi Főosztály egyedi közhatalmi aktusokkal kapcsolatos feladatai körében lefolytatja és döntésre előkészíti a muzeális intézményi területet érintő következő hatósági eljárásokat:[505]
1) muzeális intézmény működési engedélyének kiadása, módosítása, nemzetiségi bázisintézménnyé minősítés,
2) muzeális intézmény működési engedélyének visszavonása,
3) muzeológiai szakmai továbbképzési programok nyilvántartásba vétele, muzeológiai szakbizottság működtetése,
4) a muzeális intézmény alapleltárában szereplő, állami tulajdonban lévő kulturális javak őrzési vagy bemutatási helyének határozott időre történő kijelölése,
5) állami tulajdonú kulturális javak muzeális intézmények közötti kölcsönzése esetén mentesítés a kölcsönzési díj és a pénzügyi biztosíték megfizetése alól,
6) közreműködés igazságügyi szakértői névjegyzékbe való felvételre irányuló kérelmek ügyintézésében: szakmai gyakorlati idő igazolása hatósági bizonyítvány kiadása útján a szakmai gyakorlati időt nem szakértőjelöltként megszerző kérelmező esetében a kulturális területhez tartozó igazságügyi szakértői szakterületeken.
7) illetékességébe tartozóan a kulturális szakértői tevékenység nyilvántartásba vételének engedélyezése.[506]
8) a levéltári anyag közlevéltárak vagy nyilvános levéltárak közötti átadás-átvételével kapcsolatos vitás ügyek rendezése,[507]
9) a nyilvános könyvtárak jegyzékébe való felvétel, törlés, a nyilvános könyvtárak jegyzékének módosítása,[508]
10) a könyvtári, levéltári szakmai továbbképzési programok akkreditálása.
8.2.2.6. A Közgyűjteményi Főosztály európai uniós és nemzetközi feladatai körében[509]
1) részt vesz az új fejlesztési programok (operatív programok, éves fejlesztési keretek) előkészítésében,
2) részt vesz a főosztály feladatkörét érintő digitalizálással kapcsolatos európai kezdeményezések véleményezésében, és közreműködik azok magyarországi alkalmazásában,
3) részt vesz az európai uniós források felhasználásával megvalósuló, a főosztály feladatkörét érintő fejlesztések esetén a pályázati felhívások és dokumentáció előkészítésében, a megvalósuló fejlesztések eredményeinek értékelésében,
4) részt vesz az EKTB 30. Kulturális szakértői csoportjában,
5) közreműködik a közgyűjteményi intézményekben őrzött kulturális örökség digitalizálását érintő kétoldalú nemzetközi szerződések előkészítésében,[510]
6) részt vesz az európai uniós források felhasználásával megvalósuló, a főosztály feladatkörét érintő fejlesztések eredményeinek értékelésében,
7) képviseli a kulturális ágazat múzeumi szakterületét az UNESCO Magyar Nemzeti Bizottsága Szellemi Kulturális Örökség Magyar Nemzeti Bizottságában, ebből a célból kapcsolatot tart az UNESCO Magyar Nemzeti Bizottság Szellemi Kulturális Örökség titkársági feladatait ellátó Szabadtéri Néprajzi Múzeummal.[511]
8) közreműködik a Magyar-Orosz Levéltári Vegyesbizottság tevékenységével kapcsolatos feladatok ellátásában.[512]
8.2.3.[513]
8.2.4. Kulturális Stratégiai és Fejlesztési Főosztály[514]
8.2.4.1. A Kulturális Stratégiai és Fejlesztési Főosztály funkcionális feladatai körében[515]
1) részt vesz a kulturális ágazat szakmai irányítása alá tartozó háttérintézmények projektjei kapcsán felmerült problémák megoldásában,
2) részt vesz a hazai és nemzetközi forrásokból megvalósuló kulturális beruházások és programok előkészítésében, nyomon követi megvalósulásukat,
3) közreműködik a közép- és hosszú távú kormányzati és minisztériumi programok és stratégiák kidolgozásában, és érvényesíti a kidolgozás során a kulturális ágazati érdekeket,[516]
4) a kulturális ágazat érintettsége esetén tárcaközi együttműködés keretében részt vesz a más tárcákhoz tartozó projektek tervezésében, megvalósításában vagy a nyomon követésében,
5) közreműködik az Európa Tanács Kulturális útvonalak című programjának hazai irányításában, koordinációjában, nyomon követésében.
6) közreműködik az egyéb ágazati stratégiák megalkotása során a kulturális ágazati célok megjelenítésében,[517]
7) az ágazati stratégiák megalapozásához elemzéseket, értékeléseket készít.[518]
8.2.4.2. A Kulturális Stratégiai és Fejlesztési Főosztály koordinációs feladatai körében[519]
1) koordinálja a kulturális ágazat fejlesztésével, illetve a kulturális, közösségi alapú társadalom- és gazdaságfejlesztésekkel kapcsolatos ágazati feladatokat, ennek érdekében együttműködik a társtárcákkal, az érintett szervezeti egységekkel, intézményekkel és gazdasági társaságokkal,
2) koordinálja és végzi a kulturális ágazati programokkal kapcsolatos értékelési tevékenységet.
3) koordinálja a kulturális ágazat stratégiai feladatellátását.[520]
8.2.4.3. A Kulturális Stratégiai és Fejlesztési Főosztály adminisztrációs és pénzügyi feladatai körében[521]
1) részt vesz a feladatkörébe tartozó költségvetés-tervezési feladatok, a fejezeti kezelésű előirányzatok felhasználásával kapcsolatos pénzügyi intézkedések előkészítésében, közreműködik azok végrehajtásában,
2) közreműködik a felügyelete alá tartozó kulturális beruházások vonatkozásában a fejezeti kezelésű előirányzatokkal kapcsolatos pénzügyi feladatokban,
3) végzi a felügyelete alá tartozó kulturális beruházások vonatkozásában a fejezeti kezelésű előirányzatok terhére folyósított támogatások elszámolásával kapcsolatos pénzügyi feladatokat, kivéve, ha a megállapodás másként rendelkezik,[522]
4) a fentiek tekintetében közreműködik a kulturális ágazati adatszolgáltatásban,
5) feladatkörében részt vesz az ÁSZ, KEHI és egyéb állami szervek által végzett vizsgálatokkal összefüggő adatszolgáltatási tevékenységben.[523]
8.2.4.4. A Kulturális Stratégiai és Fejlesztési Főosztály kodifikációs és egyedi közhatalmi aktusokkal kapcsolatos feladatai körében[524]
1) javaslatokat fogalmaz meg a kulturális ágazat fejlesztési céljait elősegítő jogszabályok, közjogi szervezetszabályozó eszközök tartalmára, a hatályos jogi szabályozás módosítására,
2) a fejlesztéspolitikai intézményrendszerrel együttműködve részt vesz a fejlesztéspolitikai jogszabályok szakmai javaslatának kidolgozásában,
3) feladatkörében véleményezi a jogszabályokat és közjogi szervezetszabályozó eszközöket, szükség szerint javaslatot tesz ezek deregulációjára,
4) javaslatokat fogalmaz meg a kulturális ágazat stratégiai és fejlesztési céljait elősegítő jogszabályok, közjogi szervezetszabályozó eszközök tartalmára, a hatályos jogi szabályozás módosítására, közreműködik a megalapozó koncepciók kidolgozásában.[525]
8.2.4.5. A Kulturális Stratégiai és Fejlesztési Főosztály európai uniós és nemzetközi feladatai körében[526]
1) részt vesz az EKTB 30. Kultúra és egyéb érintett szakértői csoportjainak munkájában,
2) közreműködik a kulturális ágazat érdekeinek érvényesítésében az egyes operatív programok terén, koordinálja az ezzel összefüggő ágazati feladatokat,
3) koordinálja és végzi az Európai Unió 2014-2020 közötti tervezési időszakának kohéziós alapjait érintő operatív programokkal kapcsolatos feladatokat, egyeztetve az érintett szervezeti egységekkel,[527]
4) koordinálja és végzi az Európai Unió 2021-2027 közötti tervezési időszakára vonatkozó operatív programokkal kapcsolatos feladatokat, egyeztetve az érintett szervezeti egységekkel, az európai uniós fejlesztési programok tekintetében
a) felelős a humán operatív programok kulturális pályázataiért (előkészítés, információk, nyomon követés, monitoring, értékelés),
b) összehangolja az ágazat szakmai területeinek az európai uniós tervezéssel, az éves fejlesztési kerettel és a pályázatok előkészítésével, a kommunikációval, a nyomon követéssel és értékeléssel kapcsolatos feladatellátását, tárcán belül kapcsolatot tart az illetékes államtitkár, helyettes államtitkár irányítása alá tartozó szervezeti egységekkel és a társtárcákkal,[528]
c) véleményezi a Fejlesztéspolitikai Koordinációs Bizottság előterjesztéseit,
5) az Operatív Programok tekintetében előkészíti a vonatkozó kulturális ágazati javaslatokat és véleményezésre, más szakpolitikákkal való összehangolás céljából megküldi a szakpolitikáért felelős részére, közreműködik az operatív programok előkészítésében, az éves fejlesztési keretek és pályázatok előkészítésével, a nyomon követéssel és értékeléssel kapcsolatos feladatai körében[529]
a) javaslataival és véleményével közreműködik az integrált szakmai monitoring rendszer és értékelési rendszer kialakításában,
b) részt vesz az Emberi Erőforrás Fejlesztési Operatív Program és a kulturális vonatkozások tekintetében egyéb operatív programok, projektek, programok és pályázatok szakmai megvalósításának nyomon követésében, és előre meghatározott adattartalommal, rendszeres időközönként vagy eseti alkalommal tájékoztatást kér a kultúráért felelős államtitkár számára,
c) tárcán belül közreműködik az illetékes államtitkár által kezdeményezett értékelések, ágazati egyeztetések lefolytatásában,
d) tájékoztatja az érintett szervezeti egységeket a feladat- és hatáskörébe tartozó, európai uniós finanszírozású programok, projektek és pályázatok vonatkozásában az Európai Bizottsággal folyó egyeztetésekről, előzetesen egyeztetést folytat a napirendről és a mandátumról,
6) koordinálja és végzi az egyes operatív programok szerinti kulturális ágazati fejlesztések, humán ágazati fejlesztések tervezésével és végrehajtásával kapcsolatos feladatokat, a hatályos eljárásrend szerint.
7) az Interreg programok tekintetében[530]
a) kapcsolatot tart a programokért felelős Külgazdasági és Külügyminisztérium szervezeti egységével,
b) részt vesz az egyes programok és felhívások esetében a kulturális ágazat érdekeinek képviseletében,
c) részt vesz az egyes monitoring bizottságok munkájában,
d) tájékoztatást ad az ágazati vezetőknek a kulturális projektekről,
e) szakmai véleményt nyilvánít az egyes kulturális projekttervekről.
8.2.4.6. A Kulturális Stratégiai és Fejlesztési Főosztály stratégiai feladatai körében koordinálja[531]
1) a kulturális ágazat stratégiai irányainak meghatározását, az ágazati-szakmai stratégiák - különösen az állami építési beruházások rendjéről szóló 2023. évi LXIX. törvényben meghatározott a szakpolitikai-ágazati beruházási koncepció és ágazati beruházási terv - megalkotását, a szakterületi stratégiai irányok kidolgozását,[532]
2) a kulturális ágazatra vonatkozó jogi szabályozás koncepcionális megalapozását,[533]
3) az európai uniós és egyéb ágazati stratégiák megalkotása során a kulturális ágazati célok megjelenítését, képviseletét,[534]
4) az ágazati rendszerek fejlesztését, az ágazati fejlesztési koncepciók kidolgozását,[535]
5) a kulturális ágazat szakmai, politikai és fejlesztéspolitikai elveinek és stratégiáinak kidolgozását.[536]
8.2.4.7. A Kulturális Stratégiai és Fejlesztési Főosztály egyéb feladatai körében[537]
1) koordinálja a kulturális beruházások ágazati irányítással összefüggő feladatainak tervezését, megvalósítását, monitoringját és hasznosíthatóságát, ennek keretében
a) értékelést készít a beruházások menetéről, helyzetjelentéseket készít a végrehajtás aktuális állapotáról,
b) javaslatot tesz beruházások kiemeltté nyilvánítására,
c) együttműködik a kulturális ágazati, minisztériumi és más minisztériumok érintett szervezeti egységeivel,
2) véleményezi a beruházási koncepciókat, és részt vesz azok véglegesítésében,
3) részt vesz a fejlesztésekhez és beruházásokhoz kapcsolódó döntés-előkészítő folyamatokban és a kapcsolódó egyeztetésekben,
4) jogosult információkat és felvilágosítást kérni a háttérintézményektől a fejlesztésekről és beruházásokról,
5) közreműködik a fejlesztésekkel és beruházásokkal kapcsolatos pályázati tevékenység ellátásában,
6) ellátja a Modern Városok Program keretében a szakterületéhez kapcsolódó szakpolitikai, koordinációs, ellenőrzési, beszámoltatási és adatszolgáltatási feladatokat,[538]
7) ellátja a kiemelt társadalmi igények körébe tartozó beruházások esetében a szakpolitikai, tervezési, előkészítési, koordinációs, ellenőrzési, beszámoltatási és adatszolgáltatási feladatokat,
8) a Liget Budapest projekt, valamint a Liget Budapest projekt részét képező beruházásokkal összefüggő szakmai tartalomfejlesztések felügyeletével kapcsolatos feladatok ellátására kinevezett miniszteri biztossal és a Városliget Ingatlanfejlesztő Zártkörűen Működő Részvénytársasággal együttműködve ellátja a Liget Budapest projekttel kapcsolatos szakpolitikai, tervezési, előkészítési, koordinációs, ellenőrzési, beszámoltatási és adatszolgáltatási feladatokat, közreműködik a kivitelezés és üzemeltetés során felmerülő problémák megoldásában,[539]
9) felkérésre együttműködik a Magyar Falu Program kulturális ágazatot érintő pályázatainak, programjainak tervezésében,
10) közreműködik Makovecz Imre életművéhez tartozó beruházási programok megvalósításában, ellenőrzésében, részt vesz a kapcsolódó támogatási, pénzügyi feladatok ellátásában,
11) ellátja a Beruházási Alap tekintetében a kulturális ágazathoz tartozó beruházások vonatkozásában a szakterülethez kapcsolódó szakpolitikai, tervezési, előkészítési, koordinációs, forrásigénylési, ellenőrzési, beszámoltatási és adatszolgáltatási feladatokat.
12) véleményezi a kultúráért felelős államtitkár feladatköréhez kapcsolódó háttérintézmények és gazdasági társaságok részére a minisztérium által nyújtott beruházási, fejlesztési célú támogatások szerződéseit, a támogatás felhasználásával kapcsolatos beszámolókat.[540]
8.3. A művészetért és közösségi művelődésért felelős helyettes államtitkár irányítása alá tartozó szervezeti egységek
8.3.1. Művészetért és Közösségi Művelődésért Felelős Helyettes Államtitkári Titkárság
8.3.1.1. A Művészetért és Közösségi Művelődésért Felelős Helyettes Államtitkári Titkárság ellátja az 1. melléklet 77. §-ában meghatározott feladatokat.
8.3.1.2. A Művészetért és Közösségi Művelődésért Felelős Helyettes Államtitkári Titkárság koordinációs feladatai körében koordinálja a művészetért és közösségi művelődésért felelős helyettes államtitkár felelősségi körében a jogszabályok és közjogi szervezetszabályozó eszközök szakmai javaslatának előkészítését,[541]
8.3.2. Művészeti Főosztály
8.3.2.1. A Művészeti Főosztály kodifikációs feladatai körében
1) előkészíti a művészeti tevékenységre, a művészet támogatására, a művészeti szakmai elismerésekre vonatkozó jogszabályok és közjogi szervezetszabályozó eszközök szakmai javaslatát,
2) feladatkörében a jogszabályok és a közjogi szervezetszabályozó eszközök véleményezése során javaslatot tesz azok szakpolitikailag megalapozott szabályozására,
3) feladatkörében javaslatot tesz a jogszabályok és a közjogi szervezetszabályozó eszközök deregulációjára.
8.3.2.2. A Művészeti Főosztály koordinációs feladatai körében
1) folyamatosan kapcsolatot tart a művészeti területek országos illetőségű szakmai, érdekvédelmi szervezeteivel, a helyi önkormányzatok szövetségeivel, továbbá a határon túli magyarság művészeti szakmai és érdekvédelmi szervezeteivel, valamint részt vesz a művészeti kérdések ágazati érdekegyeztetésében,
2) szakmai kapcsolatot tart a művészeti tevékenységgel összefüggésben az érintett felsőoktatási intézményekkel, az MTA-val, valamint az MMA-val,[542]
3) képviseli a művészeti tevékenység megjelenítését más szakterületek stratégiájában.
4)[543]
8.3.2.3. A Művészeti Főosztály funkcionális feladatai körében
1) kialakítja a feladatkörébe tartozó szakterületek terveinek koncepcionális alapjait, kormányzati szintű stratégiai terveket, ajánlásokat dolgoz ki, elemzi a szakterület állapotát, és szükség esetén javaslatot tesz kormányzati intézkedések megtételére,
2) figyelemmel kíséri a professzionális, kortárs hazai és határon túli magyar színházi, zenei, táncművészeti és alkotóművészeti terület változási tendenciáit, a hazai tendenciákról elemzéseket készít, és támogatja szervezeteit, alkotóit,[544]
3) közreműködik az önkormányzati művészeti intézmények ágazati irányításában, szakmailag segíti az önkormányzatok intézményfenntartó tevékenységét,
4) ellátja az önkormányzatokkal közös működtetésben lévő intézményekkel kapcsolatos feladatokat,
5) részt vesz a szakterület tevékenységével összefüggő szakmai és képesítési követelmények kialakításában, a szakemberek képzése kapcsán ellátja a minisztériumi szakterületi feladatokat,
6) figyelemmel kíséri a hazai és határon túli professzionális, kortárs magyar művészeti, képzőművészeti, iparművészeti, design, fotóművészeti, irodalmi terület változási tendenciáit, és a hazai tendenciákról elemzéseket készít, valamint szakmailag támogatja szervezeteit alkotóit,[545]
7) ellátja a szakképzésről szóló törvényben a Kormány ágazatért felelős tagja számára meghatározott, a feladatkörével összefüggő feladatokat,
8) feladatkörében - szakmai javaslattétel, véleményezés útján - részt vesz az éves költségvetéssel és a minisztérium éves munkatervének összeállításával kapcsolatos teendők ellátásában,
9) ellátja a Madách Imre Nemzetközi Színházi Találkozó működtetésével, valamint a "Bartók-tavasz" Fesztivál és a "Liszt Ünnep" Fesztivál működtetésével kapcsolatos források biztosításához kapcsolódó feladatokat,[546]
10) javaslatot tesz a Kormány által adományozható művészeti díj, a miniszter által adományozható művészeti szakmai elismerés alapítására, módosítására, közreműködik a Kormány által alapított művészeti díj, a miniszter által alapított művészeti szakmai elismerés adományozásának folyamatában,
11) előkészíti az előadó-művészeti bizottságok mint a miniszter javaslattevő, véleményező és döntés-előkészítő feladatot ellátó testületeinek üléseit és azon részt vesz, valamint részt vesz a Nemzeti Előadó-művészeti Érdekegyeztető Tanács ülésein, e feladatkörben együttműködik az előadó-művészeti szervezetek támogatásáról és sajátos foglalkoztatási szabályairól szóló 2008. évi XCIX. törvény 6. § (1) bekezdése szerint kijelölt, az előadó-művészeti szervezetek működésével összefüggő közigazgatási hatósági és szolgáltatási feladatokat ellátó szervvel,
12) közreműködik a művészeti feladatokat ellátó, a minisztérium tulajdonosi joggyakorlása alatt álló gazdasági társaságok, a miniszter által irányított költségvetési szervek szakmai irányításában,
13) részt vesz a feladatkörét érintő beruházások szakmai előkészítésében.
14) részt vesz a határon túli magyar kultúra szakmai támogatásában, a Kárpát-medencei kulturális programok tervezésében és megvalósításában, valamint kulturális projektek kidolgozásában és bonyolításában.[547]
8.3.2.4. A Művészeti Főosztály adminisztrációs és pénzügyi feladatai körében
1) ellátja a feladatkörébe tartozó költségvetés-tervezési feladatokat, előkészíti a fejezeti kezelésű előirányzatok felhasználásával kapcsolatos pénzügyi intézkedéseket, közreműködik azok végrehajtásában,
2) részt vesz a művészeti intézmények és gazdasági társaságok költségvetési támogatását érintő döntések előkészítésében,
3) elvégzi a művészeti tevékenység állami támogatásával összefüggő feladatokat,
4) feladatkörében részt vesz az ÁSZ, KEHI és egyéb állami szervek által végzett vizsgálatokkal összefüggő szakmai adatszolgáltatási tevékenységben.[548]
8.3.2.5. A Művészeti Főosztály európai uniós és nemzetközi feladatai körében
1) részt vesz az uniós források felhasználásával megvalósuló, feladatkörét érintő fejlesztések előkészítésében,
2) elősegíti a kortárs művészeti produkciók, művek nemzetközi megismertetését, illetve a nemzetközi kortárs művészet magyarországi bemutatását,[549]
3) részt vesz az EKTB 30. Kultúra szakértői csoportjában,
4) részt vesz a bilaterális kulturális együttműködések véleményezésében, közreműködik az azokban meghatározott együttműködések megvalósításában.
5) a Kulturális Diplomáciai Koordinációs Főosztály kezdeményezésére szakmai javaslatot ad a külföldön működő magyar kulturális intézetek programjaira,[550]
8.3.2.6. A Művészeti Főosztály szerzői joggal kapcsolatos feladatai körében[551]
1) a szerzői jogról szóló 1999. évi LXXVI. törvény (a továbbiakban: Szjt.) 101. §-a, valamint a Szerzői Jogi Szakértő Testület szervezetéről és működéséről szóló 156/1999. (XI. 3.) Korm. rendelet 3. § (1) bekezdése alapján előkészíti a Szerzői Jogi Szakértő Testület tagjainak kinevezéséhez szükséges miniszteri jóváhagyást,
2) az Szjt. 104. §-a szerinti egyeztető testületi eljárással kapcsolatban beszerzi a kulturális terület álláspontjának kialakításához szükséges információkat,
3) előkészíti az egyeztető testület eljárási szabályzatának jóváhagyásához az Szjt. 105. § (2) bekezdése szerint szükséges miniszteri véleményt,
4) ellátja a szerzői jogi ügyekhez kapcsolódó kulturális szakmapolitikai álláspont kialakításának koordinációját.
8.3.3. Közösségi Művelődési Főosztály
8.3.3.1. A Közösségi Művelődési Főosztály kodifikációs feladatai körében
1) előkészíti a közösségi művelődésre vonatkozó jogszabályok és közjogi szervezetszabályozó eszközök szakpolitikai javaslatát,
2) feladatkörében a jogszabályok és a közjogi szervezetszabályozó eszközök véleményezése során javaslatot tesz azok szakmailag megalapozott szabályozására,
3) feladatkörében javaslatot tesz a jogszabályok és a közjogi szervezetszabályozó eszközök deregulációjára.
8.3.3.2. A Közösségi Művelődési Főosztály koordinációs feladatai körében
1) képviseli a közösségi művelődési tevékenység megjelenítését más szakterületek stratégiájában,
2) összehangolja, előmozdítja az oktatás, képzés, kutatás, tudományos tevékenység támogatását,
3) folyamatos kapcsolatot tart a szakemberképzést és továbbképzést ellátó közép- és felsőoktatási, szakképző intézményekkel és a tárgyban kutatásokat végző tudományos intézményekkel,
4) közösségi művelődési feladatkörében kapcsolatot tart és együttműködik az MMA-val.
5) közösségi művelődési feladatkörében kapcsolatot tart a Szellemi Kulturális Örökség Igazgatóságával.[552]
8.3.3.3. A Közösségi Művelődési Főosztály funkcionális feladatai körében
1) kialakítja a feladatkörébe tartozó szakterületek terveinek koncepcionális alapjait, kormányzati szintű stratégiai terveket, ajánlásokat dolgoz ki, és szükség esetén javaslatot tesz kormányzati intézkedések megtételére,
2) figyelemmel kíséri a hazai és határon túli amatőrművészet, népművészet terület változási tendenciáit, és a hazai tendenciákról elemzéseket készít,
3) elemzi a szakterület állapotát, ösztönzi a közösségi művelődési területekre vonatkozó tudományos kutatásokat, folyamatosan figyelemmel kíséri a művészet és a közösségi művelődés társadalmi felzárkózást, esélyegyenlőséget növelő funkciójának teljesülését, helyzetének alakulását, szükség esetén javaslatot tesz kormányzati intézkedések megtételére,
4) részt vesz a közművelődési szakterület ágazati irányítási feladatainak ellátásában, teljesíti e téren meglévő döntés-előkészítő és tájékoztatási kötelezettségeit,
5) közreműködik az önkormányzati és közművelődési intézmények ágazati irányításában, szakmailag segíti az önkormányzatok intézményfenntartó tevékenységét,
6) szakpolitikai alapelvek kimunkálásával, a szakpolitikai érdekek érvényesítésével ellátja a közösségi művelődési tevékenységekkel és a közművelődési intézmény-, szolgáltatás- és szervezetrendszer működésével összefüggő államigazgatási feladatokat,
7) a közművelődési szakmai szolgáltató szervezet közreműködésével a közművelődési intézményrendszer minőségfejlesztésével összefüggésben szakmai alapelveket, standardokat dolgoz ki, közreműködik a közművelődési szakterületen tevékenységet folytató kulturális szakértőkkel kapcsolatos államigazgatási feladatok ellátásában,[553]
8) végzi az anyanyelvápolással kapcsolatos közművelődés-igazgatási feladatokat, a határon túli magyarság körében ösztönzi az anyanyelvi kultúra és önazonosság-tudat megőrzését, ápolását és fejlesztését szolgáló közösségi művelődési programok megvalósulását,
9) ellátja az amatőr- és népművészettel, a helytörténet-honismerettel, a népfőiskolákkal, az ismeretterjesztéssel kapcsolatos - más személynek vagy szervezeti egységnek át nem adott - feladatokat,
10) közreműködik az állatkertekkel kapcsolatos, jogszabályban meghatározott, a kultúráért felelős miniszter hatáskörébe rendelt feladatok ellátásában,
11) ellátja a közösségfejlesztés feltételrendszerének fejlesztésével, az állampolgári részvétel fejlesztésével, a virtuális közösségekkel, virtuális közösségi terekkel, az idősek közösségi művelődésével és a hobbikkal, a szabadidős tevékenységekkel kapcsolatos - más személynek vagy szervezeti egységnek át nem adott -feladatokat,
12) javaslatot tesz a Kormány által adományozható közösségi művelődési díjalapítására, módosítására, közreműködik a Kormány által alapított közösségi művelődési, a miniszter által alapított közösségi művelődési szakmai elismerés adományozása folyamatában, ellátja a Minősített Közösségi Színtér Cím, a Minősített Közművelődési Intézmény Cím és a Közművelődési Minőség Díj adományozásával kapcsolatos feladatokat,[554]
13) közreműködik a közművelődési szakfelügyelet működtetéséből adódó feladatok ellátásában,[555]
14) közreműködik a feladatkörébe tartozó területeken működő közös jogkezelő szervezetek felügyeletében és a díjszabások jóváhagyásában,
15) megkeresés alapján javaslatot tesz a szakterületet érintő képzési formák korszerűsítésére, újak megteremtésére, ellátja a szakképzésről szóló törvényben a Kormány ágazatért felelős tagja számára meghatározott, szakterületével összefüggő feladatokat,
16) folyamatosan kapcsolatot tart a közösségi művelődés országos illetőségű szakmai, érdekvédelmi szervezeteivel, a helyi önkormányzatok szövetségeivel, továbbá a határon túli magyarság közösségi művelődési szakmai és érdekvédelmi szervezeteivel, valamint részt vesz a művészeti kérdések ágazati érdekegyeztetésében,
17) közreműködik a közösségi művelődési feladatokat ellátó, a miniszter tulajdonosi joggyakorlása alatt álló gazdasági társaságok, a miniszter által irányított költségvetési szervek szakmai irányításában,
18) részt vesz a kulturális alapellátás tekintetében az ágazat állami támogatásának tervezésében, feladatkörében részt vesz a fejezeti kezelésű előirányzatok felhasználására vonatkozó szakmai javaslatok megtételében,
19) részt vesz a feladatkörét érintő beruházások szakmai előkészítésében.
8.3.3.4. A Közösségi Művelődési Főosztály adminisztrációs és pénzügyi feladatai körében
1) ellátja a feladatkörébe tartozó költségvetés-tervezési feladatokat, előkészíti a fejezeti kezelésű előirányzatok felhasználásával kapcsolatos pénzügyi intézkedéseket, közreműködik azok végrehajtásában,
2) gondoskodik a Közművelődési Akkreditációs Szakbizottság működtetéséről,
3) elvégzi a közösségi művelődési tevékenységek és a közművelődési intézmény-, szolgáltatás- és szervezetrendszer állami támogatásával összefüggő feladatokat.
8.3.3.5. A Közösségi Művelődési Főosztály európai uniós és nemzetközi feladatai körében
1) részt vesz az uniós források felhasználásával megvalósuló, feladatkörét érintő fejlesztések előkészítésében,
2) a Művészeti Főosztállyal együttműködve elősegíti a kortárs művek nemzetközi megismertetését, illetve a nemzetközi kortárs művészet magyarországi bemutatását,[556]
3) részt vesz az EKTB 30. Kultúra szakértői csoportjában, valamint az Európai Unió Tanácsa kulturális munkaterve keretében működő, a művészek és más kulturális szakemberek mobilitásának előmozdítására irányuló nyitott koordinációs munkacsoportban,
4) a Művészeti Főosztállyal együttműködve elősegíti a kortárs művészeti produkciók, művek nemzetközi megismertetését, a nemzetközi kortárs művészet magyarországi bemutatását, szakmailag támogatja a külföldön működő magyar kulturális intézeteket,[557]
5) részt vesz a bilaterális kulturális együttműködések véleményezésében, közreműködik az azokban meghatározott együttműködések megvalósításában.
6) képviseli a kulturális ágazat közösségi művelődési szakterületét az UNESCO Magyar Nemzeti Bizottsága Szellemi Kulturális Örökség Magyar Nemzeti Bizottságában, ezzel összefüggésben évente véleményezi az UNESCO Magyar Nemzeti Bizottság Szellemi Kulturális Örökség Magyar Nemzeti Bizottságának munkatervét, és követi annak végrehajtását.[558]
8.3.3.6. A Közösségi Művelődési Főosztály egyedi közhatalmi aktusokkal kapcsolatos feladatai körében a kulturális szakértői tevékenység engedélyezési folyamatában elbírálja az illetékességi körébe tartozó nyilvántartásba vétel iránti kérelmeket.[559]
8.3.4. Portfóliókezelő Főosztály[560]
8.3.4.1. A Portfóliókezelő Főosztály kodifikációs feladatai körében
1) előkészíti a gazdasági társaságokkal kapcsolatos tulajdonosi jogok gyakorlásának rendjéről szóló utasítást,
2) véleményezi a minisztérium tulajdonosi joggyakorlása alatt lévő gazdasági társaságok tekintetében a Kormány részére készült előterjesztéseket, továbbá a miniszteri rendeletek tervezeteit.
8.3.4.2. A Portfóliókezelő Főosztály koordinációs feladatai körében
1) koordinálja a minisztérium portfóliókezelési politikája megvalósításának végrehajtását,
2) koordinálja a gazdasági társaságokkal történő kapcsolattartást, szükség esetén pénzügyi-szakmai konzultációkat szervez.
8.3.4.3. A Portfóliókezelő Főosztály funkcionális feladatai körében
1) a minisztérium tulajdonosi joggyakorlása alatt lévő gazdasági társaságok tekintetében - a gazdasági társaságokkal kapcsolatos tulajdonosi jogok gyakorlásának rendjéről szóló utasítás szerint - előkészíti a tulajdonosi joggyakorló döntéseit,
2) előkészíti a minisztérium tulajdonosi joggyakorlása alatt lévő gazdasági társaságokkal kapcsolatban a minisztérium és a Magyar Nemzeti Vagyonkezelő Zártkörűen működő Részvénytársaság között megkötött szerződésekkel kapcsolatos döntéseket, javaslatokat,
3) megkeresésre szakmai véleményt ad a minisztérium tulajdonosi joggyakorlása alatt lévő gazdasági társaságok számára,
4) ellátja a minisztérium tulajdonosi joggyakorlása alatt lévő gazdasági társaságokat érintő adatszolgáltatási kötelezettségek teljesítésével kapcsolatos feladatokat,
5) előkészíti a miniszter tulajdonosi joggyakorlása alá tartozó gazdasági társaságok esetében a miniszteri kinevezési jogkörbe tartozó vezetők munkajogviszonyának létesítésével, módosításával és megszűnésével kapcsolatos szerződéseket,
6) a miniszter tulajdonosi joggyakorlása alá tartozó gazdasági társaságok vonatkozásában elemzéseket, hatásvizsgálatokat készít a vezetői döntések megalapozása érdekében, szükség esetén az érintett szervezeti egységek bevonásával,
7) ellátja a gazdasági társaságok tekintetében, a tulajdonosi joggyakorlásból fakadó ellenőrzési feladatok előkészítését, illetve lebonyolítását,
8) koordinálja az egységes kontrolling adatszolgáltatási rendszer működtetésével összefüggő feladatokat a tárca vonatkozásában,
9) a miniszter tulajdonosi joggyakorlása alá tartozó gazdasági társaságok vonatkozásában segíti a Gazdálkodási Főosztályt a központi kezelésű előirányzat kezelésével, előirányzat-módosításával, gazdálkodásával kapcsolatos feladatok ellátásában, valamint e feladatok ellátásához biztosítja a szükséges adatszolgáltatást,
10) a miniszter tulajdonosi joggyakorlása alá tartozó gazdasági társaságok vonatkozásában segíti a Gazdálkodási Főosztályt a központi kezelésű előirányzat, valamint a minisztérium mint tulajdonosi joggyakorló szervezet beszámolási és könyvvezetési feladatai ellátásában.
8.4.[561]
9. A kulturális kapcsolatokért felelős államtitkár által irányított szervezeti egységek[562]
9.1. Kulturális Kapcsolatokért Felelős Államtitkári Kabinet
A Kulturális Kapcsolatokért Felelős Államtitkári Kabinet ellátja az 1. melléklet 77. §-ában meghatározott feladatokat.
9.2. A kulturális diplomáciáért felelős helyettes államtitkár által irányított szervezeti egységek
9.2.1. Kulturális Diplomáciáért Felelős Helyettes Államtitkári Titkárság
9.2.1.1. A Kulturális Diplomáciáért Helyettes Államtitkári Titkárság az 1. melléklet 77. §-ában meghatározott feladatokon túl
1) rendszeres kapcsolatot tart a Nemzetközi Kapcsolatokért Felelős Főosztállyal,
2) együttműködik más minisztériumokkal - különösen a Külgazdasági és Külügyminisztériummal -, nemzetközi szervezetekkel, a magyarországi külképviseletekkel, a külföldi magyar külképviseletekkel.
9.2.2. Kulturális Diplomáciai Stratégiai Főosztály
9.2.2.1. A Kulturális Diplomáciai Stratégiai Főosztály illetékességébe tartoznak a Bécs, Belgrád, Berlin, Brüsszel, Bukarest, Delhi, Helsinki, Isztambul, Kairó, Ljubljana, London, Moszkva, New York, Párizs, Peking, Pozsony, Prága, Róma, Stuttgart, Szófia, Szöul, Tallinn, Tokió, Zágráb és Varsó külképviseleteken, valamint Sepsiszentgyörgyön működő külföldi magyar kulturális intézetek.
9.2.2.2. A Kulturális Diplomáciai Stratégiai Főosztály funkcionális feladatai körében
1) a helyettes államtitkár által meghatározott iránymutatások mentén kidolgozza a kulturális diplomáciai stratégiát, és nyomon követi a stratégia külpolitikai és külgazdasági prioritásokkal összhangban álló megvalósítását,
2) az érintett kormányzati, gazdasági és civil szervezetekkel való együttműködés útján folyamatosan elősegíti a Magyarország-kép stratégiai szempontok szerinti erősítését,
3) közreműködik a kiemelt nemzeti évfordulók, illetve a Magyarország-képet számottevően meghatározó egyéb eseményekkel kapcsolatos szakpolitikai koncepciók kidolgozásában,
4) ellátja a külföldi magyar intézetekkel kapcsolatos szakpolitikai feladatokat, részt vesz az intézeti szakmai munkatársak pályáztatásában, kiválasztásában,
5) részt vesz a külképviseletek részeként működő külföldi magyar intézetekbe tartós külszolgálatra kihelyezésre kerülő munkatársak szakpolitikai felkészítésében, tájékoztatásában és beszámoltatásában,
6) részt vesz az új külföldi magyar intézetek nyitásával kapcsolatos előkészítő munkában,
7) részt vesz az adott állomáshelyen történő programok magas szintű megvalósításához legmegfelelőbb művészi produkciók felkutatásában, valamint az azok megvalósítóival történő kapcsolatfelvételben,
8) a magyar kultúra célzott megjelenése érdekében a kormányzati célok meghatározása után előkészíti, megszervezi és lebonyolítja a magyar kulturális évadokat, koncentrált kulturális megjelenéseket külföldön,
9) felel egyes művészeti áganként (zene, képzőművészet, előadó-művészet stb.) a külföldi magyar intézetek és az összes magyar külképviselet számára a megfelelő szakmai színvonalú programok kiajánlásáért,
10) figyelemmel kíséri az illetékességi körébe tartozó országok kulturális diplomáciai tevékenységét, stratégiáit, vonatkozó értékelő, elemző anyagokat készít,
11) ellátja az Európai Uniós Nemzetek Kulturális Intézete (EUNIC) brüsszeli központjában és budapesti klaszterében Magyarország képviseletét,
12) felügyeli és irányítja a külföldi magyar kulturális intézetek finanszírozási adminisztrációját, együttműködve a Költségvetési Főosztállyal, a Gazdálkodási Főosztállyal és a Külgazdasági és Külügyminisztérium illetékes szervezeti egységeivel,
13) ellátja a kulturális diplomáciai feladatellátáshoz kapcsolódó intézményi és fejezeti kezelésű költségvetési előirányzatok tervezését, a felhasználásukra irányuló döntéshozatal előkészítését és a döntések végrehajtását, továbbá gondoskodik az előirányzatok felhasználásának kötelezettségvállalás-előkészítési és teljesítésigazolási feladatairól, különösen a következő feladatok tekintetében:
a) külföldi magyar intézetekkel kapcsolatos feladatok,
b) kulturális diplomáciai feladatok,
c) EUNIC-tagdíjjal kapcsolatos feladatok,
d) külföldi magyar kulturális évadok és külföldi magyar kulturális intézetek logisztikai, adminisztrációs és működési feladatai, a magyar kulturális diplomácia láthatóságának fejlesztése, brandépítés.
9.2.2.3. A Kulturális Diplomáciai Stratégiai Főosztály koordinációs feladatai körében
1) felügyeli és koordinálja külföldi magyar intézetek kulturális diplomáciai tevékenységét,
2) véleményezi a kormányközi kulturális megállapodások és munkatervek előterjesztett szövegtervezetét, nyomon követi e megállapodások és munkatervek megkötésének és végrehajtásának folyamatát,
3) ellátja a külföldi magyar intézetekkel kapcsolatos szakmai koordinációs és adminisztratív feladatokat,
4) közreműködik a helyettes államtitkár által a minisztérium nevében vállalt kötelezettség dokumentumának (megállapodás, jognyilatkozat) előkészítésében, az elszámolással kapcsolatos feladatok ellátásában,
5) rendszeres időszakonként adatszolgáltatásokat kér be a külföldi magyar intézetek szakmai programkereteinek felhasználásáról, melynek részletes felhasználási rendjét, a szakmai programkeretek kezelését külön ügyviteli rendelkezés határozza meg,
6) képviseli a kulturális területet a Magyarország és a szomszédos államok által közösen működtetett kisebbségi vegyes bizottságok munkájában.
9.2.2.4. A Kulturális Diplomáciai Stratégiai Főosztály kodifikációs feladatai körében
1) közreműködik a kulturális diplomáciáért felelős helyettes államtitkár feladat- és hatáskörébe tartozó előterjesztések előkészítésében,
2) véleményezi az állam-, kormány- és tárcaközi kulturális témájú szerződéstervezeteket, kormány-előterjesztéseket.
9.2.3. Kulturális Diplomáciai Koordinációs Főosztály
9.2.3.1. A Kulturális Diplomáciai Koordinációs Főosztály illetékességébe tartoznak a Bécs, Belgrád, Berlin, Brüsszel, Bukarest, Delhi, Helsinki, Isztambul, Kairó, Ljubljana, London, Moszkva, New York, Párizs, Peking, Pozsony, Prága, Róma, Stuttgart, Szófia, Szöul, Tallinn, Tokió, Zágráb és Varsó külképviseleteken, valamint Sepsiszentgyörgyön működő külföldi magyar kulturális intézetek.
9.2.3.2. A Kulturális Diplomáciai Koordinációs Főosztály funkcionális feladatai körében
1) koordinálja a miniszter kinevezési jogkörébe tartozó, a külképviseletekről és a tartós külszolgálatról szóló 2016. évi LXXIII. törvény hatálya alá tartozó külföldi magyar kulturális intézetek vezetőinek és további főkiküldötteinek pályáztatási eljárását, együttműködve a Kulturális Diplomáciai Stratégiai Főosztállyal és a Külgazdasági és Külügyminisztérium illetékes szervezeti egységével,
2) ellátja a közösségi média és honlap szakmai tartalmának gondozását, üzemeltetését, fejlesztését, szerkesztését,
3) részt vesz a külképviseletek részeként működő külföldi magyar intézetekbe tartós külszolgálatra kihelyezésre kerülő munkatársak szakpolitikai felkészítésében, tájékoztatásában és beszámoltatásában,
4) közreműködik a kulturális diplomáciához kapcsolódó kommunikációs feladatok ellátásában.
9.2.3.3. A Kulturális Diplomáciai Koordinációs Főosztály koordinációs feladatai körében
1) véleményezi a kormányközi kulturális megállapodások és munkatervek szövegtervezetét, nyomon követi e megállapodások és munkatervek megkötésének és végrehajtásának folyamatát,
2) rendszeres időszakonként adatszolgáltatásokat kér be a külföldi magyar intézet szakmai programjairól,
3) ellátja a külföldi magyar intézetekkel kapcsolatos koordinációs és adminisztratív feladatokat.
9.2.3.4. A Kulturális Diplomáciai Koordinációs Főosztály kodifikációs feladatai körében
1) közreműködik a helyettes államtitkár feladat- és hatáskörébe tartozó előterjesztések előkészítésében,
2) véleményezi az állam-, kormány- és tárcaközi kulturális témájú szerződéstervezeteket, kormány-előterjesztéseket.
3. függelék[563]
A minisztérium szervezeti egységei
| A | B | C | D | E | |
| 1. | Irányító vezető - 1. szint | Irányító vezető - 2. szint | Irányító vezető - 3. szint | Főosztály neve | Osztály neve |
| 2. | Kultúráért és innovációért felelős miniszter | ||||
| 3. | Miniszteri Kabinet | ||||
| 4. | Miniszteri Titkárság | ||||
| 5. | Erzsébet-táborok Osztálya | ||||
| 5a. | Intézményi Kommunikációs Osztály | ||||
| 5b. | Miniszteri Kommunikációs Osztály | ||||
| 6. | Nobel-díjas Iroda | ||||
| 7. | Nemzetközi Felsőoktatási Akkreditációs Iroda | ||||
| 7a. | Nemzeti Filmiroda | ||||
| 8. | Nemzetközi Kapcsolatokért Felelős Főosztály | ||||
| 9. | Nemzetközi Kapcsolatok Osztálya | ||||
| 10. | Európai Uniós Osztály | ||||
| 11. | Protokoll Főosztály | ||||
| 12. | Szervezési és Elismerési Osztály | ||||
| 13. | |||||
| 14. | |||||
| 15. | |||||
| 16. | Miniszteri biztosi Titkárság | ||||
| 17. | Kormánybiztosi Titkárság | ||||
| 18. | Közigazgatási államtitkár | ||||
| 19. | Közigazgatási Államtitkári Titkárság | ||||
| 20. | Titkársági, Ügyiratkezelési és Szervezési Osztály | ||||
| 21. | UNESCO Magyar Nemzeti Bizottság Titkársága |
| 22. | Belső Ellenőrzési Főosztály | ||||
| 23. | Pénzügyi Szabályszerűségi Ellenőrzési Osztály | ||||
| 24. | Rendszer- és Teljesítményellenőrzési Osztály | ||||
| 25. | Közbeszerzési Főosztály | ||||
| 26. | Stratégiai és Elemzési Főosztály | ||||
| 27. | Elemzési Osztály | ||||
| 28. | Partnerségi Osztály | ||||
| 29. | Szakmai Koordinációs Osztály | ||||
| 30. | Jogi és koordinációs ügyekért felelős helyettes államtitkár | ||||
| 31. | Jogi és Koordinációs Ügyekért Felelős Helyettes Államtitkári Titkárság | ||||
| 32. | Kodifikációs Főosztály | ||||
| 33. | Jogalkotási Osztály | ||||
| 34. | |||||
| 35. | Jogalkotási Koordinációs Osztály | ||||
| 36. | Perképviseleti Főosztály | ||||
| 37. | Perképviseleti Osztály | ||||
| 38. | Magánjogi Osztály | ||||
| 39. | Adatvédelmi Osztály | ||||
| 40. | Koordinációs Főosztály | ||||
| 41. | Közigazgatási Koordinációs Osztály | ||||
| 42. | Kormányzati Üléskoordinációs Osztály | ||||
| 43. | Ügyfélkapcsolati Osztály | ||||
| 44. | Szervezetbiztonsági, Informatikai és Dokumentációs Főosztály | ||||
| 45. | Szervezetbiztonsági és Informatikai Osztály | ||||
| 46. | Dokumentációs Osztály |
| 47. | Költségvetési, gazdálkodási és személyügyekért felelős helyettes államtitkár | ||||
| 48. | Költségvetési, Gazdálkodási és Személyügyekért Felelős Helyettes Államtitkári Titkárság | ||||
| 49. | Gazdálkodási Főosztály | ||||
| 50. | Pénzügyi Osztály | ||||
| 51. | Illetménygazdálkodási Osztály | ||||
| 52. | Számviteli Osztály | ||||
| 53. | Költségvetési Főosztály | ||||
| 53a. | Fejezeti Kezelésű Előirányzatok Pénzügyi Osztálya | ||||
| 54. | Fejezeti Gazdálkodási Osztály | ||||
| 55. | Intézményi és Fejezeti Költségvetési Osztály | ||||
| 56. | |||||
| 57. | |||||
| 58. | |||||
| 59. | |||||
| 60. | Személyügyi Főosztály | ||||
| 61. | Munkaügyi Osztály | ||||
| 62. | Személyügyi Koordinációs és Szociális Ügyekért Felelős Osztály | ||||
| 63. | Humánerőforrás-fejlesztési Osztály | ||||
| 64. | Vagyongazdálkodási Főosztály | ||||
| 65. | Vagyongazdálkodási Koordinációs és Operatív Osztály | ||||
| 66. | Vagyongazdálkodási Ellenőrzési Osztály | ||||
| 67. | Innovációért felelős helyettes államtitkár | ||||
| 68. | Innovációért Felelős Helyettes Államtitkári Titkárság |
| 69. | Tudománypolitikáért és Nemzetközi Ügyekért Felelős Főosztály | ||||
| 70. | Tudománypolitikai Osztály | ||||
| 71. | Nemzetközi Osztály | ||||
| 72. | Innovációért és Startupokért Felelős Főosztály | ||||
| 73. | Innovációpolitikai Osztály | ||||
| 74. | Startup Osztály | ||||
| 75. | Parlamenti államtitkár | ||||
| 76. | Parlamenti Államtitkári Kabinet | ||||
| 77. | Parlamenti és Online Kommunikációért Felelős Osztály | ||||
| 78. | Parlamenti Államtitkári Titkárság | ||||
| 79. | Parlamenti Főosztály | ||||
| 80. | Parlamenti Kapcsolatok Osztálya | ||||
| 81. | Parlamenti Együttműködési Osztály | ||||
| 82. | Felsőoktatásért, szak- és felnőttképzésért, fiatalokért felelős államtitkár | ||||
| 83. | Felsőoktatásért, szak- és felnőttképzésért, fiatalokért felelős Államtitkári Kabinet | ||||
| 84. | Felsőoktatásért, szak- és felnőttképzésért, fiatalokért felelős Államtitkári Titkárság | ||||
| 85. | Nemzetközi Stratégiai Ügyekért Felelős Főosztály | ||||
| 86. | Felsőoktatásért és felnőttképzésért felelős helyettes államtitkár | ||||
| 87. | Felsőoktatásért és Felnőttképzésért Felelős Helyettes Államtitkári Titkárság |
| 88. | Felsőoktatás Szakmai Koordinációjáért Felelős Főosztály | ||||
| 89. | Felsőoktatás Szakmai Fejlesztéséért Felelős Osztály | ||||
| 90. | Külhoni Felsőoktatásért Nemzetközi Kapcsolatokért Felelős Osztály | ||||
| 91. | Felsőoktatási Ágazatirányítási és Finanszírozási Főosztály | ||||
| 92. | Felsőoktatási Ágazatirányítási Osztály | ||||
| 93. | Felsőoktatási Finanszírozási és Monitoring Osztály | ||||
| 94. | Felsőoktatási Finanszírozási és Felvételi Tervezési Osztály | ||||
| 95. | Felnőttképzési Főosztály | ||||
| 96. | Szakképzésért felelős helyettes államtitkár | ||||
| 97. | Szakképzésért Felelős Helyettes Államtitkári Titkárság | ||||
| 98. | Szakképzési Szabályozási és Intézményirányítási Főosztály | ||||
| 99. | Szakképzési Szabályozási Osztály | ||||
| 100. | Szakképzési Intézményirányítási Osztály | ||||
| 101. | Szakképzési Fejlesztési és Támogatási Főosztály | ||||
| 102. | Szakképzési Fejlesztési Osztály | ||||
| 103. | Szakképzési Projektek Osztálya | ||||
| 104. | Fiatalokért felelős helyettes államtitkár | ||||
| 105. | Fiatalokért Felelős Helyettes Államtitkári Titkárság | ||||
| 106. | Fiatalokért Felelős Főosztály | ||||
| 107. | Ifjúságügyi Programok Osztálya | ||||
| 108. | Önkéntesügyi Osztály |
| 109. | Tehetségekért Felelős Főosztály | ||||
| 110. | Tehetségügyi Programok Osztálya | ||||
| 111. | Tehetségügyi Támogatások Osztálya | ||||
| 112. | Családokért felelős államtitkár | ||||
| 113. | Családokért Felelős Államtitkári Kabinet | ||||
| 114. | Családokért Felelős Államtitkári Titkárság | ||||
| 115. | Családügyekért felelős helyettes államtitkár | ||||
| 116. | Családügyekért Felelős Helyettes Államtitkári Titkárság | ||||
| 116a. | Nőpolitikai Osztály | ||||
| 116b. | Családügyi Kormányközi Ügyek Osztálya | ||||
| 117. | Gyermekügyi és Idősügyi Főosztály | ||||
| 118. | Bölcsődékért Felelős Osztály | ||||
| 119. | Esélyteremtési Osztály | ||||
| 120. | Idősügyi Osztály | ||||
| 121. | Családügyi Támogatási Főosztály | ||||
| 122. | Családügyi Támogatási és Elszámolási Osztály | ||||
| 123. | Családtámogatási Osztály | ||||
| 124. | Családügyi Programszervezési Osztály | ||||
| 125. | Családtámogatási Koordinációs Osztály | ||||
| 126. | ÖrökbefogadásiFőosztály | ||||
| 127. | Örökbefogadási Stratégiai és Monitoring Osztály | ||||
| 128. | Országos Örökbefogadási Ügyek Osztálya | ||||
| 129. | Nemzetközi Örökbefogadási Ügyek Osztálya |
| 130. | Családügyi Fejlesztéspolitikai Főosztály | ||||
| 131. | Családügyi Programtervezési Osztály | ||||
| 132. | Családügyi Programtámogatási Osztály | ||||
| 133. | Családügyi Stratégiai és Elemzési Főosztály | ||||
| 134. | Családügyi Elemzési Osztály | ||||
| 135. | Családügyi Jogszabály-előkészítési és Stratégiai Osztály | ||||
| 136. | Kultúráért felelős államtitkár | ||||
| 137. | Kultúráért Felelős Államtitkári Kabinet | ||||
| 138. | Kultúráért Felelős Államtitkári Titkárság | ||||
| 139. | Kultúrafinanszírozási Osztály | ||||
| 140. | Közgyűjteményekért és kulturális fejlesztésekért felelős helyettes államtitkár | ||||
| 141. | Közgyűjteményekért és Kulturális Fejlesztésekért Felelős Helyettes Államtitkári Titkárság | ||||
| 142. | Közgyűjteményi Főosztály | ||||
| 143. | Múzeumi Osztály | ||||
| 144. | Könyvtári Osztály | ||||
| 145. | Levéltári Osztály | ||||
| 146. | Kulturális Stratégiai és Fejlesztési Főosztály | ||||
| 147. | Kulturális Stratégiai és Fejlesztési Osztály | ||||
| 148. | Kulturális Elemzési és Monitoring Osztály |
| 149. | Művészetért és közösségi művelődésért felelős helyettes államtitkár | ||||
| 150. | Művészetért és Közösségi Művelődésért Felelős Helyettes Államtitkári Titkárság | ||||
| 150a. | Portfóliókezelő Főosztály | ||||
| 150b. | Portfóliókezelő Operatív Osztály | ||||
| 150c. | Portfólió- finanszírozási Osztály | ||||
| 150d. | Társaság- és Intézmény- felügyeleti Osztály | ||||
| 151. | Művészeti Főosztály | ||||
| 152. | Zeneművészeti Osztály | ||||
| 153. | Színház- és Táncművészeti Osztály | ||||
| 154. | Alkotóművészeti és Külhoni Kulturális Ügyek Osztálya | ||||
| 155. | Közösségi Művelődési Főosztály | ||||
| 156. | Közösségi Művelődési Osztály | ||||
| 156a. | Kulturális kapcsolatokért felelős államtitkár | ||||
| 157. | Kulturális diplomáciáért felelős helyettes államtitkár | ||||
| 158. | Kulturális Diplomáciáért Felelős Helyettes Államtitkári Titkárság | ||||
| 159. | Kulturális Diplomáciai Stratégiai Főosztály | ||||
| 160. | Külföldi Magyar Kulturális Intézetek Finanszírozásért és Működéséért Felelős Osztály | ||||
| 161. | Diplomáciai Stratégiáért Felelős Osztály | ||||
| 162. | Kulturális Diplomáciai Koordinációs Főosztály | ||||
| 163. | Külföldi Magyar Kulturális Intézetek Működéséért Felelős Osztály | ||||
| 164. | Kulturális Diplomáciáért Felelős Kommunikációs Osztály |
4. függelék
A miniszter által irányított, felügyelt háttérintézmények
I. KÖLTSÉGVETÉSI SZERVEK
| A | B | C | D | |
| Háttérintézmény | Miniszter hatásköre | A miniszter által átruházott hatáskörben eljáró felsővezető | A miniszteri hatáskör gyakorlásával összefüggésben közreműködő szervezeti egység/vezető | |
| 1. | VERITAS Történetkutató Intézet és Levéltár | irányítás | közigazgatási államtitkár | Közigazgatási Államtitkári Titkárság |
| 2. | Magyarságkutató Intézet | irányítás | közigazgatási államtitkár | Közigazgatási Államtitkári Titkárság |
| 3. | Szellemi Tulajdon Nemzeti Hivatala | felügyelet | innovációért felelős helyettes államtitkár | Innovációért és Startupokért Felelős Főosztály |
| 4. | Nemzeti Kutatási, Fejlesztési és Innovációs Hivatal | irányítás | innovációért felelős helyettes államtitkár | Innovációért és Startupokért Felelős Főosztály, a közvetlen irányítású európai uniós forrásokkal összefüggő feladatok tekintetében: Stratégiai és Elemzési Főosztály |
| 5. | NemzetiSzakképzési és Felnőttképzési Hivatal | irányítás | a felnőttképzéssel kapcsolatos hatáskörök tekintetében a felsőoktatásért, szak- és felnőttképzésért, fiatalokért felelős államtitkár, a szakképzéssel kapcsolatos hatáskörök tekintetében a szakképzésért felelős helyettes államtitkár | |
| 6. | Szakképzési Centrumok | irányítás (a Nemzeti Szakképzési és Felnőttképzési Hivatalra átruházott hatáskörök kivételével) | szakképzésért felelős helyettes államtitkár | |
| 7. | Oktatási Hivatal | felsőoktatással, külföldi oklevelek elismerésével, nyelvvizsgáztatással és nyelvvizsga-akkreditációval összefüggő feladatokkal kapcsolatos irányítás [az Oktatási Hivatalról szóló 121/2013. (IV. 26.) Korm. rendelet 2. § (1) és (2) bekezdésének kivételével] | felsőoktatásért és felnőttképzésért felelős helyettes államtitkár | Felsőoktatás Szakmai Koordinációjáért Felelős Főosztály, Felsőoktatási Ágazatirányítási és Finanszírozási Főosztály |
| 8. | Az Nftv. 1. mellékletében meghatározott állami felsőoktatási intézmények, a Nemzeti Közszolgálati Egyetemet ide nem értve | fenntartói irányítás az Nftv. XIX. Fejezete alapján | felsőoktatásért és felnőttképzésért felelős helyettes államtitkár | Felsőoktatás Szakmai Koordinációjáért Felelős Főosztály, Felsőoktatási Ágazatirányítási és Finanszírozási Főosztály |
| 9. | Kopp Mária Intézet a Népesedésért és a Családokért | szakmai irányítás | családokért felelős államtitkár | családügyekért felelős helyettes államtitkár |
| 10. | Hagyományok Háza | irányítás | művészetért és közösségi művelődésért felelős helyettes államtitkár | Közösségi Művelődési Főosztály, a Magyar Népi Iparművészeti Múzeummal kapcsolatos múzeumszakmai feladatok tekintetében: Közgyűjteményi Főosztály, beruházások tekintetében a Kulturális Stratégiai és Fejlesztési Főosztály, a 32/A. § (2) bekezdés a) pontjában foglalt feladat tekintetében a Kulturális Kapcsolatokért Felelős Államtitkári Kabinet bevonásával |
| 11. | BudapestiOperettszínház | irányítás | kultúráért felelős államtitkár | Művészeti Főosztály, beruházások tekintetében a Kulturális Stratégiai és Fejlesztési Főosztály, a 32/A. § (2) bekezdés a) pontjában foglalt feladat tekintetében a Kulturális Kapcsolatokért Felelős Államtitkári Kabinet bevonásával |
| 12. | Magyar Állami Operaház | irányítás | kultúráért felelős államtitkár | Művészeti Főosztály, beruházások tekintetében a Kulturális Stratégiai és Fejlesztési Főosztály, a 32/A. § (2) bekezdés a) pontjában foglalt feladat tekintetében a Kulturális Kapcsolatokért Felelős Államtitkári Kabinet bevonásával |
| 13. | Magyar Színház - Ifjúsági- és Családi Színház | irányítás | kultúráért felelős államtitkár | Művészeti Főosztály, beruházások tekintetében a Kulturális Stratégiai és Fejlesztési Főosztály |
| 14. | ||||
| 15. | Ludwig Múzeum - Kortárs Művészeti Múzeum | irányítás | közgyűjteményekért és kulturális fejlesztésekért felelős helyettes államtitkár | Közgyűjteményi Főosztály, beruházások tekintetében a Kulturális Stratégiai és Fejlesztési Főosztály, a 32/A. § (2) bekezdés a) pontjában foglalt feladat tekintetében a Kulturális Kapcsolatokért Felelős Államtitkári Kabinet bevonásával |
| 16. | ||||
| 17. | Magyar Nemzeti Múzeum Közgyűjteményi Központ | irányítás | közgyűjteményekért és kulturális fejlesztésekért felelős helyettes államtitkár | Közgyűjteményi Főosztály, beruházások tekintetében a Kulturális Stratégiai és Fejlesztési Főosztály, a 32/A. § (2) bekezdés a) pontjában foglalt feladat tekintetében a Kulturális Kapcsolatokért Felelős Államtitkári Kabinet bevonásával |
| 18. | Magyar Nemzeti Levéltár | irányítás | közgyűjteményekért és kulturális fejlesztésekért felelős helyettes államtitkár | Közgyűjteményi Főosztály, beruházások tekintetében a Kulturális Stratégiai és Fejlesztési Főosztály |
| 19. | ||||
| 20. | Néprajzi Múzeum | irányítás | közgyűjteményekért és kulturális fejlesztésekért felelős helyettes államtitkár | Közgyűjteményi Főosztály, beruházások tekintetében a Kulturális Stratégiai és Fejlesztési Főosztály, a 32/A. § (2) bekezdés a) pontjában foglalt feladat tekintetében a Kulturális Kapcsolatokért Felelős Államtitkári Kabinet bevonásával |
| 21. | ||||
| 22. | ||||
| 23. | Szabadtéri Néprajzi Múzeum | irányítás | közgyűjteményekért és kulturális fejlesztésekért felelős helyettes államtitkár | Közgyűjteményi Főosztály, a Szellemi Kulturális Örökség Igazgatóság tekintetében: Közösségi Művelődési Főosztály, beruházások tekintetében a Kulturális Stratégiai és Fejlesztési Főosztály |
| 24. | Szépművészeti Múzeum | irányítás | közgyűjteményekért és kulturális fejlesztésekért felelős helyettes államtitkár | Közgyűjteményi Főosztály, beruházások tekintetében a Kulturális Stratégiai és Fejlesztési Főosztály, a 32/A. § (2) bekezdés a) pontjában foglalt feladat tekintetében a Kulturális Kapcsolatokért Felelős Államtitkári Kabinet bevonásával |
| 25. | A Nemzeti Kulturális Alapról szóló 1993. évi XXIII. törvény 2/B. §-ában kijelölt kezelő szerv | irányítás | közigazgatási államtitkár | a kulturális ügyekkel összefüggő feladatok tekintetében: művészetért és közösségi művelődésért felelős helyettes államtitkár a közvetlen irányítású európai uniós forrásokkal összefüggő feladatok tekintetében: Stratégiai és Elemzési Főosztály a tehetséggondozással összefüggő feladatok tekintetében: fiatalokért felelős helyettes államtitkár |
II. A MINISZTÉRIUM TULAJDONOSI JOGGYAKORLÁSA ALATT ÁLLÓ, ILLETVE A MINISZTER SZAKMAI FELÜGYELETI, KÖZREMŰKÖDŐI JOGOSÍTVÁNYA HATÁLYA ALÁ TARTOZÓ GAZDASÁGI TÁRSASÁGOK, TOVÁBBÁ A MINISZTÉRIUM ALAPÍTÓI JOGGYAKORLÁSA ALATT LÉVŐ ALAPÍTVÁNYOK, KÖZALAPÍTVÁNYOK
1. A minisztérium tulajdonosi joggyakorlása alatt álló, illetve a miniszter szakmai felügyeleti, közreműködői jogosítványa hatálya alá tartozó gazdasági társaságok[570]
2. A minisztérium alapítói joggyakorlása alatt álló alapítványok, közalapítványok
| A | B | C | |
| Szervezet neve | A miniszter által átruházott hatáskörben eljáró, illetve az át nem ruházott hatáskörök tekintetében a miniszter döntéseit előkészítő felsővezető | Miniszteri hatáskör gyakorlásával összefüggésben közreműködő vezető | |
| 1. | |||
| 2. | |||
| 3. | Közalapítvány a Budapesti Német Nyelvű Egyetemért | felsőoktatásért és felnőttképzésért felelős helyettes államtitkár | Felsőoktatás Szakmai Koordinációjáért Felelős Főosztály, Felsőoktatási Ágazatirányítási és Finanszírozási Főosztály |
| 4. | Osztrák-Magyar Tudományos és Oktatási Kooperációs Akció Alapítvány | felsőoktatásért és felnőttképzésért felelős helyettes államtitkár | Felsőoktatás Szakmai Koordinációjáért Felelős Főosztály,Felsőoktatási Ágazatirányítási és Finanszírozási Főosztály |
| 5. | Magyar-Amerikai Fulbright Alapítvány | felsőoktatásért és felnőttképzésért felelős helyettes államtitkár | Felsőoktatás Szakmai Koordinációjáért Felelős Főosztály, Felsőoktatási Ágazatirányítási és Finanszírozási Főosztály |
| 6. | Tempus Közalapítvány | felsőoktatásért és felnőttképzésért felelős helyettes államtitkár | a közvetlen irányítású európai uniós forrásokkal összefüggő feladatok tekintetében: Stratégiai és Elemzési Főosztály felsőoktatási feladatok tekintetében: Felsőoktatás Szakmai Koordinációjáért Felelős Főosztály, Felsőoktatási Ágazatirányítási és Finanszírozási Főosztály |
| 7. | |||
| 8. | Művészeti és Szabadművelődési Alapítvány | kultúráért felelős államtitkár | művészetért és közösségi művelődésért felelős helyettes államtitkár |
| 9. | Magyar Történelmi Film Közalapítvány | közigazgatási államtitkár | művészetért és közösségi művelődésért felelős helyettes államtitkár |
| 10. | Wactaw Felczak Alapítvány | családokért felelős államtitkár | felsőoktatásért, szak- és felnőttképzésért, fiatalokért felelős helyettes államtitkár |
III. A miniszter fővárosi és vármegyei kormányhivatalokkal kapcsolatos szakmai irányítási és ellenőrzési jogkörei[573]
| A | B | C | D | |
| 1. | A miniszter szakmai irányítása alá tartozó feladat | A miniszter szakmai irányítási és ellenőrzési jogköre | A miniszter által átruházott hatáskörben eljáró állami vezető | A miniszteri hatáskör gyakorlásával összefüggésben szakmai felelős szervezeti egység |
| 2. | Pest Vármegyei Kormányhivatal Szakképzési és Felnőttképzési Főosztály mint Felnőttképzési államigazgatási szerv feladatai vonatkozásában | az Áht. 9. § e)-j) pontjában meghatározott irányító szervi hatáskörök gyakorlása a felnőttképzéssel összefüggő feladatok tekintetében a 11/2020. (II. 7.) Korm. rendelet 34. § (2) bekezdése alapján | felsőoktatásért és felnőttképzésért felelős helyettesállamtitkár | Felnőttképzési Főosztály |
| 3. | a babaváró támogatásról szóló 44/2019. (III. 12.) Korm. rendelet alapján a fővárosi és vármegyei kormányhivatalok hatáskörébe tartozó közigazgatási hatósági ügyekkel összefüggésben | az általános közigazgatási rendtartásról szóló 2016. évi CL. törvényben (a továbbiakban: Ákr.) a felügyeleti szervre ruházott, továbbá a központi államigazgatási szervekről, valamint a Kormány tagjai és az államtitkárok jogállásáról szóló 2010. évi XLIII. törvény 2. § (1) bekezdés e)-h) pontjában meghatározott, valamint a törvényességi és szakszerűségi ellenőrzési hatáskörök szakmai irányító miniszterként való gyakorlása a babaváró támogatásról | családokért felelős államtitkár | Családügyi Stratégiai és Elemzési Főosztály |
5. függelék
A közigazgatási hatósági döntések, valamint az egyéb intézkedések átruházott jogkörben történő kiadmányozási rendje
I. FELSŐOKTATÁSI, SZAK- ÉS FELNŐTTKÉPZÉSI, IFJÚSÁGPOLITIKAI ÁGAZAT[575]
A) A kiadmányozási jogkör átruházása egyéb ügyekben
| A | B | C | D | |
| 1. | Ügytípus megnevezése | Ügytípus forrása (jogszabály, közjogi szervezetszabályozó eszköz) | Átruházott jogkörben eljáró személy megnevezése | Előkészítésért felelős (Főosztály megnevezése) |
| 2. | Szakma megszerzéséhez szükséges kompetenciák tekintetében történő orientációs fejlesztésre irányuló előkészítő évfolyamra vonatkozó szakmai program elfogadása. | A szakképzésről szóló 2019. évi LXXX. törvény (a továbbiakban: Szkt.) 19. § (4) bekezdése, az Szkr. 51. § (1) bekezdése | szakképzésért felelős helyettes államtitkár | Szakképzési Fejlesztési és Támogatási Főosztály |
| 3. | Oklevél- és bizonyítványnyomtatvány, valamint ezek kiállításának alapjául szolgáló nyomtatvány formátumának kidolgozása. | Szkr. 36. § (1) bekezdése | szakképzésért felelős helyettes államtitkár | Szakképzési Szabályozási és Intézményirányítási Főosztály |
| 4. | Oklevél- és bizonyítványnyomtatvány, valamint ezek kiállításának alapjául szolgáló nyomtatvány előállításának és forgalmazásának engedélyezése, nyomda kijelölése a Nemzetbiztonsági Szakszolgálat egyetértésével. | Szkr. 36. § (1) bekezdése | szakképzésért felelős helyettes államtitkár | Szakképzési Szabályozási és Intézményirányítási Főosztály |
| 5. | Jogosulatlanul megszerzett, kitöltetlen, elveszett oklevél- és bizonyítványnyomtatvány, valamint ezek kiállításának alapjául szolgáló nyomtatvány érvénytelenítése és az érvénytelenített okmány személyes adatot nem tartalmazó azonosító adatainak közzététele. | Szkt. 15. § (3) bekezdése, Szkr. 36. § (6) bekezdése | szakképzésért felelős helyettes államtitkár | Szakképzési Szabályozási és Intézményirányítási Főosztály |
| 6. | ||||
| 7. | A szakképző intézmény igazgatójának megbízásához szükséges egyetértési jogkör gyakorlása. | Szkt. 46. § (4) bekezdése | szakképzésért felelős helyettes államtitkár | Szakképzési Szabályozási és Intézményirányítási Főosztály |
| 8. | A szakképzésért felelős miniszter által alapított szakképzési centrumok és a szakképzési centrumok részeként működő szakképző intézmények feletti fenntartói jogkörben hozott, a Nemzeti Szakképzési és Felnőttképzési Hivatal irányítói szervi hatásköreit nem érintő döntések kiadmányozása. az Szkr. 78. § (1) bekezdés b) pontjában foglaltak kivételével. | Szkt. 96. § (1) bekezdés a) pontja | szakképzésért felelős helyettes államtitkár | Szakképzési Szabályozási és Intézményirányítási Főosztály |
| 9. | A szakképzésért felelős miniszter által alapított szakképzési centrumok és a szakképzési centrumok részeként működő szakképző intézmények átalakításáról, a szakképző intézmény fenntartói irányítási hatáskörének átadásáról szóló döntések kiadmányozása. | Szkt. 96. § (1) bekezdés a) pontja, az Szkt. 23. §-a | szakképzésért felelős helyettes államtitkár | Szakképzési Szabályozási és Intézményirányítási Főosztály |
| 10. | Döntés kiadmányozása a szakmai vizsga lefolytatásával kapcsolatos hatósági eljárásokban (2025. december 31-éig). | Szkt. 125. § (9) bekezdése | szakképzésért felelős helyettes államtitkár | Szakképzési Szabályozási és Intézményirányítási Főosztály |
| 11. | A szakképzési tankönyvvé nyilvánítással, módosításával, meghosszabbításával és megszüntetésével kapcsolatos döntési jogkör a Kormány adott ágazatért felelős tagjának egyetértésével. | Szkt. 96. § (2) bekezdése | Szakképzési Szabályozási és Intézményirányítási Főosztály vezetője | Szakképzési Szabályozási és Intézményirányítási Főosztály |
| 12. | A szakmai vizsga központi vizsgatevékenysége tartalmának meghatározása a Kormány adott ágazatért felelős tagjának egyetértésével. | Szkt. 93. § (3) bekezdése | Szakképzési Szabályozási és Intézményirányítási Főosztály vezetője | Szakképzési Szabályozási és Intézményirányítási Főosztály |
| 13. | A szakmai vizsga központi vizsgatevékenysége és interaktív vizsgatevékenysége tartalmának meghatározására, és azok értékelési útmutatói és egyéb dokumentumai kidolgozására vonatkozóan a Kormány adott ágazatért felelős tagjának felkérése. | Szkr. 298. § (2) bekezdése | Szakképzési Szabályozási és Intézményirányítási Főosztály vezetője | Szakképzési Szabályozási és Intézményirányítási Főosztály |
| 14. | Az interaktív vizsgatevékenység országos központi vizsganapjainak a Kormány adott ágazatért felelős tagjának egyetértésével történő meghatározása a szakképzési tájékoztatási és információs központ keretében működtetett honlapon közzétett közleményben. | Szkr. 262. § (2) bekezdése | szakképzésért felelős helyettes államtitkár | Szakképzési Szabályozási és Intézményirányítási Főosztály |
| 15. | ||||
| 16. | Külső értékelési kézikönyv közzététele. | Szkr. 332. § (2) bekezdése | szakképzésért felelős helyettes államtitkár | Szakképzési Szabályozási és Intézményirányítási Főosztály |
| 17. | A szakképzési centrum ágazati képzőközpontban és tudásközpontban való részesedésszerzésének engedélyezése. | Szkt. 21/B § (1) bekezdése | szakképzésért felelős helyettes államtitkár | Szakképzési Fejlesztési és Támogatási Főosztály |
| 18. | ||||
| 19. | Magyar szakképző intézmény külföldöntörténő alapításának, Magyarországon működő magyar szakképző intézmény intézményegysége számára a szakképzés külföldön történő folytatásának engedélyezése. | Szkt. 120. § (1)-(2) bekezdése | szakképzésért felelős helyettes államtitkár | Szakképzési Szabályozási és Intézményirányítási Főosztály |
| 20. | Ágazati készségtanácsok ügyrendjének jóváhagyása. | Szkr. 316. § (1) bekezdése | szakképzésért felelős helyettes államtitkár | Szakképzési Fejlesztési és Támogatási Főosztály |
| 21. | A Szakképzési Innovációs Tanács ügyrendjének jóváhagyása. | Szkr. 310. § (1) bekezdése | szakképzésért felelős helyettes államtitkár | Szakképzési Fejlesztési és Támogatási Főosztály |
| 22. | Az oktatók háromévente történő értékelésének módszertanára vonatkozó javaslat közzététele. | Szkt. 50. § (2) bekezdése | szakképzésért felelős helyettes államtitkár | Szakképzési Szabályozási és Intézményirányítási Főosztály |
| 23. | Az oktatók továbbképzéséhez elérhető képzések listájának jóváhagyása a szakképzési tájékoztatási és információs központ keretében működtetett honlapon történő közzététel érdekében. | Szkr. 142. § (4) bekezdése | szakképzésért felelős helyettes államtitkár | Szakképzési Fejlesztési és Támogatási Főosztály |
| 24. | Külföldi vizsgázó szakmai vizsgájának a vizsgaidőszaktól eltérő időben történő letételére vonatkozó engedélyezési jogkör gyakorlása. | Szkr. 262. § (3) bekezdése | szakképzésért felelős helyettes államtitkár | Szakképzési Szabályozási és Intézményirányítási Főosztály |
| 25. | Országos szakmai tanulmányi verseny versenyfelhívásának a Hivatalos Értesítőben történő közzététele. | Szkr. 321. § (3) bekezdése | szakképzésért felelős helyettes államtitkár | Szakképzési Szabályozási Intézményirányítási Főosztály; Kodifikációs/Koordinációs Főosztály |
| 26. | Képzési és kimeneti követelmények és azok módosításának, törlésének aláírása, közzététele | Szkt. 11. § (2)-(4) bekezdése, Szkt. 96. § (1) c) pontja | szakképzésért felelős helyettes államtitkár | Szakképzési Szabályozási Intézményirányítási Főosztály |
| 27. | ||||
| 28. |
| 29. | ||||
| 30. | A szakképzésért felelős miniszternek a foglalkoztatási programokkal kapcsolatos elkülönített állami pénzalap képzési alaprészéből nyújtandó támogatásokkal összefüggő miniszteri döntési jogkörének gyakorlása. | Szkt. 110. § (2) bekezdés a) pontja szerinti miniszteri döntési jogkör gyakorlása | szakképzésért felelős helyettes államtitkár | Szakképzési Fejlesztési és Támogatási Főosztály |
| 31. | A Nemzeti Szakképzési és Felnőttképzési Hivatal szakképzést érintő fegyelmi ügyekben hozott elsőfokú határozata ellen benyújtott fellebbezés elbírálása | Szkr. 212. § (2) bekezdése | szakképzésért felelős helyettes államtitkár | Szakképzési Szabályozási Intézményirányítási Főosztály |
| 32. | Ágazati készségtanácsok tagjainak felkérése | Szkr. 312. § (1)-(2) bekezdése | szakképzésért felelős helyettes államtitkár | Szakképzési Fejlesztési és Támogatási Főosztály |
| 33. | Hatósági ellenőrzés kezdeményezése a szakképző intézmények tekintetében a kormányhivatalnál, illetve a duális képzőhelyek szakképzési alapfeladat-ellátásának tekintetében a területileg illetékes gazdasági kamaránál | Szkr. 328. §-a, 305. § (2) bekezdés c) pontja | szakképzésért felelős helyettes államtitkár | Szakképzési Szabályozási Intézményirányítási Főosztály |
| 34. | Felsőoktatási intézménnyel közösen kidolgozott technikumi szakmai programok alapján szervezett évfolyamok engedélyezése a Kormány adott ágazatért felelős tagjának egyetértésével. | Szkt. 20. § (1a) bekezdése | felsőoktatásért, szak- és felnőttképzésért, fiatalokért felelős államtitkár | Szakképzési Szabályozási és Intézményirányítási Főosztály |
| 35. | A kamarai gyakorlati oktatói képzés és vizsga képzés és vizsga képzési és vizsgakövetelmények jóváhagyása | Szkt. 100. § (1) bekezdés e) pontja | szakképzésért felelős helyettes államtitkár | Szakképzési Szabályozási Intézményirányítási Főosztály |
| 36. | Nem állami szakképző intézmények fenntartóival az állam nevében együttműködési megállapodások megkötése, módosítás aláírása | Szkt. 109. § (3) bekezdése | szakképzésért felelős helyettes államtitkár | Szakképzési Szabályozási Intézményirányítási Főosztály |
| 37. | Külföldi szakképző intézmény és nemzetközi iskola fenntartójával együttműködési megállapodás kötése | Szkt. 119. § (5) bekezdése | szakképzésért felelős helyettes államtitkár | Szakképzési Szabályozási Intézményirányítási Főosztály |
| 38. | Kifutó rendszerű szakképzések esetén az írásbeli vizsgatevékenység lebonyolítására elkészített központi írásbeli vizsgatételek kiadása a Kormány ágazatért felelős tagjának egyetértésével | Szkt. 125. § (5) bekezdése | Szakképzési Szabályozási és Intézményirányítási Főosztály vezetője | Szakképzési Szabályozási Intézményirányítási Főosztály |
| 39. | Az ágazatért felelős miniszterhez jogszabályban telepített szakképzési egyetértési és véleményezési jogok gyakorlása | Szkt. 11. § (2), 20. § (1a) , 93. § (3) bekezdése, 96. § (1) bekezdés c), e) pontja, 96. § (2) bekezdése, 100. § (1) bekezdés ga) pontja Szkr. 17. § (4) bekezdése, 19. §-a, 45. § (3) bekezdése, 262. § (2) bekezdése, 298. § (2) bekezdése, 312. § (1) bekezdése | az adott ágazathoz tartozó szakterületért felelős főosztály vezetője | illetékes főosztály |
| 39a. | A szakképzési tankönyvvé nyilvánítással, módosításával, meghosszabbításával és megszüntetésével kapcsolatos eljárásrend jóváhagyása | Szkt. 96. § (2) bekezdése | szakképzésért felelős helyettes államtitkár | Szakképzési Szabályozási és Intézményirányítási Főosztály |
| 39b. | A programkövetelmények nyilvántartásba vételének tartalmi szabályait meghatározó rendelettel kapcsolatos egyetértési jog gyakorlása | Fktv. 28. § (3) bekezdés b) pontja | szakképzésért felelős helyettes államtitkár | Szakképzési Szabályozási és Intézményirányítási Főosztály |
| 39c. | Programkövetelmény nyilvántartásba vétellel, módosítással és a nyilvántartásból történő törléssel kapcsolatos döntésnél egyetértési jog gyakorlása | a felnőttképzésről szóló törvény végrehajtásáról szóló 11/2020. (II. 7.) Korm. rendelet 20. § (1) bekezdése | szakképzésért felelős helyettes államtitkár | Szakképzési Szabályozási és Intézményirányítási Főosztály |
| 40. | A nemzeti felsőoktatási kiválóság ösztöndíjjal kapcsolatos kormányzati feladatok ellátása. | a nemzeti felsőoktatási kiválóságról szóló 24/2013. (II. 5.) Korm. rendelet | innovációért felelős helyettes államtitkár | |
| 41. | Az oktatásért felelős minisztert az állami felsőoktatási intézményekkel kapcsolatos fenntartói irányítási jogkörében megillető - az1. melléklet 4. § (2) és (5), valamint 7. § (4) és (7) bekezdésében nem szabályozott - kiadmányozási jogkörei gyakorlása. | Nftv. 13/A. § (4) bekezdése és 73-75. §-a | felsőoktatásért és felnőttképzésért felelős helyettes államtitkár | Felsőoktatási Ágazatirányítási és Finanszírozási Főosztály |
| 42. | Az oktatásért felelős minisztert az állami felsőoktatási intézményekkel kapcsolatos fenntartói irányítási jogkörében megillető - az1. melléklet 4. § (2) és (5) bekezdésében, valamint 7. § (4) és (7) bekezdésében nem szabályozott - kiadmányozási jogkörei gyakorlása. | Nftv. 75. § (2) bekezdése | felsőoktatásért, szak- és felnőttképzésért, fiatalokért felelős államtitkár | Felsőoktatási Ágazatirányítási és Finanszírozási Főosztály |
| 43. | A pontszámok megállapítása érdekében szakonként középfokú szakképzettségek és szakképesítések köréről szóló miniszterhez telepített döntéshozatali jogkör. | A felsőoktatási felvételi eljárásról szóló 423/2012. (XII. 29.) Korm. rendelet [a továbbiakban: 423/2012. (XII. 29.) Korm. rendelet] 15/A. § (5) bekezdése | felsőoktatásért és felnőttképzésért felelős helyettes államtitkár | Felsőoktatás Szakmai Koordinációjáért Felelős Főosztály |
| 43a. | Okleveles technikus képzésből felsőoktatási intézménybe történő felvétel kapcsán a felsőfokú képzések körének és a felvehetők keretszámának meghatározása | A 423/2012. (XII. 29.) Korm. rendelet 15/A. § (4a) és (4b) bekezdése | felsőoktatásért és felnőttképzésért felelős helyettes államtitkár | Felsőoktatás Szakmai Koordinációjáért Felelős Főosztály |
| 44. | Az Nftv.-vel a miniszterhez telepített az adott évi felsőoktatási felvételi eljárásokat két évvel megelőző a felvételi követelményül szabott érettségi vizsgatárgyakról szóló hivatalos kiadvány közzététele. | Az Nftv. 40. § (3) bekezdés a) pontja | felsőoktatásért és felnőttképzésért felelős helyettes államtitkár | Felsőoktatás Szakmai Koordinációjáért Felelős Főosztály |
| 45. | Az Nftv. 46. (5) bekezdés b) pontja, valamint a 423/2012. (XII. 29.) Korm. rendelet 38. § (4) bekezdése alapján a miniszter által az éves állami ösztöndíjas doktori keretszám intézmények közötti megoszlásának megállapítása. | Az évenkénti állami ösztöndíjas doktori keretszám intézmények közötti megosztásának határozatban történő megállapítása | felsőoktatásért és felnőttképzésért felelős helyettes államtitkár | Felsőoktatás Szakmai Koordinációjáért Felelős Főosztály |
| 46. | Az Nftv. 46. § (4)-(5) bekezdése szerinti miniszteri határozattal kapcsolatos kormányzati feladatok ellátása. | Nftv. 46. § (4)-(5) bekezdése | felsőoktatásért és felnőttképzésért felelős helyettes államtitkár | Felsőoktatás Szakmai Koordinációjáért Felelős Főosztály |
| 47. | Az Nftv.-vel a miniszterhez telepített, a) az Nftv. 39. § (5)-(6) bekezdése szerinti megállapodással, b) az Nftv. 46. § (7) bekezdése szerinti felvételi tájékoztatással kapcsolatos kormányzati feladatok ellátása. | Nftv. 39. § (5)-(6) bekezdése, 46. § (7) bekezdése | felsőoktatásért és felnőttképzésért felelős helyettes államtitkár | Felsőoktatás Szakmai Koordinációjáért Felelős Főosztály |
| 48. | A Klebelsberg Képzési Ösztöndíjról szóló kormányrendelettel a miniszterhez telepített, a) ösztöndíjprogram működtetése keretében aa) a pályázati felhívás jóváhagyásával, ab) az ösztöndíjprogram működési szabályzatának jóváhagyásával, ac) a pályázat meghirdetésével, ad) az éves beszámoló elfogadásával, b) a Klebelsberg Képzési Ösztöndíj Bizottság tagjai megbízásával, a Bizottság működésével, c) a nem a tankerületi központok által fenntartott köznevelési intézményekkel, illetve ezek fenntartóival köthető együttműködési megállapodással kapcsolatos kormányzati feladatok ellátása. | a Klebelsberg Képzési Ösztöndíjról szóló 52/2013. (II. 25.) Korm. rendelet | felsőoktatásért és felnőttképzésért felelős helyettes államtitkár | Felsőoktatás Szakmai Koordinációjáért Felelős Főosztály |
| 49. | A felsőoktatási intézmények által fenntartott köznevelési és szakképző intézményekkel kapcsolatos jogkörök gyakorlása. | Nftv. 14. § (3a) bekezdése, Nkt. 84. § (7) bekezdése, Szt. 23. §-a | felsőoktatásért és felnőttképzésért felelős helyettes államtitkár | Felsőoktatási Ágazatirányítási és Finanszírozási Főosztály |
| 50. | A Duális Képzési Tanács ügyrendjének jóváhagyása, a Duális Képzési Tanács tagjainak felkérésével kapcsolatos feladatok ellátása. | a felsőoktatási minőségértékelés és -fejlesztés egyes kérdéseiről szóló 19/2012. (II. 22.) Korm. rendelet 18/B. § (2) bekezdése, 18/D. § (1) bekezdés b) pontja | felsőoktatásért és felnőttképzésért felelős helyettes államtitkár | Felsőoktatás Szakmai Koordinációjáért Felelős Főosztály |
| 51. | A Magyar Felsőoktatási Akkreditációs Bizottság szervezeti és működési szabályzatának jóváhagyásával kapcsolatos feladatok ellátása. | 19/2012. (II. 22.) Korm. rendelet 4. § (4) bekezdése | felsőoktatásért és felnőttképzésért felelős helyettes államtitkár | Felsőoktatási Ágazatirányítási és Finanszírozási Főosztály |
| 51a. | Az Oktatási Hivatal szervezeti és működési szabályzatának, munkatervének és beszámolójának jóváhagyásával kapcsolatos feladatok ellátása. | A 121/2013. (IV. 26.) Korm. rendelet 1. §-a | felsőoktatásért és felnőttképzésért felelős helyettes államtitkár | Felsőoktatás Szakmai Koordinációjáért Felelős Főosztály |
| 52. | A közösségi felsőoktatási képzési központ létesítéséhez szükséges előzetes miniszteri egyetértési jogkör gyakorlása. | a nemzeti felsőoktatásról szóló 2011. évi CCIV. törvény egyes rendelkezéseinek végrehajtásáról szóló 87/2015. (IV. 9.) Korm. rendelet 4/A. § (2) bekezdés d) pontja | felsőoktatásért és felnőttképzésért felelős helyettes államtitkár | Felsőoktatási Ágazatirányítási és Finanszírozási Főosztály |
| 52a. | Az alapképzési vagy mesterképzési szak indításához az állami fenntartó egyetértéséről szóló nyilatkozat kiadmányozása. | a nemzeti felsőoktatásról szóló 2011. évi CCIV. törvény egyes rendelkezéseinek végrehajtásáról szóló 87/2015. (IV. 9.) Korm. rendelet 18. § (7) bekezdése | felsőoktatásért és felnőttképzésért felelős helyettes államtitkár | Felsőoktatás Szakmai Koordinációjáért Felelős Főosztály |
| 52b. | Az Nftv. 15. § (1a) bekezdése szerinti mesterképzés létesítéséhez az állami fenntartó egyetértéséről szóló nyilatkozat kiadmányozása. | a nemzeti felsőoktatásról szóló 2011. évi CCIV. törvény egyes rendelkezéseinek végrehajtásáról szóló 87/2015. (IV. 9.) Korm. rendelet 21/F. § (3) bekezdés c) pontja | felsőoktatásért és felnőttképzésért felelős helyettes államtitkár | Felsőoktatás Szakmai Koordinációjáért Felelős Főosztály |
| 52c. | Az európai finanszírozású közös képzés indításához az állami fenntartó egyetértéséről szóló nyilatkozat kiadmányozása. | a nemzeti felsőoktatásról szóló 2011. évi CCIV. törvény egyes rendelkezéseinek végrehajtásáról szóló 87/2015. (IV. 9.) Korm. rendelet 20. § (3b) bekezdés d) pontja | felsőoktatásért és felnőttképzésért felelős helyettes államtitkár | Felsőoktatás Szakmai Koordinációjáért Felelős Főosztály |
| 52d. | Az állami felsőoktatási intézmények átsorolási szabályainak megállapításához az állami fenntartói hozzájárulás kiadmányozása. | a nemzeti felsőoktatásról szóló 2011. évi CCIV. törvény 73. § (3) bekezdés h) pont hc) alpontja | felsőoktatásért és felnőttképzésért felelős helyettes államtitkár | Felsőoktatás Szakmai Koordinációjáért Felelős Főosztály |
| 53. | A Központi Nukleáris Pénzügyi Alap Szakbizottságába képviselő delegálásával kapcsolatos miniszteri jogkör gyakorlása. | a Központi Nukleáris Pénzügyi Alap Szakbizottságról szóló 213/2013. (VI. 21.) Korm. rendelet 1. § (3) bekezdés h) pontja | felsőoktatásért és felnőttképzésért felelős helyettes államtitkár | Felsőoktatási Ágazatirányítási és Finanszírozási Főosztály |
| 54. | ||||
| 55. | Az Országos Doktori Tanács ügyrendjének jóváhagyásával kapcsolatos feladatok ellátása. | Nftv. 72. § (7) bekezdése | felsőoktatásért és felnőttképzésért felelős helyettes államtitkár | Felsőoktatás Szakmai Koordinációjáért Felelős Főosztály |
| 56. | A Törőcsik Mari-ösztöndíjjal kapcsolatos pályázati döntés a 2020-2021 tanévtől kezdve. | a felsőoktatásban részt vevő hallgatók és az általuk fizetendő egyes térítésekről szóló 51/2007. (III. 26.) Korm. rendelet [a továbbiakban: 51/2007. (III. 26.) Korm. rendelet] 2. §-a, 24/F-J. §-a | felsőoktatásért, szak- és felnőttképzésért, fiatalokért felelős államtitkár | Felsőoktatás Szakmai Koordinációjáért Felelős Főosztály |
| 57. | A székhelyen kívüli képzés indításához szükséges előzetes miniszteri egyetértési jogkör gyakorlása. | Nftv. 4. § (4) bekezdése | felsőoktatásért és felnőttképzésért felelős helyettes államtitkár | Felsőoktatás Szakmai Koordinációjáért Felelős Főosztály |
| 58. | A Kárpát-medencei Felsőoktatási Együttműködési Keretprogram és a Hunyadi János Ösztöndíj pályázati meghirdetésének, illetve kiírásának jóváhagyása. | Nftv. 64. § (2) bekezdés f) pontja és az 51/2007. (III. 26.) Korm. rendelet 26/A. §-a | felsőoktatásért és felnőttképzésért felelős helyettes államtitkár | Felsőoktatás Szakmai Koordinációjáért Felelős Főosztály |
| 59. | ||||
| 60. | ||||
| 61. | ||||
| 62. | ||||
| 62a. | ||||
| 63. | A Vásáry Tamás-ösztöndíjjal kapcsolatos pályázati döntés a 2020-2021 tanévtől kezdve. | 51/2007. (III. 26.) Korm. rendelet 2. §-a, 24/A-24/E. §-a | felsőoktatásért, szak- és felnőttképzésért, fiatalokért felelős államtitkár | Felsőoktatás Szakmai Koordinációjáért Felelős Főosztály |
| 64. | A Dózsa Imre-ösztöndíjjal kapcsolatos pályázati döntés a 2021-2022 tanévtől kezdve. | 51/2007. (III. 26.) Korm. rendelet 2. §-a, 24/K-24/O. §-a | felsőoktatásért, szak- és felnőttképzésért, fiatalokért felelős államtitkár | Felsőoktatás Szakmai Koordinációjáért Felelős Főosztály |
| 65. | Iskolaszövetkezetben tagként részt vevő állami felsőoktatási intézmény esetén az iskolaszövetkezet alapszabályának jóváhagyása, valamint tagsághoz való fenntartói hozzájárulás megadása. | a szövetkezetekről szóló 2006. évi X. törvény 8. § (2) bekezdése és 9. § (2) bekezdése | felsőoktatásért és felnőttképzésért felelős helyettes államtitkár | Felsőoktatási Ágazatirányítási és Finanszírozási Főosztály |
| 66. | A felsőoktatási ágazatot érintően a címert vagy zászlót tartalmazó védjegy, vagy ilyen formatervezési minta oltalmának megadásához szükséges engedély iránti kérelemhez szakmai vélemény kiadása. | Magyarország címerének és zászlajának használatáról, valamint állami kitüntetéseiről szóló 2011. évi CCII. törvény 10. § (1) bekezdése | felsőoktatásért és felnőttképzésért felelős helyettes államtitkár | Felsőoktatási Ágazatirányítási és Finanszírozási Főosztály |
| 67. | Az "Ösztöndíjprogram Keresztény Fiataloknak" ösztöndíjprogrammal kapcsolatos döntések. | 51/2007. (III. 26.) Korm. rendelet 27/A. §-a, az "Ösztöndíjprogram Keresztény Fiataloknak" elnevezésű ösztöndíjprogramról és a felsőoktatásban részt vevő hallgatók juttatásairól és az általuk fizetendő egyes térítésekről szóló 51/2007. (III. 26.) Korm. rendelet módosításáról szóló 120/2017. (VI. 1.) Korm. rendelet 3. §-a | felsőoktatásért, szak- és felnőttképzésért, fiatalokért felelős államtitkár | Felsőoktatás Szakmai Koordinációjáért Felelős Főosztály |
| 68. | A tanárképes mesterszakok jegyzékéről szóló közlemény | 283/2012. (X. 4.) Korm. rendelet 4. § (2) bekezdése és a tanári felkészítés közös követelményeiről és az egyes tanárszakok képzési és kimeneti követelményeiről szóló 8/2013. (I. 30.) EMMI rendelet 1/A. § (1) bekezdés b) pontja és 1. melléklet 4. pontja | felsőoktatásért és felnőttképzésért felelős helyettes államtitkár | Felsőoktatás Szakmai Koordinációjáért Felelős Főosztály |
| 69. | Állami felsőoktatási intézménynek vagyongazdálkodásával kapcsolatos feladatok ellátása. | Nftv. 12. § (3) bekezdés gb) pontja, 86. § (4) bekezdése, 89. § (2) bekezdése | felsőoktatásért és felnőttképzésért felelős helyettes államtitkár | Felsőoktatási Ágazatirányítási és Finanszírozási Főosztály |
| 70. | Az Oktatási Hivatal felsőoktatásért felelős elnökhelyettesének kinevezése és felmentése (a köznevelésért felelős miniszter előzetes véleményezését követően) | az Oktatási Hivatalról szóló 121/2013. (IV. 26.) Korm. rendelet 2. § (2) bekezdése | felsőoktatásért, szak- és felnőttképzésért, fiatalokért felelős államtitkár | Felsőoktatási Ágazatirányítási és Finanszírozási Főosztály |
| 71. | Az Oktatási Hivatal felsőoktatásért felelős elnökhelyettese feletti munkáltatói jogok gyakorlása | az Oktatási Hivatalról szóló 121/2013. (IV. 26.) Korm. rendelet 2. § (4) bekezdése | felsőoktatásért és felnőttképzésért felelős helyettes államtitkár | Felsőoktatási Ágazatirányítási és Finanszírozási Főosztály |
| 72. | Pótfelvételi eljárás meghirdetése. | 423/2012. (XII. 29.) Korm. rendelet 8. § (2) bekezdése | felsőoktatásért és felnőttképzésért felelős helyettes államtitkár | Felsőoktatás Szakmai Koordinációjáért Felelős Főosztály |
| 73. | Döntés a Gyermek- és Ifjúsági Alapprogramból kiírt pályázatok elbírálásáról, a támogatás odaítéléséről az erre a célra létrehozott testület javaslata alapján | A Gyermek és Ifjúsági Alapról, a Nemzeti Gyermek és Ifjúsági Közalapítványról, valamint az ifjúsággal összefüggő egyes állami feladatok ellátásának szervezeti rendjéről szóló 1995. évi LXIV. törvény 3. §-a és a Gyermek- és Ifjúsági Alapprogram és a Regionális Ifjúsági Irodák működéséről szóló 2/1999. (IX. 24.) ISM rendelet 2. §-a | felsőoktatásért, szak- és felnőttképzésért, fiatalokért felelős államtitkár | Fiatalokért Felelős Főosztály |
| 74. | A Gyermek és Ifjúsági Alapprogram Tanács tagjainak - a szervezet képviseletét ellátó testület (személy) jelölésére - felkérése, visszahívása | A Gyermek és Ifjúsági Alapprogram Tanácsáról szóló 1292/2012. (VIII. 13.) Korm. határozat [a továbbiakban: 1292/2012. (VIII. 13.) Korm. határozat] 6. pontja | fiatalokért felelős helyettes államtitkár | Fiatalokért Felelős Főosztály |
| 75. | A Gyermek és Ifjúsági Alapprogram Tanács ügyrendjének meghatározása | Az 1292/2012. (VIII. 13.) Korm. határozat 11. pontja | fiatalokért felelős helyettes államtitkár | Fiatalokért Felelős Főosztály |
| 76. | A Nemzeti Önkéntes Tanács tagjainak - a szervezet képviseletét ellátó testület (személy) jelölésére történő - felkérése, visszahívása | A Nemzeti Önkéntes Tanácsról szóló 1503/2016. (IX. 21.) Korm. határozat [a továbbiakban: 1503/2016. (IX. 21.) Korm. határozat] 5. pontja | felsőoktatásért, szak- és felnőttképzésért, fiatalokért felelős államtitkár | Fiatalokért Felelős Főosztály |
| 77. | A Nemzeti Önkéntes Tanács ügyrendjének meghatározása | Az 1503/2016. (IX. 21.) Korm. határozat 13. pontja | felsőoktatásért, szak- és felnőttképzésért, fiatalokért felelős államtitkár | Fiatalokért Felelős Főosztály |
| 78. | A Nemzeti Tehetség Program forrásainak felhasználására irányuló pályázati terv összeállítása a kijelölt lebonyolító szervezettel kötött megállapodás keretei között, a Nemzeti Tehetségügyi Koordinációs Fórum javaslatainak figyelembevételével | A Nemzeti Tehetség Program finanszírozásáról szóló 104/2015. (IV. 23.) Korm. rendelet [a továbbiakban: 104/2015. (IV. 23.) Korm. rendelet] 3. §-a | felsőoktatásért, szak- és felnőttképzésért, fiatalokért felelős államtitkár | Tehetségekért Felelős Főosztály |
| 79. | Döntés egyedi támogatás nyújtásáról és a Nemzeti Tehetség Programból kiírt pályázatok elbírálásáról az erre a célra létrehozott testület javaslata alapján | A 104/2015. (IV. 23.) Korm. rendelet 3. §-a | felsőoktatásért, szak- és felnőttképzésért, fiatalokért felelős államtitkár | Tehetségekért Felelős Főosztály |
| 80. | Döntés egyedi támogatás nyújtásáról a Tanítsunk Magyarországért Program forrásainak felhasználása érdekében | Az 1071/2023. (III. 10.) Korm. határozat 2. pontja | felsőoktatásért, szak- és felnőttképzésért, fiatalokért felelős államtitkár | Tehetségekért Felelős Főosztály |
B) A kiadmányozási jogkör átruházása hatósági ügyekben[583]
| A | B | C | D | |
| 1. | Ügytípus megnevezése | Ügytípus forrása (jogszabály, közjogi szervezetszabályozó eszköz) | Átruházott jogkörben eljáró személy megnevezése | Előkészítésért felelős (Főosztály megnevezése) |
| 2. | A szakindítási kérelemről meghozandó másodfokú döntési jogkör. | Nftv. 67. §-a és az Oktatási Hivatalról szóló 121/2013. (IV. 26.) Korm. rendelet 16. §-a | felsőoktatásért és felnőttképzésért felelőshelyettes államtitkár | Felsőoktatás Szakmai Koordinációjáért Felelős Főosztály |
| 3. | Képesítések elismeréséről hozott felsőoktatási döntésekről meghozandó másodfokú határozatok hozatala. | 2001. évi C. törvény 11. §-a, 33/2008. (II. 21.) Korm. rendelet 1. §-a | felsőoktatásért és felnőttképzésért felelőshelyettes államtitkár | Felsőoktatás Szakmai Koordinációjáért Felelős Főosztály |
| 4. | A felsőoktatásban alkalmazható tanulmányi rendszerek engedélyezése. | Nftv. 64. § (2a) bekezdés a) pontja | felsőoktatásért és felnőttképzésért felelőshelyettes államtitkár | Felsőoktatás Szakmai Koordinációjáért Felelős Főosztály |
| 5. | Tantárgytematikák formai követelményeinek meghatározása. | Nftv. 64. § (2a) bekezdés b) pontja | felsőoktatásért és felnőttképzésért felelőshelyettes államtitkár | Felsőoktatás Szakmai Koordinációjáért Felelős Főosztály |
| 6. | Döntés a programkövetelmények nyilvántartásba vételéről, a nyilvántartásba vétel módosításáról, valamint a nyilvántartásból történő törlésről. | Fktv. 11/A. §-a, Fktv.vhr. 20-20/A. §-a, Ákr. | a Felnőttképzési Főosztály vezetője | Felnőttképzési Főosztály |
| 7. | Végzés a programkövetelményekkel kapcsolatos döntési eljárások során. | Ákr. 80. §-a | a Felnőttképzési Főosztály vezetője | Felnőttképzési Főosztály |
| 8. | A programkövetelményekről elektronikus nyilvántartás vezetése, a programkövetelmények és a programkövetelmények nyilvántartásának a felnőttképzés adatszolgáltatási rendszeren keresztül történő közzététele. | Fktv. 11/A. § (1) bekezdése, Ákr. | a Felnőttképzési Főosztály vezetője | Felnőttképzési Főosztály |
| 9. | A programkövetelmények nyilvántartásának felülvizsgálata, szükség esetén az ezzel kapcsolatos eljárás (programkövetelmények törlése, döntés nyilvánosságának biztosítása) lefolytatása. | Fktv.vhr. 20/A. §-a | a Felnőttképzési Főosztály vezetője | Felnőttképzési Főosztály |
| 10. | A közérdekű önkéntes tevékenység bejelentésével, nyilvántartásba vételével, a nyilvántartásban szereplő adatok közzétételével, az adatok átadásával, a kötelezettség teljesítésére való felhívással és az önkéntes foglalkoztatás megtiltásával kapcsolatos feladatok ellátása. | A közérdekű önkéntes tevékenységről szóló 2005. évi LXXXVIII. törvény 11. § (1) bekezdése, 12. és 13. §-a | fiatalokért felelős helyettes államtitkár | Fiatalokért Felelős Főosztály |
II. CSALÁDPOLITIKAI ÁGAZAT
A) A kiadmányozási jogkörátruházása egyéb ügyekben
| A | B | C | D | |
| 1. | Ügytípus megnevezése | Ügytípus forrása (jogszabály, közjogi szervezetszabályozó eszköz) | Átruházott jogkörben eljáró személy megnevezése | Előkészítésért felelős (Főosztály megnevezése) |
| 2. | Gyermekek napközbeni ellátása esetén a módszertani szervezet kijelölése és egyedi támogatás nyújtása | A gyermekek védelméről és a gyámügyi igazgatásról szóló 1997. évi XXXI. törvény (a továbbiakban: Gyvt.) 96. § (7) bekezdése | családügyekért felelős helyettes államtitkár | Gyermekügyi és Idősügyi Főosztály |
| 3. | A bölcsődei dajka, a bölcsődei szolgáltatást nyújtó személy és a napközbeni gyermekfelügyelet szolgáltatást nyújtó személyek képzéséhez szükséges Egységes Képzési Program jóváhagyása | A bölcsődei dajka, a bölcsődei szolgáltatást nyújtó személy és a napközbeni gyermekfelügyelet szolgáltatást nyújtó személy képzésének szakmai és vizsgakövetelményeiről szóló 20/2017. (IX. 18.) EMMI rendelet [a továbbiakban: 20/2017. (IX. 18.) EMMI rendelet] 3. § (1) bekezdés a) pontja | családügyekért felelős helyettes államtitkár | Gyermekügyi és Idősügyi Főosztály |
| 4. | A bölcsődei dajka, a bölcsődei szolgáltatást nyújtó személy és a napközbeni gyermekfelügyelet szolgáltatást nyújtó személyek részére szervezett tanfolyamok pályáztatásával, szervezésével, elindításának bejelentésével, vizsgáztatásával, ellenőrzésével kapcsolatos feladatok | 20/2017. (IX. 18.) EMMI rendelet | családügyekért felelős helyettes államtitkár | Gyermekügyi és Idősügyi Főosztály |
| 4a. | A pedagóguskompetenciák értelmezésének jóváhagyása a bölcsődében, mini bölcsődében pedagógus munkakörben foglalkoztatottak vonatkozásában és az ezzel kapcsolatos közzététel | A közalkalmazottak jogállásáról szóló 1992. évi XXXIII. törvénynek a szociális, valamint a gyermekjóléti és gyermekvédelmi ágazatban történő végrehajtásáról szóló 257/2000. (XII. 26.) Korm. rendelet 9/F. § (1) bekezdés a) pontja | családügyekért felelős helyettes államtitkár | Gyermekügyi és Idősügyi Főosztály |
| 5. | A bölcsődei nevelés, gondozás országos alapprogramjának jóváhagyása | A személyes gondoskodást nyújtó gyermekjóléti, gyermekvédelmi intézmények, valamint személyek szakmai feladatairól és működésük feltételeiről szóló 15/1998. (IV. 30.) NM rendelet 41. § (1) bekezdése | családügyekért felelős helyettes államtitkár | Gyermekügyi és Idősügyi Főosztály |
| 6. | A gyermekek napközbeni ellátása tekintetében a befogadási eljárással kapcsolatosan közlemény közzététele a naptári évre vonatkozó kapacitás tárgyában | A szociális, gyermekjóléti és gyermekvédelmi szolgáltatók, intézmények és hálózatok hatósági nyilvántartásáról és ellenőrzéséről szóló 369/2013. (X. 24.) Korm. rendelet [a továbbiakban: 369/2013. (X. 24.) Korm. rendelet] 19/A. § (1) bekezdése | családügyekért felelős helyettes államtitkár | Gyermekügyi és Idősügyi Főosztály |
| 7. | A gyermekek napközbeni ellátása tekintetében adatlapok, formanyomtatványok rendszeresítése a szolgáltatók engedélyezése és finanszírozása ügyében | A 369/2013. (X. 24.) Korm. rendelet 15. § (1) bekezdése, az egyházi és állami fenntartású szociális, gyermekjóléti és gyermekvédelmi szolgáltatók, intézmények és hálózatok állami támogatásáról szóló 489/2013. (XII. 18.) Korm. rendelet [a továbbiakban: 489/2013. (XII. 18.) Korm. rendelet] 3. § (1) bekezdése | családügyekért felelős helyettes államtitkár | Gyermekügyi és Idősügyi Főosztály |
| 8. | A gyermekek napközbeni ellátása tekintetében a szakmai irányító és a felügyeleti jogkört ellátó hatáskörök gyakorlása a működést engedélyező szervként eljáró kormányhivatalok vonatkozásában | A 369/2013. (X. 24.) Korm. rendelet 5. § (1) bekezdése | családügyekért felelős helyettes államtitkár | Gyermekügyi és Idősügyi Főosztály |
| 9. | A gyermekek napközbeniellátása tekintetében indokolt esetben a szolgáltató, intézmény, ellátotti létszám, férőhelyszám befogadásának szükségességéről való döntés az államháztartásért felelős miniszterrel egyetértésben | Gyvt. 145. § (2f) bekezdése | családügyekért felelős helyettes államtitkár | Gyermekügyi és Idősügyi Főosztály |
| 10. | Kiadmányozás a gyermekek napközbeni ellátásával kapcsolatos feladatkörében eljáró Magyar Államkincstár vonatkozásában | A 310/2017. (X. 31.) Korm. rendelet 14. § (1) bekezdése | családügyekért felelős helyettes államtitkár | Gyermekügyi és Idősügyi Főosztály |
| 11. | A Család, Esélyteremtő és Önkéntes Házak működtetésével kapcsolatos döntéshozatal | Az egyesülési jogról, a közhasznú jogállásról, valamint a civil szervezetek működéséről és támogatásáról szóló 2011. évi CLXXV. törvény 52/B. § (1) bekezdése | családügyekért felelős helyettes államtitkár | Gyermekügyi és Idősügyi Főosztály |
| 12. | Krízisközpont, titkos menedékház és félutas ház szolgáltatás befogadásáról való döntés a gyermekek és az ifjúság védelméért felelős miniszterrel és az államháztartásért felelős miniszterrel egyetértésben | Gyvt. 145. § (2g) bekezdése | családügyekért felelős helyettes államtitkár | Gyermekügyi és Idősügyi Főosztály |
| 12a. | A kapcsolati erőszak elleni fellépéssel összefüggésben módszertani szervezet kijelölése és egyedi támogatás nyújtása | Gyvt. 96. § (7) bekezdés b) pontja és (12a) bekezdése | családügyekért felelős helyettes államtitkár | Gyermekügyi és Idősügyi Főosztály |
| 12b. | Az emberkereskedelem áldozatait befogadó védett szálláshelyek működését biztosító szakmai protokoll elfogadása | Az emberkereskedelem áldozatai azonosításának rendjéről szóló 354/2012. (XII. 13.) Korm. rendelet 4. § (4) bekezdése | családügyekért felelős helyettes államtitkár | Gyermekügyi és Idősügyi Főosztály |
| 12c. | Krízisközpont, titkos menedékház és félutasház- szolgáltatás szakmai útmutatójának a családpolitikáért felelős miniszter által vezetett minisztérium honlapján való közzétételének jóváhagyása | A személyes gondoskodást nyújtó gyermekjóléti, gyermekvédelmi intézmények, valamint személyek szakmai feladatairól és működésük feltételeiről szóló 15/1998. (IV. 30.) NM rendelet 73/A. § (3), (5) és (7) bekezdése | családügyekért felelős helyettes államtitkár | Gyermekügyi és Idősügyi Főosztály |
| 13. | Egyedül örökbefogadni szándékozó személyek örökbefogadásra való alkalmasságának megállapításához történő hozzájárulás | Gyvt. 101. § (6) bekezdése | családügyekért felelős helyettes államtitkár | Örökbefogadási Főosztály |
| 13a. | Az örökbefogadást elősegítő szerv a titkos örökbefogadás előkészítése érdekében kiválasztja a gyermek számára a legmegfelelőbb, érvényes alkalmassági határozattal rendelkező örökbe fogadó házaspárt, egyedül örökbe fogadó szülőt | Gyvt. 62/A. § (1) bekezdése | családügyekért felelős helyettes államtitkár | Örökbefogadási Főosztály |
| 14. | Az örökbefogadás előtti tanácsadás, valamint az örökbefogadói tanfolyamokhoz szükséges Egységes Képzési Program jóváhagyásával, pályáztatásával, elindításának bejelentésével, szervezésével, ellenőrzésével kapcsolatos feladatellátás | A helyettes szülők, a nevelőszülők, a családi napközit működtetők képzésének szakmai és vizsgakövetelményeiről, valamint az örökbefogadás előtti tanácsadásról és felkészítő tanfolyamról szóló 29/2003. (V. 20.) ESzCsM rendelet 2. § (2) bekezdés b) pontja, 14. § (4) bekezdése és 14/A-14/D. §-a | családügyekért felelős helyettes államtitkár | Örökbefogadási Főosztály |
| 15. | Azörökbefogadást elősegítő és az örökbefogadás utánkövetését végző közhasznú szervezetek működésének engedélyezése és ellenőrzése | Gyvt. 69/C. § (2) bekezdése, 69/H. § (2) bekezdése, az örökbefogadást elősegítő és az örökbefogadás utánkövetését végző közhasznú szervezetek tevékenységéről és működésük engedélyezéséről szóló 72/2014. (III. 13.) Korm. rendelet 1. § (1) bekezdése | családügyekért felelős helyettes államtitkár | Örökbefogadási Főosztály |
| 16. | Örökbefogadással kapcsolatos gyámhatósági ügyekben felügyeleti jogkörben hozott döntések, szakmai irányító és felügyeleti jogkört ellátó hatáskörök, törvényességi és szakszerűségi ellenőrzési hatáskörök gyakorlása a Kormányhivatalok vonatkozásában | A gyermekvédelmi és gyámügyi feladatkörükben eljáró kormányhivatalok tekintetében [a gyermekvédelmi és gyámügyi feladat- és hatáskörök ellátásáról, valamint a gyámhatóság szervezetéről és illetékességéről szóló 331/2006. (XII. 23.) Korm. rendelet 2. § (4) bekezdése] | családügyekért felelős helyettes államtitkár | Örökbefogadási Főosztály |
| 17. | A Kincstár irányítása keretében a minisztert megillető hatáskörök a gyermeket nevelő családok otthonfelújítási támogatása, továbbá a Vidéki Otthonfelújítási Program támogatásai tekintetében | A Magyar Államkincstárról szóló 310/2017. (X. 31.) Korm. rendelet 14. § (1) bekezdés c) pontja | családügyekért felelős helyettes államtitkár | Családügyi Stratégiai és Elemzési Főosztály |
| 18. | A Kincstár irányítása keretében a minisztert megillető hatáskörök a babaváró támogatás tekintetében | A Magyar Államkincstárról szóló 310/2017. (X. 31.) Korm. rendelet 14. § (1) bekezdés c) pontja | családügyekért felelős helyettes államtitkár | Családügyi Stratégiai és Elemzési Főosztály |
| 19. | A szakmai irányító minisztert megillető hatáskörök a családtámogatásokkal kapcsolatos feladatkörükben eljáró kormányhivatalok tekintetében | A családok támogatásáról szóló 1998. évi LXXXIV. törvény végrehajtásáról szóló 223/1998. (XII. 30.) Korm. rendelet 1/C. § (2) bekezdése | családügyekért felelős helyettes államtitkár | Családügyi Támogatási Főosztály |
| 20. | A Kincstár szakmai irányítása keretében a minisztert megillető hatáskörök a családtámogatások tekintetében | A Magyar Államkincstárról szóló 310/2017. (X. 31.) Korm. rendelet 14. § (1) bekezdése | családügyekért felelős helyettes államtitkár | Családügyi Támogatási Főosztály |
| 21. |
| 22. | ||||
| 23. | ||||
| 24. | ||||
| 25. | ||||
| 26. | ||||
| 27. |
B) A kiadmányozási jogkör átruházása hatósági ügyekben
| A | B | C | D | |
| 1. | Ügytípus megnevezése | Ügytípus forrása (jogszabály, közjogi szervezetszabályozó eszköz) | Átruházott jogkörben eljáró személy megnevezése | Előkészítésért felelős (Főosztály megnevezése) |
| 2. | A gyermekek napközbeni ellátása körében, a finanszírozási rendszerbe történő befogadás szakkérdése tekintetében | Az egyes közérdeken alapuló kényszerítő indok alapján eljáró szakhatóságok kijelöléséről szóló 531/2017. (XII. 29.) Korm. rendelet 1. melléklet 15. pontjában foglalt táblázat 9. és 10. sora | családügyekért felelős helyettes államtitkár | Gyermekügyi és Idősügyi Főosztály |
| 3. | A gyermekek napközbeni ellátása tekintetében a kormányhivatalok működést engedélyező eljárásaiban felügyeleti szervként való eljárás | 369/2013. (X. 24.) Korm. rendelet 5. § (2) bekezdése | családügyekért felelős helyettes államtitkár | Gyermekügyi és Idősügyi Főosztály |
| 4. | A Kincstár felügyeleti szervi feladatok keretében a minisztert megillető hatáskörök a nagycsaládosok személygépkocsi-szerzési támogatása tekintetében | A Magyar Államkincstárról szóló 310/2017. (X. 31.) Korm. rendelet 14. § (1) bekezdés c) pontja | családügyekért felelős helyettes államtitkár | Családügyi Stratégiai és Elemzési Főosztály |
| 5. | Örökbefogadással kapcsolatos gyámhatósági ügyekben hozott döntések esetében felügyeleti szervként való eljárás | 331/2006. (XII. 23.) Korm. rendelet 2. § (4) bekezdése | családügyekért felelős helyettes államtitkár | Örökbefogadási Főosztály |
III. KULTURÁLIS ÁGAZAT
A) A kiadmányozási jogkör átruházása egyéb ügyekben
| A | B | C | D | |
| 1. | Ügytípus megnevezése | Ügytípus forrása | Átruházott jogkörben eljáró személy megnevezése | Előkészítésért felelős (Főosztály megnevezése) |
| 2. | A Szerzői Jogi Szakértő Testület tagjainak, elnökségének és elnökének kinevezéséhez szükséges egyetértés | A szerzői jogról szóló 1999. évi LXXVI. törvény (a továbbiakban: Szjt.) 101. § (1) bekezdése, a Szerzői Jogi Szakértő Testület szervezetéről és működéséről szóló 156/1999. (XI. 3.) Korm. rendelet 3. § (1) bekezdése | kultúráért felelős államtitkár | Művészeti Főosztály |
| 3. | A közös jogkezelő szervezetek díjszabásának véleményezése | A szerzői jogok és a szerzői joghoz kapcsolódó jogok közös kezeléséről szóló 2016. évi XCIII. törvény 150. §-a | kultúráért felelős államtitkár | Művészeti Főosztály |
| 4. | Szerzői jogi egyeztető testület eljárásában történő részvétellel kapcsolatos ügyek, és a szerzői jogi egyeztető testület eljárási szabályzatának véleményezése | Az Szjt. 104. § (1) bekezdése és 105. § (2) bekezdése | kultúráért felelős államtitkár | kultúráért felelős államtitkári kabinet |
| 5. | ||||
| 6. |
| 7. | Pályázat kiírása az előadó-művészeti szervezetek támogatásáról és sajátos foglalkoztatási szabályairól szóló 2008. évi XCIX. törvény (a továbbiakban: Emtv.) és az előadó-művészeti szervezetek támogatásának részletes szabályairól szóló 428/2016. (XII. 15.) Korm. rendelet alapján, javaslattétel a pályázatokat értékelő szakmai kuratóriumok tagjaira, döntési javaslat a bizottság(ok) javaslata alapján | Az Emtv. 19. § (1)-(3) bekezdése, valamint az előadó-művészeti szervezetek támogatásának részletes szabályairól szóló 428/2016. (XII. 15.) Korm. rendelet 21. és 22. §-a | kultúráért felelős államtitkár | Művészeti Főosztály |
| 8. | Előadó-művészeti pályázatok értékelésében részt vevő szakmai kuratórium tagjainak felkérése | Az előadó-művészeti szervezetek támogatásának részletes szabályairól szóló 428/2016. (XII. 15.) Korm. rendelet 22. § (2) bekezdése | kultúráért felelős államtitkár | Művészeti Főosztály |
| 9. | Előadó-művészeti szervezetben a kinevezési jogkör gyakorlójának javaslatára a meghatározott szakirányú felsőfokú végzettség, szakképesítés megszerzésének követelménye alóli felmentés | Az előadó-művészeti szervezet vezetőjének választására irányuló pályázati eljárásról és a munkakör betöltésének szabályairól szóló 155/2017. (VI. 15.) Korm. rendelet 8. § (6) bekezdése | kultúráért felelős államtitkár | Művészeti Főosztály |
| 10. | Kulturális intézményben intézményvezető és helyettese, valamint magasabb vezető megbízásához - ha nem a fenntartó a munkáltatói jogkör gyakorlója - szükséges fenntartói egyetértés | A kulturális intézményben foglalkoztatottak munkaköreiről és foglalkoztatási követelményeiről, az intézményvezetői pályázat lefolytatásának rendjéről, valamint egyes kulturális tárgyú rendeletek módosításáról szóló 39/2020. (X. 30.) EMMI rendelet 7. § (2) bekezdése, valamint a kulturális tevékenységet végző közalkalmazottakról szóló 475/2020. (X. 30.) Korm. rendelet 14. §-a | kultúráért felelős államtitkár | Közgyűjteményi Főosztály Közösségi Művelődési Főosztály Művészeti Főosztály |
| 10a. | Műteremlakások bérlőkijelölésének jóváhagyása | A műteremlakások bérletére vonatkozó egyes szabályokról szóló 15/1995. (XII. 29.) MKM rendelet 3. § (2) bekezdése | közgyűjteményekért és kulturális fejlesztésekért felelős helyettes államtitkár | Közgyűjteményi Főosztály |
| 11. | A muzeológiai, könyvtári, levéltári szakbizottság tagjainak megbízása, elnökének kinevezése | A kulturális szakemberek szakmai továbbképzésének nyilvántartásba vételi szabályairól szóló 378/2017. (XII. 11.) Korm. rendelet 3. § (3) bekezdése | közgyűjteményekért és kulturális fejlesztésekért felelős helyettes államtitkár | Közgyűjteményi Főosztály Közösségi Művelődési Főosztály |
| 12. | A Közművelődési Akkreditációs Szakbizottság tagjainakmegbízása, elnökének kinevezése | A kulturális szakemberek szakmai továbbképzésének nyilvántartásba vételi szabályairól szóló 378/2017. (XII. 11.) Korm. rendelet 3. § (3) bekezdése | művészetért és közösségi művelődésért felelős helyettes államtitkár | Közösségi Művelődési Főosztály |
| 13. | Állami tulajdonban lévő, jogszabály alapján védett vagy hatósági eljárás során védetté nyilvánított kulturális javak vagyonkezelőjének kijelölése | A muzeális intézményekről, a nyilvános könyvtári ellátásról és a közművelődésről szóló 1997. évi CXL. törvény (a továbbiakban: Kultv.) 38/C. §-a | közgyűjteményekért és kulturális fejlesztésekért felelős helyettes államtitkár | Közgyűjteményi Főosztály Közösségi Művelődési Főosztály Művészeti Főosztály |
| 14. | Az országos múzeum vezetőjének megbízásához és annak visszavonásához szükséges miniszteri egyetértés | A Kultv. 43. § (4) bekezdése | kultúráért felelős államtitkár | Közgyűjteményi Főosztály |
| 15. | Az országos szakmúzeum, a területi múzeum, valamint a tematikus múzeum vezetőjének megbízásához és annak visszavonásához szükséges miniszteri vélemény | A Kultv. 44. § (3) bekezdése, 46. § (3) bekezdése és 47. § (2) bekezdése | kultúráért felelős államtitkár | Közgyűjteményi Főosztály |
| 16. | A vármegyei hatókörű városi múzeum vezetőjének megbízásához és megbízása visszavonásához szükséges miniszteri egyetértés | A Kultv. 45. § (4) bekezdése | kultúráért felelős államtitkár | Közgyűjteményi Főosztály |
| 17. | A vármegyei levéltár igazgató megbízásához szükséges miniszteri egyetértés | A köziratokról, a közlevéltárakról és a magánlevéltári anyag védelméről szóló 1995. évi LXVI. törvény (a továbbiakban: Ltv.) 17. § (1) bekezdés c) pontja | kultúráért felelős államtitkár | Közgyűjteményi Főosztály |
| 18. | Egyetértési jog gyakorlása a Budapest Főváros Önkormányzata által fenntartott levéltár vezetőjének kinevezésekor és felmentésekor | Az Ltv. 15. § (3) bekezdés b) pontja | kultúráért felelős államtitkár | Közgyűjteményi Főosztály |
| 19. | Egyetértési jog gyakorlása a megyei hatókörű városi könyvtár igazgatójának és a Budapest Főváros Önkormányzata által fenntartott könyvtár főigazgatójának vezetői megbízásához és annak visszavonásához, az igazgató munkájának értékeléséhez | A Kultv. 68. § (2) bekezdése | kultúráért felelős államtitkár | Közgyűjteményi Főosztály |
| 20. | Döntés a Könyvtári Minőségi Díj odaítéléséről, a díszoklevél átadása | A Minősített Könyvtár cím és a Könyvtári Minőségi Díj adományozásáról szóló 33/2017. (XII. 12.) EMMI rendelet 2. § (4), (6) és (8) bekezdése | kultúráért felelős államtitkár | Közgyűjteményi Főosztály |
| 21. | Döntés a Minősített Könyvtár cím odaítéléséről, a díszoklevél átadása | A Minősített Könyvtár cím és a Könyvtári Minőségi Díj adományozásáról szóló 33/2017. (XII. 12.) EMMI rendelet 2. § (4) és (5) bekezdése | kultúráért felelős államtitkár | Közgyűjteményi Főosztály |
| 22. | Az ODR támogatásra javaslattevő szakmai kuratórium felkérése | Az Országos Dokumentumellátási Rendszerről szóló 73/2003. (V. 28.) Korm. rendelet 6. § (3) bekezdése | közgyűjteményekért és kulturális fejlesztésekért felelős helyettes államtitkár | Közgyűjteményi Főosztály |
| 23. | Döntés az egyes könyvtárak ODR támogatásának összegéről | Az Országos Dokumentumellátási Rendszerről szóló 73/2003. (V. 28.) Korm. rendelet 6. § (1) bekezdése | kultúráért felelős államtitkár | Közgyűjteményi Főosztály |
| 24. | "Minősített Közösségi Színtér Cím", "Minősített Közművelődési Intézmény Cím" és "Közművelődési Minőség Díj" adományozása | A "Minősített Közösségi Színtér Cím", a "Minősített Közművelődési Intézmény Cím" és a "Közművelődési Minőség Díj" adományozásáról szóló 11/2022. (XII. 29.) KIM rendelet 1. § (1) bekezdése, 4. § (5) bekezdése | kultúráért felelős államtitkár | Közösségi Művelődési Főosztály |
| 25. | ||||
| 26. | Nyilvános magánlevéltárak költségvetési támogatásának elosztása | Az Ltv. 34/C. § (3) bekezdése | kultúráért felelős államtitkár | Közgyűjteményi Főosztály |
| 27. | Nem selejtezhető köziratok közlevéltárba adási határidejének meghosszabbítása | Az Ltv. 12. § (3) bekezdése | Könyvtári és Levéltári Főosztály vezetője | Közgyűjteményi Főosztály |
| 28. | Nemzeti Előadó-művészeti Érdekegyeztető Tanács (NEÉT) ügyrendjének jóváhagyása, üléseinek összehívása | Az Emtv. 5. § (6) és (9) bekezdése | művészetért és közösségi művelődésért felelős helyettes államtitkár | Művészeti Főosztály |
| 29. | Előadó-művészeti bizottságok ügyrendjének jóváhagyása | Az Emtv. 5/A. § (4) bekezdése | művészetért és közösségi művelődésért felelős helyettes államtitkár | Művészeti Főosztály |
| 30. | Előadó-művészeti szervezetben a vezető munkakörébe nem tartozó művészi, művészeti feladatok ellátásával kapcsolatos, munkaszerződésben nem meghatározott feladatok előzetes, írásbeli engedélyezése | Az Emtv. 41. § (4) bekezdése | művészetért és közösségi művelődésért felelős helyettes államtitkár | Művészeti Főosztály |
| 31. | Szakmai vélemény a kiemelt előadó-művészeti szervezet alaptevékenységét érintő jelentős szakmai változással, átalakításával, más szervezettel történő összevonásával, jogutód nélküli megszüntetésével kapcsolatban | Az Emtv. 4. § f) pontja | művészetért és közösségi művelődésért felelős helyettes államtitkár | Művészeti Főosztály |
| 32. | A közművelődési szakfelügyelet szempontrendszerének, működési rendjének és éves munkaprogramjának jóváhagyása | A közművelődési feladatellátás országos szakfelügyeletéről szóló 5/2015. (I. 22.) EMMI rendelet 4. § a) pontja | művészetért és közösségi művelődésért felelős helyettes államtitkár | Közösségi Művelődési Főosztály |
| 33. | A Pest Vármegyei Kormányhivatal számára a minisztérium tulajdonosi, illetve alapítói joggyakorlása alatt lévő előadó-művészeti gazdasági társaságok és költségvetési intézmények adatszolgáltatási kötelezettség teljesítésével összefüggő fenntartói nyilatkozatok kiadmányozása (így különösen nyilvántartásba vétel, minősítési kérelem) | Az Emtv., továbbá az előadó-művészeti szervezetek támogatásának részletes szabályairól szóló 428/2016. (XII. 15.) Korm. rendelet | művészetért és közösségi művelődésért felelős helyettes államtitkár | Művészeti Főosztály |
| 34. | Az államháztartásról szóló törvény szerinti kiállítási garanciával megvalósuló, legfeljebb egy évig tartó időszaki kiállítások esetében a kedvezmények, illetve kedvezményezettek szűkebb körben történő megállapítása | A muzeális intézmények látogatóit megillető kedvezményekről szóló 194/2000. (XI. 24.) Korm. rendelet 2. § (5) bekezdése | közgyűjteményekért és kulturális fejlesztésekért felelős helyettes államtitkár | Közgyűjteményi Főosztály |
| 35. | A muzeális intézmények alapleltárában szereplő kulturális javak selejtezéséhez szükséges miniszteri engedély kiadása | A Kultv. 38. § (3) bekezdése | Közgyűjteményi Főosztály vezetője | Közgyűjtemény Főosztály |
| 36. | A muzeális intézmény fenntartójának feladatkörében a kulturális javak gyűjteményi revíziójához kapcsolódó revíziós jegyzőkönyvek jóváhagyása, véleményezése | A muzeális intézmények nyilvántartásában szereplő kulturális javak revíziójáról és selejtezéséről szóló 51/2015. (XI. 13.) EMMI rendelet 5. § (2) bekezdése | Közgyűjteményi Főosztály vezetője | Közgyűjteményi Főosztály |
| 37. | A muzeális intézmények leltárában szereplő és a könyvtárakban őrzött kulturális javak elidegenítéséhez szükséges miniszteri engedély kiadása | A Kultv. 38. § (1) bekezdése és 54. § (8) bekezdése, a Polgári Törvénykönyvről szóló 2013. évi V. törvény (a továbbiakban: Ptk.) 6:118. §-a | közgyűjteményekért és kulturális fejlesztésekért felelős helyettes államtitkár | Közgyűjteményi Főosztály |
| 38. | A muzeális intézmények nyilvántartásaiban szereplő kulturális javak nyilvántartásból való törléséhez szükséges engedély kiadása | A muzeális intézmények nyilvántartási szabályzatáról szóló 20/2002. (X. 4.) NKÖM rendelet 21. § (1) bekezdése | közgyűjteményekért és kulturális fejlesztésekért felelős helyettes államtitkár | Közgyűjteményi Főosztály |
| 39. | A kiállítási garanciára vonatkozó előzetes bejelentés nyilvántartásba vétel céljából történő továbbítása az államháztartásért felelős miniszternek | Az állam által vállalt kezesség előkészítésének és a kezesség beváltásának eljárási rendjéről szóló 110/2006. (V. 5.) Korm. rendelet 15. § (3) bekezdése | Közgyűjteményi Főosztály vezetője | Közgyűjteményi Főosztály |
| 40. | A megyei hatókörű városi múzeum szakmai munkatervének, szakmai beszámolójának és stratégiai tervének véleményezése | A Kultv. 45. § (5) bekezdése | Közgyűjteményi Főosztály vezetője | Közgyűjteményi Főosztály |
| 41. | A muzeális intézmények papíralapú nyilvántartása elhagyásának és a számítógépes nyilvántartás teljes körű bevezetésének engedélyezése | A muzeális intézmények nyilvántartási szabályzatáról szóló 20/2002. (X. 4.) NKÖM rendelet 24. § (3) bekezdése | Közgyűjteményi Főosztály vezetője | Közgyűjteményi Főosztály |
| 42. | Működési engedéllyel rendelkező muzeális intézményekben kialakítható szakmai munkakörök betöltéséhez szükséges képesítési feltételek alól egyedi mérlegelés alapján, határozott időre a munkavállalók számára felmentés adása | A muzeális intézményekben foglalkoztatottak szakmai munkaköreinek betöltéséhez szükséges képesítési feltételekről szóló 11/2002. (IV. 13.) NKÖM rendelet 3. § (1) bekezdése | közgyűjteményekért és kulturális fejlesztésekért felelős helyettes államtitkár | Közgyűjteményi Főosztály |
| 43. | A Levéltári Kollégium tagjainak megbízása, a megbízás visszavonása | A Levéltári Kollégiumról és a levéltári szakfelügyeletről szóló 7/2002. (II. 27.) NKÖM rendelet 3. § (2) bekezdése és 14. § (2) bekezdése | közgyűjteményekért és kulturális fejlesztésekért felelős helyettes államtitkár | Közgyűjteményi Főosztály |
| 44. | A közlevéltárak vezetőinek kinevezésekor, illetve felmentésekor véleményezés a pályázó szakmai alkalmasságáról a fenntartó részére | Az Ltv. 15. § (3) bekezdés c) pontja | közgyűjteményekért és kulturális fejlesztésekért felelős helyettes államtitkár | Közgyűjteményi Főosztály |
| 45. | A levéltári vezető szakfelügyelő és a szakfelügyelők megbízása és visszahívása | A Levéltári Kollégiumról és a levéltári szakfelügyeletről szóló 7/2002. (II. 27.) NKÖM rendelet 8. § (2) bekezdés a) és b) pontja | közgyűjteményekért és kulturális fejlesztésekért felelős helyettes államtitkár | Közgyűjteményi Főosztály |
| 46. | A Budapest Főváros Önkormányzata által fenntartott levéltár alapító okiratának, szervezeti és működési szabályzatának elfogadásához és módosításához szükséges miniszteri előzetes egyetértés | Az Ltv. 15. § (4) bekezdése | Közgyűjteményi Főosztály vezetője | Közgyűjteményi Főosztály |
| 47. | A Budapest Főváros Önkormányzata által fenntartott levéltár munkatervének és beszámolójának elfogadása során szükséges miniszteri vélemény kialakítása | Az Ltv. 15. § (5) bekezdés b) pontja | Közgyűjteményi Főosztály vezetője | Közgyűjteményi Főosztály |
| 48. | A Klebelsberg Képzési Ösztöndíjról szóló kormányrendelettel a miniszterhez telepített, a) ösztöndíjprogram működtetése keretében aa) a pályázati felhívás jóváhagyásával, ab) az ösztöndíjprogram működési szabályzatának jóváhagyásával, ac) a pályázat meghirdetésével, ad) az ösztöndíj odaítélésének döntésével ae) az éves beszámoló elfogadásával, b) a Klebelsberg Képzési Ösztöndíj Bizottság tagjai megbízásával, a Bizottság működésével, c) a nem a tankerületi központok által fenntartott köznevelési intézményekkel, illetve ezek fenntartóival köthető együttműködési megállapodással kapcsolatos kormányzati feladatok ellátása. | A Klebelsberg Képzési Ösztöndíjról szóló 52/2013. (II. 25.) Korm. rendelet | felsőoktatásért és felnőttképzésért felelős helyettes államtitkár | Felsőoktatás Szakmai Koordinációjáért Felelős Főosztály |
| 49. | A nemzeti könyvtár, az országos szakkönyvtár és az állami egyetem könyvtára beszámolójának a kiemelt feladatok teljesítése szempontjából történő elfogadása | Az országos múzeum, az országos szakmúzeum, a nemzeti könyvtár, az országos szakkönyvtár és az állami egyetem könyvtárának kiemelt feladatairól szóló 30/2014. (IV. 10.) EMMI rendelet 1. § (3) bekezdése | Közgyűjteményi Főosztály vezetője | Közgyűjteményi Főosztály |
| 50. | Az ODR-ben szolgáltató könyvtárak kötelezettségeinek a könyvtári szakfelügyelet keretében történő ellenőrzése | Az Országos Dokumentumellátási Rendszerről szóló 73/2003. (V. 28.) Korm. rendelet 5. § (1) bekezdése | Közgyűjteményi Főosztály vezetője | Közgyűjteményi Főosztály |
| 51. | Pályázat kiírása a Minősített Könyvtár cím, valamint a Könyvtári Minőségi Díj elnyerésére | A Minősített Könyvtár cím és a Könyvtári Minőségi Díj adományozásáról szóló 33/2017. (XII. 11.) EMMI rendelet 2. § (1) bekezdése | közgyűjteményekért és kulturális fejlesztésekért felelős helyettes államtitkár | Közgyűjteményi Főosztály |
| 52. | A miniszter véleményezési jogának gyakorlása a nemzeti könyvtár, az országos szakkönyvtár és az állami egyetemi könyvtár gyűjtőköri szabályzatáról | Az országos múzeum, az országos szakmúzeum, a nemzeti könyvtár, az országos szakkönyvtár és az állami egyetem könyvtárának kiemelt feladatairól szóló 30/2014. (IV. 10.) EMMI rendelet 10. § (3) bekezdése | Közgyűjteményi Főosztály vezetője | Közgyűjteményi Főosztály |
| 53. | A nemzeti könyvtár, az országos szakkönyvtár és az állami egyetem könyvtárának kiemelt feladatai ellátásának könyvtári szakfelügyelet útján történő ellenőrzése | Az országos múzeum, az országos szakmúzeum, a nemzeti könyvtár, az országos szakkönyvtár és az állami egyetem könyvtárának kiemelt feladatairól szóló 30/2014. (IV. 10.) EMMI rendelet 1. § (4) bekezdése | Közgyűjteményi Főosztály vezetője | Közgyűjteményi Főosztály |
| 54. | A megyei hatókörű városi könyvtár szakmai munkatervének, szakmai beszámolójának, stratégiai tervének, valamint minőségpolitikai nyilatkozatának véleményezése | A Kultv. 68. § (3) bekezdése | Közgyűjteményi Főosztály vezetője | Közgyűjteményi Főosztály |
| 55. | A Könyvtárellátási Szolgáltató Rendszer (a továbbiakban: KSZR) keretében a megyei hatókörű városi könyvtárakkal kistelepülési megállapodást kötött önkormányzatok listájának közzététele a honlapon | A Könyvtárellátási Szolgáltató Rendszer működéséről szóló 39/2013. (V. 31.) EMMI rendelet 10. §-a | Közgyűjteményi Főosztály vezetője | Közgyűjteményi Főosztály |
| 56. | A vármegyei hatókörű városi könyvtár éves KSZR szolgáltatási terve, beszámolója alapján, valamint a könyvtári szakfelügyelet keretében a KSZR működésének ellenőrzése | A Könyvtárellátási Szolgáltató Rendszerről szóló 39/2013. (V. 31.) EMMI rendelet 7. § (6) bekezdése | Közgyűjteményi Főosztály vezetője | Közgyűjteményi Főosztály |
| 57. | A minisztérium által fenntartott könyvtár könyvtárhasználati szabályzatának meghatározása, a könyvtár fejlesztési terveinek jóváhagyása, a könyvtár szakmai tevékenységének értékelése | A Kultv. 68. § (1) bekezdése | közgyűjteményekért és kulturális fejlesztésekért felelős helyettes államtitkár | Közgyűjteményi Főosztály |
| 58. | A könyvtári vezető szakfelügyelői és szakfelügyelői megbízás kiadása és visszavonása | A könyvtári szakfelügyeletről szóló 14/2001. (VII. 5.) NKÖM rendelet 5. § (1) bekezdése | Közgyűjteményi Főosztály vezetője | Közgyűjteményi Főosztály |
| 59. | A könyvtári tevékenységre vonatkozó jogszabályok, szakmai követelmények és normatívák betartásának, valamint a központi támogatások felhasználásának ellenőrzése | A Kultv. 69. § e) pontja | Közgyűjteményi Főosztály vezetője | Közgyűjteményi Főosztály |
| 59a. | A múzeumi tevékenységekre vonatkozó jogszabályok, szakmai követelmények és normatívák betartásának, valamint a központi támogatások felhasználásának ellenőrzése | A Kultv. 51. § c)-d) pontja | Közgyűjteményi Főosztály vezetője | Közgyűjteményi Főosztály |
| 60. | Az Országos Könyvtári Kuratórium tagjainak jelölési felhívása | Az Országos Könyvtári Kuratóriumról szóló 165/1999. (XI. 19.) Korm. rendelet 3. §-a | közgyűjteményekért és kulturális fejlesztésekért felelős helyettes államtitkár | Közgyűjteményi Főosztály |
| 61. | A Minősített Közösségi Színtér Cím, a Minősített Közművelődési Intézmény Cím és a Közművelődési Minőség Díj pályázati kiírásának jóváhagyása | A Minősített Közösségi Színtér Cím, Minősített Közművelődési Intézmény Cím és a Közművelődési Minőség Díj adományozásáról szóló 11/2022. (XII. 29.) KIM rendelet 2. § (1) bekezdése | Közösségi Művelődési Főosztály vezetője | Közösségi Művelődési Főosztály |
| 62. | Véleményezési jog gyakorlása a közművelődési intézmény létesítésének, átszervezésének, megszüntetésének, a tevékenység szüneteltetésének tárgyában | A Kultv. 88. § e) pontja | Közösségi Művelődési Főosztály vezetője | Közösségi Művelődési Főosztály |
| 63. | Előadó-művészeti pályázatok döntési listáinak közzététele | Az Emtv. 19. § (1) bekezdése | Művészeti Főosztály vezetője | Művészeti Főosztály |
| 64. | A muzeológiai, könyvtári, közművelődési, levéltári szakbizottságba két-két tag esetenkénti megbízása a kulturális szakértők közül | A kulturális szakemberek szakmai továbbképzésének nyilvántartásba vételi szabályairól szóló 378/2017. (XII. 11.) Korm. rendelet 3. § (3) bekezdése | feladatkörében: Közgyűjteményi Főosztály vezetője, Közösségi Művelődési Főosztály vezetője | feladatkörében: Közgyűjteményi Főosztály, Közösségi Művelődési Főosztály, Közösségi Művelődési Főosztály |
| 65. | A jogszabályi feltételeknek megfelelő kiállítási garancia kérelemnek - a garancia-, illetve viszontgarancia-vállalásra vonatkozó javaslattal együtt - az államháztartásért felelős miniszter részére történő továbbítása | Az állam által vállalt kezesség előkészítésének és a kezesség beváltásának eljárási rendjéről szóló 110/2006. (V. 5.) Korm. rendelet 16/A. § (2) bekezdése | Közgyűjteményi Főosztály vezetője | Közgyűjteményi Főosztály |
| 66. | A kiállítási garanciával megvalósuló kiállításról a kiállítótól kapott tájékoztatásnak az államháztartásért felelős miniszter részére történő továbbítása | Az állam által vállalt kezesség előkészítésének és a kezesség beváltásának eljárási rendjéről szóló 110/2006. (V. 5.) Korm. rendelet 19. § (2) bekezdése | Közgyűjteményi Főosztály vezetője | Közgyűjteményi Főosztály |
| 67. | Bűnjelként az állam tulajdonába került védett kulturális javak elhelyezése érdekében a megfelelő kezelő szerv kijelöléséhez adott egyetértés | A lefoglalás és a büntetőeljárás során lefoglalt dolgok kezelésének, nyilvántartásának, előzetes értékesítésének és megsemmisítésének szabályairól, valamint az elkobzás végrehajtásáról szóló 11/2003. (V. 8.) IM-BM-PM együttes rendelet 94. § (1) bekezdése | Közgyűjteményi Főosztály vezetője | Közgyűjteményi Főosztály |
| 68. | A muzeális intézmény nyilvántartásában szereplő kulturális javak nem muzeális intézmény számára, továbbá külföldre történő kölcsönadásához szükséges hozzájárulás | A Kultv. 38/A. § (6) bekezdése, a Ptk. VI:118. §-a | Közgyűjteményi Főosztály vezetője | Közgyűjteményi Főosztály |
| 69. | Muzeális intézményekben őrzött kulturális javak letétbe adásának engedélyezése, amennyiben a letéteményes nem muzeális intézmény, vagy a letétbe helyezésre külföldön kerül sor | A Kultv. 49/A. § (2) bekezdése | Közgyűjteményi Főosztály vezetője | Közgyűjteményi Főosztály |
| 70. | Javaslattétel levéltári szakdiplomata álláshely betöltésére és visszahívására | A külképviseletekről és a tartós külszolgálatról szóló 2016. évi LXXIII. törvény 36. § (2), (3), (5) és (8) bekezdése | közgyűjteményekért és kulturális fejlesztésekért felelős helyettes államtitkár | Közgyűjteményi Főosztály |
| 71. | A miniszter véleményezési jogának gyakorlása a települési könyvtár átszervezése vagy megszüntetése, nyilvános könyvtári ellátást biztosító intézmények összevonása esetén | A Kultv. 69/A. §-a | Közgyűjteményi Főosztály vezetője | Közgyűjteményi Főosztály |
| 72. | ||||
| 73. | Az ODR-ben szolgáltató könyvtár megszüntetése, átszervezése, alapító okiratának és szervezeti és működési szabályzatának az ODR szolgáltatásait érintő módosításának előzetes egyeztetése | Az Országos Dokumentumellátási Rendszerről szóló 73/2003. (V. 28.) Korm. rendelet 5. § (3) bekezdése | Közgyűjteményi Főosztály vezetője | Közgyűjteményi Főosztály |
| 74. | Minősített Könyvtár helyszíni ellenőrzése | A Minősített Könyvtár cím és a Könyvtári Minőségi Díj adományozásáról szóló 33/2017. (XII. 12.) EMMI rendelet 2. § (3) bekezdése | Közgyűjteményi Főosztály vezetője | Közgyűjteményi Főosztály |
| 75. | A helyi önkormányzatok könyvtári érdekeltségnövelő támogatása esetében a támogatási döntés közzététele | Magyarország mindenkori központi költségvetéséről szóló törvény önkormányzatok támogatásáról szóló melléklete | Közgyűjteményi Főosztály vezetője | Közgyűjteményi Főosztály |
| 76. | A helyi önkormányzatok könyvtári érdekeltségnövelő támogatása esetében a kedvezményezett települési önkormányzat nevét, KSH azonosítóját és a jóváhagyott támogatási összeget tartalmazó összesített jegyzék megküldése a helyi önkormányzatokért felelős minisztériumba, utalványozás céljából | Magyarország mindenkori központi költségvetéséről szóló törvény önkormányzatok támogatásáról szóló melléklete | Közgyűjteményi Főosztály vezetője | Közgyűjteményi Főosztály |
| 77. | Iratcseréről szóló szerződés megkötésének engedélyezése | Az Ltv. 5. § (3) bekezdése, a közlevéltárak és a nyilvános magánlevéltárak szakmai követelményeiről szóló 27/2015. (V. 27.) EMMI rendelet 17. § (2) bekezdése | Közgyűjteményi Főosztály vezetője | Közgyűjteményi Főosztály |
| 78. | Egységes iratkezelési szabályzatok kiadásakor egyetértési jog gyakorlása | Az Ltv. 10. § (2) bekezdés c) pontja, (4)-(5) bekezdése | Közgyűjteményi Főosztály vezetője | Közgyűjteményi Főosztály |
| 79. | A levéltári szakfelügyeletműködési szabályzatának miniszteri jóváhagyása | A Levéltári Kollégiumról és a levéltári szakfelügyeletről szóló 7/2002. (II. 27.) NKÖM rendelet 9. §-a | Közgyűjteményi Főosztály vezetője | Közgyűjteményi Főosztály |
| 80. | A Levéltári Kollégium működési szabályzatának jóváhagyása | A Levéltári Kollégiumról és a levéltári szakfelügyeletről szóló 7/2002. (II. 27.) NKÖM rendelet 6. § (1) bekezdése | Közgyűjteményi Főosztály vezetője | Közgyűjteményi Főosztály |
| 81. | A levéltári szakfelügyelet éves munkatervének jóváhagyása | A Levéltári Kollégiumról és a levéltári szakfelügyeletről szóló 7/2002. (II. 27.) NKÖM rendelet 10. § (1) bekezdése | Közgyűjteményi Főosztály vezetője | Közgyűjteményi Főosztály |
| 82. | A muzeológiai szakfelügyelők megbízása és visszahívása | A muzeális intézmények szakfelügyeletéről szóló 3/2009. (II. 18.) OKM rendelet 3. § (2) és (3) bekezdése | Közgyűjteményi Főosztály vezetője | Közgyűjteményi Főosztály |
| 83. | A muzeológiai szakági szakfelügyelők éves munkatervének jóváhagyása | A muzeális intézmények szakfelügyeletéről szóló 3/2009. (II. 18.) OKM rendelet 6. § (1) bekezdése | Közgyűjteményi Főosztály vezetője | Közgyűjteményi Főosztály |
| 84. | A vármegyei hatókörű városi múzeumok és vármegyei hatókörű városi könyvtárak által használt, önkormányzati tulajdonba került ingatlanok célhoz kötött hasznosításának ellenőrzése | A megyei könyvtárak és a megyei hatókörű városi múzeumok feladatának ellátását szolgáló egyes állami tulajdonú vagyontárgyak ingyenes önkormányzati tulajdonba adásáról szóló 2015. évi LXXV. törvény 2. § (1) bekezdése | közgyűjteményekért és kulturális fejlesztésekért felelős helyettes államtitkár | Közgyűjteményi Főosztály |
| 85. | A megyei hatókörű városi múzeumok és megyei hatókörű városi könyvtárak által használt, önkormányzati tulajdonba került ingatlanok fejlesztését, korszerűsítését, felújítását szolgáló hitelfelvétel vagy állami, valamint európai uniós támogatás érdekében történő megterheléséhez, továbbá e teherrel biztosított igény kielégítése érdekében történő elidegenítéséhez szükséges egyetértés | A megyei könyvtárak és a megyei hatókörű városi múzeumok feladatának ellátását szolgáló egyes állami tulajdonú vagyontárgyak ingyenes önkormányzati tulajdonba adásáról szóló 2015. évi LXXV. törvény 3. § (4) bekezdése | közgyűjteményekért és kulturális fejlesztésekért felelős helyettes államtitkár | Közgyűjteményi Főosztály |
| 86. | Miniszteri engedély az éves tervben rögzített ellenőrzéseken kívüli szakfelügyeleti ellenőrzés elrendeléséről | A Levéltári Kollégiumról és a levéltári szakfelügyeletről szóló 7/2002. (II. 27.) NKÖM rendelet 10. § (2) bekezdése | Közgyűjteményi Főosztály vezetője | Közgyűjteményi Főosztály |
| 87. | Levéltári szakfelügyelet éves tevékenységéről szóló jelentés jóváhagyása | A Levéltári Kollégiumról és a levéltári szakfelügyeletről szóló 7/2002. (II. 27.) NKÖM rendelet 12. §-a | Közgyűjteményi Főosztály vezetője | Közgyűjteményi Főosztály |
| 88. | Módszertani ajánlások és egyéb segédanyagok közzétételéhez szükséges miniszteri egyetértés | Az Ltv. 17. § (2) bekezdés a) pontja | Közgyűjteményi Főosztály vezetője | Közgyűjteményi Főosztály |
| 89. | Szaklevéltár létesítéséhez és megszüntetéséhez szükséges miniszteri engedélyezés | Az Ltv. 19. § (5) bekezdése | Közgyűjteményi Főosztály vezetője | Közgyűjteményi Főosztály |
| 90. | Települési önkormányzati levéltár létesítése és megszüntetéséhez szükséges miniszteri hozzájárulás adása vagy visszavonása | Az Ltv. 20. § (2) bekezdése | Közgyűjteményi Főosztály vezetője | Közgyűjteményi Főosztály |
| 91. | Nyilvános magánlevéltár létesítésének és megszüntetésének miniszteri engedélyezése | Az Ltv. 30. § (1) és (3) bekezdése | Közgyűjteményi Főosztály vezetője | Közgyűjteményi Főosztály |
| 92. | Levéltári anyag illetékességből történő átvételéről szóló megállapodás jóváhagyása, vitás kérdésekben való döntés | A közlevéltárak és a nyilvános magánlevéltárak szakmai követelményeiről szóló 27/2015. (V. 27.) EMMI rendelet 13. § (2) és (4) bekezdése | Közgyűjteményi Főosztály vezetője | Közgyűjteményi Főosztály |
| 93. | Káptalani vagy konventi hiteleshelyi levéltárak, más köziratok nyilvános magánlevéltárban történő elhelyezésének miniszteri engedélyezése | Az Ltv. 31. § (2) bekezdése | Közgyűjteményi Főosztály vezetője | Közgyűjteményi Főosztály |
| 94. | Az országos dokumentumellátási rendszerről szóló jogszabályban meghatározott könyvtár vezetőjének kinevezéséhez szükséges miniszteri vélemény | A Kultv. 59. § (3) bekezdése | kultúráért felelős államtitkár | Közgyűjteményi Főosztály |
| 95. | A közművelődési szakfelügyeleti vizsgálat lefolytatására a szakfelügyelő és a vezető szakfelügyelő számára megbízólevél kiállítása | A közművelődési feladatellátás országos szakfelügyeletéről szóló 5/2015. (I. 22.) EMMI rendelet 4. § (1) pont c)-e) alpontja, 7. §-a | Közösségi Művelődési Főosztály vezetője | Közösségi Művelődési Főosztály |
| 96. | Véleményezési jog gyakorlása a nemzetiségi kulturális intézmény létesítése, átvétele, átszervezése, megszüntetése vagy tevékenységének hatvan napon túli szüneteltetése esetén a testületi döntés meghozatala előtt | A nemzetiségek jogairól szóló 2011. évi CLXXIX. törvény 39. § (1) bekezdése | feladatkörében: Közgyűjteményi Főosztály vezetője, Közösségi Művelődési Főosztály vezetője, Művészeti Főosztály vezetője | Közgyűjteményi Főosztály Közösségi Művelődési Főosztály Művészeti Főosztály |
| 97. | Tájékoztatás kérése előadó-művészeti szervezet vezetőjének választására irányuló pályázati eljárásról. A miniszter az előadó-művészeti szervezet vezetőjének választására irányuló pályázati eljárásról tájékoztatást kérhet az előadó-művészeti szervezet fenntartójától. | Az előadó-művészeti szervezet vezetőjének választására irányuló pályázati eljárásról és a munkakör betöltésének szabályairól szóló 155/2017. (VI. 15.) Korm. rendelet 9. §-a | kultúráért felelős államtitkár | Művészeti Főosztály |
| 98. | Levéltárban foglalkoztatottakkal szemben támasztott magyar állampolgársági követelmény alól történő egyedi felmentés | A kulturális intézményben foglalkoztatottak munkaköreiről és foglalkoztatási követelményeiről, az intézményvezetői pályázat lefolytatásának rendjéről, valamint egyes kulturális tárgyú rendeletek módosításáról szóló 39/2020. (X. 30.) EMMI rendelet 9. § (3) bekezdése | Közgyűjteményi Főosztály vezetője | Közgyűjteményi Főosztály |
| 99. | Felsőoktatási levéltár létesítéséhez és megszüntetéséhez szükséges miniszteri engedélyezés | Az Ltv. 19/A. § (3) bekezdése | Közgyűjteményi Főosztály vezetője | Közgyűjteményi Főosztály |
| 100. | Megszűnő szaklevéltár iratanyagának közlevéltári elhelyezésére vonatkozó döntés | Az Ltv. 19. § (6) bekezdése | Közgyűjteményi Főosztály vezetője | Közgyűjteményi Főosztály |
| 101. | A megszűnő felsőoktatási levéltár iratanyagának közlevéltári elhelyezésére vonatkozó döntés | Az Ltv. 19/A. § (4) bekezdése | Közgyűjteményi Főosztály vezetője | Közgyűjteményi Főosztály |
| 102. | Köztestület, közalapítvány és egyéb közfeladatot ellátó szerv megszűnő levéltára iratanyagának közlevéltári elhelyezésére vonatkozó döntés | Az Ltv. 21. §-a | Közgyűjteményi Főosztály vezetője | Közgyűjteményi Főosztály |
| 103. | Az elektronikus kiadvány szolgáltatásának technikai részleteiről szóló útmutató jóváhagyása | A kiadványok kötelespéldányainak szolgáltatásáról, megőrzéséről és használatáról szóló 717/2020. (XII. 30.) Korm. rendelet 14. § (4) bekezdése | közgyűjteményekért és kulturális fejlesztésekért felelős helyettes államtitkár | Közgyűjteményi Főosztály |
| 104. | Közszolgáltatási szerződés megkötése meghatározott művészeti feladatokra kivételesen magas színvonalú művészi teljesítményt felmutató, hazai és nemzetközi szinten kiemelten elismert, nyilvántartott előadó-művészeti szervezetekkel | Emtv. 4. § d) pontja | kultúráért felelős államtitkár | Művészeti Főosztály |
| 105. | A kötelespéldány-szolgáltatás technikai részleteiről szóló útmutató jóváhagyása | A kiadványok kötelespéldányainak szolgáltatásáról, megőrzéséről és használatáról szóló 717/2020. (XII. 30.) Korm. rendelet 20. § (8) bekezdése | közgyűjteményekért és kulturális fejlesztésekért felelős helyettes államtitkár | Közgyűjteményi Főosztály |
| 106. | Regionális Könyvtári Kollégium vezetésével kapcsolatos feladatok | A Kultv. 64. § (9) bekezdése | Közgyűjteményi Főosztály vezetője | Közgyűjteményi Főosztály |
| 107. | A keletkezés naptári évétől számított harminc évnél nem régebbi levéltári iratanyag kutatásához átadó szervként történő hozzájárulás | Az Ltv. 23. §-a | Közgyűjteményi Főosztály vezetője | Közgyűjteményi Főosztály |
| 108. | A levéltári szakdiplomata alaputasításának jóváhagyása | A szakdiplomata-álláshely létesítésére, valamint a szakdiplomata felkészítésére és szakmai irányítására vonatkozó részletes szabályokról szóló 239/2017. (VIII. 18.) Korm. rendelet 7. § (1) bekezdése | Közgyűjteményekért és kulturális fejlesztésekért felelős helyettes államtitkár | Közgyűjteményi Főosztály |
| 109. | Kötelespéldány állomány-nyilvántartásból történő törlésének engedélyezése a használati adatok csökkenésének kimutatása esetén | A kiadványok kötelespéldányainak szolgáltatásáról, megőrzéséről és használatáról szóló 717/2020. (XII. 30.) Korm. rendelet 13. § (2) bekezdése | Közgyűjteményi Főosztály vezetője | Közgyűjteményi Főosztály |
| 110. | Ellátja az önkormányzatokkal közös működtetésben lévő intézményekkel kapcsolatos feladatokat | Emtv. 16. §-a | kultúráért felelős államtitkár | Művészeti Főosztály |
| 111. | Védett kulturális javak vagyonkezelői jogának átadásához szükséges előzetes miniszteri egyetértés kiadása | az állami vagyonnal való gazdálkodásról szóló 254/2007. (X. 4.) Korm. rendelet 8. § (4) bekezdése | közgyűjteményekért és kulturális fejlesztésekért felelős helyettes államtitkár | Közgyűjteményi Főosztály |
| 112. | Közjegyzői levéltár nem maradandó értékű iratairól kiállított selejtezési jegyzőkönyv jóváhagyása | A Közjegyzői Levéltár tevékenységével összefüggő szakmai követelményekről szóló 62/2009. (XII. 17.) IRM rendelet 44. § (3) bekezdése | Közgyűjteményi Főosztály vezetője | Közgyűjteményi Főosztály |
| 113. | Kulturális intézmény vezetői feladatainak ellátására meghívásos eljárás lefolytatásához előzetes engedély megadása. | Kultv. 94. § (3) bekezdése, valamint az Emtv. 39. § (2) bekezdése | kultúráért felelős államtitkár | feladatkörében: Közgyűjteményi Főosztály, Művészeti Főosztály, Közösségi Művelődési Főosztály |
| 114. | A nemzeti érdekből kiállított tartózkodási engedély kiadására irányuló eljárásban a kulturális érdek érvényesítésért felelős miniszter ajánlása | A harmadik országbeli állampolgárok beutazására és tartózkodására vonatkozó általános szabályokról szóló 2023. évi XC. törvény végrehajtásáról szóló 35/2024. (II. 29.) Korm. rendelet 56. §-a | feladatkörében: közgyűjteményekért és kulturális fejlesztésekért felelős helyettes államtitkár, művészetért és közösségi művelődésért felelős helyettes államtitkár | feladatkörében: Közgyűjteményi Főosztály, Művészeti Főosztály, Közösségi Művelődési Főosztály |
| 115. | ÁSZ vizsgálat során az adatszolgáltatásra vonatkozó teljességi és hitelességi nyilatkozat kiadása abban az esetben, ha az ellenőrzés kizárólag egyetlen helyettes államtitkári szakterület vonatkozásában áll fenn | Az Állami Számvevőszékről szóló 2011. évi LXVI. törvény 28. §-a | feladatkörében: közgyűjteményekért és kulturális fejlesztésekért felelős helyettes államtitkár, művészetért és közösségi művelődésért felelős helyettes államtitkár, Kulturális diplomáciáért felelős helyettes államtitkár | feladatkörében a helyettes államtitkári terület illetékes főosztálya |
B) A kiadmányozási jogkör átruházása hatósági ügyekben
| A | B | C | D | |
| 1. | Ügytípus megnevezése | Ügytípus forrása | Átruházott jogkörben eljáró személy megnevezése) | Előkészítésért felelős (Főosztály megnevezése) |
| 2. | A muzeális intézmény alapleltárában szereplő, állami tulajdonban lévő kulturális javak őrzési vagy bemutatási helyének határozott időre történő kijelölése | A Kultv. 38/B. §-a , valamint a muzeális intézményekben őrzött kulturális javak kölcsönzési díjáról, valamint a kijelölési eljárásról szóló 377/2017. (XII. 11.) Korm. rendelet 4. §-a, 5. § (3)-(4) bekezdése, 7. §-a, 8. § (1) - (2) bekezdése | közgyűjteményekért és kulturális fejlesztésekért felelős helyettes államtitkár | Közgyűjteményi Főosztály |
| 3. | Állami tulajdonú kulturális javak muzeális intézmények közötti kölcsönzése esetén mentesítés a kölcsönzési díj és a pénzügyi biztosíték megfizetése alól | A Kultv. 38/A. § (4) bekezdése, valamint a muzeális intézményekben őrzött kulturális javak kölcsönzési díjáról, valamint a kijelölési eljárásról szóló 377/2017. (XII. 11.) Korm. rendelet 2. § (5) bekezdése | közgyűjteményekért és kulturális fejlesztésekért felelős helyettes államtitkár | Közgyűjteményi Főosztály |
| 4. | Az igazságügyi szakértői tevékenység folytatásához szükséges szakmai gyakorlat szakirányi jellegéről hatósági bizonyítvány kiállítása | Az igazságügyi szakértőkről szóló 2016. évi XXIX. törvény, az igazságügyi szakértői szakterületekről, valamint az azokhoz kapcsolódó képesítési és egyéb szakmai feltételekről szóló 9/2006. (II. 27.) IM rendelet 1-7. §-a, 30-32. §-a, 8. számú melléklete, az igazságügyi szakértői névjegyzékbevételhez szükséges szakmai gyakorlati idő szakirányú jellegének igazolására szolgáló hatósági bizonyítvány kiadása iránti eljárás részletes szabályairól szóló 418/2017. (XII. 19.) Korm. rendelet 5. §-a, 1. melléklet 13. pontja | Közgyűjteményi Főosztály vezetője | Közgyűjteményi Főosztály |
| 5. | Szakmaitovábbképzési program nyilvántartásának vezetése | A Kultv. 94. § (4a) bekezdése, valamint a kulturális szakemberek szakmai továbbképzésének nyilvántartásba vételi szabályairól szóló 378/2017. (XII. 11.) Korm. rendelet 1. § (1) bekezdése, 3. § (1)-(2) bekezdése, 4. § (2) bekezdése, 5. §-a, 6. §-a, 9. § (2) bekezdése | feladatkörében: Közgyűjteményi Főosztály vezetője, Közösségi Művelődési Főosztály vezetője | Közgyűjteményi Főosztály Közösségi Művelődési Főosztály |
| 6. | A kulturális szakértői névjegyzékbe vétel | A kulturális szakértői tevékenység folytatásának feltételeiről és a kulturális szakértői nyilvántartás vezetéséről szóló 416/2017. (XII. 18.) Korm. rendelet és a szolgáltatási tevékenység megkezdésének és folytatásának általános szabályairól szóló 2009. évi LXXVI. törvény 22-30. §-a | feladatkörében: Közgyűjteményi Főosztály vezetője, Közösségi Művelődési Főosztály vezetője | Közgyűjteményi Főosztály Közösségi Művelődési Főosztály |
| 7. | Levéltári anyagilletékességből történő átvétele más levéltártól: vitás kérdésben hozott miniszteri határozat hozatala | A közlevéltárak és a nyilvános magánlevéltárak szakmai követelményeiről szóló 27/2015. (V. 27.) EMMI rendelet 13. § (4)-(5) bekezdése | közgyűjteményekért és kulturális fejlesztésekért felelős helyettes államtitkár | Közgyűjteményi Főosztály |
| 8. | A Művészeti Alap egykori tagjai nyugdíjsegélyének megállapítása | A Magyar Alkotóművészeti Közalapítvány által folyósított ellátásokról szóló 52/2011. (III. 31.) Korm. rendelet 4/A. §-a | Művészeti Főosztály vezetője | Művészeti Főosztály |
| 9. | Muzeális intézmények működési engedélyének kiadása, módosítása, visszavonása | A Kultv. 39-41. §-a, valamint a muzeális intézmények működési engedélyéről szóló 376/2017. (XII. 11.) Korm. rendelet 10. § (1) bekezdése, 12. § (2)-(3) bekezdése, 13. § (2) bekezdése, 15. §-a, 19. § (1) és (3) bekezdése, 18. § (3)-(5) bekezdése, 20. §-a, 22. §-a, 23. § (1) bekezdése | Közgyűjteményi Főosztály vezetője | Közgyűjteményi Főosztály |
| 10. | A nyilvános könyvtárak jegyzékébe való felvétellel, törléssel kapcsolatos döntés meghozatala, a nyilvános könyvtárak jegyzékének módosítása | A Kultv. 54. § (2) bekezdése, valamint a nyilvános könyvtárak jegyzékének vezetéséről szóló 379/2017. (XII. 11.) Korm. rendelet 1. §-a, 3-6. §-a | Közgyűjteményi Főosztály vezetője | Közgyűjteményi Főosztály |
C) A kiadmányozás formai követelménye
A kiadmányozás során a hatósági döntést tartalmazó iraton fel kell tüntetni, hogy a kiadmányozó (aláíró) a hatáskörrel feljogosított személy nevében, az ő megbízásából jár el. Minta:
A Kulturális és Innovációs Minisztérium Szervezeti és Működési Szabályzatáról szóló 3/2022. (VIII. 8.) KIM utasítás alapján a kultúráért és innovációért felelős miniszter nevében eljárva:
..........................................................................
(helyettes) államtitkár/ szervezeti egység vezető
IV. INNOVÁCIÓS ÁGAZAT[606]
A) A kiadmányozási jogkör átruházása egyéb ügyekben
| A | B | C | D | |
| 1. | Ügytípus megnevezése | Ügytípus forrása (jogszabály, közjogi szervezetszabályozó eszköz) | Átruházott jogkörben eljáró személy megnevezése | Előkészítésért felelős (Főosztály megnevezése) |
| 2. | Az NKFIH vonatkozásában az Áht. 9. § e)-j) pontjában meghatározott irányítói hatáskörök gyakorlása keretében hozott döntések kiadmányozása. | A Nemzeti Kutatási, Fejlesztési és Innovációs Hivatalról, valamint a Nemzeti Kutatási, Fejlesztési és Innovációs Alap kezelő szervének kijelöléséről szóló 344/2019. (XII. 23.) Korm. rendelet 1. §-a | innovációért felelős helyettes államtitkár | Innovációért és Startupokért Felelős Főosztály Tudománypolitikáért és Nemzetközi Ügyekért Felelős Főosztály |
| 3. | Az NKFI Alappal kapcsolatos szakpolitikai és stratégiai tervezéssel, valamint a beszámolással és a finanszírozás feltételeinek szakmai biztosításával összefüggő feladatok ellátása keretében hozott döntések kiadmányozása. | A Nemzeti Kutatási, Fejlesztési és Innovációs Hivatalról, valamint a Nemzeti Kutatási, Fejlesztési és Innovációs Alap kezelő szervének kijelöléséről szóló 344/2019. (XII. 23.) Korm. rendelet 5. §-a | innovációért felelős helyettes államtitkár | Innovációért és Startupokért Felelős Főosztály Tudománypolitikáért és Nemzetközi Ügyekért Felelős Főosztály |
| 4. | Az NKFI Alap terhére nyújtott visszatérítendő és vissza nem térítendő közfinanszírozású támogatásokkal kapcsolatos pályázatok kiírásáról szóló döntések és a támogatási döntések kiadmányozása, ideértve az egyedi támogatási kérelem alapján hozott döntéseket is. | KFI tv. 13. §-a | innovációért felelős helyettes államtitkár | Innovációért és Startupokért Felelős Főosztály Tudománypolitikáért és Nemzetközi Ügyekért Felelős Főosztály |
| 5. | Az NKFI Alap Nemzeti Laboratóriumok Alaprésze terhére finanszírozott pályázatok programirányítási rendszerének működtetésével kapcsolatos feladatok keretében hozott döntések kiadmányozása. | KFI tv. 29/B. §-a | innovációért felelős helyettes államtitkár | Innovációért és Startupokért Felelős Főosztály Tudománypolitikáért és Kutatási Infrastruktúrákért Felelős Főosztály |
| 6. | A LXII. Nemzeti Kutatási, Fejlesztési és Innovációs Alap és a XXXV. Nemzeti Kutatási, Fejlesztési és Innovációs Hivatal fejezetei tekintetében a tervezéssel, az előirányzatok módosításával, átcsoportosításával és az éves költségvetési beszámoló jóváhagyásával kapcsolatos feladatok. | Áht. | költségvetési, gazdálkodási és személyügyekért felelős helyettes államtitkár | Innovációért felelős helyettes államtitkár által megjelölt szakmai főosztály |
6. függelék[607]
Munkáltatói jogok gyakorlásának rendje
I. A minisztérium hivatali szervezete tekintetében gyakorolt miniszteri munkáltatói jogkörök
| A | B | |
| Munkáltatói jogkörök | Miniszter | |
| 1. | 1. Jogviszony létesítésével és megszüntetésével kapcsolatos és egyéb jogkörök Az e függelék egyéb pontjaiban meghatározott esetek kivételével, illetve eltérő rendelkezés hiányában: a) kinevezés, kinevezés módosítása, felmentés, b) álláshelyváltáshoz hozzájárulás, a munkavégzési kötelezettség alóli mentesítés engedélyezése, összeférhetetlenség megállapítása, c) fegyelmi jogkör gyakorlása, d) kinevezés vezetői álláshelyre, vezető felmentése, e) egyéb, nem nevesített munkáltatói jogkörök gyakorlása. | a) államtitkár, közigazgatási államtitkár tekintetében a kinevezés, felmentés véleményezése b)-c), e) az államtitkár, közigazgatási államtitkár tekintetében a)-b) helyettes államtitkár tekintetében a kinevezésre, felmentésre, valamint az összeférhetetlenség megállapítására javaslattétel a) a miniszteri biztos tekintetében a)-e) a miniszter kabinetfőnöke tekintetében és a Miniszteri Kabinetben politikai tanácsadói, politikai főtanácsadói álláshelyet betöltők tekintetében d) a Miniszteri Kabinet állományába tartozó kormánytisztviselők, valamint a miniszter titkárságát vezető osztályvezető tekintetében e) az államtitkár tekintetében |
| a)-c) az államtitkári kabinetfőnök tekintetében b)-c), e) a közigazgatási államtitkár tekintetében | ||
| 2. | 2. Illetmény megállapítása, módosítása | a kinevezési jogkörébe tartozó kormánytisztviselők tekintetében |
| 3. | 3. A rendes és rendkívüli szabadság engedélyezése | az államtitkár, a közigazgatási államtitkár és a miniszteri kabinetfőnök, a miniszter által közvetlenül irányított szervezeti egység vezetője tekintetében a Miniszteri Kabinetben politikai tanácsadói, politikai főtanácsadói álláshelyet betöltők tekintetében |
| 4. | 4. A teljesítményértékeléssel kapcsolatos jogkörök | a miniszter által közvetlenül irányított szervezeti egység vezetője tekintetében |
| 5. | 5. Jutalmazás, célprémium, céljuttatás megállapítása: a) jutalmazás, b) célprémium megállapítása, c) céljuttatás megállapítása | a)-b) az államtitkár tekintetében javaslattétel a)-c) a közigazgatási államtitkár tekintetében a) a miniszteri kabinetfőnök tekintetében a) és c) a miniszter által közvetlenül irányított szervezeti egység vezetője, tekintetében |
| 6. | 6. További munkavégzésre irányuló jogviszony létesítésének engedélyezése, a bejelentési kötelezettség címzettje | az államtitkár, a közigazgatási államtitkár és a miniszter kabinetfőnöke, a miniszter által közvetlenül irányított szervezeti egység vezetője és a Miniszteri Kabinetben politikai tanácsadói, politikai főtanácsadói álláshelyet betöltők tekintetében |
II. A miniszter irányítása, felügyelete alá tartozó intézmények vezetői, gazdasági vezetői, ahol jogszabály elrendeli a vezető helyettesek tekintetében gyakorolt miniszteri, és a miniszter által átruházott hatáskörben eljáró kormányzati igazgatási tisztségviselők által gyakorolt munkáltatói jogkörök (a középirányító szerv közreműködésével irányított intézmények kivételével)
| A | B | C | D | E | F | |
| 1. | Munkáltatói jogkörök | Miniszter | Közigazgatási államtitkár | Államtitkár | Helyettes államtitkár | Főosztályvezető |
| 2. | 1. Jogszabály eltérő rendelkezése hiányában a jogviszony létesítésével, megszüntetésével kapcsolatos és egyéb jogkörök a) kinevezés vagy megbízás adása, kinevezés, megbízás módosítása, felmentés, megbízás visszavonása, munkaszerződés megkötése, módosítása, felmondása, b) áthelyezéshez hozzájárulás, c) a munkavégzési kötelezettség alóli mentesítés engedélyezése | a)-b) az irányítása, felügyelete alá tartozó központi hivatal vezetője, gazdasági vezetője - jogszabály külön rendelkezése esetén vezető helyettese - tekintetében a) a felügyelete alá tartozó kormányzati főhivatal elnökhelyettesei tekintetében - az elnök javaslatára a)-c) a minisztérium által irányított, felügyelt, fenntartott költségvetési szervek vezetője, gazdasági vezetője (a továbbiakban: intézményvezetők) tekintetében, jogszabály külön rendelkezése esetén vezető - helyettese - tekintetében |
| 3. | 2. Díjazás a) illetmény, munkabér megállapítása, b) illetmény módosítása, munkabér módosítása | az irányítása, felügyelete alá tartozó központi hivatalok vezetői, gazdasági vezetői, jogszabály külön rendelkezése alapján a központi hivatal vezetőjének helyettese tekintetében a minisztérium által irányított, fenntartott költségvetési szervek vezetője, jogszabály külön rendelkezése alapján gazdasági vezetője tekintetében | ||||
| 4. | 3. A rendes szabadság, rendkívüli szabadság engedélyezése | a miniszter irányítása alá tartozó központi hivatal vezetője, intézmény intézményvezetője tekintetében | ||||
| 5. | 4. Fegyelmi jogkör | az irányítása alá tartozó központi hivatal vezetője tekintetében intézményvezetők tekintetében | ||||
| 6. | 5. Egyéb munkáltatói jogok (tanulmányi szerződés kötése, támogatások, juttatások, tanulmányút engedélyezése, összeférhetetlenség megállapítása stb.) | a 4. függelék szerint az általa átruházott hatáskörben irányított intézmény intézményvezetője tekintetében | a 4. függelék szerint az általa átruházott hatáskörben irányított intézmény intézményvezetője tekintetében | a 4. függelék szerint az általa átruházott hatáskörben irányított intézmény intézményvezetője tekintetében |
| 7. | 6. Vagyonnyilatkozat-tétellel kapcsolatos munkáltatói jogkörök | valamennyi vagyonnyilatkozat- tételre köteles intézményvezető tekintetében a Személyügyi Főosztály vezetője |
Lábjegyzetek:
[1] Hatályon kívül helyezve a 2010. évi CXXX. törvény 12-12/B. §-a alapján.
[2] Hatályon kívül helyezve a 2010. évi CXXX. törvény 12-12/B. §-a alapján.
[3] Hatályon kívül helyezte az 5/2023. (IV. 28.) KIM utasítás 1. §-a (lásd: 1. melléklet 28. § 1. pont). Hatálytalan 2023.04.29.
[4] Módosította az 5/2023. (IV. 28.) KIM utasítás 1. §-a (lásd: 1. melléklet 27. § 1. pont). Hatályos 2023.04.29.
[5] Módosította a 7/2025. (VIII. 7.) KIM utasítás 1. §-a (ld. 1. melléklet 18. § 1. pont). Hatályos 2025.08.12.
[6] Beiktatta a 12/2024. (XI. 22.) KIM utasítás 1. §-a (lásd 1. melléklet 1. §). Hatályos 2024.11.23.
[7] Beiktatta a 12/2024. (XI. 22.) KIM utasítás 1. §-a (lásd 1. melléklet 1. §). Hatályos 2024.11.23.
[8] Módosította a 7/2025. (VIII. 7.) KIM utasítás 1. §-a (ld. 1. melléklet 18. § 2. pont). Hatályos 2025.08.12.
[9] Beiktatta az 5/2023. (IV. 28.) KIM utasítás 1. §-a (lásd: 1. melléklet 1. §). Hatályos 2023.04.29.
[10] Beiktatta a 3/2025. (III. 27.) KIM utasítás 1. §-a (lásd: 1. melléklet 1. §). Hatályos 2025.03.28.
[11] Megállapította a 7/2025. (VIII. 7.) KIM utasítás 1. §-a (ld. 1. melléklet 1. §). Hatályos 2025.08.12.
[12] Megállapította a 12/2024. (XI. 22.) KIM utasítás 1. §-a (lásd 1. melléklet 3. §). Hatályos 2024.11.23.
[13] Megállapította a 7/2025. (VIII. 7.) KIM utasítás 1. §-a (ld. 1. melléklet 2. §). Hatályos 2025.08.12.
[14] Módosította az 5/2023. (IV. 28.) KIM utasítás 1. §-a (lásd: 1. melléklet 27. § 3. pont). Hatályos 2023.04.29.
[15] Megállapította a 12/2024. (XI. 22.) KIM utasítás 1. §-a (lásd 1. melléklet 4. §). Hatályos 2024.11.23.
[16] Beiktatta a 7/2025. (VIII. 7.) KIM utasítás 1. §-a (ld. 1. melléklet 3. § (1) bekezdés). Hatályos 2025.08.12.
[17] Megállapította a 7/2025. (VIII. 7.) KIM utasítás 1. §-a (ld. 1. melléklet 3. § (2) bekezdés). Hatályos 2025.08.12.
[18] Megállapította a 12/2024. (XI. 22.) KIM utasítás 1. §-a (lásd 1. melléklet 5. §). Hatályos 2024.11.23.
[19] Módosította az 5/2023. (IV. 28.) KIM utasítás 1. §-a (lásd: 1. melléklet 27. § 4. pont). Hatályos 2023.04.29.
[20] Megállapította a 12/2024. (XI. 22.) KIM utasítás 1. §-a (lásd 1. melléklet 6. §). Hatályos 2024.11.23.
[21] Módosította a 12/2024. (XI. 22.) KIM utasítás 1. §-a (lásd 1. melléklet 20. § 1. pont). Hatályos 2024.11.23.
[22] Beiktatta a 7/2025. (VIII. 7.) KIM utasítás 1. §-a (ld. 1. melléklet 4. §). Hatályos 2025.08.12.
[23] Módosította az 5/2023. (IV. 28.) KIM utasítás 1. §-a (lásd: 1. melléklet 27. § 5. pont). Hatályos 2023.04.29.
[24] Beiktatta a 7/2025. (VIII. 7.) KIM utasítás 1. §-a (ld. 1. melléklet 5. §). Hatályos 2025.08.12.
[25] Megállapította a 12/2024. (XI. 22.) KIM utasítás 1. §-a (lásd 1. melléklet 7. §). Hatályos 2024.11.23.
[26] Az alcímet megállapította a 12/2024. (XI. 22.) KIM utasítás 1. §-a (lásd 1. melléklet 8. §). Hatályos 2024.11.23.
[27] Megállapította a 12/2024. (XI. 22.) KIM utasítás 1. § (1) bekezdése (lásd 1. melléklet 8. §). Hatályos 2024.11.23.
[28] Megállapította a 12/2024. (XI. 22.) KIM utasítás 1. § (1) bekezdése (lásd 1. melléklet 8. §). Hatályos 2024.11.23.
[29] Megállapította a 7/2025. (VIII. 7.) KIM utasítás 1. §-a (ld. 1. melléklet 6. §). Hatályos 2025.08.12.
[30] Hatályon kívül helyezte a 7/2025. (VIII. 7.) KIM utasítás 1. §-a (ld. 1. melléklet 18. § 3. pont). Hatálytalan 2025.08.12.
[31] Megállapította a 12/2024. (XI. 22.) KIM utasítás 1. § (1) bekezdése (lásd 1. melléklet 8. §). Hatályos 2024.11.23.
[32] Megállapította a 12/2024. (XI. 22.) KIM utasítás 1. § (1) bekezdése (lásd 1. melléklet 8. §). Hatályos 2024.11.23.
[33] Megállapította a 12/2024. (XI. 22.) KIM utasítás 1. § (1) bekezdése (lásd 1. melléklet 8. §). Hatályos 2024.11.23.
[34] Hatályon kívül helyezte a 12/2024. (XI. 22.) KIM utasítás 1. §-a (lásd 1. melléklet 21. § 2. pont). Hatálytalan 2024.11.23.
[35] Hatályon kívül helyezte a 12/2024. (XI. 22.) KIM utasítás 1. §-a (lásd 1. melléklet 21. § 2. pont). Hatálytalan 2024.11.23.
[36] Módosította az 5/2023. (IV. 28.) KIM utasítás 1. §-a (lásd: 1. melléklet 28. § 3. pont). Hatályos 2023.04.29.
[37] Beiktatta az 5/2023. (IV. 28.) KIM utasítás 1. §-a (lásd: 1. melléklet 6. §). Hatályos 2023.04.29.
[38] Módosította az 5/2023. (IV. 28.) KIM utasítás 1. §-a (lásd: 1. melléklet 27. § 8. pont). Hatályos 2023.04.29.
[39] Módosítani rendelte az 5/2023. (IV. 28.) KIM utasítás 1. §-a (lásd: 1. melléklet 28. § 4. pont). A módosítás nem hajtható végre.
[40] Módosította az 5/2023. (IV. 28.) KIM utasítás 1. §-a (lásd: 1. melléklet 27. § 9. pont). Hatályos 2023.04.29.
[41] Hatályon kívül helyezte a 12/2024. (XI. 22.) KIM utasítás 1. §-a (lásd 1. melléklet 21. § 2. pont). Hatálytalan 2024.11.23.
[42] Hatályon kívül helyezte a 12/2024. (XI. 22.) KIM utasítás 1. §-a (lásd 1. melléklet 21. § 2. pont). Hatálytalan 2024.11.23.
[43] Hatályon kívül helyezte a 12/2024. (XI. 22.) KIM utasítás 1. §-a (lásd 1. melléklet 21. § 2. pont). Hatálytalan 2024.11.23.
[44] Hatályon kívül helyezte a 12/2024. (XI. 22.) KIM utasítás 1. §-a (lásd 1. melléklet 21. § 2. pont). Hatálytalan 2024.11.23.
[45] Hatályon kívül helyezte a 12/2024. (XI. 22.) KIM utasítás 1. §-a (lásd 1. melléklet 21. § 2. pont). Hatálytalan 2024.11.23.
[46] Hatályon kívül helyezte a 12/2024. (XI. 22.) KIM utasítás 1. §-a (lásd 1. melléklet 21. § 2. pont). Hatálytalan 2024.11.23.
[47] Módosította a 7/2025. (VIII. 7.) KIM utasítás 1. §-a (ld. 1. melléklet 18. § 4. pont). Hatályos 2025.08.12.
[48] Módosította az 5/2023. (IV. 28.) KIM utasítás 1. §-a (lásd: 1. melléklet 27. § 10. pont). Hatályos 2023.04.29.
[49] Hatályon kívül helyezte a 12/2024. (XI. 22.) KIM utasítás 1. §-a (lásd 1. melléklet 21. § 3. pont). Hatálytalan 2024.11.23.
[50] Módosította az 5/2023. (IV. 28.) KIM utasítás 1. §-a (lásd: 1. melléklet 28. § 5. pont). Hatályos 2023.04.29.
[51] Beiktatta az 5/2023. (IV. 28.) KIM utasítás 1. §-a (lásd: 1. melléklet 7. §). Hatályos 2023.04.29.
[52] Módosította a 12/2024. (XI. 22.) KIM utasítás 1. §-a (lásd 1. melléklet 20. § 2. pont). Hatályos 2024.11.23.
[53] Beiktatta az 5/2023. (IV. 28.) KIM utasítás 1. §-a (lásd: 1. melléklet 7. §). Hatályos 2023.04.29.
[54] Hatályon kívül helyezte a 12/2024. (XI. 22.) KIM utasítás 1. §-a (lásd 1. melléklet 21. § 3. pont). Hatálytalan 2024.11.23.
[55] Hatályon kívül helyezte a 12/2024. (XI. 22.) KIM utasítás 1. §-a (lásd 1. melléklet 21. § 3. pont). Hatálytalan 2024.11.23.
[56] Megállapította a 12/2024. (XI. 22.) KIM utasítás 1. §-a (lásd 1. melléklet 9. §). Hatályos 2024.11.23.
[57] Módosította a 12/2024. (XI. 22.) KIM utasítás 1. §-a (lásd 1. melléklet 20. § 3. pont). Hatályos 2024.11.23.
[58] Megállapította a 7/2025. (VIII. 7.) KIM utasítás 1. §-a (ld. 1. melléklet 7. § (1) bekezdés). Hatályos 2025.08.12.
[59] Módosította a 7/2025. (VIII. 7.) KIM utasítás 1. §-a (ld. 1. melléklet 18. § 5. pont). Hatályos 2025.08.12.
[60] Megállapította a 7/2025. (VIII. 7.) KIM utasítás 1. §-a (ld. 1. melléklet 7. § (2) bekezdés). Hatályos 2025.08.12.
[61] Beiktatta a 13/2023. (XII. 7.) KIM utasítás 1. §-a (lásd 1. melléklet 2. §). Hatályos 2023.12.08.
[62] Hatályon kívül helyezte a 7/2025. (VIII. 7.) KIM utasítás 1. §-a (ld. 1. melléklet 18. § 6. pont). Hatálytalan 2025.08.12.
[63] Módosította az 5/2023. (IV. 28.) KIM utasítás 1. §-a (lásd: 1. melléklet 27. § 11. pont). Hatályos 2023.04.29.
[64] Módosította a 7/2025. (VIII. 7.) KIM utasítás 1. §-a (ld. 1. melléklet 18. § 7. pont). Hatályos 2025.08.12.
[65] Módosította a 7/2025. (VIII. 7.) KIM utasítás 1. §-a (ld. 1. melléklet 18. § 8. pont). Hatályos 2025.08.12.
[66] Beiktatta a 7/2025. (VIII. 7.) KIM utasítás 1. §-a (ld. 1. melléklet 8. §). Hatályos 2025.08.12.
[67] Beiktatta a 7/2025. (VIII. 7.) KIM utasítás 1. §-a (ld. 1. melléklet 8. §). Hatályos 2025.08.12.
[68] Beiktatta a 7/2025. (VIII. 7.) KIM utasítás 1. §-a (ld. 1. melléklet 8. §). Hatályos 2025.08.12.
[69] Beiktatta a 7/2025. (VIII. 7.) KIM utasítás 1. §-a (ld. 1. melléklet 8. §). Hatályos 2025.08.12.
[70] Beiktatta a 7/2025. (VIII. 7.) KIM utasítás 1. §-a (ld. 1. melléklet 8. §). Hatályos 2025.08.12.
[71] Beiktatta a 12/2024. (XI. 22.) KIM utasítás 1. §-a (lásd 1. melléklet 10. §). Hatályos 2024.11.23.
[72] Beiktatta a 7/2025. (VIII. 7.) KIM utasítás 1. §-a (ld. 1. melléklet 9. §). Hatályos 2025.08.12.
[73] Megállapította a 13/2023. (XII. 7.) KIM utasítás 1. §-a (lásd 1. melléklet 3. §). Hatályos 2023.12.08.
[74] Módosította a 2/2024. (V. 24.) KIM utasítás 1. §-a (lásd 1. melléklet 11. § 2) pont). Hatályos 2024.05.25.
[75] Hatályon kívül helyezte az 5/2023. (IV. 28.) KIM utasítás 1. §-a (lásd: 1. melléklet 28. § 6. pont). Hatálytalan 2023.04.29.
[76] Módosította az 5/2023. (IV. 28.) KIM utasítás 1. §-a (lásd: 1. melléklet 28. § 7. pont). Hatályos 2023.04.29.
[77] Beiktatta a 2/2024. (V. 24.) KIM utasítás 1. §-a (lásd 1. melléklet 3. §). Hatályos 2024.05.25.
[78] Beiktatta a 7/2025. (VIII. 7.) KIM utasítás 1. §-a (ld. 1. melléklet 10. §). Hatályos 2025.08.12.
[79] Megállapította a 12/2024. (XI. 22.) KIM utasítás 1. §-a (lásd 1. melléklet 11. §). Hatályos 2024.11.23.
[80] Beiktatta a 12/2024. (XI. 22.) KIM utasítás 1. §-a (lásd 1. melléklet 12. §). Hatályos 2024.11.23.
[81] Beiktatta a 12/2024. (XI. 22.) KIM utasítás 1. §-a (lásd 1. melléklet 12. §). Hatályos 2024.11.23.
[82] Beiktatta a 12/2024. (XI. 22.) KIM utasítás 1. §-a (lásd 1. melléklet 12. §). Hatályos 2024.11.23.
[83] Beiktatta a 12/2024. (XI. 22.) KIM utasítás 1. §-a (lásd 1. melléklet 12. §). Hatályos 2024.11.23.
[84] Beiktatta a 12/2024. (XI. 22.) KIM utasítás 1. §-a (lásd 1. melléklet 12. §). Hatályos 2024.11.23.
[85] Beiktatta a 12/2024. (XI. 22.) KIM utasítás 1. §-a (lásd 1. melléklet 12. §). Hatályos 2024.11.23.
[86] Beiktatta a 12/2024. (XI. 22.) KIM utasítás 1. §-a (lásd 1. melléklet 12. §). Hatályos 2024.11.23.
[87] Megállapította a 12/2024. (XI. 22.) KIM utasítás 1. §-a (lásd 1. melléklet 13. §). Hatályos 2024.11.23.
[88] Megállapította a 2/2024. (V. 24.) KIM utasítás 1. §-a (lásd 1. melléklet 4. §). Hatályos 2024.05.25.
[89] Megállapította a 7/2025. (VIII. 7.) KIM utasítás 1. §-a (ld. 1. melléklet 11. §). Hatályos 2025.08.12.
[90] Módosította a 7/2025. (VIII. 7.) KIM utasítás 1. §-a (ld. 1. melléklet 17. § 1. pont). Hatályos 2025.08.12.
[91] Módosította a 7/2025. (VIII. 7.) KIM utasítás 1. §-a (ld. 1. melléklet 18. § 9. pont). Hatályos 2025.08.12.
[92] Hatályon kívül helyezte a 7/2025. (VIII. 7.) KIM utasítás 1. §-a (ld. 1. melléklet 18. § 10. pont). Hatálytalan 2025.08.12.
[93] Hatályon kívül helyezte a 7/2025. (VIII. 7.) KIM utasítás 1. §-a (ld. 1. melléklet 18. § 10. pont). Hatálytalan 2025.08.12.
[94] Hatályon kívül helyezte a 7/2025. (VIII. 7.) KIM utasítás 1. §-a (ld. 1. melléklet 18. § 10. pont). Hatálytalan 2025.08.12.
[95] Módosította a 7/2025. (VIII. 7.) KIM utasítás 1. §-a (ld. 1. melléklet 17. § 2. pont). Hatályos 2025.08.12.
[96] Hatályon kívül helyezte a 7/2025. (VIII. 7.) KIM utasítás 1. §-a (ld. 1. melléklet 18. § 11. pont). Hatálytalan 2025.08.12.
[97] Megállapította az 5/2023. (IV. 28.) KIM utasítás 1. §-a (lásd: 1. melléklet 8. §). Hatályos 2023.04.29.
[98] Az alcím címét módosította a 2/2024. (V. 24.) KIM utasítás 1. §-a (lásd 1. melléklet 11. § 2) pont). Hatályos 2024.05.25.
[99] A nyitó szövegrészt módosította a 2/2024. (V. 24.) KIM utasítás 1. §-a (lásd 1. melléklet 11. § 2) pont). Hatályos 2024.05.25.
[100] Beiktatta a 2/2024. (V. 24.) KIM utasítás 1. §-a (lásd 1. melléklet 5. § (1) bekezdés). Hatályos 2024.05.25.
[101] Módosította a 2/2024. (V. 24.) KIM utasítás 1. §-a (lásd 1. melléklet 11. § 7. pont). Hatályos 2024.05.25.
[102] Módosította a 2/2024. (V. 24.) KIM utasítás 1. §-a (lásd 1. melléklet 11. § 8) pont). Hatályos 2024.05.25.
[103] Módosította a 7/2025. (VIII. 7.) KIM utasítás 1. §-a (ld. 1. melléklet 17. § 3. pont, 18. § 12. pont). Hatályos 2025.08.12.
[104] Beiktatta a 2/2024. (V. 24.) KIM utasítás 1. §-a (lásd 1. melléklet 5. § (2) bekezdés). Hatályos 2024.05.25.
[105] Beiktatta a 2/2024. (V. 24.) KIM utasítás 1. §-a (lásd 1. melléklet 5. § (2) bekezdés). Hatályos 2024.05.25.
[106] Beiktatta a 2/2024. (V. 24.) KIM utasítás 1. §-a (lásd 1. melléklet 5. § (2) bekezdés). Hatályos 2024.05.25.
[107] Beiktatta a 2/2024. (V. 24.) KIM utasítás 1. §-a (lásd 1. melléklet 5. § (2) bekezdés). Hatályos 2024.05.25.
[108] Beiktatta a 2/2024. (V. 24.) KIM utasítás 1. §-a (lásd 1. melléklet 5. § (2) bekezdés). Hatályos 2024.05.25.
[109] Beiktatta a 2/2024. (V. 24.) KIM utasítás 1. §-a (lásd 1. melléklet 5. § (2) bekezdés). Hatályos 2024.05.25.
[110] Megállapította a 2/2024. (V. 24.) KIM utasítás 1. §-a (lásd 1. melléklet 6. §). Hatályos 2024.05.25.
[111] Módosította a 2/2024. (V. 24.) KIM utasítás 1. §-a (lásd 1. melléklet 11. § 2) pont). Hatályos 2024.05.25.
[112] Módosította a 2/2024. (V. 24.) KIM utasítás 1. §-a (lásd 1. melléklet 11. § 2) pont). Hatályos 2024.05.25.
[113] Módosította a 12/2024. (XI. 22.) KIM utasítás 1. §-a (lásd 1. melléklet 20. § 4. pont). Hatályos 2024.11.23.
[114] Módosította a 7/2025. (VIII. 7.) KIM utasítás 1. §-a (ld. 1. melléklet 17. § 4. pont). Hatályos 2025.08.12.
[115] Módosította a 2/2024. (V. 24.) KIM utasítás 1. §-a (lásd 1. melléklet 12. § 3) pont). Hatályos 2024.05.25.
[116] Hatályon kívül helyezte az 5/2023. (IV. 28.) KIM utasítás 1. §-a (lásd: 1. melléklet 28. § 8. pont). Hatálytalan 2023.04.29.
[117] Módosította a 7/2025. (VIII. 7.) KIM utasítás 1. §-a (ld. 1. melléklet 17. § 5. pont). Hatályos 2025.08.12.
[118] Hatályon kívül helyezte a 7/2025. (VIII. 7.) KIM utasítás 1. §-a (ld. 1. melléklet 18. § 13. pont). Hatálytalan 2025.08.12.
[119] Hatályon kívül helyezte a 7/2025. (VIII. 7.) KIM utasítás 1. §-a (ld. 1. melléklet 18. § 13. pont). Hatálytalan 2025.08.12.
[120] Megállapította az 5/2023. (IV. 28.) KIM utasítás 1. §-a (lásd: 1. melléklet 9. §). Hatályos 2023.04.29.
[121] Megállapította az 5/2023. (IV. 28.) KIM utasítás 1. §-a (lásd: 1. melléklet 9. §). Hatályos 2023.04.29.
[122] Módosította a 2/2024. (V. 24.) KIM utasítás 1. §-a (lásd 1. melléklet 12. § 4) pont). Hatályos 2024.05.25.
[123] Hatályon kívül helyezte a 7/2025. (VIII. 7.) KIM utasítás 1. §-a (ld. 1. melléklet 18. § 13. pont). Hatálytalan 2025.08.12.
[124] Módosította az 5/2023. (IV. 28.) KIM utasítás 1. §-a (lásd: 1. melléklet 28. § 9. pont). Hatályos 2023.04.29.
[125] Módosította a 12/2024. (XI. 22.) KIM utasítás 1. §-a (lásd 1. melléklet 20. § 5. pont). Hatályos 2024.11.23.
[126] Megállapította a 12/2024. (XI. 22.) KIM utasítás 1. § (1) bekezdése (lásd 1. melléklet 14. §). Hatályos 2024.11.23.
[127] Módosította a 7/2025. (VIII. 7.) KIM utasítás 1. §-a (ld. 1. melléklet 17. § 6. pont). Hatályos 2025.08.12.
[128] Módosította a 2/2024. (V. 24.) KIM utasítás 1. §-a (lásd 1. melléklet 11. § 10) pont). Hatályos 2024.05.25.
[129] Módosította a 12/2024. (XI. 22.) KIM utasítás 1. §-a (lásd 1. melléklet 20. § 6. pont). Hatályos 2024.11.23.
[130] Az "A vállalkozásfejlesztésért felelős helyettes államtitkár" alcímet hatályon kívül helyezte az 5/2023. (IV. 28.) KIM utasítás 1. §-a (lásd: 1. melléklet 28. § 10. pont). Hatálytalan 2023.04.29.
[131] Hatályon kívül helyezte az 5/2023. (IV. 28.) KIM utasítás 1. §-a (lásd: 1. melléklet 28. § 10. pont). Hatálytalan 2023.04.29.
[132] Hatályon kívül helyezte az 5/2023. (IV. 28.) KIM utasítás 1. §-a (lásd: 1. melléklet 28. § 10. pont). Hatálytalan 2023.04.29.
[133] Módosította a 7/2025. (VIII. 7.) KIM utasítás 1. §-a (ld. 1. melléklet 17. § 7. pont). Hatályos 2025.08.12.
[134] Módosította az 5/2023. (IV. 28.) KIM utasítás 1. §-a (lásd: 1. melléklet 27. § 18. pont). Hatályos 2023.04.29.
[135] Beiktatta a 7/2025. (VIII. 7.) KIM utasítás 1. §-a (ld. 1. melléklet 12. §). Hatályos 2025.08.12.
[136] Hatályon kívül helyezte a 7/2025. (VIII. 7.) KIM utasítás 1. §-a (ld. 1. melléklet 18. § 14. pont). Hatálytalan 2025.08.12.
[137] Módosította az 5/2023. (IV. 28.) KIM utasítás 1. §-a (lásd: 1. melléklet 28. § 11. pont). Hatályos 2023.04.29.
[138] Beiktatta az 5/2023. (IV. 28.) KIM utasítás 1. §-a (lásd: 1. melléklet 10. §). Hatályos 2023.04.29.
[139] Módosította a 7/2025. (VIII. 7.) KIM utasítás 1. §-a (ld. 1. melléklet 18. § 15. pont). Hatályos 2025.08.12.
[140] Beiktatta a 12/2024. (XI. 22.) KIM utasítás 1. §-a (lásd 1. melléklet 15. §). Hatályos 2024.11.23.
[141] Módosította a 7/2025. (VIII. 7.) KIM utasítás 1. §-a (ld. 1. melléklet 17. § 8. pont). Hatályos 2025.08.12.
[142] Módosította a 7/2025. (VIII. 7.) KIM utasítás 1. §-a (ld. 1. melléklet 17. § 9. pont). Hatályos 2025.08.12.
[143] Módosította a 7/2025. (VIII. 7.) KIM utasítás 1. §-a (ld. 1. melléklet 18. § 16. pont). Hatályos 2025.08.12.
[144] Megállapította a 7/2025. (VIII. 7.) KIM utasítás 1. §-a (ld. 1. melléklet 13. §). Hatályos 2025.08.12.
[145] Beiktatta a 2/2024. (V. 24.) KIM utasítás 1. §-a (lásd 1. melléklet 7. §). Hatályos 2024.05.25.
[146] Beiktatta a 2/2024. (V. 24.) KIM utasítás 1. §-a (lásd 1. melléklet 7. §). Hatályos 2024.05.25.
[147] Módosította a 2/2024. (V. 24.) KIM utasítás 1. §-a (lásd 1. melléklet 11. § 11) pont). Hatályos 2024.05.25.
[148] Hatályon kívül helyezte a 2/2024. (V. 24.) KIM utasítás 1. §-a (lásd 1. melléklet 12. § 5) pont). Hatálytalan 2024.05.25.
[149] Módosította a 2/2024. (V. 24.) KIM utasítás 1. §-a (lásd 1. melléklet 11. § 12) pont). Hatályos 2024.05.25.
[150] Megállapította a 7/2025. (VIII. 7.) KIM utasítás 1. §-a (ld. 1. melléklet 14. §). Hatályos 2025.08.12.
[151] Hatályon kívül helyezte az 5/2023. (IV. 28.) KIM utasítás 1. §-a (lásd: 1. melléklet 28. § 12. pont). Hatálytalan 2023.04.29.
[152] Hatályon kívül helyezte az 5/2023. (IV. 28.) KIM utasítás 1. §-a (lásd: 1. melléklet 28. § 12. pont). Hatálytalan 2023.04.29.
[153] A nyitó szövegrészt módosította az 5/2023. (IV. 28.) KIM utasítás 1. §-a (lásd: 1. melléklet 27. § 20. pont). Hatályos 2023.04.29.
[154] Beiktatta a 7/2025. (VIII. 7.) KIM utasítás 1. §-a (ld. 1. melléklet 15. §). Hatályos 2025.08.12.
[155] Módosította a 7/2025. (VIII. 7.) KIM utasítás 1. §-a (ld. 1. melléklet 17. § 10. pont). Hatályos 2025.08.12.
[156] Hatályon kívül helyezte a 2/2024. (V. 24.) KIM utasítás 1. §-a (lásd 1. melléklet 12. § 6) pont). Hatálytalan 2024.05.25.
[157] Megállapította az 5/2023. (IV. 28.) KIM utasítás 1. §-a (lásd: 1. melléklet 11. §). Hatályos 2023.04.29.
[158] Hatályon kívül helyezte az 5/2023. (IV. 28.) KIM utasítás 1. §-a (lásd: 1. melléklet 28. § 14. pont). Hatálytalan 2023.04.29.
[159] Módosította az 5/2023. (IV. 28.) KIM utasítás 1. §-a (lásd: 1. melléklet 27. § 21. pont). Hatályos 2023.04.29.
[160] Az alcímet beiktatta a 13/2023. (XII. 7.) KIM utasítás 1. §-a (lásd 1. melléklet 4. §). Hatályos 2023.12.08.
[161] Beiktatta a 13/2023. (XII. 7.) KIM utasítás 1. §-a (lásd 1. melléklet 4. §). Hatályos 2023.12.08.
[162] Módosította az 5/2023. (IV. 28.) KIM utasítás 1. §-a (lásd: 1. melléklet 27. § 22. pont). Hatályos 2023.04.29.
[163] Módosította az 5/2023. (IV. 28.) KIM utasítás 1. §-a (lásd: 1. melléklet 27. § 23. pont). Hatályos 2023.04.29.
[164] Módosította a 7/2025. (VIII. 7.) KIM utasítás 1. §-a (ld. 1. melléklet 17. § 11. pont). Hatályos 2025.08.12.
[165] Megállapította a 12/2024. (XI. 22.) KIM utasítás 1. §-a (lásd 1. melléklet 16. §). Hatályos 2024.11.23.
[166] Módosította a 12/2024. (XI. 22.) KIM utasítás 1. §-a (lásd 1. melléklet 20. § 7. pont). Hatályos 2024.11.23.
[167] Módosította a 12/2024. (XI. 22.) KIM utasítás 1. §-a (lásd 1. melléklet 20. § 8. pont). Hatályos 2024.11.23.
[168] Beiktatta az 5/2023. (IV. 28.) KIM utasítás 1. §-a (lásd: 1. melléklet 12. §). Hatályos 2023.04.29.
[169] Beiktatta a 12/2024. (XI. 22.) KIM utasítás 1. §-a (lásd 1. melléklet 17. §). Hatályos 2024.11.23.
[170] Módosította a 7/2025. (VIII. 7.) KIM utasítás 1. §-a (ld. 1. melléklet 17. § 12. pont). Hatályos 2025.08.12.
[171] Megállapította a 2/2024. (V. 24.) KIM utasítás 1. §-a (lásd 1. melléklet 8. §). Hatályos 2024.05.25.
[172] Hatályon kívül helyezte a 7/2025. (VIII. 7.) KIM utasítás 1. §-a (ld. 1. melléklet 18. § 17. pont). Hatálytalan 2025.08.12.
[173] Módosította a 7/2025. (VIII. 7.) KIM utasítás 1. §-a (ld. 1. melléklet 17. § 13. pont). Hatályos 2025.08.12.
[174] Beiktatta a 12/2024. (XI. 22.) KIM utasítás 1. § (1) bekezdése (lásd 1. melléklet 18. §). Hatályos 2024.11.23.
[175] Megállapította az 5/2023. (IV. 28.) KIM utasítás 1. §-a (lásd: 1. melléklet 13. §). Hatályos 2023.04.29.
[176] Módosítani az 5/2023. (IV. 28.) KIM utasítás 1. §-a (lásd: 1. melléklet 27. § 27. pont). A módosítás nem hajtható végre.
[177] Hatályon kívül helyezte az 5/2023. (IV. 28.) KIM utasítás 1. §-a (lásd: 1. melléklet 28. § 15. pont). Hatálytalan 2023.04.29.
[178] Módosította az 5/2023. (IV. 28.) KIM utasítás 1. §-a (lásd: 1. melléklet 27. § 28. pont). Hatályos 2023.04.29.
[179] Beiktatta az 5/2023. (IV. 28.) KIM utasítás 1. §-a (lásd: 1. melléklet 14. §). Hatályos 2023.04.29.
[180] Módosította az 5/2023. (IV. 28.) KIM utasítás 1. §-a (lásd: 1. melléklet 27. § 29. pont). Hatályos 2023.04.29.
[181] Megállapította az 5/2023. (IV. 28.) KIM utasítás 1. §-a (lásd: 1. melléklet 15. §). Hatályos 2023.04.29.
[182] Beiktatta az 5/2023. (IV. 28.) KIM utasítás 1. §-a (lásd: 1. melléklet 16. §). Hatályos 2023.04.29.
[183] Módosította az 5/2023. (IV. 28.) KIM utasítás 1. §-a (lásd: 1. melléklet 27. § 30. pont). Hatályos 2023.04.29.
[184] Módosította az 5/2023. (IV. 28.) KIM utasítás 1. §-a (lásd: 1. melléklet 27. § 31. pont). Hatályos 2023.04.29.
[185] Megállapította az 5/2023. (IV. 28.) KIM utasítás 1. §-a (lásd: 1. melléklet 17. §). Hatályos 2023.04.29.
[186] Módosította a 7/2025. (VIII. 7.) KIM utasítás 1. §-a (ld. 1. melléklet 17. § 14. pont). Hatályos 2025.08.12.
[187] Beiktatta az 5/2023. (IV. 28.) KIM utasítás 1. §-a (lásd: 1. melléklet 18. §). Hatályos 2023.04.29.
[188] Beiktatta az 5/2023. (IV. 28.) KIM utasítás 1. §-a (lásd: 1. melléklet 18. §). Hatályos 2023.04.29.
[189] Beiktatta az 5/2023. (IV. 28.) KIM utasítás 1. §-a (lásd: 1. melléklet 18. §). Hatályos 2023.04.29.
[190] Módosította az 5/2023. (IV. 28.) KIM utasítás 1. §-a (lásd: 1. melléklet 27. § 32. pont). Hatályos 2023.04.29.
[191] Megállapította az 5/2023. (IV. 28.) KIM utasítás 1. §-a (lásd: 1. melléklet 19. §). Hatályos 2023.04.29.
[192] Hatályon kívül helyezte az 5/2023. (IV. 28.) KIM utasítás 1. §-a (lásd: 1. melléklet 28. § 16. pont). Hatálytalan 2023.04.29.
[193] Módosította a 12/2024. (XI. 22.) KIM utasítás 1. §-a (lásd 1. melléklet 20. § 9. pont). Hatályos 2024.11.23.
[194] Megállapította a 2/2024. (V. 24.) KIM utasítás 1. §-a (lásd 1. melléklet 9. §). Hatályos 2024.05.25.
[195] A nyitó szövegrészt módosította az 5/2023. (IV. 28.) KIM utasítás 1. §-a (lásd: 1. melléklet 27. § 34. pont). Hatályos 2023.04.29.
[196] Módosította az 5/2023. (IV. 28.) KIM utasítás 1. §-a (lásd: 1. melléklet 28. § 17. pont). Hatályos 2023.04.29.
[197] Módosította az 5/2023. (IV. 28.) KIM utasítás 1. §-a (lásd: 1. melléklet 27. § 35. pont). Hatályos 2023.04.29.
[198] Módosította az 5/2023. (IV. 28.) KIM utasítás 1. §-a (lásd: 1. melléklet 27. § 36. pont). Hatályos 2023.04.29.
[199] Megállapította az 5/2023. (IV. 28.) KIM utasítás 1. §-a (lásd: 1. melléklet 21. §). Hatályos 2023.04.29.
[200] Módosította az 5/2023. (IV. 28.) KIM utasítás 1. §-a (lásd: 1. melléklet 27. § 37. pont). Hatályos 2023.04.29.
[201] Módosította az 5/2023. (IV. 28.) KIM utasítás 1. §-a (lásd: 1. melléklet 28. § 18. pont). Hatályos 2023.04.29.
[202] Beiktatta az 5/2023. (IV. 28.) KIM utasítás 1. §-a (lásd: 1. melléklet 22. §). Hatályos 2023.04.29.
[203] Módosította az 5/2023. (IV. 28.) KIM utasítás 1. §-a (lásd: 1. melléklet 27. § 38. pont). Hatályos 2023.04.29.
[204] Módosította a 7/2025. (VIII. 7.) KIM utasítás 1. §-a (ld. 1. melléklet 17. § 15. pont). Hatályos 2025.08.12.
[205] Módosította az 5/2023. (IV. 28.) KIM utasítás 1. §-a (lásd: 1. melléklet 27. § 40. pont). Hatályos 2023.04.29.
[206] Módosította az 5/2023. (IV. 28.) KIM utasítás 1. §-a (lásd: 1. melléklet 27. § 41. pont). Hatályos 2023.04.29.
[207] Módosította az 5/2023. (IV. 28.) KIM utasítás 1. §-a (lásd: 1. melléklet 27. § 42. pont). Hatályos 2023.04.29.
[208] Megállapította a 12/2024. (XI. 22.) KIM utasítás 1. §-a (lásd 1. melléklet 19. §). Hatályos 2024.11.23.
[209] Módosította a 2/2024. (V. 24.) KIM utasítás 1. §-a (lásd 1. melléklet 11. § 16) pont). Hatályos 2024.05.25.
[210] Megállapította a 7/2025. (VIII. 7.) KIM utasítás 1. §-a (ld. 1. melléklet 16. §). Hatályos 2025.08.12.
[211] Megállapította a 7/2025. (VIII. 7.) KIM utasítás 1. §-a (ld. 1. melléklet 16. §). Hatályos 2025.08.12.
[212] Az alcímet beiktatta az 5/2023. (IV. 28.) KIM utasítás 1. §-a (lásd: 1. melléklet 24. §). Hatályos 2023.04.29.
[213] Beiktatta az 5/2023. (IV. 28.) KIM utasítás 1. §-a (lásd: 1. melléklet 24. §). Hatályos 2023.04.29.
[214] Megállapította az 5/2023. (IV. 28.) KIM utasítás 1. §-a (lásd: 1. melléklet 25. §). Hatályos 2023.04.29.
[215] Megállapította a 13/2023. (XII. 7.) KIM utasítás 1. §-a (lásd 1. melléklet 5. §). Hatályos 2023.12.08.
[216] Módosította a 2/2024. (V. 24.) KIM utasítás 1. §-a (lásd 1. melléklet 11. § 17) pont). Hatályos 2024.05.25.
[217] Módosította a 2/2024. (V. 24.) KIM utasítás 1. §-a (lásd 1. melléklet 11. § 18) pont). Hatályos 2024.05.25.
[218] Módosította a 2/2024. (V. 24.) KIM utasítás 1. §-a (lásd 1. melléklet 11. § 18) pont, 12. § 7) pont). Hatályos 2024.05.25.
[219] Megállapította a 2/2024. (V. 24.) KIM utasítás 1. §-a (lásd 1. melléklet 10. § (1) bekezdés). Hatályos 2024.05.25.
[220] Megállapította a 2/2024. (V. 24.) KIM utasítás 1. §-a (lásd 1. melléklet 10. § (1) bekezdés). Hatályos 2024.05.25.
[221] Módosította a 2/2024. (V. 24.) KIM utasítás 1. §-a (lásd 1. melléklet 11. § 19) pont). Hatályos 2024.05.25.
[222] Módosította a 2/2024. (V. 24.) KIM utasítás 1. §-a (lásd 1. melléklet 11. § 18) pont, 12. § 7) pont). Hatályos 2024.05.25.
[223] Módosította a 2/2024. (V. 24.) KIM utasítás 1. §-a (lásd 1. melléklet 11. § 17) pont). Hatályos 2024.05.25.
[224] Módosította a 2/2024. (V. 24.) KIM utasítás 1. §-a (lásd 1. melléklet 11. § 18) pont). Hatályos 2024.05.25.
[225] Módosította a 2/2024. (V. 24.) KIM utasítás 1. §-a (lásd 1. melléklet 11. § 18) pont). Hatályos 2024.05.25.
[226] Megállapította a 2/2024. (V. 24.) KIM utasítás 1. §-a (lásd 1. melléklet 10. § (2) bekezdés). Hatályos 2024.05.25.
[227] Módosította a 2/2024. (V. 24.) KIM utasítás 1. §-a (lásd 1. melléklet 11. § 20) pont). Hatályos 2024.05.25.
[228] Módosította a 2/2024. (V. 24.) KIM utasítás 1. §-a (lásd 1. melléklet 11. § 18) pont). Hatályos 2024.05.25.
[229] Módosította a 2/2024. (V. 24.) KIM utasítás 1. §-a (lásd 1. melléklet 11. § 18) pont). Hatályos 2024.05.25.
[230] Az alcímet beiktatta az 5/2023. (IV. 28.) KIM utasítás 1. §-a (lásd: 1. melléklet 26. §). Hatályos 2023.04.29.
[231] Beiktatta az 5/2023. (IV. 28.) KIM utasítás 1. §-a (lásd: 1. melléklet 26. §). Hatályos 2023.04.29.
[232] Hatályon kívül helyezte a 12/2024. (XI. 22.) KIM utasítás 1. §-a (lásd 1. melléklet 21. § 5. pont). Hatálytalan 2024.11.23.
[233] Hatályon kívül helyezte a 12/2024. (XI. 22.) KIM utasítás 1. §-a (lásd 1. melléklet 21. § 5. pont). Hatálytalan 2024.11.23.
[234] Megállapította a 7/2025. (VIII. 7.) KIM utasítás 2. § (1) bekezdése (ld. 1. függelék). Hatályos 2025.08.12.
[235] Beiktatta a 12/2024. (XI. 22.) KIM utasítás 2. § (2) bekezdése (lásd 2. függelék 1. pont). Hatályos 2024.11.23.
[236] Beiktatta a 7/2025. (VIII. 7.) KIM utasítás 2. § (2) bekezdése (ld. 2. függelék 1. pont). Hatályos 2025.08.12.
[237] Módosította az 5/2023. (IV. 28.) KIM utasítás 2. § (2) bekezdése (lásd: 2. függelék 53. pont 1. alpont). Hatályos 2023.04.29.
[238] Megállapította a 2/2024. (V. 24.) KIM utasítás 2. § (2) bekezdése (lásd: 2. függelék 1. pont). Hatályos 2024.05.25.
[239] Hatályon kívül helyeztea 7/2025. (VIII. 7.) KIM utasítás 2. § (2) bekezdése (ld. 2. függelék 31. pont 1. alpont). Hatálytalan 2025.08.12.
[240] Megállapította az 5/2023. (IV. 28.) KIM utasítás 2. § (2) bekezdése (lásd: 2. függelék 1. pont). Hatályos 2023.04.29.
[241] Módosította az 5/2023. (IV. 28.) KIM utasítás 2. § (2) bekezdése (lásd: 2. függelék 53. pont 3. alpont). Hatályos 2023.04.29.
[242] Hatályon kívül helyezte az 5/2023. (IV. 28.) KIM utasítás 2. § (2) bekezdése (lásd: 2. függelék 54. pont 2. alpont). Hatálytalan 2023.04.29.
[243] Módosította az 5/2023. (IV. 28.) KIM utasítás 2. § (2) bekezdése (lásd: 2. függelék 54. pont 3. alpont). Hatályos 2023.04.29.
[244] A nyitó szövegrészt módosította az 5/2023. (IV. 28.) KIM utasítás 2. § (2) bekezdése (lásd: 2. függelék 53. pont 4. alpont). Hatályos 2023.04.29.
[245] Módosította az 5/2023. (IV. 28.) KIM utasítás 2. § (2) bekezdése (lásd: 2. függelék 53. pont 5. alpont). Hatályos 2023.04.29.
[246] Módosította a 13/2023. (XII. 7.) KIM utasítás 2. § (2) bekezdése (lásd 2. függelék 4. pont a) alpont). Hatályos 2023.12.08.
[247] Módosította az 5/2023. (IV. 28.) KIM utasítás 2. § (2) bekezdése (lásd: 2. függelék 53. pont 6. alpont). Hatályos 2023.04.29.
[248] Beiktatta a 13/2023. (XII. 7.) KIM utasítás 2. § (2) bekezdése (lásd 2. függelék 2. pont). Hatályos 2023.12.08.
[249] Beiktatta a 13/2023. (XII. 7.) KIM utasítás 2. § (2) bekezdése (lásd 2. függelék 3. pont). Hatályos 2023.12.08.
[250] Módosította a 7/2025. (VIII. 7.) KIM utasítás 2. § (2) bekezdése (ld. 2. függelék 30. pont 1. alpont). Hatályos 2025.08.12.
[251] Beiktatta a 2/2024. (V. 24.) KIM utasítás 2. § (2) bekezdése (lásd: 2. függelék 3. pont). Hatályos 2024.05.25.
[252] Módosította a 7/2025. (VIII. 7.) KIM utasítás 2. § (2) bekezdése (ld. 2. függelék 30. pont 2. alpont). Hatályos 2025.08.12.
[253] Az alcímet beiktatta a 12/2024. (XI. 22.) KIM utasítás 2. § (2) bekezdése (lásd 2. függelék 2. pont). Hatályos 2024.11.23.
[254] Beiktatta a 12/2024. (XI. 22.) KIM utasítás 2. § (2) bekezdése (lásd 2. függelék 2. pont). Hatályos 2024.11.23.
[255] Az alcímet beiktatta a 12/2024. (XI. 22.) KIM utasítás 2. § (2) bekezdése (lásd 2. függelék 3. pont). Hatályos 2024.11.23.
[256] Módosította a 7/2025. (VIII. 7.) KIM utasítás 2. § (2) bekezdése (ld. 2. függelék 30. pont 3. alpont). Hatályos 2025.08.12.
[257] Az alcímet beiktatta a 3/2025. (III. 27.) KIM utasítás 2. § (2) bekezdése (lásd: 2. függelék). Hatályos 2025.03.28.
[258] Hatályon kívül helyezte a 12/2024. (XI. 22.) KIM utasítás 2. § (2) bekezdése (lásd 2. függelék 13. pont a) alpont). Hatálytalan 2024.11.23.
[259] Hatályon kívül helyezte a 12/2024. (XI. 22.) KIM utasítás 2. § (2) bekezdése (lásd 2. függelék 13. pont a) alpont). Hatálytalan 2024.11.23.
[260] Hatályon kívül helyezte a 12/2024. (XI. 22.) KIM utasítás 2. § (2) bekezdése (lásd 2. függelék 13. pont a) alpont). Hatálytalan 2024.11.23.
[261] Megállapította a 7/2025. (VIII. 7.) KIM utasítás 2. § (2) bekezdése (ld. 2. függelék 2. pont). Hatályos 2025.08.12.
[262] Az alcímet hatályon kívül helyezte a 12/2024. (XI. 22.) KIM utasítás 2. § (2) bekezdése (lásd 2. függelék 13. pont b) alpont). Hatálytalan 2024.11.23.
[263] Beiktatta a 7/2025. (VIII. 7.) KIM utasítás 2. § (2) bekezdése (ld. 2. függelék 3. pont). Hatályos 2025.08.12.
[264] Beiktatta a 7/2025. (VIII. 7.) KIM utasítás 2. § (2) bekezdése (ld. 2. függelék 4. pont). Hatályos 2025.08.12.
[265] Az alcímet megállapította az 5/2023. (IV. 28.) KIM utasítás 2. § (2) bekezdése (lásd: 2. függelék 5. pont). Hatályos 2023.04.29.
[266] Megállapította a 12/2024. (XI. 22.) KIM utasítás 2. § (2) bekezdése (lásd 2. függelék 5. pont). Hatályos 2024.11.23.
[267] Az alcímet hatályon kívül helyezte a 12/2024. (XI. 22.) KIM utasítás 2. § (2) bekezdése (lásd 2. függelék 13. pont c) alpont). Hatálytalan 2024.11.23.
[268] Módosította az 5/2023. (IV. 28.) KIM utasítás 2. § (2) bekezdése (lásd: 2. függelék 53. pont 10. alpont). Hatályos 2023.04.29.
[269] Módosította az 5/2023. (IV. 28.) KIM utasítás 2. § (2) bekezdése (lásd: 2. függelék 53. pont 11. alpont). Hatályos 2023.04.29.
[270] Módosította az 5/2023. (IV. 28.) KIM utasítás 2. § (2) bekezdése (lásd: 2. függelék 53. pont 12. alpont). Hatályos 2023.04.29.
[271] Módosította az 5/2023. (IV. 28.) KIM utasítás 2. § (2) bekezdése (lásd: 2. függelék 53. pont 13. alpont). Hatályos 2023.04.29.
[272] Hatályon kívül helyezte az 5/2023. (IV. 28.) KIM utasítás 2. § (2) bekezdése (lásd: 2. függelék 54. pont 4. alpont). Hatálytalan 2023.04.29.
[273] Módosította az 5/2023. (IV. 28.) KIM utasítás 2. § (2) bekezdése (lásd: 2. függelék 53. pont 14. alpont). Hatályos 2023.04.29.
[274] Megállapította a 12/2024. (XI. 22.) KIM utasítás 2. § (2) bekezdése (lásd 2. függelék 6. pont). Hatályos 2024.11.23.
[275] Megállapította az 5/2023. (IV. 28.) KIM utasítás 2. § (2) bekezdése (lásd: 2. függelék 7. pont). Hatályos 2023.04.29.
[276] Módosította a 7/2025. (VIII. 7.) KIM utasítás 2. § (2) bekezdése (ld. 2. függelék 30. pont 4. alpont). Hatályos 2025.08.12.
[277] Beiktatta az 5/2023. (IV. 28.) KIM utasítás 2. § (2) bekezdése (lásd: 2. függelék 8. pont). Hatályos 2023.04.29.
[278] Beiktatta az 5/2023. (IV. 28.) KIM utasítás 2. § (2) bekezdése (lásd: 2. függelék 8. pont). Hatályos 2023.04.29.
[279] Beiktatta az 5/2023. (IV. 28.) KIM utasítás 2. § (2) bekezdése (lásd: 2. függelék 8. pont). Hatályos 2023.04.29.
[280] Beiktatta a 12/2024. (XI. 22.) KIM utasítás 2. § (2) bekezdése (lásd 2. függelék 7. pont). Hatályos 2024.11.23.
[281] Beiktatta a 12/2024. (XI. 22.) KIM utasítás 2. § (2) bekezdése (lásd 2. függelék 7. pont). Hatályos 2024.11.23.
[282] Megállapította a 7/2025. (VIII. 7.) KIM utasítás 2. § (2) bekezdése (ld. 2. függelék 5. pont). Hatályos 2025.08.12.
[283] Megállapította a 7/2025. (VIII. 7.) KIM utasítás 2. § (2) bekezdése (ld. 2. függelék 5. pont). Hatályos 2025.08.12.
[284] Beiktatta a 12/2024. (XI. 22.) KIM utasítás 2. § (2) bekezdése (lásd 2. függelék 8. pont). Hatályos 2024.11.23.
[285] Az alcímet beiktatta a 12/2024. (XI. 22.) KIM utasítás 2. § (2) bekezdése (lásd 2. függelék 9. pont). Hatályos 2024.11.23.
[286] Megállapította a 7/2025. (VIII. 7.) KIM utasítás 2. § (2) bekezdése (ld. 2. függelék 6. pont). Hatályos 2025.08.12.
[287] Módosította a 7/2025. (VIII. 7.) KIM utasítás 2. § (2) bekezdése (ld. 2. függelék 31. pont 2. alpont). Hatályos 2025.08.12.
[288] Hatályon kívül helyeztea 7/2025. (VIII. 7.) KIM utasítás 2. § (2) bekezdése (ld. 2. függelék 31. pont 3. alpont). Hatálytalan 2025.08.12.
[289] Megállapította a 7/2025. (VIII. 7.) KIM utasítás 2. § (2) bekezdése (ld. 2. függelék 7. pont). Hatályos 2025.08.12.
[290] Hatályon kívül helyeztea 7/2025. (VIII. 7.) KIM utasítás 2. § (2) bekezdése (ld. 2. függelék 31. pont 4. alpont). Hatálytalan 2025.08.12.
[291] Módosította az 5/2023. (IV. 28.) KIM utasítás 2. § (2) bekezdése (lásd: 2. függelék 54. pont 8. alpont). Hatályos 2023.04.29.
[292] Módosította a 7/2025. (VIII. 7.) KIM utasítás 2. § (2) bekezdése (ld. 2. függelék 31. pont 5. alpont). Hatályos 2025.08.12.
[293] Hatályon kívül helyezte az 5/2023. (IV. 28.) KIM utasítás 2. § (2) bekezdése (lásd: 2. függelék 54. pont 9. alpont). Hatálytalan 2023.04.29.
[294] Módosította az 5/2023. (IV. 28.) KIM utasítás 2. § (2) bekezdése (lásd: 2. függelék 53. pont 16. alpont). Hatályos 2023.04.29.
[295] Hatályon kívül helyezte az 5/2023. (IV. 28.) KIM utasítás 2. § (2) bekezdése (lásd: 2. függelék 54. pont 10. alpont). Hatálytalan 2023.04.29.
[296] Hatályon kívül helyezte az 5/2023. (IV. 28.) KIM utasítás 2. § (2) bekezdése (lásd: 2. függelék 54. pont 10. alpont). Hatálytalan 2023.04.29.
[297] Hatályon kívül helyezte az 5/2023. (IV. 28.) KIM utasítás 2. § (2) bekezdése (lásd: 2. függelék 54. pont 10. alpont). Hatálytalan 2023.04.29.
[298] Hatályon kívül helyeztea 7/2025. (VIII. 7.) KIM utasítás 2. § (2) bekezdése (ld. 2. függelék 31. pont 6. alpont). Hatálytalan 2025.08.12.
[299] Hatályon kívül helyeztea 7/2025. (VIII. 7.) KIM utasítás 2. § (2) bekezdése (ld. 2. függelék 31. pont 6. alpont). Hatálytalan 2025.08.12.
[300] Módosította a 7/2025. (VIII. 7.) KIM utasítás 2. § (2) bekezdése (ld. 2. függelék 30. pont 5. alpont). Hatályos 2025.08.12.
[301] Hatályon kívül helyezte az 5/2023. (IV. 28.) KIM utasítás 2. § (2) bekezdése (lásd: 2. függelék 54. pont 11. alpont). Hatálytalan 2023.04.29.
[302] Hatályon kívül helyezte az 5/2023. (IV. 28.) KIM utasítás 2. § (2) bekezdése (lásd: 2. függelék 54. pont 11. alpont). Hatálytalan 2023.04.29.
[303] Módosította a 7/2025. (VIII. 7.) KIM utasítás 2. § (2) bekezdése (ld. 2. függelék 30. pont 6. alpont). Hatályos 2025.08.12.
[304] Hatályon kívül helyeztea 7/2025. (VIII. 7.) KIM utasítás 2. § (2) bekezdése (ld. 2. függelék 31. pont 6. alpont). Hatálytalan 2025.08.12.
[305] Hatályon kívül helyezte az 5/2023. (IV. 28.) KIM utasítás 2. § (2) bekezdése (lásd: 2. függelék 54. pont 12. alpont). Hatálytalan 2023.04.29.
[306] Hatályon kívül helyeztea 7/2025. (VIII. 7.) KIM utasítás 2. § (2) bekezdése (ld. 2. függelék 31. pont 7. alpont). Hatálytalan 2025.08.12.
[307] Módosította a 7/2025. (VIII. 7.) KIM utasítás 2. § (2) bekezdése (ld. 2. függelék 30. pont 7. alpont). Hatályos 2025.08.12.
[308] Módosította a 7/2025. (VIII. 7.) KIM utasítás 2. § (2) bekezdése (ld. 2. függelék 30. pont 8. alpont). Hatályos 2025.08.12.
[309] Módosította a 7/2025. (VIII. 7.) KIM utasítás 2. § (2) bekezdése (ld. 2. függelék 31. pont 8. alpont). Hatályos 2025.08.12.
[310] Beiktatta a 7/2025. (VIII. 7.) KIM utasítás 2. § (2) bekezdése (ld. 2. függelék 8. pont). Hatályos 2025.08.12.
[311] Beiktatta a 7/2025. (VIII. 7.) KIM utasítás 2. § (2) bekezdése (ld. 2. függelék 8. pont). Hatályos 2025.08.12.
[312] Hatályon kívül helyeztea 7/2025. (VIII. 7.) KIM utasítás 2. § (2) bekezdése (ld. 2. függelék 31. pont 9. alpont). Hatálytalan 2025.08.12.
[313] Módosította az 5/2023. (IV. 28.) KIM utasítás 2. § (2) bekezdése (lásd: 2. függelék 53. pont 18. alpont). Hatályos 2023.04.29.
[314] Módosította a 7/2025. (VIII. 7.) KIM utasítás 2. § (2) bekezdése (ld. 2. függelék 31. pont 10. alpont). Hatályos 2025.08.12.
[315] Módosította a 7/2025. (VIII. 7.) KIM utasítás 2. § (2) bekezdése (ld. 2. függelék 31. pont 11. alpont). Hatályos 2025.08.12.
[316] Megállapította a 7/2025. (VIII. 7.) KIM utasítás 2. § (2) bekezdése (ld. 2. függelék 9. pont). Hatályos 2025.08.12.
[317] Módosította a 7/2025. (VIII. 7.) KIM utasítás 2. § (2) bekezdése (ld. 2. függelék 31. pont 12. alpont). Hatályos 2025.08.12.
[318] Módosította a 7/2025. (VIII. 7.) KIM utasítás 2. § (2) bekezdése (ld. 2. függelék 31. pont 13. alpont). Hatályos 2025.08.12.
[319] Megállapította a 7/2025. (VIII. 7.) KIM utasítás 2. § (2) bekezdése (ld. 2. függelék 10. pont). Hatályos 2025.08.12.
[320] Beiktatta az 5/2023. (IV. 28.) KIM utasítás 2. § (2) bekezdése (lásd: 2. függelék 11. pont). Hatályos 2023.04.29.
[321] Beiktatta az 5/2023. (IV. 28.) KIM utasítás 2. § (2) bekezdése (lásd: 2. függelék 11. pont). Hatályos 2023.04.29.
[322] Megállapította a 7/2025. (VIII. 7.) KIM utasítás 2. § (2) bekezdése (ld. 2. függelék 11. pont). Hatályos 2025.08.12.
[323] Módosította az 5/2023. (IV. 28.) KIM utasítás 2. § (2) bekezdése (lásd: 2. függelék 53. pont 20. alpont). Hatályos 2023.04.29.
[324] Beiktatta az 5/2023. (IV. 28.) KIM utasítás 2. § (2) bekezdése (lásd: 2. függelék 12. pont). Hatályos 2023.04.29.
[325] Az alcímet beiktatta a 12/2024. (XI. 22.) KIM utasítás 2. § (2) bekezdése (lásd 2. függelék 10. pont). Hatályos 2024.11.23.
[326] Hatályon kívül helyeztea 7/2025. (VIII. 7.) KIM utasítás 2. § (2) bekezdése (ld. 2. függelék 31. pont 14. alpont). Hatálytalan 2025.08.12.
[327] Hatályon kívül helyeztea 7/2025. (VIII. 7.) KIM utasítás 2. § (2) bekezdése (ld. 2. függelék 31. pont 15. alpont). Hatálytalan 2025.08.12.
[328] Hatályon kívül helyeztea 7/2025. (VIII. 7.) KIM utasítás 2. § (2) bekezdése (ld. 2. függelék 31. pont 15. alpont). Hatálytalan 2025.08.12.
[329] Hatályon kívül helyeztea 7/2025. (VIII. 7.) KIM utasítás 2. § (2) bekezdése (ld. 2. függelék 31. pont 16. alpont). Hatálytalan 2025.08.12.
[330] Módosította a 13/2023. (XII. 7.) KIM utasítás 2. § (2) bekezdése (lásd 2. függelék 4. pont b) alpont). Hatályos 2023.12.08.
[331] Módosította az 5/2023. (IV. 28.) KIM utasítás 2. § (2) bekezdése (lásd: 2. függelék 53. pont 21. alpont). Hatályos 2023.04.29.
[332] Az alcímet hatályon kívül helyezte a 12/2024. (XI. 22.) KIM utasítás 2. § (2) bekezdése (lásd 2. függelék 13. pont e) alpont). Hatálytalan 2024.11.23.
[333] Az alcímet címét módosította a 12/2024. (XI. 22.) KIM utasítás 2. § (2) bekezdése (lásd 2. függelék 12. pont a) alpont). Hatályos 2024.11.23.
[334] Az alcím címét módosította a 12/2024. (XI. 22.) KIM utasítás 2. § (2) bekezdése (lásd 2. függelék 12. pont b) alpont). Hatályos 2024.11.23.
[335] Módosította a 12/2024. (XI. 22.) KIM utasítás 2. § (2) bekezdése (lásd 2. függelék 12. pont c)-d) alpont). Hatályos 2024.11.23.
[336] Módosította a 12/2024. (XI. 22.) KIM utasítás 2. § (2) bekezdése (lásd 2. függelék 12. pont d)-e) alpont). Hatályos 2024.11.23.
[337] Megállapította a 2/2024. (V. 24.) KIM utasítás 2. § (2) bekezdése (lásd: 2. függelék 6. pont). Hatályos 2024.05.25.
[338] Beiktatta a 2/2024. (V. 24.) KIM utasítás 2. § (2) bekezdése (lásd: 2. függelék 6. pont). Hatályos 2024.05.25.
[339] Beiktatta a 2/2024. (V. 24.) KIM utasítás 2. § (2) bekezdése (lásd: 2. függelék 6. pont). Hatályos 2024.05.25.
[340] Az alcímet címét módosította a 12/2024. (XI. 22.) KIM utasítás 2. § (2) bekezdése (lásd 2. függelék 12. pont f) alpont). Hatályos 2024.11.23.
[341] Módosította a 12/2024. (XI. 22.) KIM utasítás 2. § (2) bekezdése (lásd 2. függelék 12. pont g) alpont). Hatályos 2024.11.23.
[342] Módosította a 12/2024. (XI. 22.) KIM utasítás 2. § (2) bekezdése (lásd 2. függelék 12. pont f) alpont). Hatályos 2024.11.23.
[343] Módosította a 7/2025. (VIII. 7.) KIM utasítás 2. § (2) bekezdése (ld. 2. függelék 31. pont 17. alpont). Hatályos 2025.08.12.
[344] Módosította a 12/2024. (XI. 22.) KIM utasítás 2. § (2) bekezdése (lásd 2. függelék 12. pont h) alpont). Hatályos 2024.11.23.
[345] Módosította a 2/2024. (V. 24.) KIM utasítás 2. § (2) bekezdése (lásd: 2. függelék 23. pont 1) alpont). Hatályos 2024.05.25.
[346] Módosította a 2/2024. (V. 24.) KIM utasítás 2. § (2) bekezdése (lásd: 2. függelék 23. pont 1) alpont). Hatályos 2024.05.25.
[347] Megállapította a 2/2024. (V. 24.) KIM utasítás 2. § (2) bekezdése (lásd: 2. függelék 7. pont). Hatályos 2024.05.25.
[348] Hatályon kívül helyeztea 7/2025. (VIII. 7.) KIM utasítás 2. § (2) bekezdése (ld. 2. függelék 31. pont 18. alpont). Hatálytalan 2025.08.12.
[349] Módosította a 7/2025. (VIII. 7.) KIM utasítás 2. § (2) bekezdése (ld. 2. függelék 30. pont 9. alpont, 31. pont 17. alpont). Hatályos 2025.08.12.
[350] Megállapította a 7/2025. (VIII. 7.) KIM utasítás 2. § (2) bekezdése (ld. 2. függelék 12. pont). Hatályos 2025.08.12.
[351] Módosította a 7/2025. (VIII. 7.) KIM utasítás 2. § (2) bekezdése (ld. 2. függelék 30. pont 10. alpont). Hatályos 2025.08.12.
[352] Módosította a 7/2025. (VIII. 7.) KIM utasítás 2. § (2) bekezdése (ld. 2. függelék 30. pont 11. alpont). Hatályos 2025.08.12.
[353] Módosította a 7/2025. (VIII. 7.) KIM utasítás 2. § (2) bekezdése (ld. 2. függelék 30. pont 11. alpont). Hatályos 2025.08.12.
[354] Hatályon kívül helyeztea 7/2025. (VIII. 7.) KIM utasítás 2. § (2) bekezdése (ld. 2. függelék 31. pont 19. alpont). Hatálytalan 2025.08.12.
[355] Beiktatta a 7/2025. (VIII. 7.) KIM utasítás 2. § (2) bekezdése (ld. 2. függelék 13. pont). Hatályos 2025.08.12.
[356] Beiktatta a 7/2025. (VIII. 7.) KIM utasítás 2. § (2) bekezdése (ld. 2. függelék 13. pont). Hatályos 2025.08.12.
[357] Beiktatta a 7/2025. (VIII. 7.) KIM utasítás 2. § (2) bekezdése (ld. 2. függelék 13. pont). Hatályos 2025.08.12.
[358] Beiktatta a 7/2025. (VIII. 7.) KIM utasítás 2. § (2) bekezdése (ld. 2. függelék 13. pont). Hatályos 2025.08.12.
[359] Beiktatta a 7/2025. (VIII. 7.) KIM utasítás 2. § (2) bekezdése (ld. 2. függelék 13. pont). Hatályos 2025.08.12.
[360] Megállapította a 2/2024. (V. 24.) KIM utasítás 2. § (2) bekezdése (lásd: 2. függelék 7. pont). Hatályos 2024.05.25.
[361] Hatályon kívül helyeztea 7/2025. (VIII. 7.) KIM utasítás 2. § (2) bekezdése (ld. 2. függelék 31. pont 20. alpont). Hatálytalan 2025.08.12.
[362] Megállapította a 7/2025. (VIII. 7.) KIM utasítás 2. § (2) bekezdése (ld. 2. függelék 14. pont). Hatályos 2025.08.12.
[363] Hatályon kívül helyeztea 7/2025. (VIII. 7.) KIM utasítás 2. § (2) bekezdése (ld. 2. függelék 31. pont 21. alpont). Hatálytalan 2025.08.12.
[364] Hatályon kívül helyeztea 7/2025. (VIII. 7.) KIM utasítás 2. § (2) bekezdése (ld. 2. függelék 31. pont 21. alpont). Hatálytalan 2025.08.12.
[365] Megállapította a 7/2025. (VIII. 7.) KIM utasítás 2. § (2) bekezdése (ld. 2. függelék 15. pont). Hatályos 2025.08.12.
[366] Megállapította a 2/2024. (V. 24.) KIM utasítás 2. § (2) bekezdése (lásd: 2. függelék 7. pont). Hatályos 2024.05.25.
[367] Hatályon kívül helyezte a 2/2024. (V. 24.) KIM utasítás 2. § (2) bekezdése (lásd: 2. függelék 24. pont a) alpont). Hatálytalan 2024.05.25.
[368] Módosította az 5/2023. (IV. 28.) KIM utasítás 2. § (2) bekezdése (lásd: 2. függelék 53. pont 44. alpont). Hatályos 2023.04.29.
[369] Módosította a 2/2024. (V. 24.) KIM utasítás 2. § (2) bekezdése (lásd: 2. függelék 24. pont b) alpont). Hatályos 2024.05.25.
[370] Megállapította az 5/2023. (IV. 28.) KIM utasítás 2. § (2) bekezdése (lásd: 2. függelék 22. pont). Hatályos 2023.04.29.
[371] Hatályon kívül helyezte az 5/2023. (IV. 28.) KIM utasítás 2. § (2) bekezdése (lásd: 2. függelék 54. pont 17. alpont). Hatálytalan 2023.04.29.
[372] Módosította a 7/2025. (VIII. 7.) KIM utasítás 2. § (2) bekezdése (ld. 2. függelék 31. pont 22. alpont). Hatályos 2025.08.12.
[373] Hatályon kívül helyeztea 7/2025. (VIII. 7.) KIM utasítás 2. § (2) bekezdése (ld. 2. függelék 31. pont 23. alpont). Hatálytalan 2025.08.12.
[374] Módosította a 7/2025. (VIII. 7.) KIM utasítás 2. § (2) bekezdése (ld. 2. függelék 30. pont 12. alpont). Hatályos 2025.08.12.
[375] Módosította az 5/2023. (IV. 28.) KIM utasítás 2. § (2) bekezdése (lásd: 2. függelék 54. pont 18. alpont). Hatályos 2023.04.29.
[376] Módosította az 5/2023. (IV. 28.) KIM utasítás 2. § (2) bekezdése (lásd: 2. függelék 54. pont 19. alpont). Hatályos 2023.04.29.
[377] Módosította a 7/2025. (VIII. 7.) KIM utasítás 2. § (2) bekezdése (ld. 2. függelék 30. pont 13. alpont). Hatályos 2025.08.12.
[378] Módosította a 7/2025. (VIII. 7.) KIM utasítás 2. § (2) bekezdése (ld. 2. függelék 30. pont 14. alpont). Hatályos 2025.08.12.
[379] Módosította a 7/2025. (VIII. 7.) KIM utasítás 2. § (2) bekezdése (ld. 2. függelék 30. pont 15. alpont). Hatályos 2025.08.12.
[380] Megállapította az 5/2023. (IV. 28.) KIM utasítás 2. § (2) bekezdése (lásd: 2. függelék 23. pont). Hatályos 2023.04.29.
[381] Módosította a 7/2025. (VIII. 7.) KIM utasítás 2. § (2) bekezdése (ld. 2. függelék 30. pont 16. alpont). Hatályos 2025.08.12.
[382] Hatályon kívül helyeztea 7/2025. (VIII. 7.) KIM utasítás 2. § (2) bekezdése (ld. 2. függelék 31. pont 24. alpont). Hatálytalan 2025.08.12.
[383] Módosította a 7/2025. (VIII. 7.) KIM utasítás 2. § (2) bekezdése (ld. 2. függelék 30. pont 17. alpont). Hatályos 2025.08.12.
[384] Módosította a 7/2025. (VIII. 7.) KIM utasítás 2. § (2) bekezdése (ld. 2. függelék 30. pont 18. alpont). Hatályos 2025.08.12.
[385] Beiktatta a 7/2025. (VIII. 7.) KIM utasítás 2. § (2) bekezdése (ld. 2. függelék 16. pont). Hatályos 2025.08.12.
[386] Hatályon kívül helyeztea 7/2025. (VIII. 7.) KIM utasítás 2. § (2) bekezdése (ld. 2. függelék 31. pont 25. alpont). Hatálytalan 2025.08.12.
[387] Beiktatta a 7/2025. (VIII. 7.) KIM utasítás 2. § (2) bekezdése (ld. 2. függelék 17. pont). Hatályos 2025.08.12.
[388] Módosította az 5/2023. (IV. 28.) KIM utasítás 2. § (2) bekezdése (lásd: 2. függelék 53. pont 49. alpont). Hatályos 2023.04.29.
[389] Hatályon kívül helyezte az 5/2023. (IV. 28.) KIM utasítás 2. § (2) bekezdése (lásd: 2. függelék 54. pont 31. alpont). Hatálytalan 2023.04.29.
[390] Módosította az 5/2023. (IV. 28.) KIM utasítás 2. § (2) bekezdése (lásd: 2. függelék 53. pont 50. alpont). Hatályos 2023.04.29.
[391] Hatályon kívül helyezte az 5/2023. (IV. 28.) KIM utasítás 2. § (2) bekezdése (lásd: 2. függelék 54. pont 31. alpont). Hatálytalan 2023.04.29.
[392] Hatályon kívül helyezte az 5/2023. (IV. 28.) KIM utasítás 2. § (2) bekezdése (lásd: 2. függelék 54. pont 31. alpont). Hatálytalan 2023.04.29.
[393] Megállapította az 5/2023. (IV. 28.) KIM utasítás 2. § (2) bekezdése (lásd: 2. függelék 31. pont). Hatályos 2023.04.29.
[394] Hatályon kívül helyezte az 5/2023. (IV. 28.) KIM utasítás 2. § (2) bekezdése (lásd: 2. függelék 54. pont 31. alpont). Hatálytalan 2023.04.29.
[395] Hatályon kívül helyezte az 5/2023. (IV. 28.) KIM utasítás 2. § (2) bekezdése (lásd: 2. függelék 54. pont 32. alpont). Hatálytalan 2023.04.29.
[396] Megállapította a 2/2024. (V. 24.) KIM utasítás 2. § (2) bekezdése (lásd: 2. függelék 10. pont). Hatályos 2024.05.25.
[397] Megállapította a 7/2025. (VIII. 7.) KIM utasítás 2. § (2) bekezdése (ld. 2. függelék 18. pont). Hatályos 2025.08.12.
[398] Hatályon kívül helyezte az 5/2023. (IV. 28.) KIM utasítás 2. § (2) bekezdése (lásd: 2. függelék 54. pont 33. alpont). Hatálytalan 2023.04.29.
[399] Módosította az 5/2023. (IV. 28.) KIM utasítás 2. § (2) bekezdése (lásd: 2. függelék 53. pont 51. alpont). Hatályos 2023.04.29.
[400] Megállapította a 7/2025. (VIII. 7.) KIM utasítás 2. § (2) bekezdése (ld. 2. függelék 19. pont). Hatályos 2025.08.12.
[401] Megállapította a 7/2025. (VIII. 7.) KIM utasítás 2. § (2) bekezdése (ld. 2. függelék 20. pont). Hatályos 2025.08.12.
[402] Beiktatta a 7/2025. (VIII. 7.) KIM utasítás 2. § (2) bekezdése (ld. 2. függelék 21. pont). Hatályos 2025.08.12.
[403] Beiktatta a 7/2025. (VIII. 7.) KIM utasítás 2. § (2) bekezdése (ld. 2. függelék 21. pont). Hatályos 2025.08.12.
[404] Beiktatta a 7/2025. (VIII. 7.) KIM utasítás 2. § (2) bekezdése (ld. 2. függelék 21. pont). Hatályos 2025.08.12.
[405] Beiktatta a 7/2025. (VIII. 7.) KIM utasítás 2. § (2) bekezdése (ld. 2. függelék 21. pont). Hatályos 2025.08.12.
[406] Beiktatta a 7/2025. (VIII. 7.) KIM utasítás 2. § (2) bekezdése (ld. 2. függelék 21. pont). Hatályos 2025.08.12.
[407] Beiktatta a 7/2025. (VIII. 7.) KIM utasítás 2. § (2) bekezdése (ld. 2. függelék 21. pont). Hatályos 2025.08.12.
[408] Beiktatta a 7/2025. (VIII. 7.) KIM utasítás 2. § (2) bekezdése (ld. 2. függelék 21. pont). Hatályos 2025.08.12.
[409] Beiktatta a 7/2025. (VIII. 7.) KIM utasítás 2. § (2) bekezdése (ld. 2. függelék 21. pont). Hatályos 2025.08.12.
[410] Beiktatta a 7/2025. (VIII. 7.) KIM utasítás 2. § (2) bekezdése (ld. 2. függelék 21. pont). Hatályos 2025.08.12.
[411] Beiktatta a 7/2025. (VIII. 7.) KIM utasítás 2. § (2) bekezdése (ld. 2. függelék 21. pont). Hatályos 2025.08.12.
[412] Beiktatta a 7/2025. (VIII. 7.) KIM utasítás 2. § (2) bekezdése (ld. 2. függelék 21. pont). Hatályos 2025.08.12.
[413] Módosította a 7/2025. (VIII. 7.) KIM utasítás 2. § (2) bekezdése (ld. 2. függelék 31. pont 26. alpont). Hatályos 2025.08.12.
[414] Módosította a 7/2025. (VIII. 7.) KIM utasítás 2. § (2) bekezdése (ld. 2. függelék 30. pont 19. alpont). Hatályos 2025.08.12.
[415] Beiktatta a 7/2025. (VIII. 7.) KIM utasítás 2. § (2) bekezdése (ld. 2. függelék 22. pont). Hatályos 2025.08.12.
[416] Módosította a 7/2025. (VIII. 7.) KIM utasítás 2. § (2) bekezdése (ld. 2. függelék 31. pont 27. alpont). Hatályos 2025.08.12.
[417] Módosította az 5/2023. (IV. 28.) KIM utasítás 2. § (2) bekezdése (lásd: 2. függelék 53. pont 52. alpont). Hatályos 2023.04.29.
[418] Módosította a 7/2025. (VIII. 7.) KIM utasítás 2. § (2) bekezdése (ld. 2. függelék 31. pont 28. alpont). Hatályos 2025.08.12.
[419] Módosította a 7/2025. (VIII. 7.) KIM utasítás 2. § (2) bekezdése (ld. 2. függelék 31. pont 29. alpont). Hatályos 2025.08.12.
[420] Hatályon kívül helyeztea 7/2025. (VIII. 7.) KIM utasítás 2. § (2) bekezdése (ld. 2. függelék 31. pont 30. alpont). Hatálytalan 2025.08.12.
[421] Módosította a 7/2025. (VIII. 7.) KIM utasítás 2. § (2) bekezdése (ld. 2. függelék 31. pont 29. alpont). Hatályos 2025.08.12.
[422] Módosította az 5/2023. (IV. 28.) KIM utasítás 2. § (2) bekezdése (lásd: 2. függelék 53. pont 53. alpont). Hatályos 2023.04.29.
[423] Módosította az 5/2023. (IV. 28.) KIM utasítás 2. § (2) bekezdése (lásd: 2. függelék 53. pont 54. alpont). Hatályos 2023.04.29.
[424] Módosította az 5/2023. (IV. 28.) KIM utasítás 2. § (2) bekezdése (lásd: 2. függelék 53. pont 54. alpont). Hatályos 2023.04.29.
[425] Módosította az 5/2023. (IV. 28.) KIM utasítás 2. § (2) bekezdése (lásd: 2. függelék 53. pont 55. alpont). Hatályos 2023.04.29.
[426] Módosította a 7/2025. (VIII. 7.) KIM utasítás 2. § (2) bekezdése (ld. 2. függelék 31. pont 31. alpont). Hatályos 2025.08.12.
[427] Módosította a 7/2025. (VIII. 7.) KIM utasítás 2. § (2) bekezdése (ld. 2. függelék 31. pont 31. alpont). Hatályos 2025.08.12.
[428] Módosította a 7/2025. (VIII. 7.) KIM utasítás 2. § (2) bekezdése (ld. 2. függelék 31. pont 32. alpont). Hatályos 2025.08.12.
[429] Módosította a 7/2025. (VIII. 7.) KIM utasítás 2. § (2) bekezdése (ld. 2. függelék 31. pont 31. alpont). Hatályos 2025.08.12.
[430] Hatályon kívül helyeztea 7/2025. (VIII. 7.) KIM utasítás 2. § (2) bekezdése (ld. 2. függelék 31. pont 33. alpont). Hatálytalan 2025.08.12.
[431] Hatályon kívül helyeztea 7/2025. (VIII. 7.) KIM utasítás 2. § (2) bekezdése (ld. 2. függelék 31. pont 33. alpont). Hatálytalan 2025.08.12.
[432] Hatályon kívül helyeztea 7/2025. (VIII. 7.) KIM utasítás 2. § (2) bekezdése (ld. 2. függelék 31. pont 33. alpont). Hatálytalan 2025.08.12.
[433] Hatályon kívül helyeztea 7/2025. (VIII. 7.) KIM utasítás 2. § (2) bekezdése (ld. 2. függelék 31. pont 33. alpont). Hatálytalan 2025.08.12.
[434] Hatályon kívül helyeztea 7/2025. (VIII. 7.) KIM utasítás 2. § (2) bekezdése (ld. 2. függelék 31. pont 33. alpont). Hatálytalan 2025.08.12.
[435] Módosította a 7/2025. (VIII. 7.) KIM utasítás 2. § (2) bekezdése (ld. 2. függelék 31. pont 31. alpont). Hatályos 2025.08.12.
[436] Módosította a 7/2025. (VIII. 7.) KIM utasítás 2. § (2) bekezdése (ld. 2. függelék 31. pont 31. alpont). Hatályos 2025.08.12.
[437] Hatályon kívül helyeztea 7/2025. (VIII. 7.) KIM utasítás 2. § (2) bekezdése (ld. 2. függelék 31. pont 34. alpont). Hatálytalan 2025.08.12.
[438] Hatályon kívül helyeztea 7/2025. (VIII. 7.) KIM utasítás 2. § (2) bekezdése (ld. 2. függelék 31. pont 34. alpont). Hatálytalan 2025.08.12.
[439] Hatályon kívül helyeztea 7/2025. (VIII. 7.) KIM utasítás 2. § (2) bekezdése (ld. 2. függelék 31. pont 34. alpont). Hatálytalan 2025.08.12.
[440] Hatályon kívül helyeztea 7/2025. (VIII. 7.) KIM utasítás 2. § (2) bekezdése (ld. 2. függelék 31. pont 34. alpont). Hatálytalan 2025.08.12.
[441] Hatályon kívül helyeztea 7/2025. (VIII. 7.) KIM utasítás 2. § (2) bekezdése (ld. 2. függelék 31. pont 34. alpont). Hatálytalan 2025.08.12.
[442] Hatályon kívül helyeztea 7/2025. (VIII. 7.) KIM utasítás 2. § (2) bekezdése (ld. 2. függelék 31. pont 34. alpont). Hatálytalan 2025.08.12.
[443] Hatályon kívül helyeztea 7/2025. (VIII. 7.) KIM utasítás 2. § (2) bekezdése (ld. 2. függelék 31. pont 34. alpont). Hatálytalan 2025.08.12.
[444] Módosította a 7/2025. (VIII. 7.) KIM utasítás 2. § (2) bekezdése (ld. 2. függelék 31. pont 31. és 35. alpont). Hatályos 2025.08.12.
[445] Módosította a 7/2025. (VIII. 7.) KIM utasítás 2. § (2) bekezdése (ld. 2. függelék 31. pont 31. alpont). Hatályos 2025.08.12.
[446] Hatályon kívül helyeztea 7/2025. (VIII. 7.) KIM utasítás 2. § (2) bekezdése (ld. 2. függelék 31. pont 36. alpont). Hatálytalan 2025.08.12.
[447] Hatályon kívül helyeztea 7/2025. (VIII. 7.) KIM utasítás 2. § (2) bekezdése (ld. 2. függelék 31. pont 36. alpont). Hatálytalan 2025.08.12
[448] Hatályon kívül helyeztea 7/2025. (VIII. 7.) KIM utasítás 2. § (2) bekezdése (ld. 2. függelék 31. pont 36. alpont). Hatálytalan 2025.08.12
[449] Hatályon kívül helyeztea 7/2025. (VIII. 7.) KIM utasítás 2. § (2) bekezdése (ld. 2. függelék 31. pont 36. alpont). Hatálytalan 2025.08.12
[450] Hatályon kívül helyeztea 7/2025. (VIII. 7.) KIM utasítás 2. § (2) bekezdése (ld. 2. függelék 31. pont 36. alpont). Hatálytalan 2025.08.12.
[451] Hatályon kívül helyeztea 7/2025. (VIII. 7.) KIM utasítás 2. § (2) bekezdése (ld. 2. függelék 31. pont 36. alpont). Hatálytalan 2025.08.12
[452] Hatályon kívül helyeztea 7/2025. (VIII. 7.) KIM utasítás 2. § (2) bekezdése (ld. 2. függelék 31. pont 36. alpont). Hatálytalan 2025.08.12
[453] Hatályon kívül helyeztea 7/2025. (VIII. 7.) KIM utasítás 2. § (2) bekezdése (ld. 2. függelék 31. pont 36. alpont). Hatálytalan 2025.08.12
[454] Hatályon kívül helyeztea 7/2025. (VIII. 7.) KIM utasítás 2. § (2) bekezdése (ld. 2. függelék 31. pont 36. alpont). Hatálytalan 2025.08.12
[455] Hatályon kívül helyeztea 7/2025. (VIII. 7.) KIM utasítás 2. § (2) bekezdése (ld. 2. függelék 31. pont 36. alpont). Hatálytalan 2025.08.12
[456] Hatályon kívül helyeztea 7/2025. (VIII. 7.) KIM utasítás 2. § (2) bekezdése (ld. 2. függelék 31. pont 36. alpont). Hatálytalan 2025.08.12
[457] Módosította a 7/2025. (VIII. 7.) KIM utasítás 2. § (2) bekezdése (ld. 2. függelék 31. pont 31. alpont). Hatályos 2025.08.12.
[458] Beiktatta a 7/2025. (VIII. 7.) KIM utasítás 2. § (2) bekezdése (ld. 2. függelék 23. pont). Hatályos 2025.08.12.
[459] Módosította az 5/2023. (IV. 28.) KIM utasítás 2. § (2) bekezdése (lásd: 2. függelék 53. pont 56. alpont). Hatályos 2023.04.29.
[460] Módosította az 5/2023. (IV. 28.) KIM utasítás 2. § (2) bekezdése (lásd: 2. függelék 53. pont 57. alpont). Hatályos 2023.04.29.
[461] A nyitó szövegrészt módosította az 5/2023. (IV. 28.) KIM utasítás 2. § (2) bekezdése (lásd: 2. függelék 53. pont 58. alpont). Hatályos 2023.04.29.
[462] Módosította a 7/2025. (VIII. 7.) KIM utasítás 2. § (2) bekezdése (ld. 2. függelék 30. pont 20. alpont). Hatályos 2025.08.12.
[463] Módosította a 7/2025. (VIII. 7.) KIM utasítás 2. § (2) bekezdése (ld. 2. függelék 30. pont 21. alpont). Hatályos 2025.08.12.
[464] Módosította az 5/2023. (IV. 28.) KIM utasítás 2. § (2) bekezdése (lásd: 2. függelék 53. pont 59. alpont). Hatályos 2023.04.29.
[465] Módosította az 5/2023. (IV. 28.) KIM utasítás 2. § (2) bekezdése (lásd: 2. függelék 53. pont 60. alpont). Hatályos 2023.04.29.
[466] Megállapította az 5/2023. (IV. 28.) KIM utasítás 2. § (2) bekezdése (lásd: 2. függelék 32. pont). Hatályos 2023.04.29.
[467] Az alcímet hatályon kívül helyezte a 12/2024. (XI. 22.) KIM utasítás 2. § (2) bekezdése (lásd 2. függelék 13. pont i) alpont). Hatálytalan 2024.11.23.
[468] Beiktatta az 5/2023. (IV. 28.) KIM utasítás 2. § (2) bekezdése (lásd: 2. függelék 34. pont). Hatályos 2023.04.29.
[469] Beiktatta az 5/2023. (IV. 28.) KIM utasítás 2. § (2) bekezdése (lásd: 2. függelék 34. pont). Hatályos 2023.04.29.
[470] Beiktatta az 5/2023. (IV. 28.) KIM utasítás 2. § (2) bekezdése (lásd: 2. függelék 34. pont). Hatályos 2023.04.29.
[471] Beiktatta az 5/2023. (IV. 28.) KIM utasítás 2. § (2) bekezdése (lásd: 2. függelék 34. pont). Hatályos 2023.04.29.
[472] Beiktatta az 5/2023. (IV. 28.) KIM utasítás 2. § (2) bekezdése (lásd: 2. függelék 34. pont). Hatályos 2023.04.29.
[473] Beiktatta az 5/2023. (IV. 28.) KIM utasítás 2. § (2) bekezdése (lásd: 2. függelék 34. pont). Hatályos 2023.04.29.
[474] Beiktatta az 5/2023. (IV. 28.) KIM utasítás 2. § (2) bekezdése (lásd: 2. függelék 34. pont). Hatályos 2023.04.29.
[475] Módosította az 5/2023. (IV. 28.) KIM utasítás 2. § (2) bekezdése (lásd: 2. függelék 53. pont 63. alpont). Hatályos 2023.04.29.
[476] Módosította a 7/2025. (VIII. 7.) KIM utasítás 2. § (2) bekezdése (ld. 2. függelék 30. pont 22. alpont). Hatályos 2025.08.12.
[477] Módosította az 5/2023. (IV. 28.) KIM utasítás 2. § (2) bekezdése (lásd: 2. függelék 53. pont 64. alpont). Hatályos 2023.04.29.
[478] Beiktatta az 5/2023. (IV. 28.) KIM utasítás 2. § (2) bekezdése (lásd: 2. függelék 35. pont). Hatályos 2023.04.29.
[479] Beiktatta az 5/2023. (IV. 28.) KIM utasítás 2. § (2) bekezdése (lásd: 2. függelék 35. pont). Hatályos 2023.04.29.
[480] Beiktatta az 5/2023. (IV. 28.) KIM utasítás 2. § (2) bekezdése (lásd: 2. függelék 35. pont). Hatályos 2023.04.29.
[481] Beiktatta az 5/2023. (IV. 28.) KIM utasítás 2. § (2) bekezdése (lásd: 2. függelék 35. pont). Hatályos 2023.04.29.
[482] Beiktatta az 5/2023. (IV. 28.) KIM utasítás 2. § (2) bekezdése (lásd: 2. függelék 36. pont). Hatályos 2023.04.29.
[483] Beiktatta az 5/2023. (IV. 28.) KIM utasítás 2. § (2) bekezdése (lásd: 2. függelék 37. pont). Hatályos 2023.04.29.
[484] Megállapította az 5/2023. (IV. 28.) KIM utasítás 2. § (2) bekezdése (lásd: 2. függelék 38. pont). Hatályos 2023.04.29.
[485] Hatályon kívül helyezte az 5/2023. (IV. 28.) KIM utasítás 2. § (2) bekezdése (lásd: 2. függelék 54. pont 34. alpont). Hatálytalan 2023.04.29.
[486] Módosította a 2/2024. (V. 24.) KIM utasítás 2. § (2) bekezdése (lásd: 2. függelék 23. pont 7) alpont). Hatályos 2024.05.25.
[487] Módosította a 2/2024. (V. 24.) KIM utasítás 2. § (2) bekezdése (lásd: 2. függelék 23. pont 7) alpont). Hatályos 2024.05.25.
[488] Módosította a 2/2024. (V. 24.) KIM utasítás 2. § (2) bekezdése (lásd: 2. függelék 23. pont 8) alpont). Hatályos 2024.05.25.
[489] Megállapította a 2/2024. (V. 24.) KIM utasítás 2. § (2) bekezdése (lásd: 2. függelék 11. pont). Hatályos 2024.05.25.
[490] Módosította a 2/2024. (V. 24.) KIM utasítás 2. § (2) bekezdése (lásd: 2. függelék 23. pont 7) alpont). Hatályos 2024.05.25.
[491] Módosította a 2/2024. (V. 24.) KIM utasítás 2. § (2) bekezdése (lásd: 2. függelék 23. pont 9) alpont). Hatályos 2024.05.25.
[492] Módosította a 2/2024. (V. 24.) KIM utasítás 2. § (2) bekezdése (lásd: 2. függelék 23. pont 10) alpont). Hatályos 2024.05.25.
[493] Módosította a 2/2024. (V. 24.) KIM utasítás 2. § (2) bekezdése (lásd: 2. függelék 23. pont 10) alpont). Hatályos 2024.05.25.
[494] Módosította a 2/2024. (V. 24.) KIM utasítás 2. § (2) bekezdése (lásd: 2. függelék 23. pont 10) alpont). Hatályos 2024.05.25.
[495] Módosította a 2/2024. (V. 24.) KIM utasítás 2. § (2) bekezdése (lásd: 2. függelék 23. pont 10) alpont). Hatályos 2024.05.25.
[496] Módosította a 2/2024. (V. 24.) KIM utasítás 2. § (2) bekezdése (lásd: 2. függelék 23. pont 11) alpont). Hatályos 2024.05.25.
[497] Módosította a 2/2024. (V. 24.) KIM utasítás 2. § (2) bekezdése (lásd: 2. függelék 23. pont 12) alpont). Hatályos 2024.05.25.
[498] Megállapította a 2/2024. (V. 24.) KIM utasítás 2. § (2) bekezdése (lásd: 2. függelék 12. pont). Hatályos 2024.05.25.
[499] Módosította a 12/2024. (XI. 22.) KIM utasítás 2. § (2) bekezdése (lásd 2. függelék 12. pont i) alpont). Hatályos 2024.11.23.
[500] Módosította a 2/2024. (V. 24.) KIM utasítás 2. § (2) bekezdése (lásd: 2. függelék 23. pont 7) alpont). Hatályos 2024.05.25.
[501] Módosította a 2/2024. (V. 24.) KIM utasítás 2. § (2) bekezdése (lásd: 2. függelék 23. pont 13) alpont). Hatályos 2024.05.25.
[502] Módosította a 7/2025. (VIII. 7.) KIM utasítás 2. § (2) bekezdése (ld. 2. függelék 30. pont 23. alpont). Hatályos 2025.08.12.
[503] Beiktatta a 2/2024. (V. 24.) KIM utasítás 2. § (2) bekezdése (lásd: 2. függelék 13. pont). Hatályos 2024.05.25.
[504] Beiktatta a 2/2024. (V. 24.) KIM utasítás 2. § (2) bekezdése (lásd: 2. függelék 13. pont). Hatályos 2024.05.25.
[505] Módosította a 2/2024. (V. 24.) KIM utasítás 2. § (2) bekezdése (lásd: 2. függelék 23. pont 7) alpont). Hatályos 2024.05.25.
[506] Beiktatta a 2/2024. (V. 24.) KIM utasítás 2. § (2) bekezdése (lásd: 2. függelék 14. pont). Hatályos 2024.05.24.
[507] Beiktatta a 2/2024. (V. 24.) KIM utasítás 2. § (2) bekezdése (lásd: 2. függelék 14. pont). Hatályos 2024.05.25.
[508] Beiktatta a 2/2024. (V. 24.) KIM utasítás 2. § (2) bekezdése (lásd: 2. függelék 14. pont). Hatályos 2024.05.25.
[509] Módosította a 2/2024. (V. 24.) KIM utasítás 2. § (2) bekezdése (lásd: 2. függelék 23. pont 7) alpont). Hatályos 2024.05.25.
[510] Módosította a 2/2024. (V. 24.) KIM utasítás 2. § (2) bekezdése (lásd: 2. függelék 23. pont 10) alpont). Hatályos 2024.05.25.
[511] Megállapította az 5/2023. (IV. 28.) KIM utasítás 2. § (2) bekezdése (lásd: 2. függelék 41. pont). Hatályos 2023.04.29.
[512] Beiktatta a 2/2024. (V. 24.) KIM utasítás 2. § (2) bekezdése (lásd: 2. függelék 15. pont). Hatályos 2024.05.25.
[513] Hatályon kívül helyezte a 2/2024. (V. 24.) KIM utasítás 2. § (2) bekezdése (lásd: 2. függelék 24. pont f) alpont). Hatálytalan 2024.05.25.
[514] Módosította a 2/2024. (V. 24.) KIM utasítás 2. § (2) bekezdése (lásd: 2. függelék 23. pont 14) alpont). Hatályos 2024.05.25.
[515] Módosította a 2/2024. (V. 24.) KIM utasítás 2. § (2) bekezdése (lásd: 2. függelék 23. pont 14) alpont). Hatályos 2024.05.25.
[516] Módosította a 2/2024. (V. 24.) KIM utasítás 2. § (2) bekezdése (lásd: 2. függelék 23. pont 15) alpont). Hatályos 2024.05.25.
[517] Beiktatta a 2/2024. (V. 24.) KIM utasítás 2. § (2) bekezdése (lásd: 2. függelék 16. pont). Hatályos 2024.05.25.
[518] Beiktatta a 2/2024. (V. 24.) KIM utasítás 2. § (2) bekezdése (lásd: 2. függelék 16. pont). Hatályos 2024.05.25.
[519] Módosította a 2/2024. (V. 24.) KIM utasítás 2. § (2) bekezdése (lásd: 2. függelék 23. pont 14) alpont). Hatályos 2024.05.25.
[520] Beiktatta a 2/2024. (V. 24.) KIM utasítás 2. § (2) bekezdése (lásd: 2. függelék 17. pont). Hatályos 2024.05.25.
[521] Módosította a 2/2024. (V. 24.) KIM utasítás 2. § (2) bekezdése (lásd: 2. függelék 23. pont 14) alpont). Hatályos 2024.05.25.
[522] Módosította az 5/2023. (IV. 28.) KIM utasítás 2. § (2) bekezdése (lásd: 2. függelék 53. pont 69. alpont). Hatályos 2023.04.29.
[523] Módosította a 7/2025. (VIII. 7.) KIM utasítás 2. § (2) bekezdése (ld. 2. függelék 30. pont 23. alpont). Hatályos 2025.08.12.
[524] Módosította a 2/2024. (V. 24.) KIM utasítás 2. § (2) bekezdése (lásd: 2. függelék 23. pont 14) alpont). Hatályos 2024.05.25.
[525] Módosította a 2/2024. (V. 24.) KIM utasítás 2. § (2) bekezdése (lásd: 2. függelék 23. pont 16) alpont). Hatályos 2024.05.25.
[526] Módosította a 2/2024. (V. 24.) KIM utasítás 2. § (2) bekezdése (lásd: 2. függelék 23. pont 14) alpont). Hatályos 2024.05.25.
[527] Módosította a 7/2025. (VIII. 7.) KIM utasítás 2. § (2) bekezdése (ld. 2. függelék 30. pont 24. alpont). Hatályos 2025.08.12.
[528] Módosította a 7/2025. (VIII. 7.) KIM utasítás 2. § (2) bekezdése (ld. 2. függelék 30. pont 25. alpont). Hatályos 2025.08.12.
[529] Módosította a 7/2025. (VIII. 7.) KIM utasítás 2. § (2) bekezdése (ld. 2. függelék 30. pont 26. alpont). Hatályos 2025.08.12.
[530] Beiktatta a 7/2025. (VIII. 7.) KIM utasítás 2. § (2) bekezdése (ld. 2. függelék 24. pont). Hatályos 2025.08.12.
[531] Módosította a 7/2025. (VIII. 7.) KIM utasítás 2. § (2) bekezdése (ld. 2. függelék 30. pont 27. alpont). Hatályos 2025.08.12.
[532] Megállapította a 7/2025. (VIII. 7.) KIM utasítás 2. § (2) bekezdése (ld. 2. függelék 25. pont). Hatályos 2025.08.12. Módosítani rendelte a 2. függelék 28. pontja - a módosítás nem hajtható végre.
[533] Módosította a 7/2025. (VIII. 7.) KIM utasítás 2. § (2) bekezdése (ld. 2. függelék 30. pont 29. alpont). Hatályos 2025.08.12.
[534] Módosította a 7/2025. (VIII. 7.) KIM utasítás 2. § (2) bekezdése (ld. 2. függelék 30. pont 30. alpont). Hatályos 2025.08.12.
[535] Módosította a 7/2025. (VIII. 7.) KIM utasítás 2. § (2) bekezdése (ld. 2. függelék 30. pont 31-32. alpont). Hatályos 2025.08.12.
[536] Módosította a 7/2025. (VIII. 7.) KIM utasítás 2. § (2) bekezdése (ld. 2. függelék 30. pont 32. alpont). Hatályos 2025.08.12.
[537] Beiktatta a 2/2024. (V. 24.) KIM utasítás 2. § (2) bekezdése (lásd: 2. függelék 18. pont). Hatályos 2024.05.25.
[538] Módosította a 7/2025. (VIII. 7.) KIM utasítás 2. § (2) bekezdése (ld. 2. függelék 31. pont 37. alpont). Hatályos 2025.08.12.
[539] Módosította a 7/2025. (VIII. 7.) KIM utasítás 2. § (2) bekezdése (ld. 2. függelék 31. pont 38. alpont). Hatályos 2025.08.12.
[540] Beiktatta a 7/2025. (VIII. 7.) KIM utasítás 2. § (2) bekezdése (ld. 2. függelék 26. pont). Hatályos 2025.08.12.
[541] Megállapította az 5/2023. (IV. 28.) KIM utasítás 2. § (2) bekezdése (lásd: 2. függelék 44. pont). Hatályos 2023.04.29.
[542] Módosította az 5/2023. (IV. 28.) KIM utasítás 2. § (2) bekezdése (lásd: 2. függelék 53. pont 71. alpont). Hatályos 2023.04.29.
[543] Hatályon kívül helyeztea 7/2025. (VIII. 7.) KIM utasítás 2. § (2) bekezdése (ld. 2. függelék 31. pont 39. alpont). Hatálytalan 2025.08.12.
[544] Módosította az 5/2023. (IV. 28.) KIM utasítás 2. § (2) bekezdése (lásd: 2. függelék 53. pont 72. alpont). Hatályos 2023.04.29.
[545] Módosította a 7/2025. (VIII. 7.) KIM utasítás 2. § (2) bekezdése (ld. 2. függelék 30. pont 33. alpont). Hatályos 2025.08.12.
[546] Módosította az 5/2023. (IV. 28.) KIM utasítás 2. § (2) bekezdése (lásd: 2. függelék 54. pont 38. alpont). Hatályos 2023.04.29.
[547] Megállapította a 7/2025. (VIII. 7.) KIM utasítás 2. § (2) bekezdése (ld. 2. függelék 27. pont). Hatályos 2025.08.12.
[548] Módosította a 7/2025. (VIII. 7.) KIM utasítás 2. § (2) bekezdése (ld. 2. függelék 30. pont 23. alpont). Hatályos 2025.08.12.
[549] Módosította az 5/2023. (IV. 28.) KIM utasítás 2. § (2) bekezdése (lásd: 2. függelék 54. pont 39. alpont). Hatályos 2023.04.29.
[550] Beiktatta az 5/2023. (IV. 28.) KIM utasítás 2. § (2) bekezdése (lásd: 2. függelék 47. pont). Hatályos 2023.04.29.
[551] Beiktatta az 5/2023. (IV. 28.) KIM utasítás 2. § (2) bekezdése (lásd: 2. függelék 48. pont). Hatályos 2023.04.29.
[552] Beiktatta az 5/2023. (IV. 28.) KIM utasítás 2. § (2) bekezdése (lásd: 2. függelék 49. pont). Hatályos 2023.04.29.
[553] Megállapította az 5/2023. (IV. 28.) KIM utasítás 2. § (2) bekezdése (lásd: 2. függelék 50. pont). Hatályos 2023.04.29.
[554] Módosította az 5/2023. (IV. 28.) KIM utasítás 2. § (2) bekezdése (lásd: 2. függelék 53. pont 73. alpont). Hatályos 2023.04.29.
[555] Módosította az 5/2023. (IV. 28.) KIM utasítás 2. § (2) bekezdése (lásd: 2. függelék 53. pont 74. alpont). Hatályos 2023.04.29.
[556] Módosította az 5/2023. (IV. 28.) KIM utasítás 2. § (2) bekezdése (lásd: 2. függelék 53. pont 75. alpont). Hatályos 2023.04.29.
[557] Módosította az 5/2023. (IV. 28.) KIM utasítás 2. § (2) bekezdése (lásd: 2. függelék 53. pont 75. alpont). Hatályos 2023.04.29.
[558] Beiktatta az 5/2023. (IV. 28.) KIM utasítás 2. § (2) bekezdése (lásd: 2. függelék 51. pont). Hatályos 2023.04.29.
[559] Beiktatta az 5/2023. (IV. 28.) KIM utasítás 2. § (2) bekezdése (lásd: 2. függelék 52. pont). Hatályos 2023.04.29.
[560] Beiktatta a 7/2025. (VIII. 7.) KIM utasítás 2. § (2) bekezdése (ld. 2. függelék 28. pont). Hatályos 2025.08.12.
[561] Hatályon kívül helyeztea 7/2025. (VIII. 7.) KIM utasítás 2. § (2) bekezdése (ld. 2. függelék 31. pont 40. alpont). Hatálytalan 2025.08.12.
[562] Beiktatta a 7/2025. (VIII. 7.) KIM utasítás 2. § (2) bekezdése (ld. 2. függelék 29. pont). Hatályos 2025.08.12.
[563] Megállapította a 12/2024. (XI. 22.) KIM utasítás 2. § (3) bekezdése (lásd 3. függelék). Hatályos 2024.11.23.
[564] Módosította a 7/2025. (VIII. 7.) KIM utasítás 2. § (3) bekezdése (ld. 3. függelék 1. pont, 8. pont 1. alpont). Hatályos 2025.08.12.
[565] Módosította a 7/2025. (VIII. 7.) KIM utasítás 2. § (3) bekezdése (ld. 3. függelék 8. pont 2. alpont). Hatályos 2025.08.12.
[566] Módosította a 7/2025. (VIII. 7.) KIM utasítás 2. § (3) bekezdése (ld. 3. függelék 2. pont, 8. pont 3. alpont). Hatályos 2025.08.12.
[567] Módosította a 7/2025. (VIII. 7.) KIM utasítás 2. § (3) bekezdése (ld. 3. függelék 3-4. pont, 7. pont 1-2. alpont, 8. pont 4. alpont). Hatályos 2025.08.12.
[568] Módosította a 7/2025. (VIII. 7.) KIM utasítás 2. § (3) bekezdése (ld. 3. függelék 5-6. pont). Hatályos 2025.08.12.
[569] Módosította a 7/2025. (VIII. 7.) KIM utasítás 2. § (4) bekezdése (ld. 4. függelék 1. pont a)-c) alpont, 3. pont a) alpont). Hatályos 2025.08.12.
[570] Hatályon kívül helyezte a 7/2025. (VIII. 7.) KIM utasítás 2. § (4) bekezdése (ld. 4. függelék 3. pont b) alpont). Hatálytalan 2025.08.12.
[571] Módosította a 7/2025. (VIII. 7.) KIM utasítás 2. § (4) bekezdése (ld. 4. függelék 2. pont). Hatályos 2025.08.12.
[572] Módosította a 12/2024. (XI. 22.) KIM utasítás 2. § (4) bekezdése (lásd 4. függelék 1. pont g) alpont). Hatályos 2024.11.23.
[573] Beiktatta az 5/2023. (IV. 28.) KIM utasítás 2. § (4) bekezdése (lásd: 4. függelék 3. pont). Hatályos 2023.04.29.
[574] Módosította a 2/2024. (V. 24.) KIM utasítás 2. § (4) bekezdése (lásd: 4. függelék 1. pont, 2. pont j) alpont). Hatályos 2024.05.25.
[575] Az alcímet módosította a 12/2024. (XI. 22.) KIM utasítás 2. § (5) bekezdése (lásd 5. függelék 4. pont a) alpont). Hatályos 2024.11.23.
[576] Módosította a 7/2025. (VIII. 7.) KIM utasítás 2. § (5) bekezdése (ld. 5. függelék 12. pont 1-6. alpont, 13. pont 1. alpont). Hatályos 2025.08.12.
[577] Módosította a 7/2025. (VIII. 7.) KIM utasítás 2. § (5) bekezdése (ld. 5. függelék 13. pont 1. alpont). Hatályos 2025.08.12.
[578] Módosította a 7/2025. (VIII. 7.) KIM utasítás 2. § (5) bekezdése (ld. 5. függelék 12. pont 7-10. alpont, 13. pont 1. alpont). Hatályos 2025.08.12.
[579] Módosította a 7/2025. (VIII. 7.) KIM utasítás 2. § (5) bekezdése (ld. 5. függelék 1-2. pont, 12. pont 10. alpont). Hatályos 2025.08.12.
[580] Módosította a 7/2025. (VIII. 7.) KIM utasítás 2. § (5) bekezdése (ld. 5. függelék 3. pont, 12. pont 10-11. alpont). Hatályos 2025.08.12.
[581] Módosította a 12/2024. (XI. 22.) KIM utasítás 2. § (5) bekezdése (lásd 5. függelék 4. pont b) alpont, 5. pont a) alpont). Hatályos 2024.11.23.
[582] Módosította a 7/2025. (VIII. 7.) KIM utasítás 2. § (5) bekezdése (ld. 5. függelék 4. pont, 12. pont 12-13. alpont). Hatályos 2025.08.12.
[583] Megállapította az 5/2023. (IV. 28.) KIM utasítás 2. § (5) bekezdése (lásd: 5. függelék 6. pont). Hatályos 2023.04.29.
[584] Módosította a 7/2025. (VIII. 7.) KIM utasítás 2. § (5) bekezdése (ld. 5. függelék 12. pont 14. alpont). Hatályos 2025.08.12.
[585] Módosította a 7/2025. (VIII. 7.) KIM utasítás 2. § (5) bekezdése (ld. 5. függelék 5. pont). Hatályos 2025.08.12.
[586] Módosította a 7/2025. (VIII. 7.) KIM utasítás 2. § (5) bekezdése (ld. 5. függelék 6-7. pont, 13. pont 2. alpont). Hatályos 2025.08.12.
[587] Módosította a 7/2025. (VIII. 7.) KIM utasítás 2. § (5) bekezdése (ld. 5. függelék 12. pont 15-16. alpont, 13. pont 2. alpont). Hatályos 2025.08.12.
[588] Módosította a 12/2024. (XI. 22.) KIM utasítás 2. § (5) bekezdése (lásd 5. függelék 5. pont b) alpont). Hatályos 2024.11.23.
[589] Módosította a 7/2025. (VIII. 7.) KIM utasítás 2. § (5) bekezdése (ld. 5. függelék 8. pont). Hatályos 2025.08.12.
[590] Módosította a 13/2023. (XII. 7.) KIM utasítás 2. § (5) bekezdése (lásd 5. függelék 1. pont). Hatályos 2023.12.08.
[591] Módosította a 2/2024. (V. 24.) KIM utasítás 2. § (5) bekezdése (lásd: 5. függelék 6. pont 26)-27) alpont). Hatályos 2024.05.25.
[592] Módosította a 2/2024. (V. 24.) KIM utasítás 2. § (5) bekezdése (lásd: 5. függelék 6. pont 26)-28) alpont). Hatályos 2024.05.25.
[593] Módosította a 7/2025. (VIII. 7.) KIM utasítás 2. § (5) bekezdése (ld. 5. függelék 9. pont, 13. pont 3. alpont). Hatályos 2025.08.12.
[594] Módosította a 2/2024. (V. 24.) KIM utasítás 2. § (5) bekezdése (lásd: 5. függelék 6. pont 23), 26)-28) alpont). Hatályos 2024.05.25.
[595] Módosította a 2/2024. (V. 24.) KIM utasítás 2. § (5) bekezdése (lásd: 5. függelék 6. pont 23)-24), 27)-28) alpont). Hatályos 2024.05.25.
[596] Módosította a 7/2025. (VIII. 7.) KIM utasítás 2. § (5) bekezdése (ld. 5. függelék 10. pont). Hatályos 2025.08.12. Módosítani rendelte továbbá az 5. függelék 13. pont 4. alpont - ez utóbbi módosítás nem hajtható végre.
[597] Módosította a 2/2024. (V. 24.) KIM utasítás 2. § (5) bekezdése (lásd: 5. függelék 6. pont 23)-24), 27)-28) alpont). Hatályos 2024.05.25.
[598] Módosította a 7/2025. (VIII. 7.) KIM utasítás 2. § (5) bekezdése (ld. 5. függelék 12. pont 17. alpont, 13. pont 4. alpont). Hatályos 2025.08.12.
[599] Módosította a 2/2024. (V. 24.) KIM utasítás 2. § (5) bekezdése (lásd: 5. függelék 6. pont 24), 28) alpont, 7. pont c) alpont). Hatályos 2024.05.25.
[600] Módosította a 2/2024. (V. 24.) KIM utasítás 2. § (5) bekezdése (lásd: 5. függelék 6. pont 23)-24), 26)-28) alpont). Hatályos 2024.05.25.
[601] Módosította a 2/2024. (V. 24.) KIM utasítás 2. § (5) bekezdése (lásd: 5. függelék 6. pont 24), 28) alpont). Hatályos 2024.05.25.
[602] Módosította a 2/2024. (V. 24.) KIM utasítás 2. § (5) bekezdése (lásd: 5. függelék 6. pont 24)-26), 28) alpont). Hatályos 2024.05.25.
[603] Módosította a 7/2025. (VIII. 7.) KIM utasítás 2. § (5) bekezdése (ld. 5. függelék 11. pont). Hatályos 2025.08.12.
[604] Módosította a 7/2025. (VIII. 7.) KIM utasítás 2. § (5) bekezdése (ld. 5. függelék 13. pont 4. alpont). Hatályos 2025.08.12.
[605] Módosította a 2/2024. (V. 24.) KIM utasítás 2. § (5) bekezdése (lásd: 5. függelék 6. pont 30)-35) alpont). Hatályos 2024.05.25.
[606] Beiktatta a 12/2024. (XI. 22.) KIM utasítás 2. § (5) bekezdése (lásd 5. függelék 3. pont). Hatályos 2024.11.23.
[607] Megállapította az 5/2023. (IV. 28.) KIM utasítás 2. § (6) bekezdése (lásd: 6. függelék). Hatályos 2023.04.29.